Springboot在线问诊系统
摘 要
针对医院门诊等问题,对在线问诊进行研究分析,然后开发设计出在线问诊系统以解决问题。在线问诊系统主要功能模块包括首页、轮播图管理、公告信息管理、资源管理、系统用户管理(管理员、患者用户、医生用户)、模块管理(科室管理、在线问诊、问诊信息、评价信息、病症类型、药物信息)等,采取面对对象的开发模式进行软件的开发和硬体的架设,能很好的满足实际使用的需求,完善了对应的软体架设以及程序编码的工作,采取MySQL作为后台数据的主要存储单元,采用Springboot框架、JSP技术、Ajax技术进行业务系统的编码及其开发,实现了本系统的全部功能。本次报告,首先分析了研究的背景、作用、意义,为研究工作的合理性打下了基础。针对在线问诊系统的各项需求以及技术问题进行分析,证明了系统的必要性和技术可行性,然后对设计系统需要使用的技术软件以及设计思想做了基本的介绍,最后来实现在线问诊系统和部署运行使用它。
关键词:在线问诊;Springboot框架;MySQL数据库
Springboot online consultation system
Abstract
Conduct research and analysis on online consultation for outpatient issues in hospitals, and then develop and design an online consultation system to solve the problem. The main functional modules of the online consultation system include homepage, carousel management, announcement information management, resource management, system user management (administrator, patient user, doctor user), module management (department management, online consultation, consultation information, evaluation information, disease types, drug information), etc. The object-oriented development model is adopted for software development and hardware installation, which can well meet the actual needs of use, We have improved the corresponding software installation and program coding work, using MySQL as the main storage unit for backend data, and using Springboot framework, JSP technology, and Ajax technology for business system coding and development, achieving all the functions of this system. This report first analyzes the background, role, and significance of the research, laying the foundation for the rationality of the research work. Analyze the various requirements and technical issues of the online consultation system, prove the necessity and feasibility of the system, and then provide a basic introduction to the technical software and design ideas required for designing the system. Finally, implement the online consultation system and deploy it for operation.
Key words:Online consultation; Springboot framework; MySQL database
目 录
随着越来越多的人工智能不断融入和应用于医疗领域,医疗服务正逐步走入智能化,在中国新医改的大背景下,在线问诊已经成为民生工程的重点和热点领域。
医院在线问诊系统的研究意义:
(1)节约病人看门诊的排队时间。传统医院的门诊手续繁琐,具有很强的不确定性,就诊人员流量不均,有明显的高峰期和低谷期,高峰期病人需要长时间排队,也易出现熟人插队等现象,医疗资源闲置等问题。在线问诊系统可以自动计算病人的等待时间,合理分配就诊时段,提高了病人就诊的效率。
(2)操作方便简洁。病人利用互联网就可以随时随地的在线问诊,操作简单便捷,方便用户使用,提高了病人的就诊效率。
(3)增强医院的社会竞争力。在线问诊系统的出现使传统繁琐拥挤的就诊环境得到改善,提高了医院的医疗服务质量,增强了医院的社会竞争力,提高医院的经济效益和社会效益。
本课题研究的在线问诊系统,是集科室管理、在线问诊、问诊信息、评价信息、病症类型、药物信息的综合性的一个方便民众在线问诊的网站,之所以叫做在线问诊系统,顾名思义,本系统的使用者能够不受医院地域性的影响,能够达到不论何时何地,只要有可接入网络终端移动设备,就能够随时进行在线问诊。
目前,国内以及有了许多类似的问诊网站,比较大的如上海助医(www.91985.com)、浙江省人民医院(www.hospi-talstar.com)等,但是大部分的在线问诊系统都参差不起,并没有形成统一的操作流程规范,也有不少的站点仅仅只是针对某地区的某个医院提供预约服务,因此并不能达到方便所有病患的目的,而且由于就诊观念、医院资金、技术平台等原因,在线问诊在推行过程中,也出现了一些问题,诸如问诊回复率低率低、爽约率高、难以真正遏制“号贩子”等,特别是由于需要医院提供更多的人力、物力和财力,增加了医院的运作成本。因此,一些医院尝试引入第三方机构来进行在线问诊管理,甚至有医院取消了自身的预约系统。如果说出于成本和技术的考虑,这些合作也无可厚非,但是其中越来越明显的商业化倾向却值得忧虑。
天下没有免费的午餐,各种名号的公司与医院“合作”,目的当然在于牟取利润。于是预约服务便附加了各种费用,由于缺乏统一标准,高额的预约服务费便在所难免。作为公益性机构,医院把部分稀缺优质公共医疗资源提供给合作公司,允许其收取服务资费,这种做法是否妥当本身就值得商榷。
相对国内的医疗系统,发达国家医院在线问诊系统的开发建设实现已经有三十多年的历史,至今有了长足的进步。有许多举世公认的成功的系统在医院有效的运转,例如美国盐湖城LDS医院的HELP系统。纵观美国的HIS发展历史,大约可以分为三个阶段:第一个十年,集中在开发医院行政管理的功能上,像财务收费管理、住院病人和门诊病人的管理等。但直到1972年美国仍然没有一个成功的全面的计算机系统。第二个十年,在继续完成和实现医院的在线问诊化的同时,开发者的努力已经进入医疗信息的处理领域。最后一个十年至今,研究者又把重点放在了信息系统的小型化、智能化、集成化的改造过程。
人可以掌握多门外语,而一个计算机科学家精通的大多是编程语言,它不是人类的自然语言,比如C语言、Java、Perl等等。由于不同的公司开发出的“中间件”不够规范,所以Sun公司推出J2EE,用这个标准来解决弊病。它提供了良好的机制,让每个层次允许与之相对的服务器、组件运行,使得系统的搭建稳定可用、开发高效、维护方便。
-
- MVVM模式
MVVM模式是常用的开发模式,主要是在代码实现上将其分为M层、V层和C层。
视图(View)代表用户交互界面,一个 Web 应用就可能有很多的界面,在 MVVM 模式中,视图仅仅处理的只有数据采集、处理,还有用户的请求, 并不包括业务流程的处理,业务流程由模型(Model)来处理。
模型(Model)就是业务流程/状态的处理及业务规则的制定。模型处理业务流程的过程其它层是无法看见了的,它就像黑箱子,在接受视图请求的数据之后,然后返回最终的处理结果。MVVM 最主要的核心就是业务模型的设计,一个典型的应用例子就是目前流行的 EJB 模型,它从应用技术实现的角度对模型做了进一步的划分,以便充分利用现有的组件,但是它不能作为应用设计模型的框架。
控制器(Controller)可以理解为接收用户的请求,然后视图和模型匹配在一起,一起再完成用户请求。它有非常明显的作用在划分控制层上,可以很清晰地告诉你,它就是一个分发器,选择什么样的模型、视图,可以完成用户的什么样的请求。控制层不做所有的数据处理,比如说:用户点击一个连接,控制层接受到请求之后,并不处理业务信息,它只是向模型传递用户的信息,同时告诉模型做什么,然后选择符合需求的视图返回给用户。
B/S(Browser/Server)比前身架构更为省事的架构。它借助Web server完成数据的传递交流。只需要下载浏览器作为客户端,那么工作就达到“瘦身”效果, 不需要考虑不停装软件的问题。
Spring框架是Java平台上的一种开源应用框架,提供具有控制反转特性的容器。尽管Spring框架自身对编程模型没有限制,但其在Java应用中的频繁使用让它备受青睐,以至于后来让它作为EJB(EnterpriseJavaBeans)模型的补充,甚至是替补。Spring框架为开发提供了一系列的解决方案,比如利用控制反转的核心特性,并通过依赖注入实现控制反转来实现管理对象生命周期容器化,利用面向切面编程进行声明式的事务管理,整合多种持久化技术管理数据访问,提供大量优秀的Web框架方便开发等等。Spring框架具有控制反转(IOC)特性,IOC旨在方便项目维护和测试,它提供了一种通过Java的反射机制对Java对象进行统一的配置和管理的方法。Spring框架利用容器管理对象的生命周期,容器可以通过扫描XML文件或类上特定Java注解来配置对象,开发者可以通过依赖查找或依赖注入来获得对象。Spring框架具有面向切面编程(AOP)框架,SpringAOP框架基于代理模式,同时运行时可配置;AOP框架主要针对模块之间的交叉关注点进行模块化。Spring框架的AOP框架仅提供基本的AOP特性,虽无法与AspectJ框架相比,但通过与AspectJ的集成,也可以满足基本需求。Spring框架下的事务管理、远程访问等功能均可以通过使用SpringAOP技术实现。Spring的事务管理框架为Java平台带来了一种抽象机制,使本地和全局事务以及嵌套事务能够与保存点一起工作,并且几乎可以在Java平台的任何环境中工作。Spring集成多种事务模板,系统可以通过事务模板、XML或Java注解进行事务配置,并且事务框架集成了消息传递和缓存等功能。Spring的数据访问框架解决了开发人员在应用程序中使用数据库时遇到的常见困难。它不仅对Java:JDBC、iBATS/MyBATIs、Hibernate、Java数据对象(JDO)、ApacheOJB和ApacheCayne等所有流行的数据访问框架中提供支持,同时还可以与Spring的事务管理一起使用,为数据访问提供了灵活的抽象。Spring框架最初是没有打算构建一个自己的WebMVC框架,其开发人员在开发过程中认为现有的StrutsWeb框架的呈现层和请求处理层之间以及请求处理层和模型之间的分离不够,于是创建了SpringMVC。
技术性方面,采用当前主流的Springboot框架进行系统主体框架的搭建,前台使用jquery,ajax,实现前台页面的设计与美观调整,以上技术,均由本人经过系统学习,并且都是在课程设计中实践过的,可以使得开发更加便捷和系统。从技术角度看,这个系统是完全可以实现的。
实用性方面,本次设计的主要任务是在在线问诊系统内科室管理、在线问诊、问诊信息、评价信息、病症类型、药物信息等,符合当前潮流的发展。从用户角度出发,同时也考虑系统运营成本和人力资源,采用网络上的便捷方式,实现线上业务,使得业务流程更系统,也更方便用户的体验,比较实用。
经济性方面,由于本课题中设计的在线问诊系统的主要目的是为了能够更加方便及快捷的进行信息的查询及检索服务,也就是能够可以直接投入使用的信息化软件。系统的主要成本主要是集中在对使用数据后期继续维护及其管理更新这个操作上。但是一旦系统投入到实际的运行及使用之后就能够很好的提高信息查询检索的效率,同时也需要有效的保证查询者的信息方面的安全性,同时这个在线问诊系统所带来的实际应用方面的价值是远远的超过了实际系统进行开发与维护方面的成本,因此,从经济上来说开发这个软件是可行的。
在线问诊系统的功能主要分为前台用户根据自己的需求进行注册登录,浏览医生信息并对选中的医生进行在线操作。后台系统管理员因职责的不同,分为医生和管理员,医生主要对问诊信息订单进行处理,而管理员主要对注册用户,健康资讯、科室管理、在线问诊、问诊信息、药物信息等进行管理。
管理员用例图如下所示。

图3-1 管理员用例图
用户用例图如下所示。

图3-1 用户用例图
医生用例图如下所示。

图3-1 医生用例图
用户的功能如下:
注册账号:用户填写个人信息,并验证手机号码。
登录:根据账号密码进行登录操作。
维护个人信息:用户因个人信息的变更可以随时修改自己注册信息。
公告信息:用户可以浏览系统公告信息。
健康资讯:用户可以搜索浏览资讯新闻,可对健康资讯进行点赞或收藏。
在线问诊:用户可以在在线问诊页面搜索医生或科室信息,浏览医生的详细信息,
可对医生进行在线问诊、评价医生、点赞、收藏等操作。
药物信息:用户可以在药物信息页面搜索药物,了解相关药物的详细信息。
模块管理:用户可以查看自己的问诊信息和评价信息。
医生用户功能如下:
注册账号:用户填写个人信息,并验证手机号码。
登录:根据账号密码进行登录操作。
维护个人信息:用户因个人信息的变更可以随时修改自己注册信息。
问诊信息:医生可以查看患者的详细信息,查看患者的问诊信息,并在线回复。
评价信息:医生可以查看用户的评价信息。
管理员功能如下:
修改密码:管理员可以随时修改自己进入系统的登录密码,以保证系统的安全性。
轮播图管理:管理员可以添加或删除轮播图。
公告信息管理:管理员可以添加或删除公告信息。
资源管理:管理员可以查询、添加或删除健康资讯,并进行资讯分类。
系统用户管理:管理员可以对普通管理员、患者用户、医生用户信息进行管理。
科室管理:对科室信息进行维护,添加、删除、修改信息。
问诊信息管理:管理员可以后台查看患者的问诊信息和医生的回复信息,并进行内容管理。
在线问诊管理:管理医生信息、科室信息、就职医院等信息进行管理。
评价信息管理:管理用户的评价信息内容。
病症类型管理:管理病症类型信息项。
药物信息管理:对药物的详细信息进行管理。
首先主要考虑的是系统功能软件,在具体设计的环节上,是不是能够较好的满足各类用户的基本功能需求,如果不能较好的满足用户需求,那么这个系统的存在是没有价值的。软件系统的非功能性求分析,从7个方面展开,一个是性能分析,针对系统;一个是安全分析,针对系统,一个是完整度分析,针对系统,一个是可维护分析,针对系统,一个是可扩展性分析,针对系统,一个是适应业务的性能分析。面对在线问诊系统存在的性能、安全、扩展、完整度等7个方面性能综合比对分析后发现,需要相应的非功能性需求分析。
安全性对每一个系统来说都是非常重要的。安全性很好的系统可以保护企业的信息和用户的信息不被窃取。提高系统的安全性不仅是对用户的负责,更是对企业的负责。尤其针对于在线问诊系统来说,必须要有很好的安全性来保障整个系统。
系统具有对使用者有权限控制,针对角色的不通限制使用者的权限,以此来确保系统的安全性。
数据库中的数据是从外界输入的,当数据的输入时,由于种种原因,输入的数据会无效,或者是脏数据。因此,怎样保证输入的数据符合规定,成为了数据库系统,尤其是多用户的关系数据库系统首要关注的问题。
因此,在写入数据库时,要保证数据完整性、正确性和一致性。
对系统的数据流进行分析,系统的使用者分为二类,一般用户(患者、医生),管理员。系统主要对界面信息传送,登录信息的验证,注册信息的接收,用户各种操作的响应做处理。
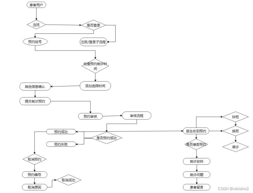
系统顶层数据流图如下图所示。

图3-2 顶层数据流图
要判断用户是是什么身份,是根据登录的数据来判断后,跳转到对应的功能界面。在系统的内部用户就可以对数据进行操作,数据库中心就可以接收到系统传输的有效数据流来对数据sql语句进行对应操作。
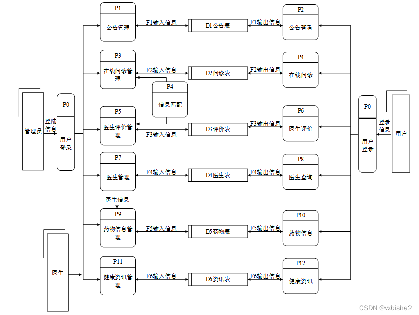
系统底层数据流图如下图所示。
图3-3 底层数据流图
系统可以分为前台和后台两部分,每一种操作后系统都返回操作结果。前台和后台的数据连接主要通过数据库,既分别对数据库做不同的操作。
本在线问诊系统的架构设计主要分为可以3层,主要有Web层,业务层,Model层。其中web层还包括View层和Controller层,Model层包括元数据扩展层和数据访问层。
系统架构如下图所示。

图4-1 系统架构
在线问诊系统总体分为前台用户模块和后台管理员模块。
两个模块表现上是分别独立存在,但是访问的数据库是一样的。每一个模块的功能都是根据先前完成的需求分析,并查阅相关资料后整理制作的。
综上所述,系统功能结构图如下图所示。
图4-2 系统功能结构图
资源管理模块:可分为资讯数据浏览、资讯数据检索、资讯数据维护三个模块,管理员对资讯数据有维护的权限,发布新的资讯数据、更新已有的资讯数据等。
科室管理模块:科室管理分为科室添加、修改和科室购买。科室信息由管理员进行修改、添加、删除操作。
在线问诊模块:在线问诊分为医生信息、医生姓名、科室名称、就职医院、医生介绍的数据项。医生信息由管理员进行修改、添加、删除操作。
问诊信息管理模块:问诊信息分为患者信息、患者姓名、年龄、性别、病症描述等数据
从前面可以分析到数据库中最重要的是医生信息,科室信息,问诊信息,同时存在患者信息。分析可以得到如下数据描述:
平台用户:用于记录用户的各种信息,包括用户名、密码、姓名、性别、地址、邮箱、联系方式等数据项。
管理员:记录管理员的登录信息。包括用户名,密码,权限等数据项。
科室:科室名称,包括科室编号、科室类别、科室图片等数据项。
医生:存储各种医生信息。包括医生工号、密码、医生姓名、性别、职称、所在科室、主治症状、照片、是否审核等数据项。
问诊信息:存储患者信息、姓名、性别、年龄、病症描述、图片、医生等数据项。
根据前面的数据流程图,结合系统的功能模块设计,设计出符合系统的各信息实体。
(1)前台用户实体属性图,如图4-4所示。

图4-4 前台用户实体属性图
- 科室实体属性图,如图4-5所示。

图4-5科室实体属性图
- 医生实体属性图,如图4-6所示。

图4-6医生实体属性图
- 管理员实体属性图,图4-7所示。

图4-7管理员实体属性图
- 实体联系图,如4-8所示。

图4-8实体联系图
- 基于Springboot在线问诊系统活动图,如图4-9所示。

图4-9系统活动图
在线问诊系统所拥有的数据表有以下:用户信息表,科室信息表,在线问诊表,问诊信息表,评价信息表、病症类型表、药物信息表。
由于数据表较多,只展示系统主要数据表,如下表所示。
| 编号 | 名称 | 数据类型 | 长度 | 小数位 | 允许空值 | 主键 | 默认值 | 说明 |
| 1 | consultation_information_id | int | 10 | 0 | N | Y | 问诊信息ID | |
| 2 | consultation_number | varchar | 64 | 0 | Y | N | 咨询编号 | |
| 3 | patient_information | int | 10 | 0 | Y | N | 0 | 患者信息 |
| 4 | patient_name | varchar | 64 | 0 | Y | N | 患者姓名 | |
| 5 | patient_sex | varchar | 64 | 0 | Y | N | 患者性别 | |
| 6 | patient_age | varchar | 64 | 0 | Y | N | 患者年龄 | |
| 7 | description_of_symptoms | text | 65535 | 0 | Y | N | 病症描述 | |
| 8 | upload_images | varchar | 255 | 0 | Y | N | 上传图片 | |
| 9 | doctor_information | int | 10 | 0 | Y | N | 0 | 医生信息 |
| 10 | doctors_response | text | 65535 | 0 | Y | N | 医生回复 | |
| 11 | recommend | int | 10 | 0 | N | N | 0 | 智能推荐 |
| 12 | create_time | datetime | 19 | 0 | N | N | CURRENT_TIMESTAMP | 创建时间 |
| 13 | update_time | timestamp | 19 | 0 | N | N | CURRENT_TIMESTAMP | 更新时间 |
| 编号 | 名称 | 数据类型 | 长度 | 小数位 | 允许空值 | 主键 | 默认值 | 说明 |
| 1 | department_management_id | int | 10 | 0 | N | Y | 科室管理ID | |
| 2 | department_management | varchar | 64 | 0 | Y | N | 科室管理 | |
| 3 | recommend | int | 10 | 0 | N | N | 0 | 智能推荐 |
| 4 | create_time | datetime | 19 | 0 | N | N | CURRENT_TIMESTAMP | 创建时间 |
| 5 | update_time | timestamp | 19 | 0 | N | N | CURRENT_TIMESTAMP | 更新时间 |
| 编号 | 名称 | 数据类型 | 长度 | 小数位 | 允许空值 | 主键 | 默认值 | 说明 |
| 1 | doctor_user_id | int | 10 | 0 | N | Y | 医生用户ID | |
| 2 | doctor_id | varchar | 64 | 0 | Y | N | 医生工号 | |
| 3 | doctors_name | varchar | 64 | 0 | Y | N | 医生姓名 | |
| 4 | doctors_gender | varchar | 64 | 0 | Y | N | 医生性别 | |
| 5 | department_name | varchar | 64 | 0 | Y | N | 科室名称 | |
| 6 | employment_hospital | varchar | 64 | 0 | Y | N | 就职医院 | |
| 7 | qualification | varchar | 255 | 0 | Y | N | 资格证明 | |
| 8 | employment_certificate | varchar | 255 | 0 | Y | N | 就职证明 | |
| 9 | other_certificates | varchar | 255 | 0 | Y | N | 其他证明 | |
| 10 | examine_state | varchar | 16 | 0 | N | N | 已通过 | 审核状态 |
| 11 | recommend | int | 10 | 0 | N | N | 0 | 智能推荐 |
| 12 | user_id | int | 10 | 0 | N | N | 0 | 用户ID |
| 13 | create_time | datetime | 19 | 0 | N | N | CURRENT_TIMESTAMP | 创建时间 |
| 14 | update_time | timestamp | 19 | 0 | N | N | CURRENT_TIMESTAMP | 更新时间 |
| 编号 | 名称 | 数据类型 | 长度 | 小数位 | 允许空值 | 主键 | 默认值 | 说明 |
| 1 | drug_information_id | int | 10 | 0 | N | Y | 药物信息ID | |
| 2 | drug_name | varchar | 64 | 0 | Y | N | 药物名称 | |
| 3 | symptom_type | varchar | 64 | 0 | Y | N | 病症类型 | |
| 4 | drug_efficacy | varchar | 64 | 0 | Y | N | 药品功效 | |
| 5 | unit_price_of_drugs | varchar | 64 | 0 | Y | N | 药品单价 | |
| 6 | drug_introduction | text | 65535 | 0 | Y | N | 药品介绍 | |
| 7 | drug_cover | varchar | 255 | 0 | Y | N | 药品封面 | |
| 8 | hits | int | 10 | 0 | N | N | 0 | 点击数 |
| 9 | praise_len | int | 10 | 0 | N | N | 0 | 点赞数 |
| 10 | recommend | int | 10 | 0 | N | N | 0 | 智能推荐 |
| 11 | create_time | datetime | 19 | 0 | N | N | CURRENT_TIMESTAMP | 创建时间 |
| 12 | update_time | timestamp | 19 | 0 | N | N | CURRENT_TIMESTAMP | 更新时间 |
| 编号 | 名称 | 数据类型 | 长度 | 小数位 | 允许空值 | 主键 | 默认值 | 说明 |
| 1 | evaluation_information_id | int | 10 | 0 | N | Y | 评价信息ID | |
| 2 | patient_information | int | 10 | 0 | Y | N | 0 | 患者信息 |
| 3 | patient_name | varchar | 64 | 0 | Y | N | 患者姓名 | |
| 4 | doctor_information | int | 10 | 0 | Y | N | 0 | 医生信息 |
| 5 | doctors_name | varchar | 64 | 0 | Y | N | 医生姓名 | |
| 6 | evaluation_details | text | 65535 | 0 | Y | N | 评价详情 | |
| 7 | recommend | int | 10 | 0 | N | N | 0 | 智能推荐 |
| 8 | create_time | datetime | 19 | 0 | N | N | CURRENT_TIMESTAMP | 创建时间 |
| 9 | update_time | timestamp | 19 | 0 | N | N | CURRENT_TIMESTAMP | 更新时间 |
| 编号 | 名称 | 数据类型 | 长度 | 小数位 | 允许空值 | 主键 | 默认值 | 说明 |
| 1 | online_consultation_id | int | 10 | 0 | N | Y | 在线问诊ID | |
| 2 | doctor_information | int | 10 | 0 | Y | N | 0 | 医生信息 |
| 3 | doctors_name | varchar | 64 | 0 | Y | N | 医生姓名 | |
| 4 | doctors_gender | varchar | 64 | 0 | Y | N | 医生性别 | |
| 5 | department_name | varchar | 64 | 0 | Y | N | 科室名称 | |
| 6 | employment_hospital | varchar | 64 | 0 | Y | N | 就职医院 | |
| 7 | doctor_introduction | text | 65535 | 0 | Y | N | 医生介绍 | |
| 8 | doctors_photo | varchar | 255 | 0 | Y | N | 医生相片 | |
| 9 | hits | int | 10 | 0 | N | N | 0 | 点击数 |
| 10 | praise_len | int | 10 | 0 | N | N | 0 | 点赞数 |
| 11 | recommend | int | 10 | 0 | N | N | 0 | 智能推荐 |
| 12 | create_time | datetime | 19 | 0 | N | N | CURRENT_TIMESTAMP | 创建时间 |
| 13 | update_time | timestamp | 19 | 0 | N | N | CURRENT_TIMESTAMP | 更新时间 |
| 编号 | 名称 | 数据类型 | 长度 | 小数位 | 允许空值 | 主键 | 默认值 | 说明 |
| 1 | patient_users_id | int | 10 | 0 | N | Y | 患者用户ID | |
| 2 | patient_name | varchar | 64 | 0 | Y | N | 患者姓名 | |
| 3 | patient_sex | varchar | 64 | 0 | Y | N | 患者性别 | |
| 4 | patient_age | varchar | 64 | 0 | Y | N | 患者年龄 | |
| 5 | examine_state | varchar | 16 | 0 | N | N | 已通过 | 审核状态 |
| 6 | recommend | int | 10 | 0 | N | N | 0 | 智能推荐 |
| 7 | user_id | int | 10 | 0 | N | N | 0 | 用户ID |
| 8 | create_time | datetime | 19 | 0 | N | N | CURRENT_TIMESTAMP | 创建时间 |
| 9 | update_time | timestamp | 19 | 0 | N | N | CURRENT_TIMESTAMP | 更新时间 |
| 编号 | 名称 | 数据类型 | 长度 | 小数位 | 允许空值 | 主键 | 默认值 | 说明 |
| 1 | symptom_type_id | int | 10 | 0 | N | Y | 病症类型ID | |
| 2 | symptom_type | varchar | 64 | 0 | Y | N | 病症类型 | |
| 3 | recommend | int | 10 | 0 | N | N | 0 | 智能推荐 |
| 4 | create_time | datetime | 19 | 0 | N | N | CURRENT_TIMESTAMP | 创建时间 |
| 5 | update_time | timestamp | 19 | 0 | N | N | CURRENT_TIMESTAMP | 更新时间 |
该系统是通过jdbc和MySQL达成连接的,新建一个jdbc.properties文件来填写与数据库连接所需要的驱动和参数。
jdbc.driverClass=com.MySQL.jdbc.Driver
jdbc.url=jdbc:MySQL://localhost:3306/tsi
jdbc.username=root
jdbc.password=123
第一个参数代表MySQL数据库的驱动,第二个参数代表要连接的数据库,第三个和第四个参数代表数据库连接名和密码。
后台与数据库访问主要是通过HQL语句来进行查询的,查询语句中的表名是表格的实体类名,在这种查询语句中*是不允许使用的,除非适合聚合函数一起使用才可以。
用户在填写数据的时候必须与注册页面上的验证相匹配否则会注册失败,注册页面的表单验证是通过JavaScript进行验证的,用户名的长度必须在6到18之间,邮箱必须带有@符号,密码和密码确认必须相同,你输入的密码,系统会根据你输入密码的强度给出指定的值,电话号码和身份证号码必须要求输入格式与生活相符合,当你前台验证通过的时候你点击注册,表单会将你输入的值通过name值传递给后台并保存到数据库中。
用户注册流程图如下图所示。

图5-1用户注册流程图
用户注册界面如下图所示。

图5-2用户注册界面
用户注册的关键代码如下。
* 注册
* @param user
* @return
*/
@PostMapping("register")
public Map<String, Object> signUp(@RequestBody User user) {
// 查询用户
Map<String, String> query = new HashMap<>();
query.put("username",user.getUsername());
List list = service.select(query, new HashMap<>()).getResultList();
if (list.size()>0){
return error(30000, "用户已存在");
}
user.setUserId(null);
user.setPassword(service.encryption(user.getPassword()));
service.save(user);
return success(1);
}
/**
* 用户ID:[0,8388607]用户获取其他与用户相关的数据
*/
@Id
@GeneratedValue(strategy = GenerationType.IDENTITY)
@Column(name = "user_id")
private Integer userId;
/**
* 账户状态:[0,10](1可用|2异常|3已冻结|4已注销)
*/
@Basic
@Column(name = "state")
private Integer state;
/**
* 所在用户组:[0,32767]决定用户身份和权限
*/
@Basic
@Column(name = "user_group")
private String userGroup;
/**
* 上次登录时间:
*/
@Basic
@Column(name = "login_time")
private Timestamp loginTime;
/**
* 手机号码:[0,11]用户的手机号码,用于找回密码时或登录时
*/
@Basic
@Column(name = "phone")
private String phone;
/**
* 手机认证:[0,1](0未认证|1审核中|2已认证)
*/
@Basic
@Column(name = "phone_state")
private Integer phoneState;
/**
* 用户名:[0,16]用户登录时所用的账户名称
*/
@Basic
@Column(name = "username")
private String username;
/**
* 昵称:[0,16]
*/
@Basic
@Column(name = "nickname")
private String nickname;
/**
* 密码:[0,32]用户登录所需的密码,由6-16位数字或英文组成
*/
@Basic
@Column(name = "password")
private String password;
/**
* 邮箱:[0,64]用户的邮箱,用于找回密码时或登录时
*/
@Basic
@Column(name = "email")
private String email;
/**
* 邮箱认证:[0,1](0未认证|1审核中|2已认证)
*/
@Basic
@Column(name = "email_state")
private Integer emailState;
/**
* 头像地址:[0,255]
*/
@Basic
@Column(name = "avatar")
private String avatar;
/**
* 创建时间:
*/
@Basic
@Column(name = "create_time")
@JsonFormat(pattern = "yyyy-MM-dd HH:mm:ss")
private Timestamp createTime;
@Basic
@Transient
private String code;
}
-
- 登录模块的实现
主要由两部分组成,登录前的登录界面以及登录后的用户功能界面。登录界面,要求用户输入用户名和密码,当用户名和密码其中一个输入为空时,给出提示“用户名,密码不能为空”。获取用户名和密码后到数据库中查找,如果用户名存在,以及对应的密码正确,则登录成功,否则登录失败。登录失败后给出提示,并把焦点停在文本框中。登录成功后将该次会话的全局变量username设置为用户名。登录成功后进入会员的功能模块,主要有会员基本信息修改,已经发布药品信息管理,发布信息,和退出功能。退出功能是清除全局变量username的值,并跳回到首页。
登录流程图如下图所示。

图5-3登录流程图
用户登录界面如下图所示。

图5-4用户登录界面
用户登录的关键代码如下。
* 登录
* @param data
* @param httpServletRequest
* @return
*/
@PostMapping("login")
public Map<String, Object> login(@RequestBody Map<String, String> data, HttpServletRequest httpServletRequest) {
log.info("[执行登录接口]");
String username = data.get("username");
String email = data.get("email");
String phone = data.get("phone");
String password = data.get("password");
List resultList = null;
Map<String, String> map = new HashMap<>();
if(username != null && "".equals(username) == false){
map.put("username", username);
resultList = service.select(map, new HashMap<>()).getResultList();
}
else if(email != null && "".equals(email) == false){
map.put("email", email);
resultList = service.select(map, new HashMap<>()).getResultList();
}
else if(phone != null && "".equals(phone) == false){
map.put("phone", phone);
resultList = service.select(map, new HashMap<>()).getResultList();
}else{
return error(30000, "账号或密码不能为空");
}
if (resultList == null || password == null) {
return error(30000, "账号或密码不能为空");
}
//判断是否有这个用户
if (resultList.size()<=0){
return error(30000,"用户不存在");
}
User byUsername = (User) resultList.get(0);
Map<String, String> groupMap = new HashMap<>();
groupMap.put("name",byUsername.getUserGroup());
List groupList = userGroupService.select(groupMap, new HashMap<>()).getResultList();
if (groupList.size()<1){
return error(30000,"用户组不存在");
}
UserGroup userGroup = (UserGroup) groupList.get(0);
//查询用户审核状态
if (!StringUtils.isEmpty(userGroup.getSourceTable())){
String sql = "select examine_state from "+ userGroup.getSourceTable() +" WHERE user_id = " + byUsername.getUserId();
String res = String.valueOf(service.runCountSql(sql).getSingleResult());
if (res==null){
return error(30000,"用户不存在");
}
if (!res.equals("已通过")){
return error(30000,"该用户审核未通过");
}
}
//查询用户状态
if (byUsername.getState()!=1){
return error(30000,"用户非可用状态,不能登录");
}
String md5password = service.encryption(password);
if (byUsername.getPassword().equals(md5password)) {
// 存储Token到数据库
AccessToken accessToken = new AccessToken();
accessToken.setToken(UUID.randomUUID().toString().replaceAll("-", ""));
accessToken.setUser_id(byUsername.getUserId());
tokenService.save(accessToken);
// 返回用户信息
JSONObject user = JSONObject.parseObject(JSONObject.toJSONString(byUsername));
user.put("token", accessToken.getToken());
JSONObject ret = new JSONObject();
ret.put("obj",user);
return success(ret);
} else {
return error(30000, "账号或密码不正确");
}
}
-
- 用户资料修改模块的实现
用户登录/注册成功之后可以修改自己的基本信息。修改页面的表单中每一个input的name值都要与实体类中的参数相匹配,在用户点击修改页面的时候,如果改后用户名与数据库里面重复了,页面会提示该用户名已经存在了,否则通过Id来查询用户,并将用户的信息修改为表单提交的数据。
在线提交问诊信息,用户可以点击医生列表中的某个医生查看具体信息,点击页面下方显示的问诊按钮,完善线上问诊信息后进行提交等待后台医生进行审核回复。
在线问诊提交界面如下图所示。

图5-5在线问诊提交界面
在线问诊的关键代码如下。
@Transactional
public Map<String, Object> add(HttpServletRequest request) throws IOException {
service.insert(service.readBody(request.getReader()));
return success(1);
}
@Transactional
public Map<String, Object> addMap(Map<String,Object> map){
service.insert(map);
return success(1);
}
public Map<String,Object> readBody(BufferedReader reader){
BufferedReader br = null;
StringBuilder sb = new StringBuilder("");
try{
br = reader;
String str;
while ((str = br.readLine()) != null){
sb.append(str);
}
br.close();
String json = sb.toString();
return JSONObject.parseObject(json, Map.class);
}catch (IOException e){
e.printStackTrace();
}finally{
if (null != br){
try{
br.close();
}catch (IOException e){
e.printStackTrace();
}
}
}
return null;
}
public void insert(Map<String,Object> body){
StringBuffer sql = new StringBuffer("INSERT INTO ");
sql.append("`").append(table).append("`").append(" (");
for (Map.Entry<String,Object> entry:body.entrySet()){
sql.append("`"+humpToLine(entry.getKey())+"`").append(",");
}
sql.deleteCharAt(sql.length()-1);
sql.append(") VALUES (");
for (Map.Entry<String,Object> entry:body.entrySet()){
Object value = entry.getValue();
if (value instanceof String){
sql.append("'").append(entry.getValue()).append("'").append(",");
}else {
sql.append(entry.getValue()).append(",");
}
}
sql.deleteCharAt(sql.length() - 1);
sql.append(")");
log.info("[{}] - 插入操作:{}",table,sql);
Query query = runCountSql(sql.toString());
query.executeUpdate();
}
-
- 评论信息模块的实现
用户可以发表自己的评论。将页面session中的用户账号userId和发表评论文字框内容传入控制层PinlunAction,调用addPinlun方法,通过PinlunDAOImp向数据库评论表插入,将结果返回lyb.jsp界面。
评论添加流程图如下图所示。

图5-1评论添加流程图
患者用户可以在进行问诊后对医生评价进行提交,医生评价提交流程图如下图所示。

图5-1医生评价提交流程图
医生评价提交界面如下图所示。

图5-1医生评价提交界面
管理员需要对科室进行添加、删除或修改详情信息。删除或修改科室时,系统根据科室的状态判定为可删除状态下,才会给出删除和修改链接,点击删除链接按钮时,请求到达后台,还会先查询科室状态再次做出判定能否删除。点击修改链接按钮时,会跳转到修改信息的页面,重新填写好数据后,数据提交到后台会对数据库中相应的记录做出修改。
添加科室时,会给出数据填写的页面,该页面根据填写好的科室名称同样会事先发送Ajax请求查询是否已存在,数据填写好之后提交到后台,会调用相关服务在数据库中插入记录。
科室管理流程图如下图所示。

图5-1科室管理流程图
科室管理页面设计效果如下图所示。

图5-1科室管理界面
科室管理的关键代码如下。
public Map<String, Object> getList(HttpServletRequest request) {
Map<String, Object> map = service.selectToPage(service.readQuery(request), service.readConfig(request));
return success(map);
}
对任何系统而言,测试都是必不可少的环节,测试可以发现系统存在的很多问题,所有的软件上线之前,都应该进行充足的测试之后才能保证上线后不会Bug频发,或者是功能不满足需求等问题的发生。下面分别从单元测试,功能测试和用例测试来对系统进行测试以保证系统的稳定性和可靠性。
下表是科室管理功能的测试用例,检测了科室管理中对科室信息的增加,删除,修改,查询操作是否成功运行。观察系统的响应情况,得出该功能也达到了设计目标,系统运行正确。
前置条件;用户登录系统。
表6-1 科室管理的测试用例
| 功能描述 | 用于科室管理 | |
| 测试目的 | 检测科室管理时的各种操作的运行情况 | |
| 测试数据以及操作 | 预期结果 | 实际结果 |
| 点击添加科室,必填项合法输入,点击保存 | 提示添加成功 | 与预期结果一致 |
| 点击添加科室,必填项输入不合法,点击保存 | 提示必填项不能为空 | 与预期结果一致 |
| 点击修改科室,必填项修改为空,点击保存 | 提示必填项不能为空 | 与预期结果一致 |
| 点击修改科室,必填项输入不合法,点击保存 | 提示必填项不能为空 | 与预期结果一致 |
| 点击删除科室,选择科室删除 | 提示删除成功 | 与预期结果一致 |
| 点击搜索科室,输入存在的科室名 | 查找出科室 | 与预期结果一致 |
| 点击搜索科室,输入不存在的科室名 | 不显示科室 | 与预期结果一致 |
下表是医生管理功能的测试用例,检测了医生管理中对医生信息的增加,删除,修改,查询操作是否成功运行。观察系统的响应情况,得出该功能也达到了设计目标,系统运行正确。
前置条件;用户登录系统。
表6-2 医生管理的测试用例
| 功能描述 | 用于医生管理 | |
| 测试目的 | 检测医生管理时的各种操作的运行情况 | |
| 测试数据以及操作 | 预期结果 | 实际结果 |
| 点击添加医生,必填项合法输入,点击保存 | 提示添加成功 | 与预期结果一致 |
| 点击添加医生,必填项输入不合法,点击保存 | 提示必填项不能为空 | 与预期结果一致 |
| 点击修改医生,必填项修改为空,点击保存 | 提示必填项不能为空 | 与预期结果一致 |
| 点击修改医生,必填项输入不合法,点击保存 | 提示必填项不能为空 | 与预期结果一致 |
| 点击删除医生,选择医生删除 | 提示删除成功 | 与预期结果一致 |
| 点击搜索医生,输入存在的医生名 | 查找出医生 | 与预期结果一致 |
| 点击搜索医生,输入不存在的医生名 | 不显示医生 | 与预期结果一致 |
下表是在线问诊管理功能的测试用例,检测了在线问诊管理中问诊信息的提交操作是否成功运行。观察系统的响应情况,得出该功能也达到了设计目标,系统运行正确。
前置条件;用户登录系统。
表6-3 在线问诊管理的测试用例
| 功能描述 | 用于在线问诊管理 | |
| 测试目的 | 检测在线问诊管理时各种操作的情况 | |
| 测试数据以及操作 | 预期结果 | 实际结果 |
| 未选择医生,点击提交 | 提示请选择医生 | 与预期结果一致 |
| 未输入问诊信息,点击提交 | 提示请输入问诊信息 | 与预期结果一致 |
使用阿里云PTS(Performance Testing Service)性能测试服务对线上系统进行压力测试。线上服务器环境为:1核心CPU,1G内存,1Mbps公网带宽,Centos7.0操作系统。
压测过程中使用了2台并发机器,每台机器20个用户并发,对系统主页,登录,数据查询和数据维护等模块进行并发访问,测试结果是有40个用户并发时,数据管理相关页面的响应时间甚至达到了7s,通过查看服务器出网流量发现已经达到1381kb/s,可以看出服务器的带宽已经达到峰值,如果系统使用5Mbps的带宽,系统的响应时间和TPS将会大大增加。在整个测试的过程中,CPU的使用率占用仅8%,也提现出带宽瓶颈对系统的影响非常严重。
随着计算机互联网技术的迅猛发展,各行各业都已经实现采用计算机相关技术对日益放大的数据进行管理。该课题是在线问诊为核心展开的,主要是为了实现线上医疗信息化管理的需求。
在线问诊系统的开发是以Java编程语言作为基础,在Myeclipse平台上完成编码工作,系统整体为B/S架构,数据库系统使用MySQL。文中详细分析了在线问诊系统的研究背景、研究目的和意义、开发工具和相关技术以及系统需求、系统详细设计和系统测试等等一系列内容。系统实现了在线问诊系统所需的一些基本功能,并通过测试对这些实现的功能进行了完善,进而提高了系统整体的实用性。整个系统的开发过程中大量使用了Java相关的知识以及前端采用了比较流行的渐进式JavaScript框架Vue.js,同时涉及到了很多开源框架和组件,例如后台后端部分,采用Springboot作为开发框架,同时集成MyBatis、Redis等相关技术实现。
系统投入运行时,各功能均运行正常。系统的每个界面的操作符合常规逻辑,对使用者来说操作简单,界面友好。整个系统的各个功能设计合理,体现了人性化。但是由于自己在系统开发过程中对一些用到的相关知识和技术掌握不够牢固,再加上自身开发经验欠缺,因此系统在有些方面的功能还不够完善,考虑的不够全面,因此整个系统还有待日后逐步完善。
参考文献
[1]刘新宇,易蕾香,肖斌斌,赵军霞.期末在线测评系统的设计与实现[J].现代信息科技,2020,4(02):1-3.
[1]孙剑,程建军.基于微信小程序的医院远程挂号系统设计[J].电子设计工程,2021,29(22):51-54.
[2]邢娜,郑蕾,王莉.医院网站预约挂号系统设计[J].解放军医院管理杂志,2021,28(10):929-930+969.
[3]晏合虎,张吉珂,陈虹全.浅析医院“号贩子”乱象整治与思考[J].现代医院,2021,21(10):1498-1501+1505.
[4]陶博,杨妍,王琳,王胤涛,王昆华.基于贝叶斯理论的医院预约挂号反黄牛机制研究[J].现代医药卫生,2021,37(18):3094-3097.
[5]肖扩礼.基于微信公众平台的医院预约挂号服务技术系统的实现路径研究[J].中国设备工程,2021(18):184-185.
[6]常佳宁,潘琳.一种基于Web的在线问诊系统设计[J].中国科技信息,2021(16):45-46.
[7]刘艳,王悦悦,吴丹,宁飘婷,李春燕,王宇博. Application Analysis of Appointment Registration in Hospital Queuing System during the Epidemic[J]. 应用数学进展,2021,10(06):
[8]徐安琪,韩娇娇,徐一涵,范春.智慧医院建设与规划研究[J].医学信息学杂志,2021,42(05):56-60+78.
[9]叶基林. 某在线问诊预约管理系统设计与实现[D].电子科技大学,2021.
[10]李慧宁,王文军.基于JavaWeb的医院在线挂号系统设计与实现[J].电子元器件与信息技术,2021,5(02):172-175.
[11]卢鹏章.数据分析系统在医院信息系统中的应用[J].信息与电脑(理论版),2020,32(22):27-29.
[12]王丽娜,李伟庆.基于共现网络的互联网就医研究现状分析[J].电脑知识与技术,2020,16(30):47-49.
[13]宗金运,芦立华,姬庆,石静,金彦.医院智能挂号系统的设计和实现[J].福建电脑,2020,36(08):1-9.
[14] Computers; Research from Peking Union Medical College Hospital Yields New Findings on Computers (Generation of a local lung respiratory motion model using a weighted sparse algorithm and motion prior-based registration)[J]. Journal of Mathematics,2020:
[15]张玉芬.现代化医院电子信息工程建设与应用管窥[J].电子元器件与信息技术,2020,4(04):101-102+119.
[16]卢友传,周建设,俞威英.门诊诊间挂号报到系统的设计与应用[J].电子技术与软件工程,2020(08):28-29.
[17]顾绍君.自助挂号收费系统在医院的应用浅谈[J].行政事业资产与财务,2019(24):81+72.
致谢
本次设计历时3个月。在这个毕业设计中,它离不开指导教师的指导,使事情基本顺利。指导老师无论是在毕业设计历经中,还是在论文做完中都给了了我特别大的助益。另1个方面,教师认真负责的工作姿态,谨慎的教学精神厚重的理论水准都使我获益匪浅。他勤恳谨慎的教学育人学习姿态也给我留下了特别特别深的感觉。我从老师那里学到了很多东西。在理论和实践中,我的技能得到了特别大的提高。在此,特向教师表示由衷的感激。
经过对该毕业设计的全部研究和开发,我的系统研发经历了从需求分析到实现详细功能,再到最终测试和维护的特殊进展。让我对系统研发有了更深层次的认识。如今我的动手本领单独处理疑惑的本领也获取到了特别大的演练学习增多,这是这次毕业设计最好的收获。
最后,在整个系统开发过程中,我周围的同学和朋友给了我很多意见,所以我很快就确认了系统的商业思想。在次,我由衷的向他们表示感激。
请关注点赞+私信博主,免费领取项目源码
817

被折叠的 条评论
为什么被折叠?



