摘要
随着信息技术发展,健身房行业传统运行模式逐渐暴露出诸多问题。健身房以往依赖人工管理会员信息、课程预约及会籍销售,效率低下且易出错。会员获取信息不及时,预约课程流程繁琐。管理员在用户、课程、会籍管理方面工作量大,信息更新滞后。教练难以高效管理课程和记录健身情况。
为解决这些问题,开发基于SpringBoot的健身房会员管理系统。前端采用Vue技术,后端使用SpringBoot框架,数据库选用MySQL。系统功能涵盖用户端浏览通知公告、健身课程、预约课程、浏览及购买健身会籍;管理员端实现用户、健身课程、课程预约、健身会籍、课程安排管理;教练端负责健身课程管理、资讯记录、课程通知及健身记录管理。
关键词:健身房会员管理系统;SpringBoot;Vue;MySQL
Abstract
With the development of information technology, the traditional operation mode of the gym industry has gradually exposed many problems. Gyms used to rely on manual management of membership information, class bookings, and membership sales, which was inefficient and error-prone. Members do not obtain information in a timely manner, and the process of booking courses is cumbersome. Administrators have a lot of work to manage users, courses, and memberships, and information updates lag behind. Coaches struggle to effectively manage classes and record fitness.
In order to solve these problems, a gym membership management system based on SpringBoot was developed. The front-end uses Vue technology, the back-end uses the SpringBoot framework, and the database uses MySQL. The functions of the system include browsing notifications and announcements, fitness classes, booking classes, browsing and purchasing fitness memberships. The administrator side realizes the management of users, fitness courses, course reservations, fitness memberships, and course schedules; The coach is responsible for fitness course management, information records, course notifications and fitness record management.
Key words: Gym membership management system; SpringBoot; Vue; MySQL
目录
1绪论
健身行业作为现代生活的重要组成部分,其发展历程与社会经济的进步密切相关。在早期,健身房运营主要依赖于人工管理,会员信息记录、课程安排以及会籍销售等工作均由工作人员手动完成。这种方式效率低下,容易出现信息错误和管理混乱的情况。随着人们健康意识的提升和对健身需求的增加,健身房数量迅速增长,传统管理方式已无法满足日益复杂的需求。近年来,计算机技术的快速发展为健身行业带来了新的机遇。互联网的普及使得信息传播更加便捷,会员能够通过网络获取健身课程信息和预约服务。同时,健身行业也逐渐引入了会员管理系统,以提高运营效率和服务质量。这些变化推动了健身行业的现代化发展,也为本系统的研究提供了现实基础。
本系统解决传统健身行业管理中存在的问题,提升健身房运营效率和服务质量。通过整合会员信息管理、课程预约、会籍销售等功能,本系统能够为健身房提供更加高效、便捷的管理方式。它能够帮助健身房更好地管理会员信息,优化课程安排,提高会员满意度。同时,系统还能够为健身房管理层提供数据支持,帮助其做出更加科学合理的决策。本系统的开发不仅能够提升健身房的运营效率,还能够为会员提供更加优质的健身体验,具有重要的现实意义。
近年来,随着国内健身行业的快速发展,健身房管理系统的研究逐渐成为热点。2024年,周玉光等学者在《电脑知识与技术》上发表文章,提出基于SpringBoot的消防站健身房系统,通过信息化技术满足消防队员体能锻炼和健康管理需求,为消防救援队伍的日常管理和决策提供数据支持[1]。2023年,桑冉航等学者在《电脑知识与技术》上发表研究,开发基于Spring Boot框架的健身房管理系统,具备用户管理、课程管理、器材管理等功能,显著提高健身房管理效率[2]。2022年,赵栋等学者在《北京印刷学院学报》上发表论文,设计基于Web的健身房管理系统,采用B/S架构和JSP技术,为会员、教练和管理员提供不同权限和功能,简化预约流程[3]。同年,陈煜等学者在《科学技术创新》上发表研究,设计移动互联健身房预约系统,采用MVC开发方式和B/S架构,提升预约管理效率[4]。
在具体实例方面,国内较为知名的健身房管理系统包括“三体云动”、“青橙科技”和“超级猩猩”等。“三体云动”作为行业领先的SaaS服务平台,为健身房提供会员管理、课程排期、财务统计等一站式解决方案,其特点是支持微信小程序接入,便于会员自主预约和查看数据。“青橙科技”则专注于健身行业的数字化转型,其系统整合了智能硬件数据,如体脂秤和心率带,实现会员健康数据的实时同步与分析。“超级猩猩”作为新兴的互联网健身品牌,自主研发了会员管理系统,结合线上约课和线下自助签到,大幅提升了运营效率。这些系统的广泛应用反映了国内健身房管理行业在信息化、智能化方面的显著进步。
近年来,国外健身管理系统的研究逐渐向数字化、智能化方向发展。2022年,Wu Haikun在《Wireless Communications and Mobile Computing》上发表文章,提出基于物联网的健身管理系统[5]。该系统通过蓝牙接收健身设备上传的数据,处理后以图形实时显示,运动结束后通过Wi-Fi上传到中央计算机。以杠铃为例,采用蓝牙MPU6050模块采集数据,分析设计了相关功能及通信模块。2022年,Xiaojun Zhang在《International Journal of Grid and Utility Computing》上发表研究,利用深度学习和物联网技术建立健身和健康管理服务系统[6]。系统通过IoT技术检测健康指标,将数据分类后输入卷积神经网络提取特征,再输入BP神经网络模型进行分析,为用户提供健康预测结果。2021年,相关研究在《Wireless News》上报道了一种完整的健身管理系统,该系统通过优化数据处理流程,实现了高效的健身管理功能。
在具体实例方面,国际知名的健身房管理系统包括“MindBody”、“ClubReady”和“Glofox”等。“MindBody”作为全球领先的健身管理平台,为超过6万家健身机构提供服务,其系统支持在线预约、支付处理及会员忠诚度计划,并通过数据分析帮助健身房优化运营策略。“ClubReady”专注于中高端健身俱乐部,其特色在于集成CRM功能,帮助健身房精准营销并提升会员留存率。“Glofox”则以简洁易用的界面和移动端适配著称,尤其适合小型健身工作室,支持会员自助签到和课程管理。这些系统的成功应用体现了国外健身房管理行业在技术创新与商业模式上的领先地位。
本研究开发基于Spring Boot的健身房会员管理系统,以提升健身房运营效率和服务质量。系统采用Spring Boot框架构建后端服务,结合Vue实现前端交互,利用MySQL数据库存储数据。主要功能涵盖会员管理、课程管理、预约管理、会籍管理及教练管理等模块。通过会员管理模块,实现会员信息录入、查询与更新;课程管理模块支持课程信息维护、排课及课程状态查询;预约管理模块允许会员在线预约课程,管理员可查看预约情况并进行调整;会籍管理模块处理会员会籍购买、续费及状态变更;教练管理模块则协助教练记录会员健身情况,发布课程通知。系统设计注重用户体验与操作便捷性,为健身房提供高效、智能的管理解决方案,同时为会员提供优质健身体验。
2相关技术介绍
B/S(Browser/Server)架构是一种基于浏览器和服务器的应用架构模式。它以Web浏览器作为客户端,服务器端通过Web技术提供应用服务[8]。客户端通过浏览器与服务器进行交互,用户无需安装专门的客户端应用程序,只需要通过互联网连接即可访问应用程序[9]。在B/S架构中,客户端主要承担用户界面的呈现和基本的输入输出功能,而核心的业务处理、数据存储等操作则由服务器端完成。这种架构的核心优势在于无需在每个客户端机器上安装或更新软件,只要用户的浏览器符合要求,就可以使用系统[10]。
B/S(Browser/Server)架构是一种网络架构模型,其主要特点是客户端通过浏览器与服务器进行通信,所有的业务逻辑和数据处理都在服务器端完成,客户端仅负责展示数据[11]。B/S架构本质上是一种客户端-服务器模式的变体,它通过将传统的C/S(Client/Server)架构中的客户端功能移到浏览器中,简化了客户端的开发和维护工作。在B/S架构中,用户通过浏览器发送请求,浏览器负责展示从服务器获取的数据,服务器则处理请求并返回响应。该架构避免了安装和配置客户端软件的麻烦,也减少了对客户端硬件的依赖,适合于需要大规模部署和跨平台支持的应用系统。
B/S模式三层结构图如图2-1所示。

图2-1 B/S模式三层结构图
2.2 SpringBoot框架
SpringBoot是一个用于简化Spring应用开发的开源框架,通过减少开发人员配置和依赖的复杂性,使得开发者能够快速构建基于Spring的生产级应用。SpringBoot基于Spring框架之上,提供了一种自配置的方式,使得开发者可以以最少的配置来启动和开发Spring应用[12]。它通过约定优于配置的原则,将常见的配置预设,使得开发人员能够聚焦于业务逻辑的实现,而不必过多关注繁琐的配置和环境搭建。
SpringBoot框架的核心特点之一是其自动配置功能。它能够根据项目中已存在的类和库,自动推断出开发环境的配置需求,减少了手动配置的工作量。SpringBoot还提供了嵌入式Web服务器支持(如Tomcat、Jetty等),使得应用可以以独立的Java应用形式运行,不再依赖外部的Web容器。这种特性使得SpringBoot特别适合于微服务架构的构建。SpringBoot还通过其提供的启动器(Starters)简化了常见功能的集成,例如数据库连接、消息队列、缓存、认证与授权等,从而提升了开发效率[13]。
2.3 Vue技术
Vue.js是一款用于构建用户界面的渐进式JavaScript框架,提供一种灵活而高效的方式来开发单页面应用(SPA)。Vue的设计理念是通过尽量简化开发过程,提供一种声明式的方式来构建用户界面[14]。Vue.js通过数据驱动的视图模型,允许开发者以声明式语法绑定数据与视图,使得应用的状态和界面表现更加简洁和可维护。它的核心思想是通过组件化开发将复杂的UI拆分为可重用的独立模块,从而提升了代码的模块化、可维护性和可扩展性。
Vue.js具备响应式数据绑定和虚拟DOM的特性。响应式数据绑定意味着当数据变化时,Vue会自动更新与之绑定的DOM元素,从而实现视图的实时更新。虚拟DOM则是Vue.js的一种优化手段,通过将对DOM的操作抽象为一个虚拟的DOM树来提高性能,减少实际DOM操作的开销[15]。Vue还提供了丰富的插件和工具,如Vue Router用于路由管理,Vuex用于状态管理,方便开发者构建复杂的前端应用。Vue的灵活性和简洁性使其成为现代Web开发中常用的前端框架之一。
2.4 MySQL数据库
MySQL是一种开源的关系型数据库管理系统(RDBMS),基于SQL(结构化查询语言)进行数据操作。作为一个被广泛使用的数据库系统,MySQL具有高度的性能、可扩展性和可靠性。MySQL使用表格结构来存储数据,每个表由多个列和行组成,数据通过SQL查询语言进行操作[16]。MySQL支持多种数据类型,如整数、浮动小数、字符串、日期等,以满足不同应用场景对数据存储的需求。在实际应用中,MySQL通常用于存储和管理结构化数据,通过索引、视图、触发器等功能提升数据查询的效率和数据的完整性。
MySQL支持ACID事务特性(原子性、一致性、隔离性、持久性),确保数据库操作的可靠性和数据的一致性。它还支持多种存储引擎,其中InnoDB是最常用的存储引擎,具备事务支持、行级锁定和外键约束等特性,适用于高并发、高可靠性的数据存储需求。MySQL可以通过主从复制、分区和分库分表等技术实现横向扩展,以应对大规模数据存储和高负载的应用需求。MySQL还具有灵活的权限管理机制,支持用户角色管理、细粒度的权限控制等,保障数据的安全性。
3需求分析
从技术可行性角度来看,所选技术能够充分满足当前应用需求。B/S架构具有良好的跨平台特性,借助浏览器端渲染与服务器端处理,能够实现不同操作系统和设备上的无缝访问。SpringBoot框架基于成熟的Spring生态,自动配置机制降低了开发与部署的复杂度,支持高效开发和微服务架构的实现。Vue.js作为前端技术,其响应式数据绑定和虚拟DOM优化使得大规模应用的构建与维护更加高效。MySQL数据库在数据存储、查询优化方面具有强大能力,其ACID事务特性与高并发支持能够保证数据一致性与系统稳定性,且广泛应用于多种行业,具备可扩展性和高效性。
从操作可行性角度,所有选用的技术都有良好的文档支持和广泛的开发社区。B/S架构的实施依赖于常见的Web技术,技术栈成熟,操作流程规范,适合企业级应用的快速部署与运维。SpringBoot框架简化了Spring应用的配置与开发,集成了嵌入式Web服务器,使得开发者能够快速启动项目,减少了对开发环境和部署环境的依赖。Vue.js以组件化、响应式的设计思想,极大提升了前端开发的效率与代码复用性,操作简便。MySQL数据库提供了易于管理的用户界面,操作界面直观,支持多种操作系统,适合日常的数据库管理和维护工作。
从经济可行性角度,所有选用的技术均为开源软件,降低了开发与部署成本。B/S架构减少了客户端软件的安装和更新需求,减轻了IT维护成本。SpringBoot框架通过减少配置和自动化部署,降低了开发和运营的时间成本。Vue.js提供了快速开发的能力,减少了前端开发的人员需求。MySQL作为开源数据库,不仅在授权成本上具有优势,而且通过其高效的查询与事务处理能力,可以在保证性能的同时降低硬件资源的投入,实现资源的高效利用。
1.可用性需求
系统必须具备高可用性,以确保其在各种使用场景下能够稳定运行。为满足可用性要求,系统应当具备自恢复能力和冗余机制,避免因单点故障而导致的服务中断。具体而言,系统的部署架构应支持负载均衡和集群配置,通过多个实例的协作提高整体系统的可用性。系统应提供详尽的监控与告警机制,能够实时追踪系统运行状态,及时发现潜在问题并触发自动恢复操作或通知管理员。在用户体验方面,系统需要提供清晰的错误提示信息,并能够在发生异常时通过回滚操作或其他容错机制,保证用户的操作不受到严重影响。
2.可靠性需求
可靠性要求系统在长时间运行中保持稳定,能够有效应对各种可能的故障和压力。系统设计应支持高可用的数据库架构,采用数据库主从复制、分片等技术以实现数据的可靠存储与访问。应用层应具备容错能力,在面对硬件故障、网络中断等意外情况时,能够保持系统的正常服务或在故障恢复后迅速恢复数据和业务流程。系统应具备日志记录功能,能够全面记录操作过程和异常信息,从而为问题追踪与系统优化提供数据支持。系统的可靠性还需要通过压力测试和稳定性测试来验证,确保在大规模用户访问及高并发场景下能够正常运行,不发生崩溃或数据丢失现象。
3.安全性需求
系统的安全性需求必须得到高度重视,确保系统和用户数据的保密性、完整性和可用性。为实现数据安全,系统应采用加密技术,特别是在用户认证、敏感数据传输和存储过程中,采用SSL/TLS协议进行加密通信,确保数据在传输过程中不被窃取或篡改。系统应支持用户身份验证与授权管理,采用如OAuth、JWT等安全机制防止未授权访问。访问控制应细化到资源级别,确保不同角色的用户只能访问其权限范围内的功能。为了防止恶意攻击,系统还应加强对常见攻击方式(如SQL注入、XSS攻击、CSRF攻击等)的防护,通过输入验证、输出转义、会话管理等技术措施提高系统的安全性。系统应定期进行安全审计与漏洞扫描,及时发现并修补可能的安全漏洞,保障系统的长期安全运营。
功能需求分析是对系统所需功能进行详细描述的过程,明确系统的目标、功能模块及其相互关系。在此阶段,结合用户需求、业务流程和技术架构,识别系统必须实现的各项功能,并对其优先级、实现方式和约束条件进行梳理。通过功能需求分析,确保系统设计能够满足实际需求,且具有良好的可用性、可维护性和扩展性,为后续的系统开发和测试提供明确的指导和依据。
用户可以浏览通知公告,查看健身课程信息,预约感兴趣的课程,浏览健身会籍详情,并进行健身会籍的购买。用户用例图如图3-1所示。

图3-1 用户用例图
管理员可以管理用户信息,包括添加、修改和删除用户;管理健身课程,设置课程信息和安排课程表;管理课程预约,查看预约情况并进行调整;管理健身会籍,设置会籍类型和价格;安排课程,调整课程时间和教练分配。管理员用例图如图3-2所示。

图3-2 管理员用例图

图3-3 教练用例图
3.4.1数据开发流程
系统开发流程的主要步骤,从需求分析到系统完成的全过程。流程包括需求分析、总体设计(结构、功能、数据)、详细设计(模块、编码)、模块整合与调用,以及测试、扩展和完善,最终完成系统的开发。本系统的开发流程如图3-3所示

图3-3系统开发流程图
3.4.2用户登录流程
用户输入用户名和密码后,系统先检查输入是否为空,再验证用户名是否存在,若存在则通过用户名获取密码并校验。若密码正确则登录成功,否则提示密码错误。若用户名不存在或无法登录,提示用户操作无效。如图3-4所示。

图3-4登录流程图
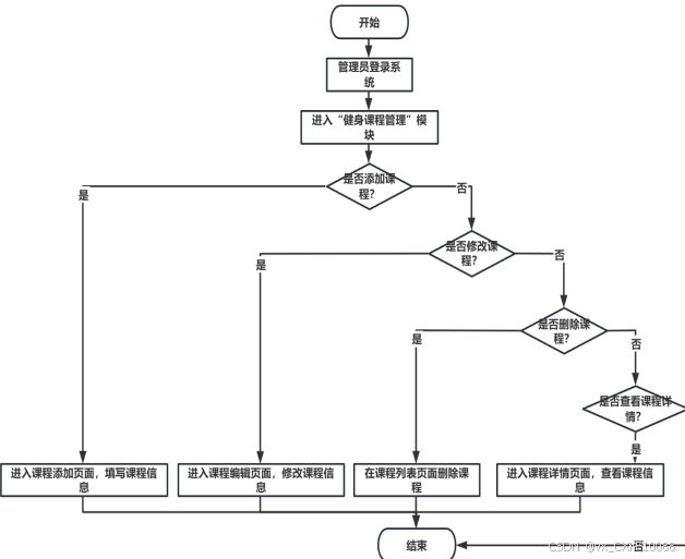
管理员进入“健身课程管理”模块,通过“添加课程”填写教练信息、课程名称、分类、视频、图片、介绍等,点击“保存”添加课程;在课程列表中点击“编辑”修改课程信息并“更新”,点击“删除”确认后可删除课程,点击“详情”查看课程完整信息。健身课程管理流程如图3-5所示。

图3-5 健身课程管理流程图
3.4.4课程预约管理流程
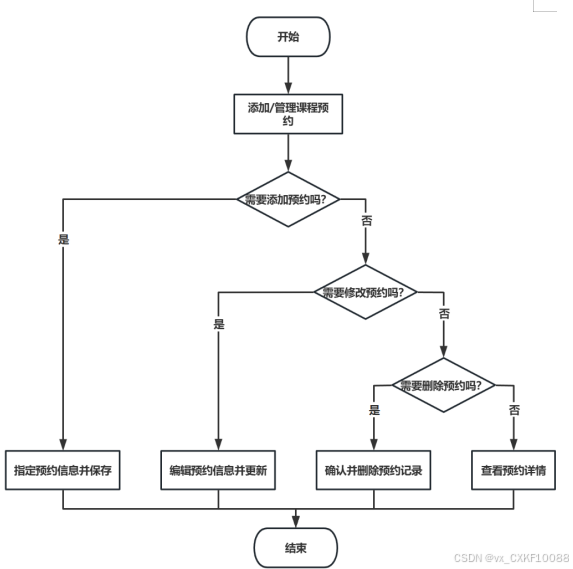
管理员在“课程预约管理”模块中,点击“添加预约”填写教练、课程、会员、预约日期、备注、状态等信息并“保存”;找到预约记录点击“编辑”修改后“更新”,点击“删除”确认删除,点击“详情”查看预约完整信息。课程预约管理流程如图3-6所示。

图3-6 课程预约管理流程图
3.4.5健身会籍管理流程
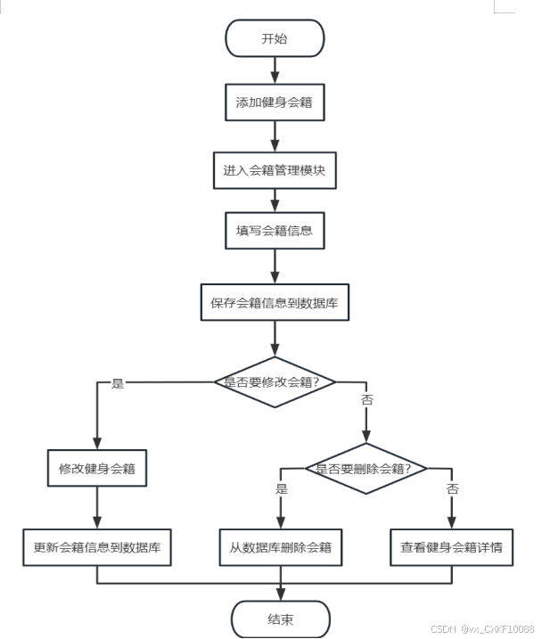
入“健身会籍管理”模块,点击“添加会籍”填写会籍名称、类型、价格、图片、介绍等并“保存”;在会籍列表中点击“编辑”修改会籍信息后“更新”,点击“删除”确认删除会籍,点击“详情”查看会籍完整信息。健身会籍管理流程图如图3-7所示。

图3-7 健身会籍管理流程图
3.4.6课程安排管理流程
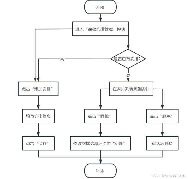
在“课程安排管理”模块,点击“添加安排”填写教练、课程、会员、安排日期、次数、详情等并“保存”;找到安排记录点击“编辑”修改后“更新”,点击“删除”确认删除安排,点击“详情”查看安排完整信息。课程安排管理流程图如图3-8所示。

图3-8课程安排管理流程图
4系统设计
系统由表现层、业务逻辑层、数据访问层和数据库服务器组成。表现层通过浏览器(如IE、Chrome、Firefox)与用户交互,采用FreeMarker、Bootstrap、jQuery等技术实现界面呈现。业务逻辑层负责处理系统的核心业务逻辑,通过分模块设计实现功能分离。数据访问层使用MyBatis框架连接数据库,执行数据的增删改查操作。数据库服务器采用MySQL进行数据存储和管理,为系统提供稳定的数据库支持。整个架构通过Tomcat服务器完成用户请求的接收和处理,确保系统的高效运行[17]。整个系统架构如图4-1所示。

图4-1 系统架构图
本系统为健身机构提供全面管理与服务功能。用户可浏览通知公告、健身课程和健身会籍,还能预约课程及购买健身会籍。管理员负责用户管理、健身课程管理、课程预约管理、健身会籍管理和课程安排管理,确保机构运营顺畅。教练则专注于健身课程管理、资讯记录管理、课程通知管理和健身记录管理,助力教学质量提升和学员管理。系统通过角色分工,满足不同用户需求,提升健身机构管理效率和服务质量。系统功能结构图如图4-2所示。

图4-2 系统功能结构图
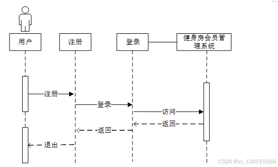
用户通过注册模块发送注册请求,系统完成注册后返回确认信息。随后,用户通过登录模块发送登录请求,系统验证用户信息后允许访问目标系统。用户完成操作后可选择退出,系统终止会话。注册时序图,如图4-3所示。

图4-3 注册时序图
4.2.2登录时序图
管理员输入登录信息后,登录界面将信息传递至前台管理界面,随后通过SpringBoot框架读取数据库中的用户信息并返回。系统验证信息,若验证成功则登录成功,若验证失败则返回错误提示。登录时序图如图4-4所示。

图4-4登录时序图
4.2.3管理员修改用户信息时序图
管理员输入登录信息后,进入用户信息管理模块,选择增删改查操作并提交命令至数据库。数据库执行操作后返回成功状态,系统显示用户管理界面并提示操作成功。管理员修改用户信息时序图如图4-5所示。

图4-5管理员修改用户信息时序图
4.2.4管理员管理系统信息时序图
管理员通过访问系统发起请求,系统接收访问后转向系统信息模块进行管理操作。管理完成后,系统返回管理结果至系统,最终反馈给管理员,管理员可选择退出。管理员管理系统信息时序图如图4-6所示。

图4-6管理员管理系统信息时序图
数据库设计是系统开发中至关重要的环节,为系统提供高效、规范的数据存储和管理方案。设计过程包括需求分析、实体设计、表设计和逻辑结构设计。首先,通过分析业务需求,确定系统的核心实体及其属性,同时明确实体间的关系。接着,将实体抽象为具体的数据库表,为每张表定义字段名、数据类型、主键和外键,通过主外键关系和关联表设计,保证数据的完整性和一致性。最后,数据库逻辑设计进一步优化表之间的关系,通过索引、视图和存储过程提升查询效率和操作性能。整个设计需严格遵循规范,避免数据冗余和冲突,确保系统在高并发访问和复杂数据处理场景下的稳定性和高效性。
数据库实体设计是数据库设计的关键步骤,对实际业务逻辑中涉及的实体及其属性进行抽象建模,明确系统中的主要信息对象及其关系[18]。在实体设计中,根据需求分析确定系统的核心实体,如用户、角色、权限、社团信息等,提取实体的主要属性,如用户的ID、姓名、联系方式,社团的ID、名称、类型等,同时定义各实体之间的关系,包括一对一、一对多、多对多等。在设计过程中,注重实体的完整性、规范性和唯一性,确保设计能够满足系统功能需求,并为后续的表设计提供清晰的结构框架。实体设计需遵循数据库设计的标准化要求,避免数据冗余和不必要的复杂度。
以下将展示系统的全局E-R图以及各个实体的属性图。
系统全局E-R图如图4-7所示。

图4-7系统E-R图
用户实体图:表示系统中的会员用户信息,包括会员用户ID、姓名、年龄、性别、审核状态、创建时间、更新时间和用户ID。用户实体图如图4-8所示。

图4-8 用户实体图
管理员实体图:描述了系统中管理员的账户信息,涵盖用户ID、用户名、昵称、密码、邮箱、账户状态、所在用户组、上次登录时间、手机认证、创建时间等属性。管理员实体图如图4-9所示。

图4-9 管理员实体图
教练实体图:展示了教练的个人信息,包括教练用户ID、姓名、性别、电话、专长、审核状态、创建时间、更新时间和用户ID。教练实体图如图4-10所示。

图4-10 教练实体图
健身课程实体图:涉及健身课程的详细信息,如健身课程ID、教练用户、教练姓名、性别、专长、课程名称、分类、视频、封面图片、介绍、创建时间、更新时间、智能推荐、评论数、收藏数、点赞数和点击数。健身课程实体图如图4-11所示。

图4-11 健身课程实体图
课程预约实体图:记录了课程预约的相关信息,包含课程预约ID、教练用户、来源用户、会员用户、用户姓名、课程名称、分类、预约日期、备注、状态、状态描述、创建时间、更新时间、来源ID、来源表和来源用户。课程预约实体图如图4-12所示。

图4-12 课程预约实体图
健身会籍实体图:描述了健身会籍的信息,包括健身会籍ID、名称、类型、价格、封面图片、介绍、下单限制次数、评论数、收藏数、点赞数、创建时间和更新时间。健身会籍实体图如图4-13所示。

图4-13 健身会籍实体图
课程安排实体图:记录了课程安排的详情,涉及课程安排ID、教练用户、来源用户、课程名称、分类、会员用户、用户姓名、安排日期、次数、详情、记录限制次数、创建时间、更新时间、来源ID、来源表和来源用户。课程安排实体图如图4-14所示。

图4-14 课程安排实体图
数据库表设计基于实体设计,将抽象的实体映射为具体的表结构。设计过程中,为每个实体定义表名、字段名及数据类型 [19]。根据业务需求,合理定义主键、外键及约束条件,确保表之间的关联性,例如通过外键建立用户表和角色表之间的关系。表设计时注重数据存储的完整性、一致性,并通过索引优化查询效率,最终确保数据库结构能够支持系统的功能需求。以下是系统的数据库表设计展示。
教练表:主要是用来存储教练的基本信息。主要包括教练用户ID、教练姓名、教练性别、教练电话、教练专长等。如表4-1所示。
表 4-1 教练
| 编号 | 字段名 | 类型 | 长度 | 是否非空 | 是否主键 | 注释 |
| 1 | coach_user_id | int | 是 | 是 | 教练用户ID | |
| 2 | coach_name | varchar | 64 | 否 | 否 | 教练姓名 |
| 3 | coach_gender | varchar | 64 | 否 | 否 | 教练性别 |
| 4 | coachs_phone_number | varchar | 64 | 否 | 否 | 教练电话 |
| 5 | coach_expertise | varchar | 64 | 否 | 否 | 教练专长 |
| 6 | examine_state | varchar | 16 | 是 | 否 | 审核状态 |
| 7 | user_id | int | 是 | 否 | 用户ID | |
| 8 | create_time | datetime | 是 | 否 | 创建时间 | |
| 9 | update_time | timestamp | 是 | 否 | 更新时间 |
课程安排表:主要是用来记录课程安排的详细信息。主要包括课程安排ID、教练用户、教练姓名、课程名称、课程分类、会员用户、用户姓名、安排日期、安排次数、安排详情等。如表4-2所示。
表 4-2 课程安排
| 编号 | 字段名 | 类型 | 长度 | 是否非空 | 是否主键 | 注释 |
| 1 | course_arrangement_id | int | 是 | 是 | 课程安排ID | |
| 2 | coach_user | int | 否 | 否 | 教练用户 | |
| 3 | coach_name | varchar | 64 | 否 | 否 | 教练姓名 |
| 4 | course_name | varchar | 64 | 否 | 否 | 课程名称 |
| 5 | course_classification | varchar | 64 | 否 | 否 | 课程分类 |
| 6 | member_users | int | 否 | 否 | 会员用户 | |
| 7 | user_name | varchar | 64 | 否 | 否 | 用户姓名 |
| 8 | schedule_date | date | 否 | 否 | 安排日期 | |
| 9 | number_of_arrangements | varchar | 64 | 否 | 否 | 安排次数 |
| 10 | arrangement_details | text | 65535 | 否 | 否 | 安排详情 |
| 11 | fitness_record_limit_times | int | 是 | 否 | 记录限制次数 | |
| 12 | create_time | datetime | 是 | 否 | 创建时间 | |
| 13 | update_time | timestamp | 是 | 否 | 更新时间 | |
| 14 | source_table | varchar | 255 | 否 | 否 | 来源表 |
| 15 | source_id | int | 否 | 否 | 来源ID | |
| 16 | source_user_id | int | 否 | 否 | 来源用户 |
课程预约表:主要是用来管理课程预约的详细信息。主要包括课程预约ID、教练用户、教练姓名、课程名称、课程分类、会员用户、用户姓名、预约日期、预约备注、预约状态、状态描述等。如表4-3所示。
表 4-3 课程预约
| 编号 | 字段名 | 类型 | 长度 | 是否非空 | 是否主键 | 注释 |
| 1 | course_reservation_id | int | 是 | 是 | 课程预约ID | |
| 2 | coach_user | int | 否 | 否 | 教练用户 | |
| 3 | coach_name | varchar | 64 | 否 | 否 | 教练姓名 |
| 4 | course_name | varchar | 64 | 否 | 否 | 课程名称 |
| 5 | course_classification | varchar | 64 | 否 | 否 | 课程分类 |
| 6 | member_users | int | 否 | 否 | 会员用户 | |
| 7 | user_name | varchar | 64 | 否 | 否 | 用户姓名 |
| 8 | appointment_date | date | 否 | 否 | 预约日期 | |
| 9 | appointment_remarks | text | 65535 | 否 | 否 | 预约备注 |
| 10 | appointment_status | varchar | 64 | 否 | 否 | 预约状态 |
| 11 | status_description | text | 65535 | 否 | 否 | 状态描述 |
| 12 | course_notice_limit_times | int | 是 | 否 | 课程通知限制次数 | |
| 13 | create_time | datetime | 是 | 否 | 创建时间 | |
| 14 | update_time | timestamp | 是 | 否 | 更新时间 | |
| 15 | source_table | varchar | 255 | 否 | 否 | 来源表 |
| 16 | source_id | int | 否 | 否 | 来源ID | |
| 17 | source_user_id | int | 否 | 否 | 来源用户 |
健身课程表:主要是用来描述健身课程的详细内容。主要包括健身课程ID、教练用户、教练姓名、教练性别、教练专长、课程名称、课程分类、课程视频、封面图片、课程介绍、点击数、点赞数、收藏数、评论数等。如表4-4所示。
表 4-4 健身课程
| 编号 | 字段名 | 类型 | 长度 | 是否非空 | 是否主键 | 注释 |
| 1 | fitness_classes_id | int | 是 | 是 | 健身课程ID | |
| 2 | coach_user | int | 否 | 否 | 教练用户 | |
| 3 | coach_name | varchar | 64 | 否 | 否 | 教练姓名 |
| 4 | coach_gender | varchar | 64 | 否 | 否 | 教练性别 |
| 5 | coach_expertise | varchar | 64 | 否 | 否 | 教练专长 |
| 6 | course_name | varchar | 64 | 否 | 否 | 课程名称 |
| 7 | course_classification | varchar | 64 | 否 | 否 | 课程分类 |
| 8 | course_video | varchar | 255 | 否 | 否 | 课程视频 |
| 9 | cover_photo | varchar | 255 | 否 | 否 | 封面图片 |
| 10 | course_introduction | longtext | 4294967295 | 否 | 否 | 课程介绍 |
| 11 | hits | int | 是 | 否 | 点击数 | |
| 12 | praise_len | int | 是 | 否 | 点赞数 | |
| 13 | collect_len | int | 是 | 否 | 收藏数 | |
| 14 | comment_len | int | 是 | 否 | 评论数 | |
| 15 | recommend | int | 是 | 否 | 智能推荐 | |
| 16 | consultation_records_limit_times | int | 是 | 否 | 在线咨询限制次数 | |
| 17 | course_reservation_limit_times | int | 是 | 否 | 在线预约限制次数 | |
| 18 | create_time | datetime | 是 | 否 | 创建时间 | |
| 19 | update_time | timestamp | 是 | 否 | 更新时间 |
健身会籍表:主要是用来展示健身会籍的详细信息。主要包括健身会籍ID、会籍名称、会籍类型、会籍价格、封面图片、会籍介绍、点赞数、收藏数、评论数、下单限制次数等。如表4-5所示。
表 4-5 健身会籍
| 编号 | 字段名 | 类型 | 长度 | 是否非空 | 是否主键 | 注释 |
| 1 | fitness_membership_id | int | 是 | 是 | 健身会籍ID | |
| 2 | membership_name | varchar | 64 | 否 | 否 | 会籍名称 |
| 3 | membership_type | varchar | 64 | 否 | 否 | 会籍类型 |
| 4 | membership_price | double | 否 | 否 | 会籍价格 | |
| 5 | cover_photo | varchar | 255 | 否 | 否 | 封面图片 |
| 6 | membership_introduction | longtext | 4294967295 | 否 | 否 | 会籍介绍 |
| 7 | praise_len | int | 是 | 否 | 点赞数 | |
| 8 | collect_len | int | 是 | 否 | 收藏数 | |
| 9 | comment_len | int | 是 | 否 | 评论数 | |
| 10 | membership_purchase_limit_times | int | 是 | 否 | 下单限制次数 | |
| 11 | create_time | datetime | 是 | 否 | 创建时间 | |
| 12 | update_time | timestamp | 是 | 否 | 更新时间 |
用户表:主要是用来保存会员用户的个人信息。主要包括会员用户ID、用户姓名、用户性别、用户电话、审核状态、用户ID、创建时间、更新时间等。如表4-6所示。
表 4-6 用户
| 编号 | 字段名 | 类型 | 长度 | 是否非空 | 是否主键 | 注释 |
| 1 | member_users_id | int | 是 | 是 | 会员用户ID | |
| 2 | user_name | varchar | 64 | 否 | 否 | 用户姓名 |
| 3 | user_gender | varchar | 64 | 否 | 否 | 用户性别 |
| 4 | user_phone_number | varchar | 64 | 否 | 否 | 用户电话 |
| 5 | examine_state | varchar | 16 | 是 | 否 | 审核状态 |
| 6 | user_id | int | 是 | 否 | 用户ID | |
| 7 | create_time | datetime | 是 | 否 | 创建时间 | |
| 8 | update_time | timestamp | 是 | 否 | 更新时间 |
管理员表:主要是用来管理系统管理员的账户信息。主要包括用户ID、账户状态、所在用户组、上次登录时间、手机号码、手机认证、用户名、昵称、密码、邮箱、邮箱认证、头像地址、创建时间等。如表4-7所示。
表 4-7 管理员
| 编号 | 字段名 | 类型 | 长度 | 是否非空 | 是否主键 | 注释 |
| 1 | user_id | int | 是 | 是 | 用户ID | |
| 2 | state | smallint | 是 | 否 | 账户状态:(1可用|2异常|3已冻结|4已注销) | |
| 3 | user_group | varchar | 32 | 否 | 否 | 所在用户组 |
| 4 | login_time | timestamp | 是 | 否 | 上次登录时间 | |
| 5 | phone | varchar | 11 | 否 | 否 | 手机号码 |
| 6 | phone_state | smallint | 是 | 否 | 手机认证:(0未认证|1审核中|2已认证) | |
| 7 | username | varchar | 16 | 是 | 否 | 用户名 |
| 8 | nickname | varchar | 16 | 否 | 否 | 昵称 |
| 9 | password | varchar | 64 | 是 | 否 | 密码 |
| 10 | | varchar | 64 | 否 | 否 | 邮箱 |
| 11 | email_state | smallint | 是 | 否 | 邮箱认证:(0未认证|1审核中|2已认证) | |
| 12 | avatar | varchar | 255 | 否 | 否 | 头像地址 |
| 13 | open_id | varchar | 255 | 否 | 否 | 针对获取用户信息字段 |
| 14 | create_time | timestamp | 是 | 否 | 创建时间 |
5系统实现
用户可以在通知公告模块中查看系统发布的最新公告信息,包括公告标题和详细内容。用户点击公告标题后,可以展开并阅读公告的完整信息。该界面提供了清晰的公告列表,方便用户快速浏览最新动态。通知公告界面如图5-1所示。

图5-1 通知公告界面
用户可以在健身课程模块浏览各种健身课程,包括课程名称、分类、教练信息等。用户可以通过分类筛选或者搜索功能快速找到感兴趣的课程。浏览健身课程界面如图5-2所示。

图5-2 浏览健身课程界面
用户在预约课程模块可以查看可预约的课程列表,并选择课程进行预约。用户需要填写预约日期和备注信息,然后提交预约。预约成功后,用户可以在预约记录中查看和管理自己的预约信息。预约课程界面如图5-3所示。

图5-3 预约课程界面
用户可以在健身会籍模块浏览不同的会籍类型和价格,了解会籍的详细介绍和权益。用户选择心仪的会籍后,可以进行在线购买,购买成功后会籍信息将显示在用户个人中心。浏览健身会籍界面如图5-4所示。

图5-4 浏览健身会籍界面
用户在购买健身会籍时,可以查看会籍的详细信息,包括价格、权益等,并进行在线支付购买。购买成功后,用户可以在个人中心查看会籍状态和权益。购买健身会籍界面如图5-5所示。

图5-5 购买健身会籍界面
管理员可以在用户管理模块对系统中的用户信息进行增删改查,包括用户的基本信息、账户状态等。管理员可以通过搜索功能快速定位特定用户,进行权限修改或其他管理操作。用户管理界面如图5-6所示。

图5-6 用户管理界面
管理员在健身课程管理模块中可以对健身课程进行管理,包括添加新课程、编辑课程信息、删除过时课程等。管理员还可以设置课程的推荐状态,控制课程在前端的展示。健身课程管理界面如图5-7所示。

图5-7 健身课程管理界面
管理员在课程预约管理模块中可以查看所有用户的预约记录,包括预约的课程、时间、状态等。管理员可以对预约进行审核,更改预约状态,以便于用户查询。课程预约管理界面如图5-8所示。

图5-8 课程预约管理界面
管理员在健身会籍管理模块中可以管理各种会籍类型,包括添加新会籍、编辑会籍信息、删除旧会籍等。管理员还可以设置会籍的购买限制和展示状态。健身会籍管理界面如图5-9所示。

图5-9 健身会籍管理界面
管理员在课程安排管理模块中可以安排和调整健身课程的时间表,包括设置课程的安排日期、次数、详情等。管理员可以根据教练和会员的反馈对课程安排进行优化。课程安排管理界面如图5-10所示。

图5-10 课程安排管理界面
教练可以在健身课程管理模块中管理自己负责的课程,包括更新课程内容、上传课程视频、修改课程介绍等。教练还可以查看课程的预约情况和会员反馈。健身课程管理界面如图5-11所示。

图5-11 健身课程管理界面
教练在资讯记录管理模块中可以添加、编辑和删除健身相关的资讯文章,包括文章标题、内容、分类等。教练可以通过资讯记录管理模块发布新的健身知识和动态。资讯记录管理界面如图5-12所示。

图5-12 资讯记录管理界面
教练在课程通知管理模块中可以发布和编辑课程通知,包括通知的内容、对象、时间等。教练可以针对特定课程或会员用户群体发送通知。课程通知管理界面如图5-13所示。

图5-13 课程通知管理界面
教练在健身记录管理模块中可以查看和管理会员的健身记录,包括记录的详细信息、状态等。教练可以根据健身记录为会员提供个性化的健身建议。健身记录管理界面如图5-14所示。

图5-14 健身记录管理界面
6系统测试
系统的测试环境如表6-1所示。
表6-1 测试环境
| 类别 | 配置项 | 详细信息 |
| 硬件环境 | 服务器CPU | Intel Xeon E5-2680 v4 |
| 内存 | 32GB DDR4 | |
| 硬盘 | 1TB SSD | |
| 网络带宽 | 100Mbps | |
| 软件环境 | 操作系统 | Windows Server 2019 |
| 数据库 | MySQL 8.0 | |
| Web服务器 | Tomcat 9.0 | |
| 开发框架 | SpringBoot 2.5 | |
| 前端框架 | Vue.js 2.6 | |
| Java版本 | JDK 11 | |
| 浏览器 | Chrome 88, Firefox 85 |
系统测试的主要目的是确保系统的功能、性能和稳定性满足需求规格说明书中的要求,并验证系统在实际使用环境中的可用性和可靠性。通过测试,可以发现软件中的缺陷、漏洞和潜在问题,确保系统运行的准确性、完整性和安全性。在功能测试中,目的是验证系统各功能模块是否按设计实现预期功能,例如用户登录、信息管理、数据查询等核心功能是否准确执行。性能测试的目的是验证系统在高并发、数据量大等压力场景下的响应时间和处理能力,确保系统具备良好的性能。兼容性测试的目的是确保系统在不同的硬件、软件和浏览器环境中能正常运行。测试还包括对异常处理和边界条件的验证,确保系统在异常场景下能够正确处理和恢复。最终,通过测试确保系统可以安全稳定地部署上线,为用户提供可靠的服务。
系统测试采用多种测试方法,以全面验证系统的功能和性能。功能测试采用黑盒测试方法,通过设计测试用例直接验证系统功能是否符合需求,无需了解内部代码逻辑。设计用例验证用户登录模块,通过输入合法和非法的用户名与密码,检查系统响应是否符合预期。性能测试采用压力测试和负载测试方法,通过模拟高并发用户访问、数据处理的场景,评估系统的响应时间、吞吐量和稳定性。兼容性测试通过在不同操作系统、浏览器和硬件设备上运行系统,验证其在不同环境中的适应性[20]。异常测试通过设计边界条件和异常输入,检查系统对非法数据和操作的处理能力。测试用例的设计需覆盖系统的所有功能模块和接口,确保测试过程的全面性。通过系统测试方法的综合应用,可以有效发现问题,并为系统的优化和改进提供依据。
用来验证用户能否正常浏览通知公告功能的测试用例。
表6-1 浏览通知公告测试用例表
| 测试项 | 测试用例 | 预期结果 | 结论 |
| 浏览通知公告功能测试 | 1. 用户登录系统。 | 1. 登录成功。 | 与预期结果一致。 |
用来验证用户能否正常预约健身课程的测试用例。
表6-2 预约课程测试用例表
| 测试项 | 测试用例 | 预期结果 | 结论 |
| 预约课程功能测试 | 1. 用户登录系统。 | 1. 登录成功。 | 与预期结果一致。 |
用来验证管理员能否正常管理健身课程的测试用例。
表6-3 健身课程管理测试用例表
| 测试项 | 测试用例 | 预期结果 | 结论 |
| 健身课程管理功能测试 | 1. 管理员登录系统。 | 1. 登录成功。 | 与预期结果一致。 |
用来验证管理员能否正常管理用户信息的测试用例。
表6-4 用户管理测试用例表
| 测试项 | 测试用例 | 预期结果 | 结论 |
| 用户管理功能测试 | 1. 管理员登录系统。 | 1. 登录成功。 | 与预期结果一致。 |
用来验证教练能否正常管理健身课程的测试用例。
表6-5 健身课程管理测试用例表
| 测试项 | 测试用例 | 预期结果 | 结论 |
| 健身课程管理功能测试 | 1. 教练登录系统。 | 1. 登录成功。 | 与预期结果一致。 |
验证教练能否正常管理会员健身记录的测试用例。
表6-6 健身记录管理测试用例表
| 测试项 | 测试用例 | 预期结果 | 结论 |
| 健身记录管理功能测试 | 1. 教练登录系统。 | 1. 登录成功。 | 与预期结果一致。 |
本次测试针对系统的6个主要功能模块进行了全面验证,包括用户端的浏览通知公告、预约课程功能,管理员端的健身课程管理、用户管理功能,以及教练端的健身课程管理、健身记录管理功能。测试结果表明,所有功能模块均能按照预期正常运行。用户能够顺利浏览通知公告并完成课程预约,管理员可有效管理课程和用户信息,教练能够成功管理课程和会员健身记录。所有测试用例的执行结果均与预期一致,未发现功能缺陷或异常情况。系统核心功能稳定性良好,操作流程符合设计需求,数据交互准确无误,界面显示完整清晰。测试覆盖了功能的主要使用场景,验证了系统的可用性和可靠性。本次测试达到预期目标,确认系统满足业务需求,具备上线运行的条件。
7总结
本论文设计并实现了基于SpringBoot框架的健身房会员管理系统,通过采用B/S架构、Vue.js前端技术和MySQL数据库,构建了一套功能完善、操作便捷的现代化管理平台。系统主要分为用户端、管理员端和教练端三大模块,实现了包括通知公告浏览、课程预约、会籍购买等用户功能,用户管理、课程安排等管理员功能,以及课程管理、健身记录维护等教练功能。通过详细的需求分析和可行性研究,系统设计充分考虑了实际业务场景中的各类需求,采用SpringBoot框架简化了开发流程,Vue.js技术提升了用户交互体验,MySQL数据库确保了数据存储的安全性和可靠性。系统测试结果表明,各功能模块运行稳定,操作流程符合预期,能够有效提升健身房管理效率和服务质量。
在系统实现过程中,通过E-R图和时序图完成了数据库和功能模块的详细设计,采用分层架构实现了前后端分离,确保了系统的可维护性和扩展性。测试阶段通过功能测试、性能测试等方法验证了系统的稳定性和兼容性,测试结果表明系统能够满足健身房日常运营需求。本系统的开发不仅解决了传统健身房管理模式下的效率低下问题,还为会员提供了更加便捷的服务体验。未来可进一步扩展数据分析、智能推荐等功能,以提升系统的智能化水平,为健身行业的数字化转型提供更全面的解决方案。
参考文献
- 周玉光, 赵海涛, 樊继慧, 麦泳楠. 基于SpringBoot的消防站健身房系统建设[J]. 电脑知识与技术, 2024, 20(17): 75-77.
- 桑冉航, 李晓明. 基于Spring Boot的健身房管理系统的设计与实现[J]. 电脑知识与技术, 2023, 19(22): 54-56.
- 赵栋, 朱晓峰, 孔令宇. 基于Web的健身房管理系统设计与实现[J]. 北京印刷学院学报, 2022, 30(09): 65-69.
- 陈煜, 李园园, 苏继斌, 高利虹. 基于jsp健身房预约系统的设计与实现[J]. 科学技术创新, 2022(20): 66-69.
- Wu Haikun. Networked Fitness Management System Based on Internet of Things[J]. Wireless Communications and Mobile Computing, 2022, 2022.
- Xiaojun Zhang. Implementation of fitness and health management system utilizing deep learning neural network and internet of things technology[J]. International Journal of Grid and Utility Computing, 2022, 13(1).
- 冯志林.Java EE程序设计与开发实践教程[M].机械工业出版社:202105.353.
- 尹应荆.JAVA编程语言在计算机软件开发中的应用[J].石河子科技,2023,(05):45-47.
- 刘江涛,王亮亮,吴庆茹,等.基于B/S模式的铁路勘测设计案例信息化管理系统设计与实现[J].铁路计算机应用,2021,30(03):32-35.
- 张丹丹,李弘.基于B/S架构的办公管理系统设计与开发[J].铁路通信信号工程技术,2024,21(09):44-48+106.
- 王志亮,纪松波.基于SpringBoot的Web前端与数据库的接口设计[J].工业控制计算机,2023,36(03):51-53.
- 熊永平.基于SpringBoot框架应用开发技术的分析与研究[J].电脑知识与技术,2021,15(36):76-77.
- 赵媛.基于Vue的Web系统前端性能优化分析[J].电脑编程技巧与维护,2024,(09):44-46.
- 秦冬.浅析Vue框架在前端开发中的应用[J].信息与电脑(理论版),2024,36(13):61-63.
- 李艳杰.MySQL数据库下存储过程的综合运用研究[J].现代信息科技,2023,7(11):80-82+88.
- 陈倩怡,何军.Vue+Springboot+MyBatis技术应用解析[J].电脑编程技巧与维护,2020,(01):14-15+28.
- 周晓玉,崔文超.基于Web技术的数据库应用系统设计[J].信息与电脑(理论版),2023,35(09):189-191.
- 马艳艳,吴晓光.计算机软件与数据库的设计策略分析[J].电子技术,2024,53(05):104-105.
- 李俊萌.计算机软件测试技术与开发应用策略分析[J].信息记录材料,2023,24(03):50-52.
致谢
本论文的完成离不开众多导师、同学以及亲友的支持与帮助。在此,首先向我的导师表示最诚挚的感谢。在整个研究和写作过程中,导师以严谨治学的态度和丰富的专业知识给予了我无私的指导,从论文选题到最终定稿的每一个环节,都为我提供了宝贵的建议与意见,使我得以不断完善研究内容、拓展学术视野。导师耐心细致的指导不仅帮助我解决了许多学术难题,也让我在研究能力与学术写作方面得到了显著的提升。导师的鼓励与支持是我完成这篇论文的重要动力,也让我深刻体会到学术研究的严谨性与意义。
我还要感谢在学习生活中给予我帮助和支持的同学、朋友以及家人。论文撰写过程中,许多同学与我共同探讨问题,分享经验与资料,使我的研究更加全面深入。朋友们的关心和陪伴让我在繁忙的研究过程中能够调节心情,保持良好的状态。特别感谢我的家人,他们始终给予我无条件的理解和支持,为我创造了安心学习与研究的环境。正是因为有了大家的帮助和支持,我才能克服论文写作中的重重困难并顺利完成。再次向所有支持和帮助过我的人表达衷心的感谢。
1390

被折叠的 条评论
为什么被折叠?



