摘要
本研究设计并实现一套基于Spring Boot框架的测绘仪器公司工程测量仪管理系统,该系统采用MySQL作为数据库解决方案。系统创新性地将管理端与用户端合为一端,实现了便捷高效的统一平台管理模式。管理员负责创建和分配员工用户、仓管用户及维修用户的账号密码,确保了系统的安全性和灵活性。系统核心模块包括后台首页、系统用户管理、设备分类、设备信息维护、借用信息记录、归还信息处理、续借信息管理、维修信息跟踪、保养信息更新、通知提醒服务以及安全教育资料的发布等。通过这一综合性的管理系统,不仅提高了测绘仪器公司的设备管理效率,而且强化了内部沟通与协作,为公司资源的有效利用和安全管理提供了强有力的支持。此外,系统的设计充分考虑了用户体验和操作便捷性,使得不同角色的用户能够高效地完成各自的任务,进而提升了整体工作效率和服务质量。
关键词:测绘仪器公司工程测量仪管理系统;SpringBoot;MySQL
Abstract
This study designs and implements a surveying instrument management system for a surveying instrument company based on the Spring Boot framework, which uses MySQL as the database solution. The system innovatively combines the management end and the user end into one end, achieving a convenient and efficient unified platform management mode. Administrators are responsible for creating and assigning account passwords for employee users, warehouse users, and maintenance users, ensuring the security and flexibility of the system. The core modules of the system include the backend homepage, system user management, device classification, device information maintenance, borrowing information recording, return information processing, renewal information management, maintenance information tracking, maintenance information updates, notification and reminder services, and the release of safety education materials. Through this comprehensive management system, not only has the equipment management efficiency of the surveying and mapping instrument company been improved, but internal communication and collaboration have also been strengthened, providing strong support for the effective utilization of company resources and safety management. In addition, the design of the system fully considers user experience and operational convenience, enabling users of different roles to efficiently complete their tasks, thereby improving overall work efficiency and service quality..
Keywords: surveying instrument company, engineering surveying instrument management system; SpringBoot; MySQL
目录
1绪论
随着测绘行业的快速发展,传统的工程测量仪器管理方式因依赖手工记录和人工调度,暴露出效率低下、易出错、信息更新不及时等问题,难以满足现代企业的需求。信息技术的进步,尤其是Spring Boot、Vue框架及MySQL数据库的应用,为设备管理提供了新的解决方案。这些技术能够实现设备借用、归还、维修及保养等流程的信息化处理,提高数据准确性与管理效率。设计并实现一套基于这些技术的测绘仪器公司工程测量仪管理系统,不仅提升了设备管理的自动化和信息化水平,实现了设备全生命周期的有效监控,还通过集成通知提醒和安全教育资源发布等功能增强了内部沟通和安全管理。该系统为企业提供了一个高效、便捷的管理工具,有助于提升整体运营效率和市场竞争力。
设计并实现基于Spring Boot的测绘仪器公司工程测量仪管理系统,显著提升了设备管理效率和数据准确性。系统通过信息化手段优化了设备借用、归还、续借、维修及保养流程,减少了手工记录的错误和延误。采用MySQL数据库确保了数据的安全性和一致性,为资源管理和决策提供了可靠支持。统一平台模式增强了内部沟通与协作,通知提醒功能和安全教育资源发布使员工能够及时获取重要信息,促进了团队间的协调。管理端与用户端合二为一的设计理念,让不同角色用户在同一平台上高效完成任务,提高了工作效率和服务质量。系统提供的数据分析能力有助于管理层了解资源使用状况,做出科学合理的决策,为公司的长期发展提供有力保障。该系统不仅改善了测绘仪器公司的管理方式,也为类似企业实现信息化管理提供了参考。
在国内,随着国家基础设施建设的迅猛发展以及对工程质量要求的不断提高,工程测量仪器管理系统的研究与应用逐渐成为热点。目前,国内的研究主要集中在如何利用物联网技术实现设备的实时监控和远程管理,旨在提高设备使用效率和维护响应速度。例如,通过在测量仪器上安装传感器,可以实时获取设备的位置信息、工作状态等数据,并将这些数据上传至云端进行分析处理。此外,基于云计算的解决方案也被广泛探讨,以增强系统的可扩展性和灵活性,满足不同规模企业的需求。
尽管国内在工程测量仪器管理系统方面取得了一定进展,但在系统集成度、智能化水平及数据分析能力等方面仍有较大提升空间。许多研究项目强调要开发出适应中国特定工程建设环境和管理模式的系统,确保其实用性和高效性。近年来,一些高校和科研机构也开始与企业合作,共同推进相关技术的研发和实际应用,力求为行业提供更加完善的解决方案。
在国外,工程测量仪器管理系统的研发和应用已经达到了较高的水平。许多发达国家广泛应用GPS定位、地理信息系统(GIS)、建筑信息模型(BIM)等先进技术来优化工程测量流程,提升工作效率和服务质量。国外的系统通常具备高度自动化和智能化特性,能够实现从设备借用、归还、维修到保养的全生命周期有效监控。例如,通过实时追踪设备的状态变化,自动预警潜在故障,及时安排维护工作,减少设备停机时间。
此外,国外的研究还特别关注于如何利用大数据分析和云计算技术提高系统的数据分析能力和决策支持能力。通过对大量设备使用数据的收集与分析,预测设备的维护需求和使用寿命,从而优化资源配置,降低运营成本。国外的研究不仅注重技术创新,还在不断探索理论深化,致力于推动整个行业的进步和发展。总体而言,国外的研究成果更多地体现在技术的前沿探索和跨学科的应用上,为全球工程测量领域的发展提供了宝贵的经验和技术支持。
2相关技术介绍
B/S(Browser/Server)架构是一种基于浏览器和服务器的应用架构模式。它以Web浏览器作为客户端,服务器端通过Web技术提供应用服务。客户端通过浏览器与服务器进行交互,用户无需安装专门的客户端应用程序,只需要通过互联网连接即可访问应用程序[1]。在B/S架构中,客户端主要承担用户界面的呈现和基本的输入输出功能,而核心的业务处理、数据存储等操作则由服务器端完成。这种架构的核心优势在于无需在每个客户端机器上安装或更新软件,只要用户的浏览器符合要求,就可以使用系统。
B/S(Browser/Server)架构是一种网络架构模型,其主要特点是客户端通过浏览器与服务器进行通信,所有的业务逻辑和数据处理都在服务器端完成,客户端仅负责展示数据[2]。B/S架构本质上是一种客户端-服务器模式的变体,它通过将传统的C/S(Client/Server)架构中的客户端功能移到浏览器中,简化了客户端的开发和维护工作。在B/S架构中,用户通过浏览器发送请求,浏览器负责展示从服务器获取的数据,服务器则处理请求并返回响应。该架构避免了安装和配置客户端软件的麻烦,也减少了对客户端硬件的依赖,适合于需要大规模部署和跨平台支持的应用系统。
B/S模式三层结构图如图2-1所示。

图2-1 B/S模式三层结构图
2.2 SpringBoot框架
SpringBoot是一个用于简化Spring应用开发的开源框架,通过减少开发人员配置和依赖的复杂性,使得开发者能够快速构建基于Spring的生产级应用。SpringBoot基于Spring框架之上,提供了一种自配置的方式,使得开发者可以以最少的配置来启动和开发Spring应用[3]。它通过约定优于配置的原则,将常见的配置预设,使得开发人员能够聚焦于业务逻辑的实现,而不必过多关注繁琐的配置和环境搭建。
SpringBoot框架的核心特点之一是其自动配置功能。它能够根据项目中已存在的类和库,自动推断出开发环境的配置需求,减少了手动配置的工作量。SpringBoot还提供了嵌入式Web服务器支持(如Tomcat、Jetty等),使得应用可以以独立的Java应用形式运行,不再依赖外部的Web容器。这种特性使得SpringBoot特别适合于微服务架构的构建。SpringBoot还通过其提供的启动器(Starters)简化了常见功能的集成,例如数据库连接、消息队列、缓存、认证与授权等,从而提升了开发效率[4]。
2.3 Vue技术
Vue.js是一款用于构建用户界面的渐进式JavaScript框架,提供一种灵活而高效的方式来开发单页面应用(SPA)。Vue的设计理念是通过尽量简化开发过程,提供一种声明式的方式来构建用户界面[5]。Vue.js通过数据驱动的视图模型,允许开发者以声明式语法绑定数据与视图,使得应用的状态和界面表现更加简洁和可维护。它的核心思想是通过组件化开发将复杂的UI拆分为可重用的独立模块,从而提升了代码的模块化、可维护性和可扩展性。
Vue.js具备响应式数据绑定和虚拟DOM的特性。响应式数据绑定意味着当数据变化时,Vue会自动更新与之绑定的DOM元素,从而实现视图的实时更新。虚拟DOM则是Vue.js的一种优化手段,通过将对DOM的操作抽象为一个虚拟的DOM树来提高性能,减少实际DOM操作的开销[6]。Vue还提供了丰富的插件和工具,如Vue Router用于路由管理,Vuex用于状态管理,方便开发者构建复杂的前端应用。Vue的灵活性和简洁性使其成为现代Web开发中常用的前端框架之一。
2.4 MySQL数据库
MySQL是一种开源的关系型数据库管理系统(RDBMS),基于SQL(结构化查询语言)进行数据操作。作为一个被广泛使用的数据库系统,MySQL具有高度的性能、可扩展性和可靠性。MySQL使用表格结构来存储数据,每个表由多个列和行组成,数据通过SQL查询语言进行操作[7]。MySQL支持多种数据类型,如整数、浮动小数、字符串、日期等,以满足不同应用场景对数据存储的需求。在实际应用中,MySQL通常用于存储和管理结构化数据,通过索引、视图、触发器等功能提升数据查询的效率和数据的完整性。
MySQL支持ACID事务特性(原子性、一致性、隔离性、持久性),确保数据库操作的可靠性和数据的一致性。它还支持多种存储引擎,其中InnoDB是最常用的存储引擎,具备事务支持、行级锁定和外键约束等特性,适用于高并发、高可靠性的数据存储需求。MySQL可以通过主从复制、分区和分库分表等技术实现横向扩展,以应对大规模数据存储和高负载的应用需求。MySQL还具有灵活的权限管理机制,支持用户角色管理、细粒度的权限控制等,保障数据的安全性。
3需求分析
从技术可行性角度来看,所选技术能够充分满足当前应用需求。B/S架构具有良好的跨平台特性,借助浏览器端渲染与服务器端处理,能够实现不同操作系统和设备上的无缝访问。SpringBoot框架基于成熟的Spring生态,自动配置机制降低了开发与部署的复杂度,支持高效开发和微服务架构的实现。Vue.js作为前端技术,其响应式数据绑定和虚拟DOM优化使得大规模应用的构建与维护更加高效。MySQL数据库在数据存储、查询优化方面具有强大能力,其ACID事务特性与高并发支持能够保证数据一致性与系统稳定性,且广泛应用于多种行业,具备可扩展性和高效性。
从操作可行性角度,所有选用的技术都有良好的文档支持和广泛的开发社区。B/S架构的实施依赖于常见的Web技术,技术栈成熟,操作流程规范,适合企业级应用的快速部署与运维。SpringBoot框架简化了Spring应用的配置与开发,集成了嵌入式Web服务器,使得开发者能够快速启动项目,减少了对开发环境和部署环境的依赖。Vue.js以组件化、响应式的设计思想,极大提升了前端开发的效率与代码复用性,操作简便。MySQL数据库提供了易于管理的用户界面,操作界面直观,支持多种操作系统,适合日常的数据库管理和维护工作。
从经济可行性角度,所有选用的技术均为开源软件,降低了开发与部署成本。B/S架构减少了客户端软件的安装和更新需求,减轻了IT维护成本。SpringBoot框架通过减少配置和自动化部署,降低了开发和运营的时间成本。Vue.js提供了快速开发的能力,减少了前端开发的人员需求。MySQL作为开源数据库,不仅在授权成本上具有优势,而且通过其高效的查询与事务处理能力,可以在保证性能的同时降低硬件资源的投入,实现资源的高效利用。
1.可用性需求
系统必须具备高可用性,以确保其在各种使用场景下能够稳定运行。为满足可用性要求,系统应当具备自恢复能力和冗余机制,避免因单点故障而导致的服务中断。具体而言,系统的部署架构应支持负载均衡和集群配置,通过多个实例的协作提高整体系统的可用性。系统应提供详尽的监控与告警机制,能够实时追踪系统运行状态,及时发现潜在问题并触发自动恢复操作或通知管理员。在用户体验方面,系统需要提供清晰的错误提示信息,并能够在发生异常时通过回滚操作或其他容错机制,保证用户的操作不受到严重影响。
2.可靠性需求
可靠性要求系统在长时间运行中保持稳定,能够有效应对各种可能的故障和压力。系统设计应支持高可用的数据库架构,采用数据库主从复制、分片等技术以实现数据的可靠存储与访问。应用层应具备容错能力,在面对硬件故障、网络中断等意外情况时,能够保持系统的正常服务或在故障恢复后迅速恢复数据和业务流程。系统应具备日志记录功能,能够全面记录操作过程和异常信息,从而为问题追踪与系统优化提供数据支持。系统的可靠性还需要通过压力测试和稳定性测试来验证,确保在大规模用户访问及高并发场景下能够正常运行,不发生崩溃或数据丢失现象。
3.安全性需求
系统的安全性需求必须得到高度重视,确保系统和用户数据的保密性、完整性和可用性。为实现数据安全,系统应采用加密技术,特别是在用户认证、敏感数据传输和存储过程中,采用SSL/TLS协议进行加密通信,确保数据在传输过程中不被窃取或篡改。系统应支持用户身份验证与授权管理,采用如OAuth、JWT等安全机制防止未授权访问。访问控制应细化到资源级别,确保不同角色的用户只能访问其权限范围内的功能。为了防止恶意攻击,系统还应加强对常见攻击方式(如SQL注入、XSS攻击、CSRF攻击等)的防护,通过输入验证、输出转义、会话管理等技术措施提高系统的安全性。系统应定期进行安全审计与漏洞扫描,及时发现并修补可能的安全漏洞,保障系统的长期安全运营。
功能需求分析是对系统所需功能进行详细描述的过程,明确系统的目标、功能模块及其相互关系。在此阶段,结合用户需求、业务流程和技术架构,识别系统必须实现的各项功能,并对其优先级、实现方式和约束条件进行梳理。通过功能需求分析,确保系统设计能够满足实际需求,且具有良好的可用性、可维护性和扩展性,为后续的系统开发和测试提供明确的指导和依据。
员工用户可查看后台首页、设备信息管理、借用信息管理、归还信息管理、续借信息管理、维修信息管理、通知提醒管理、安全教育管理。
员工用户用例图如图3-1所示。

图3-1 员工用户用例图
仓管用户可查看后台首页、设备分类管理、设备信息管理、借用信息管理、归还信息管理、续借信息管理、维修信息管理、保养信息管理、通知提醒管理、安全教育管理。
仓管用户用例图如图3-2所示。

图3-2仓管用户用例图
维修用户可查看后台首页、维修信息管理、安全教育管理。
维修用户用例图如图3-3所示。

图3-3维修用户用例图
管理员可管理后台首页、系统用户、设备分类、设备信息、借用信息、归还信息、续借信息、维修信息、保养信息、通知提醒、安全教育。
管理员用例图如图3-4所示。

图3-4管理员用例图
3.4.1数据开发流程
系统开发流程的主要步骤,从需求分析到系统完成的全过程。流程包括需求分析、总体设计(结构、功能、数据)、详细设计(模块、编码)、模块整合与调用,以及测试、扩展和完善,最终完成系统的开发。本系统的开发流程如图3-3所示

图3-3系统开发流程图
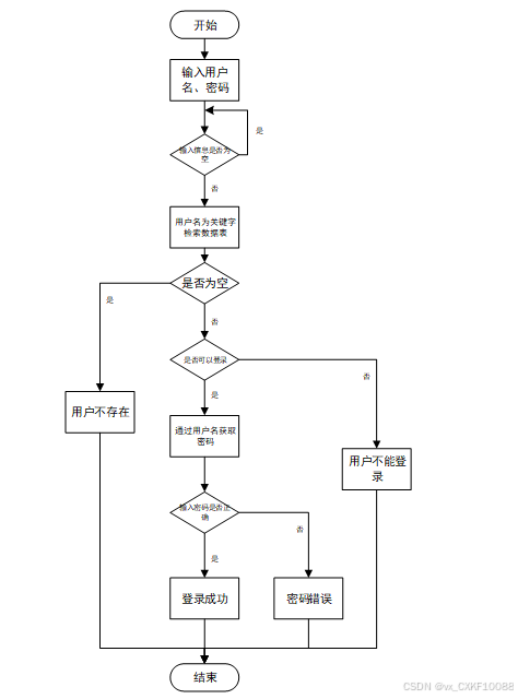
3.4.2用户登录流程
用户输入用户名和密码后,系统先检查输入是否为空,再验证用户名是否存在,若存在则通过用户名获取密码并校验。若密码正确则登录成功,否则提示密码错误。若用户名不存在或无法登录,提示用户操作无效。如图3-4所示。

图3-4登录流程图
3.4.3系统操作流程
用户首先进入系统登录界面,输入用户名和密码后,系统验证信息是否正确。若验证失败,返回登录界面重新输入;若验证成功,则进入功能界面,执行相应功能处理后结束操作流程。操作流程如图3-5所示。

图3-5 系统操作流程图
3.4.4添加信息流程
管理员可以添加信息,用户添加可以自己权限内的信息,输入信息后,要想利用这个软件来进行系统的安全管理,首先需要登录到该软件中。添加信息流程如图3-6所示。

图3-6 添加信息流程图
3.4.5修改信息流程
用户首先选择需要修改的记录,输入修改后的数据,系统判断输入数据是否合法。若数据不合法,提示重新输入;若数据合法,则将修改后的数据写入数据库,完成操作后流程结束。修改信息流程图如图3-7所示。

图3-7 修改信息流程图
3.4.6删除信息流程
用户选择需要删除的记录后,系统判断是否确认删除。若未确认,返回选择环节;若确认删除,则更新数据库,删除对应记录,完成操作后流程结束。删除信息流程图如图3-8所示。

图3-8删除信息流程图
4系统设计
系统由表现层、业务逻辑层、数据访问层和数据库服务器组成。表现层通过浏览器(如IE、Chrome、Firefox)与用户交互,采用FreeMarker、Bootstrap、jQuery等技术实现界面呈现。业务逻辑层负责处理系统的核心业务逻辑,通过分模块设计实现功能分离。数据访问层使用MyBatis框架连接数据库,执行数据的增删改查操作。数据库服务器采用MySQL进行数据存储和管理,为系统提供稳定的数据库支持。整个架构通过Tomcat服务器完成用户请求的接收和处理,确保系统的高效运行[8]。整个系统架构如图4-1所示。

图4-1 系统架构图
系统功能结构图如图4-2所示。

图4-2 系统功能结构图
4.2.1登录时序图
管理员输入登录信息后,登录界面将信息传递至前台管理界面,随后通过SpringBoot框架读取数据库中的用户信息并返回。系统验证信息,若验证成功则登录成功,若验证失败则返回错误提示。登录时序图如图4-3所示。

图4-3登录时序图
4.2.2管理员修改用户信息时序图
管理员输入登录信息后,进入用户信息管理模块,选择增删改查操作并提交命令至数据库。数据库执行操作后返回成功状态,系统显示用户管理界面并提示操作成功。管理员修改用户信息时序图如图4-4所示。

图4-4管理员修改用户信息时序图
4.2.3管理员管理系统信息时序图
管理员通过访问系统发起请求,系统接收访问后转向系统信息模块进行管理操作。管理完成后,系统返回管理结果至系统,最终反馈给管理员,管理员可选择退出。管理员管理系统信息时序图如图4-5所示。

图4-5管理员管理系统信息时序图
数据库设计是系统开发中至关重要的环节,为系统提供高效、规范的数据存储和管理方案。设计过程包括需求分析、实体设计、表设计和逻辑结构设计。首先,通过分析业务需求,确定系统的核心实体及其属性,同时明确实体间的关系。接着,将实体抽象为具体的数据库表,为每张表定义字段名、数据类型、主键和外键,通过主外键关系和关联表设计,保证数据的完整性和一致性。最后,数据库逻辑设计进一步优化表之间的关系,通过索引、视图和存储过程提升查询效率和操作性能。整个设计需严格遵循规范,避免数据冗余和冲突,确保系统在高并发访问和复杂数据处理场景下的稳定性和高效性。
数据库实体设计是数据库设计的关键步骤,对实际业务逻辑中涉及的实体及其属性进行抽象建模,明确系统中的主要信息对象及其关系[9]。在实体设计中,根据需求分析确定系统的核心实体,如用户、角色、权限、社团信息等,提取实体的主要属性,如用户的ID、姓名、联系方式,社团的ID、名称、类型等,同时定义各实体之间的关系,包括一对一、一对多、多对多等。在设计过程中,注重实体的完整性、规范性和唯一性,确保设计能够满足系统功能需求,并为后续的表设计提供清晰的结构框架。实体设计需遵循数据库设计的标准化要求,避免数据冗余和不必要的复杂度。
以下将展示系统的全局E-R图。
系统全局E-R图如图4-6所示。

图4-6系统E-R图
数据库表设计基于实体设计,将抽象的实体映射为具体的表结构。设计过程中,为每个实体定义表名、字段名及数据类型 [10]。根据业务需求,合理定义主键、外键及约束条件,确保表之间的关联性,例如通过外键建立用户表和角色表之间的关系。表设计时注重数据存储的完整性、一致性,并通过索引优化查询效率,最终确保数据库结构能够支持系统的功能需求。以下是系统的数据库表设计展示。
| 编号 | 字段名 | 类型 | 长度 | 是否非空 | 是否主键 | 注释 |
| 1 | token_id | int | 是 | 是 | 临时访问牌ID | |
| 2 | token | varchar | 64 | 否 | 否 | 临时访问牌 |
| 3 | info | text | 65535 | 否 | 否 | 信息 |
| 4 | maxage | int | 是 | 否 | 最大寿命:默认2小时 | |
| 5 | create_time | timestamp | 是 | 否 | 创建时间 | |
| 6 | update_time | timestamp | 是 | 否 | 更新时间 | |
| 7 | user_id | int | 是 | 否 | 用户编号 |
表 4-2-auth(用户权限管理)
| 编号 | 字段名 | 类型 | 长度 | 是否非空 | 是否主键 | 注释 |
| 1 | auth_id | int | 是 | 是 | 授权ID | |
| 2 | user_group | varchar | 64 | 否 | 否 | 用户组 |
| 3 | mod_name | varchar | 64 | 否 | 否 | 模块名 |
| 4 | table_name | varchar | 64 | 否 | 否 | 表名 |
| 5 | page_title | varchar | 255 | 否 | 否 | 页面标题 |
| 6 | path | varchar | 255 | 否 | 否 | 路由路径 |
| 7 | parent | varchar | 64 | 否 | 否 | 父级菜单 |
| 8 | parent_sort | int | 是 | 否 | 父级菜单排序 | |
| 9 | position | varchar | 32 | 否 | 否 | 位置 |
| 10 | mode | varchar | 32 | 是 | 否 | 跳转方式 |
| 11 | add | tinyint | 是 | 否 | 是否可增加 | |
| 12 | del | tinyint | 是 | 否 | 是否可删除 | |
| 13 | set | tinyint | 是 | 否 | 是否可修改 | |
| 14 | get | tinyint | 是 | 否 | 是否可查看 | |
| 15 | field_add | text | 65535 | 否 | 否 | 添加字段 |
| 16 | field_set | text | 65535 | 否 | 否 | 修改字段 |
| 17 | field_get | text | 65535 | 否 | 否 | 查询字段 |
| 18 | table_nav_name | varchar | 500 | 否 | 否 | 跨表导航名称 |
| 19 | table_nav | varchar | 500 | 否 | 否 | 跨表导航 |
| 20 | option | text | 65535 | 否 | 否 | 配置 |
| 21 | create_time | timestamp | 是 | 否 | 创建时间 | |
| 22 | update_time | timestamp | 是 | 否 | 更新时间 |
表 4-3-borrowing_information(借用信息)
| 编号 | 字段名 | 类型 | 长度 | 是否非空 | 是否主键 | 注释 |
| 1 | borrowing_information_id | int | 是 | 是 | 借用信息ID | |
| 2 | warehouse_management_users | int | 否 | 否 | 仓管用户 | |
| 3 | warehouse_keepers_name | varchar | 64 | 否 | 否 | 仓管姓名 |
| 4 | equipment_code | varchar | 64 | 否 | 否 | 设备编码 |
| 5 | equipment_name | varchar | 64 | 否 | 否 | 设备名称 |
| 6 | equipment_model | varchar | 64 | 否 | 否 | 设备型号 |
| 7 | equipment_classification | varchar | 64 | 否 | 否 | 设备分类 |
| 8 | equipment_inventory | varchar | 64 | 是 | 否 | 设备库存 |
| 9 | employee_users | int | 否 | 否 | 员工用户 | |
| 10 | employee_name | varchar | 64 | 否 | 否 | 员工姓名 |
| 11 | borrowing_number | varchar | 64 | 否 | 否 | 借用编号 |
| 12 | borrowing_date | date | 否 | 否 | 借用日期 | |
| 13 | borrowing_quantity | double | 否 | 否 | 借用数量 | |
| 14 | borrowing_days | double | 否 | 否 | 借用天数 | |
| 15 | borrowing_remarks | text | 65535 | 否 | 否 | 借用备注 |
| 16 | examine_state | varchar | 16 | 是 | 否 | 审核状态 |
| 17 | examine_reply | varchar | 16 | 否 | 否 | 审核回复 |
| 18 | return_information_limit_times | int | 是 | 否 | 归还限制次数 | |
| 19 | renewal_information_limit_times | int | 是 | 否 | 续借限制次数 | |
| 20 | repair_information_limit_times | int | 是 | 否 | 维修限制次数 | |
| 21 | notification_reminder_limit_times | int | 是 | 否 | 通知限制次数 | |
| 22 | create_time | datetime | 是 | 否 | 创建时间 | |
| 23 | update_time | timestamp | 是 | 否 | 更新时间 | |
| 24 | source_table | varchar | 255 | 否 | 否 | 来源表 |
| 25 | source_id | int | 否 | 否 | 来源ID | |
| 26 | source_user_id | int | 否 | 否 | 来源用户 |
表 4-4-code_token(验证码)
| 编号 | 字段名 | 类型 | 长度 | 是否非空 | 是否主键 | 注释 |
| 1 | code_token_id | int | 是 | 是 | 验证码ID | |
| 2 | token | varchar | 255 | 否 | 否 | 令牌 |
| 3 | code | varchar | 255 | 否 | 否 | 验证码 |
| 4 | expire_time | timestamp | 是 | 否 | 失效时间 | |
| 5 | create_time | timestamp | 是 | 否 | 创建时间 | |
| 6 | update_time | timestamp | 是 | 否 | 更新时间 |
表 4-5-employee_users(员工用户)
| 编号 | 字段名 | 类型 | 长度 | 是否非空 | 是否主键 | 注释 |
| 1 | employee_users_id | int | 是 | 是 | 员工用户ID | |
| 2 | employee_name | varchar | 64 | 是 | 否 | 员工姓名 |
| 3 | employee_gender | varchar | 64 | 是 | 否 | 员工性别 |
| 4 | phone_number | varchar | 16 | 是 | 是 | 手机号码 |
| 5 | examine_state | varchar | 16 | 是 | 否 | 审核状态 |
| 6 | user_id | int | 是 | 否 | 用户ID | |
| 7 | create_time | datetime | 是 | 否 | 创建时间 | |
| 8 | update_time | timestamp | 是 | 否 | 更新时间 |
表 4-6-equipment_classification(设备分类)
| 编号 | 字段名 | 类型 | 长度 | 是否非空 | 是否主键 | 注释 |
| 1 | equipment_classification_id | int | 是 | 是 | 设备分类ID | |
| 2 | warehouse_management_users | int | 否 | 否 | 仓管用户 | |
| 3 | warehouse_keepers_name | varchar | 64 | 否 | 否 | 仓管姓名 |
| 4 | device_type | varchar | 64 | 否 | 否 | 设备类型 |
| 5 | equipment_usage | text | 65535 | 否 | 否 | 设备用途 |
| 6 | maintenance_plan | text | 65535 | 否 | 否 | 保养计划 |
| 7 | usage_frequency | text | 65535 | 否 | 否 | 使用频率 |
| 8 | create_time | datetime | 是 | 否 | 创建时间 | |
| 9 | update_time | timestamp | 是 | 否 | 更新时间 |
表 4-7-equipment_information(设备信息)
| 编号 | 字段名 | 类型 | 长度 | 是否非空 | 是否主键 | 注释 |
| 1 | equipment_information_id | int | 是 | 是 | 设备信息ID | |
| 2 | warehouse_management_users | int | 否 | 否 | 仓管用户 | |
| 3 | warehouse_keepers_name | varchar | 64 | 否 | 否 | 仓管姓名 |
| 4 | equipment_code | varchar | 64 | 是 | 是 | 设备编码 |
| 5 | equipment_name | varchar | 64 | 是 | 否 | 设备名称 |
| 6 | equipment_model | varchar | 64 | 否 | 否 | 设备型号 |
| 7 | equipment_classification | varchar | 64 | 是 | 否 | 设备分类 |
| 8 | equipment_status | varchar | 64 | 是 | 否 | 设备状态 |
| 9 | equipment_inventory | double | 是 | 否 | 设备库存 | |
| 10 | date_of_investment | date | 是 | 否 | 投入日期 | |
| 11 | equipment_introduction | text | 65535 | 否 | 否 | 设备简介 |
| 12 | device_details | text | 65535 | 否 | 否 | 设备详情 |
| 13 | borrowing_information_limit_times | int | 是 | 否 | 借用限制次数 | |
| 14 | maintenance_information_limit_times | int | 是 | 否 | 保养限制次数 | |
| 15 | create_time | datetime | 是 | 否 | 创建时间 | |
| 16 | update_time | timestamp | 是 | 否 | 更新时间 |
表 4-8-hits(用户点击)
| 编号 | 字段名 | 类型 | 长度 | 是否非空 | 是否主键 | 注释 |
| 1 | hits_id | int | 是 | 是 | 点赞ID | |
| 2 | user_id | int | 是 | 否 | 点赞人 | |
| 3 | create_time | timestamp | 是 | 否 | 创建时间 | |
| 4 | update_time | timestamp | 是 | 否 | 更新时间 | |
| 5 | source_table | varchar | 255 | 否 | 否 | 来源表 |
| 6 | source_field | varchar | 255 | 否 | 否 | 来源字段 |
| 7 | source_id | int | 是 | 否 | 来源ID |
表 4-9-maintenance_information(保养信息)
| 编号 | 字段名 | 类型 | 长度 | 是否非空 | 是否主键 | 注释 |
| 1 | maintenance_information_id | int | 是 | 是 | 保养信息ID | |
| 2 | warehouse_management_users | int | 否 | 否 | 仓管用户 | |
| 3 | warehouse_keepers_name | varchar | 64 | 否 | 否 | 仓管姓名 |
| 4 | equipment_code | varchar | 64 | 否 | 否 | 设备编码 |
| 5 | equipment_name | varchar | 64 | 否 | 否 | 设备名称 |
| 6 | equipment_model | varchar | 64 | 否 | 否 | 设备型号 |
| 7 | equipment_classification | varchar | 64 | 否 | 否 | 设备分类 |
| 8 | date_of_investment | varchar | 64 | 否 | 否 | 投入日期 |
| 9 | maintenance_time | date | 是 | 否 | 保养时间 | |
| 10 | maintenance_content | text | 65535 | 否 | 否 | 保养内容 |
| 11 | maintenance_remarks | text | 65535 | 否 | 否 | 保养备注 |
| 12 | create_time | datetime | 是 | 否 | 创建时间 | |
| 13 | update_time | timestamp | 是 | 否 | 更新时间 | |
| 14 | source_table | varchar | 255 | 否 | 否 | 来源表 |
| 15 | source_id | int | 否 | 否 | 来源ID | |
| 16 | source_user_id | int | 否 | 否 | 来源用户 |
表 4-10-notification_reminder(通知提醒)
| 编号 | 字段名 | 类型 | 长度 | 是否非空 | 是否主键 | 注释 |
| 1 | notification_reminder_id | int | 是 | 是 | 通知提醒ID | |
| 2 | warehouse_management_users | int | 否 | 否 | 仓管用户 | |
| 3 | warehouse_keepers_name | varchar | 64 | 否 | 否 | 仓管姓名 |
| 4 | equipment_code | varchar | 64 | 否 | 否 | 设备编码 |
| 5 | equipment_name | varchar | 64 | 否 | 否 | 设备名称 |
| 6 | equipment_model | varchar | 64 | 否 | 否 | 设备型号 |
| 7 | equipment_classification | varchar | 64 | 否 | 否 | 设备分类 |
| 8 | employee_users | int | 否 | 否 | 员工用户 | |
| 9 | employee_name | varchar | 64 | 否 | 否 | 员工姓名 |
| 10 | borrowing_number | varchar | 64 | 否 | 否 | 借用编号 |
| 11 | borrowing_date | date | 否 | 否 | 借用日期 | |
| 12 | notification_title | varchar | 64 | 是 | 否 | 通知标题 |
| 13 | notification_date | date | 是 | 否 | 通知日期 | |
| 14 | notification_content | text | 65535 | 否 | 否 | 通知内容 |
| 15 | notice_remarks | text | 65535 | 否 | 否 | 通知备注 |
| 16 | matters_needing_attention | text | 65535 | 否 | 否 | 注意事项 |
| 17 | create_time | datetime | 是 | 否 | 创建时间 | |
| 18 | update_time | timestamp | 是 | 否 | 更新时间 | |
| 19 | source_table | varchar | 255 | 否 | 否 | 来源表 |
| 20 | source_id | int | 否 | 否 | 来源ID | |
| 21 | source_user_id | int | 否 | 否 | 来源用户 |
表 4-11-renewal_information(续借信息)
| 编号 | 字段名 | 类型 | 长度 | 是否非空 | 是否主键 | 注释 |
| 1 | renewal_information_id | int | 是 | 是 | 续借信息ID | |
| 2 | warehouse_management_users | int | 否 | 否 | 仓管用户 | |
| 3 | warehouse_keepers_name | varchar | 64 | 否 | 否 | 仓管姓名 |
| 4 | equipment_code | varchar | 64 | 否 | 否 | 设备编码 |
| 5 | equipment_name | varchar | 64 | 否 | 否 | 设备名称 |
| 6 | equipment_model | varchar | 64 | 否 | 否 | 设备型号 |
| 7 | equipment_classification | varchar | 64 | 否 | 否 | 设备分类 |
| 8 | employee_users | int | 否 | 否 | 员工用户 | |
| 9 | employee_name | varchar | 64 | 否 | 否 | 员工姓名 |
| 10 | borrowing_number | varchar | 64 | 否 | 否 | 借用编号 |
| 11 | borrowing_date | varchar | 64 | 否 | 否 | 借用日期 |
| 12 | borrowing_quantity | varchar | 64 | 否 | 否 | 借用数量 |
| 13 | renewal_date | date | 否 | 否 | 续借日期 | |
| 14 | renewal_days | double | 否 | 否 | 续借天数 | |
| 15 | renewal_remarks | text | 65535 | 否 | 否 | 续借备注 |
| 16 | examine_state | varchar | 16 | 是 | 否 | 审核状态 |
| 17 | examine_reply | varchar | 16 | 否 | 否 | 审核回复 |
| 18 | create_time | datetime | 是 | 否 | 创建时间 | |
| 19 | update_time | timestamp | 是 | 否 | 更新时间 | |
| 20 | source_table | varchar | 255 | 否 | 否 | 来源表 |
| 21 | source_id | int | 否 | 否 | 来源ID | |
| 22 | source_user_id | int | 否 | 否 | 来源用户 |
表 4-12-repair_information(维修信息)
| 编号 | 字段名 | 类型 | 长度 | 是否非空 | 是否主键 | 注释 |
| 1 | repair_information_id | int | 是 | 是 | 维修信息ID | |
| 2 | warehouse_management_users | int | 否 | 否 | 仓管用户 | |
| 3 | warehouse_keepers_name | varchar | 64 | 否 | 否 | 仓管姓名 |
| 4 | equipment_code | varchar | 64 | 否 | 否 | 设备编码 |
| 5 | equipment_name | varchar | 64 | 否 | 否 | 设备名称 |
| 6 | equipment_classification | varchar | 64 | 否 | 否 | 设备分类 |
| 7 | employee_users | int | 否 | 否 | 员工用户 | |
| 8 | employee_name | varchar | 64 | 否 | 否 | 员工姓名 |
| 9 | number_of_damages | double | 否 | 否 | 损坏数量 | |
| 10 | application_time | varchar | 64 | 否 | 否 | 申请时间 |
| 11 | application_remarks | text | 65535 | 否 | 否 | 申请备注 |
| 12 | maintenance_personnel | int | 否 | 否 | 维修人员 | |
| 13 | maintenance_time | varchar | 64 | 否 | 否 | 维修时间 |
| 14 | maintenance_level | varchar | 64 | 否 | 否 | 维修级别 |
| 15 | maintenance_costs | double | 否 | 否 | 维修费用 | |
| 16 | repair_results | text | 65535 | 否 | 否 | 维修结果 |
| 17 | repair_details | text | 65535 | 否 | 否 | 维修详情 |
| 18 | examine_state | varchar | 16 | 是 | 否 | 审核状态 |
| 19 | examine_reply | varchar | 16 | 否 | 否 | 审核回复 |
| 20 | create_time | datetime | 是 | 否 | 创建时间 | |
| 21 | update_time | timestamp | 是 | 否 | 更新时间 | |
| 22 | source_table | varchar | 255 | 否 | 否 | 来源表 |
| 23 | source_id | int | 否 | 否 | 来源ID | |
| 24 | source_user_id | int | 否 | 否 | 来源用户 |
表 4-13-repair_users(维修用户)
| 编号 | 字段名 | 类型 | 长度 | 是否非空 | 是否主键 | 注释 |
| 1 | repair_users_id | int | 是 | 是 | 维修用户ID | |
| 2 | repair_name | varchar | 64 | 是 | 否 | 维修姓名 |
| 3 | repair_gender | varchar | 64 | 是 | 否 | 维修性别 |
| 4 | phone_number | varchar | 16 | 是 | 是 | 手机号码 |
| 5 | examine_state | varchar | 16 | 是 | 否 | 审核状态 |
| 6 | user_id | int | 是 | 否 | 用户ID | |
| 7 | create_time | datetime | 是 | 否 | 创建时间 | |
| 8 | update_time | timestamp | 是 | 否 | 更新时间 |
表 4-14-return_information(归还信息)
| 编号 | 字段名 | 类型 | 长度 | 是否非空 | 是否主键 | 注释 |
| 1 | return_information_id | int | 是 | 是 | 归还信息ID | |
| 2 | warehouse_management_users | int | 否 | 否 | 仓管用户 | |
| 3 | warehouse_keepers_name | varchar | 64 | 否 | 否 | 仓管姓名 |
| 4 | equipment_code | varchar | 64 | 否 | 否 | 设备编码 |
| 5 | equipment_name | varchar | 64 | 否 | 否 | 设备名称 |
| 6 | equipment_model | varchar | 64 | 否 | 否 | 设备型号 |
| 7 | equipment_classification | varchar | 64 | 否 | 否 | 设备分类 |
| 8 | employee_users | int | 否 | 否 | 员工用户 | |
| 9 | employee_name | varchar | 64 | 否 | 否 | 员工姓名 |
| 10 | borrowing_number | varchar | 64 | 否 | 否 | 借用编号 |
| 11 | borrowing_date | varchar | 64 | 否 | 否 | 借用日期 |
| 12 | borrowing_quantity | varchar | 64 | 否 | 否 | 借用数量 |
| 13 | borrowing_days | varchar | 64 | 否 | 否 | 借用天数 |
| 14 | return_quantity | double | 否 | 否 | 归还数量 | |
| 15 | return_date | date | 否 | 否 | 归还日期 | |
| 16 | examine_state | varchar | 16 | 是 | 否 | 审核状态 |
| 17 | examine_reply | varchar | 16 | 否 | 否 | 审核回复 |
| 18 | create_time | datetime | 是 | 否 | 创建时间 | |
| 19 | update_time | timestamp | 是 | 否 | 更新时间 | |
| 20 | source_table | varchar | 255 | 否 | 否 | 来源表 |
| 21 | source_id | int | 否 | 否 | 来源ID | |
| 22 | source_user_id | int | 否 | 否 | 来源用户 |
表 4-15-safety_education(安全教育)
| 编号 | 字段名 | 类型 | 长度 | 是否非空 | 是否主键 | 注释 |
| 1 | safety_education_id | int | 是 | 是 | 安全教育ID | |
| 2 | education_title | varchar | 64 | 是 | 否 | 教育标题 |
| 3 | educational_classification | varchar | 64 | 是 | 否 | 教育分类 |
| 4 | educational_images | varchar | 255 | 否 | 否 | 教育图片 |
| 5 | educational_videos | varchar | 255 | 否 | 否 | 教育视频 |
| 6 | introduction_to_education | text | 65535 | 否 | 否 | 教育简介 |
| 7 | education_details | text | 65535 | 否 | 否 | 教育详情 |
| 8 | create_time | datetime | 是 | 否 | 创建时间 | |
| 9 | update_time | timestamp | 是 | 否 | 更新时间 |
表 4-16-score(评分)
| 编号 | 字段名 | 类型 | 长度 | 是否非空 | 是否主键 | 注释 |
| 1 | score_id | int | 是 | 是 | 评分ID | |
| 2 | user_id | int | 是 | 否 | 评分人 | |
| 3 | nickname | varchar | 64 | 否 | 否 | 昵称 |
| 4 | score_num | double | 是 | 否 | 评分 | |
| 5 | create_time | timestamp | 是 | 否 | 创建时间 | |
| 6 | update_time | timestamp | 是 | 否 | 更新时间 | |
| 7 | source_table | varchar | 255 | 否 | 否 | 来源表 |
| 8 | source_field | varchar | 255 | 否 | 否 | 来源字段 |
| 9 | source_id | int | 是 | 否 | 来源ID |
表 4-17-upload(文件上传)
| 编号 | 字段名 | 类型 | 长度 | 是否非空 | 是否主键 | 注释 |
| 1 | upload_id | int | 是 | 是 | 上传ID | |
| 2 | name | varchar | 64 | 否 | 否 | 文件名 |
| 3 | path | varchar | 255 | 否 | 否 | 访问路径 |
| 4 | file | varchar | 255 | 否 | 否 | 文件路径 |
| 5 | display | varchar | 255 | 否 | 否 | 显示顺序 |
| 6 | father_id | int | 否 | 否 | 父级ID | |
| 7 | dir | varchar | 255 | 否 | 否 | 文件夹 |
| 8 | type | varchar | 32 | 否 | 否 | 文件类型 |
表 4-18-user(用户账户)
| 编号 | 字段名 | 类型 | 长度 | 是否非空 | 是否主键 | 注释 |
| 1 | user_id | int | 是 | 是 | 用户ID | |
| 2 | state | smallint | 是 | 否 | 账户状态:(1可用|2异常|3已冻结|4已注销) | |
| 3 | user_group | varchar | 32 | 否 | 否 | 所在用户组 |
| 4 | login_time | timestamp | 是 | 否 | 上次登录时间 | |
| 5 | phone | varchar | 11 | 否 | 否 | 手机号码 |
| 6 | phone_state | smallint | 是 | 否 | 手机认证:(0未认证|1审核中|2已认证) | |
| 7 | username | varchar | 16 | 是 | 否 | 用户名 |
| 8 | nickname | varchar | 16 | 否 | 否 | 昵称 |
| 9 | password | varchar | 64 | 是 | 否 | 密码 |
| 10 | | varchar | 64 | 否 | 否 | 邮箱 |
| 11 | email_state | smallint | 是 | 否 | 邮箱认证:(0未认证|1审核中|2已认证) | |
| 12 | avatar | varchar | 255 | 否 | 否 | 头像地址 |
| 13 | open_id | varchar | 255 | 否 | 否 | 针对获取用户信息字段 |
| 14 | create_time | timestamp | 是 | 否 | 创建时间 |
表 4-19-user_group(用户组)
| 编号 | 字段名 | 类型 | 长度 | 是否非空 | 是否主键 | 注释 |
| 1 | group_id | mediumint | 是 | 是 | 用户组ID | |
| 2 | display | smallint | 是 | 否 | 显示顺序 | |
| 3 | name | varchar | 16 | 是 | 否 | 名称 |
| 4 | description | varchar | 255 | 否 | 否 | 描述 |
| 5 | source_table | varchar | 255 | 否 | 否 | 来源表 |
| 6 | source_field | varchar | 255 | 否 | 否 | 来源字段 |
| 7 | source_id | int | 是 | 否 | 来源ID | |
| 8 | register | smallint | 否 | 否 | 注册位置 | |
| 9 | create_time | timestamp | 是 | 否 | 创建时间 | |
| 10 | update_time | timestamp | 是 | 否 | 更新时间 |
表 4-20-warehouse_management_users(仓管用户)
| 编号 | 字段名 | 类型 | 长度 | 是否非空 | 是否主键 | 注释 |
| 1 | warehouse_management_users_id | int | 是 | 是 | 仓管用户ID | |
| 2 | warehouse_keepers_name | varchar | 64 | 是 | 否 | 仓管姓名 |
| 3 | warehouse_manager_gender | varchar | 64 | 是 | 否 | 仓管性别 |
| 4 | phone_number | varchar | 16 | 是 | 是 | 手机号码 |
| 5 | examine_state | varchar | 16 | 是 | 否 | 审核状态 |
| 6 | user_id | int | 是 | 否 | 用户ID | |
| 7 | create_time | datetime | 是 | 否 | 创建时间 | |
| 8 | update_time | timestamp | 是 | 否 | 更新时间 |
5系统实现
允许员工用户查看、添加和更新测量仪器的详细信息,确保设备数据的准确性和及时性。员工用户设备信息管理界面如图5-1所示。

图5-1员工用户设备信息管理界面
支持员工在线申请借用设备,并跟踪借用状态,提高设备使用效率。员工用户借用信息管理界面如图5-2所示。

图5-2员工用户借用信息管理界面
通过系统消息或邮件提醒用户关于设备维护、归还截止日等重要信息,增强沟通效率。员工用户通知提醒管理界面如图5-3所示。

图5-3员工用户通知提醒管理界面
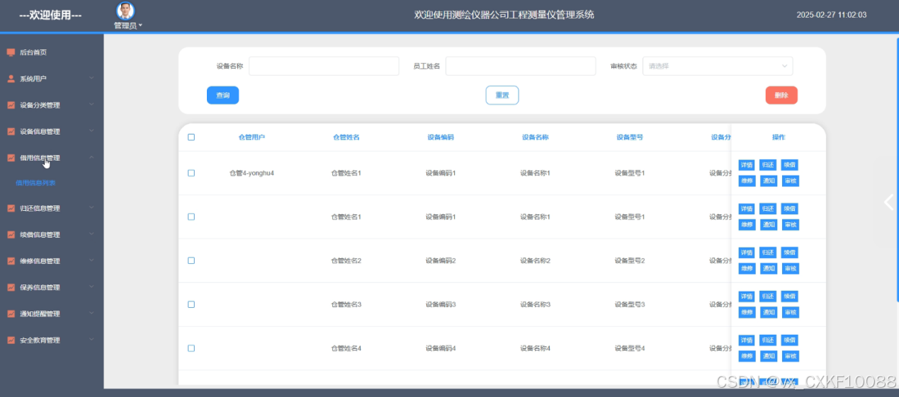
记录并确认设备归还情况,检查设备完好性,维护库存准确性。仓管用户归还信息管理界面如图5-4所示。

图5-4仓管用户归还信息管理界面
跟踪设备维修进度,确保故障设备及时得到修复,减少对日常工作的影响。仓管用户维修信息管理界面如图5-5所示。

图5-5仓管用户维修信息界面
允许维修用户接收、处理和更新设备维修请求,跟踪维修进度并记录维修详情,确保所有设备故障得到及时有效的解决,同时支持维修历史的查询与分析,为设备维护提供数据支持。维修用户维修信息管理界面如图5-6所示。

图5-6维修用户维修信息管理界面
提供维修相关的安全规范和培训资料,维修用户可以查阅最新的安全操作指南,参与必要的安全培训,提升自身及团队的安全意识与技能水平,确保维修工作的安全性与规范性。维修用户安全教育管理界面如图5-7所示。

图5-7维修用户安全教育管理界面
负责管理所有用户的账号信息,包括创建新用户、分配角色权限(如员工用户、仓管用户、维修用户)、重置密码等,确保系统安全及用户管理的有序进行。系统用户界面如图5-8所示。

图5-8系统用户界面
审核并处理用户的借用申请,监控设备的借用情况,确保设备借出流程的透明性和规范性。借用信息管理界面如图5-9所示。

图5-9借用信息管理界面
发布和更新安全操作规范及培训资料,确保所有用户了解最新的安全要求和操作指南,提升整体安全意识。安全教育管理界面如图5-10所示。

图5-10安全教育管理界面
系统的测试环境如表6-1所示。
表6-1 测试环境
| 类别 | 配置项 | 详细信息 |
| 硬件环境 | 服务器CPU | Intel Xeon E5-2680 v4 |
| 内存 | 32GB DDR4 | |
| 硬盘 | 1TB SSD | |
| 网络带宽 | 100Mbps | |
| 软件环境 | 操作系统 | Windows Server 2019 |
| 数据库 | MySQL 8.0 | |
| Web服务器 | Tomcat 9.0 | |
| 开发框架 | SpringBoot 2.5 | |
| 前端框架 | Vue.js 2.6 | |
| Java版本 | JDK 11 | |
| 浏览器 | Chrome 88, Firefox 85 |
系统测试的主要目的是确保系统的功能、性能和稳定性满足需求规格说明书中的要求,并验证系统在实际使用环境中的可用性和可靠性。通过测试,可以发现软件中的缺陷、漏洞和潜在问题,确保系统运行的准确性、完整性和安全性。在功能测试中,目的是验证系统各功能模块是否按设计实现预期功能,例如用户登录、信息管理、数据查询等核心功能是否准确执行。性能测试的目的是验证系统在高并发、数据量大等压力场景下的响应时间和处理能力,确保系统具备良好的性能。兼容性测试的目的是确保系统在不同的硬件、软件和浏览器环境中能正常运行。测试还包括对异常处理和边界条件的验证,确保系统在异常场景下能够正确处理和恢复。最终,通过测试确保系统可以安全稳定地部署上线,为用户提供可靠的服务。
系统测试采用多种测试方法,以全面验证系统的功能和性能。功能测试采用黑盒测试方法,通过设计测试用例直接验证系统功能是否符合需求,无需了解内部代码逻辑。例如,设计用例验证用户登录模块,通过输入合法和非法的用户名与密码,检查系统响应是否符合预期。性能测试采用压力测试和负载测试方法,通过模拟高并发用户访问、数据处理的场景,评估系统的响应时间、吞吐量和稳定性。兼容性测试通过在不同操作系统、浏览器和硬件设备上运行系统,验证其在不同环境中的适应性[11]。异常测试通过设计边界条件和异常输入,检查系统对非法数据和操作的处理能力。测试用例的设计需覆盖系统的所有功能模块和接口,确保测试过程的全面性。通过系统测试方法的综合应用,可以有效发现问题,并为系统的优化和改进提供依据。
系统的测试用例表格如下图所示。
表6-2 系统测试用例表
| 测试项 | 测试用例 | 问题 | 结论 |
| 登录功能测试 | 打开登录页面 输入正确的用户名和密码 点击“登录”按钮 | 无 | 符合预期 |
| 登录功能测试 | 打开登录页面 输入错误的用户名 输入正确的密码 点击“登录”按钮 | 无 | 符合预期 |
| 登录功能测试 | 打开登录页面 输入正确的用户名 输入错误的密码 点击“登录”按钮 | 无 | 符合预期 |
| 登录功能测试 | 打开登录页面 输入不存在的用户名和密码 点击“登录”按钮 | 无 | 符合预期 |
| 注册功能测试 | 打开注册页面 输入合法的用户名、密码、邮箱等信息 点击“注册”按钮 | 无 | 符合预期 |
| 注册功能测试 | 打开注册页面 输入已存在的用户名 输入其他合法信息 点击“注册”按钮 | 无 | 符合预期 |
| 注册功能测试 | 打开注册页面 输入合法用户名但密码不符合要求(如长度不足) 点击“注册”按钮 | 无 | 符合预期 |
| 注册功能测试 | 打开注册页面 输入合法用户名和密码但邮箱格式错误 点击“注册”按钮 | 无 | 符合预期 |
| 查看设备信息测试 | 登录系统 进入设备信息页面 浏览设备名称等信息 | 无 | 符合预期 |
| 查看设备信息测试 | 登录系统 进入设备信息页面 使用搜索栏输入关键词搜索设备信息 | 无 | 符合预期 |
| 查看设备信息测试 | 登录系统 进入设备信息页面 点击设备详情查看完整信息 | 无 | 符合预期 |
| 查看设备信息测试 | 登录系统 进入设备信息页面 不输入任何搜索条件直接点击搜索 | 无 | 符合预期 |
| 维修信息测试 | 登录系统用户未提交维修信息 | 无 | 符合预期 |
| 维修信息测试 | 登录系统用户提交维修信息,仓管分配维修人员 | 无 | 符合预期 |
| 维修信息测试 | 维修人员 未进行时间、维修级别、维修费用及结果的填写 | 无 | 符合预期 |
| 维修信息测试 | 维修人员 进行时间、维修级别、维修费用及结果的填写 | 无 | 符合预期 |
经过对系统登录、注册、查看设备信息和维修信息功能的测试,所有测试用例均按照既定步骤执行完毕。测试结果显示,各功能模块在正常输入和异常输入条件下均表现出预期的行为。登录功能能够准确识别用户名和密码的正确性,并对错误输入给予相应提示。注册功能对用户输入的合法性进行了有效校验,确保了注册信息的规范性。查看设备信息功能能够正常展示设备的基本信息,并支持搜索和详情查看操作。维修信息功能在用户提交维修申请时,维修人员能够进行时间、维修级别、维修费用及结果的填写,并对异常情况进行适当处理。整体而言,测试过程中未发现功能缺陷,系统运行稳定,各项功能均符合设计预期。
经过系统全面的功能测试、性能测试和可靠性测试,本系统在测试环境下运行良好,功能模块均按照设计要求实现,核心功能表现稳定,未发现严重功能缺陷或阻塞性问题。所有关键测试用例均通过,覆盖率达到预期目标,验证了系统的功能性、稳定性和兼容性。
7总结
本研究开发了一套基于Spring Boot测绘仪器公司工程测量仪管理系统,采用MySQL数据库确保数据的安全性和一致性。系统实现了管理端与用户端的统一,支持员工、仓管及维修用户的多样化需求。管理员可以全面管理用户账号和权限,并对设备进行分类、信息维护、借用、归还、续借等操作,同时系统也涵盖了维修、保养管理和通知提醒功能,提升了设备使用的灵活性和透明度,增强了内部沟通效率和安全管理。
该系统的建立显著提高了企业的管理水平和资源利用效率,为测绘仪器公司的设备管理提供了高效解决方案。通过实际应用验证了系统的实用性和可靠性,不仅满足了当前的管理需求,也为类似企业实现信息化管理提供了有价值的参考。未来可进一步结合大数据分析和人工智能技术优化系统性能,提供更多智能化服务,适应市场需求和技术发展。
参考文献
- 刘江涛,王亮亮,吴庆茹,等.基于B/S模式的铁路勘测设计案例信息化管理系统设计与实现[J].铁路计算机应用,2021,30(03):32-35.
- 张丹丹,李弘.基于B/S架构的办公管理系统设计与开发[J].铁路通信信号工程技术,2024,21(09):44-48+106.
- 王志亮,纪松波.基于SpringBoot的Web前端与数据库的接口设计[J].工业控制计算机,2023,36(03):51-53.
- 熊永平.基于SpringBoot框架应用开发技术的分析与研究[J].电脑知识与技术,2021,15(36):76-77.
- 赵媛.基于Vue的Web系统前端性能优化分析[J].电脑编程技巧与维护,2024,(09):44-46.
- 秦冬.浅析Vue框架在前端开发中的应用[J].信息与电脑(理论版),2024,36(13):61-63.
- 李艳杰.MySQL数据库下存储过程的综合运用研究[J].现代信息科技,2023,7(11):80-82+88.
- 陈倩怡,何军.Vue+Springboot+MyBatis技术应用解析[J].电脑编程技巧与维护,2020,(01):14-15+28.
- 周晓玉,崔文超.基于Web技术的数据库应用系统设计[J].信息与电脑(理论版),2023,35(09):189-191.
- 马艳艳,吴晓光.计算机软件与数据库的设计策略分析[J].电子技术,2024,53(05):104-105.
- 李俊萌.计算机软件测试技术与开发应用策略分析[J].信息记录材料,2023,24(03):50-52.
- 曹锟.公路工程测量坐标系统和转换[J].价值工程,2024,43(34):119-121.
- 彭彬洁.地理信息系统技术在工程测量中的应用[J].大众标准化,2024,(13):154-156.
- 赵虹.测绘技术与地理信息系统在工程测量中的应用研究[J].中国金属通报,2023,(11):246-248.
- 杨祺.基于GIS的矿山工程测量信息系统设计与实现[J].中国金属通报,2023,(11):74-76.
- 王昕宇,丁页,张艺馨,等.面向工程测量的自标定图像系统的设计与精度测量研究[J].冶金管理,2023,(17):85-87.
- 杨逸.GPS系统在工程测量中存在的问题及优化措施[J].产业创新研究,2023,(12):136-138.
- 段洋洋.应用于工程测量场的系统坐标解算方法与误差分析[J].山西建筑,2023,49(09):189-191+198.DOI:10.13719/j.cnki.1009-6825.2023.09.050.
- A R V ,S O Z .Use of information technologies in the laboratory practice in the course “measuring instruments and devices in radio engineering”[J].Journal of Physics: Conference Series,2020,1680(1):012054-.
- [9]Dally J ,Riley W ,McConnell K .Instrumentation for engineering measurements[J].Engineering Analysis,1984,1(2):119-119.
致谢
本论文的完成离不开众多导师、同学以及亲友的支持与帮助。在此,首先向我的导师表示最诚挚的感谢。在整个研究和写作过程中,导师以严谨治学的态度和丰富的专业知识给予了我无私的指导,从论文选题到最终定稿的每一个环节,都为我提供了宝贵的建议与意见,使我得以不断完善研究内容、拓展学术视野。导师耐心细致的指导不仅帮助我解决了许多学术难题,也让我在研究能力与学术写作方面得到了显著的提升。导师的鼓励与支持是我完成这篇论文的重要动力,也让我深刻体会到学术研究的严谨性与意义。
我还要感谢在学习生活中给予我帮助和支持的同学、朋友以及家人。论文撰写过程中,许多同学与我共同探讨问题,分享经验与资料,使我的研究更加全面深入。朋友们的关心和陪伴让我在繁忙的研究过程中能够调节心情,保持良好的状态。特别感谢我的家人,他们始终给予我无条件的理解和支持,为我创造了安心学习与研究的环境。正是因为有了大家的帮助和支持,我才能克服论文写作中的重重困难并顺利完成。再次向所有支持和帮助过我的人表达衷心的感谢。
1727

被折叠的 条评论
为什么被折叠?



