摘要
随着信息技术的快速发展,乡镇普法宣传工作逐渐从传统模式向数字化转型。传统普法宣传主要依靠线下发放宣传资料、举办讲座等方式,存在覆盖范围有限、信息更新不及时、互动性差等问题。基于SpringBoot的乡镇普法宣传系统采用现代化技术手段,提升普法宣传效率和效果。系统前端采用Vue技术,后端基于SpringBoot框架,数据库选用MySQL。系统功能丰富,用户可进行在线测试、法律新闻查看、法律法规查询、法律案例查询、法律课程学习、专题活动申请、法律咨询及个人中心管理等操作;法务人员可管理法律咨询和咨询信息;管理员则负责系统用户、法律法规、法律案例、法律课程、专题活动、普法活动及普法志愿申请的管理。
关键词:乡镇普法宣传系统;SpringBoot;Vue;MySQL
Design and Implementation of a Township Legal Education Promotion System Based on SpringBoot
Abstract
With the rapid development of information technology, the promotion of legal knowledge in townships is gradually transforming from traditional models to digital ones. Traditional legal education mainly relies on offline distribution of promotional materials, hosting lectures, and other methods, which have problems such as limited coverage, untimely information updates, and poor interactivity. The township legal publicity system based on SpringBoot adopts modern technological means to improve the efficiency and effectiveness of legal publicity. The front-end of the system adopts Vue technology, the back-end is based on the SpringBoot framework, and MySQL is used as the database. The system has rich functions, allowing users to conduct online testing, view legal news, search for laws and regulations, search for legal cases, learn legal courses, apply for special activities, provide legal consultation, and manage personal centers; Legal personnel can manage legal advice and consulting information; Administrators are responsible for managing system users, laws and regulations, legal cases, legal courses, special activities, legal education activities, and voluntary applications for legal education.
Keywords: Township legal publicity system; SpringBoot; Vue; MySQL
目录
1绪论
乡镇普法宣传工作作为提升基层法治意识的重要途径,其发展历程与社会进步紧密相连。在传统模式下,普法宣传主要依赖于线下活动,通过发放宣传资料、举办讲座等形式开展。这种方式虽然在一定程度上起到了宣传作用,但存在诸多局限性。宣传资料的传播范围受限,难以覆盖广泛人群;讲座活动受时间和空间限制,无法满足不同群体的多样化需求。随着社会的发展,人们对法律知识的需求不断增加,传统普法宣传方式已难以满足日益增长的需求。计算机技术的普及以及互联网的广泛应用为普法宣传带来了新的机遇。信息传播的便捷性和即时性使得法律知识能够快速触达更多人群,为普法宣传提供了更广阔的空间和更高效的手段。乡镇普法宣传工作在这样的背景下,急需借助现代化技术手段进行转型升级,以适应社会发展和群众需求的变化。
本系统旨在满足乡镇普法宣传工作在新时代的需求,具有显著优势和重要意义。系统通过整合多种普法资源,打破时间和空间限制,为乡镇居民提供便捷的法律学习平台。居民可以随时随地获取法律知识,满足个性化学习需求。系统提供丰富多样的普法功能,涵盖在线测试、法律新闻查看、法律法规查询等,满足不同层次人群对法律知识的需求。系统还具备互动性,居民可以参与法律咨询、专题活动申请等,增强普法宣传的参与感和实效性。对于法务人员和管理员而言,系统提供高效的管理功能,便于对普法资源和活动进行管理和优化。本系统的建设有助于提升乡镇居民的法治意识,促进基层法治建设,推动乡镇社会和谐稳定发展。
国内对普法宣传的研究历史悠久,随着社会的发展,研究重点不断深化和拓展。2025年,孙立昊洋、马金顺和华文胜在《法治日报》上发表文章,描述了陕西省西安市蓝田县焦岱集市的法治宣传活动,强调通过发放宣传资料和现场讲解,增强群众的法治意识。同年,徐珂在《中国无线电》期刊上发表文章,介绍了陕西省无线电管理委员会办公室西安市监测站开展的无线电普法宣传活动,通过设立咨询台和发放宣传资料,提高公众对无线电管理法律法规的认识。2024年,荆锐在《公民与法(法学版)》上发表文章,阐述了全省法学会系统通过创新方式方法,开展法治宣传教育活动,为青少年健康成长提供法治保障。2022年,姬吉祥在西安科技大学的硕士论文中,通过文献研究法、调查研究法和统计分析法,以米脂县桃镇镇为例,分析了乡镇群众法治信仰的现状和提升路径,提出了加强法治教育、优化司法执法队伍等建议。这些研究反映了国内在普法宣传领域的多样化实践和理论探索,从基层法治宣传到青少年法治教育,再到乡镇群众法治信仰的提升,展现了普法宣传在不同群体和领域的深入发展。
国外对普法宣传及相关领域的研究同样丰富。2024年,Kara R. Finck在《Family Court Review》上发表文章,探讨了预防性法律倡导在促进家庭正义和重新定义儿童福利中的作用,主张通过立法和扩大预防性法律倡导模式,为家庭提供早期法律支持,保护家庭自主权。2023年,Soares Ardyllis Alves、Upadhyay Niteesh Kumar、Bazhina Maria A.和Rathee Mahak在《Asian Journal of Legal Education》上发表文章,分析了俄罗斯、印度和巴西的法律教育系统,讨论了这些国家法律教育面临的挑战,并提出了改进全球法律教育系统的建议。这些研究体现了国外在法律宣传和教育领域的多维度探索,从家庭法律支持到跨国法律教育比较,反映了普法宣传在不同社会背景下的多样化实践和理论研究。
本研究主要聚焦于乡镇普法宣传系统的开发与应用,旨在通过数字化手段提升乡镇地区普法宣传的效率与效果。研究内容涵盖系统需求分析、功能设计与实现,以及系统测试与优化。通过对乡镇群众的普法需求进行深入调研,明确系统功能定位,包括在线测试、法律新闻查看、法律法规查询、法律案例检索、法律课程学习、专题活动参与以及法律咨询等功能模块的设计与开发。研究还关注系统的用户体验和交互设计,以确保系统界面友好、操作便捷,能够满足不同用户群体的需求本研究还将对系统的安全性、稳定性和可扩展性进行评估与优化,以保障系统的长期稳定运行,为乡镇普法宣传工作提供有力的技术支持,推动乡镇地区法治意识的普及与提升。
2相关技术介绍
Java语言作为一种广泛使用的高级编程语言,因其平台无关性、面向对象特性和丰富的标准库而备受关注。Java通过Java虚拟机(JVM)实现跨平台运行,遵循“一次编写,到处运行”的原则,极大地提高了代码的可移植性。其面向对象的特性使得代码复用和模块化变得更加容易,从而促进了软件的维护和扩展。Java支持多线程编程,允许开发者在同一程序中同时执行多个任务,显著提升了应用程序的性能。Java语言的语法结构简洁且易于理解,这使其吸引了大量开发者。Java的标准库功能强大,涵盖了数据结构、输入输出处理、网络编程等众多功能模块,为开发者提供了丰富的工具,从而减少了重复劳动,提高了开发效率。Java语言凭借其这些优势,广泛应用于企业级应用、移动应用、Web开发和大数据处理等多个领域,成为现代软件开发中不可或缺的重要工具。
2.2 B/S结构
在现代软件系统设计中,浏览器/服务器(Browser/Server,B/S)架构作为一种高效的系统架构模式,已被广泛应用于各类应用开发中。该架构模式以浏览器作为客户端,通过网络与服务器进行通信,从而实现用户与系统的交互。在B/S架构下,客户端的部署和管理得到了显著简化,用户无需在本地安装复杂的应用程序,仅需借助标准的浏览器即可便捷地访问系统功能。服务器端承担着业务逻辑处理与数据存储的核心任务,而客户端则专注于用户界面的呈现以及数据的交互操作。
B/S架构的设计理念使得系统的更新与维护工作集中于服务器端,从而有效降低了维护成本并提升了系统的可管理性。在实现技术方面,B/S架构通常依托于Web技术体系,涵盖HTML、CSS、JavaScript等关键技术。用户通过浏览器发起请求,服务器接收请求后进行处理,并将处理结果以数据形式返回给客户端。数据传输过程主要通过HTTP或HTTPS协议完成,确保了数据传输的安全性和可靠性。B/S架构的灵活性和可扩展性使其能够适应多样化的应用场景,如在线购物平台、信息管理系统以及社交网络服务等。其强大的扩展能力能够支持大规模用户的同时访问,从而更好地满足不断变化的业务需求。
2.3 SpringBoot框架
Spring Boot 是一个开源的 Java 基础框架,旨在简化基于 Spring 框架的 Java 应用程序开发流程。它遵循“约定优于配置”的原则,显著减少了传统 Spring 应用中复杂的配置工作,从而使得开发者能够更加快速地搭建和部署应用程序。Spring Boot 提供了丰富的默认配置选项,并支持自动化配置机制,有效降低了应用启动的复杂性。Spring Boot 内置了嵌入式 Web 服务器,允许开发者独立运行 Java 应用程序,而无需依赖外部容器。
Spring Boot 对微服务架构提供了良好的支持,使得开发者能够轻松创建和管理多个微服务。框架集成了多种功能模块,涵盖安全、数据访问以及消息中间件等领域,并且支持 RESTful API 和 JSON 数据格式的处理。Spring Boot 还具备强大的监控和管理功能,能够实时监控应用的健康状态和性能指标。借助 Spring Boot,开发者可以高效地构建和维护现代企业级应用,以满足日益复杂的业务需求。
2.4 Vue技术
Vue.js 作为一种流行的渐进式 JavaScript 框架,主要致力于用户界面的构建。其核心设计理念是组件化开发,通过将复杂的应用程序分解为多个独立且可复用的组件单元,显著提升了开发效率以及代码的可维护性。Vue.js 的核心库专注于视图层的实现,提供了数据绑定和 DOM 操作的支持,并且配备了一套简洁高效的 API 接口。借助虚拟 DOM 机制,Vue.js 有效减少了对实际 DOM 的操作频率,从而显著提高了应用程序的性能表现。
在数据处理方面,Vue.js 提供了双向数据绑定功能,能够实现视图与模型之间的自动同步,确保数据的一致性。开发者可以利用 Vue.js 内置的指令系统,轻松完成数据展示和事件处理任务。Vue.js 还具备强大的路由管理和状态管理功能,这些特性使得开发复杂的单页面应用变得更加高效和便捷。Vue.js 拥有丰富的生态系统,开发者可以利用众多的工具和扩展库来满足多样化的业务需求。正因如此,Vue.js 在前端开发领域逐渐成为主流选择,受到了开发者的广泛关注和广泛应用。
2.5 MySQL数据库
MySQL 是一款广泛使用的开源关系型数据库管理系统,尤其在 Web 应用及企业级数据存储领域占据重要地位。其核心优势在于对结构化查询语言(SQL)的全面支持,使得开发者能够借助标准的 SQL 语句高效地完成数据的增、删、改、查操作。MySQL 采用表格形式存储数据,并允许开发者定义数据完整性和约束条件,从而确保数据的准确性和一致性。
MySQL 的存储引擎架构为用户提供了高度的灵活性。用户可以根据具体的应用需求选择不同的存储引擎,以优化数据库的性能和功能表现。MySQL 具备卓越的性能和强大的可扩展性,能够轻松应对大规模数据存储以及高并发访问的挑战。系统还配备了完善的用户权限管理机制和数据加密功能,为数据安全提供有力保障。MySQL 能够与多种主流编程语言和开发框架无缝集成,这使其在内容管理系统、电子商务平台、数据分析等多个领域得到了广泛应用,成为众多开发者的首选数据库解决方案。
3需求分析
UML(统一建模语言)用例图是需求分析阶段常用的工具,通过直观的图形方式表示系统的功能需求和参与者。每个用例图包含一系列用例,即系统能够执行的特定功能,以及与之交互的参与者。本文将对系统按照角色模块进行需求分析。
用户可进行在线测试,包括搜索、答题、提交及查看分数;查看法律新闻,支持搜索、点赞、收藏和评论;查询法律法规,实现搜索、收藏、查看详情及下载;查询法律案例,支持搜索;查看法律课程,支持搜索、收藏、观看视频及下载;查看专题活动,支持搜索和申请志愿;进行法律咨询,支持搜索、收藏和提交;管理个人中心,包括查看个人首页、申请专题志愿、申请普法志愿、报名活动、反馈咨询信息、申请文书援助、申请调解、查看调解分配、管理用户反馈、收藏和评论。用户用例图如图3-1所示。

图3-1用户用例图
法务人员可管理法律咨询,包括查询、重置、添加、删除及查看详情;管理咨询信息,支持查看详情和提交。法务人员用例图如图3-2所示。

图3-2 法务人员用例图
管理员可管理系统用户,包括查询、重置、添加、删除及查看详情;管理法律法规,支持查询、重置、删除和添加;管理法律案例,包括查询、重置、删除、添加及查看详情;管理法律课程,支持查询、重置、删除和添加;管理专题活动,包括查询、重置、删除和添加;管理普法活动,支持查询、重置、删除、添加及查看详情;管理普法志愿申请,包括查询、重置、删除、查看详情和审核。管理员用例图如图3-3所示。

图3-3 管理员用例图
系统界面简洁直观,操作流程符合用户习惯,确保用户能够快速上手。在线测试、法律新闻查看等功能提供明确的指引和反馈,帮助用户顺利完成操作。系统支持多终端访问,包括桌面浏览器和移动设备,满足用户随时随地使用的需求。法律法规查询、法律案例查询等功能提供智能搜索和筛选工具,确保用户能够快速找到所需信息。法律课程和专题活动页面提供清晰的分类和推荐,方便用户浏览和参与。
系统具备高可用性,确保在正常网络环境下,用户能够随时访问和使用各项功能。在线测试、法律咨询等功能能够稳定运行,避免因系统故障导致用户操作中断。系统采用冗余设计,确保在部分组件故障时仍能正常运行。法律法规、法律案例等数据的存储和备份机制完善,保障数据的完整性和可恢复性。系统能够自动检测和处理异常情况,确保运行的稳定性。
系统采用多层安全防护机制,确保用户数据和隐私安全。用户登录采用加密传输和身份验证机制,防止信息泄露。法律法规、法律案例等敏感数据存储在安全的数据库中,访问权限严格控制。系统具备防止SQL注入、跨站脚本攻击等安全措施,保障用户数据安全。法律咨询和用户反馈等功能支持匿名提交,保护用户隐私。系统定期进行安全审计和漏洞扫描,及时修复潜在安全问题。
系统采用成熟的技术栈,前端使用Vue.js框架,后端基于Spring Boot框架,数据库选用MySQL,技术成熟度高且社区支持丰富。Vue.js的组件化开发模式能够高效构建用户界面,Spring Boot的自动化配置和内嵌服务器简化了开发和部署流程。MySQL作为开源关系型数据库,具备高性能和良好的可扩展性,能够满足系统对大规模数据存储和高并发访问的需求。系统支持RESTful API和JSON数据格式,便于前后端分离开发和数据交互。技术选型符合当前主流开发趋势,确保系统的开发和维护具有较高的技术可行性。
系统设计了简洁直观的用户界面,用户能够通过浏览器快速访问和使用各项功能,无需额外安装复杂软件。在线测试、法律新闻查看等功能的操作流程简单明了,用户可以轻松完成搜索、答题、提交等操作。法务人员和管理员通过后台管理系统能够高效完成法律咨询管理、用户管理、法律法规管理等任务,系统提供了详细的权限管理和操作指引,确保不同角色的用户能够顺利使用系统。系统支持多终端访问,用户和管理人员可以随时随地进行操作,提高了系统的操作可行性。
系统采用开源技术和框架,降低了开发成本和许可费用。前端的Vue.js和后端的Spring Boot均为开源项目,社区支持丰富,开发过程中能够充分利用现有资源和工具。MySQL数据库的开源特性进一步减少了系统建设的硬件和软件成本。系统采用前后端分离的开发模式,提高了开发效率,缩短了开发周期,降低了人力成本。系统支持高并发访问和大规模数据存储,能够满足乡镇普法宣传的长期需求,减少了后续的升级和维护成本。综合考虑开发、部署和维护成本,系统的经济可行性较高,能够为乡镇普法宣传工作提供高效、低成本的解决方案。
4系统设计
系统采用SpringBoot 框架开发,该系统分为VIEW层、Controller层、Model层、DAO层和持久化数据存储层,VIEW层支持电脑浏览器访问系统。VIEW 层与 Controller 层紧密结合并系协同工作,共同完成前台页面的数据展示;Controller层为控制层,通过接收前端请求的参数进行业务处理,返回指定的路径或数据;Model层主要是服务层,用于业务逻辑处理;DAO 和持久化层,主要用于访问数据库和持久化数据[17]。整个系统架构如图4-1所示。

图4-1 系统架构图
4.2.1在线测试功能实现流程
用户登录系统后进入在线测试页面,页面通过前端Vue.js框架展示题目列表,题目从后端Spring Boot接口获取。用户答题时,前端实时将答案通过Ajax发送到后端,后端Spring Boot接收答案并存储到MySQL数据库。用户提交试卷后,后端自动判分并将成绩存入数据库,同时前端显示分数和答案解析。在线测试功能实现流程如图4-7所示

图4-7在线测试功能实现流程图
4.2.2法律新闻查看功能实现流程
用户访问法律新闻页面,前端通过Vue.js从后端请求新闻数据。后端Spring Boot从MySQL数据库中查询新闻列表并返回。用户在前端页面可对新闻进行搜索、点赞、收藏和评论操作,这些操作通过前端发送请求到后端,后端处理后更新数据库状态,并将结果反馈给前端。法律新闻查看功能实现流程如图4-8所示。

图4-8法律新闻查看功能实现流程图
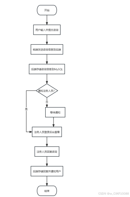
用户在法律咨询页面输入咨询内容并提交,前端将咨询信息发送到后端Spring Boot接口。后端将咨询信息存储到MySQL数据库,并通知法务人员。法务人员登录后台管理系统查看咨询详情,通过后端接口回复咨询,回复内容存储到数据库并通知用户。法律咨询功能实现流程图如图4-9所示。

图4-9法律咨询功能实现流程图
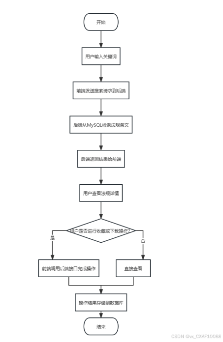
用户在法律法规查询页面输入关键词,前端将搜索请求发送到后端Spring Boot接口。后端从MySQL数据库中检索匹配的法律法规条文,并将结果返回给前端。用户可在前端查看法规详情,进行收藏、下载操作,前端通过调用后端接口完成这些功能,并将操作结果存储到数据库。法律法规查询功能实现流程图如图4-8 所示。

图4-8法律法规查询功能实现流程图
本系统为乡镇普法宣传提供一站式解决方案,功能丰富多样。用户可参与在线测试,完成搜索、答题、提交并查看分数,提升法律知识水平;查看法律新闻,实现搜索、点赞、收藏和评论,及时获取法律动态;查询法律法规,支持搜索、收藏、查看详情及下载,方便学习法律条文;查询法律案例,通过搜索快速定位相关案例;查看法律课程,支持搜索、收藏、观看视频及下载,丰富学习资源;查看专题活动,实现搜索和申请志愿,参与普法实践;进行法律咨询,完成搜索、收藏和提交,获取专业解答;管理个人中心,涵盖个人首页、志愿申请、活动报名、咨询反馈、文书申请、调解申请及收藏评论管理等功能。法务人员可管理法律咨询和咨询信息,管理员则负责系统用户、法律法规、法律案例、法律课程、专题活动、普法活动及普法志愿申请的全面管理,确保系统高效运行。系统功能结构图如图4-6所示。

图4-6系统功能结构图
在进行数据库设计时,概念设计帮助明确系统的整体结构和需求。在这一阶段,需要确定实体、属性以及它们之间的关系,为后续的数据库表设计奠定基础。接下来,将深入探讨数据库表设计的具体细节,实现更高效的数据存储和管理。
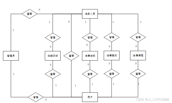
概念设计是数据库设计的第一步,其主要目标是对系统的数据需求进行全面的理解和抽象[18]。在这一阶段,通过建立实体-关系模型(ER模型)来识别系统中的关键实体、属性及其相互关系。概念设计的输出是一个清晰的ER图,作为后续数据库表设计的基础。以下将展示系统的全局E-R图以及各个实体的属性图。
系统全局E-R图如图4-7所示。

图4-7系统E-R图
活动报名实体图如图4-8所示。

图4-8 活动报名实体图
法律法规实体图如图4-9所示。

图4-9 法律法规实体图
法律咨询实体图如图4-10所示。

图4-10 法律咨询实体图
法律案例实体图如图4-11所示。

图4-11法律案例实体图
法律课程实体图如图4-12所示。

图4-12法律课程实体图
法务人员实体图如图4-13所示。

图4-13法务人员实体图
用户实体图如图4-14所示。

图4-14用户实体图
这一阶段的重点是将概念模型转换为实际的数据库结构,包括表的创建、字段的定义及数据类型的选择。每个实体通常对应于数据库中的一张表,而实体的属性则转化为表的列[19]。以下是系统的数据库表设计展示。
表 4-1 event_registration(活动报名)
| 编号 | 字段名 | 类型 | 长度 | 是否非空 | 是否主键 | 注释 |
| 1 | event_registration_id | int | 是 | 是 | 活动报名ID | |
| 2 | activity_title | varchar | 64 | 否 | 否 | 活动标题 |
| 3 | activity_type | varchar | 64 | 否 | 否 | 活动类型 |
| 4 | activity_time | datetime | 否 | 否 | 活动时间 | |
| 5 | event_location | varchar | 64 | 否 | 否 | 活动地点 |
| 6 | ordinary_users | int | 否 | 否 | 普通用户 | |
| 7 | user_name | varchar | 64 | 否 | 否 | 用户姓名 |
| 8 | registration_time | datetime | 否 | 否 | 报名时间 | |
| 9 | number_of_applicants | varchar | 64 | 是 | 否 | 报名人数 |
| 10 | activity_feedback_limit_times | int | 是 | 否 | 反馈限制次数 | |
| 11 | create_time | datetime | 是 | 否 | 创建时间 | |
| 12 | update_time | timestamp | 是 | 否 | 更新时间 | |
| 13 | source_table | varchar | 255 | 否 | 否 | 来源表 |
| 14 | source_id | int | 否 | 否 | 来源ID | |
| 15 | source_user_id | int | 否 | 否 | 来源用户 |
表 4-2 laws_and_regulations(法律法规)
| 编号 | 字段名 | 类型 | 长度 | 是否非空 | 是否主键 | 注释 |
| 1 | laws_and_regulations_id | int | 是 | 是 | 法律法规ID | |
| 2 | legal_name | varchar | 64 | 否 | 否 | 法律名称 |
| 3 | legal_type | varchar | 64 | 否 | 否 | 法律类型 |
| 4 | policy_document | varchar | 255 | 否 | 否 | 政策文件 |
| 5 | release_date | date | 否 | 否 | 发布日期 | |
| 6 | legal_description | varchar | 64 | 否 | 否 | 法律描述 |
| 7 | cover_photo | varchar | 255 | 否 | 否 | 封面图片 |
| 8 | content_of_law | longtext | 4294967295 | 否 | 否 | 法律内容 |
| 9 | collect_len | int | 是 | 否 | 收藏数 | |
| 10 | create_time | datetime | 是 | 否 | 创建时间 | |
| 11 | update_time | timestamp | 是 | 否 | 更新时间 |
表 4-3 legal_advice(法律咨询)
| 编号 | 字段名 | 类型 | 长度 | 是否非空 | 是否主键 | 注释 |
| 1 | legal_advice_id | int | 是 | 是 | 法律咨询ID | |
| 2 | legal_personnel | int | 否 | 否 | 法务人员 | |
| 3 | personnel_name | varchar | 64 | 否 | 否 | 人员姓名 |
| 4 | duration_of_engagement | varchar | 64 | 否 | 否 | 从事时长 |
| 5 | specializes_in_specific_fields | varchar | 64 | 否 | 否 | 擅长领域 |
| 6 | personal_description | text | 65535 | 否 | 否 | 个人描述 |
| 7 | cover_photo | varchar | 255 | 否 | 否 | 封面图片 |
| 8 | personal_profile | longtext | 4294967295 | 否 | 否 | 个人简介 |
| 9 | collect_len | int | 是 | 否 | 收藏数 | |
| 10 | consultation_information_limit_times | int | 是 | 否 | 咨询限制次数 | |
| 11 | create_time | datetime | 是 | 否 | 创建时间 | |
| 12 | update_time | timestamp | 是 | 否 | 更新时间 |
表 4-4 legal_cases(法律案例)
| 编号 | 字段名 | 类型 | 长度 | 是否非空 | 是否主键 | 注释 |
| 1 | legal_cases_id | int | 是 | 是 | 法律案例ID | |
| 2 | case_name | varchar | 64 | 否 | 否 | 案例名称 |
| 3 | case_type | varchar | 64 | 否 | 否 | 案例类型 |
| 4 | reason_for_the_case | varchar | 64 | 否 | 否 | 案例原因 |
| 5 | case_results | varchar | 64 | 否 | 否 | 案例结果 |
| 6 | matters_needing_attention | varchar | 64 | 否 | 否 | 注意事项 |
| 7 | cover_photo | varchar | 255 | 否 | 否 | 封面图片 |
| 8 | case_content | longtext | 4294967295 | 否 | 否 | 案例内容 |
| 9 | collect_len | int | 是 | 否 | 收藏数 | |
| 10 | create_time | datetime | 是 | 否 | 创建时间 | |
| 11 | update_time | timestamp | 是 | 否 | 更新时间 |
表 4-5 legal_courses(法律课程)
| 编号 | 字段名 | 类型 | 长度 | 是否非空 | 是否主键 | 注释 |
| 1 | legal_courses_id | int | 是 | 是 | 法律课程ID | |
| 2 | legal_name | varchar | 64 | 否 | 否 | 法律名称 |
| 3 | legal_classification | varchar | 64 | 否 | 否 | 法律分类 |
| 4 | course_documents | varchar | 255 | 否 | 否 | 课程文件 |
| 5 | course_video | varchar | 255 | 否 | 否 | 课程视频 |
| 6 | legal_description | varchar | 64 | 否 | 否 | 法律描述 |
| 7 | cover_photo | varchar | 255 | 否 | 否 | 封面图片 |
| 8 | course_content | longtext | 4294967295 | 否 | 否 | 课程内容 |
| 9 | hits | int | 是 | 否 | 点击数 | |
| 10 | collect_len | int | 是 | 否 | 收藏数 | |
| 11 | recommend | int | 是 | 否 | 智能推荐 | |
| 12 | create_time | datetime | 是 | 否 | 创建时间 | |
| 13 | update_time | timestamp | 是 | 否 | 更新时间 |
表 4-6 legal_personnel(法务人员)
| 编号 | 字段名 | 类型 | 长度 | 是否非空 | 是否主键 | 注释 |
| 1 | legal_personnel_id | int | 是 | 是 | 法务人员ID | |
| 2 | personnel_name | varchar | 64 | 否 | 否 | 人员姓名 |
| 3 | gender_of_personnel | varchar | 64 | 否 | 否 | 人员性别 |
| 4 | age_of_personnel | varchar | 64 | 否 | 否 | 人员年龄 |
| 5 | examine_state | varchar | 16 | 是 | 否 | 审核状态 |
| 6 | user_id | int | 是 | 否 | 用户ID | |
| 7 | create_time | datetime | 是 | 否 | 创建时间 | |
| 8 | update_time | timestamp | 是 | 否 | 更新时间 |
表 4-7 ordinary_users(用户)
| 编号 | 字段名 | 类型 | 长度 | 是否非空 | 是否主键 | 注释 |
| 1 | users_id | int | 是 | 是 | 用户ID | |
| 2 | user_name | varchar | 64 | 否 | 否 | 用户姓名 |
| 3 | user_gender | varchar | 64 | 否 | 否 | 用户性别 |
| 4 | user_age | varchar | 64 | 否 | 否 | 用户年龄 |
| 5 | examine_state | varchar | 16 | 是 | 否 | 审核状态 |
| 6 | user_id | int | 是 | 否 | 用户ID | |
| 7 | create_time | datetime | 是 | 否 | 创建时间 | |
| 8 | update_time | timestamp | 是 | 否 | 更新时间 |
5系统实现
用户进入在线测试页面,可输入关键词搜索试题,选择题目进行答题,完成后提交试卷并查看分数。在线测试界面如图5-1所示。

图5-1 在线测试界面
用户在法律新闻页面输入关键词搜索新闻,点击新闻标题查看详细内容,对感兴趣的新闻进行点赞、收藏或评论。法律新闻查看界面如图5-2所示。

图5-2 法律新闻查看界面
用户在法律法规查询页面输入关键词搜索法规,点击法规名称查看详细内容,可对法规进行收藏或下载。法律法规查询界面如图5-3所示。

图5-3 法律法规查询界面
用户在法律案例查询页面输入关键词搜索案例,点击案例名称查看详细内容。法律案例查询界面如图5-4所示。

图5-4 法律案例查询界面
用户在法律课程页面输入关键词搜索课程,点击课程名称查看详细内容,可对课程进行收藏、观看视频或下载课程资料。法律课程查看界面如图5-5所示。

图5-5 法律课程查看界面
用户在专题活动页面输入关键词搜索活动,点击活动名称查看详细内容,可申请参与志愿活动。专题活动查看界面如图5-6所示。

图5-6 专题活动查看界面
用户在法律咨询页面输入关键词搜索咨询信息,点击咨询标题查看详细内容,可对咨询信息进行收藏或提交咨询申请。法律咨询界面如图5-7所示。

图5-7 法律咨询界面
用户在个人中心页面查看个人首页,管理专题志愿申请、普法志愿申请、活动报名、咨询信息反馈、文书申请、调解申请、调解分配、用户反馈、收藏和评论。个人中心界面如图5-8所示。

图5-8 个人中心界面
法务人员登录系统后进入后台首页管理界面,后台首页管理界面如图5-9所示。

图5-9 后台首页管理界面
法务人员进入法律咨询管理页面,可查询咨询信息,对咨询记录进行重置、添加、删除或查看详情。法律咨询管理界面如图5-10所示。

图5-10 法律咨询管理界面
法务人员在咨询信息管理页面查看咨询详情,提交咨询处理结果。咨询信息管理界面如图5-11所示。

图5-11 咨询信息管理界面
管理员进入系统用户管理页面,可查询用户信息,对用户信息进行重置、添加、删除或查看详情。系统用户管理界面如图5-11所示。

图5-11 系统用户管理界面
管理员进入法律法规管理页面,可查询法规信息,对法规记录进行重置、删除或添加新法规。法律法规管理界面如图5-12所示。

图5-12 法律法规管理界面
管理员进入法律案例管理页面,可查询案例信息,对案例记录进行重置、删除、添加新案例或查看详情。法律案例管理界面如图5-13所示。

图5-13 法律案例管理界面
管理员进入法律课程管理页面,可查询课程信息,对课程记录进行重置、删除或添加新课程。法律课程管理界面如图5-14所示。

图5-14 法律课程管理界面
管理员进入专题活动管理页面,可查询活动信息,对活动记录进行重置、删除或添加新活动。专题活动管理界面如图5-15所示。

图5-15 专题活动管理界面
管理员进入普法活动管理页面,可查询活动信息,对活动记录进行重置、删除、添加新活动或查看详情。普法活动管理界面如图5-16所示。

图5-16 普法活动管理界面
管理员进入普法志愿申请管理页面,可查询申请信息,对申请记录进行重置、删除、查看详情或审核申请。普法志愿申请管理界面如图5-17所示。

图5-17 普法志愿申请管理界面
6系统测试
系统测试的目的是验证开发完成的普法宣传系统是否满足设计规定的所有功能和性能要求,确保系统的稳定性和可靠性。通过系统测试,可以发现并修复系统中存在的缺陷和问题,提高系统的质量,为系统的最终交付和部署提供保障。测试的主要目标包括验证系统的功能完整性、操作正确性、数据准确性以及用户界面的友好性,确保系统在实际运行环境中能够稳定、高效地运行,满足用户的需求。
系统测试采用多种测试方法,以全面覆盖系统的各个功能模块和操作流程。主要测试方法包括:
功能测试主要验证系统是否实现了需求规格说明书中定义的所有功能。通过设计详细的测试用例,模拟用户的各种操作场景,检查系统的响应是否符合预期。功能测试涵盖了在线测试、法律新闻查看、法律法规查询、法律案例查询、法律课程查看、专题活动查看、法律咨询以及后台管理等功能模块。
性能测试旨在评估系统在高并发访问和大数据量处理情况下的性能表现。通过模拟多用户同时访问系统,测试系统的响应时间、吞吐量、资源利用率等性能指标,确保系统在实际运行中能够满足性能要求。
兼容性测试验证系统在不同操作系统、浏览器和设备上的运行情况。测试包括主流的桌面操作系统(如 Windows、macOS)和浏览器(如 Chrome、Firefox、Safari),以及移动设备(如 Android、iOS)的兼容性,确保系统在各种环境下都能正常运行。
安全性测试检查系统是否存在安全漏洞,如 SQL 注入、跨站脚本攻击(XSS)、跨站请求伪造(CSRF)等。通过使用安全扫描工具和手动测试,评估系统的安全防护机制,确保用户数据的安全性和隐私性。
用户体验测试关注系统的易用性和用户满意度。通过邀请真实用户进行系统操作,收集用户反馈,评估系统的界面设计、操作流程、响应速度等方面的表现,确保系统符合用户习惯,提供良好的用户体验。
在线测试功能测试用例表是用来验证用户能否正常进行在线测试,包括搜索试题、答题、提交试卷以及查看分数等功能是否正常运行。在线测试功能测试用例表如表6-1所示。
表6-1 在线测试功能测试用例表
| 编号 | 测试用例 | 预期结果 | 结论 |
| 1 | 用户登录系统,进入在线测试页面,输入关键词搜索试题 | 系统返回相关试题列表 | 与预期结果一致 |
| 2 | 用户选择一个试题进行答题,完成答题后点击提交 | 系统提示提交成功,并显示分数 | 与预期结果一致 |
| 3 | 用户未完成答题直接点击提交 | 系统提示未完成答题,无法提交 | 与预期结果一致 |
| 4 | 用户在答题过程中关闭页面,重新进入 | 系统提示用户继续未完成的测试或重新开始 | 与预期结果一致 |
| 5 | 用户搜索不存在的试题 | 系统提示无相关试题 | 与预期结果一致 |
| 6 | 用户提交试卷后,尝试再次提交同一试卷 | 系统提示试卷已提交,无法重复提交 | 与预期结果一致 |
法律新闻查看功能测试用例表是用来验证用户能否正常查看法律新闻,包括搜索、点赞、收藏和评论等功能是否正常运行。法律新闻查看功能测试用例表如表6-2所示。
表6-2 法律新闻查看功能测试用例表
| 编号 | 测试用例 | 预期结果 | 结论 |
| 1 | 用户登录系统,进入法律新闻页面,输入关键词搜索新闻 | 系统返回相关新闻列表 | 与预期结果一致 |
| 2 | 用户点击新闻标题查看详细内容 | 系统显示新闻详细内容 | 与预期结果一致 |
| 3 | 用户对新闻进行点赞 | 系统提示点赞成功,点赞数增加 | 与预期结果一致 |
| 4 | 用户对新闻进行收藏 | 系统提示收藏成功,新闻出现在收藏列表 | 与预期结果一致 |
| 5 | 用户对新闻进行评论,输入评论内容并提交 | 系统提示评论成功,评论内容显示在评论区 | 与预期结果一致 |
| 6 | 用户对同一新闻重复点赞 | 系统提示已点赞,点赞数不变 | 与预期结果一致 |
法律法规查询功能测试用例表是用来验证用户能否正常查询法律法规,包括搜索、收藏和下载等功能是否正常运行。法律法规查询功能测试用例表如表6-3所示。
表6-3 法律法规查询功能测试用例表
| 编号 | 测试用例 | 预期结果 | 结论 |
| 1 | 用户登录系统,进入法律法规查询页面,输入关键词搜索法规 | 系统返回相关法规列表 | 与预期结果一致 |
| 2 | 用户点击法规名称查看详细内容 | 系统显示法规详细内容 | 与预期结果一致 |
| 3 | 用户对法规进行收藏 | 系统提示收藏成功,法规出现在收藏列表 | 与预期结果一致 |
| 4 | 用户对法规进行下载 | 系统提示下载成功,法规文件保存到本地 | 与预期结果一致 |
| 5 | 用户搜索不存在的法规 | 系统提示无相关法规 | 与预期结果一致 |
| 6 | 用户尝试下载未收藏的法规 | 系统允许下载,法规文件保存到本地 | 与预期结果一致 |
法律案例查询功能测试用例表是用来验证用户能否正常查询法律案例,包括搜索功能是否正常运行。法律案例查询功能测试用例表如表6-4所示。
表6-4 法律案例查询功能测试用例表
| 编号 | 测试用例 | 预期结果 | 结论 |
| 1 | 用户登录系统,进入法律案例查询页面,输入关键词搜索案例 | 系统返回相关案例列表 | 与预期结果一致 |
| 2 | 用户点击案例名称查看详细内容 | 系统显示案例详细内容 | 与预期结果一致 |
| 3 | 用户搜索不存在的案例 | 系统提示无相关案例 | 与预期结果一致 |
| 4 | 用户在案例详情页面尝试进行收藏或评论 | 系统提示案例不支持收藏或评论 | 与预期结果一致 |
| 5 | 用户尝试下载案例内容 | 系统提示案例不支持下载 | 与预期结果一致 |
| 6 | 用户在案例详情页面点击返回按钮 | 系统返回到案例查询页面 | 与预期结果一致 |
法律课程查看功能测试用例表是用来验证用户能否正常查看法律课程,包括搜索、收藏、观看视频和下载等功能是否正常运行。法律课程查看功能测试用例表如表6-5所示。
表6-5 法律课程查看功能测试用例表
| 编号 | 测试用例 | 预期结果 | 结论 |
| 1 | 用户登录系统,进入法律课程页面,输入关键词搜索课程 | 系统返回相关课程列表 | 与预期结果一致 |
| 2 | 用户点击课程名称查看详细内容 | 系统显示课程详细内容 | 与预期结果一致 |
| 3 | 用户对课程进行收藏 | 系统提示收藏成功,课程出现在收藏列表 | 与预期结果一致 |
| 4 | 用户点击观看课程视频 | 系统播放课程视频 | 与预期结果一致 |
| 5 | 用户对课程进行下载 | 系统提示下载成功,课程文件保存到本地 | 与预期结果一致 |
| 6 | 用户搜索不存在的课程 | 系统提示无相关课程 | 与预期结果一致 |
专题活动查看功能测试用例表是用来验证用户能否正常查看专题活动,包括搜索和申请志愿活动等功能是否正常运行。专题活动查看功能测试用例表如表6-6所示。
表6-6 专题活动查看功能测试用例表
| 编号 | 测试用例 | 预期结果 | 结论 |
| 1 | 用户登录系统,进入专题活动页面,输入关键词搜索活动 | 系统返回相关活动列表 | 与预期结果一致 |
| 2 | 用户点击活动名称查看详细内容 | 系统显示活动详细内容 | 与预期结果一致 |
| 3 | 用户点击申请志愿活动 | 系统提示申请成功,活动状态更新为已申请 | 与预期结果一致 |
| 4 | 用户对同一活动重复申请 | 系统提示已申请,无法重复申请 | 与预期结果一致 |
| 5 | 用户搜索不存在的活动 | 系统提示无相关活动 | 与预期结果一致 |
| 6 | 用户在活动详情页面点击返回按钮 | 系统返回到活动查询页面 | 与预期结果一致 |
通过对系统主要功能的测试,包括在线测试、法律新闻查看、法律法规查询、法律案例查询、法律课程查看和专题活动查看,测试结果显示各项功能均能达到预期目标。用户能够正常进行试题搜索、答题、提交试卷并查看分数;法律新闻的搜索、点赞、收藏和评论功能运行正常;法律法规查询支持搜索、收藏和下载;法律案例查询功能可正常返回搜索结果并查看案例详情;法律课程查看功能支持搜索、收藏、视频播放和下载;专题活动查看功能支持搜索和申请志愿活动。所有测试用例均通过,系统功能符合设计要求,测试结论与预期结果一致。
7总 结
本研究针对乡镇普法宣传的需求,设计并实现了一个基于 Spring Boot 和 Vue.js 的普法宣传系统。系统通过在线测试、法律新闻查看、法律法规查询、法律案例查询、法律课程查看、专题活动查看以及法律咨询等功能模块,为用户提供了一个全面、便捷的法律学习和互动平台。系统为法务人员和管理员提供了后台管理功能,支持法律咨询管理、咨询信息管理、系统用户管理、法律法规管理、法律案例管理、法律课程管理、专题活动管理和普法志愿申请管理等功能,确保系统的高效运行和内容更新。
在系统开发过程中,前端采用 Vue.js 框架实现用户界面,后端基于 Spring Boot 框架进行业务逻辑处理,数据库使用 MySQL 进行数据存储。系统设计遵循模块化原则,代码结构清晰,易于维护和扩展。通过组件化的开发模式,系统的各个功能模块能够独立开发和测试,提高了开发效率和系统的稳定性。
在测试阶段,系统的主要功能模块均通过了严格的测试,包括在线测试、法律新闻查看、法律法规查询、法律案例查询、法律课程查看和专题活动查看等。测试结果显示,系统功能符合设计要求,用户能够正常完成各项操作,法务人员和管理员能够高效管理后台数据。测试结论表明,系统各项功能运行正常,达到了预期的设计目标。
总体而言,本系统为乡镇普法宣传提供了一个高效、便捷的解决方案,能够有效提升乡镇群众的法律意识和法律素养。未来,系统将进一步优化用户体验,增加更多互动功能,以更好地满足乡镇普法宣传的需求。
致 谢
在本项目的实施过程中,许多人给予了我无私的支持和帮助,令我深感感谢。
我要衷心感谢我的指导老师。不仅在项目的初期提供了宝贵的建议,还在整个过程中给予了我细致入微的指导。专业知识和严谨态度始终激励着我,让我在遇到困难时能够保持信心,继续前行。每一次的讨论都让我对项目有了更深刻的理解,帮助我克服了许多技术难题。
我也要感谢参与用户测试的同学们。你们的反馈和建议为我们系统的优化提供了重要的参考,帮助我们更好地理解用户需求。正是因为有了你们的参与,我们才能够不断改进,提升系统的用户体验。感谢所有支持我的家人和朋友。你们的理解与鼓励让我在项目的紧张时刻始终能够保持积极的心态,成为我前进的动力。每当我遇到挑战时,想到你们的支持,我就能够重新振作,继续努力。最后,我要感谢所有在我职业发展过程中给予帮助的人。每一次的交流与分享都让我受益匪浅,拓宽了我的视野,让我在这条道路上走得更加坚定。
项目的完成不仅是我个人努力的结果,更是许多人共同支持与协作的成果。在此,我再次向所有关心和支持我的人表达衷心的感谢。希望未来我们能够继续携手,共同创造更多的价值和成就。
参考文献
- 孙立昊洋,马金顺,华文胜.普法宣传为新春佳节增添“法”韵色彩[N].法治日报,2025-02-17(002).
- 徐珂.陕西西安监测站开展无线电普法宣传活动[J].中国无线电,2025,(01):74.
- 荆锐.以法之力,守护“少年的你”——我省各级法学会开展普法宣传护航未成年人健康成长侧记[J].公民与法(法学版),2024,(12):15.
- FinckR K .Increasing access to justice for families through preventive legal advocacy[J].Family Court Review,2024,62(4):842-851.
- Alves A S ,Kumar N U ,A. M B , et al.A Study of Legal Education Systems in Russia, India and Brazil: Issues and Suggestions for Global Education[J].Asian Journal of Legal Education,2023,10(1):63-73.
- 姬吉祥.全面依法治国背景下乡镇群众法治信仰提升研究[D].西安科技大学,2022.
- 冯志林.Java EE程序设计与开发实践教程[M].机械工业出版社:202105.353.
- 尹应荆.JAVA编程语言在计算机软件开发中的应用[J].石河子科技,2023,(05):45-47.
- 刘江涛,王亮亮,吴庆茹,等.基于B/S模式的铁路勘测设计案例信息化管理系统设计与实现[J].铁路计算机应用,2021,30(03):32-35.
- 张丹丹,李弘.基于B/S架构的办公管理系统设计与开发[J].铁路通信信号工程技术,2024,21(09):44-48+106.
- 王志亮,纪松波.基于SpringBoot的Web前端与数据库的接口设计[J].工业控制计算机,2023,36(03):51-53.
- 熊永平.基于SpringBoot框架应用开发技术的分析与研究[J].电脑知识与技术,2021,15(36):76-77.
- 赵媛.基于Vue的Web系统前端性能优化分析[J].电脑编程技巧与维护,2024,(09):44-46.
- 秦冬.浅析Vue框架在前端开发中的应用[J].信息与电脑(理论版),2024,36(13):61-63.
- 李艳杰.MySQL数据库下存储过程的综合运用研究[J].现代信息科技,2023,7(11):80-82+88.
- 陈倩怡,何军.Vue+Springboot+MyBatis技术应用解析[J].电脑编程技巧与维护,2020,(01):14-15+28.
- 周晓玉,崔文超.基于Web技术的数据库应用系统设计[J].信息与电脑(理论版),2023,35(09):189-191.
- 马艳艳,吴晓光.计算机软件与数据库的设计策略分析[J].电子技术,2024,53(05):104-105.
- 李俊萌.计算机软件测试技术与
- 开发应用策略分析[J].信息记录材料,2023,24(03):50-52.
乡镇普法系统设计与实现

681

被折叠的 条评论
为什么被折叠?



