摘要
随着旅游行业的快速发展,越来越多的游客希望通过在线平台找到志同道合的伙伴一同旅行,以降低旅行成本并提升旅行体验。为满足这一需求,本文设计并实现了一个基于Spring Boot的结伴旅游管理系统。系统采用Spring Boot作为后端框架,MySQL作为数据库存储用户数据、旅游信息和订单记录,前端采用Vue.js进行交互式界面开发。系统主要包括用户注册与登录、旅游信息查询、自由组团、旅行团管理、门票购买、线路预定等功能,并针对不同用户角色提供个性化权限管理。采用Spring Security保障用户数据安全,结合Redis缓存优化系统性能。实验结果表明,该系统功能完善、操作便捷,能够有效提升用户的结伴旅游体验,同时提高旅游资源的利用效率,为结伴旅游提供了一种新型的数字化解决方案。
关键词:结伴旅游管理系统;Spring Boot;MySQL数据库;
Abstract
With the rapid development of the tourism industry, more and more tourists hope to find like-minded partners to travel with through online platforms, in order to reduce travel costs and enhance travel experience. To meet this demand, this article designs and implements a companion travel management system based on Spring Boot. The system uses Spring Boot as the backend framework, MySQL as the database to store user data, travel information, and order records, and Vue.js for interactive interface development in the frontend. The system mainly includes functions such as user registration and login, tourism information query, free group grouping, travel group management, ticket purchase, route booking, etc., and provides personalized permission management for different user roles. Using Spring Security to ensure user data security, combined with Redis caching to optimize system performance. The experimental results show that the system has complete functions and convenient operation, which can effectively improve the user's experience of traveling together and enhance the utilization efficiency of tourism resources, providing a new digital solution for traveling together.
Keywords: Companion Travel Management System; Spring Boot; MySQL database;
目录
1绪论
随着互联网技术的发展,人们的旅行方式也在不断变化。越来越多的人选择通过网络平台寻找旅伴一起出行,以分摊费用、增加安全性以及获得更多的旅行乐趣。然而,当前市场上缺乏一个专门针对结伴旅游需求而设计的高效管理平台,这给有意结伴旅游的人带来了不便。
本课题旨在利用Spring Boot框架构建一个根据用户的偏好、时间安排等信息智能匹配合适的旅伴,建立完善的身份验证机制和评价体系,确保用户的安全,鼓励用户之间的交流,创建社区氛围,增进友谊的结伴旅游管理系统,为用户提供方便快捷的结伴旅游服务。
当前市场上对结伴旅游的需求日益增长,但相应的服务平台却相对匮乏。开发这样一个系统可以填补市场空白,满足用户需求。通过系统的辅助,可以使旅行计划更加周全,减少不确定性,从而提升整体旅行体验。为更多人提供了一个安全可靠的结伴旅游平台,促进了旅游业的发展,并且增强了人们之间的联系。系统采用Spring Boot框架进行开发,不仅能够保证系统的高性能和稳定性,同时也是一个学习和掌握最新Java Web开发技术的机会。
随着旅游行业的不断发展,游客对个性化、社交化的旅行方式需求日益增长,传统的旅行社模式已无法满足所有人的需求。结伴旅游作为一种新兴的旅游方式,能够帮助游客找到志同道合的旅伴,共享旅行体验,同时降低出行成本。然而,目前市场上缺乏一个专门的结伴旅游管理平台,游客在寻找旅伴、组织旅行团等方面仍存在诸多不便。因此,本研究设计并实现了一款基于Spring Boot的结伴旅游管理系统,旨在为游客提供一个便捷的在线结伴平台,提高旅游资源的利用率,优化旅行体验。
本研究不仅有助于提升游客的自主旅行能力,还能为导游和旅行社提供高效的管理工具,提高旅行团的组织效率。此外,该系统的实现可为旅游行业的数字化转型提供参考,为未来智能化、个性化旅游服务的发展奠定基础。
近年来,随着互联网和移动应用的普及,国内旅游行业的数字化发展迅速,各大旅游平台(如携程、马蜂窝、途牛等)纷纷推出在线旅游服务,涵盖景点预订、线路推荐、酒店和机票预订等功能。然而,这些平台主要聚焦于自由行和传统跟团游,对结伴旅游的支持较为有限。目前,一些社交类应用(如小红书、微信社群)被部分用户用于寻找旅行伙伴,但缺乏系统化的结伴管理功能。此外,部分高校和研究机构也在探索智能旅游推荐、社交化旅游等方向,如基于大数据和人工智能的旅游个性化推荐系统,但专门针对结伴旅游的研究较少。
在国外,旅游社交平台较为成熟,如TripAdvisor、Couchsurfing、Meetup等,这些平台提供用户分享旅行经验、寻找本地向导、建立兴趣社群的功能,但大多数以社交分享和旅行建议为主,并未形成完整的结伴管理系统。此外,国外研究机构在智能旅游推荐、虚拟现实旅游体验等方向取得了较大进展。例如,基于人工智能的旅行路线优化、区块链技术的旅游信任机制等成为近年来研究的热点。然而,现有平台仍以个人旅行为主,专门的在线结伴旅游管理系统尚未广泛应用。
综合来看,国内外在旅游社交、智能推荐等方面的研究已取得一定进展,但针对结伴旅游的系统化管理仍存在较大空白,因此本研究的开展具有重要的现实意义。
2相关技术介绍
B/S(Browser/Server)架构是一种基于浏览器和服务器的应用架构模式。它以Web浏览器作为客户端,服务器端通过Web技术提供应用服务。客户端通过浏览器与服务器进行交互,用户无需安装专门的客户端应用程序,只需要通过互联网连接即可访问应用程序[1]。在B/S架构中,客户端主要承担用户界面的呈现和基本的输入输出功能,而核心的业务处理、数据存储等操作则由服务器端完成。这种架构的核心优势在于无需在每个客户端机器上安装或更新软件,只要用户的浏览器符合要求,就可以使用系统。
B/S(Browser/Server)架构是一种网络架构模型,其主要特点是客户端通过浏览器与服务器进行通信,所有的业务逻辑和数据处理都在服务器端完成,客户端仅负责展示数据[2]。B/S架构本质上是一种客户端-服务器模式的变体,它通过将传统的C/S(Client/Server)架构中的客户端功能移到浏览器中,简化了客户端的开发和维护工作。在B/S架构中,用户通过浏览器发送请求,浏览器负责展示从服务器获取的数据,服务器则处理请求并返回响应。该架构避免了安装和配置客户端软件的麻烦,也减少了对客户端硬件的依赖,适合于需要大规模部署和跨平台支持的应用系统。
B/S模式三层结构图如图2-1所示。

图2-1 B/S模式三层结构图
2.2 SpringBoot框架
SpringBoot是一个用于简化Spring应用开发的开源框架,通过减少开发人员配置和依赖的复杂性,使得开发者能够快速构建基于Spring的生产级应用。SpringBoot基于Spring框架之上,提供了一种自配置的方式,使得开发者可以以最少的配置来启动和开发Spring应用[3]。它通过约定优于配置的原则,将常见的配置预设,使得开发人员能够聚焦于业务逻辑的实现,而不必过多关注繁琐的配置和环境搭建。
SpringBoot框架的核心特点之一是其自动配置功能。它能够根据项目中已存在的类和库,自动推断出开发环境的配置需求,减少了手动配置的工作量。SpringBoot还提供了嵌入式Web服务器支持(如Tomcat、Jetty等),使得应用可以以独立的Java应用形式运行,不再依赖外部的Web容器。这种特性使得SpringBoot特别适合于微服务架构的构建。SpringBoot还通过其提供的启动器(Starters)简化了常见功能的集成,例如数据库连接、消息队列、缓存、认证与授权等,从而提升了开发效率[4]。
2.3 Vue技术
Vue是一种渐进式JavaScript框架,专注于构建用户界面。Vue采用组件化的开发模式,允许开发者将应用程序拆分为独立的、可重用的组件,从而提高了开发效率和代码的可维护性[5]。框架的核心库专注于视图层,支持数据绑定和DOM操作,提供了简洁的API。Vue的虚拟DOM机制提升了应用的性能,减少了实际DOM操作的次数。
Vue支持双向数据绑定,能够自动更新视图与模型之间的变化。开发者可以通过Vue的指令系统,简化数据展示和事件处理。Vue还支持路由管理和状态管理,使得开发复杂单页面应用变得更加容易[6]。借助Vue的生态系统,开发者能够使用多种工具和库来扩展功能,满足不同的业务需求。Vue在前端开发中逐渐成为主流选择,受到广泛关注和应用。
2.4 MySQL数据库
MySQL是一种开源的关系型数据库管理系统(RDBMS),基于SQL(结构化查询语言)进行数据操作。作为一个被广泛使用的数据库系统,MySQL具有高度的性能、可扩展性和可靠性。MySQL使用表格结构来存储数据,每个表由多个列和行组成,数据通过SQL查询语言进行操作[7]。MySQL支持多种数据类型,如整数、浮动小数、字符串、日期等,以满足不同应用场景对数据存储的需求。在实际应用中,MySQL通常用于存储和管理结构化数据,通过索引、视图、触发器等功能提升数据查询的效率和数据的完整性。
MySQL支持ACID事务特性(原子性、一致性、隔离性、持久性),确保数据库操作的可靠性和数据的一致性。它还支持多种存储引擎,其中InnoDB是最常用的存储引擎,具备事务支持、行级锁定和外键约束等特性,适用于高并发、高可靠性的数据存储需求。MySQL可以通过主从复制、分区和分库分表等技术实现横向扩展,以应对大规模数据存储和高负载的应用需求。MySQL还具有灵活的权限管理机制,支持用户角色管理、细粒度的权限控制等,保障数据的安全性。
3需求分析
从技术可行性角度来看,所选技术能够充分满足当前应用需求。B/S架构具有良好的跨平台特性,借助浏览器端渲染与服务器端处理,能够实现不同操作系统和设备上的无缝访问。SpringBoot框架基于成熟的Spring生态,自动配置机制降低了开发与部署的复杂度,支持高效开发和微服务架构的实现。Vue.js作为前端技术,其响应式数据绑定和虚拟DOM优化使得大规模应用的构建与维护更加高效。MySQL数据库在数据存储、查询优化方面具有强大能力,其ACID事务特性与高并发支持能够保证数据一致性与系统稳定性,且广泛应用于多种行业,具备可扩展性和高效性。
从操作可行性角度,所有选用的技术都有良好的文档支持和广泛的开发社区。B/S架构的实施依赖于常见的Web技术,技术栈成熟,操作流程规范,适合企业级应用的快速部署与运维。SpringBoot框架简化了Spring应用的配置与开发,集成了嵌入式Web服务器,使得开发者能够快速启动项目,减少了对开发环境和部署环境的依赖。Vue.js以组件化的设计思想,极大提升了前端开发的效率与代码复用性,操作简便。MySQL数据库提供了易于管理的用户界面,操作界面直观,支持多种操作系统,适合日常的数据库管理和维护工作。
从经济可行性角度,所有选用的技术均为开源软件,降低了开发与部署成本。B/S架构减少了客户端软件的安装和更新需求,减轻了IT维护成本。SpringBoot框架通过减少配置和自动化部署,降低了开发和运营的时间成本。Vue.js提供了快速开发的能力,减少了前端开发的人员需求。MySQL作为开源数据库,不仅在授权成本上具有优势,而且通过其高效的查询与事务处理能力,可以在保证性能的同时降低硬件资源的投入,实现资源的高效利用。
1.可用性需求
系统必须具备高可用性,以确保其在各种使用场景下能够稳定运行。为满足可用性要求,系统应当具备自恢复能力和冗余机制,避免因单点故障而导致的服务中断。具体而言,系统的部署架构应支持负载均衡和集群配置,通过多个实例的协作提高整体系统的可用性。系统应提供详尽的监控与告警机制,能够实时追踪系统运行状态,及时发现潜在问题并触发自动恢复操作或通知管理员。在用户体验方面,系统需要提供清晰的错误提示信息,并能够在发生异常时通过回滚操作或其他容错机制,保证用户的操作不受到严重影响。
2.可靠性需求
可靠性要求系统在长时间运行中保持稳定,能够有效应对各种可能的故障和压力。系统设计应支持高可用的数据库架构,采用数据库主从复制、分片等技术以实现数据的可靠存储与访问。应用层应具备容错能力,在面对硬件故障、网络中断等意外情况时,能够保持系统的正常服务或在故障恢复后迅速恢复数据和业务流程。系统应具备日志记录功能,能够全面记录操作过程和异常信息,从而为问题追踪与系统优化提供数据支持。系统的可靠性还需要通过压力测试和稳定性测试来验证,确保在大规模用户访问及高并发场景下能够正常运行,不发生崩溃或数据丢失现象。
3.安全性需求
系统的安全性需求必须得到高度重视,确保系统和用户数据的保密性、完整性和可用性。为实现数据安全,系统应采用加密技术,特别是在用户认证、敏感数据传输和存储过程中,采用SSL/TLS协议进行加密通信,确保数据在传输过程中不被窃取或篡改。系统应支持用户身份验证与授权管理,采用如OAuth、JWT等安全机制防止未授权访问。访问控制应细化到资源级别,确保不同角色的用户只能访问其权限范围内的功能。为了防止恶意攻击,系统还应加强对常见攻击方式(如SQL注入、XSS攻击、CSRF攻击等)的防护,通过输入验证、输出转义、会话管理等技术措施提高系统的安全性。系统应定期进行安全审计与漏洞扫描,及时发现并修补可能的安全漏洞,保障系统的长期安全运营。
功能需求分析是对系统所需功能进行详细描述的过程,明确系统的目标、功能模块及其相互关系。在此阶段,结合用户需求、业务流程和技术架构,识别系统必须实现的各项功能,并对其优先级、实现方式和约束条件进行梳理。通过功能需求分析,确保系统设计能够满足实际需求,且具有良好的可用性、可维护性和扩展性,为后续的系统开发和测试提供明确的指导和依据。
1.注册登录:用户可以通过手机号或邮箱注册,并使用账号密码登录系统。
2.首页:用户登录后可在首页查看热门景点、最新旅游资讯和推荐线路。
3.网站公告:用户可以查看系统发布的最新公告,了解平台动态。
4.新闻信息:用户可以阅读旅游相关的新闻资讯,获取最新行业动态。
5.景点信息:用户可以浏览和搜索景点信息,包括景点介绍、门票价格等。
6.美食信息:用户可以查看各地特色美食的介绍及相关推荐店铺。
7.线路信息:用户可以查看各类旅游线路,包括自由行、跟团游等详细信息。
8.旅行团信息:用户可以查看已发布的旅行团信息,并申请加入感兴趣的团队。
9.自由组团:用户可以自主创建旅游小组,与其他游客结伴出游。
10.修改密码:用户可以通过个人中心修改账户登录密码,提升账号安全性。
11.我的账户:用户可以查看和管理自己的账户信息,如余额、订单等。
12.个人中心:用户可以管理个人信息、订单、收藏等数据。
13.个人首页:用户登录后可在个人首页查看近期行程、收藏内容等个性化信息。
14.门票购买:用户可以在线预订景点门票,并在线支付订单。
15.美食购买:用户可以在线预订特色美食或购买当地特产。
16.线路预定:用户可以选择并预定心仪的旅游线路,完成在线支付。
17.参团信息:用户可以查看已加入的旅行团详情,包括行程安排和成员信息。
18.组团加入:用户可以申请加入他人创建的旅行团,与志同道合的游客同行。
19.收藏:用户可以收藏感兴趣的景点、美食、线路等,方便日后查看。
注册用户用例图如图3-1所示。

图3-1 注册用户用例图
1.注册登录:导游用户可注册并登录系统,进行个人信息和行程管理。
2.我的账户:导游可以查看账户余额、提现记录等财务信息。
3.个人中心:导游可管理个人资料、服务评价、导游证信息等。
4.个人首页:导游登录后可查看即将带团的行程和相关信息。
5.旅行团信息:导游可以查看自己管理的旅行团,并安排行程。
6.参团信息:导游可以查看加入旅行团的游客信息,并与其进行沟通。
7.收藏:导游可以收藏热门景点、线路等信息,以便推荐给游客。
导游用户用例图如图3-2所示。

图3-2 导游用户用例图
1.登录:管理员使用后台管理账号登录系统,进行权限管理。
2.后台首页:管理员进入后台管理系统,查看系统概况和统计数据。
3.系统用户管理:管理员可以管理普通用户、导游用户的账号信息。
4.景点信息管理:管理员可以添加、修改或删除景点信息,并审核内容。
5.门票购买管理:管理员可以查看门票订单,并处理异常订单。
6.美食信息管理:管理员可以管理美食数据,包括新增、修改、删除美食信息。
7.美食购买管理:管理员可以查看用户购买美食的订单,并处理售后问题。
8.线路信息管理:管理员可以添加、编辑或删除旅游线路,并推荐热门线路。
9.线路预定管理:管理员可以查看用户预订的线路,并协调相关资源。
10.旅行团信息管理:管理员可以管理所有旅行团的创建、审核和调整信息。
11.参团信息管理:管理员可以查看所有用户的参团记录,并处理投诉问题。
12.自由组团管理:管理员可以查看用户创建的自由组团,并进行审核或干预。
13.组团加入管理:管理员可以查看用户加入的组团记录,并管理违规行为。
14.系统管理:管理员可以管理轮播图、站内广告等系统展示内容。
15.网站公告管理:管理员可以发布、修改或删除网站公告,通知用户最新动态。
16.资源管理:管理员可以管理新闻信息和信息分类,保持内容的有序性。
管理员用例图如图3-3所示。

图3-3管理员用例图
3.4.1数据开发流程
系统开发流程的主要步骤,从需求分析到系统完成的全过程。流程包括需求分析、总体设计(结构、功能、数据)、详细设计(模块、编码)、模块整合与调用,以及测试、扩展和完善,最终完成系统的开发。本系统的开发流程如图3-4所示

图3-4系统开发流程图
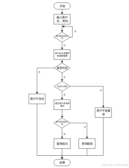
3.4.2用户登录流程
用户输入用户名和密码后,系统先检查输入是否为空,再验证用户名是否存在,若存在则通过用户名获取密码并校验。若密码正确则登录成功,否则提示密码错误。若用户名不存在或无法登录,提示用户操作无效。如图3-5所示。

图3-5登录流程图
3.4.3系统操作流程
用户首先进入系统登录界面,输入用户名和密码后,系统验证信息是否正确。若验证失败,返回登录界面重新输入;若验证成功,则进入功能界面,执行相应功能处理后结束操作流程。操作流程如图3-6所示。

图3-6系统操作流程图
3.4.4添加信息流程
管理员可以添加信息,用户添加可以自己权限内的信息,输入信息后,要想利用这个软件来进行系统的安全管理,首先需要登录到该软件中。添加信息流程如图3-7所示。

图3-7添加信息流程图
3.4.5修改信息流程
用户首先选择需要修改的记录,输入修改后的数据,系统判断输入数据是否合法。若数据不合法,提示重新输入;若数据合法,则将修改后的数据写入数据库,完成操作后流程结束。修改信息流程图如图3-8所示。

图3-8 修改信息流程图
3.4.6删除信息流程
用户选择需要删除的记录后,系统判断是否确认删除。若未确认,返回选择环节;若确认删除,则更新数据库,删除对应记录,完成操作后流程结束。删除信息流程图如图3-9所示。

图3-9删除信息流程图
4系统设计
系统由表现层、业务逻辑层、数据访问层和数据库服务器组成。表现层通过浏览器(如IE、Chrome、Firefox)与用户交互,采用FreeMarker、Bootstrap、jQuery等技术实现界面呈现。业务逻辑层负责处理系统的核心业务逻辑,通过分模块设计实现功能分离。数据访问层使用MyBatis框架连接数据库,执行数据的增删改查操作。数据库服务器采用MySQL进行数据存储和管理,为系统提供稳定的数据库支持。整个架构通过Tomcat服务器完成用户请求的接收和处理,确保系统的高效运行[8]。整个系统架构如图4-1所示。

图4-1 系统架构图

图4-2 系统功能结构图
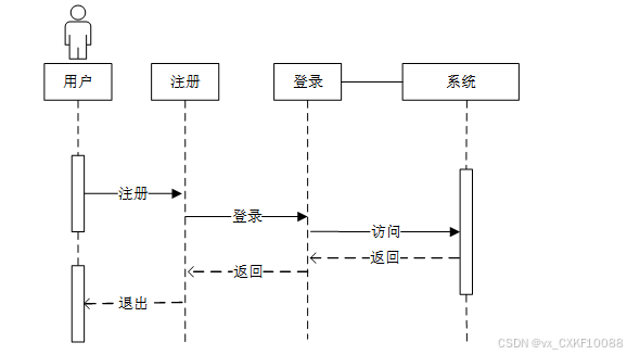
用户通过注册模块发送注册请求,系统完成注册后返回确认信息。随后,用户通过登录模块发送登录请求,系统验证用户信息后允许访问目标系统。用户完成操作后可选择退出,系统终止会话。注册时序图,如图4-3所示。

图4-3 注册时序图
4.2.2登录时序图
管理员输入登录信息后,登录界面将信息传递至前台管理界面,随后通过SpringBoot框架读取数据库中的用户信息并返回。系统验证信息,若验证成功则登录成功,若验证失败则返回错误提示。登录时序图如图4-4所示。

图4-4登录时序图
4.2.3管理员修改用户信息时序图
管理员输入登录信息后,进入用户信息管理模块,选择增删改查操作并提交命令至数据库。数据库执行操作后返回成功状态,系统显示用户管理界面并提示操作成功。管理员修改用户信息时序图如图4-5所示。

图4-5管理员修改用户信息时序图
4.2.4管理员管理系统信息时序图
管理员通过访问系统发起请求,系统接收访问后转向系统信息模块进行管理操作。管理完成后,系统返回管理结果至系统,最终反馈给管理员,管理员可选择退出。管理员管理系统信息时序图如图4-6所示。

图4-6管理员管理系统信息时序图
数据库设计是系统开发中至关重要的环节,为系统提供高效、规范的数据存储和管理方案。设计过程包括需求分析、实体设计、表设计和逻辑结构设计。首先,通过分析业务需求,确定系统的核心实体及其属性,同时明确实体间的关系。接着,将实体抽象为具体的数据库表,为每张表定义字段名、数据类型、主键和外键,通过主外键关系和关联表设计,保证数据的完整性和一致性。最后,数据库逻辑设计进一步优化表之间的关系,通过索引、视图和存储过程提升查询效率和操作性能。整个设计需严格遵循规范,避免数据冗余和冲突,确保系统在高并发访问和复杂数据处理场景下的稳定性和高效性。
数据库实体设计是数据库设计的关键步骤,对实际业务逻辑中涉及的实体及其属性进行抽象建模,明确系统中的主要信息对象及其关系[9]。在实体设计中,根据需求分析确定系统的核心实体,如用户、角色、权限等,提取实体的主要属性,如用户的ID、姓名、联系方式,名称、类型等,同时定义各实体之间的关系,包括一对一、一对多、多对多等。在设计过程中,注重实体的完整性、规范性和唯一性,确保设计能够满足系统功能需求,并为后续的表设计提供清晰的结构框架。实体设计需遵循数据库设计的标准化要求,避免数据冗余和不必要的复杂度。
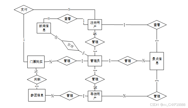
以下将展示系统的全局E-R图。
系统全局E-R图如图4-7所示。

图4-7系统E-R图
数据库表设计基于实体设计,将抽象的实体映射为具体的表结构。设计过程中,为每个实体定义表名、字段名及数据类型 [10]。根据业务需求,合理定义主键、外键及约束条件,确保表之间的关联性,例如通过外键建立用户表和角色表之间的关系。表设计时注重数据存储的完整性、一致性,并通过索引优化查询效率,最终确保数据库结构能够支持系统的功能需求。以下是系统的数据库表设计展示。
| 编号 | 字段名 | 类型 | 长度 | 是否非空 | 是否主键 | 注释 |
| 1 | token_id | int | 是 | 是 | 临时访问牌ID | |
| 2 | token | varchar | 64 | 否 | 否 | 临时访问牌 |
| 3 | info | text | 65535 | 否 | 否 | 信息 |
| 4 | maxage | int | 是 | 否 | 最大寿命:默认2小时 | |
| 5 | create_time | timestamp | 是 | 否 | 创建时间 | |
| 6 | update_time | timestamp | 是 | 否 | 更新时间 | |
| 7 | user_id | int | 是 | 否 | 用户编号 |
表 4-2-article(文章)
| 编号 | 字段名 | 类型 | 长度 | 是否非空 | 是否主键 | 注释 |
| 1 | article_id | mediumint | 是 | 是 | 文章id | |
| 2 | title | varchar | 125 | 是 | 是 | 标题 |
| 3 | type | varchar | 64 | 是 | 否 | 文章分类 |
| 4 | hits | int | 是 | 否 | 点击数 | |
| 5 | praise_len | int | 是 | 否 | 点赞数 | |
| 6 | create_time | timestamp | 是 | 否 | 创建时间 | |
| 7 | update_time | timestamp | 是 | 否 | 更新时间 | |
| 8 | source | varchar | 255 | 否 | 否 | 来源 |
| 9 | url | varchar | 255 | 否 | 否 | 来源地址 |
| 10 | tag | varchar | 255 | 否 | 否 | 标签 |
| 11 | content | longtext | 4294967295 | 否 | 否 | 正文 |
| 12 | img | varchar | 255 | 否 | 否 | 封面图 |
| 13 | description | text | 65535 | 否 | 否 | 文章描述 |
表 4-3-article_type(文章分类)
| 编号 | 字段名 | 类型 | 长度 | 是否非空 | 是否主键 | 注释 |
| 1 | type_id | smallint | 是 | 是 | 分类ID | |
| 2 | display | smallint | 是 | 否 | 显示顺序 | |
| 3 | name | varchar | 16 | 是 | 否 | 分类名称 |
| 4 | father_id | smallint | 是 | 否 | 上级分类ID | |
| 5 | description | varchar | 255 | 否 | 否 | 描述 |
| 6 | icon | text | 65535 | 否 | 否 | 分类图标 |
| 7 | url | varchar | 255 | 否 | 否 | 外链地址 |
| 8 | create_time | timestamp | 是 | 否 | 创建时间 | |
| 9 | update_time | timestamp | 是 | 否 | 更新时间 |
表 4-4-attractions_information(景点信息)
| 编号 | 字段名 | 类型 | 长度 | 是否非空 | 是否主键 | 注释 |
| 1 | attractions_information_id | int | 是 | 是 | 景点信息ID | |
| 2 | scenic_spot_number | varchar | 64 | 是 | 是 | 景点编号 |
| 3 | scenic_spot_name | varchar | 64 | 否 | 否 | 景点名称 |
| 4 | types_of_tourist_attractions | varchar | 64 | 否 | 否 | 景点类型 |
| 5 | attraction_location | varchar | 64 | 否 | 否 | 景点地点 |
| 6 | opening_hours | varchar | 64 | 否 | 否 | 开放时间 |
| 7 | mode_of_transportation | varchar | 64 | 否 | 否 | 交通方式 |
| 8 | ticket_price | double | 否 | 否 | 门票价格 | |
| 9 | number_of_recommend | double | 否 | 否 | 推荐人数 | |
| 10 | scenic_spot_pictures | varchar | 255 | 否 | 否 | 景点图片 |
| 11 | featured_activities | text | 65535 | 否 | 否 | 特色活动 |
| 12 | scenic_spot_introduction | text | 65535 | 否 | 否 | 景点介绍 |
| 13 | scenic_spot_details | longtext | 4294967295 | 否 | 否 | 景点详情 |
| 14 | hits | int | 是 | 否 | 点击数 | |
| 15 | praise_len | int | 是 | 否 | 点赞数 | |
| 16 | collect_len | int | 是 | 否 | 收藏数 | |
| 17 | comment_len | int | 是 | 否 | 评论数 | |
| 18 | ticket_purchase_limit_times | int | 是 | 否 | 购票限制次数 | |
| 19 | create_time | datetime | 是 | 否 | 创建时间 | |
| 20 | update_time | timestamp | 是 | 否 | 更新时间 |
表 4-5-auth(用户权限管理)
| 编号 | 字段名 | 类型 | 长度 | 是否非空 | 是否主键 | 注释 |
| 1 | auth_id | int | 是 | 是 | 授权ID | |
| 2 | user_group | varchar | 64 | 否 | 否 | 用户组 |
| 3 | mod_name | varchar | 64 | 否 | 否 | 模块名 |
| 4 | table_name | varchar | 64 | 否 | 否 | 表名 |
| 5 | page_title | varchar | 255 | 否 | 否 | 页面标题 |
| 6 | path | varchar | 255 | 否 | 否 | 路由路径 |
| 7 | parent | varchar | 64 | 否 | 否 | 父级菜单 |
| 8 | parent_sort | int | 是 | 否 | 父级菜单排序 | |
| 9 | position | varchar | 32 | 否 | 否 | 位置 |
| 10 | mode | varchar | 32 | 是 | 否 | 跳转方式 |
| 11 | add | tinyint | 是 | 否 | 是否可增加 | |
| 12 | del | tinyint | 是 | 否 | 是否可删除 | |
| 13 | set | tinyint | 是 | 否 | 是否可修改 | |
| 14 | get | tinyint | 是 | 否 | 是否可查看 | |
| 15 | field_add | text | 65535 | 否 | 否 | 添加字段 |
| 16 | field_set | text | 65535 | 否 | 否 | 修改字段 |
| 17 | field_get | text | 65535 | 否 | 否 | 查询字段 |
| 18 | table_nav_name | varchar | 500 | 否 | 否 | 跨表导航名称 |
| 19 | table_nav | varchar | 500 | 否 | 否 | 跨表导航 |
| 20 | option | text | 65535 | 否 | 否 | 配置 |
| 21 | create_time | timestamp | 是 | 否 | 创建时间 | |
| 22 | update_time | timestamp | 是 | 否 | 更新时间 |
表 4-6-code_token(验证码)
| 编号 | 字段名 | 类型 | 长度 | 是否非空 | 是否主键 | 注释 |
| 1 | code_token_id | int | 是 | 是 | 验证码ID | |
| 2 | token | varchar | 255 | 否 | 否 | 令牌 |
| 3 | code | varchar | 255 | 否 | 否 | 验证码 |
| 4 | expire_time | timestamp | 是 | 否 | 失效时间 | |
| 5 | create_time | timestamp | 是 | 否 | 创建时间 | |
| 6 | update_time | timestamp | 是 | 否 | 更新时间 |
表 4-7-collect(收藏)
| 编号 | 字段名 | 类型 | 长度 | 是否非空 | 是否主键 | 注释 |
| 1 | collect_id | int | 是 | 是 | 收藏ID | |
| 2 | user_id | int | 是 | 是 | 收藏人ID | |
| 3 | source_table | varchar | 255 | 否 | 否 | 来源表 |
| 4 | source_field | varchar | 255 | 否 | 否 | 来源字段 |
| 5 | source_id | int | 是 | 否 | 来源ID | |
| 6 | title | varchar | 255 | 否 | 否 | 标题 |
| 7 | img | varchar | 255 | 否 | 否 | 封面 |
| 8 | create_time | timestamp | 是 | 否 | 创建时间 | |
| 9 | update_time | timestamp | 是 | 否 | 更新时间 |
表 4-8-comment(评论)
| 编号 | 字段名 | 类型 | 长度 | 是否非空 | 是否主键 | 注释 |
| 1 | comment_id | int | 是 | 是 | 评论ID | |
| 2 | user_id | int | 是 | 是 | 评论人ID | |
| 3 | reply_to_id | int | 是 | 否 | 回复评论ID | |
| 4 | content | longtext | 4294967295 | 否 | 否 | 内容 |
| 5 | nickname | varchar | 255 | 否 | 否 | 昵称 |
| 6 | avatar | varchar | 255 | 否 | 否 | 头像地址 |
| 7 | create_time | timestamp | 是 | 否 | 创建时间 | |
| 8 | update_time | timestamp | 是 | 否 | 更新时间 | |
| 9 | source_table | varchar | 255 | 否 | 否 | 来源表 |
| 10 | source_field | varchar | 255 | 否 | 否 | 来源字段 |
| 11 | source_id | int | 是 | 否 | 来源ID |
表 4-9-food_information(美食信息)
| 编号 | 字段名 | 类型 | 长度 | 是否非空 | 是否主键 | 注释 |
| 1 | food_information_id | int | 是 | 是 | 美食信息ID | |
| 2 | food_name | varchar | 64 | 否 | 否 | 美食名称 |
| 3 | type_of_food | varchar | 64 | 否 | 否 | 美食类型 |
| 4 | food_distribution | varchar | 64 | 否 | 否 | 美食分布 |
| 5 | gourmet_price | double | 否 | 否 | 美食价格 | |
| 6 | food_pictures | varchar | 255 | 否 | 否 | 美食图片 |
| 7 | food_introduction | text | 65535 | 否 | 否 | 美食介绍 |
| 8 | food_details | longtext | 4294967295 | 否 | 否 | 美食详情 |
| 9 | hits | int | 是 | 否 | 点击数 | |
| 10 | praise_len | int | 是 | 否 | 点赞数 | |
| 11 | collect_len | int | 是 | 否 | 收藏数 | |
| 12 | comment_len | int | 是 | 否 | 评论数 | |
| 13 | food_purchase_limit_times | int | 是 | 否 | 购买限制次数 | |
| 14 | create_time | datetime | 是 | 否 | 创建时间 | |
| 15 | update_time | timestamp | 是 | 否 | 更新时间 |
表 4-10-food_purchase(美食购买)
| 编号 | 字段名 | 类型 | 长度 | 是否非空 | 是否主键 | 注释 |
| 1 | food_purchase_id | int | 是 | 是 | 美食购买ID | |
| 2 | food_name | varchar | 64 | 否 | 否 | 美食名称 |
| 3 | type_of_food | varchar | 64 | 否 | 否 | 美食类型 |
| 4 | gourmet_price | double | 否 | 否 | 美食价格 | |
| 5 | registered_user | int | 否 | 否 | 注册用户 | |
| 6 | user_name | varchar | 64 | 否 | 否 | 用户姓名 |
| 7 | contact_information | varchar | 64 | 否 | 否 | 联系方式 |
| 8 | purchase_quantity | double | 否 | 否 | 购买数量 | |
| 9 | total_purchase_price | varchar | 64 | 否 | 否 | 购买总价 |
| 10 | purchase_notes | text | 65535 | 否 | 否 | 购买备注 |
| 11 | pay_state | varchar | 16 | 是 | 否 | 支付状态 |
| 12 | pay_type | varchar | 16 | 否 | 否 | 支付类型: 微信、支付宝、网银 |
| 13 | create_time | datetime | 是 | 否 | 创建时间 | |
| 14 | update_time | timestamp | 是 | 否 | 更新时间 | |
| 15 | source_table | varchar | 255 | 否 | 否 | 来源表 |
| 16 | source_id | int | 否 | 否 | 来源ID | |
| 17 | source_user_id | int | 否 | 否 | 来源用户 |
表 4-11-free_group(自由组团)
| 编号 | 字段名 | 类型 | 长度 | 是否非空 | 是否主键 | 注释 |
| 1 | free_group_id | int | 是 | 是 | 自由组团ID | |
| 2 | registered_user | int | 否 | 否 | 注册用户 | |
| 3 | user_name | varchar | 64 | 否 | 否 | 用户姓名 |
| 4 | contact_information | varchar | 64 | 否 | 否 | 联系方式 |
| 5 | group_number | varchar | 64 | 是 | 是 | 组团编号 |
| 6 | group_title | varchar | 64 | 否 | 否 | 组团标题 |
| 7 | destination | varchar | 64 | 否 | 否 | 目的地 |
| 8 | from | varchar | 64 | 否 | 否 | 出发地 |
| 9 | departure_date | date | 否 | 否 | 出发日期 | |
| 10 | return_date | date | 否 | 否 | 返回日期 | |
| 11 | travel_days | double | 否 | 否 | 旅行天数 | |
| 12 | number_of_people_limited | double | 否 | 否 | 人数限制 | |
| 13 | current_number | double | 否 | 否 | 当前人数 | |
| 14 | budget_range | varchar | 64 | 否 | 否 | 预算范围 |
| 15 | brief_itinerary | text | 65535 | 否 | 否 | 简要行程 |
| 16 | precautions | text | 65535 | 否 | 否 | 注意事项 |
| 17 | group_requirements | longtext | 4294967295 | 否 | 否 | 组团要求 |
| 18 | hits | int | 是 | 否 | 点击数 | |
| 19 | praise_len | int | 是 | 否 | 点赞数 | |
| 20 | collect_len | int | 是 | 否 | 收藏数 | |
| 21 | comment_len | int | 是 | 否 | 评论数 | |
| 22 | group_join_limit_times | int | 是 | 否 | 加入限制次数 | |
| 23 | create_time | datetime | 是 | 否 | 创建时间 | |
| 24 | update_time | timestamp | 是 | 否 | 更新时间 |
表 4-12-group_join(组团加入)
| 编号 | 字段名 | 类型 | 长度 | 是否非空 | 是否主键 | 注释 |
| 1 | group_join_id | int | 是 | 是 | 组团加入ID | |
| 2 | registered_user | int | 否 | 否 | 注册用户 | |
| 3 | user_name | varchar | 64 | 否 | 否 | 用户姓名 |
| 4 | contact_information | varchar | 64 | 否 | 否 | 联系方式 |
| 5 | group_number | varchar | 64 | 否 | 否 | 组团编号 |
| 6 | group_title | varchar | 64 | 否 | 否 | 组团标题 |
| 7 | destination | varchar | 64 | 否 | 否 | 目的地 |
| 8 | join_user | int | 否 | 否 | 加入用户 | |
| 9 | number_of_participants | double | 否 | 否 | 加入人数 | |
| 10 | add_notes | text | 65535 | 否 | 否 | 加入备注 |
| 11 | create_time | datetime | 是 | 否 | 创建时间 | |
| 12 | update_time | timestamp | 是 | 否 | 更新时间 | |
| 13 | source_table | varchar | 255 | 否 | 否 | 来源表 |
| 14 | source_id | int | 否 | 否 | 来源ID | |
| 15 | source_user_id | int | 否 | 否 | 来源用户 |
表 4-13-guide_user(导游用户)
| 编号 | 字段名 | 类型 | 长度 | 是否非空 | 是否主键 | 注释 |
| 1 | guide_user_id | int | 是 | 是 | 导游用户ID | |
| 2 | name_of_tour_guide | varchar | 64 | 否 | 否 | 导游姓名 |
| 3 | tour_guide_telephone | varchar | 16 | 否 | 否 | 导游电话 |
| 4 | examine_state | varchar | 16 | 是 | 否 | 审核状态 |
| 5 | user_id | int | 是 | 否 | 用户ID | |
| 6 | create_time | datetime | 是 | 否 | 创建时间 | |
| 7 | update_time | timestamp | 是 | 否 | 更新时间 |
表 4-14-hits(用户点击)
| 编号 | 字段名 | 类型 | 长度 | 是否非空 | 是否主键 | 注释 |
| 1 | hits_id | int | 是 | 是 | 点赞ID | |
| 2 | user_id | int | 是 | 否 | 点赞人 | |
| 3 | create_time | timestamp | 是 | 否 | 创建时间 | |
| 4 | update_time | timestamp | 是 | 否 | 更新时间 | |
| 5 | source_table | varchar | 255 | 否 | 否 | 来源表 |
| 6 | source_field | varchar | 255 | 否 | 否 | 来源字段 |
| 7 | source_id | int | 是 | 否 | 来源ID |
表 4-15-line_information(线路信息)
| 编号 | 字段名 | 类型 | 长度 | 是否非空 | 是否主键 | 注释 |
| 1 | line_information_id | int | 是 | 是 | 线路信息ID | |
| 2 | line_title | varchar | 64 | 否 | 否 | 线路标题 |
| 3 | line_type | varchar | 64 | 否 | 否 | 线路类型 |
| 4 | line_days | double | 否 | 否 | 线路天数 | |
| 5 | line_budget | double | 否 | 否 | 线路预算 | |
| 6 | line_picture | varchar | 255 | 否 | 否 | 线路图片 |
| 7 | line_introduction | text | 65535 | 否 | 否 | 线路介绍 |
| 8 | line_content | text | 65535 | 否 | 否 | 线路内容 |
| 9 | line_details | longtext | 4294967295 | 否 | 否 | 线路详情 |
| 10 | hits | int | 是 | 否 | 点击数 | |
| 11 | praise_len | int | 是 | 否 | 点赞数 | |
| 12 | collect_len | int | 是 | 否 | 收藏数 | |
| 13 | comment_len | int | 是 | 否 | 评论数 | |
| 14 | line_reservation_limit_times | int | 是 | 否 | 预定限制次数 | |
| 15 | create_time | datetime | 是 | 否 | 创建时间 | |
| 16 | update_time | timestamp | 是 | 否 | 更新时间 |
表 4-16-line_reservation(线路预定)
| 编号 | 字段名 | 类型 | 长度 | 是否非空 | 是否主键 | 注释 |
| 1 | line_reservation_id | int | 是 | 是 | 线路预定ID | |
| 2 | line_title | varchar | 64 | 否 | 否 | 线路标题 |
| 3 | line_type | varchar | 64 | 否 | 否 | 线路类型 |
| 4 | line_days | double | 否 | 否 | 线路天数 | |
| 5 | line_budget | double | 否 | 否 | 线路预算 | |
| 6 | registered_user | int | 否 | 否 | 注册用户 | |
| 7 | user_name | varchar | 64 | 否 | 否 | 用户姓名 |
| 8 | contact_information | varchar | 64 | 否 | 否 | 联系方式 |
| 9 | scheduled_time | datetime | 否 | 否 | 预定时间 | |
| 10 | scheduled_remarks | text | 65535 | 否 | 否 | 预定备注 |
| 11 | pay_state | varchar | 16 | 是 | 否 | 支付状态 |
| 12 | pay_type | varchar | 16 | 否 | 否 | 支付类型: 微信、支付宝、网银 |
| 13 | create_time | datetime | 是 | 否 | 创建时间 | |
| 14 | update_time | timestamp | 是 | 否 | 更新时间 | |
| 15 | source_table | varchar | 255 | 否 | 否 | 来源表 |
| 16 | source_id | int | 否 | 否 | 来源ID | |
| 17 | source_user_id | int | 否 | 否 | 来源用户 |
表 4-17-mission_information(参团信息)
| 编号 | 字段名 | 类型 | 长度 | 是否非空 | 是否主键 | 注释 |
| 1 | mission_information_id | int | 是 | 是 | 参团信息ID | |
| 2 | guide_user | int | 否 | 否 | 导游用户 | |
| 3 | package_no | varchar | 64 | 否 | 否 | 旅行团编号 |
| 4 | name_of_tour_group | varchar | 64 | 否 | 否 | 旅行团名称 |
| 5 | destination | varchar | 64 | 否 | 否 | 目的地 |
| 6 | departure_date | date | 否 | 否 | 出发日期 | |
| 7 | return_date | date | 否 | 否 | 返回日期 | |
| 8 | travel_expenses | double | 否 | 否 | 旅行费用 | |
| 9 | registered_user | int | 否 | 否 | 注册用户 | |
| 10 | user_name | varchar | 64 | 否 | 否 | 用户姓名 |
| 11 | contact_information | varchar | 64 | 否 | 否 | 联系方式 |
| 12 | number_of_participants | double | 否 | 否 | 参团人数 | |
| 13 | total_price_of_participating_group | varchar | 64 | 否 | 否 | 参团总价 |
| 14 | notes_of_the_delegation | text | 65535 | 否 | 否 | 参团备注 |
| 15 | examine_state | varchar | 16 | 是 | 否 | 审核状态 |
| 16 | pay_state | varchar | 16 | 是 | 否 | 支付状态 |
| 17 | pay_type | varchar | 16 | 否 | 否 | 支付类型: 微信、支付宝、网银 |
| 18 | create_time | datetime | 是 | 否 | 创建时间 | |
| 19 | update_time | timestamp | 是 | 否 | 更新时间 | |
| 20 | source_table | varchar | 255 | 否 | 否 | 来源表 |
| 21 | source_id | int | 否 | 否 | 来源ID | |
| 22 | source_user_id | int | 否 | 否 | 来源用户 |
表 4-18-notice(公告)
| 编号 | 字段名 | 类型 | 长度 | 是否非空 | 是否主键 | 注释 |
| 1 | notice_id | mediumint | 是 | 是 | 公告ID | |
| 2 | title | varchar | 125 | 是 | 否 | 标题 |
| 3 | content | longtext | 4294967295 | 否 | 否 | 正文 |
| 4 | create_time | timestamp | 是 | 否 | 创建时间 | |
| 5 | update_time | timestamp | 是 | 否 | 更新时间 |
表 4-19-praise(点赞)
| 编号 | 字段名 | 类型 | 长度 | 是否非空 | 是否主键 | 注释 |
| 1 | praise_id | int | 是 | 是 | 点赞ID | |
| 2 | user_id | int | 是 | 是 | 点赞人 | |
| 3 | create_time | timestamp | 是 | 否 | 创建时间 | |
| 4 | update_time | timestamp | 是 | 否 | 更新时间 | |
| 5 | source_table | varchar | 255 | 否 | 否 | 来源表 |
| 6 | source_field | varchar | 255 | 否 | 否 | 来源字段 |
| 7 | source_id | int | 是 | 否 | 来源ID | |
| 8 | status | tinyint | 是 | 否 | 点赞状态:1为点赞,0已取消 |
表 4-20-registered_user(注册用户)
| 编号 | 字段名 | 类型 | 长度 | 是否非空 | 是否主键 | 注释 |
| 1 | registered_user_id | int | 是 | 是 | 注册用户ID | |
| 2 | user_name | varchar | 64 | 否 | 否 | 用户姓名 |
| 3 | contact_information | varchar | 16 | 否 | 否 | 联系方式 |
| 4 | examine_state | varchar | 16 | 是 | 否 | 审核状态 |
| 5 | user_id | int | 是 | 否 | 用户ID | |
| 6 | create_time | datetime | 是 | 否 | 创建时间 | |
| 7 | update_time | timestamp | 是 | 否 | 更新时间 |
表 4-21-schedule(日程管理)
| 编号 | 字段名 | 类型 | 长度 | 是否非空 | 是否主键 | 注释 |
| 1 | schedule_id | smallint | 是 | 是 | 日程ID | |
| 2 | content | varchar | 255 | 否 | 否 | 日程内容 |
| 3 | scheduled_time | datetime | 否 | 否 | 计划时间 | |
| 4 | user_id | int | 是 | 否 | 用户ID | |
| 5 | create_time | datetime | 否 | 否 | 创建时间 | |
| 6 | update_time | datetime | 否 | 否 | 更新时间 |
表 4-22-score(评分)
| 编号 | 字段名 | 类型 | 长度 | 是否非空 | 是否主键 | 注释 |
| 1 | score_id | int | 是 | 是 | 评分ID | |
| 2 | user_id | int | 是 | 否 | 评分人 | |
| 3 | nickname | varchar | 64 | 否 | 否 | 昵称 |
| 4 | score_num | double | 是 | 否 | 评分 | |
| 5 | create_time | timestamp | 是 | 否 | 创建时间 | |
| 6 | update_time | timestamp | 是 | 否 | 更新时间 | |
| 7 | source_table | varchar | 255 | 否 | 否 | 来源表 |
| 8 | source_field | varchar | 255 | 否 | 否 | 来源字段 |
| 9 | source_id | int | 是 | 否 | 来源ID |
表 4-23-slides(轮播图)
| 编号 | 字段名 | 类型 | 长度 | 是否非空 | 是否主键 | 注释 |
| 1 | slides_id | int | 是 | 是 | 轮播图ID | |
| 2 | title | varchar | 64 | 否 | 否 | 标题 |
| 3 | content | varchar | 255 | 否 | 否 | 内容 |
| 4 | url | varchar | 255 | 否 | 否 | 链接 |
| 5 | img | varchar | 255 | 否 | 否 | 轮播图 |
| 6 | hits | int | 是 | 否 | 点击量 | |
| 7 | create_time | timestamp | 是 | 否 | 创建时间 | |
| 8 | update_time | timestamp | 是 | 否 | 更新时间 |
表 4-24-ticket_purchase(门票购买)
| 编号 | 字段名 | 类型 | 长度 | 是否非空 | 是否主键 | 注释 |
| 1 | ticket_purchase_id | int | 是 | 是 | 门票购买ID | |
| 2 | scenic_spot_number | varchar | 64 | 否 | 否 | 景点编号 |
| 3 | scenic_spot_name | varchar | 64 | 否 | 否 | 景点名称 |
| 4 | types_of_tourist_attractions | varchar | 64 | 否 | 否 | 景点类型 |
| 5 | attraction_location | varchar | 64 | 否 | 否 | 景点地点 |
| 6 | ticket_price | double | 否 | 否 | 门票价格 | |
| 7 | registered_user | int | 否 | 否 | 注册用户 | |
| 8 | user_name | varchar | 64 | 否 | 否 | 用户姓名 |
| 9 | contact_information | varchar | 64 | 否 | 否 | 联系方式 |
| 10 | purchase_quantity | double | 否 | 否 | 购买数量 | |
| 11 | total_ticket_purchase_price | varchar | 64 | 否 | 否 | 购票总价 |
| 12 | ticketing_remarks | text | 65535 | 否 | 否 | 购票备注 |
| 13 | pay_state | varchar | 16 | 是 | 否 | 支付状态 |
| 14 | pay_type | varchar | 16 | 否 | 否 | 支付类型: 微信、支付宝、网银 |
| 15 | create_time | datetime | 是 | 否 | 创建时间 | |
| 16 | update_time | timestamp | 是 | 否 | 更新时间 | |
| 17 | source_table | varchar | 255 | 否 | 否 | 来源表 |
| 18 | source_id | int | 否 | 否 | 来源ID | |
| 19 | source_user_id | int | 否 | 否 | 来源用户 |
表 4-25-tour_information(旅行团信息)
| 编号 | 字段名 | 类型 | 长度 | 是否非空 | 是否主键 | 注释 |
| 1 | tour_information_id | int | 是 | 是 | 旅行团信息ID | |
| 2 | guide_user | int | 否 | 否 | 导游用户 | |
| 3 | package_no | varchar | 64 | 是 | 是 | 旅行团编号 |
| 4 | name_of_tour_group | varchar | 64 | 否 | 否 | 旅行团名称 |
| 5 | type_of_tour_group | varchar | 64 | 否 | 否 | 旅行团类型 |
| 6 | destination | varchar | 64 | 否 | 否 | 目的地 |
| 7 | departure_date | date | 否 | 否 | 出发日期 | |
| 8 | return_date | date | 否 | 否 | 返回日期 | |
| 9 | travel_expenses | double | 否 | 否 | 旅行费用 | |
| 10 | maximum_number_of_people | double | 否 | 否 | 最大人数 | |
| 11 | mode_of_transportation | varchar | 64 | 否 | 否 | 交通方式 |
| 12 | guide_information | text | 65535 | 否 | 否 | 导游信息 |
| 13 | itinerary_description | text | 65535 | 否 | 否 | 行程描述 |
| 14 | schedule | text | 65535 | 否 | 否 | 行程安排 |
| 15 | tour_details | longtext | 4294967295 | 否 | 否 | 旅行团详情 |
| 16 | hits | int | 是 | 否 | 点击数 | |
| 17 | praise_len | int | 是 | 否 | 点赞数 | |
| 18 | collect_len | int | 是 | 否 | 收藏数 | |
| 19 | comment_len | int | 是 | 否 | 评论数 | |
| 20 | mission_information_limit_times | int | 是 | 否 | 参团限制次数 | |
| 21 | create_time | datetime | 是 | 否 | 创建时间 | |
| 22 | update_time | timestamp | 是 | 否 | 更新时间 |
表 4-26-upload(文件上传)
| 编号 | 字段名 | 类型 | 长度 | 是否非空 | 是否主键 | 注释 |
| 1 | upload_id | int | 是 | 是 | 上传ID | |
| 2 | name | varchar | 64 | 否 | 否 | 文件名 |
| 3 | path | varchar | 255 | 否 | 否 | 访问路径 |
| 4 | file | varchar | 255 | 否 | 否 | 文件路径 |
| 5 | display | varchar | 255 | 否 | 否 | 显示顺序 |
| 6 | father_id | int | 否 | 否 | 父级ID | |
| 7 | dir | varchar | 255 | 否 | 否 | 文件夹 |
| 8 | type | varchar | 32 | 否 | 否 | 文件类型 |
表 4-27-user(用户账户)
| 编号 | 字段名 | 类型 | 长度 | 是否非空 | 是否主键 | 注释 |
| 1 | user_id | int | 是 | 是 | 用户ID | |
| 2 | state | smallint | 是 | 否 | 账户状态:(1可用|2异常|3已冻结|4已注销) | |
| 3 | user_group | varchar | 32 | 否 | 否 | 所在用户组 |
| 4 | login_time | timestamp | 是 | 否 | 上次登录时间 | |
| 5 | phone | varchar | 11 | 否 | 否 | 手机号码 |
| 6 | phone_state | smallint | 是 | 否 | 手机认证:(0未认证|1审核中|2已认证) | |
| 7 | username | varchar | 16 | 是 | 否 | 用户名 |
| 8 | nickname | varchar | 16 | 否 | 否 | 昵称 |
| 9 | password | varchar | 64 | 是 | 否 | 密码 |
| 10 | | varchar | 64 | 否 | 否 | 邮箱 |
| 11 | email_state | smallint | 是 | 否 | 邮箱认证:(0未认证|1审核中|2已认证) | |
| 12 | avatar | varchar | 255 | 否 | 否 | 头像地址 |
| 13 | open_id | varchar | 255 | 否 | 否 | 针对获取用户信息字段 |
| 14 | create_time | timestamp | 是 | 否 | 创建时间 |
表 4-28-user_group(用户组)
| 编号 | 字段名 | 类型 | 长度 | 是否非空 | 是否主键 | 注释 |
| 1 | group_id | mediumint | 是 | 是 | 用户组ID | |
| 2 | display | smallint | 是 | 否 | 显示顺序 | |
| 3 | name | varchar | 16 | 是 | 否 | 名称 |
| 4 | description | varchar | 255 | 否 | 否 | 描述 |
| 5 | source_table | varchar | 255 | 否 | 否 | 来源表 |
| 6 | source_field | varchar | 255 | 否 | 否 | 来源字段 |
| 7 | source_id | int | 是 | 否 | 来源ID | |
| 8 | register | smallint | 否 | 否 | 注册位置 | |
| 9 | create_time | timestamp | 是 | 否 | 创建时间 | |
| 10 | update_time | timestamp | 是 | 否 | 更新时间 |
5系统实现
用户进入景点信息页面,浏览景点名称、景点地址等基本信息。通过搜索栏输入关键词或筛选条件,快速定位景点信息界面。可以进行购票。界面如图所示。

图5-1景点信息界面
用户从首页导航栏选择“美食信息”,推荐当地特色美食和餐厅,查看菜单预览和用户点评,点击具体餐厅,可以查看详细信息和位置导航。界面如图所示。

图5-2美食信息界面
进入“线路信息”后,用户会看到所有线路信息列表。显示线路信息。用户点击线路信息后,将进入详细信息页面,用户可以点赞、收藏和评论。界面如图所示。

图5-3线路信息界面
个人中心模块是用户的专属管理空间,包含个人首页、门票购买、美食购买、线路预定、收藏和评论管理等功能。用户可在此查看和编辑个人信息,收藏内容及评论历史,操作便捷且一目了然,提升整体使用体验。界面如下图所示。

图5-4个人中心界面
导游用户登录后,进入“旅行团信息”模块。在列表中可以进行查询、重置、添加和删除的操作。界面如图所示。

图5-5旅行团信息界面
在“系统用户”模块下,管理员可以管理系统上的三类用户:管理员、注册用户和导游用户。管理员可以进行用户的增、删、改、查操作,包括设置权限、修改用户信息等。界面如图所示。

图5-6系统用户界面
理员点击“景点信息管理”这一菜单会显示景点信息列表和景点信息添加两个子菜单,点击“景点信息列表”可以查看投景点信息详情和用户评论,可以进行查询、重置、删除等操作。点击“景点信息添加”,管理员可以添加新的景点信息。界面如下图所示。

图5-7景点信息管理界面
管理员点击“系统管理-轮播图管理”菜单,可以对前台展示的轮播图进行设置,界面如图所示。

图5-8系统管理界面
管理员点击“网站公告管理”这个菜单,可以对系统中的网站公告进行管理,包括网站公告的增删改查等操作。界面如图所示。

图5-9网站公告管理界面
管理员在资源管理页面查看所有新闻信息文章,支持新增、编辑和删除操作。点击“新增”填写标题、内容并上传图片,选择分类后发布。可批量删除过期文章。界面如图所示。

图5-10资源管理界面
6系统测试
系统的测试环境如表6-1所示。
表6-1 测试环境
| 类别 | 配置项 | 详细信息 |
| 硬件环境 | 服务器CPU | Intel Xeon E5-2680 v4 |
| 内存 | 32GB DDR4 | |
| 硬盘 | 1TB SSD | |
| 网络带宽 | 100Mbps | |
| 软件环境 | 操作系统 | Windows Server 2019 |
| 数据库 | MySQL 8.0 | |
| Web服务器 | Tomcat 9.0 | |
| 开发框架 | SpringBoot 2.5 | |
| 前端框架 | Vue.js 2.6 | |
| Java版本 | JDK 11 | |
| 浏览器 | Chrome 88, Firefox 85 |
系统测试的主要目的是确保系统的功能、性能和稳定性满足需求规格说明书中的要求,并验证系统在实际使用环境中的可用性和可靠性。通过测试,可以发现软件中的缺陷、漏洞和潜在问题,确保系统运行的准确性、完整性和安全性。在功能测试中,目的是验证系统各功能模块是否按设计实现预期功能,例如用户登录、信息管理、数据查询等核心功能是否准确执行。性能测试的目的是验证系统在高并发、数据量大等压力场景下的响应时间和处理能力,确保系统具备良好的性能。兼容性测试的目的是确保系统在不同的硬件、软件和浏览器环境中能正常运行。测试还包括对异常处理和边界条件的验证,确保系统在异常场景下能够正确处理和恢复。最终,通过测试确保系统可以安全稳定地部署上线,为用户提供可靠的服务。
系统测试采用多种测试方法,以全面验证系统的功能和性能。功能测试采用黑盒测试方法,通过设计测试用例直接验证系统功能是否符合需求,无需了解内部代码逻辑。例如,设计用例验证用户登录模块,通过输入合法和非法的用户名与密码,检查系统响应是否符合预期。性能测试采用压力测试和负载测试方法,通过模拟高并发用户访问、数据处理的场景,评估系统的响应时间、吞吐量和稳定性。兼容性测试通过在不同操作系统、浏览器和硬件设备上运行系统,验证其在不同环境中的适应性[11]。异常测试通过设计边界条件和异常输入,检查系统对非法数据和操作的处理能力。测试用例的设计需覆盖系统的所有功能模块和接口,确保测试过程的全面性。通过系统测试方法的综合应用,可以有效发现问题,并为系统的优化和改进提供依据。
系统的测试用例表格如下图所示。
表6-2 系统测试用例表
| 测试项 | 测试用例 | 问题 | 结论 |
| 登录功能测试 | 打开登录页面 输入正确的用户名和密码 点击“登录”按钮 | 无 | 符合预期 |
| 登录功能测试 | 打开登录页面 输入错误的用户名 输入正确的密码 点击“登录”按钮 | 无 | 符合预期 |
| 登录功能测试 | 打开登录页面 输入正确的用户名 输入错误的密码 点击“登录”按钮 | 无 | 符合预期 |
| 登录功能测试 | 打开登录页面 输入不存在的用户名和密码 点击“登录”按钮 | 无 | 符合预期 |
| 注册功能测试 | 打开注册页面 输入合法的用户名、密码、邮箱等信息 点击“注册”按钮 | 无 | 符合预期 |
| 注册功能测试 | 打开注册页面 输入已存在的用户名 输入其他合法信息 点击“注册”按钮 | 无 | 符合预期 |
| 注册功能测试 | 打开注册页面 输入合法用户名但密码不符合要求(如长度不足) 点击“注册”按钮 | 无 | 符合预期 |
| 注册功能测试 | 打开注册页面 输入合法用户名和密码但邮箱格式错误 点击“注册”按钮 | 无 | 符合预期 |
| 查看景点信息测试 | 登录系统 进入景点信息页面 浏览景点信息图片、名称等信息 | 无 | 符合预期 |
| 查看景点信息测试 | 登录系统 进入景点信息页面 使用搜索栏输入关键词搜索景点信息 | 无 | 符合预期 |
| 查看景点信息测试 | 登录系统 进入景点信息页面 点击景点信息详情查看完整信息 | 无 | 符合预期 |
| 查看景点信息测试 | 登录系统 进入景点信息页面 不输入任何搜索条件直接点击搜索 | 无 | 符合预期 |
经过系统全面的功能测试、性能测试和可靠性测试,本系统在测试环境下运行良好,功能模块均按照设计要求实现,核心功能表现稳定,未发现严重功能缺陷或阻塞性问题。所有关键测试用例均通过,覆盖率达到预期目标,验证了系统的功能性、稳定性和兼容性。
7总结
本文基于Spring Boot框架,设计并实现了一款结伴旅游管理系统,以满足游客自由组团、旅行团预定、旅游信息查询等需求。系统采用Spring Boot作为后端开发框架,结合MySQL数据库存储用户数据、旅游信息和订单记录,前端采用Vue.js实现交互式界面,为用户提供了高效、便捷的旅游结伴服务。系统功能涵盖用户注册登录、景点和美食信息查询、自由组团、旅行团管理、订单处理等,并针对普通用户、导游用户和管理员提供不同权限的功能模块。经过测试,该系统运行稳定,能够有效提升用户的旅游体验,优化旅游资源配置,提高旅行社管理效率。
尽管本系统已经实现了基本的结伴旅游功能,但仍存在进一步优化的空间。未来,可以引入人工智能推荐算法,根据用户偏好智能推荐景点、旅游线路和组团建议;同时,可以增加实时聊天功能,提升用户之间的互动体验。此外,可进一步优化移动端适配,开发APP版本,以提高用户在移动端的便捷性。此外,结合区块链技术实现订单和评价的去中心化存储,可增强数据的安全性和可信度。随着旅游行业的持续发展,本系统可以不断优化和扩展,为用户提供更加智能化、个性化的结伴旅游服务。
参考文献
- 苑荣,许心蓝. 基于JavaWeb的乡村智慧旅游系统的设计与实现——以泉州市蟳埔村为例 [J]. 现代信息科技, 2024, 8 (24): 88-94.
- 李帅,徐青,朱新铭,等. 基于ArcGIS Engine的梅岭国家森林公园旅游系统的设计与实现 [J]. 测绘与空间地理信息, 2024, 47 (03): 137-139+142+146.
- 张大秀,朱屹诚. 基于Java的碧海苍梧旅游系统设计与实现 [J]. 现代信息科技, 2023, 7 (11): 1-6.
- [4]刘慧乾,于立新. 互联网结伴自助旅游者旅游动机研究 [J]. 数学的实践与认识, 2020, 50 (12): 255-265.
- 陈伍香,卢新宇,蒋清红,等. 5G时代下基于微服务架构的桂林智慧旅游管理系统设计与实现 [J]. 信息与电脑(理论版), 2023, 35 (20): 151-153.
- Suleman R A ,Nejati M ,Shafaei A , et al. Green human resource management practices in the hospitality and tourism industry: An integrative multilevel systematic review [J]. Journal of Hospitality and Tourism Management, 2025, 62 46-56.
- Casillas P S C ,Sánchez E R ,Sánchez L A J , et al. Competitive Integration of Social Tourism Enterprises Through an Organizational Management System: The Case of El Jorullo in Puerto Vallarta, Jalisco [J]. Systems, 2024, 12 (12): 549-549.
- Salminen A E ,Murguzur A J F ,Ollus S M V , et al. Using Public Participation GIS (PPGIS) to relate local concerns over growth in tourism and aquaculture to integrated coastal zone management in the Tromsø region, Norway [J]. Ocean and Coastal Management, 2025, 261 107510-107510.
- Varotsis N ,Mylonas N . A systematic literature review on information service management and information-seeking behavior in tourism [J]. Cogent Business & Management, 2024, 11 (1):
- 建恩德. 基于KANO-AHP的全域智慧旅游项目原型设计研究[D]. 北京建筑大学, 2023. DOI:10.26943/d.cnki.gbjzc.2023.000477.
- 王越,范玉翔. 人口老龄化背景下老年结伴旅游体验价值维度的扎根理论研究 [J]. 旅游纵览, 2023, (05): 30-35+39.
- 陈好斌,胡艳培. 大数据背景下智慧旅游管理模式建设研究 [J]. 旅游与摄影, 2023, (01): 20-22.
- 龙潜颖,徐彤. 旅游同伴对个体旅游体验影响机制研究 [J]. 旅游科学, 2022, 36 (05): 38-58. DOI:10.16323/j.cnki.lykx.20220907.001.
- 朱腾腾,谢礼珊,吴一景. 多方价值共创:旅游虚拟社区结伴同游意愿的形成 [J]. 旅游学刊, 2021, 36 (12): 99-113. DOI:10.19765/j.cnki.1002-5006.2021.12.013.
- 伍广通. 全域旅游系统解决方案的设计 [J]. 当代旅游, 2021, 19 (31): 27-29.
- 郑清兰. “互联网+”旅游管理系统的设计与实现 [J]. 攀枝花学院学报, 2021, 38 (02): 55-61. DOI:10.13773/j.cnki.51-1637/z.2021.02.010.
- 段佳希. 基于众包模式的旅游系统研究与设计[D]. 山东师范大学, 2020. DOI:10.27280/d.cnki.gsdsu.2020.002099.
- 刘慧乾. 互联网结伴自助旅游者旅游动机及其行为特征研究[D]. 西安科技大学, 2020. DOI:10.27397/d.cnki.gxaku.2020.000162.
致谢
本论文的完成离不开众多导师、同学以及亲友的支持与帮助。在此,首先向我的导师表示最诚挚的感谢。在整个研究和写作过程中,导师以严谨治学的态度和丰富的专业知识给予了我无私的指导,从论文选题到最终定稿的每一个环节,都为我提供了宝贵的建议与意见,使我得以不断完善研究内容、拓展学术视野。导师耐心细致的指导不仅帮助我解决了许多学术难题,也让我在研究能力与学术写作方面得到了显著的提升。导师的鼓励与支持是我完成这篇论文的重要动力,也让我深刻体会到学术研究的严谨性与意义。
我还要感谢在学习生活中给予我帮助和支持的同学、朋友以及家人。论文撰写过程中,许多同学与我共同探讨问题,分享经验与资料,使我的研究更加全面深入。朋友们的关心和陪伴让我在繁忙的研究过程中能够调节心情,保持良好的状态。特别感谢我的家人,他们始终给予我无条件的理解和支持,为我创造了安心学习与研究的环境。正是因为有了大家的帮助和支持,我才能克服论文写作中的重重困难并顺利完成。再次向所有支持和帮助过我的人表达衷心的感谢。
基于Spring Boot的结伴旅游系统
1192

被折叠的 条评论
为什么被折叠?



