摘要
本研究聚焦于基于Spring Boot的汽车租赁系统的设计与实现,旨在通过现代化的技术架构提升汽车租赁业务的管理效率和用户体验。系统后端采用Spring Boot框架,凭借其轻量级、高性能的特性,实现了车辆信息管理、订单处理、用户认证与授权等核心功能,确保了系统的高效运行和可扩展性。前端则结合Vue技术栈,构建简洁直观的操作界面,为用户提供便捷的操作体验。同时,系统以MySQL作为数据库支持,保障了数据的安全存储和高效查询。通过模块化的架构设计,系统能够灵活应对业务需求的变化,同时通过严格的权限管理和数据加密措施,确保用户数据的安全性。最终,该汽车租赁系统不仅优化了业务流程,提高了运营效率,还通过友好的用户界面提升了客户满意度,为汽车租赁行业的数字化转型提供了有效的技术支持。
关键词:汽车租赁系统;SpringBoot;Vue;MySQL
Abstract
This study focuses on the design and implementation of a car rental system based on Spring Boot, aiming to improve the management efficiency and user experience of car rental business through modern technological architecture. The system backend adopts the Spring Boot framework, which, with its lightweight and high-performance features, implements core functions such as vehicle information management, order processing, user authentication and authorization, ensuring the efficient operation and scalability of the system. The front-end combines Vue technology stack to build a simple and intuitive user interface, providing users with a convenient operating experience. At the same time, the system uses MySQL as the database support, ensuring secure storage and efficient querying of data. Through modular architecture design, the system can flexibly respond to changes in business requirements, while ensuring the security of user data through strict permission management and data encryption measures. Ultimately, the car rental system not only optimized business processes and improved operational efficiency, but also enhanced customer satisfaction through a user-friendly interface, providing effective technical support for the digital transformation of the car rental industry.
Keywords: car rental system; SpringBoot; Vue; MySQL
目录
1绪论
近年来,随着共享经济的蓬勃发展,汽车租赁行业迎来了前所未有的机遇。然而,传统汽车租赁管理模式在面对复杂多变的市场需求时,逐渐暴露出诸多问题,如信息不透明、流程繁琐、用户体验差以及运营效率低下等。这些问题不仅制约了企业的进一步发展,也影响了用户的满意度和行业的整体竞争力。
在这种背景下,基于Spring Boot、Vue和MySQL的汽车租赁系统应运而生。Spring Boot以其快速开发和高效配置的特性,为系统的后端架构提供了稳定支持,能够高效处理复杂的业务逻辑和数据交互。Vue框架则用于构建简洁直观的前端界面,提升用户体验,使其更加符合现代用户的操作习惯。MySQL作为关系型数据库,能够安全、高效地存储用户信息、车辆信息、租赁订单等数据,为系统的稳定运行提供了保障。
通过整合这些技术,该系统不仅能够实现用户便捷租车、管理员高效管理,还能优化租赁流程、提升运营效率,推动汽车租赁行业的数字化转型。同时,系统的模块化设计和分层架构使其具备良好的可扩展性和维护性,能够灵活应对未来业务的发展需求。
基于Spring Boot的汽车租赁系统的设计与实现具有重要的理论和现实意义。从理论层面来看,该研究通过深入分析汽车租赁系统的构建原理、功能模块和运营模式,进一步丰富了信息系统开发、车辆调度管理以及用户行为分析等领域的理论体系。在现实应用中,该系统能够有效提升租赁服务的效率和水平,优化用户体验,推动汽车租赁行业的智能化和现代化进程。系统采用Spring Boot框架、Vue前端技术和MySQL数据库,不仅确保了开发的高效性和系统的稳定性,还通过模块化设计实现了功能的解耦和复用,具备良好的可扩展性和灵活性。这不仅为汽车租赁企业提供了高效的管理工具,也为用户带来了便捷的租车体验,同时为类似系统的设计与开发提供了有益的参考。
近年来,国内汽车租赁系统的研究与应用呈现出快速发展的态势,主要集中在智能化、用户体验优化和行业规范化等方面。随着城市化进程的加快和共享经济理念的深入人心,汽车租赁行业迎来了前所未有的发展机遇。国内学术界对汽车租赁管理系统的研究日益深入,不仅关注系统的基本功能实现,更致力于技术创新与实际应用。
在智能化方面,国内研究者通过集成物联网、云计算等先进技术,实现了车辆状态的实时监测、用户行为的精准分析以及运营效率的显著提升。例如,一些系统利用RFID技术实现车辆信息的自动识别和管理,提高了租车过程的效率和准确性。智能调度和路径规划技术也被应用于车辆管理,以优化资源配置。
在用户体验方面,国内汽车租赁系统越来越注重界面设计的优化、租车流程的简化以及多样化的支付方式。通过提供在线预订、自助取还车等功能,租车企业大大提升了用户的满意度和忠诚度。同时,系统还融入了智能推荐、信用评估等高级特性,为用户提供更加便捷、个性化的服务。
然而,国内汽车租赁系统仍面临一些挑战,如信息化程度低、缺乏标准化和规范化等问题。此外,部分系统在安全性、界面设计和功能完善方面仍有改进空间。未来,随着技术的进一步发展和市场需求的不断变化,汽车租赁系统有望在智能化、用户体验和安全性等方面实现更大的突破。
近年来,国外汽车租赁行业呈现出多方面的研究现状和发展趋势。随着全球经济的复苏和城市化进程的加速,汽车租赁市场规模持续扩大,2023年全球汽车租赁市场规模已接近1000亿美元。预计到2032年,市场规模将达到1800亿美元,年复合增长率为4.23%。这一增长主要得益于消费者对灵活出行方式的需求增加,以及旅游业的繁荣。在服务模式方面,行业正向多元化和个性化转变。企业不仅提供传统的长租和短租服务,还推出了分时租赁、定制化服务以及与旅游、金融等行业的跨界合作。新能源汽车租赁市场正迎来快速增长的机遇,越来越多的消费者开始选择新能源汽车进行租赁,以响应环保号召并享受政府提供的优惠政策。行业整合和国际化发展也成为重要趋势。大型租赁企业通过兼并收购扩大市场份额,提升运营效率和服务质量。同时,随着全球化进程的加速,汽车租赁企业开始拓展国际市场,学习国际先进经验。用户体验的优化成为行业关注的焦点。通过简化预订流程、提供自助取还车服务以及24小时客服支持,租赁企业不断提升客户满意度。此外,各地方政府也在给予汽车租赁产业政策支持,推动其健康发展。
综上所述,国外汽车租赁行业在市场规模增长、绿色出行、服务模式多元化、行业整合和用户体验优化等方面取得了显著进展。未来,随着技术的进一步发展和市场需求的不断变化,汽车租赁行业有望继续保持快速发展的态势,并在全球范围内推动行业的可持续发展。
本论文共分为七个主要章节,具体结构如下:
1. 绪论:介绍研究背景与意义,回顾国内外研究现状,并概述论文的组织结构。
2. 相关技术介绍:详细介绍与本研究相关的技术,包括Java语言、B/S框架、SpringBoot框架、Vue技术和MySQL数据库。
3. 需求分析:对系统的功能需求和非功能需求进行分析,明确用户和管理员的需求,并进行可行性分析,包括技术、操作和经济可行性。
4. 系统设计:涵盖系统架构设计、总体流程设计和功能设计,并进行数据库的概念设计与表设计。
5. 系统实现:具体描述各个功能模块的实现过程,展示系统如何根据需求进行开发。
6. 系统测试:阐述测试的目的、方法和内容,分析测试结果并得出结论,以验证系统的稳定性和功能完整性。
7. 总结:总结研究的主要成果和贡献,指出存在的不足及未来的研究方向。
2相关技术介绍
Java语言是一种广泛使用的高级编程语言,具有平台无关性、面向对象特性和丰富的标准库[1]。Java通过Java虚拟机(JVM)实现跨平台运行,开发者可以编写一次代码,在任何支持JVM的环境中执行。Java的面向对象特性使得代码复用和模块化变得更加容易,促进了软件的维护和扩展。Java支持多线程编程,允许开发者在同一程序中同时执行多个任务,提升了应用程序的性能。
Java语言的语法结构简洁且易于理解,吸引了大量开发者[2]。Java的标准库包含数据结构、输入输出处理、网络编程等众多功能模块。这使得开发者在构建应用程序时能够高效利用已有工具,减少重复劳动。Java广泛应用于企业级应用、移动应用、Web开发和大数据处理等领域。
2.2 B/S框架
B/S(Browser/Server)架构是一种基于浏览器和服务器的系统架构模式,用户通过浏览器与服务器进行交互。B/S架构简化了客户端的部署和管理,用户无需在本地安装复杂的软件,只需使用标准浏览器即可访问应用程序。服务器端负责处理业务逻辑和数据存储,客户端则主要负责展示用户界面和数据交互[3]。B/S架构的设计使得系统更新和维护集中在服务器端,降低了维护成本。
B/S架构通常采用Web技术进行实现,包括HTML、CSS和JavaScript等。用户在浏览器中发起请求,服务器响应并返回数据。数据传输通常通过HTTP或HTTPS协议进行,B/S架构的灵活性使其适用于在线购物、信息管理系统和社交网络等各类应用场景[4]。由于其易于扩展性,B/S架构可以方便地支持大规模用户访问,适应不断变化的业务需求。
2.3 SpringBoot框架
SpringBoot框架是基于Spring框架的开源项目,简化Java应用程序的开发过程。SpringBoot通过约定优于配置的理念,减少了传统Spring应用的繁琐配置,开发者可以快速搭建和部署应用程序。框架提供了一系列默认配置,支持自动化配置,简化了应用启动的复杂性[5]。SpringBoot内置了嵌入式Web服务器,使得开发者能够独立运行Java应用,无需外部容器。
SpringBoot支持微服务架构,开发者可以轻松创建和管理多个微服务。框架集成了丰富的功能模块,包括安全、数据访问和消息中间件等,支持RESTful API和JSON数据格式的处理[6]。SpringBoot还提供了强大的监控和管理功能,允许开发者实时监控应用的健康状态和性能指标。借助SpringBoot,开发者能够高效构建和维护现代企业级应用,满足复杂业务需求。
2.4 Vue技术
Vue是一种渐进式JavaScript框架,专注于构建用户界面。Vue采用组件化的开发模式,允许开发者将应用程序拆分为独立的、可重用的组件,从而提高了开发效率和代码的可维护性[7]。框架的核心库专注于视图层,支持数据绑定和DOM操作,提供了简洁的API。Vue的虚拟DOM机制提升了应用的性能,减少了实际DOM操作的次数。
Vue支持双向数据绑定,能够自动更新视图与模型之间的变化。开发者可以通过Vue的指令系统,简化数据展示和事件处理。Vue还支持路由管理和状态管理,使得开发复杂单页面应用变得更加容易[8]。借助Vue的生态系统,开发者能够使用多种工具和库来扩展功能,满足不同的业务需求。Vue在前端开发中逐渐成为主流选择,受到广泛关注和应用。
2.5 MySQL数据库
MySQL是一种开源关系型数据库管理系统,广泛应用于Web应用和企业级数据存储。MySQL支持结构化查询语言,允许开发者通过标准语句进行数据的创建、读取、更新和删除操作[9]。数据库通过表格形式组织数据,支持数据完整性和约束条件的定义。MySQL的存储引擎机制使得用户可以根据具体需求选择不同的存储引擎,以优化性能和功能。
MySQL具有高性能和可扩展性,支持大规模数据存储和高并发访问。系统提供了丰富的用户权限管理和数据加密安全特性。MySQL能够与多种编程语言和框架兼容,广泛应用于内容管理系统、电子商务平台和数据分析等各种场景。
3需求分析
UML(统一建模语言)用例图是需求分析阶段常用的工具,通过直观的图形方式表示系统的功能需求和参与者。每个用例图包含一系列用例,即系统能够执行的特定功能,以及与之交互的参与者。本文将对系统按照角色模块进行需求分析。

3.1.2管理员功能
管理员用例图如图3-2所示。

图3-2 管理员用例图
1. 可用性
系统应具备高可用性,用户在任何时间都能顺畅访问。系统的正常运行时间应达到99.9%以上,用户不会因系统故障而影响操作体验。用户界面设计应简洁明了,降低操作复杂性。
2. 可靠性
系统需要具备高可靠性,在故障发生时能够快速恢复。数据应定期备份,在意外情况下不丢失。系统应具备故障检测机制,自动识别并处理潜在问题。
3. 安全性
系统应实现严格的安全控制,保护用户数据的隐私和完整性。用户信息应加密存储,传输过程中的数据也需采用加密协议,防止数据泄露。系统应具备权限管理功能,不同用户只能访问相应的数据和功能。
4. 可扩展性
系统设计应具备良好的可扩展性,模块化设计使得新功能可以方便地集成,系统能够支持更高的用户负载而无需重构基础架构。
5. 性能
系统的响应时间应控制在合理范围内,通常不超过2秒。
系统采用当前主流的SpringBoot和Vue.js开发框架,具备良好的技术基础。这些技术已被广泛应用于多种商业项目,具备成熟的文档和社区支持,便于开发获取必要的资源与解决方案。个人拥有丰富的相关技术经验,能够有效应对潜在技术挑战。所需的软硬件资源易于获取,且具备良好的兼容性,降低了技术实现的难度。
系统具备直观友好的用户界面,支持简便的导航和功能访问,极大地提升了用户的使用体验。系统提供了自定义的工作流程和角色权限管理,使不同层级的用户能够快速上手,完成各自的任务。。
系统所使用的软件为开源技术,降低了使用费用,同时硬件成本较低,使得整体初始投入相对合理,具备较高性价比。因此,系统在经济上是完全可行的。
4系统设计
系统采用SpringBoot 框架开发,该系统分为VIEW层、Controller层、Model层、DAO层和持久化数据存储层,VIEW层支持电脑浏览器访问系统。VIEW 层与 Controller 层紧密结合并系协同工作,共同完成前台页面的数据展示;Controller层为控制层,通过接收前端请求的参数进行业务处理,返回指定的路径或数据;Model层主要是服务层,用于业务逻辑处理;DAO 和持久化层,主要用于访问数据库和持久化数据[10]。整个系统架构如图4-1所示。

图4-1 系统架构图
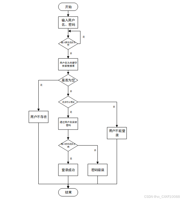
4.2.1用户登录流程
用户输入用户名和密码后,系统先检查输入是否为空,再验证用户名是否存在,若存在则通过用户名获取密码并校验。若密码正确则登录成功,否则提示密码错误。若用户名不存在或无法登录,提示用户操作无效。如图4-2所示。

图4-2登录流程图
4.2.2添加信息流程
管理员可以添加信息,用户添加可以自己权限内的信息,输入信息后,要想利用这个软件来进行系统的安全管理,首先需要登录到该软件中。添加信息流程如图4-3所示。

图4-3添加信息流程图
4.2.3修改信息流程
用户首先选择需要修改的记录,输入修改后的数据,系统判断输入数据是否合法。若数据不合法,提示重新输入;若数据合法,则将修改后的数据写入数据库,完成操作后流程结束。修改信息流程图如图4-4所示。

图4-4修改信息流程图
4.2.4删除信息流程
用户选择需要删除的记录后,系统判断是否确认删除。若未确认,返回选择环节;若确认删除,则更新数据库,删除对应记录,完成操作后流程结束。删除信息流程图如图4-5所示。

图4-5删除信息流程图
系统功能结构图如图4-6所示。

图4-6系统功能结构图
在进行数据库设计时,概念设计帮助明确系统的整体结构和需求。在这一阶段,需要确定实体、属性以及它们之间的关系,为后续的数据库表设计奠定基础。接下来,将深入探讨数据库表设计的具体细节,实现更高效的数据存储和管理。
系统全局E-R图如图4-7所示。

图4-7系统E-R图
用户实体图如图4-8所示。

图4-8 用户实体图
汽车信息实体图如图4-9所示。

图4-9 汽车信息实体图
汽车预订实体图如图4-10所示。

图4-10 汽车预订实体图
概念设计是数据库设计的第一步,其主要目标是对系统的数据需求进行全面的理解和抽象[11]。在这一阶段,通过建立实体-关系模型(ER模型)来识别系统中的关键实体、属性及其相互关系。概念设计的输出是一个清晰的ER图,作为后续数据库表设计的基础。以下将展示系统的全局E-R图以及各个实体的属性图。
这一阶段的重点是将概念模型转换为实际的数据库结构,包括表的创建、字段的定义及数据类型的选择。每个实体通常对应于数据库中的一张表,而实体的属性则转化为表的列[12]。以下是系统的数据库表设计展示。
用户表:用于保存用户登录信息及相关数据。如表4-1所示。
表 4-1-access_token(登陆访问时长)
| 编号 | 字段名 | 类型 | 长度 | 是否非空 | 是否主键 | 注释 |
| 1 | token_id | int | 是 | 是 | 临时访问牌ID | |
| 2 | token | varchar | 64 | 否 | 否 | 临时访问牌 |
| 3 | info | text | 65535 | 否 | 否 | 信息 |
| 4 | maxage | int | 是 | 否 | 最大寿命:默认2小时 | |
| 5 | create_time | timestamp | 是 | 否 | 创建时间 | |
| 6 | update_time | timestamp | 是 | 否 | 更新时间 | |
| 7 | user_id | int | 是 | 否 | 用户编号 |
表 4-2-accident_appeal(事故申诉)
| 编号 | 字段名 | 类型 | 长度 | 是否非空 | 是否主键 | 注释 |
| 1 | accident_appeal_id | int | 是 | 是 | 事故申诉ID | |
| 2 | car_brand | varchar | 64 | 否 | 否 | 汽车品牌 |
| 3 | license_plate | varchar | 64 | 否 | 否 | 车牌号码 |
| 4 | car_type | varchar | 64 | 否 | 否 | 汽车类型 |
| 5 | car_model | varchar | 64 | 否 | 否 | 汽车型号 |
| 6 | rental_price | double | 否 | 否 | 租赁价格 | |
| 7 | rental_users | int | 否 | 否 | 租赁用户 | |
| 8 | user_name | varchar | 64 | 否 | 否 | 用户姓名 |
| 9 | lease_date | date | 否 | 否 | 租赁日期 | |
| 10 | accident_time | datetime | 否 | 否 | 事故时间 | |
| 11 | accident_title | varchar | 64 | 否 | 否 | 事故标题 |
| 12 | location_of_the_accident | varchar | 64 | 否 | 否 | 事故地点 |
| 13 | accident_situation | text | 65535 | 否 | 否 | 事故情况 |
| 14 | appeal_content | text | 65535 | 否 | 否 | 申诉内容 |
| 15 | handling_arrangements_limit_times | int | 是 | 否 | 处理安排限制次数 | |
| 16 | create_time | datetime | 是 | 否 | 创建时间 | |
| 17 | update_time | timestamp | 是 | 否 | 更新时间 | |
| 18 | source_table | varchar | 255 | 否 | 否 | 来源表 |
| 19 | source_id | int | 否 | 否 | 来源ID | |
| 20 | source_user_id | int | 否 | 否 | 来源用户 |
表 4-3-article(文章)
| 编号 | 字段名 | 类型 | 长度 | 是否非空 | 是否主键 | 注释 |
| 1 | article_id | mediumint | 是 | 是 | 文章id | |
| 2 | title | varchar | 125 | 是 | 是 | 标题 |
| 3 | type | varchar | 64 | 是 | 否 | 文章分类 |
| 4 | hits | int | 是 | 否 | 点击数 | |
| 5 | praise_len | int | 是 | 否 | 点赞数 | |
| 6 | create_time | timestamp | 是 | 否 | 创建时间 | |
| 7 | update_time | timestamp | 是 | 否 | 更新时间 | |
| 8 | source | varchar | 255 | 否 | 否 | 来源 |
| 9 | url | varchar | 255 | 否 | 否 | 来源地址 |
| 10 | tag | varchar | 255 | 否 | 否 | 标签 |
| 11 | content | longtext | 4294967295 | 否 | 否 | 正文 |
| 12 | img | varchar | 255 | 否 | 否 | 封面图 |
| 13 | description | text | 65535 | 否 | 否 | 文章描述 |
表 4-4-article_type(文章分类)
| 编号 | 字段名 | 类型 | 长度 | 是否非空 | 是否主键 | 注释 |
| 1 | type_id | smallint | 是 | 是 | 分类ID | |
| 2 | display | smallint | 是 | 否 | 显示顺序 | |
| 3 | name | varchar | 16 | 是 | 否 | 分类名称 |
| 4 | father_id | smallint | 是 | 否 | 上级分类ID | |
| 5 | description | varchar | 255 | 否 | 否 | 描述 |
| 6 | icon | text | 65535 | 否 | 否 | 分类图标 |
| 7 | url | varchar | 255 | 否 | 否 | 外链地址 |
| 8 | create_time | timestamp | 是 | 否 | 创建时间 | |
| 9 | update_time | timestamp | 是 | 否 | 更新时间 |
表 4-5-auth(用户权限管理)
| 编号 | 字段名 | 类型 | 长度 | 是否非空 | 是否主键 | 注释 |
| 1 | auth_id | int | 是 | 是 | 授权ID | |
| 2 | user_group | varchar | 64 | 否 | 否 | 用户组 |
| 3 | mod_name | varchar | 64 | 否 | 否 | 模块名 |
| 4 | table_name | varchar | 64 | 否 | 否 | 表名 |
| 5 | page_title | varchar | 255 | 否 | 否 | 页面标题 |
| 6 | path | varchar | 255 | 否 | 否 | 路由路径 |
| 7 | parent | varchar | 64 | 否 | 否 | 父级菜单 |
| 8 | parent_sort | int | 是 | 否 | 父级菜单排序 | |
| 9 | position | varchar | 32 | 否 | 否 | 位置 |
| 10 | mode | varchar | 32 | 是 | 否 | 跳转方式 |
| 11 | add | tinyint | 是 | 否 | 是否可增加 | |
| 12 | del | tinyint | 是 | 否 | 是否可删除 | |
| 13 | set | tinyint | 是 | 否 | 是否可修改 | |
| 14 | get | tinyint | 是 | 否 | 是否可查看 | |
| 15 | field_add | text | 65535 | 否 | 否 | 添加字段 |
| 16 | field_set | text | 65535 | 否 | 否 | 修改字段 |
| 17 | field_get | text | 65535 | 否 | 否 | 查询字段 |
| 18 | table_nav_name | varchar | 500 | 否 | 否 | 跨表导航名称 |
| 19 | table_nav | varchar | 500 | 否 | 否 | 跨表导航 |
| 20 | option | text | 65535 | 否 | 否 | 配置 |
| 21 | create_time | timestamp | 是 | 否 | 创建时间 | |
| 22 | update_time | timestamp | 是 | 否 | 更新时间 |
表 4-6-automotive_information(汽车信息)
| 编号 | 字段名 | 类型 | 长度 | 是否非空 | 是否主键 | 注释 |
| 1 | automotive_information_id | int | 是 | 是 | 汽车信息ID | |
| 2 | car_brand | varchar | 64 | 否 | 否 | 汽车品牌 |
| 3 | license_plate | varchar | 64 | 是 | 是 | 车牌号码 |
| 4 | car_type | varchar | 64 | 否 | 否 | 汽车类型 |
| 5 | car_model | varchar | 64 | 否 | 否 | 汽车型号 |
| 6 | car_pictures | varchar | 255 | 否 | 否 | 汽车图片 |
| 7 | rental_price | double | 否 | 否 | 租赁价格 | |
| 8 | car_color | varchar | 64 | 否 | 否 | 汽车颜色 |
| 9 | freight_basis | text | 65535 | 否 | 否 | 计费标准 |
| 10 | car_rental_rules | text | 65535 | 否 | 否 | 租车规则 |
| 11 | car_details | longtext | 4294967295 | 否 | 否 | 汽车详情 |
| 12 | hits | int | 是 | 否 | 点击数 | |
| 13 | praise_len | int | 是 | 否 | 点赞数 | |
| 14 | collect_len | int | 是 | 否 | 收藏数 | |
| 15 | comment_len | int | 是 | 否 | 评论数 | |
| 16 | recommend | int | 是 | 否 | 智能推荐 | |
| 17 | car_booking_limit_times | int | 是 | 否 | 预订限制次数 | |
| 18 | car_rental_limit_times | int | 是 | 否 | 租赁限制次数 | |
| 19 | create_time | datetime | 是 | 否 | 创建时间 | |
| 20 | update_time | timestamp | 是 | 否 | 更新时间 |
表 4-7-car_booking(汽车预订)
| 编号 | 字段名 | 类型 | 长度 | 是否非空 | 是否主键 | 注释 |
| 1 | car_booking_id | int | 是 | 是 | 汽车预订ID | |
| 2 | car_brand | varchar | 64 | 否 | 否 | 汽车品牌 |
| 3 | license_plate | varchar | 64 | 否 | 否 | 车牌号码 |
| 4 | car_type | varchar | 64 | 否 | 否 | 汽车类型 |
| 5 | car_model | varchar | 64 | 否 | 否 | 汽车型号 |
| 6 | rental_price | double | 否 | 否 | 租赁价格 | |
| 7 | booking_users | int | 否 | 否 | 预订用户 | |
| 8 | user_name | varchar | 64 | 否 | 否 | 用户姓名 |
| 9 | booking_date | date | 否 | 否 | 预订日期 | |
| 10 | booking_days | double | 否 | 否 | 预订天数 | |
| 11 | booking_instructions | text | 65535 | 否 | 否 | 预订说明 |
| 12 | examine_state | varchar | 16 | 是 | 否 | 审核状态 |
| 13 | examine_reply | varchar | 16 | 否 | 否 | 审核回复 |
| 14 | create_time | datetime | 是 | 否 | 创建时间 | |
| 15 | update_time | timestamp | 是 | 否 | 更新时间 | |
| 16 | source_table | varchar | 255 | 否 | 否 | 来源表 |
| 17 | source_id | int | 否 | 否 | 来源ID | |
| 18 | source_user_id | int | 否 | 否 | 来源用户 |
表 4-8-car_classification(汽车分类)
| 编号 | 字段名 | 类型 | 长度 | 是否非空 | 是否主键 | 注释 |
| 1 | car_classification_id | int | 是 | 是 | 汽车分类ID | |
| 2 | car_type | varchar | 64 | 否 | 否 | 汽车类型 |
| 3 | create_time | datetime | 是 | 否 | 创建时间 | |
| 4 | update_time | timestamp | 是 | 否 | 更新时间 |
表 4-9-car_rental(汽车租赁)
| 编号 | 字段名 | 类型 | 长度 | 是否非空 | 是否主键 | 注释 |
| 1 | car_rental_id | int | 是 | 是 | 汽车租赁ID | |
| 2 | car_brand | varchar | 64 | 否 | 否 | 汽车品牌 |
| 3 | license_plate | varchar | 64 | 否 | 否 | 车牌号码 |
| 4 | car_type | varchar | 64 | 否 | 否 | 汽车类型 |
| 5 | car_model | varchar | 64 | 否 | 否 | 汽车型号 |
| 6 | rental_price | double | 否 | 否 | 租赁价格 | |
| 7 | rental_users | int | 否 | 否 | 租赁用户 | |
| 8 | user_name | varchar | 64 | 否 | 否 | 用户姓名 |
| 9 | lease_date | date | 否 | 否 | 租赁日期 | |
| 10 | lease_description | text | 65535 | 否 | 否 | 租赁说明 |
| 11 | examine_state | varchar | 16 | 是 | 否 | 审核状态 |
| 12 | examine_reply | varchar | 16 | 否 | 否 | 审核回复 |
| 13 | car_return_limit_times | int | 是 | 否 | 归还限制次数 | |
| 14 | accident_appeal_limit_times | int | 是 | 否 | 事故申诉限制次数 | |
| 15 | create_time | datetime | 是 | 否 | 创建时间 | |
| 16 | update_time | timestamp | 是 | 否 | 更新时间 | |
| 17 | source_table | varchar | 255 | 否 | 否 | 来源表 |
| 18 | source_id | int | 否 | 否 | 来源ID | |
| 19 | source_user_id | int | 否 | 否 | 来源用户 |
表 4-10-car_return(汽车归还)
| 编号 | 字段名 | 类型 | 长度 | 是否非空 | 是否主键 | 注释 |
| 1 | car_return_id | int | 是 | 是 | 汽车归还ID | |
| 2 | car_brand | varchar | 64 | 否 | 否 | 汽车品牌 |
| 3 | license_plate | varchar | 64 | 否 | 否 | 车牌号码 |
| 4 | car_type | varchar | 64 | 否 | 否 | 汽车类型 |
| 5 | car_model | varchar | 64 | 否 | 否 | 汽车型号 |
| 6 | rental_price | double | 否 | 否 | 租赁价格 | |
| 7 | rental_users | int | 否 | 否 | 租赁用户 | |
| 8 | user_name | varchar | 64 | 否 | 否 | 用户姓名 |
| 9 | lease_date | date | 否 | 否 | 租赁日期 | |
| 10 | return_date | date | 否 | 否 | 归还日期 | |
| 11 | lease_days | double | 否 | 否 | 租赁天数 | |
| 12 | rental_fees | double | 否 | 否 | 租赁费用 | |
| 13 | return_instructions | text | 65535 | 否 | 否 | 归还说明 |
| 14 | pay_state | varchar | 16 | 是 | 否 | 支付状态 |
| 15 | pay_type | varchar | 16 | 否 | 否 | 支付类型: 微信、支付宝、网银 |
| 16 | create_time | datetime | 是 | 否 | 创建时间 | |
| 17 | update_time | timestamp | 是 | 否 | 更新时间 | |
| 18 | source_table | varchar | 255 | 否 | 否 | 来源表 |
| 19 | source_id | int | 否 | 否 | 来源ID | |
| 20 | source_user_id | int | 否 | 否 | 来源用户 |
表 4-11-code_token(验证码)
| 编号 | 字段名 | 类型 | 长度 | 是否非空 | 是否主键 | 注释 |
| 1 | code_token_id | int | 是 | 是 | 验证码ID | |
| 2 | token | varchar | 255 | 否 | 否 | 令牌 |
| 3 | code | varchar | 255 | 否 | 否 | 验证码 |
| 4 | expire_time | timestamp | 是 | 否 | 失效时间 | |
| 5 | create_time | timestamp | 是 | 否 | 创建时间 | |
| 6 | update_time | timestamp | 是 | 否 | 更新时间 |
表 4-12-collect(收藏)
| 编号 | 字段名 | 类型 | 长度 | 是否非空 | 是否主键 | 注释 |
| 1 | collect_id | int | 是 | 是 | 收藏ID | |
| 2 | user_id | int | 是 | 是 | 收藏人ID | |
| 3 | source_table | varchar | 255 | 否 | 否 | 来源表 |
| 4 | source_field | varchar | 255 | 否 | 否 | 来源字段 |
| 5 | source_id | int | 是 | 否 | 来源ID | |
| 6 | title | varchar | 255 | 否 | 否 | 标题 |
| 7 | img | varchar | 255 | 否 | 否 | 封面 |
| 8 | create_time | timestamp | 是 | 否 | 创建时间 | |
| 9 | update_time | timestamp | 是 | 否 | 更新时间 |
表 4-13-comment(评论)
| 编号 | 字段名 | 类型 | 长度 | 是否非空 | 是否主键 | 注释 |
| 1 | comment_id | int | 是 | 是 | 评论ID | |
| 2 | user_id | int | 是 | 是 | 评论人ID | |
| 3 | reply_to_id | int | 是 | 否 | 回复评论ID | |
| 4 | content | longtext | 4294967295 | 否 | 否 | 内容 |
| 5 | nickname | varchar | 255 | 否 | 否 | 昵称 |
| 6 | avatar | varchar | 255 | 否 | 否 | 头像地址 |
| 7 | create_time | timestamp | 是 | 否 | 创建时间 | |
| 8 | update_time | timestamp | 是 | 否 | 更新时间 | |
| 9 | source_table | varchar | 255 | 否 | 否 | 来源表 |
| 10 | source_field | varchar | 255 | 否 | 否 | 来源字段 |
| 11 | source_id | int | 是 | 否 | 来源ID |
表 4-14-handling_arrangements(处理安排)
| 编号 | 字段名 | 类型 | 长度 | 是否非空 | 是否主键 | 注释 |
| 1 | handling_arrangements_id | int | 是 | 是 | 处理安排ID | |
| 2 | car_brand | varchar | 64 | 否 | 否 | 汽车品牌 |
| 3 | license_plate | varchar | 64 | 否 | 否 | 车牌号码 |
| 4 | car_type | varchar | 64 | 否 | 否 | 汽车类型 |
| 5 | car_model | varchar | 64 | 否 | 否 | 汽车型号 |
| 6 | rental_price | double | 否 | 否 | 租赁价格 | |
| 7 | rental_users | int | 否 | 否 | 租赁用户 | |
| 8 | user_name | varchar | 64 | 否 | 否 | 用户姓名 |
| 9 | lease_date | date | 否 | 否 | 租赁日期 | |
| 10 | accident_time | datetime | 否 | 否 | 事故时间 | |
| 11 | accident_title | varchar | 64 | 否 | 否 | 事故标题 |
| 12 | location_of_the_accident | varchar | 64 | 否 | 否 | 事故地点 |
| 13 | accident_situation | text | 65535 | 否 | 否 | 事故情况 |
| 14 | processing_time | datetime | 否 | 否 | 处理时间 | |
| 15 | processing_results | varchar | 64 | 否 | 否 | 处理结果 |
| 16 | handling_situation | text | 65535 | 否 | 否 | 处理情况 |
| 17 | create_time | datetime | 是 | 否 | 创建时间 | |
| 18 | update_time | timestamp | 是 | 否 | 更新时间 | |
| 19 | source_table | varchar | 255 | 否 | 否 | 来源表 |
| 20 | source_id | int | 否 | 否 | 来源ID | |
| 21 | source_user_id | int | 否 | 否 | 来源用户 |
表 4-15-hits(用户点击)
| 编号 | 字段名 | 类型 | 长度 | 是否非空 | 是否主键 | 注释 |
| 1 | hits_id | int | 是 | 是 | 点赞ID | |
| 2 | user_id | int | 是 | 否 | 点赞人 | |
| 3 | create_time | timestamp | 是 | 否 | 创建时间 | |
| 4 | update_time | timestamp | 是 | 否 | 更新时间 | |
| 5 | source_table | varchar | 255 | 否 | 否 | 来源表 |
| 6 | source_field | varchar | 255 | 否 | 否 | 来源字段 |
| 7 | source_id | int | 是 | 否 | 来源ID |
表 4-16-notice(公告)
| 编号 | 字段名 | 类型 | 长度 | 是否非空 | 是否主键 | 注释 |
| 1 | notice_id | mediumint | 是 | 是 | 公告ID | |
| 2 | title | varchar | 125 | 是 | 否 | 标题 |
| 3 | content | longtext | 4294967295 | 否 | 否 | 正文 |
| 4 | create_time | timestamp | 是 | 否 | 创建时间 | |
| 5 | update_time | timestamp | 是 | 否 | 更新时间 |
表 4-17-praise(点赞)
| 编号 | 字段名 | 类型 | 长度 | 是否非空 | 是否主键 | 注释 |
| 1 | praise_id | int | 是 | 是 | 点赞ID | |
| 2 | user_id | int | 是 | 是 | 点赞人 | |
| 3 | create_time | timestamp | 是 | 否 | 创建时间 | |
| 4 | update_time | timestamp | 是 | 否 | 更新时间 | |
| 5 | source_table | varchar | 255 | 否 | 否 | 来源表 |
| 6 | source_field | varchar | 255 | 否 | 否 | 来源字段 |
| 7 | source_id | int | 是 | 否 | 来源ID | |
| 8 | status | tinyint | 是 | 否 | 点赞状态:1为点赞,0已取消 |
表 4-18-registered_user(注册用户)
| 编号 | 字段名 | 类型 | 长度 | 是否非空 | 是否主键 | 注释 |
| 1 | registered_user_id | int | 是 | 是 | 注册用户ID | |
| 2 | user_name | varchar | 64 | 否 | 否 | 用户姓名 |
| 3 | user_gender | varchar | 64 | 否 | 否 | 用户性别 |
| 4 | examine_state | varchar | 16 | 是 | 否 | 审核状态 |
| 5 | user_id | int | 是 | 否 | 用户ID | |
| 6 | create_time | datetime | 是 | 否 | 创建时间 | |
| 7 | update_time | timestamp | 是 | 否 | 更新时间 |
表 4-19-schedule(日程管理)
| 编号 | 字段名 | 类型 | 长度 | 是否非空 | 是否主键 | 注释 |
| 1 | schedule_id | smallint | 是 | 是 | 日程ID | |
| 2 | content | varchar | 255 | 否 | 否 | 日程内容 |
| 3 | scheduled_time | datetime | 否 | 否 | 计划时间 | |
| 4 | user_id | int | 是 | 否 | 用户ID | |
| 5 | create_time | datetime | 否 | 否 | 创建时间 | |
| 6 | update_time | datetime | 否 | 否 | 更新时间 |
表 4-20-score(评分)
| 编号 | 字段名 | 类型 | 长度 | 是否非空 | 是否主键 | 注释 |
| 1 | score_id | int | 是 | 是 | 评分ID | |
| 2 | user_id | int | 是 | 否 | 评分人 | |
| 3 | nickname | varchar | 64 | 否 | 否 | 昵称 |
| 4 | score_num | double | 是 | 否 | 评分 | |
| 5 | create_time | timestamp | 是 | 否 | 创建时间 | |
| 6 | update_time | timestamp | 是 | 否 | 更新时间 | |
| 7 | source_table | varchar | 255 | 否 | 否 | 来源表 |
| 8 | source_field | varchar | 255 | 否 | 否 | 来源字段 |
| 9 | source_id | int | 是 | 否 | 来源ID |
表 4-21-slides(轮播图)
| 编号 | 字段名 | 类型 | 长度 | 是否非空 | 是否主键 | 注释 |
| 1 | slides_id | int | 是 | 是 | 轮播图ID | |
| 2 | title | varchar | 64 | 否 | 否 | 标题 |
| 3 | content | varchar | 255 | 否 | 否 | 内容 |
| 4 | url | varchar | 255 | 否 | 否 | 链接 |
| 5 | img | varchar | 255 | 否 | 否 | 轮播图 |
| 6 | hits | int | 是 | 否 | 点击量 | |
| 7 | create_time | timestamp | 是 | 否 | 创建时间 | |
| 8 | update_time | timestamp | 是 | 否 | 更新时间 |
表 4-22-upload(文件上传)
| 编号 | 字段名 | 类型 | 长度 | 是否非空 | 是否主键 | 注释 |
| 1 | upload_id | int | 是 | 是 | 上传ID | |
| 2 | name | varchar | 64 | 否 | 否 | 文件名 |
| 3 | path | varchar | 255 | 否 | 否 | 访问路径 |
| 4 | file | varchar | 255 | 否 | 否 | 文件路径 |
| 5 | display | varchar | 255 | 否 | 否 | 显示顺序 |
| 6 | father_id | int | 否 | 否 | 父级ID | |
| 7 | dir | varchar | 255 | 否 | 否 | 文件夹 |
| 8 | type | varchar | 32 | 否 | 否 | 文件类型 |
表 4-23-user(用户账户)
| 编号 | 字段名 | 类型 | 长度 | 是否非空 | 是否主键 | 注释 |
| 1 | user_id | int | 是 | 是 | 用户ID | |
| 2 | state | smallint | 是 | 否 | 账户状态:(1可用|2异常|3已冻结|4已注销) | |
| 3 | user_group | varchar | 32 | 否 | 否 | 所在用户组 |
| 4 | login_time | timestamp | 是 | 否 | 上次登录时间 | |
| 5 | phone | varchar | 11 | 否 | 否 | 手机号码 |
| 6 | phone_state | smallint | 是 | 否 | 手机认证:(0未认证|1审核中|2已认证) | |
| 7 | username | varchar | 16 | 是 | 否 | 用户名 |
| 8 | nickname | varchar | 16 | 否 | 否 | 昵称 |
| 9 | password | varchar | 64 | 是 | 否 | 密码 |
| 10 | | varchar | 64 | 否 | 否 | 邮箱 |
| 11 | email_state | smallint | 是 | 否 | 邮箱认证:(0未认证|1审核中|2已认证) | |
| 12 | avatar | varchar | 255 | 否 | 否 | 头像地址 |
| 13 | open_id | varchar | 255 | 否 | 否 | 针对获取用户信息字段 |
| 14 | create_time | timestamp | 是 | 否 | 创建时间 |
表 4-24-user_group(用户组)
| 编号 | 字段名 | 类型 | 长度 | 是否非空 | 是否主键 | 注释 |
| 1 | group_id | mediumint | 是 | 是 | 用户组ID | |
| 2 | display | smallint | 是 | 否 | 显示顺序 | |
| 3 | name | varchar | 16 | 是 | 否 | 名称 |
| 4 | description | varchar | 255 | 否 | 否 | 描述 |
| 5 | source_table | varchar | 255 | 否 | 否 | 来源表 |
| 6 | source_field | varchar | 255 | 否 | 否 | 来源字段 |
| 7 | source_id | int | 是 | 否 | 来源ID | |
| 8 | register | smallint | 否 | 否 | 注册位置 | |
| 9 | create_time | timestamp | 是 | 否 | 创建时间 | |
| 10 | update_time | timestamp | 是 | 否 | 更新时间 |
5系统实现
用户可以在汽车信息页面查看车辆的详细信息,包括品牌、型号、价格、车辆照片等。页面支持通过品牌、价格等条件进行搜索和筛选,用户还可以对感兴趣的车辆进行租赁或收藏操作。汽车信息浏览界面如图5-1所示。

图5-1 汽车信息界面
用户可以查看管理员发布的所有公告通知,并进行收藏和评论。公告信息页面支持通过标题搜索,用户可以快速找到感兴趣的公告,公告信息界面如图5-2所示。

图5-2 公告信息界面
用户能够通过搜索、筛选和排序的方式查找相关的汽车资讯,点击查看详情,并可进行点赞、收藏和评论。汽车资讯页面提供最新的汽车行业动态、车型评测和保养知识等内容。新闻资讯界面如图5-3所示。

图5-3 汽车资讯界面
展示学生的个人首页、汽车预订、汽车租赁、汽车归还、事故申诉、处理安排、收藏等,提供个性化的用户体验。汽车资讯界面如图5-4所示。

图5-4 个人中心界面
管理员可以对系统用户进行分类管理,包括普通用户和管理员账号。支持查看、添加、编辑和删除用户信息,同时为管理员账号分配不同的操作权限,确保系统的安全性和灵活性。用户管理界面如图5-6所示。

图5-5 用户管理界面
管理员可以对车辆信息进行全面管理,包括添加、编辑和删除车辆的详细信息(如品牌、型号、车牌号、租赁价格、车辆状态等)。支持批量导入车辆信息,快速更新车辆库,提升管理效率。汽车信息管理界面如图5-7所示。

图5-6 汽车信息管理界面
管理员可以记录用户的汽车归还信息,包括归还时间、地点及车辆状态检查结果。支持归还记录的查询和统计分析,帮助管理员及时了解车辆的使用和维护情况。汽车归还管理界面如图5-8所示。

图5-7 汽车归还管理界面
管理员可以对系统的基础设置进行管理,包括轮播图的上传、编辑和删除,系统管理功能确保平台的展示内容和运行参数符合企业需求。系统管理界面如图5-9所示。

图5-8 系统管理界面
5.2.5资源管理
管理员可以在资源管理页面上传和管理平台所需的图片、文档等资源。管理员可以对资源进行分类、删除或替换,确保平台内容的及时更新。资源管理界面如图5-10所示。

管理员可以发布、编辑和删除公告信息,支持公告的分类管理。用户可以在前端查看公告并进行收藏和评论,提升信息传递的效率和互动性。

图5-10 公告信息管理界面
6系统测试
测试的主要目的是确保系统的功能和性能满足预期的需求,同时识别和修复潜在的缺陷。通过系统测试,可以验证各个功能模块的正确性和稳定性,确保系统在不同使用场景下的表现符合设计要求。测试目的包括确认系统功能的完整性、验证数据处理的准确性、评估系统的性能和安全性。测试还可以提高用户满意度,保证用户在使用系统时获得流畅和可靠的体验。通过全面的测试,可以降低后期维护成本,减少系统上线后出现故障的风险,从而保障系统的长期稳定运行。
在本系统中,测试方法主要依赖于测试用例的设计与执行。测试用例是根据系统需求文档编写的,覆盖所有功能模块及其边界情况。每个测试用例包含输入数据、预期结果和实际结果的对比,以验证系统的功能是否按预期工作。
常见的测试用例包括功能测试用例、边界测试用例和异常测试用例[13]。功能测试用例针对系统的各项功能进行验证;边界测试用例则侧重于输入数据的边界条件,验证系统在极端情况下是否能够稳定运行;异常测试用例则用于验证系统在处理错误输入或异常情况时的反应。本文选择功能测试用例进行系统测试。
在测试执行过程中,记录每个用例的执行结果,并根据实际结果与预期结果的对比,判断系统是否存在缺陷。通过系统化的测试用例执行,可以有效提高测试的覆盖率和效率,为系统的最终上线提供保障。
汽车信息浏览功能测试用例表是用来验证用户能否正确浏览和筛选汽车信息的测试用例。汽车信息浏览功能测试用例表如表6-1所示。
表6-1 汽车信息浏览功能测试用例
| 测试项 | 测试用例 | 预期结果 | 结论 |
| 汽车信息浏览功能测试 | 1. 打开汽车信息浏览页面。 | 页面正常加载,显示汽车信息列表。 | 与预期结果一致。 |
| 汽车信息浏览功能测试 | 2. 选择筛选条件(如车牌、型号、类型)。 | 筛选条件被成功选中。 | 与预期结果一致。 |
| 汽车信息浏览功能测试 | 3. 点击搜索按钮。 | 系统根据筛选条件进行搜索。 | 与预期结果一致。 |
| 汽车信息浏览功能测试 | 4. 查看筛选结果。 | 页面显示符合条件的汽车信息列表。 | 与预期结果一致。 |
添加汽车信息功能测试用例表是用来验证用户能否正确添加汽车信息的测试用例。添加汽车信息功能测试用例表如表6-2所示。
表6-2 添加汽车信息功能测试用例
| 测试项 | 测试用例 | 预期结果 | 结论 |
| 添加汽车信息功能测试 | 1. 打开添加汽车信息页面。 | 页面正常加载,显示信息填写表单。 | 与预期结果一致。 |
| 添加汽车信息功能测试 | 2. 填写汽车基本信息(车牌、型号、类型、号码等)。 | 信息成功输入并保存。 | 与预期结果一致。 |
| 添加汽车信息功能测试 | 3. 上传汽车照片。 | 照片成功上传并显示预览。 | 与预期结果一致。 |
| 添加汽车信息功能测试 | 4. 点击提交按钮。 | 页面提示信息提交成功,并显示等待审核状态。 | 与预期结果一致。 |
汽车预订功能测试用例表是用来验证用户能否正确提交汽车预订的测试用例。汽车预订功能测试用例表如表6-3所示。
表6-3 汽车预订功能测试用例
| 测试项 | 测试用例 | 预期结果 | 结论 |
| 汽车预订功能测试 | 1. 打开汽车预订页面。 | 页面正常加载,显示目标汽车信息及申请表单。 | 与预期结果一致。 |
| 汽车预订功能测试 | 2. 选择目标汽车。 | 目标汽车信息成功加载到申请表单中。 | 与预期结果一致。 |
| 汽车预订功能测试 | 3. 填写汽车预订表(个人信息、预订理由等)。 | 信息成功输入并保存。 | 与预期结果一致。 |
| 汽车预订功能测试 | 4. 点击提交按钮。 | 页面提示申请提交成功,并显示申请状态为待审核。 | 与预期结果一致。 |
评论管理功能测试用例表是用来验证用户能否正确发表和管理评论的测试用例。评论管理功能测试用例表如表6-4所示。
表6-4 评论管理功能测试用例
| 测试项 | 测试用例 | 预期结果 | 结论 |
| 评论管理功能测试 | 1. 打开评论管理页面。 | 页面正常加载,显示评论列表及输入框。 | 与预期结果一致。 |
| 评论管理功能测试 | 2. 选择目标汽车。 | 目标汽车的评论列表成功加载。 | 与预期结果一致。 |
| 评论管理功能测试 | 3. 输入评论内容。 | 评论内容成功输入并显示在输入框中。 | 与预期结果一致。 |
| 评论管理功能测试 | 4. 点击提交按钮。 | 评论成功发布并显示在评论列表中。 | 与预期结果一致。 |
用户管理功能测试用例表是用来验证管理员能否正确管理用户信息的测试用例。用户管理功能测试用例表如表6-5所示。
表6-5 用户管理功能测试用例
| 测试项 | 测试用例 | 预期结果 | 结论 |
| 用户管理功能测试 | 1. 打开用户管理页面。 | 页面正常加载,显示用户列表及操作选项。 | 与预期结果一致。 |
| 用户管理功能测试 | 2. 选择目标用户。 | 目标用户信息成功加载到编辑界面。 | 与预期结果一致。 |
| 用户管理功能测试 | 3. 修改用户权限或状态。 | 用户权限或状态成功更新。 | 与预期结果一致。 |
| 用户管理功能测试 | 4. 点击保存按钮。 | 用户信息成功更新并显示在用户列表中。 | 与预期结果一致。 |
通过对汽车信息浏览功能的测试,系统能够正常加载汽车信息页面,用户可根据筛选条件成功搜索并查看符合条件的汽车信息列表,所有操作均与预期结果一致。添加汽车信息功能的测试结果表明,用户能够顺利填写汽车基本信息并上传照片,提交后系统正确提示信息提交成功并显示等待审核状态。汽车预订功能的测试验证了用户能够选择目标汽车并填写汽车预订表,提交后系统提示申请成功且状态为待审核。评论管理功能的测试表明,用户能够选择目标汽车并发表评论,评论成功显示在评论列表中。用户管理功能的测试验证了管理员能够选择目标用户并修改其权限或状态,保存后用户信息成功更新并显示在列表中。所有功能测试结果均与预期一致,系统功能运行正常。
7总结
本文基于Spring Boot和Vue技术设计并实现了一个汽车租赁系统平台,旨在解决传统汽车租赁行业中信息不透明、操作繁琐及用户互动性差等问题。通过对国内外汽车租赁系统发展现状的分析,本文总结了当前行业的痛点,并明确了系统的设计目标。系统采用前后端分离架构,后端使用Spring Boot框架实现业务逻辑,前端使用Vue构建用户界面,数据库选用MySQL进行数据存储。系统功能涵盖用户模块和管理员模块,用户可通过平台浏览汽车信息、提交预订、浏览资讯信息及评论等,管理员则负责用户管理、汽车信息管理、预订管理及资源管理等操作。
经过功能测试,系统各项功能运行正常,达到了预期设计目标。系统的实现为汽车租赁行业提供了一个高效、透明且用户友好的解决方案。通过优化信息传播流程和简化租赁操作,系统显著提升了用户体验和租赁效率。同时,系统的模块化设计和可扩展性为未来功能升级提供了便利。测试结果表明,系统在功能完整性、操作流畅性及数据安全性方面均表现良好。
未来,可进一步引入区块链技术,以增强系统的数据可信度和安全性。本文的研究为汽车租赁行业的数字化转型提供了参考,具有一定的理论价值和实践意义。
参考文献
- 冯志林.Java EE程序设计与开发实践教程[M].机械工业出版社:202105.353.
- 尹应荆.JAVA编程语言在计算机软件开发中的应用[J].石河子科技,2023,(05):45-47.
- 刘江涛,王亮亮,吴庆茹,等.基于B/S模式的铁路勘测设计案例信息化管理系统设计与实现[J].铁路计算机应用,2021,30(03):32-35.
- 张丹丹,李弘.基于B/S架构的办公管理系统设计与开发[J].铁路通信信号工程技术,2024,21(09):44-48+106.
- 王志亮,纪松波.基于SpringBoot的Web前端与数据库的接口设计[J].工业控制计算机,2023,36(03):51-53.
- 熊永平.基于SpringBoot框架应用开发技术的分析与研究[J].电脑知识与技术,2021,15(36):76-77.
- 赵媛.基于Vue的Web系统前端性能优化分析[J].电脑编程技巧与维护,2024,(09):44-46.
- 秦冬.浅析Vue框架在前端开发中的应用[J].信息与电脑(理论版),2024,36(13):61-63.
- 李艳杰.MySQL数据库下存储过程的综合运用研究[J].现代信息科技,2023,7(11):80-82+88.
- 陈倩怡,何军.Vue+Springboot+MyBatis技术应用解析[J].电脑编程技巧与维护,2020,(01):14-15+28.
- 周晓玉,崔文超.基于Web技术的数据库应用系统设计[J].信息与电脑(理论版),2023,35(09):189-191.
- 马艳艳,吴晓光.计算机软件与数据库的设计策略分析[J].电子技术,2024,53(05):104-105.
- 李俊萌.计算机软件测试技术与开发应用策略分析[J].信息记录材料,2023,24(03):50-52.
- Jarašūnienė A ,Batarlienė N ,Šidlauskis B .Management of Risk Factors in the Rental Car Market[J].Future Transportation,2024,4(4):1457-1475.
- Soppert M ,Oliveira B B ,Angeles R , et al.On the benefit of combining car rental and car sharing[J].Journal of Business Economics,2024,94(9):1-38.
- Yang J ,Kim J ,Ryu H , et al.Predicting Car Rental Prices: A Comparative Analysis of Machine Learning Models[J].Electronics,2024,13(12):2345-2345.
- 肖安琪.汽车租赁系统的设计与实现[J].山西大同大学学报(自然科学版),2024,40(02):54-58.
- 粟梁.基于Java的汽车租赁管理系统[J].电脑编程技巧与维护,2024,(01):43-45+52.
- Rui M ,Peng G ,Wenjie H , et al.Profit model for electric vehicle rental service: Sensitive analysis and differential pricing strategy[J].Energy,2022,249
- Adeela G ,Yuchen W ,Victor P .A green experience with eco-friendly cars: A young consumer electric vehicle rental behavioral model[J].Journal of Retailing and Consumer Services,2022,(15):43-45.
致谢
在本项目的实施过程中,许多人给予了我无私的支持和帮助,令我深感感谢。
我要衷心感谢我的指导老师。不仅在项目的初期提供了宝贵的建议,还在整个过程中给予了我细致入微的指导。专业知识和严谨态度始终激励着我,让我在遇到困难时能够保持信心,继续前行。每一次的讨论都让我对项目有了更深刻的理解,帮助我克服了许多技术难题。
我也要感谢参与用户测试的同学们。你们的反馈和建议为我们系统的优化提供了重要的参考,帮助我们更好地理解用户需求。正是因为有了你们的参与,我们才能够不断改进,提升系统的用户体验。感谢所有支持我的家人和朋友。你们的理解与鼓励让我在项目的紧张时刻始终能够保持积极的心态,成为我前进的动力。每当我遇到挑战时,想到你们的支持,我就能够重新振作,继续努力。最后,我要感谢所有在我职业发展过程中给予帮助的人。每一次的交流与分享都让我受益匪浅,拓宽了我的视野,让我在这条道路上走得更加坚定。
项目的完成不仅是我个人努力的结果,更是许多人共同支持与协作的成果。在此,我再次向所有关心和支持我的人表达衷心的感谢。希望未来我们能够继续携手,共同创造更多的价值和成就。
6747

被折叠的 条评论
为什么被折叠?



