摘要
随着智能手机和社交媒体的普及,旅拍作为一种特殊的摄影形式,因其能够捕捉到不同地域文化的独特魅力而受到广泛欢迎。然而,现有的社交平台往往缺乏对旅拍作品的专业展示和交流空间,难以满足摄影师及爱好者对于高质量内容分享和深度交流的需求。因此,设计了一个基于SpringBoot与Vue框架构建的旅拍作品交流平台,采用MySQL数据库进行数据存储,通过集成先进的技术架构,提升用户的旅拍体验。系统利用SpringBoot框架的强大功能,结合数据库管理技术,整合多种功能于一体的平台来满足用户需求。系统首页通过集成先进的协同过滤推荐算法为用户推送社区信息推荐、摄影作品推荐、付费作品推荐,系统还了丰富的互动功能,如作品发布、社区交流、在线聊天等,促进摄影师与爱好者之间的知识共享和技术提升。此外,平台特别设计了付费作品模块,支持摄影师将自己的优质作品变现,鼓励更多高质量内容的创作与分享。系统的后台管理模块为管理员提供了强大的工具,用于维护资源、管理用户以及监控系统运行状态,确保了服务的质量和效率。这一创新性的尝试不仅有望填补市场空白,也将极大地丰富人们的文化生活,推动旅拍艺术的发展。
关键词: 旅拍作品交流平台;SpringBoot;Vue;MySQL数据库。
Abstract
With the popularity of smartphones and social media, travel photography, as a special form of photography, is widely welcomed for its ability to capture the unique charm of different regional cultures. However, existing social platforms often lack professional display and communication spaces for travel photography works, making it difficult to meet the needs of photographers and enthusiasts for high-quality content sharing and in-depth communication. Therefore, a travel photography exchange platform based on SpringBoot and Vue framework was designed, using MySQL database for data storage, and integrating advanced technology architecture to enhance users' travel photography experience. The system utilizes the powerful features of the SpringBoot framework, combined with database management technology, to integrate multiple functions into a platform to meet user needs. The system homepage integrates advanced collaborative filtering recommendation algorithms to push community information recommendations, photography work recommendations, and paid work recommendations to users. The system also has rich interactive functions such as work publishing, community communication, online chat, etc., promoting knowledge sharing and technological improvement between photographers and enthusiasts. In addition, the platform has specially designed a paid works module that supports photographers to monetize their high-quality works and encourages the creation and sharing of more high-quality content. The backend management module of the system provides powerful tools for administrators to maintain resources, manage users, and monitor system operation status, ensuring the quality and efficiency of services. This innovative attempt is not only expected to fill the market gap, but also greatly enrich people's cultural life and promote the development of travel photography art.
Key words:Travel Planning Guide SystemTravel photography work exchange platform; SpringBoot; Vue; MySQL database.
目录
1绪论
在当今数字化与全球化迅速发展的背景下,特别是旅拍这种独特的摄影形式,它不仅能够捕捉旅途中的美丽瞬间,还能展现不同地域文化的独特魅力,因此受到了广大摄影爱好者及专业摄影师的热烈追捧。然而,尽管社交媒体平台提供了基本的照片分享功能,但这些平台普遍缺乏针对旅拍作品的专业展示空间以及深度交流的机会。此外,高质量的旅拍作品往往蕴含着创作者的心血与创意,需要一个更加专业、更具互动性的平台来实现其价值。在此背景下,基于SpringBoot设计了旅拍作品交流平台,为普通用户、摄影师用户和管理员提供一个全面、高效且易于使用的平台。用户不仅可以上传和分享自己的旅拍作品,还能参与到丰富的社区活动中,如在线聊天、论坛讨论等,促进知识和技术的共享。特别地,平台设计了付费作品模块,使得优秀摄影作品的价值得以体现,激励更多人创作高质量的作品。而设计上又为管理员提供一个全面而细致的管理系统,以便更有效地管理和优化旅拍作品交流平台,确保平台的稳定运行和持续发展,利用SpringBoot框架,构建了一个稳定且易于扩展的管理环境。
旅拍作品交流平台基于SpringBoot、Vue和MySQL数据库构建,展示了重要的创新意义和技术实践。SpringBoot简化了后端配置,确保系统稳定高效运行,Vue的灵活性和简洁性使其成为现代Web开发中常用的前端框架之一。通过MySQL的支持,系统能够处理大量数据并保证数据的一致性和安全性,为管理层提供了可靠的数据支持,有助于优化资源分配。
SpringBoot旅拍作品交流平台的研究致力将现代信息技术应用实现,系统采用模块化设计,确保了良好的扩展性和维护性,能够迅速适应市场变化和技术进步,持续为用户提供优化的服务体验。项目的实施将填补现有市场空白,推动旅拍艺术的发展,丰富人们的文化生活,并为全球摄影爱好者搭建一座沟通与合作的桥梁。
在全球旅拍作品交流领域,随着摄影技术的进步和旅游业的蓬勃发展,越来越多的人选择通过拍摄旅行中的美好瞬间来记录并分享自己的旅程。旅拍作为一种独特的艺术形式,不仅捕捉各地自然风光与人文景观的独特魅力,还为摄影师和旅行爱好者提供了一个展示自我、交流创意的理想平台。尽管社交媒体提供了基本的照片分享功能,但这些平台往往缺乏针对旅拍作品的专业展示空间以及深度交流的机会。因此,专门的旅拍作品交流平台逐渐受到关注。
国际上,一些知名的旅拍平台已建立起较为完善的运营模式和服务体系,通过与全球各地的专业摄影师合作,为用户提供多样化的旅拍服务。这些平台注重用户体验,强调个性化定制服务,并积极探索跨界合作,拓宽业务范围。同时,从简单作品展示发展到涵盖在线聊天、论坛讨论等多种互动形式的综合性社区,极大地丰富了用户间的交流方式。
在国内,旅拍市场同样展现出蓬勃生机,许多旅拍平台尝试引入付费模式以实现商业价值转化,同时也面临如何平衡商业利益与用户体验的问题。国内平台探索更多元化的服务模式,如组织线下活动、举办摄影比赛等,增强用户粘性和活跃度。然而,当前市场上旅拍作品质量参差不齐,缺乏统一标准,成为制约行业发展的重要因素之一。
总体来看,旅拍作品交流平台正朝着更加专业化、多元化方向发展,致力于打造集作品展示、技术交流、资源共享于一体的综合社区。通过优化服务质量和用户体验,这样的平台不仅促进旅拍艺术的发展,还为广大摄影爱好者搭建沟通与合作的桥梁,共同探索旅拍艺术的无限可能。未来,这种类型的平台将在推动文化交流、激发创作灵感方面发挥重要作用。
2相关技术介绍
B/S(Browser/Server)架构是一种基于浏览器和服务器的应用架构模式。它以Web浏览器作为客户端,服务器端通过Web技术提供应用服务。客户端通过浏览器与服务器进行交互,系统用户无需安装专门的客户端应用程序,只需要通过互联网连接即可访问应用程序[1]。在B/S架构中,客户端主要承担注册用户界面的呈现和基本的输入输出功能,而核心的业务处理、数据存储等操作则由服务器端完成。这种架构的核心优势在于无需在每个系统用户的客户端机器上安装或更新软件,只要系统用户的浏览器符合要求,就可以使用系统。
B/S(Browser/Server)架构是一种网络架构模型,其主要特点是客户端通过浏览器与服务器进行通信,所有的业务逻辑和数据处理都在服务器端完成,客户端仅负责展示数据[2]。B/S架构本质上是一种客户端-服务器模式的变体,它通过将传统的C/S(Client/Server)架构中的客户端功能移到浏览器中,简化了客户端的开发和维护工作。在B/S架构中,系统用户通过浏览器发送请求,浏览器负责展示从服务器获取的数据,服务器则处理请求并返回响应。该架构避免了安装和配置客户端软件的麻烦,也减少了对客户端硬件的依赖,适合于需要大规模部署和跨平台支持的应用系统。
B/S模式三层结构图如图2-1所示。

图2-1 B/S模式三层结构图
SpringBoot是一个用于简化Spring应用开发的开源框架,通过减少开发人员配置和依赖的复杂性,使得开发者能够快速构建基于Spring的生产级应用。SpringBoot基于Spring框架之上,提供了一种自配置的方式,使得开发者可以以最少的配置来启动和开发Spring应用[3]。它通过约定优于配置的原则,将常见的配置预设,使得开发人员能够聚焦于业务逻辑的实现,而不必过多关注繁琐的配置和环境搭建。
SpringBoot框架的核心特点之一是其自动配置功能。它能够根据项目中已存在的类和库,自动推断出开发环境的配置需求,减少了手动配置的工作量。SpringBoot还提供了嵌入式Web服务器支持(如Tomcat、Jetty等),使得应用可以以独立的Java应用形式运行,不再依赖外部的Web容器。这种特性使得SpringBoot特别适合于微服务架构的构建。SpringBoot还通过其提供的启动器(Starters)简化了常见功能的集成,例如数据库连接、消息队列、缓存、认证与授权等,从而提升了开发效率[4]。
2.3 Vue技术
Vue.js是一款用于构建注册用户界面的渐进式JavaScript框架,提供一种灵活而高效的方式来开发单页面应用(SPA)。Vue的设计理念是通过尽量简化开发过程,提供一种声明式的方式来构建注册用户界面[5]。Vue.js通过数据驱动的视图模型,允许开发者以声明式语法绑定数据与视图,使得应用的状态和界面表现更加简洁和可维护。它的核心思想是通过组件化开发将复杂的UI拆分为可重用的独立模块,从而提升了代码的模块化、可维护性和可扩展性。
Vue.js具备虚拟DOM的特性,Vue会自动更新与之绑定的DOM元素,从而实现视图的实时更新。虚拟DOM则是Vue.js的一种优化手段,通过将对DOM的操作抽象为一个虚拟的DOM树来提高性能,减少实际DOM操作的开销[6]。Vue还提供了丰富的插件和工具,如Vue Router用于路由管理,Vuex用于状态管理,方便开发者构建复杂的前端应用。Vue的灵活性和简洁性使其成为现代Web开发中常用的前端框架之一。
2.4 MySQL数据库
MySQL是一种开源的关系型数据库管理系统(RDBMS),基于SQL(结构化查询语言)进行数据操作。作为一个被广泛使用的数据库系统,MySQL具有高度的性能、可扩展性和可靠性。MySQL使用表格结构来存储数据,每个表由多个列和行组成,数据通过SQL查询语言进行操作[7]。MySQL支持多种数据类型,如整数、浮动小数、字符串、日期等,以满足不同应用场景对数据存储的需求。在实际应用中,MySQL通常用于存储和管理结构化数据,通过索引、视图、触发器等功能提升数据查询的效率和数据的完整性。
MySQL支持ACID事务特性(原子性、一致性、隔离性、持久性),确保数据库操作的可靠性和数据的一致性。它还支持多种存储引擎,其中InnoDB是最常用的存储引擎,具备事务支持、行级锁定和外键约束等特性,适用于高并发、高可靠性的数据存储需求。MySQL可以通过主从复制、分区和分库分表等技术实现横向扩展,以应对大规模数据存储和高负载的应用需求。MySQL还具有灵活的权限管理机制,支持管理用户角色管理、细粒度的权限控制等,保障数据的安全性。
3需求分析
从技术可行性角度来看,所选技术能够充分满足当前应用需求。B/S架构具有良好的跨平台特性,借助浏览器端渲染与服务器端处理,能够实现不同操作系统和设备上的无缝访问。SpringBoot框架基于成熟的Spring生态,自动配置机制降低了开发与部署的复杂度,支持高效开发和微服务架构的实现。MySQL数据库在数据存储、查询优化方面具有强大能力,其ACID事务特性与高并发支持能够保证数据一致性与系统稳定性,且广泛应用于多种行业,具备可扩展性和高效性。
从操作可行性角度,所有选用的技术都有良好的文档支持和广泛的开发社区。B/S架构的实施依赖于常见的Web技术,技术栈成熟,操作流程规范,适合企业级应用的快速部署与运维。SpringBoot框架简化了Spring应用的配置与开发,集成了嵌入式Web服务器,使得开发者能够快速启动项目,减少了对开发环境和部署环境的依赖。Vue.js以组件化的设计思想,极大提升了前端开发的效率与代码复用性,操作简便。MySQL数据库提供了易于管理的注册用户界面,操作界面直观,支持多种操作系统,适合日常的数据库管理和维护工作。
从经济可行性角度,所有选用的技术均为开源软件,降低了开发与部署成本。B/S架构减少了客户端软件的安装和更新需求,减轻了IT维护成本。SpringBoot框架通过减少配置和自动化部署,降低了开发和运营的时间成本。Vue.js提供了快速开发的能力,减少了前端开发的人员需求。MySQL作为开源数据库,不仅在授权成本上具有优势,而且通过其高效的查询与事务处理能力,可以在保证性能的同时降低硬件资源的投入,实现资源的高效利用。
1.可用性需求
系统必须具备高可用性,以确保其在各种使用场景下能够稳定运行。为满足可用性要求,系统应当具备自恢复能力和冗余机制,避免因单点故障而导致的服务中断。具体而言,系统的部署架构应支持负载均衡和集群配置,通过多个实例的协作提高整体系统的可用性。系统应提供详尽的监控与告警机制,能够实时追踪系统运行状态,及时发现潜在问题并触发自动恢复操作或通知管理员。在用户体验方面,系统需要提供清晰的错误提示信息,并能够在发生异常时通过回滚操作或其他容错机制,保证用户的操作不受到严重影响。
2.可靠性需求
可靠性要求系统在长时间运行中保持稳定,能够有效应对各种可能的故障和压力。系统设计应支持高可用的数据库架构,采用数据库主从复制、分片等技术以实现数据的可靠存储与访问。应用层应具备容错能力,在面对硬件故障、网络中断等意外情况时,能够保持系统的正常服务或在故障恢复后迅速恢复数据和业务流程。系统应具备日志记录功能,能够全面记录操作过程和异常信息,从而为问题追踪与系统优化提供数据支持。系统的可靠性还需要通过压力测试和稳定性测试来验证,确保在大规模用户访问及高并发场景下能够正常运行,不发生崩溃或数据丢失现象。
3.安全性需求
系统的安全性需求必须得到高度重视,确保系统和用户数据的保密性、完整性和可用性。为实现数据安全,系统应采用加密技术,特别是在用户认证、敏感数据传输和存储过程中,采用SSL/TLS协议进行加密通信,确保数据在传输过程中不被窃取或篡改。系统应支持用户身份验证与授权管理,采用如OAuth、JWT等安全机制防止未授权访问。访问控制应细化到资源级别,确保不同角色的用户只能访问其权限范围内的功能。为了防止恶意攻击,系统还应加强对常见攻击方式(如SQL注入、XSS攻击、CSRF攻击等)的防护,通过输入验证、输出转义、会话管理等技术措施提高系统的安全性。系统应定期进行安全审计与漏洞扫描,及时发现并修补可能的安全漏洞,保障系统的长期安全运营。
功能需求分析是对系统所需功能进行详细描述的过程,明确系统的目标、功能模块及其相互关系。在此阶段,结合用户需求、业务流程和技术架构,识别系统必须实现的各项功能,并对其优先级、实现方式和约束条件进行梳理。通过功能需求分析,确保系统设计能够满足实际需求,且具有良好的可用性、可维护性和扩展性,为后续的系统开发和测试提供明确的指导和依据。
普通用户可注册登录进系统界面,系统界面由注册登录、首页、交流论坛、通知公告、旅游资讯、在线聊天、社区信息、摄影作品、付费作品、我的账户和个人中心(个人首页、用户加入、购买订单、发送文件、收藏、评论管理)组成,以满足用户在旅拍作品中的各种需求。具体的功能如下:
注册登录:普通用户在注册时需要提供基本的个人信息,如用户名和密码。为了提升用户体验,平台支持通过微信、QQ、微博等第三方账户进行快速授权登录,简化了登录流程,让用户可以更便捷地访问平台。
首页:用户探索平台丰富内容的起点,这里展示了最新的旅游资讯、热门社区动态以及精选摄影作品推荐。根据用户的浏览习惯与兴趣偏好,付费作品将智能推荐至首页显眼位置,确保每位用户都能第一时间发现最符合自己兴趣的内容,享受个性化的体验。
交流论坛:为用户提供了一个自由发表意见和分享经验的空间。用户不仅可以查看他人的帖子并点赞或发表评论,还可以创建自己的话题帖,通过添加封面图、标题、分类、标签和正文来增强内容的表现力,促进更深层次的互动与知识共享。
通知公告:帮助用户及时获取网站的重要信息,包括网站公告、关于我们、联系方式及网站介绍等。这不仅增强了用户对平台的信任感,也使他们能够更好地利用平台资源,参与到社区活动中去。
旅游资讯:专注于提供丰富的旅游主题资讯,无论是热门景点推荐还是实用旅行小贴士,用户都可以在这里找到。此外,用户还能对感兴趣的资讯进行点赞、收藏或留下宝贵的评论,与其他旅行爱好者共同分享经验和见解,形成一个积极活跃的交流圈。
在线聊天:为了加强用户之间的沟通交流,平台提供了在线聊天功能,支持一对一聊天和群聊。这不仅方便了用户之间的工作交流,也为摄影师与客户间的合作洽谈提供了便利,极大地提升了社交互动的可能性。
社区信息:展示了各类摄影和旅行爱好者的社群列表,详细介绍了每个社区的特点(如名称、标签、创建时间、社区简介和加入要求)。用户可以根据自己的兴趣选择申请加入特定的社区,进一步深化社交网络,并参与到更多有趣的活动中。
摄影作品:展示区汇集了来自全球各地摄影师的杰作,每件作品都配有详细的描述信息,包括发布用户、作品名称、类型、发布时间和作品简介等。用户可以通过评分、点赞、收藏或评论来表达自己对作品的喜爱和支持,并且可以下载作品文件,随时随地欣赏。
付费作品:专区专为高质量、高价值的摄影作品设立,用户需支付一定费用才能解锁这些精彩的作品。购买后,用户可以查看订单详情并支付费用,之后便可查看或下载已付费的作品,同时也可以对作品进行评分、点赞、收藏或发表评论,确保每一位热爱摄影的用户都能获得满意的体验。
我的账户:轻松管理个人资料和安全设置,包括更新基本信息、修改密码等操作,确保账户的安全性和信息的准确性,让用户拥有更加个性化和安全的使用体验。
个人中心:由多个模块组成,分别是个人首页:展示用户的个人资料、活动记录和成就,让用户对自己的参与情况一目了然。用户加入:追踪已提交的社团加入请求及其审核进度,随时掌握最新动态,了解社团是否接受了自己的申请。购买订单:查看所有购买的订单详情,确认支付状态,并追踪购买记录,保证交易透明度。发送文件:查看已付费后摄影师发送的文件,既可在线查看也可下载到本地,方便随时查阅,满足用户的不同需求。收藏:整理和管理收藏列表,让用户能迅速找到心仪的作品,享受个性化的浏览体验。评论管理:查看并回复其他用户对自己评论的反馈,增进互动,共同构建一个积极健康的社区环境,促进良好的社区氛围。
普通用户用例图如图3-1所示。

图3-1 普通用户用例图
摄影师用户可注册登录进系统界面,系统界面由注册登录、首页、交流论坛、通知公告、旅游资讯、在线聊天、社区信息、摄影作品、付费作品、我的账户和个人中心(个人首页、申请加入、摄影作品、付费作品、购买订单、发送文件、收获提现、收藏、评论管理)组成,为摄影师用户提供一个既专业又充满活力的旅拍作品交流平台。具体的功能如下:
注册登录:在注册过程中,摄影师不仅需要填写基本的个人信息如用户名和密码,还需上传个人的专业摄影师证书以验证其专业资质。为了简化用户的登录流程,平台支持通过微信、QQ、微博等第三方账户进行授权登录,为用户提供更加便捷的登录体验。
首页:用户探索平台内容的第一站,这里汇聚了最新的旅游资讯、热门的社区信息以及精选的摄影作品推荐。基于用户的兴趣偏好与浏览历史,付费作品将智能地被优先展示于首页显著位置,确保每位用户都能第一时间发现最感兴趣的内容。
交流论坛:是一个开放的空间,让用户可以自由地发表关于摄影、旅行等主题的看法和经验分享。用户不仅可以查看他人的帖子并点赞或评论,还可以创建自己的话题帖,通过添加封面图、标题、分类、标签和正文来丰富内容的表现形式,增强互动性和参与感。
通知公告:帮助用户及时获取平台的重要信息,包括网站公告、关于我们、联系方式及网站介绍等内容。清晰透明的信息传递机制有助于建立用户对平台的信任,并使他们能够更好地利用平台资源。
旅游资讯:专注于提供丰富的旅游主题资讯,无论是热门景点推荐还是实用旅行小贴士,用户都可以在这里找到。此外,用户还能对感兴趣的资讯进行点赞、收藏或留下宝贵的评论,与其他旅行爱好者共同分享经验和见解。
在线聊天:为了加强用户之间的沟通交流,平台提供了在线聊天功能,支持一对一聊天和群聊。这不仅方便了摄影师之间的工作交流,也为摄影师与客户间的合作洽谈提供了便利。
社区信息:展示了各类摄影和旅行爱好者的社群列表,详细介绍了每个社区的特点(如名称、标签、创建时间、加入要求和简介)。用户可以根据自己的兴趣选择加入特定的社区,进一步深化社交网络。
摄影作品:展示区汇集了来自全球各地摄影师的杰作,每件作品都配有详细的描述信息,包括作者、作品名称、类型、发布时间等。用户可以通过点赞、收藏或评论来表达自己对作品的喜爱和支持。
付费作品:专区专为高质量、高价值的摄影作品设立,用户需支付一定费用才能解锁这些精彩的作品。这不仅为摄影师提供了变现途径,也为买家带来了独特的视觉享受。
我的账户:用户轻松管理个人资料和安全设置,包括更新基本信息、修改密码等操作,确保账户的安全性和信息的准确性。
个人中心:由多个模块组成,分别是个人首页:统计并展示摄影师的所有摄影作品数量,一目了然。申请加入:追踪已提交的社团加入请求及其审核进度,了解最新动态。摄影作品管理:全面管理摄影作品,从查询、重置到新增和删除,每一个环节都尽在掌握之中。付费作品管理:除了普通摄影作品的功能外,还增加了价格设定选项,便于商业运作。购买订单处理:查看订单详情,在确认收到款项后迅速发送作品给买家,保证交易顺利。发送文件:追踪已发送作品的状态,确保每一步都不出错。收获提现:提交提现申请,等待管理员审核后即可安全地将收益提现。收藏:整理和管理收藏列表,让心仪的作品随时可得。评论管理:查看并回复用户对自己作品的评论,增进与粉丝的互动,提升社区氛围。
摄影师用户用例图如图3-2所示。

图3-2 摄影师用户用例图
管理员在旅拍作品交流平台中的角色至关重要,他们负责维护系统内容,后台系统由登录、后台首页、系统用户、标签名称管理、社区信息管理、申请加入管理、用户加入管理、作品类型管理、摄影作品管理、付费作品管理、购买订单管理、发送文件管理、收获提现管理、系统管理、通知公告管理、资源管理、交流管理组成,管理员全面而细致的控制能力,确保系统的稳定运行和持续优化。具体详情如下:
登录:管理员可以通过直接输入用户名和密码登录,或利用第三方平台(如微信、QQ、微博)进行授权登录。这种灵活的登录方式不仅提高了管理工作的便捷性,也确保了账号的安全性和易用性。
后台首页:为管理员提供了摄影作品的详细统计概览,包括上传数量、分类分布等关键数据。这些信息有助于管理员快速了解平台上内容的整体状况,做出更加精准的数据驱动决策。
系统用户:管理员全面管理平台上的所有用户,涵盖管理员、普通用户以及摄影师用户。特别地,对于摄影师用户的提现申请,管理员可以审核后直接支付款项,并根据需要调整各用户的使用状态与权限,确保平台运营的顺畅。
标签名称管理:管理员能够查看现有的标签列表,并添加新的标签以优化作品分类。通过精确的标签管理,不仅可以更好地组织和展示摄影作品,还能提升用户体验,让用户更容易找到感兴趣的内容。
社区信息管理:管理员可以浏览社区信息列表,查看每个社区的详细信息,包括社区名称、标签、创建时间、简介及加入要求,并对评论进行管理。此外,还支持添加新的社区信息,丰富社区资源,促进更多有意义的互动。
申请加入管理:管理员查看摄影师用户提交的社团加入申请列表,审查每一个申请的详情,并决定是否批准加入请求。这有助于确保社区成员的质量,维持一个积极健康的交流环境。
用户加入管理:管理员可通过此功能查看已成功加入社区的用户列表及其详情,并根据需要进行进一步审核或调整,确保社区的良好运营和持续发展。
作品类型管理:管理员可以查看现有的作品类型列表,包括每种类型的详细描述和相关评论,并能添加新的作品类型。这不仅有助于满足不同类型摄影作品的需求,还能增强平台的专业性和吸引力。
摄影作品管理:管理员可以全面管理摄影作品,包括查看作品列表、详细信息、用户评论,并能添加新的摄影作品。这确保了平台上内容的质量与多样性,同时也促进了创作者的积极性。
付费作品管理:管理员负责管理付费作品,包括查看作品列表、详细信息及用户评论,并能添加新的付费作品。这确保高质量的作品得到应有的关注和回报,同时维护良好的商业环境。
购买订单管理:管理员可以查看购买订单列表,详细了解每个订单的状态,并在确认收到款项后发送作品给买家,同时处理支付事务。这一过程保证了交易流程的顺畅,提升了用户的满意度。
发送文件管理:管理员查询、重置或删除发送文件的记录,确保所有文件都能准确无误地发送到相应用户手中,从而提升整体的用户体验和服务质量。
收获提现管理:管理员能够查看收获提现列表,审查每个提现请求的详情并作出审核决定,必要时可添加新的提现请求。这确保资金流动透明公正,增强了平台的信任度。
系统管理:涵盖了轮播图管理等功能,管理员可以通过更新轮播图来展示最新活动或热门内容,吸引用户注意并提高参与度。有效的系统管理是保持平台活力的重要手段。
通知公告管理:管理员可以发布和管理网站的通知公告,确保重要信息(如网站公告、关于我们、联系方式、网站介绍等)及时传达给所有用户,增强信息透明度和用户的归属感。
资源管理:管理员负责管理旅游资讯及其分类,确保平台上提供的旅游资源既丰富又有序。通过精心策划和管理,管理员能够让用户轻松找到感兴趣的信息,享受更优质的体验。
交流管理:管理员可以管理和维护交流论坛及其分类,促进用户之间的互动交流,营造积极健康的社区环境。这包括发布新话题、管理现有话题及其评论等操作,确保论坛内容的质量和积极性,增强社区凝聚力。
管理员用例图如图3-3所示。

图3-3管理员用例图
3.4.1数据开发流程
系统开发流程的主要步骤,从需求分析到系统完成的全过程。流程包括需求分析、总体设计(结构、功能、数据)、详细设计(模块、编码)、模块整合与调用,以及测试、扩展和完善,最终完成系统的开发。本系统的开发流程如图所示

图3-4系统开发流程图
3.4.2用户登录流程
用户输入注册用户名和密码后,系统先检查输入是否为空,再验证注册用户名是否存在,若存在则通过注册用户名获取密码并校验。若密码正确则登录成功,否则提示密码错误。若注册用户名不存在或无法登录,提示注册用户操作无效。如图所示。

图3-5登录流程图
3.4.3系统操作流程
用户首先进入系统登录界面,输入注册用户名和密码后,系统验证信息是否正确。若验证失败,返回登录界面重新输入;若验证成功,则进入功能界面,执行相应功能处理后结束操作流程。操作流程如图所示。

图3-6 系统操作流程图
3.4.4添加信息流程
管理员可以添加信息,注册用户添加可以自己权限内的信息,输入信息后,要想利用这个软件来进行系统的安全管理,首先需要登录到该软件中。添加信息流程如图所示。

图3-7添加信息流程图
3.4.5修改信息流程
用户首先选择需要修改的记录,输入修改后的数据,系统判断输入数据是否合法。若数据不合法,提示重新输入;若数据合法,则将修改后的数据写入数据库,完成操作后流程结束。修改信息流程图如图所示。

图3-8 修改信息流程图
3.4.6删除信息流程
用户选择需要删除的记录后,系统判断是否确认删除。若未确认,返回选择环节;若确认删除,则更新数据库,删除对应记录,完成操作后流程结束。删除信息流程图如图所示。

图3-9删除信息流程图
4系统设计
系统由表现层、业务逻辑层、数据访问层和数据库服务器组成。表现层通过浏览器(如IE、Chrome、Firefox)与注册用户交互,采用FreeMarker、Bootstrap、jQuery等技术实现界面呈现。业务逻辑层负责处理系统的核心业务逻辑,通过分模块设计实现功能分离。数据访问层使用MyBatis框架连接数据库,执行数据的增删改查操作。数据库服务器采用MySQL进行数据存储和管理,为系统提供稳定的数据库支持。整个架构通过Tomcat服务器完成用户请求的接收和处理,确保系统的高效运行[8]。整个系统架构如图4-1所示。

图4-1 系统架构图
系统功能结构图如图4-2所示。

图4-2 系统功能结构图
租客用户通过注册模块发送注册请求,系统完成注册后返回确认信息。随后,用户通过登录模块发送登录请求,系统验证用户信息后允许访问目标系统。注用户完成操作后可选择退出,系统终止会话。注册时序图,如图4-3所示。

图4-3 注册时序图
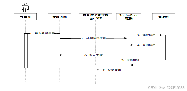
4.2.2登录时序图
管理员输入登录信息后,登录界面将信息传递至前台管理界面,随后通过SpringBoot框架读取数据库中的注册用户信息并返回。系统验证信息,若验证成功则登录成功,若验证失败则返回错误提示。登录时序图如图4-4所示。

图4-4登录时序图
4.2.3管理员修改注册用户信息时序图
管理员输入登录信息后,进入注册用户信息管理模块,选择增删改查操作并提交命令至数据库。数据库执行操作后返回成功状态,系统显示注册用户管理界面并提示操作成功。管理员修改注册用户信息时序图如图4-5所示。

图4-5管理员修改注册用户信息时序图
4.2.4管理员管理系统信息时序图
管理员通过访问系统发起请求,系统接收访问后转向系统信息模块进行管理操作。管理完成后,系统返回管理结果至系统,最终反馈给管理员,管理员可选择退出。管理员管理系统信息时序图如图4-6所示。

图4-6管理员管理系统信息时序图
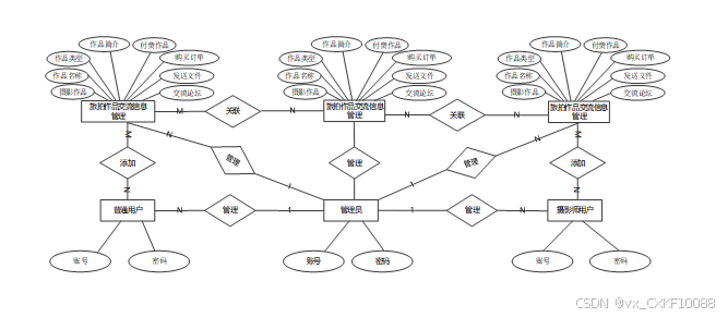
数据库设计是系统开发中至关重要的环节,为系统提供高效、规范的数据存储和管理方案。设计过程包括需求分析、实体设计、表设计和逻辑结构设计。首先,通过分析业务需求,确定系统的核心实体及其属性,同时明确实体间的关系。接着,将实体抽象为具体的数据库表,为每张表定义字段名、数据类型、主键和外键,通过主外键关系和关联表设计,保证数据的完整性和一致性。最后,数据库逻辑设计进一步优化表之间的关系,通过索引、视图和存储过程提升查询效率和操作性能。整个设计需严格遵循规范,避免数据冗余和冲突,确保系统在高并发访问和复杂数据处理场景下的稳定性和高效性。
4.3.1数据库实体设计
数据库实体设计是数据库设计的关键步骤,对实际业务逻辑中涉及的实体及其属性进行抽象建模,明确系统中的主要信息对象及其关系。在实体设计中,根据需求分析确定系统的核心实体,如注册用户、权限等,提取实体的主要属性,如注册用户的ID、姓名、联系方式、名称、类型等,同时定义各实体之间的关系,包括一对一、一对多、多对多等。在设计过程中,注重实体的完整性、规范性和唯一性,确保设计能够满足系统功能需求,并为后续的表设计提供清晰的结构框架。实体设计需遵循数据库设计的标准化要求,避免数据冗余和不必要的复杂度。以下将展示系统的全局E-R图。
系统全局E-R图如图4-7所示。

4.3.2数据库表设计
数据库表设计基于实体设计,将抽象的实体映射为具体的表结构。设计过程中,为每个实体定义表名、字段名及数据类型 。根据业务需求,合理定义主键、外键及约束条件,确保表之间的关联性,例如通过外键建立用户表和角色表之间的关系。表设计时注重数据存储的完整性、一致性,并通过索引优化查询效率,最终确保数据库结构能够支持系统的功能需求。以下是系统的数据库表设计展示。
表 4-1-access_token(登陆访问时长)
| 编号 | 字段名 | 类型 | 长度 | 是否非空 | 是否主键 | 注释 |
| 1 | token_id | int | 是 | 是 | 临时访问牌ID | |
| 2 | token | varchar | 64 | 否 | 否 | 临时访问牌 |
| 3 | info | text | 65535 | 否 | 否 | 信息 |
| 4 | maxage | int | 是 | 否 | 最大寿命:默认2小时 | |
| 5 | create_time | timestamp | 是 | 否 | 创建时间 | |
| 6 | update_time | timestamp | 是 | 否 | 更新时间 | |
| 7 | user_id | int | 是 | 否 | 用户编号 |
表 4-2-apply_to_join(申请加入)
| 编号 | 字段名 | 类型 | 长度 | 是否非空 | 是否主键 | 注释 |
| 1 | apply_to_join_id | int | 是 | 是 | 申请加入ID | |
| 2 | community_name | varchar | 64 | 否 | 否 | 社区名称 |
| 3 | photographer_user | int | 否 | 否 | 摄影师用户 | |
| 4 | photographers_name | varchar | 64 | 否 | 否 | 摄影师姓名 |
| 5 | photographers_phone | varchar | 64 | 否 | 否 | 摄影师电话 |
| 6 | photographer_certificate | varchar | 255 | 否 | 否 | 摄影师证书 |
| 7 | photographers_works | varchar | 255 | 否 | 否 | 摄影师作品 |
| 8 | examine_state | varchar | 16 | 是 | 否 | 审核状态 |
| 9 | examine_reply | varchar | 255 | 否 | 否 | 审核回复 |
| 10 | create_time | datetime | 是 | 否 | 创建时间 | |
| 11 | update_time | timestamp | 是 | 否 | 更新时间 | |
| 12 | source_table | varchar | 255 | 否 | 否 | 来源表 |
| 13 | source_id | int | 否 | 否 | 来源ID | |
| 14 | source_user_id | int | 否 | 否 | 来源用户 |
表 4-3-article(文章)
| 编号 | 字段名 | 类型 | 长度 | 是否非空 | 是否主键 | 注释 |
| 1 | article_id | mediumint | 是 | 是 | 文章id | |
| 2 | title | varchar | 125 | 是 | 是 | 标题 |
| 3 | type | varchar | 64 | 是 | 否 | 文章分类 |
| 4 | hits | int | 是 | 否 | 点击数 | |
| 5 | praise_len | int | 是 | 否 | 点赞数 | |
| 6 | create_time | timestamp | 是 | 否 | 创建时间 | |
| 7 | update_time | timestamp | 是 | 否 | 更新时间 | |
| 8 | source | varchar | 255 | 否 | 否 | 来源 |
| 9 | url | varchar | 255 | 否 | 否 | 来源地址 |
| 10 | tag | varchar | 255 | 否 | 否 | 标签 |
| 11 | content | longtext | 4294967295 | 否 | 否 | 正文 |
| 12 | img | varchar | 255 | 否 | 否 | 封面图 |
| 13 | description | text | 65535 | 否 | 否 | 文章描述 |
表 4-4-article_type(文章分类)
| 编号 | 字段名 | 类型 | 长度 | 是否非空 | 是否主键 | 注释 |
| 1 | type_id | smallint | 是 | 是 | 分类ID | |
| 2 | display | smallint | 是 | 否 | 显示顺序 | |
| 3 | name | varchar | 16 | 是 | 否 | 分类名称 |
| 4 | father_id | smallint | 是 | 否 | 上级分类ID | |
| 5 | description | varchar | 255 | 否 | 否 | 描述 |
| 6 | icon | text | 65535 | 否 | 否 | 分类图标 |
| 7 | url | varchar | 255 | 否 | 否 | 外链地址 |
| 8 | create_time | timestamp | 是 | 否 | 创建时间 | |
| 9 | update_time | timestamp | 是 | 否 | 更新时间 |
表 4-5-auth(用户权限管理)
| 编号 | 字段名 | 类型 | 长度 | 是否非空 | 是否主键 | 注释 |
| 1 | auth_id | int | 是 | 是 | 授权ID | |
| 2 | user_group | varchar | 64 | 否 | 否 | 用户组 |
| 3 | mod_name | varchar | 64 | 否 | 否 | 模块名 |
| 4 | table_name | varchar | 64 | 否 | 否 | 表名 |
| 5 | page_title | varchar | 255 | 否 | 否 | 页面标题 |
| 6 | path | varchar | 255 | 否 | 否 | 路由路径 |
| 7 | parent | varchar | 64 | 否 | 否 | 父级菜单 |
| 8 | parent_sort | int | 是 | 否 | 父级菜单排序 | |
| 9 | position | varchar | 32 | 否 | 否 | 位置 |
| 10 | mode | varchar | 32 | 是 | 否 | 跳转方式 |
| 11 | add | tinyint | 是 | 否 | 是否可增加 | |
| 12 | del | tinyint | 是 | 否 | 是否可删除 | |
| 13 | set | tinyint | 是 | 否 | 是否可修改 | |
| 14 | get | tinyint | 是 | 否 | 是否可查看 | |
| 15 | field_add | text | 65535 | 否 | 否 | 添加字段 |
| 16 | field_set | text | 65535 | 否 | 否 | 修改字段 |
| 17 | field_get | text | 65535 | 否 | 否 | 查询字段 |
| 18 | table_nav_name | varchar | 500 | 否 | 否 | 跨表导航名称 |
| 19 | table_nav | varchar | 500 | 否 | 否 | 跨表导航 |
| 20 | option | text | 65535 | 否 | 否 | 配置 |
| 21 | create_time | timestamp | 是 | 否 | 创建时间 | |
| 22 | update_time | timestamp | 是 | 否 | 更新时间 |
表 4-6-code_token(验证码)
| 编号 | 字段名 | 类型 | 长度 | 是否非空 | 是否主键 | 注释 |
| 1 | code_token_id | int | 是 | 是 | 验证码ID | |
| 2 | token | varchar | 255 | 否 | 否 | 令牌 |
| 3 | code | varchar | 255 | 否 | 否 | 验证码 |
| 4 | expire_time | timestamp | 是 | 否 | 失效时间 | |
| 5 | create_time | timestamp | 是 | 否 | 创建时间 | |
| 6 | update_time | timestamp | 是 | 否 | 更新时间 |
表 4-7-collect(收藏)
| 编号 | 字段名 | 类型 | 长度 | 是否非空 | 是否主键 | 注释 |
| 1 | collect_id | int | 是 | 是 | 收藏ID | |
| 2 | user_id | int | 是 | 是 | 收藏人ID | |
| 3 | source_table | varchar | 255 | 否 | 否 | 来源表 |
| 4 | source_field | varchar | 255 | 否 | 否 | 来源字段 |
| 5 | source_id | int | 是 | 否 | 来源ID | |
| 6 | title | varchar | 255 | 否 | 否 | 标题 |
| 7 | img | varchar | 255 | 否 | 否 | 封面 |
| 8 | create_time | timestamp | 是 | 否 | 创建时间 | |
| 9 | update_time | timestamp | 是 | 否 | 更新时间 |
表 4-8-comment(评论)
| 编号 | 字段名 | 类型 | 长度 | 是否非空 | 是否主键 | 注释 |
| 1 | comment_id | int | 是 | 是 | 评论ID | |
| 2 | user_id | int | 是 | 是 | 评论人ID | |
| 3 | reply_to_id | int | 是 | 否 | 回复评论ID | |
| 4 | content | longtext | 4294967295 | 否 | 否 | 内容 |
| 5 | nickname | varchar | 255 | 否 | 否 | 昵称 |
| 6 | avatar | varchar | 255 | 否 | 否 | 头像地址 |
| 7 | create_time | timestamp | 是 | 否 | 创建时间 | |
| 8 | update_time | timestamp | 是 | 否 | 更新时间 | |
| 9 | source_table | varchar | 255 | 否 | 否 | 来源表 |
| 10 | source_field | varchar | 255 | 否 | 否 | 来源字段 |
| 11 | source_id | int | 是 | 否 | 来源ID |
表 4-9-community_information(社区信息)
| 编号 | 字段名 | 类型 | 长度 | 是否非空 | 是否主键 | 注释 |
| 1 | community_information_id | int | 是 | 是 | 社区信息ID | |
| 2 | community_name | varchar | 64 | 否 | 否 | 社区名称 |
| 3 | community_label | varchar | 64 | 否 | 否 | 社区标签 |
| 4 | creation_time | date | 否 | 否 | 创建时间 | |
| 5 | community_pictures | varchar | 255 | 否 | 否 | 社区图片 |
| 6 | accession_requirements | text | 65535 | 否 | 否 | 加入要求 |
| 7 | community_profile | text | 65535 | 否 | 否 | 社区简介 |
| 8 | praise_len | int | 是 | 否 | 点赞数 | |
| 9 | collect_len | int | 是 | 否 | 收藏数 | |
| 10 | comment_len | int | 是 | 否 | 评论数 | |
| 11 | apply_to_join_limit_times | int | 是 | 否 | 加入限制次数 | |
| 12 | user_join_limit_times | int | 是 | 否 | 申请限制次数 | |
| 13 | create_time | datetime | 是 | 否 | 创建时间 | |
| 14 | update_time | timestamp | 是 | 否 | 更新时间 |
表 4-10-forum(论坛)
| 编号 | 字段名 | 类型 | 长度 | 是否非空 | 是否主键 | 注释 |
| 1 | forum_id | mediumint | 是 | 是 | 论坛ID | |
| 2 | display | smallint | 是 | 否 | 排序 | |
| 3 | user_id | mediumint | 是 | 否 | 用户ID | |
| 4 | nickname | varchar | 16 | 否 | 否 | 昵称 |
| 5 | praise_len | int | 否 | 否 | 点赞数 | |
| 6 | hits | int | 是 | 否 | 访问数 | |
| 7 | title | varchar | 125 | 是 | 否 | 标题 |
| 8 | keywords | varchar | 125 | 否 | 否 | 关键词 |
| 9 | description | varchar | 255 | 否 | 否 | 描述 |
| 10 | url | varchar | 255 | 否 | 否 | 来源地址 |
| 11 | tag | varchar | 255 | 否 | 否 | 标签 |
| 12 | img | text | 65535 | 否 | 否 | 封面图 |
| 13 | content | longtext | 4294967295 | 否 | 否 | 正文 |
| 14 | create_time | timestamp | 是 | 否 | 创建时间 | |
| 15 | update_time | timestamp | 是 | 否 | 更新时间 | |
| 16 | avatar | varchar | 255 | 否 | 否 | 发帖人头像 |
| 17 | type | varchar | 64 | 是 | 否 | 论坛分类 |
| 18 | istop | int | 是 | 否 | 是否置顶 |
表 4-11-forum_type(论坛分类)
| 编号 | 字段名 | 类型 | 长度 | 是否非空 | 是否主键 | 注释 |
| 1 | type_id | smallint | 是 | 是 | 分类ID | |
| 2 | name | varchar | 16 | 是 | 否 | 分类名称 |
| 3 | description | varchar | 255 | 否 | 否 | 描述 |
| 4 | url | varchar | 255 | 否 | 否 | 外链地址 |
| 5 | father_id | smallint | 是 | 否 | 上级分类ID | |
| 6 | icon | varchar | 255 | 否 | 否 | 分类图标 |
| 7 | create_time | timestamp | 是 | 否 | 创建时间 | |
| 8 | update_time | timestamp | 是 | 否 | 更新时间 |
表 4-12-harvest_cash_withdrawal(收获提现)
| 编号 | 字段名 | 类型 | 长度 | 是否非空 | 是否主键 | 注释 |
| 1 | harvest_cash_withdrawal_id | int | 是 | 是 | 收获提现ID | |
| 2 | photographer_user | int | 否 | 否 | 摄影师用户 | |
| 3 | photographers_name | varchar | 64 | 否 | 否 | 摄影师姓名 |
| 4 | photographers_phone | varchar | 64 | 否 | 否 | 摄影师电话 |
| 5 | harvest_amount | double | 否 | 否 | 收获金额 | |
| 6 | withdrawal_amount | double | 否 | 否 | 提现金额 | |
| 7 | examine_state | varchar | 16 | 是 | 否 | 审核状态 |
| 8 | examine_reply | varchar | 255 | 否 | 否 | 审核回复 |
| 9 | create_time | datetime | 是 | 否 | 创建时间 | |
| 10 | update_time | timestamp | 是 | 否 | 更新时间 |
表 4-13-hits(用户点击)
| 编号 | 字段名 | 类型 | 长度 | 是否非空 | 是否主键 | 注释 |
| 1 | hits_id | int | 是 | 是 | 点赞ID | |
| 2 | user_id | int | 是 | 否 | 点赞人 | |
| 3 | create_time | timestamp | 是 | 否 | 创建时间 | |
| 4 | update_time | timestamp | 是 | 否 | 更新时间 | |
| 5 | source_table | varchar | 255 | 否 | 否 | 来源表 |
| 6 | source_field | varchar | 255 | 否 | 否 | 来源字段 |
| 7 | source_id | int | 是 | 否 | 来源ID |
表 4-14-label_name(标签名称)
| 编号 | 字段名 | 类型 | 长度 | 是否非空 | 是否主键 | 注释 |
| 1 | label_name_id | int | 是 | 是 | 标签名称ID | |
| 2 | label_name | varchar | 64 | 否 | 否 | 标签名称 |
| 3 | create_time | datetime | 是 | 否 | 创建时间 | |
| 4 | update_time | timestamp | 是 | 否 | 更新时间 |
表 4-15-notice(公告)
| 编号 | 字段名 | 类型 | 长度 | 是否非空 | 是否主键 | 注释 |
| 1 | notice_id | mediumint | 是 | 是 | 公告ID | |
| 2 | title | varchar | 125 | 是 | 否 | 标题 |
| 3 | content | longtext | 4294967295 | 否 | 否 | 正文 |
| 4 | create_time | timestamp | 是 | 否 | 创建时间 | |
| 5 | update_time | timestamp | 是 | 否 | 更新时间 |
表 4-16-ordinary_user(普通用户)
| 编号 | 字段名 | 类型 | 长度 | 是否非空 | 是否主键 | 注释 |
| 1 | ordinary_user_id | int | 是 | 是 | 普通用户ID | |
| 2 | user_name | varchar | 64 | 否 | 否 | 用户姓名 |
| 3 | user_gender | varchar | 64 | 否 | 否 | 用户性别 |
| 4 | user_phone | varchar | 64 | 否 | 否 | 用户电话 |
| 5 | examine_state | varchar | 16 | 是 | 否 | 审核状态 |
| 6 | user_id | int | 是 | 否 | 用户ID | |
| 7 | create_time | datetime | 是 | 否 | 创建时间 | |
| 8 | update_time | timestamp | 是 | 否 | 更新时间 |
表 4-17-paid_works(付费作品)
| 编号 | 字段名 | 类型 | 长度 | 是否非空 | 是否主键 | 注释 |
| 1 | paid_works_id | int | 是 | 是 | 付费作品ID | |
| 2 | publish_user | int | 否 | 否 | 发布用户 | |
| 3 | photographers_name | varchar | 64 | 否 | 否 | 摄影师姓名 |
| 4 | name_of_work | varchar | 64 | 否 | 否 | 作品名称 |
| 5 | types_of_works | varchar | 64 | 否 | 否 | 作品类型 |
| 6 | release_time | date | 否 | 否 | 发布时间 | |
| 7 | price_of_works | double | 否 | 否 | 作品价格 | |
| 8 | work_cover | varchar | 255 | 否 | 否 | 作品封面 |
| 9 | introduction_to_works | longtext | 4294967295 | 否 | 否 | 作品简介 |
| 10 | hits | int | 是 | 否 | 点击数 | |
| 11 | praise_len | int | 是 | 否 | 点赞数 | |
| 12 | collect_len | int | 是 | 否 | 收藏数 | |
| 13 | comment_len | int | 是 | 否 | 评论数 | |
| 14 | recommend | int | 是 | 否 | 智能推荐 | |
| 15 | purchase_order_limit_times | int | 是 | 否 | 购买限制次数 | |
| 16 | create_time | datetime | 是 | 否 | 创建时间 | |
| 17 | update_time | timestamp | 是 | 否 | 更新时间 |
表 4-18-photographer_user(摄影师用户)
| 编号 | 字段名 | 类型 | 长度 | 是否非空 | 是否主键 | 注释 |
| 1 | photographer_user_id | int | 是 | 是 | 摄影师用户ID | |
| 2 | photographers_name | varchar | 64 | 否 | 否 | 摄影师姓名 |
| 3 | photographers_phone | varchar | 64 | 否 | 否 | 摄影师电话 |
| 4 | photographer_certificate | varchar | 255 | 否 | 否 | 摄影师证书 |
| 5 | harvest_amount | double | 否 | 否 | 收获金额 | |
| 6 | examine_state | varchar | 16 | 是 | 否 | 审核状态 |
| 7 | user_id | int | 是 | 否 | 用户ID | |
| 8 | create_time | datetime | 是 | 否 | 创建时间 | |
| 9 | update_time | timestamp | 是 | 否 | 更新时间 |
表 4-19-photographic_works(摄影作品)
| 编号 | 字段名 | 类型 | 长度 | 是否非空 | 是否主键 | 注释 |
| 1 | photographic_works_id | int | 是 | 是 | 摄影作品ID | |
| 2 | publish_user | int | 否 | 否 | 发布用户 | |
| 3 | name_of_work | varchar | 64 | 否 | 否 | 作品名称 |
| 4 | types_of_works | varchar | 64 | 否 | 否 | 作品类型 |
| 5 | release_time | date | 否 | 否 | 发布时间 | |
| 6 | work_file | varchar | 255 | 否 | 否 | 作品文件 |
| 7 | work_cover | varchar | 255 | 否 | 否 | 作品封面 |
| 8 | introduction_to_works | longtext | 4294967295 | 否 | 否 | 作品简介 |
| 9 | hits | int | 是 | 否 | 点击数 | |
| 10 | praise_len | int | 是 | 否 | 点赞数 | |
| 11 | collect_len | int | 是 | 否 | 收藏数 | |
| 12 | comment_len | int | 是 | 否 | 评论数 | |
| 13 | recommend | int | 是 | 否 | 智能推荐 | |
| 14 | create_time | datetime | 是 | 否 | 创建时间 | |
| 15 | update_time | timestamp | 是 | 否 | 更新时间 |
表 4-20-praise(点赞)
| 编号 | 字段名 | 类型 | 长度 | 是否非空 | 是否主键 | 注释 |
| 1 | praise_id | int | 是 | 是 | 点赞ID | |
| 2 | user_id | int | 是 | 是 | 点赞人 | |
| 3 | create_time | timestamp | 是 | 否 | 创建时间 | |
| 4 | update_time | timestamp | 是 | 否 | 更新时间 | |
| 5 | source_table | varchar | 255 | 否 | 否 | 来源表 |
| 6 | source_field | varchar | 255 | 否 | 否 | 来源字段 |
| 7 | source_id | int | 是 | 否 | 来源ID | |
| 8 | status | tinyint | 是 | 否 | 点赞状态:1为点赞,0已取消 |
表 4-21-purchase_order(购买订单)
| 编号 | 字段名 | 类型 | 长度 | 是否非空 | 是否主键 | 注释 |
| 1 | purchase_order_id | int | 是 | 是 | 购买订单ID | |
| 2 | publish_user | int | 否 | 否 | 发布用户 | |
| 3 | photographers_name | varchar | 64 | 否 | 否 | 摄影师姓名 |
| 4 | name_of_work | varchar | 64 | 否 | 否 | 作品名称 |
| 5 | types_of_works | varchar | 64 | 否 | 否 | 作品类型 |
| 6 | release_time | date | 否 | 否 | 发布时间 | |
| 7 | price_of_works | double | 否 | 否 | 作品价格 | |
| 8 | purchase_user | int | 否 | 否 | 购买用户 | |
| 9 | user_name | varchar | 64 | 否 | 否 | 用户姓名 |
| 10 | pay_state | varchar | 16 | 是 | 否 | 支付状态 |
| 11 | pay_type | varchar | 16 | 否 | 否 | 支付类型: 微信、支付宝、网银 |
| 12 | send_file_limit_times | int | 是 | 否 | 发送限制次数 | |
| 13 | create_time | datetime | 是 | 否 | 创建时间 | |
| 14 | update_time | timestamp | 是 | 否 | 更新时间 | |
| 15 | source_table | varchar | 255 | 否 | 否 | 来源表 |
| 16 | source_id | int | 否 | 否 | 来源ID | |
| 17 | source_user_id | int | 否 | 否 | 来源用户 |
表 4-22-score(评分)
| 编号 | 字段名 | 类型 | 长度 | 是否非空 | 是否主键 | 注释 |
| 1 | score_id | int | 是 | 是 | 评分ID | |
| 2 | user_id | int | 是 | 否 | 评分人 | |
| 3 | nickname | varchar | 64 | 否 | 否 | 昵称 |
| 4 | score_num | double | 是 | 否 | 评分 | |
| 5 | create_time | timestamp | 是 | 否 | 创建时间 | |
| 6 | update_time | timestamp | 是 | 否 | 更新时间 | |
| 7 | source_table | varchar | 255 | 否 | 否 | 来源表 |
| 8 | source_field | varchar | 255 | 否 | 否 | 来源字段 |
| 9 | source_id | int | 是 | 否 | 来源ID |
表 4-23-send_file(发送文件)
| 编号 | 字段名 | 类型 | 长度 | 是否非空 | 是否主键 | 注释 |
| 1 | send_file_id | int | 是 | 是 | 发送文件ID | |
| 2 | publish_user | int | 否 | 否 | 发布用户 | |
| 3 | name_of_work | varchar | 64 | 否 | 否 | 作品名称 |
| 4 | types_of_works | varchar | 64 | 否 | 否 | 作品类型 |
| 5 | release_time | date | 否 | 否 | 发布时间 | |
| 6 | price_of_works | double | 否 | 否 | 作品价格 | |
| 7 | purchase_user | int | 否 | 否 | 购买用户 | |
| 8 | picture_file | varchar | 255 | 否 | 否 | 图片文件 |
| 9 | create_time | datetime | 是 | 否 | 创建时间 | |
| 10 | update_time | timestamp | 是 | 否 | 更新时间 | |
| 11 | source_table | varchar | 255 | 否 | 否 | 来源表 |
| 12 | source_id | int | 否 | 否 | 来源ID | |
| 13 | source_user_id | int | 否 | 否 | 来源用户 |
表 4-24-slides(轮播图)
| 编号 | 字段名 | 类型 | 长度 | 是否非空 | 是否主键 | 注释 |
| 1 | slides_id | int | 是 | 是 | 轮播图ID | |
| 2 | title | varchar | 64 | 否 | 否 | 标题 |
| 3 | content | varchar | 255 | 否 | 否 | 内容 |
| 4 | url | varchar | 255 | 否 | 否 | 链接 |
| 5 | img | varchar | 255 | 否 | 否 | 轮播图 |
| 6 | hits | int | 是 | 否 | 点击量 | |
| 7 | create_time | timestamp | 是 | 否 | 创建时间 | |
| 8 | update_time | timestamp | 是 | 否 | 更新时间 |
表 4-25-types_of_works(作品类型)
| 编号 | 字段名 | 类型 | 长度 | 是否非空 | 是否主键 | 注释 |
| 1 | types_of_works_id | int | 是 | 是 | 作品类型ID | |
| 2 | types_of_works | varchar | 64 | 否 | 否 | 作品类型 |
| 3 | create_time | datetime | 是 | 否 | 创建时间 | |
| 4 | update_time | timestamp | 是 | 否 | 更新时间 |
表 4-26-upload(文件上传)
| 编号 | 字段名 | 类型 | 长度 | 是否非空 | 是否主键 | 注释 |
| 1 | upload_id | int | 是 | 是 | 上传ID | |
| 2 | name | varchar | 64 | 否 | 否 | 文件名 |
| 3 | path | varchar | 255 | 否 | 否 | 访问路径 |
| 4 | file | varchar | 255 | 否 | 否 | 文件路径 |
| 5 | display | varchar | 255 | 否 | 否 | 显示顺序 |
| 6 | father_id | int | 否 | 否 | 父级ID | |
| 7 | dir | varchar | 255 | 否 | 否 | 文件夹 |
| 8 | type | varchar | 32 | 否 | 否 | 文件类型 |
表 4-27-user(用户账户)
| 编号 | 字段名 | 类型 | 长度 | 是否非空 | 是否主键 | 注释 |
| 1 | user_id | int | 是 | 是 | 用户ID | |
| 2 | state | smallint | 是 | 否 | 账户状态:(1可用|2异常|3已冻结|4已注销) | |
| 3 | user_group | varchar | 32 | 否 | 否 | 所在用户组 |
| 4 | login_time | timestamp | 是 | 否 | 上次登录时间 | |
| 5 | phone | varchar | 11 | 否 | 否 | 手机号码 |
| 6 | phone_state | smallint | 是 | 否 | 手机认证:(0未认证|1审核中|2已认证) | |
| 7 | username | varchar | 16 | 是 | 否 | 用户名 |
| 8 | nickname | varchar | 16 | 否 | 否 | 昵称 |
| 9 | password | varchar | 64 | 是 | 否 | 密码 |
| 10 | | varchar | 64 | 否 | 否 | 邮箱 |
| 11 | email_state | smallint | 是 | 否 | 邮箱认证:(0未认证|1审核中|2已认证) | |
| 12 | avatar | varchar | 255 | 否 | 否 | 头像地址 |
| 13 | open_id | varchar | 255 | 否 | 否 | 针对获取用户信息字段 |
| 14 | create_time | timestamp | 是 | 否 | 创建时间 |
表 4-28-user_chat_friend(聊天用户好友)
| 编号 | 字段名 | 类型 | 长度 | 是否非空 | 是否主键 | 注释 |
| 1 | user_chat_friend_id | int | 是 | 是 | ID | |
| 2 | user_id | int | 是 | 否 | 用户ID | |
| 3 | friend_user_id | int | 是 | 否 | 用户好友ID | |
| 4 | friend_user_name | varchar | 255 | 否 | 否 | 好友名称 |
| 5 | create_time | timestamp | 是 | 否 | 创建时间 | |
| 6 | update_time | timestamp | 是 | 否 | 更新时间 |
表 4-29-user_chat_group(聊天用户群聊)
| 编号 | 字段名 | 类型 | 长度 | 是否非空 | 是否主键 | 注释 |
| 1 | user_chat_group_id | int | 是 | 是 | ID | |
| 2 | group_id | int | 否 | 否 | 群聊ID | |
| 3 | group_name | varchar | 255 | 否 | 否 | 群聊名称 |
| 4 | user_id | int | 否 | 否 | 用户ID | |
| 5 | create_time | timestamp | 是 | 否 | 创建时间 | |
| 6 | update_time | timestamp | 是 | 否 | 更新时间 |
表 4-30-user_chat_read(聊天用户消息)
| 编号 | 字段名 | 类型 | 长度 | 是否非空 | 是否主键 | 注释 |
| 1 | user_chat_read_id | varchar | 255 | 是 | 是 | ID |
| 2 | user_id | int | 否 | 否 | 接收人ID | |
| 3 | send_user_id | int | 否 | 否 | 发送人ID | |
| 4 | group_id | int | 否 | 否 | 群聊ID | |
| 5 | type | int | 否 | 否 | 类型1-点对点消息,2-群聊消息 | |
| 6 | create_time | timestamp | 否 | 否 | 时间 | |
| 7 | message | text | 65535 | 否 | 否 | 消息 |
表 4-31-user_group(用户组)
| 编号 | 字段名 | 类型 | 长度 | 是否非空 | 是否主键 | 注释 |
| 1 | group_id | mediumint | 是 | 是 | 用户组ID | |
| 2 | display | smallint | 是 | 否 | 显示顺序 | |
| 3 | name | varchar | 16 | 是 | 否 | 名称 |
| 4 | description | varchar | 255 | 否 | 否 | 描述 |
| 5 | source_table | varchar | 255 | 否 | 否 | 来源表 |
| 6 | source_field | varchar | 255 | 否 | 否 | 来源字段 |
| 7 | source_id | int | 是 | 否 | 来源ID | |
| 8 | register | smallint | 否 | 否 | 注册位置 | |
| 9 | create_time | timestamp | 是 | 否 | 创建时间 | |
| 10 | update_time | timestamp | 是 | 否 | 更新时间 |
表 4-32-user_join(用户加入)
| 编号 | 字段名 | 类型 | 长度 | 是否非空 | 是否主键 | 注释 |
| 1 | user_join_id | int | 是 | 是 | 用户加入ID | |
| 2 | community_name | varchar | 64 | 否 | 否 | 社区名称 |
| 3 | community_label | varchar | 64 | 否 | 否 | 社区标签 |
| 4 | creation_time | date | 否 | 否 | 创建时间 | |
| 5 | ordinary_user | int | 否 | 否 | 普通用户 | |
| 6 | user_name | varchar | 64 | 否 | 否 | 用户姓名 |
| 7 | user_gender | varchar | 64 | 否 | 否 | 用户性别 |
| 8 | user_phone | varchar | 64 | 否 | 否 | 用户电话 |
| 9 | user_works | varchar | 255 | 否 | 否 | 用户作品 |
| 10 | examine_state | varchar | 16 | 是 | 否 | 审核状态 |
| 11 | examine_reply | varchar | 255 | 否 | 否 | 审核回复 |
| 12 | create_time | datetime | 是 | 否 | 创建时间 | |
| 13 | update_time | timestamp | 是 | 否 | 更新时间 | |
| 14 | source_table | varchar | 255 | 否 | 否 | 来源表 |
| 15 | source_id | int | 否 | 否 | 来源ID | |
| 16 | source_user_id | int | 否 | 否 | 来源用户 |
5系统实现
注册登录:普通用户在注册时需要提供基本的个人信息,如用户名和密码。为了提升用户体验,平台支持通过微信、QQ、微博等第三方账户进行快速授权登录,简化了登录流程,让用户可以更便捷地访问平台。注册登录展示如下图所示。

图5-1注册登录界面
用户探索平台丰富内容的起点,展示了最新的旅游资讯、热门社区动态以及精选摄影作品推荐。根据用户的浏览习惯与兴趣偏好,付费作品将智能推荐至首页显眼位置,确保每位用户都能第一时间发现最符合自己兴趣的内容,享受个性化的体验。首页界面如下图所。

图5-2首页界面
为用户提供了一个自由发表意见和分享经验的空间。用户不仅可以查看他人的帖子并点赞或发表评论,还可以创建自己的话题帖,通过添加封面图、标题、分类、标签和正文来增强内容的表现力,促进更深层次的互动与知识共享。交流论坛界面如下图所示。

图5-3交流论坛界面
展示区汇集了来自全球各地摄影师的杰作,每件作品都配有详细的描述信息,包括发布用户、作品名称、类型、发布时间和作品简介等。用户可以通过评分、点赞、收藏或评论来表达自己对作品的喜爱和支持,并且可以下载作品文件,随时随地欣赏。摄影作品界面如下图所示。

图5-4摄影作品界面
由多个模块组成,分别是个人首页:展示用户的个人资料、活动记录和成就,让用户对自己的参与情况一目了然。用户加入:追踪已提交的社团加入请求及其审核进度,随时掌握最新动态,了解社团是否接受了自己的申请。购买订单:查看所有购买的订单详情,确认支付状态,并追踪购买记录,保证交易透明度。发送文件:查看已付费后摄影师发送的文件,既可在线查看也可下载到本地,方便随时查阅,满足用户的不同需求。收藏:整理和管理收藏列表,让用户能迅速找到心仪的作品,享受个性化的浏览体验。评论管理:查看并回复其他用户对自己评论的反馈,增进互动,共同构建一个积极健康的社区环境,促进良好的社区氛围。个人中心界面如下图所示。

图5-5个人中心界面
注册登录:在注册过程中,摄影师不仅需要填写基本的个人信息如用户名和密码,还需上传个人的专业摄影师证书以验证其专业资质。为了简化用户的登录流程,平台支持通过微信、QQ、微博等第三方账户进行授权登录,为用户提供更加便捷的登录体验。注册登录展示如下图所示。

图5-6注册登录界面
专注于提供丰富的旅游主题资讯,无论是热门景点推荐还是实用旅行小贴士,用户都可以在这里找到。此外,用户还能对感兴趣的资讯进行点赞、收藏或留下宝贵的评论,与其他旅行爱好者共同分享经验和见解。旅游资讯展示如下图所示。

图5-7旅游资讯界面
为了加强用户之间的沟通交流,平台提供了在线聊天功能,支持一对一聊天和群聊。这不仅方便了摄影师之间的工作交流,也为摄影师与客户间的合作洽谈提供了便利。在线聊天展示如下图所示。

图5-8在线聊天界面
由多个模块组成,分别是个人首页、申请加入、摄影作品、付费作品、购买订单、发送文件、收获提现、收藏、评论管理。摄影师用户除了享有普通用户的全部功能外,还能够上传自己的作品,管理付费作品集,并处理提现申请,实现作品的商业价值。个人中心展示如下图所示。
图5-9个人中心界面
为管理员提供了摄影作品的详细统计概览,包括上传数量、分类分布等关键数据。这些信息有助于管理员快速了解平台上内容的整体状况,做出更加精准的数据驱动决策。管理员后台首页展示如下图所示。

图5-10管理员后台首页界面
提供一个全面的界面来查看和管理系统内的所有用户,无论是普通用户还是管理员。可以灵活设置用户的使用状态(启用或禁用)及权限级别,确保系统的安全性和高效运作。系统用户管理如下图所示。

图5-11系统用户管理界面
管理员查看摄影师用户提交的社团加入申请列表,审查每一个申请的详情,并决定是否批准加入请求。这有助于确保社区成员的质量,维持一个积极健康的交流环境。申请加入管理如下图所示。

图5-12申请加入管理界面
管理员可通过此功能查看已成功加入社区的用户列表及其详情,并根据需要进行进一步审核或调整,确保社区的良好运营和持续发展。用户加入管理如下图所示。

图5-13用户加入管理界面
管理员能够查看收获提现列表,审查每个提现请求的详情并作出审核决定,必要时可添加新的提现请求。这确保资金流动透明公正,增强了平台的信任度。收获提现管理如下图所示。

图5-14资源管理界面
管理员负责管理旅游资讯及其分类,确保平台上提供的旅游资源既丰富又有序。通过精心策划和管理,管理员能够让用户轻松找到感兴趣的信息,享受更优质的体验。资源管理如下图所示。

图5-15资源管理界面
6系统测试
系统的测试环境如表6-1所示。
表6-1 测试环境
| 类别 | 配置项 | 详细信息 |
| 硬件环境 | 服务器CPU | Intel Xeon E5-2680 v4 |
| 内存 | 32GB DDR4 | |
| 硬盘 | 1TB SSD | |
| 网络带宽 | 100Mbps | |
| 软件环境 | 操作系统 | Windows Server 2019 |
| 数据库 | MySQL 8.0 | |
| Web服务器 | Tomcat 9.0 | |
| 开发框架 | SpringBoot 2.5 | |
| 前端框架 | Vue.js 2.6 | |
| Java版本 | JDK 11 | |
| 浏览器 | Chrome 88, Firefox 85 |
系统测试的主要目的是确保系统的功能、性能和稳定性满足需求规格说明书中的要求,并验证系统在实际使用环境中的可用性和可靠性。通过测试,可以发现软件中的缺陷、漏洞和潜在问题,确保系统运行的准确性、完整性和安全性。在功能测试中,目的是验证系统各功能模块是否按设计实现预期功能,例如注册用户登录、信息管理、数据查询等核心功能是否准确执行。性能测试的目的是验证系统在高并发、数据量大等压力场景下的响应时间和处理能力,确保系统具备良好的性能。兼容性测试的目的是确保系统在不同的硬件、软件和浏览器环境中能正常运行。测试还包括对异常处理和边界条件的验证,确保系统在异常场景下能够正确处理和恢复。最终,通过测试确保系统可以安全稳定地部署上线,为注册用户提供可靠的服务。
系统测试采用多种测试方法,以全面验证系统的功能和性能。功能测试采用黑盒测试方法,通过设计测试用例直接验证系统功能是否符合需求,无需了解内部代码逻辑。例如,设计用例验证注册用户登录模块,通过输入合法和非法的注册用户名与密码,检查系统响应是否符合预期。性能测试采用压力测试和负载测试方法,通过模拟高并发注册用户访问、数据处理的场景,评估系统的响应时间、吞吐量和稳定性。兼容性测试通过在不同操作系统、浏览器和硬件设备上运行系统,验证其在不同环境中的适应性。异常测试通过设计边界条件和异常输入,检查系统对非法数据和操作的处理能力。测试用例的设计需覆盖系统的所有功能模块和接口,确保测试过程的全面性。通过系统测试方法的综合应用,可以有效发现问题,并为系统的优化和改进提供依据。
系统的测试用例表格如下图所示。
表6-2 系统测试用例表
| 测试项 | 测试用例 | 问题 | 结论 |
| 登录功能测试 | 打开登录页面 输入正确的注册用户名和密码 点击“登录”按钮 | 无 | 符合预期 |
| 登录功能测试 | 打开登录页面 输入错误的注册用户名 输入正确的密码 点击“登录”按钮 | 无 | 符合预期 |
| 登录功能测试 | 打开登录页面 输入正确的注册用户名 输入错误的密码 点击“登录”按钮 | 无 | 符合预期 |
| 登录功能测试 | 打开登录页面 输入不存在的注册用户名和密码 点击“登录”按钮 | 无 | 符合预期 |
| 注册功能测试 | 打开注册页面 输入合法的注册用户名、密码、邮箱等信息 点击“注册”按钮 | 无 | 符合预期 |
| 注册功能测试 | 打开注册页面 输入已存在的注册用户名 输入其他合法信息 点击“注册”按钮 | 无 | 符合预期 |
| 注册功能测试 | 打开注册页面 输入合法注册用户名但密码不符合要求(如长度不足) 点击“注册”按钮 | 无 | 符合预期 |
| 注册功能测试 | 打开注册页面 输入合法注册用户名和密码但邮箱格式错误 点击“注册”按钮 | 无 | 符合预期 |
| 查看 旅拍作品交流平台信息测试 | 登录系统 进入 旅拍作品交流平台信息页面 浏览 旅拍作品交流平台图片等信息 | 无 | 符合预期 |
| 查看 旅拍作品交流平台信息测试 | 登录系统 进入 旅拍作品交流平台信息页面 使用搜索栏输入关键词搜索 旅拍作品交流平台信息 | 无 | 符合预期 |
| 查看 旅拍作品交流平台信息测试 | 登录系统 进入 旅拍作品交流平台信息页面 点击 旅拍作品交流平台详情查看完整信息 | 无 | 符合预期 |
| 查看 旅拍作品交流平台信息测试 | 登录系统 进入 旅拍作品交流平台信息页面 不输入任何搜索条件直接点击搜索 | 无 | 符合预期 |
经过对系统登录、注册、查看 旅拍作品交流平台信息用户功能的测试,所有测试用例均按照既定步骤执行完毕。测试结果显示,各功能模块在正常输入和异常输入条件下均表现出预期的行为。登录功能能够准确识别注册用户名和密码的正确性,并对错误输入给予相应提示。注册功能对注册用户输入的合法性进行了有效校验,确保了注册信息的规范性。查看旅拍作品交流平台信息功能能够正常展示旅拍作品交流平台的基本信息,并支持搜索和详情查看操作。整体而言,测试过程中未发现功能缺陷,系统运行稳定,各项功能均符合设计预期。
经过系统全面的功能测试、性能测试和可靠性测试,本系统在测试环境下运行良好,功能模块均按照设计要求实现,核心功能表现稳定,未发现严重功能缺陷或阻塞性问题。所有关键测试用例均通过,覆盖率达到预期目标,验证了系统的功能性、稳定性和兼容性。
7总结
本研究围绕基于SpringBoot旅拍作品交流平台展开,从需求分析到系统实现与测试,全面完成了系统开发。在需求分析阶段,通过可行性分析明确了系统的技术、操作和经济可行性,并详细梳理了普通用户、摄影师用户和管理员的功能需求。系统总体流程设计涵盖了数据开发、用户登录、系统操作以及信息的增删改查流程,为后续设计与实现奠定了基础。系统设计部分,采用B/S架构结合SpringBoot框架、Vue技术和MySQL数据库构建系统架构,详细地设计了注册、登录、信息管理等核心功能的时序图,并完成了数据库的实体与表设计。系统实现阶段,普通用户享受注册登录、内容浏览、论坛交流、通知获取、旅游资讯查看、在线聊天、社区加入、作品欣赏购买及个人账户管理;摄影师用户还能上传作品、管理付费内容、处理提现。管理员负责用户管理、信息维护、申请审核、资源更新,确保平台稳定与用户体验,共同构建丰富活跃的旅拍作品交流平台。系统测试阶段,通过测试环境搭建、测试方法选择以及对登录、注册、查看旅拍作品交流平台信息等功能的测试,验证了系统的稳定性和可靠性,测试结论表明系统功能符合设计预期。系统的开发提供了一个高效、灵活且易于维护的旅拍作品交流平台,提升了旅拍者的满意度和忠诚度。通过系统的设计实现,这样一个创新性的尝试,将激发更多的创意灵感,共同探索旅拍艺术的无限可能。
参考文献
- 张丹丹,李弘.基于B/S架构的办公管理系统设计与开发[J].铁路通信信号工程技术,2024,21(09):44-48+106.
- 刘江涛,王亮亮,吴庆茹,等.基于B/S模式的铁路勘测设计案例信息化管理系统设计与实现[J].铁路计算机应用,2021,30(03):32-35.
- 王志亮,纪松波.基于SpringBoot的Web前端与数据库的接口设计[J].工业控制计算机,2023,36(03):51-53
- 熊永平.基于SpringBoot框架应用开发技术的分析与研究[J].电脑知识与技术,2021,15(36):76-77.
- 赵媛.基于Vue的Web系统前端性能优化分析[J].电脑编程技巧与维护,2024,(09):44-46.
- 秦冬.浅析Vue框架在前端开发中的应用[J].信息与电脑(理论版),2024,36(13):61-63.
- 李艳杰.MySQL数据库下存储过程的综合运用研究[J].现代信息科技,2023,7(11):80-82+88.
- 陈倩怡,何军.Vue+SpringBoot+MyBatis技术应用解析[J].电脑编程技巧与维护,2020,(01):14-15+28.
- 周晓玉,崔文超.基于Web技术的数据库应用系统设计[J].信息与电脑(理论版),2023,35(09):189-191.
- 马艳艳,吴晓光.计算机软件与数据库的设计策略分析[J].电子技术,2024,53(05):104-105.
- 李俊萌.计算机软件测试技术与开发应用策略分析[J].信息记录材料,2023,24(03):50-52.
- 尹应荆.JAVA编程语言在计算机软件开发中的应用[J].石河子科技,2023,(05):45-47.
- Wang Q ,Zheng L ,Hong R .Exploration on the Teaching Model of Java Programming and Practice for Students with No Programming Background[J].Advances in Educational Technology and Psychology,2024,8(6):
- Zhang J .Teaching Reform of Java Program Design Based on Vocational Education Cloud Platform[J].Journal of Higher Education Teaching,2024,1(5):
- Ullenboom C .Java Programming Exercises:Volume Two: Java Standard Library[M].CRC Press:2024-03-30.
- 杨艳. 搭建高品质文化旅游交流平台 向世界讲述具有重庆辨识度的中国故事 [J]. 重庆与世界, 2024, (11): 52-55.
- 张佳旭,苑海龙. 旅游摄影行为对旅游目的地吸引力的提升作用分析 [J]. 旅游与摄影, 2024, (21): 156-158.
- 刘源福. 基于数字平台的旅游文化交流策略分析 [J]. 旅游纵览, 2024, (12): 135-137.
- 鲍欣宁. 情境体验设计理念下的旅行拍摄平台交互设计研究[D]. 华东理工大学, 2019.
- Pearce L P ,Wang Z . Human ethology and tourists’ photographic poses [J]. Annals of Tourism Research, 2019, 74 108-120.
致谢
本论文的完成离不开众多导师、同学以及亲友的支持与帮助。在此,首先向我的导师表示最诚挚的感谢。在整个研究和写作过程中,导师以严谨治学的态度和丰富的专业知识给予了我无私的指导,从论文选题到最终定稿的每一个环节,都为我提供了宝贵的建议与意见,使我得以不断完善研究内容、拓展学术视野。导师耐心细致的指导不仅帮助我解决了许多学术难题,也让我在研究能力与学术写作方面得到了显著的提升。导师的鼓励与支持是我完成这篇论文的重要动力,也让我深刻体会到学术研究的严谨性与意义。
我还要感谢在学习中给予我帮助和支持的同学、朋友以及家人。论文撰写过程中,许多同学与我共同探讨问题,分享经验与房屋,使我的研究更加全面深入。朋友们的关心和陪伴让我在繁忙的研究过程中能够调节心情,保持良好的状态。特别感谢我的家人,他们始终给予我无条件的理解和支持,为我创造了安心学习与研究的环境。正是因为有了大家的帮助和支持,我才能克服论文写作中的重重困难并顺利完成。再次向所有支持和帮助过我的人表达衷心的感谢。
附录
系统核心代码设计
注册用户注册
注册页UserController.java,传入user对象,并将"user_id"、 "state"、 "user_group"、"login_time"、"phone"、"phone_state"、 "username"、"nickname"、"password"、"email"、"email_state"、"avatar"、"create_time"输入,重点是 "username"、"nickname"、"password"必须输入,通过获取username,数据库查询是否有该注册用户,如果存在,则提示“注册用户已存在”,否则执行将UserId置为空(数据库表中该字段已设置自动递增),代码如图所示。

图注册核心代码图
注册用户登录
登录页,首先传入"username"、"email"、"phone"、"password",注册用户可通过注册用户名、邮箱、手机号进行登陆,通过判断resultList来确定查询结果,然后执行查询注册用户组UserGroup,注册用户组里面不存在,依然报“注册用户不存在”,执行完以上代码,最后涉及到注册用户带有“审核”的,会查询examine_state(注册用户的审核状态),数据库表user_group中含有source_table和source_field进行查询,以上步骤完成,对输入的密码进行存储Token到数据库,匹对账号和密码,数据库中的AccessToken为令牌,用于身份认证,代码如图所示。

注册用户登录核心代码图
修改密码
修改密码,通过请求data,获取旧密码,并将新密码重新赋值,期间都是需要通过加密,代码如图所示。

修改密码核心代码图
修改数据
修改一个数据,原理与add基本一致,不同点在于通过readConfig()读取关键字,以及通过readQuery()获取URL后面?指定位置的标识,转成Map对象后,执行update操作,同样通过拼接的sql语句执行,执行过程读取query,toWhereSql()语句完成数据库操作,body为修改对象的值,代码如图所示。

修改数据核心代码图
删除数据
删除一条数据,通过readQuery(),获取URL后面的对象地址,删除FROM具体的table,query删除查询FindConfig语句,代码如图示。

图4-11删除数据核心代码图
获取列表
通过请求的参数获取列表数据,代码如图所示。

图获取列表核心代码图
图片上传
通过请求的参数获取列表数据,代码如图4-13所示。

图片上传核心代码图
免费领取项目源码,请关注❥点赞收藏并私信博主,谢谢~
314

被折叠的 条评论
为什么被折叠?



