目 录
摘 要
随着互联网技术的迅速发展,线上售票系统逐渐成为各类娱乐和服务行业的重要组成部分。电影院作为一个重要的娱乐行业,传统的售票方式已逐渐无法满足现代用户的需求。用户希望能够通过更加便捷、实时的方式购买电影票,并获取相关的影片信息和服务。同时,影院管理者也需要一个高效的后台管理系统来处理订单、管理影厅、电影、放映信息等。因此,开发一款基于Spring Boot和Vue框架的电影院售票管理系统显得尤为重要。
本系统采用了Spring Boot作为后端开发框架,Vue作为前端开发框架,通过前后端分离的架构设计,使得系统具有较高的可维护性和灵活性。管理员可以通过后台系统进行影厅、电影信息、放映安排等的管理,同时可以对购票订单进行查看、支付等操作。此外,系统还提供了通知公告、轮播图、电影资讯等资源管理功能,方便管理员及时发布公告和更新内容。普通用户则能够在前端系统中方便地浏览电影信息、查看放映安排、购票并进行相关评论、收藏等互动。
本系统不仅满足了影院管理者对后台操作的高效性要求,也为普通用户提供了便捷的在线购票和信息浏览平台,提升了用户体验。通过该系统的实现,可以有效优化电影院的运营管理,提高用户满意度,促进影院行业的发展。
关键词:SpringBoot;电影院售票管理系统;vue;MySQL
Abstract
With the rapid development of Internet technology, online ticketing system has gradually become an important part of various entertainment and service industries. As an important entertainment industry, cinemas are gradually unable to meet the needs of modern users through traditional ticket sales methods. Users hope to purchase movie tickets in a more convenient and real-time way, and obtain relevant movie information and services. At the same time, cinema managers also need an efficient backend management system to process orders, manage theater, movie, screening information, and more. Therefore, developing a cinema ticketing management system based on Spring Boot and Vue framework is particularly important.
This system adopts Spring Boot as the backend development framework and Vue as the frontend development framework. Through the architecture design of front-end and back-end separation, the system has high maintainability and flexibility. Administrators can manage theater and movie information, screening schedules, and other operations through the backend system. They can also view and pay for ticket orders. In addition, the system also provides resource management functions such as notification announcements, slideshows, and movie information, making it convenient for administrators to publish announcements and update content in a timely manner. Ordinary users can conveniently browse movie information, view screening schedules, purchase tickets, and interact with related comments, favorites, etc. in the front-end system.
This system not only meets the efficiency requirements of cinema managers for backend operations, but also provides a convenient online ticketing and information browsing platform for ordinary users, enhancing the user experience. Through the implementation of this system, the operation and management of cinemas can be effectively optimized, user satisfaction can be improved, and the development of the cinema industry can be promoted.
Keywords: SpringBoot; Cinema ticketing management system; vue; MySQL
第一章 绪 论
1.1研究背景及意义
随着互联网技术的飞速发展和移动互联网的普及,传统行业正在逐步向数字化、智能化转型,娱乐行业尤为明显。尤其是电影院,随着观影需求的增加和用户消费习惯的改变,传统的线下购票和排队模式已经无法满足现代用户对于便捷性、实时性和个性化服务的要求。因此,开发一个高效、智能化的在线电影院售票管理系统,既能提升用户体验,也能帮助影院管理者更好地进行资源调配和业务运营。
当前,许多电影院依旧依赖传统的手工管理或老旧的软件系统,导致影院运营效率低下,用户购票过程繁琐、排队时间长,且对影厅和电影信息的更新不及时。此外,影院在处理购票订单、放映安排、电影评论等多个环节时也面临着数据管理混乱、信息滞后的问题,这不仅影响了影院的运营效率,还制约了用户的观影体验。因此,构建一个现代化的电影院售票管理系统,具备高效的后台管理、便捷的前端购票服务,以及丰富的信息展示功能,已成为影院行业转型和提升服务质量的迫切需求。
本研究通过设计和实现一个基于Spring Boot和Vue的电影院售票管理系统,为影院提供了一种高效、灵活、易于扩展的解决方案。该系统不仅能够帮助影院管理者实时更新影厅信息、电影放映安排、订单管理等,还能够为用户提供便捷的购票、影评、资讯浏览等功能,从而提升影院的运营效率和用户的观影体验。通过这种数字化管理模式,影院能够更好地满足用户需求,提升竞争力,推动行业的创新发展。同时,本系统的实现对于其他类似行业的数字化转型也具有一定的参考价值和借鉴意。
1.2国内外研究现状
电影院售票管理系统随着互联网技术的快速发展,已经成为现代影院运营的重要组成部分。国外的研究起步较早,主要集中在系统的智能化和个性化服务上。例如,美国的Fandango和英国的Odeon平台,借助大数据和机器学习技术,提供个性化电影推荐、座位选择和社交互动等服务。这些系统的设计不仅优化了购票流程,还能通过分析用户行为预测需求,从而提升了用户体验和影院的运营效率。
国内的研究虽然起步较晚,但随着电影行业的快速发展,影院售票系统在国内得到了广泛应用。国内平台如“猫眼电影”和“淘票票”等,提供了电影信息查询、在线购票、影评等功能。近年来,随着大数据和人工智能技术的应用,国内也开始探索用户行为分析和个性化推荐服务,以提高用户体验和影院的排片效率。然而,相较于国外,国内的系统在安全性、智能推荐和性能优化方面的研究仍有提升空间。
总体来看,国外在系统智能化、数据分析和安全技术上更为成熟,而国内则在市场应用和用户体验方面较为领先。两者的研究方向和技术发展各有特色,且随着技术的不断进步,未来影院售票系统的智能化水平将持续提升。
1.3论文组织结构
本论文共分为七个主要章节,具体结构如下:
1. 绪论:介绍研究背景与意义,回顾国内外研究现状,并概述论文的组织结构。
2. 相关技术介绍:详细介绍与本研究相关的技术,包括Python语言、B/S框架、SpringBoot框架、Vue技术、MySQL数据库。
3. 需求分析:对系统的功能需求和非功能需求进行分析,明确用户和管理员的需求,并进行可行性分析,包括技术、操作和经济可行性。
4. 系统设计:涵盖系统架构设计、系统模块设计,并进行数据库的概念设计与表设计。
5. 系统实现:具体描述各个功能模块的实现过程,展示系统如何根据需求进行开发。
6. 系统测试:阐述测试的目的,分析测试结果并得出结论,以验证系统的稳定性和功能完整性。
7. 总结:总结研究的主要成果和贡献,指出存在的不足及未来的研究方向。
第二章 关键技术
2.1 B/S框架
B/S(Browser/Server)架构是一种基于浏览器和服务器的应用架构模式。它以Web浏览器作为客户端,服务器端通过Web技术提供应用服务。客户端通过浏览器与服务器进行交互,用户无需安装专门的客户端应用程序,只需要通过互联网连接即可访问应用程序[1]。在B/S架构中,客户端主要承担用户界面的呈现和基本的输入输出功能,而核心的业务处理、数据存储等操作则由服务器端完成。这种架构的核心优势在于无需在每个客户端机器上安装或更新软件,只要用户的浏览器符合要求,就可以使用系统。
B/S(Browser/Server)架构是一种网络架构模型,其主要特点是客户端通过浏览器与服务器进行通信,所有的业务逻辑和数据处理都在服务器端完成,客户端仅负责展示数据[2]。B/S架构本质上是一种客户端-服务器模式的变体,它通过将传统的C/S(Client/Server)架构中的客户端功能移到浏览器中,简化了客户端的开发和维护工作。在B/S架构中,用户通过浏览器发送请求,浏览器负责展示从服务器获取的数据,服务器则处理请求并返回响应。该架构避免了安装和配置客户端软件的麻烦,也减少了对客户端硬件的依赖,适合于需要大规模部署和跨平台支持的应用系统。
B/S模式三层结构图如图2-1所示。

图2-1B/S模式三层结构图
2.2 SpringBoot框架
SpringBoot是一个用于简化Spring应用开发的开源框架,通过减少开发人员配置和依赖的复杂性,使得开发者能够快速构建基于Spring的生产级应用。SpringBoot基于Spring框架之上,提供了一种自配置的方式,使得开发者可以以最少的配置来启动和开发Spring应用[3]。它通过约定优于配置的原则,将常见的配置预设,使得开发人员能够聚焦于业务逻辑的实现,而不必过多关注繁琐的配置和环境搭建。
SpringBoot框架的核心特点之一是其自动配置功能。它能够根据项目中已存在的类和库,自动推断出开发环境的配置需求,减少了手动配置的工作量。SpringBoot还提供了嵌入式Web服务器支持(如Tomcat、Jetty等),使得应用可以以独立的Java应用形式运行,不再依赖外部的Web容器。这种特性使得SpringBoot特别适合于微服务架构的构建。SpringBoot还通过其提供的启动器(Starters)简化了常见功能的集成,例如数据库连接、消息队列、缓存、认证与授权等,从而提升了开发效率[4]。
2.3 Vue技术
Vue.js是一款用于构建用户界面的渐进式JavaScript框架,提供一种灵活而高效的方式来开发单页面应用(SPA)。Vue的设计理念是通过尽量简化开发过程,提供一种声明式的方式来构建用户界面[5]。Vue.js通过数据驱动的视图模型,允许开发者以声明式语法绑定数据与视图,使得应用的状态和界面表现更加简洁和可维护。它的核心思想是通过组件化开发将复杂的UI拆分为可重用的独立模块,从而提升了代码的模块化、可维护性和可扩展性。
Vue.js具备数据绑定和虚拟DOM的特性。数据绑定意味着当数据变化时,Vue会自动更新与之绑定的DOM元素,从而实现视图的实时更新。虚拟DOM则是Vue.js的一种优化手段,通过将对DOM的操作抽象为一个虚拟的DOM树来提高性能,减少实际DOM操作的开销[6]。Vue还提供了丰富的插件和工具,如Vue Router用于路由管理,Vuex用于状态管理,方便开发者构建复杂的前端应用。Vue的灵活性和简洁性使其成为现代Web开发中常用的前端框架之一。
2.4 MySQL数据库
MySQL是一种开源的关系型数据库管理系统(RDBMS),基于SQL(结构化查询语言)进行数据操作。作为一个被广泛使用的数据库系统,MySQL具有高度的性能、可扩展性和可靠性。MySQL使用表格结构来存储数据,每个表由多个列和行组成,数据通过SQL查询语言进行操作[7]。MySQL支持多种数据类型,如整数、浮动小数、字符串、日期等,以满足不同应用场景对数据存储的需求。在实际应用中,MySQL通常用于存储和管理结构化数据,通过索引、视图、触发器等功能提升数据查询的效率和数据的完整性。
MySQL支持ACID事务特性(原子性、一致性、隔离性、持久性),确保数据库操作的可靠性和数据的一致性。它还支持多种存储引擎,其中InnoDB是最常用的存储引擎,具备事务支持、行级锁定和外键约束等特性,适用于高并发、高可靠性的数据存储需求。MySQL可以通过主从复制、分区和分库分表等技术实现横向扩展,以应对大规模数据存储和高负载的应用需求。MySQL还具有灵活的权限管理机制,支持用户角色管理、细粒度的权限控制等,保障数据的安全性。
2.5 Python语言
Python是一种简洁易读、跨平台且功能强大的编程语言[8]。它拥有庞大而活跃的社区,提供了丰富的第三方库和框架,如NumPy、Pandas和Django,使开发人员能够快速构建各种应用程序。Python在数据处理和科学计算方面表现出色,通过相关库和工具,可以进行数据分析、机器学习和科学计算等任务。此外,Python广泛应用于Web开发、自动化脚本、网络爬虫等领域,其多样性使其成为一个全能的编程语言。无论你是初学者还是有经验的开发者,Python的简单语法、跨平台性以及强大的社区支持都能为你提供高效、优雅和可靠的编程体验。总之,Python是一个强大而灵活的编程语言,深受开发人员喜爱,并在各个领域得到广泛应用。
第三章 系统分析
3.1系统可行性分析
3.1.1技术可行性
从技术可行性角度来看,所选技术能够充分满足当前应用需求。B/S架构具有良好的跨平台特性,借助浏览器端渲染与服务器端处理,能够实现不同操作系统和设备上的无缝访问。SpringBoot框架基于成熟的Spring生态,自动配置机制降低了开发与部署的复杂度,支持高效开发和微服务架构的实现。Vue.js作为前端技术,其虚拟DOM优化使得大规模应用的构建与维护更加高效。MySQL数据库在数据存储、查询优化方面具有强大能力,其ACID事务特性与高并发支持能够保证数据一致性与系统稳定性,且广泛应用于多种行业,具备可扩展性和高效性。协同过滤算法的应用,使系统能够基于用户的历史行为和相似用户的偏好,提供精准的个性化推荐,进一步提升用户体验。
3.1.2经济可行性
从经济可行性角度,所有选用的技术均为开源软件,降低了开发与部署成本。B/S架构减少了客户端软件的安装和更新需求,减轻了IT维护成本。SpringBoot框架通过减少配置和自动化部署,降低了开发和运营的时间成本。Vue.js提供了快速开发的能力,减少了前端开发的人员需求。MySQL作为开源数据库,不仅在授权成本上具有优势,而且通过其高效的查询与事务处理能力,可以在保证性能的同时降低硬件资源的投入,实现资源的高效利用。
3.1.3操作可行性
从操作可行性角度,所有选用的技术都有良好的文档支持和广泛的开发社区。B/S架构的实施依赖于常见的Web技术,技术栈成熟,操作流程规范,适合企业级应用的快速部署与运维。SpringBoot框架简化了Spring应用的配置与开发,集成了嵌入式Web服务器,使得开发者能够快速启动项目,减少了对开发环境和部署环境的依赖。Vue.js以组件化的设计思想,极大提升了前端开发的效率与代码复用性,操作简便。MySQL数据库提供了易于管理的用户界面,操作界面直观,支持多种操作系统,适合日常的数据库管理和维护工作。
3.2系统性能需求分析
1.可用性需求
系统必须具备高可用性,以确保其在各种使用场景下能够稳定运行。为满足可用性要求,系统应当具备自恢复能力和冗余机制,避免因单点故障而导致的服务中断。具体而言,系统的部署架构应支持负载均衡和集群配置,通过多个实例的协作提高整体系统的可用性。系统应提供详尽的监控与告警机制,能够实时追踪系统运行状态,及时发现潜在问题并触发自动恢复操作或通知管理员。在用户体验方面,系统需要提供清晰的错误提示信息,并能够在发生异常时通过回滚操作或其他容错机制,保证用户的操作不受到严重影响。
2.可靠性需求
可靠性要求系统在长时间运行中保持稳定,能够有效应对各种可能的故障和压力。系统设计应支持高可用的数据库架构,采用数据库主从复制、分片等技术以实现数据的可靠存储与访问。应用层应具备容错能力,在面对硬件故障、网络中断等意外情况时,能够保持系统的正常服务或在故障恢复后迅速恢复数据和业务流程。系统应具备日志记录功能,能够全面记录操作过程和异常信息,从而为问题追踪与系统优化提供数据支持。系统的可靠性还需要通过压力测试和稳定性测试来验证,确保在大规模用户访问及高并发场景下能够正常运行,不发生崩溃或数据丢失现象。
3.安全性需求
系统的安全性需求必须得到高度重视,确保系统和用户数据的保密性、完整性和可用性。为实现数据安全,系统应采用加密技术,特别是在用户认证、敏感数据传输和存储过程中,采用SSL/TLS协议进行加密通信,确保数据在传输过程中不被窃取或篡改。系统应支持用户身份验证与授权管理,采用如OAuth、JWT等安全机制防止未授权访问。访问控制应细化到资源级别,确保不同角色的用户只能访问其权限范围内的功能。为了防止恶意攻击,系统还应加强对常见攻击方式(如SQL注入、XSS攻击、CSRF攻击等)的防护,通过输入验证、输出转义、会话管理等技术措施提高系统的安全性。系统应定期进行安全审计与漏洞扫描,及时发现并修补可能的安全漏洞,保障系统的长期安全运营。
3.2.1功能性分析
前端普通用户模块:
- 首页:首页是普通用户进入系统的第一界面,展示了当前热映和即将上映的电影,帮助用户快速了解影院的最新动态和电影推荐。用户可以通过简单的导航找到电影、放映信息和购票入口,提升了系统的易用性和用户体验。
- 通知公告:用户可以在此查看影院发布的各类公告,如最新优惠、活动通知等。系统提供点赞、收藏和评论功能,用户不仅可以表达对公告内容的喜好,还能与其他用户互动,增加平台的互动性和用户粘性。
- 电影资讯:电影资讯模块为用户提供电影相关的最新资讯、影评、幕后花絮等内容。用户可以点赞、收藏和评论这些资讯,丰富了用户与平台的互动,同时让用户保持对电影的持续关注。
- 电影信息:该模块展示每部电影的详细信息,包括影片简介、演员阵容、放映时间等。用户可以通过查看详情了解电影的更多信息,还可以点赞、收藏电影,或发表评论,与其他影迷分享观影感受。
- 放映信息:放映信息模块展示了电影的具体放映时间和地点,用户可以选择适合的场次。用户还可以查看场次详情、座位情况,并进行点赞、收藏和评论,方便他们做出购票决策。
- 我的账户:用户可以在“我的账户”模块查看和管理个人信息,如用户名、联系方式等。这个模块提供了用户购票历史记录和个人设置,帮助用户更好地管理自己的影院账号和个人偏好:
- 个人中心
功能描述:个人中心是普通用户与系统交互的核心部分,展示了用户的个人主页、购票记录、收藏内容等。
主要功能:
个人首页:展示用户的基本信息、历史订单、收藏内容等。
购票订单:用户可以查看自己的购票记录,查询订单的状态(如已支付、未支付、已取消等)。
收藏:用户可以查看和管理已收藏的电影、电影资讯、放映信息等内容。
后端管理员模块:
- 后台首页:后台首页为管理员提供了一个概览页面,展示了系统的核心数据,包括购票订单统计的条形图、用户数量等信息。通过数据可视化,管理员可以快速了解当前系统的运营状态和用户活跃情况,便于进行运营决策。
- 系统用户管理:管理员可以通过系统用户管理功能查看和管理注册的用户信息。管理员可以对用户进行查看、修改或删除等操作,确保系统的正常运作并能够及时处理用户的相关问题。
- 影厅信息管理:影厅信息管理模块允许管理员查看所有影厅的详细信息,包括影厅名称、座位数、类型等。管理员可以在此模块中添加新的影厅信息,确保影厅配置的及时更新和合理管理。
- 电影信息管理:电影信息管理模块展示了所有电影的基本信息,包括电影名称、上映时间、主演等。管理员可以查看每部电影的详细信息、放映安排和用户评论。同时,管理员也可以在此模块中添加新的电影信息,保持系统内容的最新性。
- 放映信息管理:放映信息管理功能允许管理员查看电影的放映详情,如放映时间、地点和座位情况等。此外,管理员还可以查看用户对于放映信息的评论,及时调整排片和放映安排,以提高用户满意度。
- 购票订单管理:该功能展示了所有购票订单的详细信息,包括订单号、电影名称、座位、支付状态等。管理员可以在此模块中查看每个订单的详细情况,进行支付确认、退款处理等操作,确保系统的订单管理高效流畅。
- 系统管理:轮播图管理模块允许管理员管理网站的首页轮播图内容。管理员可以添加、修改或删除轮播图,确保电影宣传和影院活动信息的实时更新,提高用户的关注度和平台的吸引力。
- 通知公告管理:管理员可以通过通知公告管理模块发布和管理网站公告,包括电影资讯、影院活动、关于我们、联系方式等内容。管理员可以随时编辑公告内容,确保用户能够及时获取最新的通知和相关信息。
- 资源管理:资源管理模块包括电影资讯管理和咨询分类管理。管理员可以查看电影资讯的详细信息,并对其进行评论管理。同时,管理员还可以管理咨询分类,包括添加、删除和重置等功能,确保资讯和分类内容的正确性和更新。
3.2.2系统用例分析
基于springboot+vue的电影院售票管理系统的完整UML用例图分别是图3-1、3-2。
普通用户角色用例如下图所示。

图3-1电影院售票管理系统普通用户角色用例图
管理员角色用例如下图所示。

图3-2电影院售票管理系统管理员角色用例图
3.3系统总体流程设计
3.3.1数据开发流程
系统开发流程的主要步骤,从需求分析到系统完成的全过程。流程包括需求分析、总体设计(结构、功能、数据)、详细设计(模块、编码)、模块整合与调用,以及测试、扩展和完善,最终完成系统的开发。本系统的开发流程如下图所示

图3-3系统开发流程图
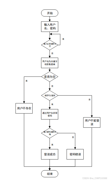
3.3.2用户登录流程
用户输入用户名和密码后,系统先检查输入是否为空,再验证用户名是否存在,若存在则通过用户名获取密码并校验。若密码正确则登录成功,否则提示密码错误。若用户名不存在或无法登录,提示用户操作无效。如下图所示。

图3-4登录流程图
3.3.3系统操作流程
用户首先进入系统登录界面,输入用户名和密码后,系统验证信息是否正确。若验证失败,返回登录界面重新输入,若验证成功,则进入功能界面,执行相应功能处理后结束操作流程。操作流程如下图所示。

图3-5系统操作流程图
3.3.4添加信息流程
管理员可以添加信息,用户添加可以自己权限内的信息,输入信息后,要想利用这个软件来进行系统的安全管理,首先需要登录到该软件中。添加信息流程如下图所示。

图3-6添加信息流程图
3.3.5修改信息流程
用户首先选择需要修改的记录,输入修改后的数据,系统判断输入数据是否合法。若数据不合法,提示重新输入,若数据合法,则将修改后的数据写入数据库,完成操作后流程结束。修改信息流程图如下图所示。

图3-7修改信息流程图
3.3.6删除信息流程
用户选择需要删除的记录后,系统判断是否确认删除。若未确认,返回选择环节,若确认删除,则更新数据库,删除对应记录,完成操作后流程结束。删除信息流程图如下图所示。

图3-8删除信息流程图
第四章 总体设计
本章主要讨论的内容包括电影院售票管理系统的系统结构设计、功能模块设计、数据库系统设计。
4.1系统架构设计
系统采用SpringBoot 框架开发,该系统分为VIEW层、Controller层、Model层、DAO层和持久化数据存储层,VIEW层支持电脑浏览器访问系统。VIEW 层与 Controller 层紧密结合并系协同工作,共同完成前台页面的数据展示;Controller层为控制层,通过接收前端请求的参数进行业务处理,返回指定的路径或数据;Model层主要是服务层,用于业务逻辑处理;DAO 和持久化层,主要用于访问数据库和持久化数据[9]。整个系统架构如图下所示。

图4-1系统架构图
4.2系统模块设计
在上一章节中主要对系统的功能性需求和非功能性需求进行分析,并且根据需求分析了本电影院售票管理系统中的用例。那么接下来就要开始对本电影院售票管理系统的架构、主要功能和数据库开始进行设计。电影院售票管理系统根据前面章节的需求分析得出,电影院售票管理系统的功能模块图如下图所示。

图4-2电影院售票管理系统功能模块图
4.3数据库设计
数据库设计一般包括需求分析、概念模型设计、数据库表建立三大过程,其中需求分析前面章节已经阐述,概念模型设计有概念模型和逻辑结构设计两部分。
4.3.1数据库概念结构设计
下面是整个电影院售票管理系统中主要的数据库表总E-R实体关系图。

图4-3电影院售票管理系统总E-R关系图
4.3.2数据库逻辑结构设计
通过上一小节中电影院售票管理系统中总E-R关系图上得出一共需要创建多个数据表。在此主要罗列几个主要的数据库表结构设计。
| 编号 | 字段名 | 类型 | 长度 | 是否非空 | 是否主键 | 注释 |
| 1 | token_id | int | 是 | 是 | 临时访问牌ID | |
| 2 | token | varchar | 64 | 否 | 否 | 临时访问牌 |
| 3 | info | text | 65535 | 否 | 否 | 信息 |
| 4 | maxage | int | 是 | 否 | 最大寿命:默认2小时 | |
| 5 | create_time | timestamp | 是 | 否 | 创建时间 | |
| 6 | update_time | timestamp | 是 | 否 | 更新时间 | |
| 7 | user_id | int | 是 | 否 | 用户编号 |
表 4-2-article(文章)
| 编号 | 字段名 | 类型 | 长度 | 是否非空 | 是否主键 | 注释 |
| 1 | article_id | mediumint | 是 | 是 | 文章id | |
| 2 | title | varchar | 125 | 是 | 是 | 标题 |
| 3 | type | varchar | 64 | 是 | 否 | 文章分类 |
| 4 | hits | int | 是 | 否 | 点击数 | |
| 5 | praise_len | int | 是 | 否 | 点赞数 | |
| 6 | create_time | timestamp | 是 | 否 | 创建时间 | |
| 7 | update_time | timestamp | 是 | 否 | 更新时间 | |
| 8 | source | varchar | 255 | 否 | 否 | 来源 |
| 9 | url | varchar | 255 | 否 | 否 | 来源地址 |
| 10 | tag | varchar | 255 | 否 | 否 | 标签 |
| 11 | content | longtext | 4294967295 | 否 | 否 | 正文 |
| 12 | img | varchar | 255 | 否 | 否 | 封面图 |
| 13 | description | text | 65535 | 否 | 否 | 文章描述 |
表 4-3-article_type(文章分类)
| 编号 | 字段名 | 类型 | 长度 | 是否非空 | 是否主键 | 注释 |
| 1 | type_id | smallint | 是 | 是 | 分类ID | |
| 2 | display | smallint | 是 | 否 | 显示顺序 | |
| 3 | name | varchar | 16 | 是 | 否 | 分类名称 |
| 4 | father_id | smallint | 是 | 否 | 上级分类ID | |
| 5 | description | varchar | 255 | 否 | 否 | 描述 |
| 6 | icon | text | 65535 | 否 | 否 | 分类图标 |
| 7 | url | varchar | 255 | 否 | 否 | 外链地址 |
| 8 | create_time | timestamp | 是 | 否 | 创建时间 | |
| 9 | update_time | timestamp | 是 | 否 | 更新时间 |
表 4-4-auth(用户权限管理)
| 编号 | 字段名 | 类型 | 长度 | 是否非空 | 是否主键 | 注释 |
| 1 | auth_id | int | 是 | 是 | 授权ID | |
| 2 | user_group | varchar | 64 | 否 | 否 | 用户组 |
| 3 | mod_name | varchar | 64 | 否 | 否 | 模块名 |
| 4 | table_name | varchar | 64 | 否 | 否 | 表名 |
| 5 | page_title | varchar | 255 | 否 | 否 | 页面标题 |
| 6 | path | varchar | 255 | 否 | 否 | 路由路径 |
| 7 | parent | varchar | 64 | 否 | 否 | 父级菜单 |
| 8 | parent_sort | int | 是 | 否 | 父级菜单排序 | |
| 9 | position | varchar | 32 | 否 | 否 | 位置 |
| 10 | mode | varchar | 32 | 是 | 否 | 跳转方式 |
| 11 | add | tinyint | 是 | 否 | 是否可增加 | |
| 12 | del | tinyint | 是 | 否 | 是否可删除 | |
| 13 | set | tinyint | 是 | 否 | 是否可修改 | |
| 14 | get | tinyint | 是 | 否 | 是否可查看 | |
| 15 | field_add | text | 65535 | 否 | 否 | 添加字段 |
| 16 | field_set | text | 65535 | 否 | 否 | 修改字段 |
| 17 | field_get | text | 65535 | 否 | 否 | 查询字段 |
| 18 | table_nav_name | varchar | 500 | 否 | 否 | 跨表导航名称 |
| 19 | table_nav | varchar | 500 | 否 | 否 | 跨表导航 |
| 20 | option | text | 65535 | 否 | 否 | 配置 |
| 21 | create_time | timestamp | 是 | 否 | 创建时间 | |
| 22 | update_time | timestamp | 是 | 否 | 更新时间 |
表 4-5-cinema_information(影厅信息)
| 编号 | 字段名 | 类型 | 长度 | 是否非空 | 是否主键 | 注释 |
| 1 | cinema_information_id | int | 是 | 是 | 影厅信息ID | |
| 2 | name_of_studio | varchar | 64 | 是 | 是 | 影厅名称 |
| 3 | location_of_cinema_hall | varchar | 64 | 否 | 否 | 影厅位置 |
| 4 | create_time | datetime | 是 | 否 | 创建时间 | |
| 5 | update_time | timestamp | 是 | 否 | 更新时间 |
表 4-6-code_token(验证码)
| 编号 | 字段名 | 类型 | 长度 | 是否非空 | 是否主键 | 注释 |
| 1 | code_token_id | int | 是 | 是 | 验证码ID | |
| 2 | token | varchar | 255 | 否 | 否 | 令牌 |
| 3 | code | varchar | 255 | 否 | 否 | 验证码 |
| 4 | expire_time | timestamp | 是 | 否 | 失效时间 | |
| 5 | create_time | timestamp | 是 | 否 | 创建时间 | |
| 6 | update_time | timestamp | 是 | 否 | 更新时间 |
表 4-7-collect(收藏)
| 编号 | 字段名 | 类型 | 长度 | 是否非空 | 是否主键 | 注释 |
| 1 | collect_id | int | 是 | 是 | 收藏ID | |
| 2 | user_id | int | 是 | 是 | 收藏人ID | |
| 3 | source_table | varchar | 255 | 否 | 否 | 来源表 |
| 4 | source_field | varchar | 255 | 否 | 否 | 来源字段 |
| 5 | source_id | int | 是 | 否 | 来源ID | |
| 6 | title | varchar | 255 | 否 | 否 | 标题 |
| 7 | img | varchar | 255 | 否 | 否 | 封面 |
| 8 | create_time | timestamp | 是 | 否 | 创建时间 | |
| 9 | update_time | timestamp | 是 | 否 | 更新时间 |
表 4-8-comment(评论)
| 编号 | 字段名 | 类型 | 长度 | 是否非空 | 是否主键 | 注释 |
| 1 | comment_id | int | 是 | 是 | 评论ID | |
| 2 | user_id | int | 是 | 是 | 评论人ID | |
| 3 | reply_to_id | int | 是 | 否 | 回复评论ID | |
| 4 | content | longtext | 4294967295 | 否 | 否 | 内容 |
| 5 | nickname | varchar | 255 | 否 | 否 | 昵称 |
| 6 | avatar | varchar | 255 | 否 | 否 | 头像地址 |
| 7 | create_time | timestamp | 是 | 否 | 创建时间 | |
| 8 | update_time | timestamp | 是 | 否 | 更新时间 | |
| 9 | source_table | varchar | 255 | 否 | 否 | 来源表 |
| 10 | source_field | varchar | 255 | 否 | 否 | 来源字段 |
| 11 | source_id | int | 是 | 否 | 来源ID |
表 4-9-hits(用户点击)
| 编号 | 字段名 | 类型 | 长度 | 是否非空 | 是否主键 | 注释 |
| 1 | hits_id | int | 是 | 是 | 点赞ID | |
| 2 | user_id | int | 是 | 否 | 点赞人 | |
| 3 | create_time | timestamp | 是 | 否 | 创建时间 | |
| 4 | update_time | timestamp | 是 | 否 | 更新时间 | |
| 5 | source_table | varchar | 255 | 否 | 否 | 来源表 |
| 6 | source_field | varchar | 255 | 否 | 否 | 来源字段 |
| 7 | source_id | int | 是 | 否 | 来源ID |
表 4-10-movie_information(电影信息)
| 编号 | 字段名 | 类型 | 长度 | 是否非空 | 是否主键 | 注释 |
| 1 | movie_information_id | int | 是 | 是 | 电影信息ID | |
| 2 | movie_name | varchar | 64 | 否 | 否 | 电影名称 |
| 3 | movie_type | varchar | 64 | 否 | 否 | 电影类型 |
| 4 | film_director | varchar | 64 | 否 | 否 | 电影导演 |
| 5 | film_actor | varchar | 64 | 否 | 否 | 电影演员 |
| 6 | release_date | date | 否 | 否 | 上映日期 | |
| 7 | movie_picture | varchar | 255 | 否 | 否 | 电影图片 |
| 8 | film_introduction | longtext | 4294967295 | 否 | 否 | 电影简介 |
| 9 | hits | int | 是 | 否 | 点击数 | |
| 10 | praise_len | int | 是 | 否 | 点赞数 | |
| 11 | collect_len | int | 是 | 否 | 收藏数 | |
| 12 | comment_len | int | 是 | 否 | 评论数 | |
| 13 | screening_information_limit_times | int | 是 | 否 | 放映限制次数 | |
| 14 | create_time | datetime | 是 | 否 | 创建时间 | |
| 15 | update_time | timestamp | 是 | 否 | 更新时间 |
表 4-11-notice(公告)
| 编号 | 字段名 | 类型 | 长度 | 是否非空 | 是否主键 | 注释 |
| 1 | notice_id | mediumint | 是 | 是 | 公告ID | |
| 2 | title | varchar | 125 | 是 | 否 | 标题 |
| 3 | content | longtext | 4294967295 | 否 | 否 | 正文 |
| 4 | create_time | timestamp | 是 | 否 | 创建时间 | |
| 5 | update_time | timestamp | 是 | 否 | 更新时间 |
表 4-12-ordinary_user(普通用户)
| 编号 | 字段名 | 类型 | 长度 | 是否非空 | 是否主键 | 注释 |
| 1 | ordinary_user_id | int | 是 | 是 | 普通用户ID | |
| 2 | user_name | varchar | 64 | 否 | 否 | 用户姓名 |
| 3 | user_gender | varchar | 64 | 否 | 否 | 用户性别 |
| 4 | examine_state | varchar | 16 | 是 | 否 | 审核状态 |
| 5 | user_id | int | 是 | 否 | 用户ID | |
| 6 | create_time | datetime | 是 | 否 | 创建时间 | |
| 7 | update_time | timestamp | 是 | 否 | 更新时间 |
表 4-13-praise(点赞)
| 编号 | 字段名 | 类型 | 长度 | 是否非空 | 是否主键 | 注释 |
| 1 | praise_id | int | 是 | 是 | 点赞ID | |
| 2 | user_id | int | 是 | 是 | 点赞人 | |
| 3 | create_time | timestamp | 是 | 否 | 创建时间 | |
| 4 | update_time | timestamp | 是 | 否 | 更新时间 | |
| 5 | source_table | varchar | 255 | 否 | 否 | 来源表 |
| 6 | source_field | varchar | 255 | 否 | 否 | 来源字段 |
| 7 | source_id | int | 是 | 否 | 来源ID | |
| 8 | status | tinyint | 是 | 否 | 点赞状态:1为点赞,0已取消 |
表 4-14-screening_information(放映信息)
| 编号 | 字段名 | 类型 | 长度 | 是否非空 | 是否主键 | 注释 |
| 1 | screening_information_id | int | 是 | 是 | 放映信息ID | |
| 2 | movie_name | varchar | 64 | 否 | 否 | 电影名称 |
| 3 | movie_type | varchar | 64 | 否 | 否 | 电影类型 |
| 4 | film_director | varchar | 64 | 否 | 否 | 电影导演 |
| 5 | film_actor | varchar | 64 | 否 | 否 | 电影演员 |
| 6 | movie_picture | varchar | 255 | 否 | 否 | 电影图片 |
| 7 | screening_number | varchar | 64 | 否 | 否 | 放映编号 |
| 8 | name_of_studio | varchar | 64 | 否 | 否 | 影厅名称 |
| 9 | location_of_cinema_hall | varchar | 64 | 否 | 否 | 影厅位置 |
| 10 | showtime | datetime | 否 | 否 | 放映时间 | |
| 11 | ticket_purchase_price | double | 否 | 否 | 购票价格 | |
| 12 | screening_details | text | 65535 | 否 | 否 | 放映详情 |
| 13 | comment_len | int | 是 | 否 | 评论数 | |
| 14 | ticket_purchase_order_limit_times | int | 是 | 否 | 购票限制次数 | |
| 15 | create_time | datetime | 是 | 否 | 创建时间 | |
| 16 | update_time | timestamp | 是 | 否 | 更新时间 | |
| 17 | source_table | varchar | 255 | 否 | 否 | 来源表 |
| 18 | source_id | int | 否 | 否 | 来源ID | |
| 19 | source_user_id | int | 否 | 否 | 来源用户 |
表 4-15-slides(轮播图)
| 编号 | 字段名 | 类型 | 长度 | 是否非空 | 是否主键 | 注释 |
| 1 | slides_id | int | 是 | 是 | 轮播图ID | |
| 2 | title | varchar | 64 | 否 | 否 | 标题 |
| 3 | content | varchar | 255 | 否 | 否 | 内容 |
| 4 | url | varchar | 255 | 否 | 否 | 链接 |
| 5 | img | varchar | 255 | 否 | 否 | 轮播图 |
| 6 | hits | int | 是 | 否 | 点击量 | |
| 7 | create_time | timestamp | 是 | 否 | 创建时间 | |
| 8 | update_time | timestamp | 是 | 否 | 更新时间 |
表 4-16-ticket_purchase_order(购票订单)
| 编号 | 字段名 | 类型 | 长度 | 是否非空 | 是否主键 | 注释 |
| 1 | ticket_purchase_order_id | int | 是 | 是 | 购票订单ID | |
| 2 | movie_name | varchar | 64 | 否 | 否 | 电影名称 |
| 3 | screening_number | varchar | 64 | 否 | 否 | 放映编号 |
| 4 | name_of_studio | varchar | 64 | 否 | 否 | 影厅名称 |
| 5 | showtime | datetime | 否 | 否 | 放映时间 | |
| 6 | ticket_purchase_price | double | 否 | 否 | 购票价格 | |
| 7 | ordinary_user | int | 否 | 否 | 普通用户 | |
| 8 | user_name | varchar | 64 | 否 | 否 | 用户姓名 |
| 9 | ticket_purchase_date | date | 否 | 否 | 购票日期 | |
| 10 | number_of_tickets_purchased | double | 否 | 否 | 购票数量 | |
| 11 | total_total_price | double | 否 | 否 | 合计总价 | |
| 12 | pay_state | varchar | 16 | 是 | 否 | 支付状态 |
| 13 | pay_type | varchar | 16 | 否 | 否 | 支付类型: 微信、支付宝、网银 |
| 14 | seat | varchar | 64 | 是 | 否 | 座位号 |
| 15 | create_time | datetime | 是 | 否 | 创建时间 | |
| 16 | update_time | timestamp | 是 | 否 | 更新时间 | |
| 17 | source_table | varchar | 255 | 否 | 否 | 来源表 |
| 18 | source_id | int | 否 | 否 | 来源ID | |
| 19 | source_user_id | int | 否 | 否 | 来源用户 |
表 4-17-upload(文件上传)
| 编号 | 字段名 | 类型 | 长度 | 是否非空 | 是否主键 | 注释 |
| 1 | upload_id | int | 是 | 是 | 上传ID | |
| 2 | name | varchar | 64 | 否 | 否 | 文件名 |
| 3 | path | varchar | 255 | 否 | 否 | 访问路径 |
| 4 | file | varchar | 255 | 否 | 否 | 文件路径 |
| 5 | display | varchar | 255 | 否 | 否 | 显示顺序 |
| 6 | father_id | int | 否 | 否 | 父级ID | |
| 7 | dir | varchar | 255 | 否 | 否 | 文件夹 |
| 8 | type | varchar | 32 | 否 | 否 | 文件类型 |
表 4-18-user(用户账户)
| 编号 | 字段名 | 类型 | 长度 | 是否非空 | 是否主键 | 注释 |
| 1 | user_id | int | 是 | 是 | 用户ID | |
| 2 | state | smallint | 是 | 否 | 账户状态:(1可用|2异常|3已冻结|4已注销) | |
| 3 | user_group | varchar | 32 | 否 | 否 | 所在用户组 |
| 4 | login_time | timestamp | 是 | 否 | 上次登录时间 | |
| 5 | phone | varchar | 11 | 否 | 否 | 手机号码 |
| 6 | phone_state | smallint | 是 | 否 | 手机认证:(0未认证|1审核中|2已认证) | |
| 7 | username | varchar | 16 | 是 | 否 | 用户名 |
| 8 | nickname | varchar | 16 | 否 | 否 | 昵称 |
| 9 | password | varchar | 64 | 是 | 否 | 密码 |
| 10 | | varchar | 64 | 否 | 否 | 邮箱 |
| 11 | email_state | smallint | 是 | 否 | 邮箱认证:(0未认证|1审核中|2已认证) | |
| 12 | avatar | varchar | 255 | 否 | 否 | 头像地址 |
| 13 | open_id | varchar | 255 | 否 | 否 | 针对获取用户信息字段 |
| 14 | create_time | timestamp | 是 | 否 | 创建时间 |
表 4-19-user_group(用户组)
| 编号 | 字段名 | 类型 | 长度 | 是否非空 | 是否主键 | 注释 |
| 1 | group_id | mediumint | 是 | 是 | 用户组ID | |
| 2 | display | smallint | 是 | 否 | 显示顺序 | |
| 3 | name | varchar | 16 | 是 | 否 | 名称 |
| 4 | description | varchar | 255 | 否 | 否 | 描述 |
| 5 | source_table | varchar | 255 | 否 | 否 | 来源表 |
| 6 | source_field | varchar | 255 | 否 | 否 | 来源字段 |
| 7 | source_id | int | 是 | 否 | 来源ID | |
| 8 | register | smallint | 否 | 否 | 注册位置 | |
| 9 | create_time | timestamp | 是 | 否 | 创建时间 | |
| 10 | update_time | timestamp | 是 | 否 | 更新时间 |
第五章 系统详细设计与实现
5.1前端普通用户功能实现
5.1.1注册登录
普通用户需要通过注册登录功能创建个人账户,才能使用系统的个性化功能。注册时需填写用户名、密码、邮箱等基本信息,系统提供邮箱验证或验证码验证功能,以确保账户的安全性。登录后,用户可以访问个人中心、电影资讯、收藏电影等个性化服务,同时支持找回密码功能,以提高用户体验。注册登录功能如下图所示。

图5-1注册功能图

图5-2登录功能图
5.1.2首页
首页是普通用户进入系统的第一界面,展示了当前热映和即将上映的电影,帮助用户快速了解影院的最新动态和电影推荐。用户可以通过简单的导航找到电影、放映信息和购票入口,提升了系统的易用性和用户体验。首页界面展示如下图所示。

图5-3首页界面图
5.1.3电影资讯
电影资讯为用户提供电影相关的最新资讯、影评、幕后花絮等内容。用户可以点赞、收藏和评论这些资讯,丰富了用户与平台的互动,同时让用户保持对电影的持续关注。电影资讯界面如下图所示。

图5-4电影资讯界面图
5.1.4电影信息
电影信息展示每部电影的详细信息,包括电影名称、上映时间等。用户可以通过查看详情了解电影的更多信息,还可以点赞、收藏电影,或发表评论,与其他影迷分享观影感受。电影信息界面如下图所示。

图5-5电影信息界面图
5.1.5放映信息
放映信息模块展示了电影的具体放映时间和地点,用户可以选择适合的场次。用户还可以查看场次详情、座位情况,并进行点赞、收藏和评论,方便他们做出购票决策。放映信息界面如下图所示。

图5-6放映信息界面图

图5-7购票界面图
5.1.6个人中心
个人中心为用户提供一个综合展示页面,用户可以查看自己的购票订单、收藏内容等。通过该功能,用户不仅能查看订单详情和支付状态,还能管理自己的收藏和观影历史。购票订单模块包含支付功能,方便用户进行支付操作,提升个性化体验。个人中心界面如下图所示。

图5-8个人中心界面图
5.2后端管理员功能实现
5.2.1后台首页
后后台首页为管理员提供了一个概览页面,展示了系统的核心数据,包括购票订单统计、用户数量等信息。通过数据可视化,管理员可以快速了解当前系统的运营状态和用户活跃情况,便于进行运营决策。后台首页界面如下图所示。

图5-9后台首页界面图
5.2.2系统用户
管理员可以通过系统用户功能查看和管理注册的用户信息。管理员可以对用户进行查看、修改或删除等操作,确保系统的正常运作并能够及时处理用户的相关问题。系统用户如下图所示。

图5-10系统用户界面图
5.2.3影厅信息管理
影厅信息管理允许管理员查看所有影厅的详细信息,包括影厅名称、位置等。管理员可以在此模块中添加新的影厅信息,确保影厅配置的及时更新和合理管理。影厅信息管理界面如下图所示。

图5-11影厅信息列表界面图

图5-12影厅信息添加界面
5.2.4电影信息管理
电影信息管理模块展示了所有电影的基本信息,包括电影名称、上映时间、主演等。管理员可以查看每部电影的详细信息、放映安排和用户评论。同时,管理员也可以在此模块中添加新的电影信息,保持系统内容的最新性。电影信息管理界面如下图所示。

图5-13电影信息列表界面图

图5-14电影信息添加界面图
5.2.5放映信息管理
放映信息管理功能允许管理员查看电影的放映详情,如电影名称、放映时间、购票价格等。此外,管理员还可以查看用户对于放映信息的评论,及时调整排片和放映安排,以提高用户满意度。放映信息管理界面如下图所示。

图5-15放映信息管理界面图
5.2.6购票订单管理
该功能展示了所有购票订单的详细信息,包括电影名称、放映编号、购票价格等。管理员可以在此模块中查看每个订单的详细情况,进行支付确认、退款处理等操作,确保系统的订单管理高效流畅。购票订单管理如下图所示。

图5-16购票订单管理界面图
5.2.7系统管理
轮播图管理模块允许管理员管理网站的首页轮播图内容。管理员可以添加、修改或删除轮播图,确保电影宣传和影院活动信息的实时更新,提高用户的关注度和平台的吸引力。系统管理界面如下图所示。

图5-17系统管理界面图
5.2.8资源管理
轮资源管理包括电影资讯管理和咨询分类管理。管理员可以查看电影资讯的详细信息,并对其进行评论管理。同时,管理员还可以管理咨询分类,包括添加、删除和重置等功能,确保资讯和分类内容的正确性和更新。资源管理界面如下图所示。

图5-18资源管理界面图
第六章 系统测试
6.1系统测试的目的
测试的主要目的是确保系统的功能和性能满足预期的需求,同时识别和修复潜在的缺陷。通过系统测试,可以验证各个功能模块的正确性和稳定性,确保系统在不同使用场景下的表现符合设计要求。测试目的包括确认系统功能的完整性、验证数据处理的准确性、评估系统的性能和安全性。测试还可以提高用户满意度,保证用户在使用系统时获得流畅和可靠的体验。通过全面的测试,可以降低后期维护成本,减少系统上线后出现故障的风险,从而保障系统的长期稳定运行。
6.2测试方法
在本系统中,测试方法主要依赖于测试用例的设计与执行。测试用例是根据系统需求文档编写的,覆盖所有功能模块及其边界情况。每个测试用例包含输入数据、预期结果和实际结果的对比,以验证系统的功能是否按预期工作。
常见的测试用例包括功能测试用例、边界测试用例和异常测试用例[10]。功能测试用例针对系统的各项功能进行验证;边界测试用例则侧重于输入数据的边界条件,验证系统在极端情况下是否能够稳定运行;异常测试用例则用于验证系统在处理错误输入或异常情况时的反应。本文选择功能测试用例进行系统测试。
在测试执行过程中,记录每个用例的执行结果,并根据实际结果与预期结果的对比,判断系统是否存在缺陷。通过系统化的测试用例执行,可以有效提高测试的覆盖率和效率,为系统的最终上线提供保障。
6.3测试用例
6.3.1用户登录功能测试
表6-1 用户登录功能测试表
| 用例名称 | 用户登录系统 |
| 目的 | 测试用户通过正确的用户名和密码可否登录功能 |
| 前提 | 未登录的情况下 |
| 测试流程 | 1) 进入登录页面 2) 输入正确的用户名和密码 |
| 预期结果 | 用户名和密码正确的时候,跳转到登录成功界面,反之则显示错误信息,提示重新输入 |
| 实际结果 | 实际结果与预期结果一致 |
6.3.2创建数据测试
在系统中,创建功能也是基础功能之一,因此创建功能的测试很有代表性。在此章节主要列举在创建时各种情况下系统结果的测试。由于系统涉及创建功能操作过多,因此将多处统称创建功能。
创建数据用例如表6-2 所示。
表6-2 创建数据测试用例
| 测试用例编号 | YL_05 | |
| 测试用例名称 | 系统使用者进行创建数据 | |
| 测试用例描述 | 使用者输入要创建的数据 | |
| 系统入口 | 浏览器 | |
| 步骤 | 预期结果 | 实际结果 |
| 输入完整并且格式正确的数据 | 提示“创建成功”,并显示所有数据 | 预期结果 |
| 核心位置数据但非必要位置不输入数据 | 提示“创建成功”,并显示所有数据 | 预期结果 |
| 核心数据位置不输入数据 | 提示“创建失败” | 预期结果 |
6.3.3修改数据测试
在系统中,修改功能是系统主要实现功能,因此修改功能的测试很有代表性。在此章节主要列举在修改时各种情况下系统结果的测试。由于系统涉及修改功能操作过多,因此将多处数据表记录修改和状态修改统称修改功能。
修改数据用例如表6-3所示。
表6-3 修改数据测试用例
| 测试用例编号 | YL_06 | |
| 测试用例名称 | 系统使用者进行修改数据 | |
| 测试用例描述 | 使用者对可修改的数据项进行修改 | |
| 系统入口 | 浏览器 | |
| 步骤 | 预期结果 | 实际结果 |
| 将现有数据修改成正确的数据 | 提示“修改成功”,并显示所有数据 | 预期结果 |
| 将现有数据修改成错误的数据 | 提示“修改失败” | 预期结果 |
6.3.4查询数据测试
在系统中,查询功能是使用系统使用最多也是最基础的功能,因此查询功能的测试很有代表性。在此章节主要列举在查询时各种情况下系统结果的测试。
查询数据用例如表6-4所示。
表6-4 查询数据测试用例
| 测试用例编号 | YL_05 | |
| 测试用例名称 | 系统使用者进行查询数据 | |
| 测试用例描述 | 全部查询以及输入关键词查询 | |
| 系统入口 | 浏览器 | |
| 步骤 | 预期结果 | 实际结果 |
| 界面自动查询全部 | 显示对应所有记录 | 预期结果 |
| 输入已存在且能匹配成功的关键字 | 显示所查询到的数据 | 预期结果 |
| 输入不存在的关键字 | 显示数据界面为空 | 预期结果 |
6.4测试结果
在本次测试的过程主要针对所有功能下的添加操作,修改操作和删除操作,并以真实数据一一进行相关功能项目的输入,最终能够保证每个项目涉及的功能都能够正常运行,因此能够保证本次设计的,已实现的功能能够正常运行并且相关数据库的信息也同样保证正确。
第七章 结 论
本文设计并实现了一个基于Spring Boot和Vue的电影院售票管理系统,通过前后端分离的架构,提升了系统的灵活性与可扩展性。系统功能涵盖了管理员和普通用户的不同需求,管理员可以高效管理影厅、电影、放映信息及用户订单等,而普通用户则能够享受便捷的购票、评论、收藏等服务。通过Spring Boot的后端框架,系统实现了高效的数据库操作与数据管理,并通过Vue.js的前端技术,提升了用户体验,界面交互流畅且操作简便。系统在性能和安全性上进行了优化,能够支持大规模用户的并发操作,保证了在高并发情况下的稳定运行。
此外,系统还通过数据可视化功能,帮助管理员快速掌握购票动态和用户活动情况,进一步提升了影院运营的效率和决策能力。总体而言,本系统不仅满足了影院运营管理的基本需求,还通过个性化推荐和互动功能增强了用户体验,为未来的影院智能化管理提供了可行的技术支持和实践参考。
未来的研究可以进一步优化系统的智能推荐算法,结合大数据和人工智能技术,提升用户的个性化观影体验。此外,系统的跨平台适配和移动端应用开发也将是进一步发展的重点方向,以便更好地服务于广大用户。
参考文献
- 刘江涛,王亮亮,吴庆茹,等.基于B/S模式的铁路勘测设计案例信息化管理系统设计与实现[J].铁路计算机应用,2021,30(03):32-35.
- 张丹丹,李弘.基于B/S架构的办公管理系统设计与开发[J].铁路通信信号工程技术,2024,21(09):44-48+106.
- 王志亮,纪松波.基于SpringBoot的Web前端与数据库的接口设计[J].工业控制计算机,2023,36(03):51-53.
- 熊永平.基于SpringBoot框架应用开发技术的分析与研究[J].电脑知识与技术,2021,15(36):76-77.
- 赵媛.基于Vue的Web系统前端性能优化分析[J].电脑编程技巧与维护,2024,(09):44-46.
- 秦冬.浅析Vue框架在前端开发中的应用[J].信息与电脑(理论版),2024,36(13):61-63.
- 李艳杰.MySQL数据库下存储过程的综合运用研究[J].现代信息科技,2023,7(11):80-82+88.
- 明日科技.快速上手Python[M].化学工业出版社:202211.337..
- 陈倩怡,何军.Vue+Springboot+MyBatis技术应用解析[J].电脑编程技巧与维护,2020,(01):14-15+28.
- 李俊萌.计算机软件测试技术与开发应用策略分析[J].信息记录材料,2023,24(03):50-52.
- Fang Q X ,Dong L G .Debonding interface effect and multi-field coupling of a thin piezoelectric semiconductor film bonded to elastic substrate[J].Thin-Walled Structures,2025,213113288-113288.
- Xu F X ,Dai Q M ,Yan N J , et al.Comparison of the properties of composite films constructed from chitosan and gelatin from two jellyfish species[J].Food Hydrocolloids,2025,167111412-111412.
- 孟刚.电影院分区售票引热议[N].中国消费者报,2025-03-03(003). DOI:10.28867/n.cnki.nxfzb.2025.000410.
- 彭德倩.电影院的“新奋斗”[N].解放日报,2025-02-24(010). DOI:10.28410/n.cnki.njfrb.2025.000992.
- 刘炜炜,刘海燕.一线劳动者受邀走进电影院看“哪吒”[N].惠州日报,2025-02-14(004). DOI:10.28396/n.cnki.nhzdb.2025.000372.
- 钟茜.19.9元的电影票回来了能否带动观众走进电影院?[N].综艺报,2025-01-25(014). DOI:10.48994/n.cnki.nzoyi.2025.000038.
- 姬政鹏.2024中国电影院线影院发展备忘[N].中国电影报,2025-01-15(004). DOI:10.28064/n.cnki.ncdyb.2025.000072.
- 郭静,胡猛,李维善,等.基于PyQt5和SpringBoot的电影院票务系统检测平台研究[J].现代信息科技,2025,9(01):88-92+99.DOI:10.19850/j.cnki.2096-4706.2025.01.018.
- 曹石强.在线电影院选座购票网站设计研究[J].工程技术研究,2024,9(13):207-208.DOI:10.19537/j.cnki.2096-2789.2024.13.068.
- 郭勇.电影院分区售票,你愿意付费吗[N].电脑报,2023-10-23(008). DOI:10.28184/n.cnki.ndina.2023.000746.
致 谢
基于springboot+vue的电影院售票管理系统设计与实现工作已结束,虽然过程中充满挑战,但内心充满自豪和满足。感谢大学四年间教导我的所有老师,他们的专业知识与人生智慧让我成长为能独立完成系统的学生。特别感谢指导老师,他耐心解答疑惑,引导我解决问题,提升自主解决能力。室友和同学们的宝贵建议和支持也让我取得长足进步。未来,我将继续努力追求卓越,不辜负所学所悟和老师期望。坚信坚定信念和不懈努力,未来定能取得更辉煌成就。期待更美好未来!
此外,基于springboot+vue的电影院售票管理系统设计与实现不仅是技术挑战,挫折和困难是成长的垫脚石,让我更深入理解问题,精确找到解决方案。每次解决问题,都感到满足和自豪。
对于未来,我充满期待和信心。无论道路多崎岖,只要保持坚定信念,持续努力,定能取得更大成就。期待将知识和技能运用到实际中,为社会做出更大贡献。
最后,感谢所有帮助和支持我的人。你们的教诲、鼓励和支持让我有今天的成就。我会继续努力,不辜负期望,为实现更美好的未来而奋斗。
代码:
连接数据库的文件在Resources 文件夹下的application.yml文件,代码如下:
server:
port: 5000
servlet:
context-path: /api
spring:
mvc:
static-path-pattern: /upload/**
resources:
static-locations: file:此处填写地址/project93355/server/src/main/resources/static
datasource:
jdbc:mysql://127.0.0.1:3306/projectxxxxx?serverTimezone=GMT%2B8&useSSL=false&characterEncoding=utf-8
username: root
password: root
driver-class-name: com.mysql.cj.jdbc.Driver
type: com.alibaba.druid.pool.DruidDataSource
jackson:
property-naming-strategy: CAMEL_CASE_TO_LOWER_CASE_WITH_UNDERSCORES
default-property-inclusion: ALWAYS
time-zone: GMT+8
date-format: yyyy-MM-dd HH:mm:ss
servlet:
项目启动文件Application.java,代码如下:
@SpringBootApplication(exclude = {DataSourceAutoConfiguration.class})
@EnableJpaRepositories
@MapperScan("com.project.demo.dao")
public class Application {
public static void main(String[] args) {
SpringApplication.run(Application.class,args);
}
}
修改数据代码如下:
@PostMapping("/set")
@Transactional
public Map<String, Object> set(HttpServletRequest request) throws IOException {
service.update(service.readQuery(request), service.readConfig(request), service.readBody(request.getReader()));
return success(1);
}
删除一条数据代码如下:
@RequestMapping(value = "/del")
@Transactional
public Map<String, Object> del(HttpServletRequest request) {
service.delete(service.readQuery(request), service.readConfig(request));
return success(1);
}
public void delete(Map<String,String> query,Map<String,String> config){
QueryWrapper wrapper = new QueryWrapper<E>();
toWhereWrapper(query, "0".equals(config.get(FindConfig.GROUP_BY)),wrapper);
baseMapper.delete(wrapper);
log.info("[{}] - 删除操作:{}",wrapper.getSqlSelect());
}
通过请求的参数获取列表数据,代码如下:
@RequestMapping("/get_list")
public Map<String, Object> getList(HttpServletRequest request) {
Map<String, Object> map = service.selectToPage(service.readQuery(request), service.readConfig(request));
return success(map);
}
获取某个组下面的数量,代码如下:
@RequestMapping(value = {"/count_group", "/count"})
public Map<String, Object> count(HttpServletRequest request) {
Integer value= service.selectSqlToInteger(service.groupCount(service.readQuery(request), service.readConfig(request)));
return success(value);
}
注册页登录代码如下:
/**
* 注册
* @param user
* @return
*/
@PostMapping("register")
public Map<String, Object> signUp(@RequestBody User user) {
// 查询用户
Map<String, String> query = new HashMap<>();
Map<String,Object> map = JSON.parseObject(JSON.toJSONString(user));
query.put("username",user.getUsername());
List list = service.selectBaseList(service.select(query, new HashMap<>()));
if (list.size()>0){
return error(30000, "用户已存在");
}
map.put("password",service.encryption(String.valueOf(map.get("password"))));
service.insert(map);
return success(1);
}
MD5加密,代码如下:
public String encryption(String plainText) {
String re_md5 = new String();
try {
MessageDigest md = MessageDigest.getInstance("MD5");
md.update(plainText.getBytes());
byte b[] = md.digest();
int i;
StringBuffer buf = new StringBuffer("");
for (int offset = 0; offset < b.length; offset++) {
i = b[offset];
if (i < 0)
i += 256;
if (i < 16)
buf.append("0");
buf.append(Integer.toHexString(i));
}
re_md5 = buf.toString();
} catch (Exception e) {
e.printStackTrace();
}
return re_md5;
}
登录页代码如下:
/**
* 登录
* @param data
* @param httpServletRequest
* @return
*/
@PostMapping("login")
public Map<String, Object> login(@RequestBody Map<String, String> data, HttpServletRequest httpServletRequest) {
log.info("[执行登录接口]");
String username = data.get("username");
String email = data.get("email");
String phone = data.get("phone");
String password = data.get("password");
List resultList = null;
Map<String, String> map = new HashMap<>();
if(username != null && "".equals(username) == false){
map.put("username", username);
resultList = service.selectBaseList(service.select(map, new HashMap<>()));
}
else if(email != null && "".equals(email) == false){
map.put("email", email);
resultList = service.selectBaseList(service.select(map, new HashMap<>()));
}
找回密码,接收用户输入的用户名、密码、验证码,并进行条件判断,代码如下:
/**
* 找回密码
* @param form
* @return
*/
@PostMapping("forget_password")
public Map<String, Object> forgetPassword(@RequestBody User form,HttpServletRequest request) {
JSONObject ret = new JSONObject();
String username = form.getUsername();
String code = form.getCode();
String password = form.getPassword();
// 判断条件
if(code == null || code.length() == 0){
return error(30000, "验证码不能为空");
}
if(username == null || username.length() == 0){
return error(30000, "用户名不能为空");
}
if(password == null || password.length() == 0){
return error(30000, "密码不能为空");
}
免费领取项目源码,请关注❥点赞收藏并私信博主,谢谢~
1053

被折叠的 条评论
为什么被折叠?



