目 录
摘 要
随着科技的不断发展和互联网技术的普及,传统的房地产销售模式面临着许多挑战。传统方式主要依赖人工管理,信息更新慢且容易出错,客户与销售人员之间的沟通也较为繁琐。此外,楼盘信息分散,难以统一管理,客户数据难以精确追踪。因此,开发一个现代化的楼盘销售系统成为迫切需求,以提高效率、降低错误率并改善客户体验。
本系统采用了SpringBoot框架、Java语言、MySQL数据库和Vue.js前端技术,结合现代化开发理念,设计并实现了一个集成化的小区楼盘销售系统。该系统的主要功能包括用户管理、楼盘信息管理、预约看房、客户信息管理、销售订单管理、售后服务、库存查询、销售出库、财务管理、通知公告、房产资讯以及资讯分类等模块。
通过开发的SpringBoot小区楼盘销售系统,能够大大提升工作效率,实现信息的集中化管理与实时更新,减少人工操作的错误,提高客户服务质量。系统可以帮助销售人员及时了解楼盘库存、客户需求、销售进度等信息,优化资源配置和销售策略,同时也为管理人员提供了更为精准的数据分析和决策支持,从而有效提升楼盘销售的整体效益和客户满意度。
关键词:楼盘销售系统;SpringBoot框架;Java技术;
Abstract
With the continuous development of technology and the popularization of Internet technology, the traditional real estate sales model is facing many challenges. The traditional approach mainly relies on manual management, with slow and error prone information updates, and complicated communication between customers and sales personnel. In addition, property information is scattered and difficult to manage uniformly, and customer data is difficult to track accurately. Therefore, developing a modern real estate sales system has become an urgent need to improve efficiency, reduce error rates, and enhance customer experience.
This system adopts the SpringBoot framework, Java language, MySQL database, and Vue.js front-end technology, combined with modern development concepts, to design and implement an integrated community real estate sales system. The main functions of this system include user management, real estate information management, reservation viewing, customer information management, sales order management, after-sales service, inventory inquiry, sales outbound, financial management, notification announcements, real estate information, and information classification modules.
Through the development of the SpringBoot community real estate sales system, work efficiency can be greatly improved, centralized management and real-time updates of information can be achieved, errors in manual operations can be reduced, and customer service quality can be improved. The system can help sales personnel timely understand information such as property inventory, customer demand, sales progress, etc., optimize resource allocation and sales strategies, and also provide more accurate data analysis and decision support for management personnel, thereby effectively improving the overall efficiency of property sales and customer satisfaction.
Keywords: real estate sales system; SpringBoot framework; Java technology;
第一章 绪 论
1.1研究背景
随着信息技术的迅速发展,互联网和智能化技术逐渐渗透到各行各业,房地产行业也不例外。传统的楼盘销售方式依赖人工管理,存在诸多不足之处。信息的更新与传递较为滞后,往往导致楼盘信息不及时或错误,影响客户决策和销售进程。而客户数据的管理散乱且难以统一跟踪,导致销售人员难以全面掌握客户需求,影响客户关系的维护。
因此,房地产行业亟需借助信息化手段进行改革,提升管理效率和客户服务质量。现代化的楼盘销售系统能够实现信息的集中管理、实时更新和多方位的服务支持,从而有效解决传统模式中的问题。因此,设计与开发一个基于SpringBoot框架的小区楼盘销售系统,既是顺应时代发展的需求,也是提升房地产销售管理水平、提高客户满意度的重要手段。这一系统不仅能够优化楼盘信息管理、客户信息管理、销售订单管理等各个环节,还能帮助企业提升决策效率和市场反应能力,具备重要的实际应用价值。
1.2研究意义
从客户的角度来看,开发现代化的小区楼盘销售系统具有显著的意义。系统提供实时、准确的楼盘信息,包括房屋名称、户型、价格、朝向等详细内容,使客户能够迅速了解楼盘的基本情况,不再依赖电话或线下与销售人员沟通。客户可以随时随地通过系统查看最新的楼盘动态,提高信息获取的效率与便捷性。此外,系统支持线上预约看房功能,客户可以根据自己的时间安排轻松预约,减少等待时间与不必要的麻烦,提升客户的整体购房体验。通过系统记录的客户数据,销售人员可以提供更加精准的房源推荐,满足客户的个性化需求,进一步提升购房决策的效率。
从销售人员角度来看,对于销售人员而言,系统的开发具有重要价值。通过集中的数据管理,销售人员能够更高效地跟踪客户需求、更新房源信息,并减少信息丢失的风险。系统将客户信息、楼盘信息和销售订单进行整合,提升了工作效率和精确度。在与客户沟通时,销售人员能够实时查看客户预约、查看记录以及售后服务需求,方便有效地跟进客户,提升客户转化率。系统提供的销售订单管理和财务管理功能使销售人员能够清晰掌握销售进度和业绩,帮助他们做出更有效的工作决策。同时,库存查询和销售出库功能提供了准确的楼盘库存信息,使销售人员能够更专业地回应客户需求,提升了销售效果与客户满意度。
1.3国内外研究现状
在国内,房地产行业信息化的发展逐渐成为行业趋势,越来越多的房地产企业开始采用数字化系统来提升销售管理效率。近年来,许多基于互联网和大数据的楼盘销售系统已经逐渐投入使用,帮助销售人员更高效地管理客户数据和销售信息。例如,“贝壳找房”平台,它结合了楼盘信息管理、在线咨询、预约看房、客户服务等功能,深受市场欢迎。该平台的优势在于其强大的数据分析功能和广泛的用户基础,可以为客户提供精准的房源推荐,并通过用户数据的积累帮助销售人员实现个性化服务。然而,贝壳找房的不足在于,平台上的楼盘信息更新滞后,部分地区的房源信息不完全,且由于平台涉及的房源较多,难以做到每个房源的细致跟进和及时维护。
在国外,房地产销售管理系统的研究和应用起步较早,许多发达国家的房地产公司已经实现了线上和线下的无缝对接,并使用高度集成的CRM(客户关系管理)系统与房地产管理系统相结合,提升了销售人员的工作效率和客户的满意度。例如,美国的“Zillow”平台,它不仅提供房源搜索、客户预约、楼盘资讯等功能,还结合大数据技术对市场趋势进行预测,帮助用户做出更加明智的购房决策。Zillow平台的优势在于其强大的数据分析能力和个性化推荐系统,可以为客户提供精准的购房建议。然而,它的不足之处在于,部分地区的信息准确性和房源覆盖面仍有限,且有时会存在信息更新不及时的问题。
国内外房地产销售系统的发展趋势都朝着更高效、智能化的方向前进。随着人工智能、物联网等技术的不断发展,越来越多的楼盘销售系统开始具备数据分析、客户行为预测、智能推荐等功能,能够为客户提供更加个性化、精准的购房建议。同时,随着移动互联网的普及,越来越多的系统开始实现移动端与PC端的无缝连接,方便用户随时随地查询房源和预约看房。未来,楼盘销售系统将更加注重与用户需求的契合度,提供更加灵活和个性化的功能,以满足不同客户群体的需求。然而,随着系统功能的日益丰富,如何确保系统的稳定性和信息的实时更新将是未来发展的一个挑战。
1.4论文组织结构
本论文共分为七个主要章节,具体结构如下:
1. 绪论:介绍研究背景与意义,回顾国内外研究现状,并概述论文的组织结构。
2. 相关技术介绍:详细介绍与本研究相关的技术,包括Java语言、B/S框架、SpringBoot框架、Vue技术和MySQL数据库。
3. 需求分析:对系统的功能需求和非功能需求进行分析,明确用户和管理员的需求,并进行可行性分析,包括技术、操作和经济可行性。
4. 系统设计:涵盖系统架构设计、系统模块设计,并进行数据库的概念设计与表设计。
5. 系统实现:具体描述各个功能模块的实现过程,展示系统如何根据需求进行开发。
6. 系统测试:阐述测试的目的,分析测试结果并得出结论,以验证系统的稳定性和功能完整性。
7. 总结:总结研究的主要成果和贡献,指出存在的不足及未来的研究方向。
第二章 关键技术
2.1Java语言
Java语言是一种广泛使用的高级编程语言,具有平台无关性、面向对象特性和丰富的标准库。Java通过Java虚拟机(JVM)实现跨平台运行,开发者可以编写一次代码,在任何支持JVM的环境中执行[1]。Java的面向对象特性使得代码复用和模块化变得更加容易,促进了软件的维护和扩展。Java支持多线程编程,允许开发者在同一程序中同时执行多个任务,提升了应用程序的性能。
Java语言的语法结构简洁且易于理解,吸引了大量开发者。Java的标准库包含数据结构、输入输出处理、网络编程等众多功能模块。这使得开发者在构建应用程序时能够高效利用已有工具,减少重复劳动。Java广泛应用于企业级应用、移动应用、Web开发和大数据处理等领域。
2.2 B/S框架
B/S(Browser/Server)架构是一种基于浏览器和服务器的系统架构模式,用户通过浏览器与服务器进行交互。B/S架构简化了客户端的部署和管理,用户无需在本地安装复杂的软件,只需使用标准浏览器即可访问应用程序。服务器端负责处理业务逻辑和数据存储,客户端则主要负责展示用户界面和数据交互[2]。B/S架构的设计使得系统更新和维护集中在服务器端,降低了维护成本。
B/S架构通常采用Web技术进行实现,包括HTML、CSS和JavaScript等。用户在浏览器中发起请求,服务器响应并返回数据。数据传输通常通过HTTP或HTTPS协议进行,B/S架构的灵活性使其适用于在线购物、信息管理系统和社交网络等各类应用场景[3]。由于其易于扩展性,B/S架构可以方便地支持大规模用户访问,适应不断变化的业务需求。
2.3 SpringBoot框架
SpringBoot框架是基于Spring框架的开源项目,简化Java应用程序的开发过程。SpringBoot通过约定优于配置的理念,减少了传统Spring应用的繁琐配置,开发者可以快速搭建和部署应用程序。框架提供了一系列默认配置,支持自动化配置,简化了应用启动的复杂性[4]。SpringBoot内置了嵌入式Web服务器,使得开发者能够独立运行Java应用,无需外部容器。
SpringBoot支持微服务架构,开发者可以轻松创建和管理多个微服务。框架集成了丰富的功能模块,包括安全、数据访问和消息中间件等,支持RESTful API和JSON数据格式的处理[5]。SpringBoot还提供了强大的监控和管理功能,允许开发者实时监控应用的健康状态和性能指标。借助SpringBoot,开发者能够高效构建和维护现代企业级应用,满足复杂业务需求。
2.4 Vue技术
Vue是一种渐进式JavaScript框架,专注于构建用户界面。Vue采用组件化的开发模式,允许开发者将应用程序拆分为独立的、可重用的组件,从而提高了开发效率和代码的可维护性[6]。框架的核心库专注于视图层,支持数据绑定和DOM操作,提供了简洁的API。Vue的虚拟DOM机制提升了应用的性能,减少了实际DOM操作的次数。
Vue支持双向数据绑定,能够自动更新视图与模型之间的变化。开发者可以通过Vue的指令系统,简化数据展示和事件处理。Vue还支持路由管理和状态管理,使得开发复杂单页面应用变得更加容易[7]。借助Vue的生态系统,开发者能够使用多种工具和库来扩展功能,满足不同的业务需求。Vue在前端开发中逐渐成为主流选择,受到广泛关注和应用。
2.5 MySQL数据库
MySQL是一种开源关系型数据库管理系统,广泛应用于Web应用和企业级数据存储。MySQL支持结构化查询语言,允许开发者通过标准语句进行数据的创建、读取、更新和删除操作[8]。数据库通过表格形式组织数据,支持数据完整性和约束条件的定义。MySQL的存储引擎机制使得用户可以根据具体需求选择不同的存储引擎,以优化性能和功能。
MySQL具有高性能和可扩展性,支持大规模数据存储和高并发访问。系统提供了丰富的用户权限管理和数据加密安全特性。
第三章 系统分析
3.1系统可行性分析
3.1.1技术可行性
现代软件开发技术已经相当成熟,提供了丰富的工具和框架,可以应对各种复杂的业务需求。采用Java等成熟、稳定的语言进行开发,利用其面向对象、跨平台等特性,实现系统的模块化、可扩展性和可维护性。利用SpringBoot等现代框架,简化开发过程,提高开发效率。对于数据库的选择,使用MySQL等关系型数据库,以满足数据存储和查询的需求。因此,从技术层面来看,开发某小区楼盘销售系统是完全可行的。
3.1.2经济可行性
系统的开发成本相对较低,可以利用开源框架和工具,降低开发成本。其次,系统的运行和维护成本也相对较低,可以采用Java等技术,实现系统的自动化部署和维护。因此,从经济层面来看,开发某小区楼盘销售系统也是可行的。
3.1.3操作可行性
系统的操作界面设计简洁明了,易于用户理解和操作。系统提供了详尽的操作指南和帮助文档,使得用户能够快速上手并熟练使用系统。系统还具备良好的容错性和错误提示功能,当用户操作失误时,能够及时给出提示信息,引导用户进行正确的操作。因此,从操作层面来看,某小区楼盘销售系统同样具备可行性。
3.2系统功能分析
3.2.1功能性分析
某小区楼盘销售系统划分为了前端模块和后端模块两大部分。
前端客户用户模块:
- 注册登录:用户可以通过注册功能创建一个新账户,注册时需要填写必要的信息,如用户名、密码、邮箱等。登录功能允许用户使用已注册的凭证访问他们的账户。
- 首页:首页是用户进入系统后看到的第一个界面,它通常会展示最新或最热门的内容,如房产资讯、楼盘信息等,以及通知公告,让用户能够快速了解最新的动态。
- 通知公告:此部分用于发布重要的通知和公告,确保用户能够接收到关于系统更新、活动信息以及其他重要事项的通知。
- 房产资讯:用户可以浏览各种房产资讯,并通过点赞、收藏和评论功能与内容互动,表达自己的观点和偏好,同时也可以看到其他用户的反馈。
- 楼盘信息:用户可以通过输入关键字来搜索感兴趣的楼盘信息。在查看楼盘详情时,用户可以点赞和收藏喜欢的楼盘,并且可以预约看房,选择合适的时间并留下备注信息,以便于安排和记录。
- 我的账户:在“我的账户”部分,用户可以对自己的个人信息进行管理,包括修改个人资料和密码,以确保账户的安全性和个人隐私。
- 个人中心:个人中心是用户管理个人活动和历史记录的地方。在这里,用户可以查看个人首页,管理预约看房的记录,查看和管理销售订单,申请售后服务选项,管理收藏的楼盘和资讯,以及管理自己的评论。
后端销售人员模块:
- 登录:销售人员通过管理后台提供的账号登录系统,进入工作界面,进行相关操作。
- 通知公告:提供系统公告、公司新闻及重要通知,帮助销售人员及时获取工作相关信息。
- 房产资讯:销售人员可浏览最新的房产新闻,点赞、收藏或评论感兴趣的内容,以保持对市场的敏感度。
- 楼盘信息:通过关键字搜索功能,销售人员可以快速找到所需的楼盘信息,并对这些信息进行点赞、收藏和评论,以便更好地了解楼盘详情和市场反馈。
- 我的账户:销售人员可以在此模块修改个人信息和密码,确保账户安全和个人资料的准确性。
- 个人中心:这是销售人员的个人首页,展示个人的基本信息和销售业绩等,方便销售人员随时查看自己的工作状态。
- 预约看房:销售人员可以查看用户的预约看房信息,并进行审核回复,确保看房服务的顺利进行。
- 客户信息:在客户看房后,销售人员需要添加客户信息,包括客户姓名、性别、职位等详细资料,以便更好地了解客户需求和进行后续的销售跟进。
- 销售订单:当客户决定购买时,销售人员负责帮助客户下单,记录销售数量、销售金额以及订单备注等重要信息,确保订单的准确无误。
- 售后服务:销售人员可以查看客户的售后申请,并进行及时的处理,以保证客户满意度和维护良好的客户关系。
- 库存查询:销售人员可查询当前楼盘的库存情况,帮助客户了解可选房源的具体信息。
- 评论管理:销售人员可以查看客户对楼盘的评论,进行适当的管理和回复,提升客户体验和公司形象
后端管理员模块:
- 登录:管理员通过输入用户名和密码登录系统,确保只有授权的人员可以访问管理界面,保障系统的安全性。
- 系统用户管理:管理员可以管理不同类型的系统用户,包括添加、删除、编辑权限等操作。系统用户分为管理员、客户用户和销售人员,确保不同角色的用户能够访问相应的功能模块。
- 楼盘信息管理:管理员可以查询、重置、删除和添加楼盘信息,包括房屋名称、户型、建筑面积、楼层、朝向、价格等详细信息。此外,管理员还可以查看客户对楼盘的评论,及时了解客户反馈。
- 预约看房管理:管理员可以查看和监管客户的预约看房详情,确保预约流程的顺利进行,并对预约情况进行有效管理。
- 客户信息管理:管理员可以查看和监管客户信息,包括客户的基本资料和交易记录,以便更好地了解客户需求和提供个性化服务。
- 销售订单管理:管理员可以查看和监管销售订单详情,包括订单状态、客户信息、销售记录等,确保销售流程的透明性和高效性。
- 售后服务管理:管理员可以查看和监管售后服务详情,包括客户反馈、服务记录和处理进度,确保客户满意度和品牌信誉。
- 库存查询管理:管理员可以查询、添加和管理销售出库信息,包括楼栋名称、层数、库存数量等,确保库存数据的准确性和及时更新。
- 销售出库管理:管理员可以查询、重置、删除和添加库存信息,管理销售出库记录,包括出库数量、日期等,以优化库存管理和销售策略。
- 财务管理:管理员可以查看和管理财务相关数据,包括销售数据、财务报表等,确保财务信息的透明度和准确性。
- 轮播图管理:管理员可以添加、编辑和删除轮播图内容,用于网站或应用的首页展示,吸引用户关注最新楼盘信息和促销活动。
- 通知公告管理:管理员可以发布和管理通知公告,确保客户能够及时获取最新的楼盘动态、政策更新等重要信息。
- 资源管理:管理员可以管理房产资讯和资讯分类,包括添加、编辑和删除新闻、文章等内容,为用户提供丰富的房产知识和市场动态。
3.2.2非功能性分析
某小区楼盘销售系统的非功能性需求比如某小区楼盘销售系统的安全性怎么样,可靠性怎么样,性能怎么样,可拓展性怎么样等,具体可以表示在如下3-1表格中:
表3-1某小区楼盘销售系统非功能需求表
| 安全性 | 主要指某小区楼盘销售系统数据库的安装,数据库的使用和密码的设定必须合乎规范。 |
| 可靠性 | 可靠性是指某小区楼盘销售系统能够安装用户的指示进行操作,经过测试,可靠性90%以上。 |
| 性能 | 性能是影响某小区楼盘销售系统占据市场的必要条件,所以性能最好要佳才好。 |
| 可扩展性 | 比如数据库预留多个属性,比如接口的使用等确保了系统的非功能性需求。 |
| 易用性 | 用户只要跟着某小区楼盘销售系统的页面展示内容进行操作,就可以了。 |
| 可维护性 | 某小区楼盘销售系统开发的可维护性是非常重要的,经过测试,可维护性没有问题 |
3.3系统用例分析
某小区楼盘销售系统的完整UML用例图分别是图3-1、3-2、3-3。
客户用户角色用例如下图所示。

图3-1某小区楼盘销售系统客户用户角色用例图
管理员角色用例如下图所示。

图3-2某小区楼盘销售系统管理员角色用例图
销售人员角色用例如下图所示。

图3-3某小区楼盘销售系统销售人员角色用例图
3.4系统总体流程设计
3.4.1数据开发流程
系统开发流程的主要步骤,从需求分析到系统完成的全过程。流程包括需求分析、总体设计(结构、功能、数据)、详细设计(模块、编码)、模块整合与调用,以及测试、扩展和完善,最终完成系统的开发。本系统的开发流程如下图所示

图3-4系统开发流程图
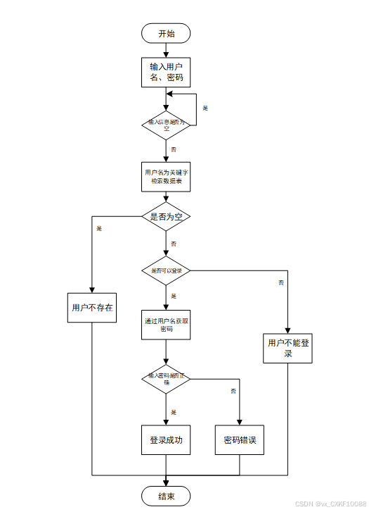
3.4.2用户登录流程
用户输入用户名和密码后,系统先检查输入是否为空,再验证用户名是否存在,若存在则通过用户名获取密码并校验。若密码正确则登录成功,否则提示密码错误。若用户名不存在或无法登录,提示用户操作无效。如下图所示。

图3-5登录流程图
3.4.3系统操作流程
用户首先进入系统登录界面,输入用户名和密码后,系统验证信息是否正确。若验证失败,返回登录界面重新输入,若验证成功,则进入功能界面,执行相应功能处理后结束操作流程。操作流程如下图所示。

图3-6系统操作流程图
3.4.4添加信息流程
管理员可以添加信息,用户添加可以自己权限内的信息,输入信息后,要想利用这个软件来进行系统的安全管理,首先需要登录到该软件中。添加信息流程如下图所示。

图3-7添加信息流程图
3.4.5修改信息流程
用户首先选择需要修改的记录,输入修改后的数据,系统判断输入数据是否合法。若数据不合法,提示重新输入,若数据合法,则将修改后的数据写入数据库,完成操作后流程结束。修改信息流程图如下图所示。

图3-8修改信息流程图
3.4.6删除信息流程
用户选择需要删除的记录后,系统判断是否确认删除。若未确认,返回选择环节,若确认删除,则更新数据库,删除对应记录,完成操作后流程结束。删除信息流程图如下图所示。

图3-9删除信息流程图
第四章 总体设计
本章主要讨论的内容包括某小区楼盘销售系统的功能模块设计、数据库系统设计。
4.1系统架构设计
本某小区楼盘销售系统从架构上分为三层:表现层(UI)、业务逻辑层(BLL)以及数据层(DL)。

图4-1某小区楼盘销售系统架构设计图
表现层(UI):也称为用户界面层,它负责与用户进行直接的交互。一个优秀的UI设计能够显著提升用户的体验,确保用户在使用某小区楼盘销售系统时感到舒适和便捷。为了确保良好的兼容性,UI界面设计需要适应不同版本的平台和各种屏幕尺寸的分辨率。此外,UI交互功能必须合理设计,确保用户的操作能够得到相应的反馈和结果,这要求表现层与业务逻辑层之间保持良好的通信和协同工作。
业务逻辑层(BLL):这一层主要处理某小区楼盘销售系统的数据和业务逻辑。当用户通过表现层提交数据时,业务逻辑层会接收这些数据,进行处理,并将结果传递给数据层进行存储或查询。同时,当系统需要从数据层读取数据时,业务逻辑层会处理这些数据,并将其传递给表现层进行展示。
数据层(DL):虽然本某小区楼盘销售系统的数据存储在服务端的MySQL数据库中,但数据层仍然作为一个独立的部分存在。它的主要功能是存储和管理某小区楼盘销售系统的数据。数据层与MySQL数据库进行交互,执行数据的增、删、改、查等操作,确保数据的完整性和安全性。
这三个层次相互独立但又紧密协作,共同构成了某小区楼盘销售系统的完整架构。通过合理的分层设计,可以提高系统的可维护性、可扩展性和可重用性,为用户提供更好的服务和体验。
4.2系统模块设计
在上一章节中主要对系统的功能性需求和非功能性需求进行分析,并且根据需求分析了本某小区楼盘销售系统中的用例。那么接下来就要开始对本某小区楼盘销售系统的架构、主要功能和数据库开始进行设计。某小区楼盘销售系统根据前面章节的需求分析得出,某小区楼盘销售系统的功能模块图如下图所示。

图4-2某小区楼盘销售系统功能模块图
4.3数据库设计
数据库设计一般包括需求分析、概念模型设计、数据库表建立三大过程,其中需求分析前面章节已经阐述,概念模型设计有概念模型和逻辑结构设计两部分。
4.3.1数据库概念结构设计
下面是整个某小区楼盘销售系统中主要的数据库表总E-R实体关系图。

图4-3某小区楼盘销售系统总E-R关系图
4.3.2数据库逻辑结构设计
通过上一小节中某小区楼盘销售系统中总E-R关系图上得出一共需要创建多个数据表。在此主要罗列几个主要的数据库表结构设计。
表 4-1-access_token(登陆访问时长)
| 编号 | 字段名 | 类型 | 长度 | 是否非空 | 是否主键 | 注释 |
| 1 | token_id | int | 是 | 是 | 临时访问牌ID | |
| 2 | token | varchar | 64 | 否 | 否 | 临时访问牌 |
| 3 | info | text | 65535 | 否 | 否 | 信息 |
| 4 | maxage | int | 是 | 否 | 最大寿命:默认2小时 | |
| 5 | create_time | timestamp | 是 | 否 | 创建时间 | |
| 6 | update_time | timestamp | 是 | 否 | 更新时间 | |
| 7 | user_id | int | 是 | 否 | 用户编号 |
表 4-2-appointment_to_see_the_room(预约看房)
| 编号 | 字段名 | 类型 | 长度 | 是否非空 | 是否主键 | 注释 |
| 1 | appointment_to_see_the_room_id | int | 是 | 是 | 预约看房ID | |
| 2 | appointment_number | varchar | 64 | 否 | 否 | 预约编号 |
| 3 | house_name | varchar | 64 | 否 | 否 | 房屋名称 |
| 4 | house_no | varchar | 64 | 否 | 否 | 房屋编号 |
| 5 | house_type | varchar | 64 | 否 | 否 | 房屋户型 |
| 6 | building_area | varchar | 64 | 否 | 否 | 建筑面积 |
| 7 | house_floor | varchar | 64 | 否 | 否 | 房屋楼层 |
| 8 | house_orientation | varchar | 64 | 否 | 否 | 房屋朝向 |
| 9 | housing_prices_ten_thousand | varchar | 64 | 否 | 否 | 房屋价格(万) |
| 10 | customer_user | int | 否 | 否 | 客户用户 | |
| 11 | customer_name | varchar | 64 | 否 | 否 | 客户姓名 |
| 12 | sales_staff | int | 否 | 否 | 销售人员 | |
| 13 | customer_phone | varchar | 64 | 否 | 否 | 客户电话 |
| 14 | appointment_time | datetime | 否 | 否 | 预约时间 | |
| 15 | appointment_remarks | text | 65535 | 否 | 否 | 预约备注 |
| 16 | examine_state | varchar | 16 | 是 | 否 | 审核状态 |
| 17 | examine_reply | varchar | 16 | 否 | 否 | 审核回复 |
| 18 | customer_information_limit_times | int | 是 | 否 | 填写客户信息限制次数 | |
| 19 | my_order_limit_times | int | 是 | 否 | 购买下单限制次数 | |
| 20 | create_time | datetime | 是 | 否 | 创建时间 | |
| 21 | update_time | timestamp | 是 | 否 | 更新时间 | |
| 22 | source_table | varchar | 255 | 否 | 否 | 来源表 |
| 23 | source_id | int | 否 | 否 | 来源ID | |
| 24 | source_user_id | int | 否 | 否 | 来源用户 |
表 4-3-article(文章)
| 编号 | 字段名 | 类型 | 长度 | 是否非空 | 是否主键 | 注释 |
| 1 | article_id | mediumint | 是 | 是 | 文章id | |
| 2 | title | varchar | 125 | 是 | 是 | 标题 |
| 3 | type | varchar | 64 | 是 | 否 | 文章分类 |
| 4 | hits | int | 是 | 否 | 点击数 | |
| 5 | praise_len | int | 是 | 否 | 点赞数 | |
| 6 | create_time | timestamp | 是 | 否 | 创建时间 | |
| 7 | update_time | timestamp | 是 | 否 | 更新时间 | |
| 8 | source | varchar | 255 | 否 | 否 | 来源 |
| 9 | url | varchar | 255 | 否 | 否 | 来源地址 |
| 10 | tag | varchar | 255 | 否 | 否 | 标签 |
| 11 | content | longtext | 4294967295 | 否 | 否 | 正文 |
| 12 | img | varchar | 255 | 否 | 否 | 封面图 |
| 13 | description | text | 65535 | 否 | 否 | 文章描述 |
表 4-4-article_type(文章分类)
| 编号 | 字段名 | 类型 | 长度 | 是否非空 | 是否主键 | 注释 |
| 1 | type_id | smallint | 是 | 是 | 分类ID | |
| 2 | display | smallint | 是 | 否 | 显示顺序 | |
| 3 | name | varchar | 16 | 是 | 否 | 分类名称 |
| 4 | father_id | smallint | 是 | 否 | 上级分类ID | |
| 5 | description | varchar | 255 | 否 | 否 | 描述 |
| 6 | icon | text | 65535 | 否 | 否 | 分类图标 |
| 7 | url | varchar | 255 | 否 | 否 | 外链地址 |
| 8 | create_time | timestamp | 是 | 否 | 创建时间 | |
| 9 | update_time | timestamp | 是 | 否 | 更新时间 |
表 4-5-auth(用户权限管理)
| 编号 | 字段名 | 类型 | 长度 | 是否非空 | 是否主键 | 注释 |
| 1 | auth_id | int | 是 | 是 | 授权ID | |
| 2 | user_group | varchar | 64 | 否 | 否 | 用户组 |
| 3 | mod_name | varchar | 64 | 否 | 否 | 模块名 |
| 4 | table_name | varchar | 64 | 否 | 否 | 表名 |
| 5 | page_title | varchar | 255 | 否 | 否 | 页面标题 |
| 6 | path | varchar | 255 | 否 | 否 | 路由路径 |
| 7 | parent | varchar | 64 | 否 | 否 | 父级菜单 |
| 8 | parent_sort | int | 是 | 否 | 父级菜单排序 | |
| 9 | position | varchar | 32 | 否 | 否 | 位置 |
| 10 | mode | varchar | 32 | 是 | 否 | 跳转方式 |
| 11 | add | tinyint | 是 | 否 | 是否可增加 | |
| 12 | del | tinyint | 是 | 否 | 是否可删除 | |
| 13 | set | tinyint | 是 | 否 | 是否可修改 | |
| 14 | get | tinyint | 是 | 否 | 是否可查看 | |
| 15 | field_add | text | 65535 | 否 | 否 | 添加字段 |
| 16 | field_set | text | 65535 | 否 | 否 | 修改字段 |
| 17 | field_get | text | 65535 | 否 | 否 | 查询字段 |
| 18 | table_nav_name | varchar | 500 | 否 | 否 | 跨表导航名称 |
| 19 | table_nav | varchar | 500 | 否 | 否 | 跨表导航 |
| 20 | option | text | 65535 | 否 | 否 | 配置 |
| 21 | create_time | timestamp | 是 | 否 | 创建时间 | |
| 22 | update_time | timestamp | 是 | 否 | 更新时间 |
表 4-6-code_token(验证码)
| 编号 | 字段名 | 类型 | 长度 | 是否非空 | 是否主键 | 注释 |
| 1 | code_token_id | int | 是 | 是 | 验证码ID | |
| 2 | token | varchar | 255 | 否 | 否 | 令牌 |
| 3 | code | varchar | 255 | 否 | 否 | 验证码 |
| 4 | expire_time | timestamp | 是 | 否 | 失效时间 | |
| 5 | create_time | timestamp | 是 | 否 | 创建时间 | |
| 6 | update_time | timestamp | 是 | 否 | 更新时间 |
表 4-7-collect(收藏)
| 编号 | 字段名 | 类型 | 长度 | 是否非空 | 是否主键 | 注释 |
| 1 | collect_id | int | 是 | 是 | 收藏ID | |
| 2 | user_id | int | 是 | 是 | 收藏人ID | |
| 3 | source_table | varchar | 255 | 否 | 否 | 来源表 |
| 4 | source_field | varchar | 255 | 否 | 否 | 来源字段 |
| 5 | source_id | int | 是 | 否 | 来源ID | |
| 6 | title | varchar | 255 | 否 | 否 | 标题 |
| 7 | img | varchar | 255 | 否 | 否 | 封面 |
| 8 | create_time | timestamp | 是 | 否 | 创建时间 | |
| 9 | update_time | timestamp | 是 | 否 | 更新时间 |
表 4-8-comment(评论)
| 编号 | 字段名 | 类型 | 长度 | 是否非空 | 是否主键 | 注释 |
| 1 | comment_id | int | 是 | 是 | 评论ID | |
| 2 | user_id | int | 是 | 是 | 评论人ID | |
| 3 | reply_to_id | int | 是 | 否 | 回复评论ID | |
| 4 | content | longtext | 4294967295 | 否 | 否 | 内容 |
| 5 | nickname | varchar | 255 | 否 | 否 | 昵称 |
| 6 | avatar | varchar | 255 | 否 | 否 | 头像地址 |
| 7 | create_time | timestamp | 是 | 否 | 创建时间 | |
| 8 | update_time | timestamp | 是 | 否 | 更新时间 | |
| 9 | source_table | varchar | 255 | 否 | 否 | 来源表 |
| 10 | source_field | varchar | 255 | 否 | 否 | 来源字段 |
| 11 | source_id | int | 是 | 否 | 来源ID |
表 4-9-customer_information(客户信息)
| 编号 | 字段名 | 类型 | 长度 | 是否非空 | 是否主键 | 注释 |
| 1 | customer_information_id | int | 是 | 是 | 客户信息ID | |
| 2 | customer_user | int | 否 | 否 | 客户用户 | |
| 3 | customer_name | varchar | 64 | 否 | 否 | 客户姓名 |
| 4 | customer_phone | varchar | 64 | 否 | 否 | 客户电话 |
| 5 | customer_gender | varchar | 64 | 否 | 否 | 客户性别 |
| 6 | customer_age | double | 否 | 否 | 客户年龄 | |
| 7 | customer_occupation | varchar | 64 | 否 | 否 | 客户职业 |
| 8 | purchase_intention | varchar | 64 | 否 | 否 | 购房意向 |
| 9 | sales_staff | int | 否 | 否 | 销售人员 | |
| 10 | salesperson_name | varchar | 64 | 否 | 否 | 销售员姓名 |
| 11 | customer_remarks | text | 65535 | 否 | 否 | 客户备注 |
| 12 | create_time | datetime | 是 | 否 | 创建时间 | |
| 13 | update_time | timestamp | 是 | 否 | 更新时间 | |
| 14 | source_table | varchar | 255 | 否 | 否 | 来源表 |
| 15 | source_id | int | 否 | 否 | 来源ID | |
| 16 | source_user_id | int | 否 | 否 | 来源用户 |
表 4-10-customer_user(客户用户)
| 编号 | 字段名 | 类型 | 长度 | 是否非空 | 是否主键 | 注释 |
| 1 | customer_user_id | int | 是 | 是 | 客户用户ID | |
| 2 | customer_name | varchar | 64 | 否 | 否 | 客户姓名 |
| 3 | customer_phone | varchar | 16 | 否 | 否 | 客户电话 |
| 4 | examine_state | varchar | 16 | 是 | 否 | 审核状态 |
| 5 | user_id | int | 是 | 否 | 用户ID | |
| 6 | create_time | datetime | 是 | 否 | 创建时间 | |
| 7 | update_time | timestamp | 是 | 否 | 更新时间 |
表 4-11-financial_management(财务管理)
| 编号 | 字段名 | 类型 | 长度 | 是否非空 | 是否主键 | 注释 |
| 1 | financial_management_id | int | 是 | 是 | 财务管理ID | |
| 2 | month_of_statistics | varchar | 64 | 否 | 否 | 统计月份 |
| 3 | sales_quantity | double | 否 | 否 | 销售数量 | |
| 4 | sales_amount_ten_thousand | double | 否 | 否 | 销售金额(万) | |
| 5 | housing_cost_ten_thousand | double | 否 | 否 | 房屋成本(万) | |
| 6 | staff_wages_ten_thousand | double | 否 | 否 | 人员工资(万) | |
| 7 | sales_commission_ten_thousand | double | 否 | 否 | 销售佣金(万) | |
| 8 | office_costs_ten_thousand | double | 否 | 否 | 办公成本(万) | |
| 9 | other_costs_ten_thousand | double | 否 | 否 | 其他成本(万) | |
| 10 | profit_this_month_ten_thousand | double | 否 | 否 | 本月利润(万) | |
| 11 | create_time | datetime | 是 | 否 | 创建时间 | |
| 12 | update_time | timestamp | 是 | 否 | 更新时间 |
表 4-12-hits(用户点击)
| 编号 | 字段名 | 类型 | 长度 | 是否非空 | 是否主键 | 注释 |
| 1 | hits_id | int | 是 | 是 | 点赞ID | |
| 2 | user_id | int | 是 | 否 | 点赞人 | |
| 3 | create_time | timestamp | 是 | 否 | 创建时间 | |
| 4 | update_time | timestamp | 是 | 否 | 更新时间 | |
| 5 | source_table | varchar | 255 | 否 | 否 | 来源表 |
| 6 | source_field | varchar | 255 | 否 | 否 | 来源字段 |
| 7 | source_id | int | 是 | 否 | 来源ID |
表 4-13-inventory_query(库存查询)
| 编号 | 字段名 | 类型 | 长度 | 是否非空 | 是否主键 | 注释 |
| 1 | inventory_query_id | int | 是 | 是 | 库存查询ID | |
| 2 | building_name | varchar | 64 | 是 | 是 | 楼栋名称 |
| 3 | number_of_floors | double | 否 | 否 | 楼栋层数 | |
| 4 | building_type | varchar | 64 | 否 | 否 | 楼房户型 |
| 5 | inventory_quantity | double | 否 | 否 | 库存数量 | |
| 6 | inventory_remarks | text | 65535 | 否 | 否 | 库存备注 |
| 7 | sales_issue_limit_times | int | 是 | 否 | 销售出库限制次数 | |
| 8 | create_time | datetime | 是 | 否 | 创建时间 | |
| 9 | update_time | timestamp | 是 | 否 | 更新时间 |
表 4-14-my_after_sales(我的售后)
| 编号 | 字段名 | 类型 | 长度 | 是否非空 | 是否主键 | 注释 |
| 1 | my_after_sales_id | int | 是 | 是 | 我的售后ID | |
| 2 | sales_number | varchar | 64 | 否 | 否 | 销售编号 |
| 3 | house_name | varchar | 64 | 否 | 否 | 房屋名称 |
| 4 | house_no | varchar | 64 | 否 | 否 | 房屋编号 |
| 5 | customer_user | int | 否 | 否 | 客户用户 | |
| 6 | customer_name | varchar | 64 | 否 | 否 | 客户姓名 |
| 7 | customer_phone | varchar | 64 | 否 | 否 | 客户电话 |
| 8 | sales_staff | int | 否 | 否 | 销售人员 | |
| 9 | salesperson_name | varchar | 64 | 否 | 否 | 销售员姓名 |
| 10 | after_sales_issues | varchar | 64 | 否 | 否 | 售后问题 |
| 11 | processing_date | date | 否 | 否 | 处理日期 | |
| 12 | problem_description | text | 65535 | 否 | 否 | 问题描述 |
| 13 | processing_results | text | 65535 | 否 | 否 | 处理结果 |
| 14 | create_time | datetime | 是 | 否 | 创建时间 | |
| 15 | update_time | timestamp | 是 | 否 | 更新时间 | |
| 16 | source_table | varchar | 255 | 否 | 否 | 来源表 |
| 17 | source_id | int | 否 | 否 | 来源ID | |
| 18 | source_user_id | int | 否 | 否 | 来源用户 |
表 4-15-my_order(我的订单)
| 编号 | 字段名 | 类型 | 长度 | 是否非空 | 是否主键 | 注释 |
| 1 | my_order_id | int | 是 | 是 | 我的订单ID | |
| 2 | appointment_number | varchar | 64 | 否 | 否 | 预约编号 |
| 3 | sales_number | varchar | 64 | 否 | 否 | 销售编号 |
| 4 | house_name | varchar | 64 | 否 | 否 | 房屋名称 |
| 5 | house_no | varchar | 64 | 否 | 否 | 房屋编号 |
| 6 | house_type | varchar | 64 | 否 | 否 | 房屋户型 |
| 7 | building_area | varchar | 64 | 否 | 否 | 建筑面积 |
| 8 | house_floor | varchar | 64 | 否 | 否 | 房屋楼层 |
| 9 | house_orientation | varchar | 64 | 否 | 否 | 房屋朝向 |
| 10 | housing_prices_ten_thousand | varchar | 64 | 否 | 否 | 房屋价格(万) |
| 11 | customer_user | int | 否 | 否 | 客户用户 | |
| 12 | customer_name | varchar | 64 | 否 | 否 | 客户姓名 |
| 13 | customer_phone | varchar | 64 | 否 | 否 | 客户电话 |
| 14 | sales_staff | int | 否 | 否 | 销售人员 | |
| 15 | salesperson_name | varchar | 64 | 否 | 否 | 销售员姓名 |
| 16 | date_of_sale | date | 否 | 否 | 销售日期 | |
| 17 | sales_quantity | varchar | 64 | 否 | 否 | 销售数量 |
| 18 | sales_amount_ten_thousand | double | 否 | 否 | 销售金额(万) | |
| 19 | order_remarks | text | 65535 | 否 | 否 | 订单备注 |
| 20 | pay_state | varchar | 16 | 是 | 否 | 支付状态 |
| 21 | pay_type | varchar | 16 | 否 | 否 | 支付类型: 微信、支付宝、网银 |
| 22 | my_after_sales_limit_times | int | 是 | 否 | 售后服务限制次数 | |
| 23 | create_time | datetime | 是 | 否 | 创建时间 | |
| 24 | update_time | timestamp | 是 | 否 | 更新时间 | |
| 25 | source_table | varchar | 255 | 否 | 否 | 来源表 |
| 26 | source_id | int | 否 | 否 | 来源ID | |
| 27 | source_user_id | int | 否 | 否 | 来源用户 |
表 4-16-notice(公告)
| 编号 | 字段名 | 类型 | 长度 | 是否非空 | 是否主键 | 注释 |
| 1 | notice_id | mediumint | 是 | 是 | 公告ID | |
| 2 | title | varchar | 125 | 是 | 否 | 标题 |
| 3 | content | longtext | 4294967295 | 否 | 否 | 正文 |
| 4 | create_time | timestamp | 是 | 否 | 创建时间 | |
| 5 | update_time | timestamp | 是 | 否 | 更新时间 |
表 4-17-praise(点赞)
| 编号 | 字段名 | 类型 | 长度 | 是否非空 | 是否主键 | 注释 |
| 1 | praise_id | int | 是 | 是 | 点赞ID | |
| 2 | user_id | int | 是 | 是 | 点赞人 | |
| 3 | create_time | timestamp | 是 | 否 | 创建时间 | |
| 4 | update_time | timestamp | 是 | 否 | 更新时间 | |
| 5 | source_table | varchar | 255 | 否 | 否 | 来源表 |
| 6 | source_field | varchar | 255 | 否 | 否 | 来源字段 |
| 7 | source_id | int | 是 | 否 | 来源ID | |
| 8 | status | tinyint | 是 | 否 | 点赞状态:1为点赞,0已取消 |
表 4-18-real_estate_information(楼盘信息)
| 编号 | 字段名 | 类型 | 长度 | 是否非空 | 是否主键 | 注释 |
| 1 | real_estate_information_id | int | 是 | 是 | 楼盘信息ID | |
| 2 | house_cover | varchar | 255 | 否 | 否 | 房屋封面 |
| 3 | house_name | varchar | 64 | 否 | 否 | 房屋名称 |
| 4 | house_no | varchar | 64 | 否 | 否 | 房屋编号 |
| 5 | house_type | varchar | 64 | 否 | 否 | 房屋户型 |
| 6 | building_area | varchar | 64 | 否 | 否 | 建筑面积 |
| 7 | house_floor | varchar | 64 | 否 | 否 | 房屋楼层 |
| 8 | house_orientation | varchar | 64 | 否 | 否 | 房屋朝向 |
| 9 | housing_prices_ten_thousand | double | 否 | 否 | 房屋价格(万) | |
| 10 | sales_staff | int | 否 | 否 | 销售人员 | |
| 11 | house_video | varchar | 255 | 否 | 否 | 房屋视频 |
| 12 | vr_house | text | 65535 | 否 | 否 | VR看房 |
| 13 | house_details | longtext | 4294967295 | 否 | 否 | 房屋详情 |
| 14 | hits | int | 是 | 否 | 点击数 | |
| 15 | praise_len | int | 是 | 否 | 点赞数 | |
| 16 | collect_len | int | 是 | 否 | 收藏数 | |
| 17 | comment_len | int | 是 | 否 | 评论数 | |
| 18 | appointment_to_see_the_room_limit_times | int | 是 | 否 | 预约看房限制次数 | |
| 19 | create_time | datetime | 是 | 否 | 创建时间 | |
| 20 | update_time | timestamp | 是 | 否 | 更新时间 |
表 4-19-sales_issue(销售出库)
| 编号 | 字段名 | 类型 | 长度 | 是否非空 | 是否主键 | 注释 |
| 1 | sales_issue_id | int | 是 | 是 | 销售出库ID | |
| 2 | building_name | varchar | 64 | 否 | 否 | 楼栋名称 |
| 3 | number_of_floors | varchar | 64 | 否 | 否 | 楼栋层数 |
| 4 | building_type | varchar | 64 | 否 | 否 | 楼房户型 |
| 5 | quantity_of_issue | double | 否 | 否 | 出库数量 | |
| 6 | issue_date | date | 否 | 否 | 出库日期 | |
| 7 | outbound_remarks | text | 65535 | 否 | 否 | 出库备注 |
| 8 | create_time | datetime | 是 | 否 | 创建时间 | |
| 9 | update_time | timestamp | 是 | 否 | 更新时间 | |
| 10 | source_table | varchar | 255 | 否 | 否 | 来源表 |
| 11 | source_id | int | 否 | 否 | 来源ID | |
| 12 | source_user_id | int | 否 | 否 | 来源用户 |
表 4-20-sales_staff(销售人员)
| 编号 | 字段名 | 类型 | 长度 | 是否非空 | 是否主键 | 注释 |
| 1 | sales_staff_id | int | 是 | 是 | 销售人员ID | |
| 2 | salesperson_name | varchar | 64 | 否 | 否 | 销售员姓名 |
| 3 | examine_state | varchar | 16 | 是 | 否 | 审核状态 |
| 4 | user_id | int | 是 | 否 | 用户ID | |
| 5 | create_time | datetime | 是 | 否 | 创建时间 | |
| 6 | update_time | timestamp | 是 | 否 | 更新时间 |
表 4-21-score(评分)
| 编号 | 字段名 | 类型 | 长度 | 是否非空 | 是否主键 | 注释 |
| 1 | score_id | int | 是 | 是 | 评分ID | |
| 2 | user_id | int | 是 | 否 | 评分人 | |
| 3 | nickname | varchar | 64 | 否 | 否 | 昵称 |
| 4 | score_num | double | 是 | 否 | 评分 | |
| 5 | create_time | timestamp | 是 | 否 | 创建时间 | |
| 6 | update_time | timestamp | 是 | 否 | 更新时间 | |
| 7 | source_table | varchar | 255 | 否 | 否 | 来源表 |
| 8 | source_field | varchar | 255 | 否 | 否 | 来源字段 |
| 9 | source_id | int | 是 | 否 | 来源ID |
表 4-22-slides(轮播图)
| 编号 | 字段名 | 类型 | 长度 | 是否非空 | 是否主键 | 注释 |
| 1 | slides_id | int | 是 | 是 | 轮播图ID | |
| 2 | title | varchar | 64 | 否 | 否 | 标题 |
| 3 | content | varchar | 255 | 否 | 否 | 内容 |
| 4 | url | varchar | 255 | 否 | 否 | 链接 |
| 5 | img | varchar | 255 | 否 | 否 | 轮播图 |
| 6 | hits | int | 是 | 否 | 点击量 | |
| 7 | create_time | timestamp | 是 | 否 | 创建时间 | |
| 8 | update_time | timestamp | 是 | 否 | 更新时间 |
表 4-23-upload(文件上传)
| 编号 | 字段名 | 类型 | 长度 | 是否非空 | 是否主键 | 注释 |
| 1 | upload_id | int | 是 | 是 | 上传ID | |
| 2 | name | varchar | 64 | 否 | 否 | 文件名 |
| 3 | path | varchar | 255 | 否 | 否 | 访问路径 |
| 4 | file | varchar | 255 | 否 | 否 | 文件路径 |
| 5 | display | varchar | 255 | 否 | 否 | 显示顺序 |
| 6 | father_id | int | 否 | 否 | 父级ID | |
| 7 | dir | varchar | 255 | 否 | 否 | 文件夹 |
| 8 | type | varchar | 32 | 否 | 否 | 文件类型 |
表 4-24-user(用户账户)
| 编号 | 字段名 | 类型 | 长度 | 是否非空 | 是否主键 | 注释 |
| 1 | user_id | int | 是 | 是 | 用户ID | |
| 2 | state | smallint | 是 | 否 | 账户状态:(1可用|2异常|3已冻结|4已注销) | |
| 3 | user_group | varchar | 32 | 否 | 否 | 所在用户组 |
| 4 | login_time | timestamp | 是 | 否 | 上次登录时间 | |
| 5 | phone | varchar | 11 | 否 | 否 | 手机号码 |
| 6 | phone_state | smallint | 是 | 否 | 手机认证:(0未认证|1审核中|2已认证) | |
| 7 | username | varchar | 16 | 是 | 否 | 用户名 |
| 8 | nickname | varchar | 16 | 否 | 否 | 昵称 |
| 9 | password | varchar | 64 | 是 | 否 | 密码 |
| 10 | | varchar | 64 | 否 | 否 | 邮箱 |
| 11 | email_state | smallint | 是 | 否 | 邮箱认证:(0未认证|1审核中|2已认证) | |
| 12 | avatar | varchar | 255 | 否 | 否 | 头像地址 |
| 13 | open_id | varchar | 255 | 否 | 否 | 针对获取用户信息字段 |
| 14 | create_time | timestamp | 是 | 否 | 创建时间 |
表 4-25-user_group(用户组)
| 编号 | 字段名 | 类型 | 长度 | 是否非空 | 是否主键 | 注释 |
| 1 | group_id | mediumint | 是 | 是 | 用户组ID | |
| 2 | display | smallint | 是 | 否 | 显示顺序 | |
| 3 | name | varchar | 16 | 是 | 否 | 名称 |
| 4 | description | varchar | 255 | 否 | 否 | 描述 |
| 5 | source_table | varchar | 255 | 否 | 否 | 来源表 |
| 6 | source_field | varchar | 255 | 否 | 否 | 来源字段 |
| 7 | source_id | int | 是 | 否 | 来源ID | |
| 8 | register | smallint | 否 | 否 | 注册位置 | |
| 9 | create_time | timestamp | 是 | 否 | 创建时间 | |
| 10 | update_time | timestamp | 是 | 否 | 更新时间 |
第五章 详细设计与实现
某小区楼盘销售系统的详细设计与实现主要是根据前面的某小区楼盘销售系统的需求分析和某小区楼盘销售系统的总体设计来设计页面并实现业务逻辑。主要从某小区楼盘销售系统界面实现、业务逻辑实现这两部分进行介绍。
5.1前端首页模块
首页是客户用户访问网站时首先看到的页面,它通常包含网站的导航栏、最新公告、热门房产资讯等重要信息。首页设计简洁明了,方便用户快速找到所需内容。前台首页模块展示如下图所示。

图5-1前台首页模块图
5.2用户注册模块
不是某小区楼盘销售系统中正式用户的是可以在线进行注册的,当填写上自己的账号+设置密码+确认密码+昵称+邮箱+手机号+身份+用户姓名+用户性别等信息后再点击“注册”按钮后将会先验证输入的有没有空数据,再次验证密码和确认密码是否是一样的,最后验证输入的账户名和数据库表中已经注册的账户名是否重复,只有都验证没问题后即可用户注册成功。其用户注册模块展示如下图所示。

图5-2注册模块图
5.3登录模块
某小区楼盘销售系统中的前台上注册后的用户是可以通过自己的用户名+密码进行登录的,当用户输入完整的自己的用户名+密码信息并点击“登录”按钮后,将会首先验证输入的有没有空数据,再次验证输入的用户名+密码和数据库中当前保存的用户信息是否一致,只有在一致后将会登录成功并自动跳转到某小区楼盘销售系统的首页中,否则将会提示相应错误信息,登录模块如下图所示。

图5-3登录模块图
5.4前端客户用户功能模块
5.4.1房产资讯模块
用户可以浏览各种房产资讯,并通过点赞、收藏和评论功能与内容互动,表达自己的观点和偏好,同时也可以看到其他用户的反馈。模块如下图所示:

图5-4房产资讯模块图
5.4.2楼盘信息模块
用户可以通过输入关键字来搜索感兴趣的楼盘信息。在查看楼盘详情时,用户可以点赞和收藏喜欢的楼盘,并且可以预约看房,选择合适的时间并留下备注信息,以便于安排和记录。
楼盘信息列表模块如下图所示。

图5-5楼盘信息列表模块图
预约看房模块如下图所示。

图5-6预约看房模块图
5.5销售人员功能模块
5.5.1预约看房模块
销售人员可以查看用户的预约看房信息,并进行审核回复,确保看房服务的顺利进行模块如下图所示。

图5-7审核预约信息模块图
5.5.2客户信息模块
在客户看房后,销售人员需要添加客户信息,包括客户姓名、性别、职位等详细资料,以便更好地了解客户需求和进行后续的销售跟进。模块如下图所示。

图5-8添加客户信息模块图
5.5.3购买下单模块
当客户决定购买时,销售人员负责帮助客户下单,记录销售数量、销售金额以及订单备注等重要信息,确保订单的准确无误。模块如下图所示。

图5-9购买下单模块图
5.5.4售后服务模块
销售人员可以查看客户的售后申请,并进行及时的处理,以保证客户满意度和维护良好的客户关系。模块如下图所示。

图5-10处理售后模块图
5.5.5客户信息模块
在客户看房后,销售人员需要添加客户信息,包括客户姓名、性别、职位等详细资料,以便更好地了解客户需求和进行后续的销售跟进。模块如下图所示。

图5-11添加客户信息模块图
5.6后端管理员功能模块
5.6.1系统用户模块
管理员可以管理不同类型的系统用户,包括添加、删除、编辑权限等操作。系统用户分为管理员、客户用户和销售人员,确保不同角色的用户能够访问相应的功能模块。流程图如下所示。

图5-12用户管理流程图
系统用户模块如下图所示。

图5-13系统用户模块图
5.6.2楼盘信息管理模块
管理员可以查询、重置、删除和添加楼盘信息,包括房屋名称、户型、建筑面积、楼层、朝向、价格等详细信息。此外,管理员还可以查看客户对楼盘的评论,及时了解客户反馈。模块如下图所示。

图5-14楼盘信息管理模块图
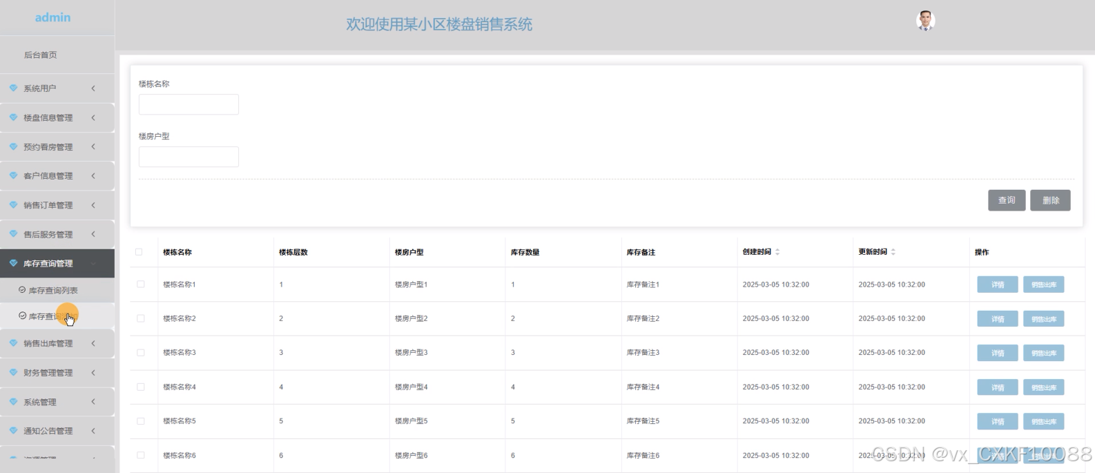
5.6.3库存信息管理模块
管理员可以查询、添加和管理销售出库信息,包括楼栋名称、层数、库存数量等,确保库存数据的准确性和及时更新。模块如下图所示。

图5-15库存信息管理模块图
5.6.4资源管理模块
管理员可以管理房产资讯和资讯分类,包括添加、编辑和删除新闻、文章等内容,为用户提供丰富的房产知识和市场动态。模块如下图所示。

图5-16房产资讯模块图
第六章 系统测试
6.1系统测试的目的
测试的主要目的是确保系统的功能和性能满足预期的需求,同时识别和修复潜在的缺陷。通过系统测试,可以验证各个功能模块的正确性和稳定性,确保系统在不同使用场景下的表现符合设计要求。测试目的包括确认系统功能的完整性、验证数据处理的准确性、评估系统的性能和安全性[10]。测试还可以提高用户满意度,保证用户在使用系统时获得流畅和可靠的体验。通过全面的测试,可以降低后期维护成本,减少系统上线后出现故障的风险,从而保障系统的长期稳定运行。
6.2测试方法
在本系统中,测试方法主要依赖于测试用例的设计与执行。测试用例是根据系统需求文档编写的,覆盖所有功能模块及其边界情况。每个测试用例包含输入数据、预期结果和实际结果的对比,以验证系统的功能是否按预期工作。
常见的测试用例包括功能测试用例、边界测试用例和异常测试用例。功能测试用例针对系统的各项功能进行验证;边界测试用例则侧重于输入数据的边界条件,验证系统在极端情况下是否能够稳定运行;异常测试用例则用于验证系统在处理错误输入或异常情况时的反应。本文选择功能测试用例进行系统测试。
在测试执行过程中,记录每个用例的执行结果,并根据实际结果与预期结果的对比,判断系统是否存在缺陷。通过系统化的测试用例执行,可以有效提高测试的覆盖率和效率,为系统的最终上线提供保障。
6.3测试用例
6.3.1用户登录功能测试
表6-1 用户登录功能测试表
| 用例名称 | 用户登录系统 |
| 目的 | 测试用户通过正确的用户名和密码可否登录功能 |
| 前提 | 未登录的情况下 |
| 测试流程 | 1) 进入登录页面 2) 输入正确的用户名和密码 |
| 预期结果 | 用户名和密码正确的时候,跳转到登录成功界面,反之则显示错误信息,提示重新输入 |
| 实际结果 | 实际结果与预期结果一致 |
6.3.2创建数据测试
在系统中,创建功能也是基础功能之一,因此创建功能的测试很有代表性。在此章节主要列举在创建时各种情况下系统结果的测试。由于系统涉及创建功能操作过多,因此将多处统称创建功能。
创建数据用例如表6-2 所示。
表6-2 创建数据测试用例
| 测试用例编号 | YL_02 | |
| 测试用例名称 | 系统使用者进行创建数据 | |
| 测试用例描述 | 使用者输入要创建的数据 | |
| 系统入口 | 浏览器 | |
| 步骤 | 预期结果 | 实际结果 |
| 输入完整并且格式正确的数据 | 提示“创建成功”,并显示所有数据 | 预期结果 |
| 核心位置数据但非必要位置不输入数据 | 提示“创建成功”,并显示所有数据 | 预期结果 |
| 核心数据位置不输入数据 | 提示“创建失败” | 预期结果 |
6.3.3修改数据测试
在系统中,修改功能是系统主要实现功能,因此修改功能的测试很有代表性。在此章节主要列举在修改时各种情况下系统结果的测试。由于系统涉及修改功能操作过多,因此将多处数据表记录修改和状态修改统称修改功能。
修改数据用例如表6-3所示。
表6-3 修改数据测试用例
| 测试用例编号 | YL_03 | |
| 测试用例名称 | 系统使用者进行修改数据 | |
| 测试用例描述 | 使用者对可修改的数据项进行修改 | |
| 系统入口 | 浏览器 | |
| 步骤 | 预期结果 | 实际结果 |
| 将现有数据修改成正确的数据 | 提示“修改成功”,并显示所有数据 | 预期结果 |
| 将现有数据修改成错误的数据 | 提示“修改失败” | 预期结果 |
6.3.4查询数据测试
在系统中,查询功能是使用系统使用最多也是最基础的功能,因此查询功能的测试很有代表性。在此章节主要列举在查询时各种情况下系统结果的测试。
查询数据用例如表6-4所示。
表6-4 查询数据测试用例
| 测试用例编号 | YL_04 | |
| 测试用例名称 | 系统使用者进行查询数据 | |
| 测试用例描述 | 全部查询以及输入关键词查询 | |
| 系统入口 | 浏览器 | |
| 步骤 | 预期结果 | 实际结果 |
| 界面自动查询全部 | 显示对应所有记录 | 预期结果 |
| 输入已存在且能匹配成功的关键字 | 显示所查询到的数据 | 预期结果 |
| 输入不存在的关键字 | 显示数据界面为空 | 预期结果 |
6.4测试结果
在本次测试的过程主要针对所有功能下的添加操作,修改操作和删除操作,并以真实数据一一进行相关功能项目的输入,最终能够保证每个项目涉及的功能都能够正常运行,因此能够保证本次设计的,已实现的功能能够正常运行并且相关数据库的信息也同样保证正确。
结 论
经过本次系统测试,某小区楼盘销售系统的各项功能均得到了全面的验证。测试结果显示,系统在不同使用场景下均能稳定运行,功能和性能均达到了预期的设计要求。特别是在数据创建、数据修改以及数据查询等核心功能上,系统展现出了良好的稳定性和准确性。
在测试过程中,发现了少量潜在的缺陷,并及时进行了修复。这些修复工作进一步提升了系统的可靠性和用户体验。通过全面的测试用例执行,确保了系统的测试覆盖率达到了较高水平,为系统的最终上线提供了坚实的保障。
综上所述,本次系统测试取得了圆满成功。某小区楼盘销售系统的功能和性能均达到了预期目标,为系统的后续开发和维护奠定了坚实的基础。
参考文献
- 尹应荆.JAVA编程语言在计算机软件开发中的应用[J].石河子科技,2023,(05):45-47.
- 刘江涛,王亮亮,吴庆茹,等.基于B/S模式的铁路勘测设计案例信息化管理系统设计与实现[J].铁路计算机应用,2021,30(03):32-35.
- 张丹丹,李弘.基于B/S架构的办公管理系统设计与开发[J].铁路通信信号工程技术,2024,21(09):44-48+106.
- 王志亮,纪松波.基于SpringBoot的Web前端与数据库的接口设计[J].工业控制计算机,2023,36(03):51-53.
- 熊永平.基于SpringBoot框架应用开发技术的分析与研究[J].电脑知识与技术,2021,15(36):76-77.
- 赵媛.基于Vue的Web系统前端性能优化分析[J].电脑编程技巧与维护,2024,(09):44-46.
- 秦冬.浅析Vue框架在前端开发中的应用[J].信息与电脑(理论版),2024,36(13):61-63.
- 李艳杰.MySQL数据库下存储过程的综合运用研究[J].现代信息科技,2023,7(11):80-82+88.
- 周晓玉,崔文超.基于Web技术的数据库应用系统设计[J].信息与电脑(理论版),2023,35(09):189-191.
- 李俊萌.计算机软件测试技术与开发应用策略分析[J].信息记录材料,2023,24(03):50-52.
- Java Sunrise Coffee: Better Beans, and Better Coffee [J]. M2 Presswire, 2025,
- Salunke V S ,Ouda A . A Performance Benchmark for the PostgreSQL and MySQL Databases [J]. Future Internet, 2024, 16 (10): 382-382.
- Shao W ,Liu K . Design and Implementation of Online Ordering System Based on SpringBoot [J]. Journal of Big Data and Computing, 2024, 2 (3):
- 纪伏荣 主编,房产销售,纪伏荣 主编,永宁年鉴,黄河出版传媒集团宁夏人民出版社,2023,185,年鉴. DOI:10.42730/y.cnki.yynno.2025.002112.
- 李景.房产销售莫动歪脑筋[N].经济日报,2023-02-28(012). DOI:10.28425/n.cnki.njjrb.2023.001379.
- Karto I ,Christianto ,Grace M H .Property selling system with support for validation and verification process[J].Procedia Computer Science,2023,216186-193.
- 卿向东.房产销售高手成交训练[M].人民邮电出版社:202205.150.
- 师艺玮.基于SSH框架的房地产销售管理系统的设计与实现[D].电子科技大学,2021.DOI:10.27005/d.cnki.gdzku.2021.003134.
- 江景云.促进房产销售和品牌提升——从物业体验角度分析[J].商讯,2020,(28):10-11.
- 王亚强.基于数据挖掘技术的房地产企业销售系统[J].计算机产品与流通,2020,(03):92.
致 谢
某小区楼盘销售系统设计与实现工作已结束,虽然过程中充满挑战,但内心充满自豪和满足。感谢大学四年间教导我的所有老师,他们的专业知识与人生智慧让我成长为能独立完成系统的学生。特别感谢指导老师,他耐心解答疑惑,引导我解决问题,提升自主解决能力。室友和同学们的宝贵建议和支持也让我取得长足进步。未来,我将继续努力追求卓越,不辜负所学所悟和老师期望。坚信坚定信念和不懈努力,未来定能取得更辉煌成就。期待更美好未来!
某小区楼盘销售系统设计与实现不仅是技术挑战,挫折和困难是成长的垫脚石,让我更深入理解问题,精确找到解决方案。每次解决问题,都感到满足和自豪。
对于未来,我充满期待和信心。无论道路多崎岖,只要保持坚定信念,持续努力,定能取得更大成就。期待将知识和技能运用到实际中,为社会做出更大贡献。
最后,感谢所有帮助和支持我的人。你们的教诲、鼓励和支持让我有今天的成就。我会继续努力,不辜负期望,为实现更美好的未来而奋斗。
代码:
连接数据库的文件在Resources 文件夹下的application.yml文件,代码如下:
server:
port: 5000
servlet:
context-path: /api
spring:
mvc:
static-path-pattern: /upload/**
resources:
static-locations: file:此处填写地址/project93355/server/src/main/resources/static
datasource:
jdbc:mysql://127.0.0.1:3306/projectxxxxx?serverTimezone=GMT%2B8&useSSL=false&characterEncoding=utf-8
username: root
password: root
driver-class-name: com.mysql.cj.jdbc.Driver
type: com.alibaba.druid.pool.DruidDataSource
jackson:
property-naming-strategy: CAMEL_CASE_TO_LOWER_CASE_WITH_UNDERSCORES
default-property-inclusion: ALWAYS
time-zone: GMT+8
date-format: yyyy-MM-dd HH:mm:ss
servlet:
项目启动文件Application.java,代码如下:
@SpringBootApplication(exclude = {DataSourceAutoConfiguration.class})
@EnableJpaRepositories
@MapperScan("com.project.demo.dao")
public class Application {
public static void main(String[] args) {
SpringApplication.run(Application.class,args);
}
}
修改数据代码如下:
@PostMapping("/set")
@Transactional
public Map<String, Object> set(HttpServletRequest request) throws IOException {
service.update(service.readQuery(request), service.readConfig(request), service.readBody(request.getReader()));
return success(1);
}
删除一条数据代码如下:
@RequestMapping(value = "/del")
@Transactional
public Map<String, Object> del(HttpServletRequest request) {
service.delete(service.readQuery(request), service.readConfig(request));
return success(1);
}
public void delete(Map<String,String> query,Map<String,String> config){
QueryWrapper wrapper = new QueryWrapper<E>();
toWhereWrapper(query, "0".equals(config.get(FindConfig.GROUP_BY)),wrapper);
baseMapper.delete(wrapper);
log.info("[{}] - 删除操作:{}",wrapper.getSqlSelect());
}
通过请求的参数获取列表数据,代码如下:
@RequestMapping("/get_list")
public Map<String, Object> getList(HttpServletRequest request) {
Map<String, Object> map = service.selectToPage(service.readQuery(request), service.readConfig(request));
return success(map);
}
获取某个组下面的数量,代码如下:
@RequestMapping(value = {"/count_group", "/count"})
public Map<String, Object> count(HttpServletRequest request) {
Integer value= service.selectSqlToInteger(service.groupCount(service.readQuery(request), service.readConfig(request)));
return success(value);
}
注册页登录代码如下:
/**
* 注册
* @param user
* @return
*/
@PostMapping("register")
public Map<String, Object> signUp(@RequestBody User user) {
// 查询用户
Map<String, String> query = new HashMap<>();
Map<String,Object> map = JSON.parseObject(JSON.toJSONString(user));
query.put("username",user.getUsername());
List list = service.selectBaseList(service.select(query, new HashMap<>()));
if (list.size()>0){
return error(30000, "用户已存在");
}
map.put("password",service.encryption(String.valueOf(map.get("password"))));
service.insert(map);
return success(1);
}
MD5加密,代码如下:
public String encryption(String plainText) {
String re_md5 = new String();
try {
MessageDigest md = MessageDigest.getInstance("MD5");
md.update(plainText.getBytes());
byte b[] = md.digest();
int i;
StringBuffer buf = new StringBuffer("");
for (int offset = 0; offset < b.length; offset++) {
i = b[offset];
if (i < 0)
i += 256;
if (i < 16)
buf.append("0");
buf.append(Integer.toHexString(i));
}
re_md5 = buf.toString();
} catch (Exception e) {
e.printStackTrace();
}
return re_md5;
}
登录页代码如下:
/**
* 登录
* @param data
* @param httpServletRequest
* @return
*/
@PostMapping("login")
public Map<String, Object> login(@RequestBody Map<String, String> data, HttpServletRequest httpServletRequest) {
log.info("[执行登录接口]");
String username = data.get("username");
String email = data.get("email");
String phone = data.get("phone");
String password = data.get("password");
List resultList = null;
Map<String, String> map = new HashMap<>();
if(username != null && "".equals(username) == false){
map.put("username", username);
resultList = service.selectBaseList(service.select(map, new HashMap<>()));
}
else if(email != null && "".equals(email) == false){
map.put("email", email);
resultList = service.selectBaseList(service.select(map, new HashMap<>()));
}
找回密码,接收用户输入的用户名、密码、验证码,并进行条件判断,代码如下:
/**
* 找回密码
* @param form
* @return
*/
@PostMapping("forget_password")
public Map<String, Object> forgetPassword(@RequestBody User form,HttpServletRequest request) {
JSONObject ret = new JSONObject();
String username = form.getUsername();
String code = form.getCode();
String password = form.getPassword();
// 判断条件
if(code == null || code.length() == 0){
return error(30000, "验证码不能为空");
}
if(username == null || username.length() == 0){
return error(30000, "用户名不能为空");
}
if(password == null || password.length() == 0){
return error(30000, "密码不能为空");
}
免费领取项目源码,请关注❥点赞收藏并私信博主,谢谢~
658

被折叠的 条评论
为什么被折叠?



