目 录
摘 要
本文旨在介绍一个基于内容推荐算法的车友交流系统的设计与实现,系统以提升用户体验和互动为目标,特别关注于如何通过个性化推荐增强用户参与度。研究采用Spring Boot框架、Java编程语言以及MySQL数据库来构建系统,涵盖用户注册登录、个人中心管理、论坛交流等功能模块,并通过协同过滤算法在首页实现个性化推荐。在开发过程中,详细设计了系统的架构,包括前后端交互流程、数据库设计等,并实现了从用户兴趣收集到推荐结果生成的一整套逻辑。结果显示,系统能够根据用户的点击行为准确推荐感兴趣的论坛分类,极大地提高了信息获取效率和用户满意度,但也存在推荐多样性不足的问题。结论认为,此系统为车友提供了一个高效的信息交流平台,其理论价值在于探索了基于内容推荐算法在特定社交网络环境下的应用潜力,而实际意义则体现在增强了社区活跃度和用户粘性,为进一步优化提供了基础。
关键词:内容推荐算法;Spring Boot;车友交流系统;Java
Abstract
The purpose of this paper is to introduce the design and implementation of a rider communication system based on content recommendation algorithm, which aims to improve user experience and interaction, with a special focus on how to enhance user engagement through personalized recommendation. The system is built using Spring Boot framework, Java programming language and MySQL database, covering functional modules such as user registration and login, personal center management, forum communication, etc., and personalized recommendations are realized on the homepage through collaborative filtering algorithms. In the development process, the architecture of the system was designed in detail, including the front-end and back-end interaction process, database design, etc., and a complete set of logic was realized from the collection of user interests to the generation of recommendation results. The results show that the system can accurately recommend the categories of interested forums according to the user's click behavior, which greatly improves the efficiency of information acquisition and user satisfaction, but there is also the problem of insufficient recommendation diversity. It is concluded that the system provides an efficient information exchange platform for riders, and its theoretical value lies in exploring the application potential of content recommendation algorithm in specific social network environments, and the practical significance is reflected in enhancing community activity and user stickiness, which provides a basis for further optimization.
Key Words:Content recommendation algorithms; Spring Boot;Rider communication system; Java
1 前言
1.1 研究背景
在当今数字化迅速发展的背景下,社交网络与在线社区已成为人们交流信息、分享经验的重要平台[1]。尤其对于汽车爱好者而言,一个专门的车友交流系统不仅能促进他们之间的沟通,还能提供一个展示自我、学习新知的空间。然而,随着互联网信息量的爆炸式增长,如何高效地获取有价值的信息成为一大挑战。这不仅需要用户具备良好的筛选能力,更要求平台能够主动提供个性化的服务,以满足不同用户的需求。因此,开发一款基于内容推荐算法的车友交流系统显得尤为重要[2]。
本项目的初衷在于探索如何利用先进的技术手段,特别是Spring Boot框架结合Java编程语言和MySQL数据库,为车友构建一个功能全面且用户体验优秀的交流平台[3]。通过采用协同过滤等推荐算法,旨在实现根据用户的浏览历史和兴趣偏好自动推荐相关内容的功能,从而提升用户的参与度和满意度[4]。与此同时,考虑到系统的易用性和可维护性,设计过程中特别注重了架构的灵活性和模块化,确保各个组件既能独立运作又能无缝集成,为后续的功能扩展和性能优化奠定了坚实的基础。这个项目不仅是对现有社交平台的一次创新尝试,也是对未来个性化信息服务模式的一次积极探索。
1.2 研究目的和意义
本项目旨在探索并实现一种基于内容推荐算法的车友交流系统,通过集成Spring Boot框架、Java语言以及MySQL数据库技术,为汽车爱好者打造一个高效互动、个性化推荐的在线社区平台。特别关注如何利用协同过滤算法优化信息推荐机制,从而提升用户发现感兴趣内容的便捷性和精准度,同时确保系统的灵活性和可扩展性,以适应未来发展的需要[5]。
本研究的意义在于不仅提升了车友之间信息交流的效率与质量,还通过对个性化推荐算法的应用,开创了社交网络中细分领域的新服务模式。该系统的设计与实现能够促进用户参与度及满意度的双重增长,同时为其他类似平台提供有价值的参考案例。此外,它也验证了在特定兴趣社群中应用现代信息技术改进用户体验的可行性,对于推动互联网社区向更加智能、个性化的方向发展具有重要的实践指导价值[6]。
1.3 国内外研究现状
在国内,车友交流系统的开发与研究经历了从简单的论坛搭建到集成多种功能模块的综合性平台的发展历程[7]。早期的研究主要集中在如何通过互联网技术构建一个信息共享的空间,让汽车爱好者能够方便地交流心得和分享经验。随着时间的推移,研究焦点逐渐转向提升用户体验、增强社区互动性以及利用大数据分析实现个性化服务等方面[8]。当前,国内的相关系统不仅提供了丰富的资讯内容,还集成了在线交易、活动组织等多种功能,并且开始探索使用人工智能技术进行用户行为预测和兴趣推荐[9]。
在国外,车友交流系统的研究同样始于基础的信息发布和讨论平台建设,但很快便拓展至社交网络的深度整合和技术革新领域[10]。国外研究者更早关注用户隐私保护、数据安全及算法透明度等问题,在此基础上发展出了一系列以用户为中心的设计理念。近年来,国外在车友交流系统领域的研究强调利用先进的机器学习算法来优化内容推荐,提高用户粘性,并注重跨文化交流的功能实现,使得不同国家的汽车爱好者能够在同一平台上无障碍沟通[11]。
无论是国内还是国外,车友交流系统的发展都呈现出由单纯的信息交流平台向多功能、智能化方向转变的趋势[12]。两者均重视利用最新的信息技术改善用户体验,但在具体的技术应用和功能侧重上存在差异。国外更加关注用户隐私和国际化交流,而国内则倾向于将电子商务与社区互动相结合,共同推动了这一领域持续创新和发展。
1.4 论文组织结构
本文共分为七章,章节内容安排如下:
第一章:绪论,主要介绍车友交流系统领域研究的背景和意义,概述研究的现状和系统内容。
第二章:关键技术,主要探讨和说明实现车友交流系统的关键技术。
第三章:系统分析,主要从车友交流系统的可行性、功能、性能等方面进行分析,为后续系统设计提供理论支持。
第四章:系统设计,主要对车友交流系统功能模块、数据库进行功能设计。
第五章:系统实现,主要介绍了车友交流系统各个用户的功能、系统界面的实现。
第六章:系统测试,主要对车友交流系统进行测试,验证功能完整性稳定性和安全性,评估系统在实际运行中的性能表现。
第七章:结束语。总结全文研究内容,提出对车友交流系统领域未来发展的展望和建议,指出研究的不足和可优化之处,为相关领域的进一步探索提供参考。
2 关键技术
2.1 Java编程语言
Java[13]是一种广泛使用的面向对象编程语言,具有平台独立性、跨平台能力和广泛的应用场景。通过Java虚拟机(JVM),Java程序能够运行在不同的操作系统上,有效证明了其跨平台特性。Java的核心特性体现在其面向对象的编程范式上,注重实现封装、继承及多态性,这些特点极大地促进了代码的可重用性和维护便利性。内置自动内存管理机制,减少了开发者对内存管理的负担;对多线程的支持使得开发高效并发程序成为可能;丰富的标准库和开源框架(如Spring、Hibernate)提供了强大的开发支持。这些特点使得Java[14]成为企业级应用、Web开发、移动应用和大数据处理等领域的首选语言,并且在大规模系统和企业应用中得到广泛应用。
2.2 Spring Boot框架
Spring Boot [15]框架是基于Spring框架的开源项目,简化Java应用程序的开发过程。通过自动配置和约定优于配置的原则,它大大减少了配置工作,帮助开发者快速构建应用。Spring Boot具有独立运行的能力,内嵌Web服务器(如Tomcat、Jetty),无需外部应用服务器。它提供开箱即用的默认设置和starter依赖,使开发者能够轻松开始开发,并支持与Spring Cloud集成,适用于微服务架构。此外,Spring Boot [16]提供了简化部署的功能,将应用打包为独立的可执行JAR文件,提升了部署便利性。它也支持开发模式下的自动重启和热部署,进一步加速开发进程。
2.3 MySQL数据库
MySQL[17]是一种开源关系型数据库管理系统,广泛应用于Web应用和企业级数据存储。MySQL支持多种存储引擎,可以根据需求选择不同的引擎,如InnoDB和MyISAM。InnoDB支持ACID事务,保障数据的一致性和完整性。
MySQL[18]还提供了主从复制、分区等技术,确保高可用性和负载均衡。开发者可以通过完善的文档和社区获得技术支持,且其备份和恢复机制简便。虽然在复杂查询性能上有所限制,但凭借简洁架构和易用性,MySQL依然是中小型应用的首选数据库系统。
2.4 B/S模式
B/S模式[19](浏览器/服务器模式)为系统提供了极大的便利性和可扩展性。采用这种架构,用户无需下载任何客户端软件,只需通过浏览器即可访问系统,无论是在PC端还是移动端都能轻松使用。这种模式使得系统的维护和更新变得更加简便,因为所有的操作都集中在服务器端,前端浏览器仅需显示和交互数据。
在本系统中,B/S模式将用户界面和数据处理、存储分开,浏览器负责显示内容和接收用户输入,服务器则处理数据的存储、检索、分析和用户请求。这样一来,用户能够实时查看车友论坛信息等,而后台则确保所有数据的安全存储和高效处理。尤其在车友交流系统中,管理员能够通过后台轻松管理用户账户、模块信息、检索信息等,系统的扩展性和易维护性都得到了提升。
B/S模式三层结构图如图2.1所示。
图2.1 B/S模式三层结构图
2.5 内容推荐算法
内容推荐算法是一种旨在通过分析用户行为、兴趣偏好以及内容特征,智能地预测并推荐用户可能感兴趣的信息或产品的技术[20]。它利用机器学习和数据挖掘的方法,根据用户的历史活动如浏览记录、购买行为、评价反馈等,结合内容本身的属性如标签、分类、关键词等,来构建用户画像和物品模型,从而实现个性化推荐。这种算法不仅能够显著提升用户的体验和满意度,还能增加信息的传播效率和平台的活跃度,广泛应用于社交网络、电商平台、媒体服务等多个领域。通过不断学习和适应用户的变化,内容推荐算法能够动态调整推荐结果,以更好地满足用户的实际需求。
3 系统分析
3.1系统流程分析
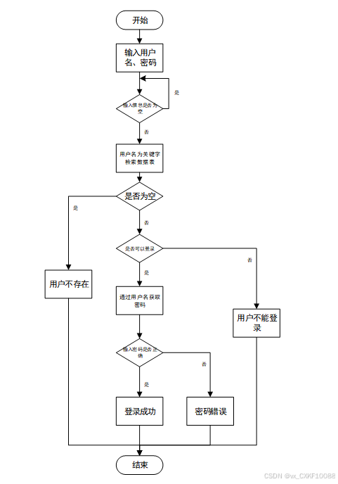
3.1.1 用户登录流程
用户输入用户名和密码后,系统先检查输入是否为空,再验证用户名是否存在,若存在则通过用户名获取密码并校验。若密码正确则登录成功,否则提示密码错误。若用户名不存在或无法登录,提示用户操作无效。如图3.1所示。

图3.1 登录流程图
3.2.2 添加信息流程
管理员可以添加信息,用户添加可以自己权限内的信息,输入信息后,要想利用这个软件来进行系统的安全管理,首先需要登录到该软件中。添加信息流程如图3.2所示。

图3.2 添加信息流程图
3.2.3 修改信息流程
用户首先选择需要修改的记录,输入修改后的数据,系统判断输入数据是否合法。若数据不合法,提示重新输入;若数据合法,则将修改后的数据写入数据库,完成操作后流程结束。修改信息流程图如图3.3所示。

图3.3 修改信息流程图
3.2.4 删除信息流程
用户选择需要删除的记录后,系统判断是否确认删除。若未确认,返回选择环节;若确认删除,则更新数据库,删除对应记录,完成操作后流程结束。删除信息流程图如图3.4所示。

图3.4 删除信息流程图
3.2 可行性分析
3.2.1 技术可行性
系统采用当前主流的SpringBoot开发框架,具备良好的技术基础。这些技术已被广泛应用于多种商业项目,具备成熟的文档和社区支持,便于开发获取必要的资源与解决方案。个人拥有丰富的相关技术经验,能够有效应对潜在技术挑战。所需的软硬件资源易于获取,且具备良好的兼容性,降低了技术实现的难度。
3.2.2 经济可行性
系统所使用的软件为开源技术,降低了使用费用,同时硬件成本较低,使得整体初始投入相对合理,具备较高性价比。因此,系统在经济上是完全可行的。
3.2.3 操作可行性
从操作角度来讲,系统具备直观友好的用户界面,支持简便的导航和功能访问,极大地提升了用户的使用体验。系统提供了自定义的工作流程和角色权限管理,使不同层级的用户能够快速上手,完成各自的任务。
3.3 系统需求分析
3.3.1 功能性分析
在统一建模语言(UML)中,用例图是一种行为图,用于描述系统功能需求以及系统与外部参与者之间的交互关系。通过展示用例与参与者之间的关联,用例图能够清晰地呈现系统所提供的服务和功能。其核心元素涵盖参与者、用例、系统边界以及它们之间的关系,旨在帮助开发人员和利益相关者深入理解系统需求和功能交互。用例图通常应用于需求分析阶段,用于明确系统的功能范围。本文将基于角色模块对系统进行功能需求分析。
(1)注册用户:
首页:根据用户的浏览历史和兴趣,采用协同过滤算法推荐可能感兴趣的论坛分类,提升信息获取效率。
公告通知:提供系统重要更新、活动预告等信息的发布与查看,确保用户及时了解关键信息。
新闻资讯:允许用户通过标签或关键词搜索感兴趣的内容,并进行收藏或分享。
车友论坛:作为核心交流区,用户可以发布话题、参与讨论,分享个人经验和见解。
我的账户:管理个人信息,包括修改密码和个人资料更新。
个人中心:访问个人发布的车友论坛信息,同时管理收藏和评论信息。
注册用户角色用例如图3.5所示。

图3.5 注册用户角色用例图
(2)管理员:
后台首页:管理员的操作入口,提供系统概览,方便快速访问各项管理功能。
系统用户:实现对所有注册用户的增删改查操作,维护用户数据库的准确性和完整性。
车友论坛管理:监督并管理论坛中的所有帖子,确保内容符合社区规范。
论坛分类管理:负责添加、删除或修改论坛分类,优化信息组织结构,使内容更加有序易找。
系统管理:上传、编辑或删除主页上的轮播图,以展示最新活动或重要公告,吸引用户关注。
公告通知管理:发布公告至全站,确保重要信息能被所有用户看到。
资源管理:管理和更新平台上的新闻资讯,通过调整资讯分类,帮助用户更便捷地找到他们感兴趣的内容
管理员角色用例如图3.6所示。

图3.6 管理员角色用例图
3.2.2 非功能性分析
系统应具备高可用性,用户在任何时间都能顺畅访问。系统的正常运行时间应达到99.9%以上,用户不会因系统故障而影响操作体验。用户界面设计应简洁明了,降低操作复杂性。
(2)可靠性
系统需要具备高可靠性,在故障发生时能够快速恢复。数据应定期备份,在意外情况下不丢失。系统应具备故障检测机制,自动识别并处理潜在问题。
(3)安全性
系统应实现严格的安全控制,保护用户数据的隐私和完整性。用户信息应加密存储,传输过程中的数据也需采用加密协议,防止数据泄露。系统应具备权限管理功能,不同用户只能访问相应的数据和功能。
(4)可扩展性
系统设计应具备良好的可扩展性,模块化设计使得新功能可以方便地集成,系统能够支持更高的用户负载而无需重构基础架构。
(5)性能
系统的响应时间应控制在合理范围内,通常不超过2秒。
4 系统设计
4.1 系统架构设计
本系统设计的架构是分层架构体系,分别为数据层、计算层、服务层和应用层,各层之间相互协作,共同进行数据存储到分析可视化的过程,来保证系统有高效的和可扩展的性能。这种四层架构的设计可以分离数据存储、计算、业务逻辑和前端展示功能,可以满足当前对车友论坛管理平台的需求,还能让系统具有功能扩展和性能优化的能力。系统架构如图4.1所示:

图4.1 系统架构图
4.2 系统功能模块设计
车友交流系统的功能模块设计旨在全面覆盖用户和管理员的需求,确保信息交流的高效性和互动性。对于注册用户,系统提供了个性化推荐的首页、公告通知、新闻资讯、车友论坛和个人中心等功能模块,支持用户的浏览、发布、互动及个人信息管理。而对于管理员,则设有后台首页、系统用户管理、车友论坛管理、论坛分类管理、轮播图管理、公告通知管理和资源管理等模块,以实现对平台内容的有效监督和维护。整个系统通过精心设计的功能布局和流程,不仅增强了用户体验,也保证了平台运营的专业性和规范性,共同构建了一个活跃且有序的车友交流社区。系统功能模块图如图4.2所示:

图4.2 系统功能模块图
4.3 数据库设计
在进行数据库设计时,概念设计帮助明确系统的整体结构和需求。在这一阶段,需要确定实体、属性以及它们之间的关系,为后续的数据库表设计奠定基础。接下来,将深入探讨数据库表设计的具体细节,实现更高效的数据存储和管理。
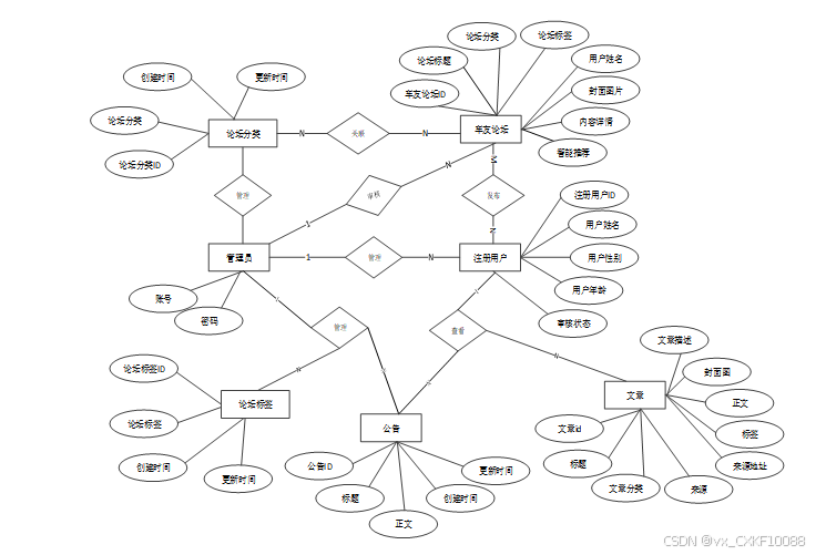
4.3.1 数据库概念结构设计
概念设计是数据库设计的第一步,其主要目标是对系统的数据需求进行全面的理解和抽象。在这一阶段,通过建立实体-关系模型(ER模型)来识别系统中的关键实体、属性及其相互关系。概念设计的输出是一个清晰的ER图,作为后续数据库表设计的基础。以下将展示系统的全局E-R图。
图4.3 系统总E-R关系图
4.3.2 数据库逻辑结构设计
这一阶段的重点是将概念模型转换为实际的数据库结构,包括表的创建、字段的定义及数据类型的选择。每个实体通常对应于数据库中的一张表,而实体的属性则转化为表的列。以下是系统的数据库表设计展示。
表 4.1 registered_user(注册用户)
| 编号 | 字段名 | 类型 | 长度 | 是否非空 | 是否主键 | 注释 |
| 1 | registered_user_id | int | 是 | 是 | 注册用户ID | |
| 2 | user_name | varchar | 64 | 否 | 否 | 用户姓名 |
| 3 | user_gender | varchar | 64 | 否 | 否 | 用户性别 |
| 4 | user_age | varchar | 64 | 否 | 否 | 用户年龄 |
| 5 | examine_state | varchar | 16 | 是 | 否 | 审核状态 |
| 6 | user_id | int | 是 | 否 | 用户ID |
表 4.2 notice(公告)
| 编号 | 字段名 | 类型 | 长度 | 是否非空 | 是否主键 | 注释 |
| 1 | notice_id | mediumint | 是 | 是 | 公告ID | |
| 2 | title | varchar | 125 | 是 | 否 | 标题 |
| 3 | content | longtext | 4294967295 | 否 | 否 | 正文 |
| 4 | create_time | timestamp | 是 | 否 | 创建时间 | |
| 5 | update_time | timestamp | 是 | 否 | 更新时间 |
表 4.3 article(文章)
| 编号 | 字段名 | 类型 | 长度 | 是否非空 | 是否主键 | 注释 |
| 1 | article_id | mediumint | 是 | 是 | 文章id | |
| 2 | title | varchar | 125 | 是 | 是 | 标题 |
| 3 | type | varchar | 64 | 是 | 否 | 文章分类 |
| 4 | hits | int | 是 | 否 | 点击数 | |
| 5 | praise_len | int | 是 | 否 | 点赞数 | |
| 6 | source | varchar | 255 | 否 | 否 | 来源 |
| 7 | url | varchar | 255 | 否 | 否 | 来源地址 |
| 8 | tag | varchar | 255 | 否 | 否 | 标签 |
| 9 | content | longtext | 4294967295 | 否 | 否 | 正文 |
| 10 | img | varchar | 255 | 否 | 否 | 封面图 |
| 11 | description | text | 65535 | 否 | 否 | 文章描述 |
表 4.4 car_friends_forum(车友论坛)
| 编号 | 字段名 | 类型 | 长度 | 是否非空 | 是否主键 | 注释 |
| 1 | car_friends_forum_id | int | 是 | 是 | 车友论坛ID | |
| 2 | forum_title | varchar | 64 | 否 | 否 | 论坛标题 |
| 3 | forum_classification | varchar | 64 | 否 | 否 | 论坛分类 |
| 4 | forum_tags | varchar | 64 | 否 | 否 | 论坛标签 |
| 5 | publish_user | int | 否 | 否 | 发布用户 | |
| 6 | user_name | varchar | 64 | 否 | 否 | 用户姓名 |
| 7 | cover_photo | varchar | 255 | 否 | 否 | 封面图片 |
| 8 | content_details | longtext | 4294967295 | 否 | 否 | 内容详情 |
| 9 | hits | int | 是 | 否 | 点击数 | |
| 10 | praise_len | int | 是 | 否 | 点赞数 | |
| 11 | collect_len | int | 是 | 否 | 收藏数 | |
| 12 | comment_len | int | 是 | 否 | 评论数 | |
| 13 | recommend | int | 是 | 否 | 智能推荐 |
表 4.5 forum_classification(论坛分类)
| 编号 | 字段名 | 类型 | 长度 | 是否非空 | 是否主键 | 注释 |
| 1 | forum_classification_id | int | 是 | 是 | 论坛分类ID | |
| 2 | forum_classification | varchar | 64 | 否 | 否 | 论坛分类 |
| 3 | create_time | datetime | 是 | 否 | 创建时间 | |
| 4 | update_time | timestamp | 是 | 否 | 更新时间 |
表 4.6 forum_tags(论坛标签)
| 编号 | 字段名 | 类型 | 长度 | 是否非空 | 是否主键 | 注释 |
| 1 | forum_tags_id | int | 是 | 是 | 论坛标签ID | |
| 2 | forum_tags | varchar | 64 | 否 | 否 | 论坛标签 |
| 3 | create_time | datetime | 是 | 否 | 创建时间 | |
| 4 | update_time | timestamp | 是 | 否 | 更新时间 |
5 系统实现
5.1 前台用户管理模块
5.1.1 前台首页界面
首页设计采用了协同过滤算法,根据用户的浏览历史和兴趣偏好智能推荐可能感兴趣的论坛分类和热门话题,旨在提升用户发现内容的效率。同时,页面布局清晰地展示了最新的公告通知和精选新闻资讯,让用户能够快速获取最新动态,增强了信息的可视性和易访问性。前台首页界面展示如下图5.1所示。
图5.1 前台首页界面图
5.1.2 用户注册界面
用户注册模块通过简洁的表单设计,引导新用户输入基本信息完成注册流程,包括用户名、密码及联系方式等,并提供验证码验证以增强账户安全性。用户注册界面展示如下图5.2所示。
图5.2 用户注册界面图
5.1.3 用户登录界面
用户登录模块允许已注册用户通过输入用户名和密码便捷地访问平台。该模块集成了安全机制如密码加密存储功能,保护用户信息安全。用户登录界面展示如下图5.3所示。
图5.3 用户登录界面图
5.1.4 修改密码界面
用户登录后可以在个人中心内便捷地修改自己的登录密码,通过输入当前密码以及新密码并确认后即可完成修改。修改密码界面展示如下图5.4所示。
图5.4 修改密码界面图
5.1.5 新闻资讯界面
新闻资讯模块汇集了汽车领域的最新动态与深度分析文章,支持按照标签或关键词搜索感兴趣的内容。新闻资讯界面展示如下图5.5所示。
图5.5 新闻资讯界面图
5.1.6 车友论坛界面
作为核心交流平台,车友论坛让用户能够自由发布话题、参与讨论,分享个人经验和见解。每个帖子都配备了点赞、评论及收藏功能,促进了用户之间的互动交流,增强了社区活力。车友论坛界面展示如下图5.6所示。
图5.6 车友论坛界面图
5.1.7 个人中心界面
个人中心模块是用户管理个人信息和论坛记录的核心区域,用户可以在这里查看和编辑个人资料、发布车友论坛帖子、管理收藏的信息和历史评论记录。个人中心界面展示如下图5.7所示。
图5.7 个人中心界面图
5.2 管理员管理模块
5.2.1 后台登录界面
管理员通过后台登录模块验证身份后进入管理系统,该模块支持账号密码登录,登录失败时提供错误提示,确保管理员账户的安全性。后台登录界面展示如下图5.8所示。
图5.8 后台登录界面图
5.2.2 系统用户界面
管理员可以在系统用户管理页面查看所有注册用户的信息,包括用户名、联系方式及登录记录,管理员可以对用户进行权限设置或禁用违规账号。系统用户管理界面展示如下图5.9所示。
图5.9 系统用户管理界面图
5.2.3 车友论坛管理界面
管理员能够对系统上的所有发布的车友论坛进行全面管理和监督,包括添加、编辑、更新或删除论坛详情等。车友论坛管理界面展示如下图5.10所示。
图5.10 车友论坛管理界面图
5.2.4 论坛分类管理界面
管理员可以定义和调整系统上车友论坛的分类标准,确保车友论坛的组织结构清晰,且易于查找。论坛分类管理界面展示如下图5.11所示。
图5.11 论坛分类管理界面图
5.2.5 系统管理界面
管理员可以上传、编辑和安排首页轮播图的内容,用以展示重要的通知或论坛推荐。轮播图管理界面展示如下图5.12所示。
图5.12 轮播图管理界面图
5.2.6 资源管理界面
管理员可以在资源管理页面上传和管理平台所需的文章、新闻等资源。管理员可以对资源进行分类、删除或替换,确保平台内容的及时更新。资源管理界面展示如下图5.13所示。
图5.13 轮播图管理界面图
6 系统测试
6.1 测试目的
软件测试的目的在于识别系统缺陷,验证软件对需求的符合程度,使其功能、性能和安全性达到设计标准。在开发过程中,测试能够及时发现潜在问题,降低发布后出现故障的风险。测试不仅关注系统的正常运行,还模拟各种异常情况,评估在不同环境和边界条件下的表现,从而提升软件的可靠性和稳定性,为用户提供更高质量的产品体验,增强信任感。测试过程中的数据和经验积累能完善测试策略,改进开发流程,成为后续项目的参考。软件测试贯穿开发生命周期,是实现产品质量和发布标准的重要环节。
6.2 测试方法
黑盒测试:黑盒测试是一种主要关注软件外部行为的测试方法。在黑盒测试中,我们不用了解软件内部的代码、结构或实现方式,而是基于软件的功能需求,通过设计测试用例模拟用户的实际操作。测试时可以通过提供不同的输入,同时观察系统的输出和响应,以此验证了软件是否正常运行。该方法能够有效检测软件功能上的缺陷和问题,确保系统的各项功能能够满足用户需求。
白盒测试:白盒测试是一种依赖于软件内部架构和代码细节的测试技术,要求测试者深入理解系统的源代码、逻辑流程及具体实现方式。在此过程中,测试人员通过分析代码的执行路径、逻辑分支和条件判断等,设计测试用例来检查软件内部是否存在缺陷或潜在问题。白盒测试通常用于验证代码的正确性、覆盖率、性能以及安全性,能够帮助发现一些仅通过外部测试无法察觉的逻辑错误或漏洞。
6.3 测试用例
车友论坛浏览功能测试用例表是用来验证用户能否正确浏览和筛选车友论坛的测试用例。车友论坛浏览功能测试用例表如表6.1所示。
表6.1 车友论坛浏览功能测试用例
| 测试项 | 测试用例 | 预期结果 | 结论 |
| 车友论坛浏览功能测试 | 1. 打开车友论坛浏览页面。 | 页面正常加载,显示车友论坛列表。 | 与预期结果一致。 |
| 车友论坛浏览功能测试 | 2. 选择筛选条件(如服务分类、价格)。 | 筛选条件被成功选中。 | 与预期结果一致。 |
| 车友论坛浏览功能测试 | 3. 点击搜索按钮。 | 系统根据筛选条件进行搜索。 | 与预期结果一致。 |
| 车友论坛浏览功能测试 | 4. 查看筛选结果。 | 页面显示符合条件的车友论坛列表。 | 与预期结果一致。 |
添加车友论坛功能测试用例表是用来验证用户能否正确添加车友论坛的测试用例。添加车友论坛功能测试用例表如表6.2所示。
表6.2 添加车友论坛功能测试用例
| 测试项 | 测试用例 | 预期结果 | 结论 |
| 添加车友论坛功能测试 | 1. 打开添加车友论坛页面。 | 页面正常加载,显示信息填写表单。 | 与预期结果一致。 |
| 添加车友论坛功能测试 | 2. 填写车友论坛基本信息(论坛标题、论坛分类、论坛标签、发布用户、用户姓名等)。 | 信息成功输入并保存。 | 与预期结果一致。 |
| 添加车友论坛功能测试 | 3. 上传车友论坛封面照片。 | 照片成功上传并显示预览。 | 与预期结果一致。 |
| 添加车友论坛功能测试 | 4. 点击提交按钮。 | 页面提示信息提交成功,并显示等待审核状态。 | 与预期结果一致。 |
用户管理功能测试用例表是用来验证管理员能否正确管理用户信息的测试用例。用户管理功能测试用例表如表6.3所示。
表6.3 用户管理功能测试用例
| 测试项 | 测试用例 | 预期结果 | 结论 |
| 用户管理功能测试 | 1. 打开用户管理页面。 | 页面正常加载,显示用户列表及操作选项。 | 与预期结果一致。 |
| 用户管理功能测试 | 2. 选择目标用户。 | 目标用户信息成功加载到编辑界面。 | 与预期结果一致。 |
| 用户管理功能测试 | 3. 修改用户权限或状态。 | 用户权限或状态成功更新。 | 与预期结果一致。 |
| 用户管理功能测试 | 4. 点击保存按钮。 | 用户信息成功更新并显示在用户列表中。 | 与预期结果一致。 |
6.3 测试结果
通过对车友论坛浏览功能的测试,系统能够正常加载车友论坛页面,用户可根据筛选条件成功搜索并查看符合条件的车友论坛列表,所有操作均与预期结果一致。添加车友论坛功能的测试结果表明,用户能够顺利填写车友论坛基本信息并上传照片,提交后系统正确提示信息提交成功并显示。用户管理功能的测试验证了管理员能够选择目标用户并修改其权限或状态,保存后用户信息成功更新并显示在列表中。所有功能测试结果均与预期一致,系统功能运行正常。
7 总结
本文基于内容推荐算法设计并实现了一个车友交流系统,旨在解决传统车友交流平台中信息不透明、操作繁琐及用户互动性差等问题。通过对国内外车友交流系统发展现状的分析,本文总结了当前行业的痛点,并提出了系统的设计目标。系统采用SpringBoot框架实现业务逻辑,数据库选用MySQL进行数据存储。系统功能涵盖用户模块和管理员模块,用户可通过平台浏览车友论坛、发布车友论坛、参与评论等;管理员则负责用户管理、车友论坛管理、论坛分类管理、论坛标签管理、轮播图管理、公告通知管理及资源管理等操作。通过功能测试,系统各项功能均运行正常,达到了预期设计目标。
系统的实现为众多车友交流互动提供了一个高效、透明且用户友好的解决方案。通过优化信息传播流程和简化操作,系统显著提升了用户体验和效率。同时,系统的模块化设计和可扩展性为未来功能升级提供了便利。测试结果表明,系统在功能完整性、操作流畅性及数据安全性方面均表现良好。未来,可进一步引入人工智能推荐算法和区块链技术,以增强系统的智能化和数据可信度。本文的研究为车友交流的数字化转型提供了参考,具有一定的理论价值和实践意义。
参考文献
- 江积海,周彩虹,王烽权.推荐算法驱动内容平台价值创造的机理:相关还是因果?[J].外国经济与管理,2025,47(02):3-19.
- 钱晓东,王卓.基于改进标签传播算法的舆情社交网络社区发现[J].计算机应用研究,2025,42(01):48-55.
- 孙洪盼.基于SpringBoot和Vue的友为交流社区的设计与实现[D].重庆大学,2022.
- 许蓓莹.融合传承人社交关系的非遗内容推荐方法研究[D].西安建筑科技大学,2024.
- 王乐.融合动态偏好的会话推荐研究[D].辽宁工程技术大学,2024.
- 黄婵.基于人工智能的社交媒体平台内容推荐算法设计[J].电脑编程技巧与维护,2024,(06):128-130.
- 赵小龙,马远新,吴磊.基于WEB网络辅助的学习交流互动平台建设[J].产业与科技论坛,2011,10(24):186-187.
- 常光远.关于协同过滤推荐系统的实现与应用[D].北京邮电大学,2022.
- 邱暖霞.基于人工智能技术的大学生行为分析系统设计[J].软件,2025,46(01):85-87.
- SIR JACKIE STEWART ATTENDS NEW LUXURY SWISS CAR CLUB LAUNCH AT OLLON-VILLARS HILLCLIMB[J].M2 Presswire,2022,
- Larkin A J .Automotive Industries: Amica, BMW Car Club of America team up for three-year partnership[J].Automotive Industries,2021,
- Larkin J .Amica, BMW Car Club of America team up for three-year partnership[J].Automotive Industries,2021,
- 陈敬宗.计算机软件Java编程特点与技术应用分析[J].中国信息界,2025,(01):162-164.
- 柯灵.Java编程语言在计算机软件开发中的应用与问题处理探析[J].电脑知识与技术,2024,20(27):45-47.
- 王志亮,纪松波.基于SpringBoot的Web前端与数据库的接口设计[J].工业控制计算机,2023,36(03):51-53.
- 李兴华,马云涛.Spring开发实战[M].人民邮电出版社:202303.381.
- 李艳杰.MySQL数据库下存储过程的综合运用研究[J].现代信息科技,2023,7(11):80-82+88.
- 肖睿,李鲲程,范效亮,等.MySQL数据库应用技术及实践[M].人民邮电出版社:202206.228.
- 黄维.基于B/S模式的虚拟网络实验室安全管理体系分析[J].信息系统工程,2024,(05):4-7.
- 段海欣.融合评论与评分的个性化深度推荐系统的研究[D].山西大学,2024.
致 谢
在本文即将付梓之际,我衷心感谢所有在此过程中给予我支持与帮助的人们。我要向我的指导老师表达深深的敬意与感激。正是他专业的引领与耐心的指导,使我在研究道路上少走了许多弯路。他对科研严谨的态度和不懈的追求,深深影响了我,让我知道了我想要的是什么,学会了如何解决复杂的问题。
我还要感谢那些为我提供数据支持、测试环境和反馈意见的学科老师们。在我不知道数据从哪搞,编程方向在哪的时候,他们的专业意见与实际需求,为我指明了研究方向,提供了巨大的助力。
最后我要感谢我身边的人。在我全身心投入研究的日子里,他们给予了我很多信息和方法,让我能更加顺利把设计实现出来。正是因为他们的帮助,让我最终成功完成这项研究。
我再次向所有在研究与写作过程中给予我帮助与支持的人们表示最诚挚的感谢!我希望我们的努力能够帮助未来家庭服务领域的发展,我希望未来人们的生活能够的更加便捷。
附 录
注册页UserController.java,传入user对象,并将"user_id"、 "state"、 "user_group"、"login_time"、"phone"、"phone_state"、 "username"、"nickname"、"password"、"email"、"email_state"、"avatar"、"create_time"输入,重点是 "username"、"nickname"、"password"必须输入,通过获取username,数据库查询是否有该用户,如果存在,则提示“用户已存在”,否则执行将UserId置为空(数据库表中该字段已设置自动递增),代码如图所示。

注册核心代码图
登录页,首先传入"username"、"email"、"phone"、"password",用户可通过用户名、邮箱、手机号进行登陆,通过判断resultList来确定查询结果,然后执行查询用户组UserGroup,用户组里面不存在,依然报“用户不存在”,执行完以上代码,最后涉及到用户带有“审核”的,会查询examine_state(用户的审核状态),数据库表user_group中含有source_table和source_field进行查询,以上步骤完成,对输入的密码进行存储Token到数据库,匹对账号和密码,数据库中的AccessToken为令牌,用于身份认证,代码如图所示。

用户登录核心代码图
修改密码,通过请求data,获取旧密码,并将新密码重新赋值,期间都是需要通过加密,代码如图所示。

修改密码核心代码图
修改一个数据,原理与add基本一致,不同点在于通过readConfig()读取关键字,以及通过readQuery()获取URL后面?指定位置的标识,转成Map对象后,执行update操作,同样通过拼接的sql语句执行,执行过程读取query,toWhereSql()语句完成数据库操作,body为修改对象的值,代码如图所示。

修改数据核心代码图
删除一条数据,通过readQuery(),获取URL后面的对象地址,删除FROM具体的table,query删除查询FindConfig语句,代码如图示。

删除数据核心代码图
通过请求的参数获取列表数据,代码如图所示。

获取列表核心代码图
图片或文件上传,代码如图所示。

图片上传核心代码图
免费领取项目源码,请关注❥点赞收藏并私信博主,谢谢~

1万+

被折叠的 条评论
为什么被折叠?



