摘 要
随着互联网和数字化技术的不断发展,广告行业正在经历一场深刻的转型,线上平台的需求日益增加,尤其是在广告设计领域。广告公司需要更高效的系统来处理订单、客户需求、设计师协作及信息流通。传统的人工处理方式不仅工作效率低,还容易导致沟通不畅、信息滞后等问题。因此,构建一个集订单管理、作品展示、设计信息修改、佣金管理等功能于一体的线上平台,对提升广告公司运营效率和客户体验至关重要。
广告公司线上订单平台通过Spring Boot框架的设计,为广告公司提供了一个集成化的解决方案。平台根据不同的用户角色分配权限,确保了注册用户、管理员和设计师各自的操作独立性和系统流畅性。注册用户能够查看作品展示、预约下单、修改设计信息、收藏和评论作品等,方便提交订单并跟踪设计进度;管理员负责管理用户、审核作品、监控订单流转,且可以进行网站公告、新闻资讯和资源管理;设计师则专注于作品展示与设计信息的管理,并能实时查看制作佣金。
这种线上管理模式不仅大幅提升了广告公司的运营效率,优化了工作流程,减少了人工干预,还让广告公司能够更加精准地管理订单,确保项目按时交付,减少了管理混乱和沟通误差。此外,平台通过便捷的交互提升了客户体验,增强了客户的满意度,为广告公司赢得了更强的市场竞争力。通过这一平台,广告公司能够实现订单管理的高效化与透明化,推动广告行业的数字化转型和创新发展。
关键词:广告线上订单平台;SpringBoot;Vue;MySQL
Abstract
Integrates third-party payment platforms, achieving secure and convenient online payment functions. At the same time, we provide users with a payment order query function to ensure that they can view payment status and order details at any time.
The administrator module provides functions such as user management, product management, order management, and data statistics and analysis, making it convenient for administrators to comprehensively manage and operate the platform. Through data statistics and analysis, administrators can understand the platform's operation and user purchasing behavior, providing strong support for platform optimization and upgrading.
In addition, we have optimized the security performance and stability of the platform, adopted HTTPS protocol for data transmission encryption, hashed and encrypted user passwords for storage, and regularly conducted data backup and recovery drills. At the same time, we also used caching technology, index optimization, and query optimization to improve the platform's concurrent processing capability and data retrieval efficiency.
In summary, the online sales platform for Guangli cultural and creative products built on Spring Boot has the advantages of rich functionality, convenient operation, safety and reliability, providing a high-quality online shopping platform for cultural and creative product enthusiasts. In the future, we will continue to optimize platform functions, enhance user experience, and make greater contributions to the prosperous development of the cultural and creative industry.
Key words: Cultural and creative products; Online sales platform; SpringBoot; Vue; MySQL
目录
随着信息技术和互联网的迅速发展,广告行业正面临着数字化转型的压力。传统广告设计依赖人工管理,导致效率低下、信息滞后和沟通不畅等问题。为了解决这些问题,广告公司需要一个高效的线上平台来提升订单处理效率、优化客户体验并加强设计师与客户的协作。
广告公司在线订单平台正是为了解决这一需求,通过技术手段简化广告设计管理流程。平台基于Spring Boot框架开发,具有高效、稳定和易扩展的特点,能够满足广告公司日常运营的需求。前端采用现代Web技术,确保良好的用户体验,后台使用MySQL数据库确保数据安全与可靠,且支持高并发。平台的智能化设计提升了订单处理效率,优化了客户服务流程,推动广告行业向数字化和智能化发展。
线上订单平台打破了地域限制,使得广告公司能够随时随地接触到更多的客户,无论消费者身处何地,都能轻松浏览和下单。平台提供了详细的产品信息,结合搜索筛选功能,帮助客户根据个人需求快速找到心仪的广告服务或产品。在线支付与订单管理系统的集成,不仅提升了用户购物的便捷性,还保证了交易过程的安全性,优化了客户体验。
1.2.2 促进广告行业发展:
广告公司线上订单平台为广告服务提供了更广阔的市场空间,有效扩大了广告公司的品牌知名度和市场影响力。通过平台的数据分析,广告公司可以实时了解消费者的需求和市场趋势,从而根据数据做出更加精准的广告创意设计和投放策略。平台的成功运营吸引了更多广告公司和创意设计师加入,推动了广告行业的繁荣与创新发展。
1.2.3 提升技术水平:
开发和维护广告公司线上订单平台需要团队掌握Spring Boot框架、数据库设计和API接口开发等技术,通过项目的开发,团队可以在技术能力、项目管理能力和协作能力方面得到大幅提升。线上平台的开发还促使团队探索更多新技术的应用,如大数据分析、人工智能算法等,进一步推动了平台技术的创新与进步。
1.2.4 推动行业进步:
广告公司线上订单平台的出现,使传统广告行业逐步实现数字化转型,显著提升了运营效率和服务质量。通过线上平台,广告公司能够更加高效地处理客户订单,快速响应客户需求,并利用平台反馈不断优化广告服务与产品设计。平台的成功运营为其他行业提供了可参考的数字化转型经验,推动了整个电子商务及广告行业的进步。
综上所述,基于Spring Boot构建广告公司线上订单平台具有重要的研究意义和实践价值。平台不仅能够满足消费者对广告服务的需求,促进广告行业的创新和发展,还能够提升团队技术水平,并为行业的整体进步提供有力支持。
1.3.1国内研究现状
近年来,随着信息技术的快速发展,线上订单平台在各行各业的应用逐渐增多,广告行业也不例外。国内广告公司开始通过建立线上平台提升服务效率,拓展市场空间,实现传统广告销售模式的数字化转型。当前,国内关于广告公司线上订单平台的研究主要集中在几个方面。
在技术应用方面,国内许多研究关注如何使用Spring Boot框架、数据库设计以及API接口开发等技术,构建高效、稳定的线上平台。同时,随着大数据与人工智能技术的不断发展,越来越多的广告公司将这些技术引入到平台中,尤其是在广告投放精准度、效果分析以及用户行为预测等方面,推动了平台的智能化发展。
平台功能和优化方面的研究则主要关注如何集成广告发布、订单管理、支付结算等多个环节,并且提升平台的用户体验。通过优化平台界面、提高操作简便性,研究者探讨如何让客户在平台上更便捷地完成广告订单的全过程,提升客户的满意度和忠诚度。同时,如何通过平台的数据分析功能,精准把握消费者需求,优化广告创意和推广策略,也是当前研究的重要方向。
在行业发展与转型方面,研究表明,线上平台的出现对传统广告行业具有深远的影响,它使广告公司能够更加高效地管理订单,提升服务质量,并开辟了新的商业模式。通过数字化转型,广告公司不仅能够适应市场的变化,还能推动广告创意的多样化和服务模式的创新。
1.3.2国外研究现状
在国际上,广告行业的线上订单平台应用起步较早,发达国家的广告公司已经实现了较为成熟的数字化运营模式。国外的研究主要集中在平台技术创新、广告营销策略以及广告效果评估等方面。
在技术创新方面,国外的广告公司和研究机构重点研究了大数据分析、机器学习、人工智能等先进技术如何提升广告平台的效能,尤其是在智能推荐、个性化广告推送和广告效果实时监测方面,国外的研究成果已经相当成熟。例如,很多美国和欧洲的广告平台通过大数据分析和AI技术,实现了广告投放的精准化和个性化,使广告主能够根据用户兴趣、行为等因素定向推送广告,从而提高广告的投资回报率(ROI)。
广告平台的商业模式与运营策略也是国外研究的重点,平台型广告业务在全球范围内成为一种主流的广告模式。平台化营销不仅能够提高交易效率,还能为广告主提供更具竞争力的广告服务。研究者关注如何通过平台聚合大量广告资源和客户群体,通过数据分析预测市场需求,帮助广告公司制定更为精准的营销策略。
此外,国外的研究还关注广告平台的跨平台集成与用户体验优化。随着移动互联网和社交平台的普及,广告公司面临多渠道、多终端广告投放的挑战。国外研究强调如何通过跨平台集成,提供无缝连接的广告体验,以满足用户在不同设备和平台上的需求。此外,平台界面的优化、用户交互的提升、定制化服务的提供,都是国外广告公司不断提升用户体验的重要研究领域。
总的来说,国内外在广告行业线上订单平台的研究方向和重点逐渐趋同,主要集中在技术创新、平台功能优化以及行业转型等方面。国内在技术应用、平台智能化及广告效果评估方面仍存在差距,未来国内广告公司需要加大对先进技术的投入与研发,加强与国际同行的交流合作,推动广告行业的数字化、智能化进程。
B/S(Browser/Server)架构是一种基于浏览器和服务器的应用架构模式。它以Web浏览器作为客户端,服务器端通过Web技术提供应用服务。客户端通过浏览器与服务器进行交互,用户无需安装专门的客户端应用程序,只需要通过互联网连接即可访问应用程序[1]。在B/S架构中,客户端主要承担用户界面的呈现和基本的输入输出功能,而核心的业务处理、数据存储等操作则由服务器端完成。这种架构的核心优势在于无需在每个客户端机器上安装或更新软件,只要用户的浏览器符合要求,就可以使用系统。
B/S(Browser/Server)架构是一种网络架构模型,其主要特点是客户端通过浏览器与服务器进行通信,所有的业务逻辑和数据处理都在服务器端完成,客户端仅负责展示数据[2]。B/S架构本质上是一种客户端-服务器模式的变体,它通过将传统的C/S(Client/Server)架构中的客户端功能移到浏览器中,简化了客户端的开发和维护工作。在B/S架构中,用户通过浏览器发送请求,浏览器负责展示从服务器获取的数据,服务器则处理请求并返回响应。该架构避免了安装和配置客户端软件的麻烦,也减少了对客户端硬件的依赖,适合于需要大规模部署和跨平台支持的应用系统。
B/S模式三层结构图如图2-1所示。

图2-1 B/S模式三层结构图
SpringBoot是一个用于简化Spring应用开发的开源框架,通过减少开发人员配置和依赖的复杂性,使得开发者能够快速构建基于Spring的生产级应用。SpringBoot基于Spring框架之上,提供了一种自配置的方式,使得开发者可以以最少的配置来启动和开发Spring应用[3]。它通过约定优于配置的原则,将常见的配置预设,使得开发人员能够聚焦于业务逻辑的实现,而不必过多关注繁琐的配置和环境搭建。
SpringBoot框架的核心特点之一是其自动配置功能。它能够根据项目中已存在的类和库,自动推断出开发环境的配置需求,减少了手动配置的工作量。SpringBoot还提供了嵌入式Web服务器支持(如Tomcat、Jetty等),使得应用可以以独立的Java应用形式运行,不再依赖外部的Web容器。这种特性使得SpringBoot特别适合于微服务架构的构建。SpringBoot还通过其提供的启动器(Starters)简化了常见功能的集成,例如数据库连接、消息队列、缓存、认证与授权等,从而提升了开发效率[4]。
Vue.js是一款用于构建用户界面的渐进式JavaScript框架,提供一种灵活而高效的方式来开发单页面应用(SPA)。Vue的设计理念是通过尽量简化开发过程,提供一种声明式的方式来构建用户界面[5]。Vue.js通过数据驱动的视图模型,允许开发者以声明式语法绑定数据与视图,使得应用的状态和界面表现更加简洁和可维护。它的核心思想是通过组件化开发将复杂的UI拆分为可重用的独立模块,从而提升了代码的模块化、可维护性和可扩展性。
Vue.js具备响应式数据绑定和虚拟DOM的特性。响应式数据绑定意味着当数据变化时,Vue会自动更新与之绑定的DOM元素,从而实现视图的实时更新。虚拟DOM则是Vue.js的一种优化手段,通过将对DOM的操作抽象为一个虚拟的DOM树来提高性能,减少实际DOM操作的开销[6]。Vue还提供了丰富的插件和工具,如Vue Router用于路由管理,Vuex用于状态管理,方便开发者构建复杂的前端应用。Vue的灵活性和简洁性使其成为现代Web开发中常用的前端框架之一。
MySQL是一种开源的关系型数据库管理系统(RDBMS),基于SQL(结构化查询语言)进行数据操作。作为一个被广泛使用的数据库系统,MySQL具有高度的性能、可扩展性和可靠性。MySQL使用表格结构来存储数据,每个表由多个列和行组成,数据通过SQL查询语言进行操作[7]。MySQL支持多种数据类型,如整数、浮动小数、字符串、日期等,以满足不同应用场景对数据存储的需求。在实际应用中,MySQL通常用于存储和管理结构化数据,通过索引、视图、触发器等功能提升数据查询的效率和数据的完整性。
MySQL支持ACID事务特性(原子性、一致性、隔离性、持久性),确保数据库操作的可靠性和数据的一致性。它还支持多种存储引擎,其中InnoDB是最常用的存储引擎,具备事务支持、行级锁定和外键约束等特性,适用于高并发、高可靠性的数据存储需求。MySQL可以通过主从复制、分区和分库分表等技术实现横向扩展,以应对大规模数据存储和高负载的应用需求。MySQL还具有灵活的权限管理机制,支持用户角色管理、细粒度的权限控制等,保障数据的安全性。
从技术可行性角度来看,所选技术能够充分满足当前应用需求。B/S架构具有良好的跨平台特性,借助浏览器端渲染与服务器端处理,能够实现不同操作系统和设备上的无缝访问。SpringBoot框架基于成熟的Spring生态,自动配置机制降低了开发与部署的复杂度,支持高效开发和微服务架构的实现。Vue.js作为前端技术,其响应式数据绑定和虚拟DOM优化使得大规模应用的构建与维护更加高效。MySQL数据库在数据存储、查询优化方面具有强大能力,其ACID事务特性与高并发支持能够保证数据一致性与系统稳定性,且广泛应用于多种行业,具备可扩展性和高效性。
从操作可行性角度,所有选用的技术都有良好的文档支持和广泛的开发社区。B/S架构的实施依赖于常见的Web技术,技术栈成熟,操作流程规范,适合企业级应用的快速部署与运维。SpringBoot框架简化了Spring应用的配置与开发,集成了嵌入式Web服务器,使得开发者能够快速启动项目,减少了对开发环境和部署环境的依赖。Vue.js以组件化、响应式的设计思想,极大提升了前端开发的效率与代码复用性,操作简便。MySQL数据库提供了易于管理的用户界面,操作界面直观,支持多种操作系统,适合日常的数据库管理和维护工作。
从经济可行性角度,所有选用的技术均为开源软件,降低了开发与部署成本。B/S架构减少了客户端软件的安装和更新需求,减轻了IT维护成本。SpringBoot框架通过减少配置和自动化部署,降低了开发和运营的时间成本。Vue.js提供了快速开发的能力,减少了前端开发的人员需求。MySQL作为开源数据库,不仅在授权成本上具有优势,而且通过其高效的查询与事务处理能力,可以在保证性能的同时降低硬件资源的投入,实现资源的高效利用。
1.可用性需求
系统必须具备高可用性,以确保其在各种使用场景下能够稳定运行。为满足可用性要求,系统应当具备自恢复能力和冗余机制,避免因单点故障而导致的服务中断。具体而言,系统的部署架构应支持负载均衡和集群配置,通过多个实例的协作提高整体系统的可用性。系统应提供详尽的监控与告警机制,能够实时追踪系统运行状态,及时发现潜在问题并触发自动恢复操作或通知管理员。在用户体验方面,系统需要提供清晰的错误提示信息,并能够在发生异常时通过回滚操作或其他容错机制,保证用户的操作不受到严重影响。
2.可靠性需求
可靠性要求系统在长时间运行中保持稳定,能够有效应对各种可能的故障和压力。系统设计应支持高可用的数据库架构,采用数据库主从复制、分片等技术以实现数据的可靠存储与访问。应用层应具备容错能力,在面对硬件故障、网络中断等意外情况时,能够保持系统的正常服务或在故障恢复后迅速恢复数据和业务流程。系统应具备日志记录功能,能够全面记录操作过程和异常信息,从而为问题追踪与系统优化提供数据支持。系统的可靠性还需要通过压力测试和稳定性测试来验证,确保在大规模用户访问及高并发场景下能够正常运行,不发生崩溃或数据丢失现象。
3.安全性需求
系统的安全性需求必须得到高度重视,确保系统和用户数据的保密性、完整性和可用性。为实现数据安全,系统应采用加密技术,特别是在用户认证、敏感数据传输和存储过程中,采用SSL/TLS协议进行加密通信,确保数据在传输过程中不被窃取或篡改。系统应支持用户身份验证与授权管理,采用如OAuth、JWT等安全机制防止未授权访问。访问控制应细化到资源级别,确保不同角色的用户只能访问其权限范围内的功能。为了防止恶意攻击,系统还应加强对常见攻击方式(如SQL注入、XSS攻击、CSRF攻击等)的防护,通过输入验证、输出转义、会话管理等技术措施提高系统的安全性。系统应定期进行安全审计与漏洞扫描,及时发现并修补可能的安全漏洞,保障系统的长期安全运营。
功能需求分析是对系统所需功能进行详细描述的过程,明确系统的目标、功能模块及其相互关系。在此阶段,结合用户需求、业务流程和技术架构,识别系统必须实现的各项功能,并对其优先级、实现方式和约束条件进行梳理。通过功能需求分析,确保系统设计能够满足实际需求,且具有良好的可用性、可维护性和扩展性,为后续的系统开发和测试提供明确的指导和依据。
注册用户可查看首页、网站公告(网站公告 关于我们 联系方式)网站介绍、新闻资讯、作品展示、个人中心:(个人首页、预约下单、设计信息、收藏、评论管理)、制作佣金管理
注册用户用例图如图3-1所示。

图3-1 买家用例图
管理员可管理后台首页、系统用户(注册用户、管理员、设计员用户)、作品展示管理、作品类型管理、预约下单管理、设计信息管理、制作佣金管理、系统管理(轮播插图管理)、网站公告管理、资源管理(新闻资讯 资讯分类)
管理员用例图如图3-2所示。

图3-2 管理员用例图
设计师用户可管理:后台首页、作品展示管理、预约下单管理、设计信息管理、制作佣金管理。
设计师用例图如图3-3所示。

图3-3 设计师用户例图
系统开发流程的主要步骤,从需求分析到系统完成的全过程。流程包括需求分析、总体设计(结构、功能、数据)、详细设计(模块、编码)、模块整合与调用,以及测试、扩展和完善,最终完成系统的开发。本系统的开发流程如图3-3所示

图3-3系统开发流程图
-
-
- 用户登录流程
-
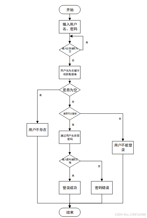
用户输入用户名和密码后,系统先检查输入是否为空,再验证用户名是否存在,若存在则通过用户名获取密码并校验。若密码正确则登录成功,否则提示密码错误。若用户名不存在或无法登录,提示用户操作无效。如图3-4所示。

图3-4登录流程图
用户首先进入系统登录界面,输入用户名和密码后,系统验证信息是否正确。若验证失败,返回登录界面重新输入;若验证成功,则进入功能界面,执行相应功能处理后结束操作流程。操作流程如图3-5所示。

图3-5 系统操作流程图
管理员可以添加信息,用户添加可以自己权限内的信息,输入信息后,要想利用这个软件来进行系统的安全管理,首先需要登录到该软件中。添加信息流程如图3-6所示。

图3-6 添加信息流程图
用户首先选择需要修改的记录,输入修改后的数据,系统判断输入数据是否合法。若数据不合法,提示重新输入;若数据合法,则将修改后的数据写入数据库,完成操作后流程结束。修改信息流程图如图3-7所示。

图3-7 修改信息流程图
用户选择需要删除的记录后,系统判断是否确认删除。若未确认,返回选择环节;若确认删除,则更新数据库,删除对应记录,完成操作后流程结束。删除信息流程图如图3-8所示。

图3-8删除信息流程图
系统由表现层、业务逻辑层、数据访问层和数据库服务器组成。表现层通过浏览器(如IE、Chrome、Firefox)与用户交互,采用FreeMarker、Bootstrap、jQuery等技术实现界面呈现。业务逻辑层负责处理系统的核心业务逻辑,通过分模块设计实现功能分离。数据访问层使用MyBatis框架连接数据库,执行数据的增删改查操作。数据库服务器采用MySQL进行数据存储和管理,为系统提供稳定的数据库支持。整个架构通过Tomcat服务器完成用户请求的接收和处理,确保系统的高效运行[8]。整个系统架构如图4-1所示。

图4-1 系统架构图
系统功能结构图如图4-2所示。

图4-2 系统功能结构图
用户通过注册模块发送注册请求,系统完成注册后返回确认信息。随后,用户通过登录模块发送登录请求,系统验证用户信息后允许访问目标系统。用户完成操作后可选择退出,系统终止会话。注册时序图,如图4-3所示。

图4-3 注册时序图
管理员输入登录信息后,登录界面将信息传递至前台管理界面,随后通过SpringBoot框架读取数据库中的用户信息并返回。系统验证信息,若验证成功则登录成功,若验证失败则返回错误提示。登录时序图如图4-4所示。

图4-4登录时序图
管理员输入登录信息后,进入用户信息管理模块,选择增删改查操作并提交命令至数据库。数据库执行操作后返回成功状态,系统显示用户管理界面并提示操作成功。管理员修改用户信息时序图如图4-5所示。

图4-5管理员修改用户信息时序图
管理员通过访问系统发起请求,系统接收访问后转向系统信息模块进行管理操作。管理完成后,系统返回管理结果至系统,最终反馈给管理员,管理员可选择退出。管理员管理系统信息时序图如图4-6所示。

图4-6管理员管理系统信息时序图
数据库设计是系统开发中至关重要的环节,为系统提供高效、规范的数据存储和管理方案。设计过程包括需求分析、实体设计、表设计和逻辑结构设计。首先,通过分析业务需求,确定系统的核心实体及其属性,同时明确实体间的关系。接着,将实体抽象为具体的数据库表,为每张表定义字段名、数据类型、主键和外键,通过主外键关系和关联表设计,保证数据的完整性和一致性。最后,数据库逻辑设计进一步优化表之间的关系,通过索引、视图和存储过程提升查询效率和操作性能。整个设计需严格遵循规范,避免数据冗余和冲突,确保系统在高并发访问和复杂数据处理场景下的稳定性和高效性。
数据库实体设计是数据库设计的关键步骤,对实际业务逻辑中涉及的实体及其属性进行抽象建模,明确系统中的主要信息对象及其关系[9]。在实体设计中,根据需求分析确定系统的核心实体,如用户、角色、权限、社团信息等,提取实体的主要属性,如用户的ID、姓名、联系方式,社团的ID、名称、类型等,同时定义各实体之间的关系,包括一对一、一对多、多对多等。在设计过程中,注重实体的完整性、规范性和唯一性,确保设计能够满足系统功能需求,并为后续的表设计提供清晰的结构框架。实体设计需遵循数据库设计的标准化要求,避免数据冗余和不必要的复杂度。
以下将展示系统的全局E-R图。
系统全局E-R图如图4-7所示。

图4-7系统E-R图
数据库表设计基于实体设计,将抽象的实体映射为具体的表结构。设计过程中,为每个实体定义表名、字段名及数据类型 [10]。根据业务需求,合理定义主键、外键及约束条件,确保表之间的关联性,例如通过外键建立用户表和角色表之间的关系。表设计时注重数据存储的完整性、一致性,并通过索引优化查询效率,最终确保数据库结构能够支持系统的功能需求。以下是系统的数据库表设计展示。
数据库表结构文档
表 4-1-access_token(登陆访问时长)
| 编号 | 字段名 | 类型 | 长度 | 是否非空 | 是否主键 | 注释 |
| 1 | token_id | int | 是 | 是 | 临时访问牌ID | |
| 2 | token | varchar | 64 | 否 | 否 | 临时访问牌 |
| 3 | info | text | 65535 | 否 | 否 | 信息 |
| 4 | maxage | int | 是 | 否 | 最大寿命:默认2小时 | |
| 5 | create_time | timestamp | 是 | 否 | 创建时间 | |
| 6 | update_time | timestamp | 是 | 否 | 更新时间 | |
| 7 | user_id | int | 是 | 否 | 用户编号 |
表 4-2-article(文章)
| 编号 | 字段名 | 类型 | 长度 | 是否非空 | 是否主键 | 注释 |
| 1 | article_id | mediumint | 是 | 是 | 文章id | |
| 2 | title | varchar | 125 | 是 | 是 | 标题 |
| 3 | type | varchar | 64 | 是 | 否 | 文章分类 |
| 4 | hits | int | 是 | 否 | 点击数 | |
| 5 | praise_len | int | 是 | 否 | 点赞数 | |
| 6 | create_time | timestamp | 是 | 否 | 创建时间 | |
| 7 | update_time | timestamp | 是 | 否 | 更新时间 | |
| 8 | source | varchar | 255 | 否 | 否 | 来源 |
| 9 | url | varchar | 255 | 否 | 否 | 来源地址 |
| 10 | tag | varchar | 255 | 否 | 否 | 标签 |
| 11 | content | longtext | 4294967295 | 否 | 否 | 正文 |
| 12 | img | varchar | 255 | 否 | 否 | 封面图 |
| 13 | description | text | 65535 | 否 | 否 | 文章描述 |
表 4-3-article_type(文章分类)
| 编号 | 字段名 | 类型 | 长度 | 是否非空 | 是否主键 | 注释 |
| 1 | type_id | smallint | 是 | 是 | 分类ID | |
| 2 | display | smallint | 是 | 否 | 显示顺序 | |
| 3 | name | varchar | 16 | 是 | 否 | 分类名称 |
| 4 | father_id | smallint | 是 | 否 | 上级分类ID | |
| 5 | description | varchar | 255 | 否 | 否 | 描述 |
| 6 | icon | text | 65535 | 否 | 否 | 分类图标 |
| 7 | url | varchar | 255 | 否 | 否 | 外链地址 |
| 8 | create_time | timestamp | 是 | 否 | 创建时间 | |
| 9 | update_time | timestamp | 是 | 否 | 更新时间 |
表 4-4-auth(用户权限管理)
| 编号 | 字段名 | 类型 | 长度 | 是否非空 | 是否主键 | 注释 |
| 1 | auth_id | int | 是 | 是 | 授权ID | |
| 2 | user_group | varchar | 64 | 否 | 否 | 用户组 |
| 3 | mod_name | varchar | 64 | 否 | 否 | 模块名 |
| 4 | table_name | varchar | 64 | 否 | 否 | 表名 |
| 5 | page_title | varchar | 255 | 否 | 否 | 页面标题 |
| 6 | path | varchar | 255 | 否 | 否 | 路由路径 |
| 7 | parent | varchar | 64 | 否 | 否 | 父级菜单 |
| 8 | parent_sort | int | 是 | 否 | 父级菜单排序 | |
| 9 | position | varchar | 32 | 否 | 否 | 位置 |
| 10 | mode | varchar | 32 | 是 | 否 | 跳转方式 |
| 11 | add | tinyint | 是 | 否 | 是否可增加 | |
| 12 | del | tinyint | 是 | 否 | 是否可删除 | |
| 13 | set | tinyint | 是 | 否 | 是否可修改 | |
| 14 | get | tinyint | 是 | 否 | 是否可查看 | |
| 15 | field_add | text | 65535 | 否 | 否 | 添加字段 |
| 16 | field_set | text | 65535 | 否 | 否 | 修改字段 |
| 17 | field_get | text | 65535 | 否 | 否 | 查询字段 |
| 18 | table_nav_name | varchar | 500 | 否 | 否 | 跨表导航名称 |
| 19 | table_nav | varchar | 500 | 否 | 否 | 跨表导航 |
| 20 | option | text | 65535 | 否 | 否 | 配置 |
| 21 | create_time | timestamp | 是 | 否 | 创建时间 | |
| 22 | update_time | timestamp | 是 | 否 | 更新时间 |
表 4-5-code_token(验证码)
| 编号 | 字段名 | 类型 | 长度 | 是否非空 | 是否主键 | 注释 |
| 1 | code_token_id | int | 是 | 是 | 验证码ID | |
| 2 | token | varchar | 255 | 否 | 否 | 令牌 |
| 3 | code | varchar | 255 | 否 | 否 | 验证码 |
| 4 | expire_time | timestamp | 是 | 否 | 失效时间 | |
| 5 | create_time | timestamp | 是 | 否 | 创建时间 | |
| 6 | update_time | timestamp | 是 | 否 | 更新时间 |
表 4-6-collect(收藏)
| 编号 | 字段名 | 类型 | 长度 | 是否非空 | 是否主键 | 注释 |
| 1 | collect_id | int | 是 | 是 | 收藏ID | |
| 2 | user_id | int | 是 | 是 | 收藏人ID | |
| 3 | source_table | varchar | 255 | 否 | 否 | 来源表 |
| 4 | source_field | varchar | 255 | 否 | 否 | 来源字段 |
| 5 | source_id | int | 是 | 否 | 来源ID | |
| 6 | title | varchar | 255 | 否 | 否 | 标题 |
| 7 | img | varchar | 255 | 否 | 否 | 封面 |
| 8 | create_time | timestamp | 是 | 否 | 创建时间 | |
| 9 | update_time | timestamp | 是 | 否 | 更新时间 |
表 4-7-comment(评论)
| 编号 | 字段名 | 类型 | 长度 | 是否非空 | 是否主键 | 注释 |
| 1 | comment_id | int | 是 | 是 | 评论ID | |
| 2 | user_id | int | 是 | 是 | 评论人ID | |
| 3 | reply_to_id | int | 是 | 否 | 回复评论ID | |
| 4 | content | longtext | 4294967295 | 否 | 否 | 内容 |
| 5 | nickname | varchar | 255 | 否 | 否 | 昵称 |
| 6 | avatar | varchar | 255 | 否 | 否 | 头像地址 |
| 7 | create_time | timestamp | 是 | 否 | 创建时间 | |
| 8 | update_time | timestamp | 是 | 否 | 更新时间 | |
| 9 | source_table | varchar | 255 | 否 | 否 | 来源表 |
| 10 | source_field | varchar | 255 | 否 | 否 | 来源字段 |
| 11 | source_id | int | 是 | 否 | 来源ID |
表 4-8-designer_user(设计师用户)
| 编号 | 字段名 | 类型 | 长度 | 是否非空 | 是否主键 | 注释 |
| 1 | designer_user_id | int | 是 | 是 | 设计师用户ID | |
| 2 | designer_name | varchar | 64 | 否 | 否 | 设计师姓名 |
| 3 | designer_age | double | 否 | 否 | 设计师年龄 | |
| 4 | designer_gender | varchar | 64 | 否 | 否 | 设计师性别 |
| 5 | examine_state | varchar | 16 | 是 | 否 | 审核状态 |
| 6 | user_id | int | 是 | 否 | 用户ID | |
| 7 | create_time | datetime | 是 | 否 | 创建时间 | |
| 8 | update_time | timestamp | 是 | 否 | 更新时间 |
表 4-9-design_information(设计信息)
| 编号 | 字段名 | 类型 | 长度 | 是否非空 | 是否主键 | 注释 |
| 1 | design_information_id | int | 是 | 是 | 设计信息ID | |
| 2 | appointment_user | int | 否 | 否 | 预约用户 | |
| 3 | user_name | varchar | 64 | 否 | 否 | 用户姓名 |
| 4 | upload_user | int | 否 | 否 | 上传用户 | |
| 5 | designer_name | varchar | 64 | 否 | 否 | 设计师姓名 |
| 6 | topic_name | varchar | 64 | 否 | 否 | 主题名称 |
| 7 | topic_type | varchar | 64 | 否 | 否 | 主题类型 |
| 8 | design_content | varchar | 255 | 否 | 否 | 设计内容 |
| 9 | design_notes | text | 65535 | 否 | 否 | 设计备注 |
| 10 | create_time | datetime | 是 | 否 | 创建时间 | |
| 11 | update_time | timestamp | 是 | 否 | 更新时间 | |
| 12 | source_table | varchar | 255 | 否 | 否 | 来源表 |
| 13 | source_id | int | 否 | 否 | 来源ID | |
| 14 | source_user_id | int | 否 | 否 | 来源用户 |
表 4-10-hits(用户点击)
| 编号 | 字段名 | 类型 | 长度 | 是否非空 | 是否主键 | 注释 |
| 1 | hits_id | int | 是 | 是 | 点赞ID | |
| 2 | user_id | int | 是 | 否 | 点赞人 | |
| 3 | create_time | timestamp | 是 | 否 | 创建时间 | |
| 4 | update_time | timestamp | 是 | 否 | 更新时间 | |
| 5 | source_table | varchar | 255 | 否 | 否 | 来源表 |
| 6 | source_field | varchar | 255 | 否 | 否 | 来源字段 |
| 7 | source_id | int | 是 | 否 | 来源ID |
表 4-11-make_an_appointment_to_place_an_order(预约下单)
| 编号 | 字段名 | 类型 | 长度 | 是否非空 | 是否主键 | 注释 |
| 1 | make_an_appointment_to_place_an_order_id | int | 是 | 是 | 预约下单ID | |
| 2 | appointment_user | int | 否 | 否 | 预约用户 | |
| 3 | user_name | varchar | 64 | 否 | 否 | 用户姓名 |
| 4 | upload_user | int | 否 | 否 | 上传用户 | |
| 5 | designer_name | varchar | 64 | 否 | 否 | 设计师姓名 |
| 6 | topic_name | varchar | 64 | 否 | 否 | 主题名称 |
| 7 | topic_type | varchar | 64 | 否 | 否 | 主题类型 |
| 8 | time_of_appointment | datetime | 否 | 否 | 预约时间 | |
| 9 | order_requirements | varchar | 255 | 否 | 否 | 订单要求 |
| 10 | details_remarks | text | 65535 | 否 | 否 | 详情备注 |
| 11 | design_price | double | 否 | 否 | 设计价格 | |
| 12 | pay_state | varchar | 16 | 是 | 否 | 支付状态 |
| 13 | pay_type | varchar | 16 | 否 | 否 | 支付类型: 微信、支付宝、网银 |
| 14 | design_information_limit_times | int | 是 | 否 | 制作完成限制次数 | |
| 15 | production_commissions_limit_times | int | 是 | 否 | 发放工资限制次数 | |
| 16 | create_time | datetime | 是 | 否 | 创建时间 | |
| 17 | update_time | timestamp | 是 | 否 | 更新时间 | |
| 18 | source_table | varchar | 255 | 否 | 否 | 来源表 |
| 19 | source_id | int | 否 | 否 | 来源ID | |
| 20 | source_user_id | int | 否 | 否 | 来源用户 |
表 4-12-notice(公告)
| 编号 | 字段名 | 类型 | 长度 | 是否非空 | 是否主键 | 注释 |
| 1 | notice_id | mediumint | 是 | 是 | 公告ID | |
| 2 | title | varchar | 125 | 是 | 否 | 标题 |
| 3 | content | longtext | 4294967295 | 否 | 否 | 正文 |
| 4 | create_time | timestamp | 是 | 否 | 创建时间 | |
| 5 | update_time | timestamp | 是 | 否 | 更新时间 |
表 4-13-praise(点赞)
| 编号 | 字段名 | 类型 | 长度 | 是否非空 | 是否主键 | 注释 |
| 1 | praise_id | int | 是 | 是 | 点赞ID | |
| 2 | user_id | int | 是 | 是 | 点赞人 | |
| 3 | create_time | timestamp | 是 | 否 | 创建时间 | |
| 4 | update_time | timestamp | 是 | 否 | 更新时间 | |
| 5 | source_table | varchar | 255 | 否 | 否 | 来源表 |
| 6 | source_field | varchar | 255 | 否 | 否 | 来源字段 |
| 7 | source_id | int | 是 | 否 | 来源ID | |
| 8 | status | tinyint | 是 | 否 | 点赞状态:1为点赞,0已取消 |
表 4-14-production_commissions(制作佣金)
| 编号 | 字段名 | 类型 | 长度 | 是否非空 | 是否主键 | 注释 |
| 1 | production_commissions_id | int | 是 | 是 | 制作佣金ID | |
| 2 | appointment_user | int | 否 | 否 | 预约用户 | |
| 3 | user_name | varchar | 64 | 否 | 否 | 用户姓名 |
| 4 | upload_user | int | 否 | 否 | 上传用户 | |
| 5 | designer_name | varchar | 64 | 否 | 否 | 设计师姓名 |
| 6 | topic_name | varchar | 64 | 否 | 否 | 主题名称 |
| 7 | topic_type | varchar | 64 | 否 | 否 | 主题类型 |
| 8 | design_price | double | 否 | 否 | 设计价格 | |
| 9 | commission_earned | double | 否 | 否 | 所得佣金 | |
| 10 | commission_remarks | text | 65535 | 否 | 否 | 佣金备注 |
| 11 | create_time | datetime | 是 | 否 | 创建时间 | |
| 12 | update_time | timestamp | 是 | 否 | 更新时间 | |
| 13 | source_table | varchar | 255 | 否 | 否 | 来源表 |
| 14 | source_id | int | 否 | 否 | 来源ID | |
| 15 | source_user_id | int | 否 | 否 | 来源用户 |
表 4-15-registered_user(注册用户)
| 编号 | 字段名 | 类型 | 长度 | 是否非空 | 是否主键 | 注释 |
| 1 | registered_user_id | int | 是 | 是 | 注册用户ID | |
| 2 | user_name | varchar | 64 | 否 | 否 | 用户姓名 |
| 3 | user_age | double | 否 | 否 | 用户年龄 | |
| 4 | user_gender | varchar | 64 | 否 | 否 | 用户性别 |
| 5 | contact_information | varchar | 16 | 否 | 否 | 联系方式 |
| 6 | examine_state | varchar | 16 | 是 | 否 | 审核状态 |
| 7 | user_id | int | 是 | 否 | 用户ID | |
| 8 | create_time | datetime | 是 | 否 | 创建时间 | |
| 9 | update_time | timestamp | 是 | 否 | 更新时间 |
表 4-16-schedule(日程管理)
| 编号 | 字段名 | 类型 | 长度 | 是否非空 | 是否主键 | 注释 |
| 1 | schedule_id | smallint | 是 | 是 | 日程ID | |
| 2 | content | varchar | 255 | 否 | 否 | 日程内容 |
| 3 | scheduled_time | datetime | 否 | 否 | 计划时间 | |
| 4 | user_id | int | 是 | 否 | 用户ID | |
| 5 | create_time | datetime | 否 | 否 | 创建时间 | |
| 6 | update_time | datetime | 否 | 否 | 更新时间 |
表 4-17-score(评分)
| 编号 | 字段名 | 类型 | 长度 | 是否非空 | 是否主键 | 注释 |
| 1 | score_id | int | 是 | 是 | 评分ID | |
| 2 | user_id | int | 是 | 否 | 评分人 | |
| 3 | nickname | varchar | 64 | 否 | 否 | 昵称 |
| 4 | score_num | double | 是 | 否 | 评分 | |
| 5 | create_time | timestamp | 是 | 否 | 创建时间 | |
| 6 | update_time | timestamp | 是 | 否 | 更新时间 | |
| 7 | source_table | varchar | 255 | 否 | 否 | 来源表 |
| 8 | source_field | varchar | 255 | 否 | 否 | 来源字段 |
| 9 | source_id | int | 是 | 否 | 来源ID |
表 4-18-slides(轮播图)
| 编号 | 字段名 | 类型 | 长度 | 是否非空 | 是否主键 | 注释 |
| 1 | slides_id | int | 是 | 是 | 轮播图ID | |
| 2 | title | varchar | 64 | 否 | 否 | 标题 |
| 3 | content | varchar | 255 | 否 | 否 | 内容 |
| 4 | url | varchar | 255 | 否 | 否 | 链接 |
| 5 | img | varchar | 255 | 否 | 否 | 轮播图 |
| 6 | hits | int | 是 | 否 | 点击量 | |
| 7 | create_time | timestamp | 是 | 否 | 创建时间 | |
| 8 | update_time | timestamp | 是 | 否 | 更新时间 |
表 4-19-topic_type(主题类型)
| 编号 | 字段名 | 类型 | 长度 | 是否非空 | 是否主键 | 注释 |
| 1 | topic_type_id | int | 是 | 是 | 主题类型ID | |
| 2 | type_name | varchar | 64 | 否 | 否 | 类型名称 |
| 3 | create_time | datetime | 是 | 否 | 创建时间 | |
| 4 | update_time | timestamp | 是 | 否 | 更新时间 |
表 4-20-upload(文件上传)
| 编号 | 字段名 | 类型 | 长度 | 是否非空 | 是否主键 | 注释 |
| 1 | upload_id | int | 是 | 是 | 上传ID | |
| 2 | name | varchar | 64 | 否 | 否 | 文件名 |
| 3 | path | varchar | 255 | 否 | 否 | 访问路径 |
| 4 | file | varchar | 255 | 否 | 否 | 文件路径 |
| 5 | display | varchar | 255 | 否 | 否 | 显示顺序 |
| 6 | father_id | int | 否 | 否 | 父级ID | |
| 7 | dir | varchar | 255 | 否 | 否 | 文件夹 |
| 8 | type | varchar | 32 | 否 | 否 | 文件类型 |
表 4-21-user(用户账户)
| 编号 | 字段名 | 类型 | 长度 | 是否非空 | 是否主键 | 注释 |
| 1 | user_id | int | 是 | 是 | 用户ID | |
| 2 | state | smallint | 是 | 否 | 账户状态:(1可用|2异常|3已冻结|4已注销) | |
| 3 | user_group | varchar | 32 | 否 | 否 | 所在用户组 |
| 4 | login_time | timestamp | 是 | 否 | 上次登录时间 | |
| 5 | phone | varchar | 11 | 否 | 否 | 手机号码 |
| 6 | phone_state | smallint | 是 | 否 | 手机认证:(0未认证|1审核中|2已认证) | |
| 7 | username | varchar | 16 | 是 | 否 | 用户名 |
| 8 | nickname | varchar | 16 | 否 | 否 | 昵称 |
| 9 | password | varchar | 64 | 是 | 否 | 密码 |
| 10 | | varchar | 64 | 否 | 否 | 邮箱 |
| 11 | email_state | smallint | 是 | 否 | 邮箱认证:(0未认证|1审核中|2已认证) | |
| 12 | avatar | varchar | 255 | 否 | 否 | 头像地址 |
| 13 | open_id | varchar | 255 | 否 | 否 | 针对获取用户信息字段 |
| 14 | create_time | timestamp | 是 | 否 | 创建时间 |
表 4-22-user_group(用户组)
| 编号 | 字段名 | 类型 | 长度 | 是否非空 | 是否主键 | 注释 |
| 1 | group_id | mediumint | 是 | 是 | 用户组ID | |
| 2 | display | smallint | 是 | 否 | 显示顺序 | |
| 3 | name | varchar | 16 | 是 | 否 | 名称 |
| 4 | description | varchar | 255 | 否 | 否 | 描述 |
| 5 | source_table | varchar | 255 | 否 | 否 | 来源表 |
| 6 | source_field | varchar | 255 | 否 | 否 | 来源字段 |
| 7 | source_id | int | 是 | 否 | 来源ID | |
| 8 | register | smallint | 否 | 否 | 注册位置 | |
| 9 | create_time | timestamp | 是 | 否 | 创建时间 | |
| 10 | update_time | timestamp | 是 | 否 | 更新时间 |
表 4-23-works_show(作品展示)
| 编号 | 字段名 | 类型 | 长度 | 是否非空 | 是否主键 | 注释 |
| 1 | works_show_id | int | 是 | 是 | 作品展示ID | |
| 2 | upload_user | int | 否 | 否 | 上传用户 | |
| 3 | designer_name | varchar | 64 | 否 | 否 | 设计师姓名 |
| 4 | topic_name | varchar | 64 | 否 | 否 | 主题名称 |
| 5 | topic_type | varchar | 64 | 否 | 否 | 主题类型 |
| 6 | work_price | double | 否 | 否 | 作品价格 | |
| 7 | cover_photo | varchar | 255 | 否 | 否 | 封面图片 |
| 8 | time_for_completion | date | 否 | 否 | 竣工时间 | |
| 9 | work_address | varchar | 64 | 否 | 否 | 作品地址 |
| 10 | introduction_to_the_work | longtext | 4294967295 | 否 | 否 | 作品简介 |
| 11 | hits | int | 是 | 否 | 点击数 | |
| 12 | praise_len | int | 是 | 否 | 点赞数 | |
| 13 | collect_len | int | 是 | 否 | 收藏数 | |
| 14 | comment_len | int | 是 | 否 | 评论数 | |
| 15 | examine_state | varchar | 16 | 是 | 否 | 审核状态 |
| 16 | examine_reply | varchar | 16 | 否 | 否 | 审核回复 |
| 17 | make_an_appointment_to_place_an_order_limit_times | int | 是 | 否 | 预约设计限制次数 | |
| 18 | create_time | datetime | 是 | 否 | 创建时间 | |
| 19 | update_time | timestamp | 是 | 否 | 更新时间 |
用户进入广告线上平台,进入首页页面。点击作品展示,查看作品展示详情。作品展示界面如图5-1所示。

图5-1作品展示界面
注册用户进去首页界面,点击新闻资讯,可查看新闻资讯。新闻资讯界面如图5-2所示。

图5-2新闻资讯界面
管理员登录后进入后台页面,可查看作品展示类型。界面如图5-6所示。

图5-3后台首页界面
管理员在资源管理页面查看所有新闻资讯,支持新增、编辑和删除操作。点击“新增”填写标题、内容并上传图片,选择分类后发布。可批量删除过期文章。新闻资讯界面如图5-4所示。

图5-4新闻资讯界面
管理员进入需要下单管理页面,查看所有预约下单列表,包括预约类型 预约时间 订单要求 设计价格 支付类型 支付状态。预约下单列表管理界面如图5-5所示。

图5-5预约订单列表管理界面
管理员在系统管理页面查看轮播插图。系统管理界面如图5-6所示。

图5-6系统管理界面
设计师进入后台首页,点击设计信息管理,可查看设计信息列表,设计信息列表管理界面如图5-5所示。
图5-7设计师信息管理界面
设计师进入后台首页,点击预约下单管理,可查看预约下单信息列表,预约下单列表管理界面如图5-8所示

图5-8设计师信息管理界面
系统的测试环境如表6-1所示。
表6-1 测试环境
| 类别 | 配置项 | 详细信息 |
| 硬件环境 | 服务器CPU | Intel Xeon E5-2680 v4 |
| 内存 | 32GB DDR4 | |
| 硬盘 | 1TB SSD | |
| 网络带宽 | 100Mbps | |
| 软件环境 | 操作系统 | Windows Server 2019 |
| 数据库 | MySQL 8.0 | |
| Web服务器 | Tomcat 9.0 | |
| 开发框架 | SpringBoot 2.5 | |
| 前端框架 | Vue.js 2.6 | |
| Java版本 | JDK 11 | |
| 浏览器 | Chrome 88, Firefox 85 |
系统测试的主要目的是确保系统的功能、性能和稳定性满足需求规格说明书中的要求,并验证系统在实际使用环境中的可用性和可靠性。通过测试,可以发现软件中的缺陷、漏洞和潜在问题,确保系统运行的准确性、完整性和安全性。在功能测试中,目的是验证系统各功能模块是否按设计实现预期功能,例如用户登录、信息管理、数据查询等核心功能是否准确执行。性能测试的目的是验证系统在高并发、数据量大等压力场景下的响应时间和处理能力,确保系统具备良好的性能。兼容性测试的目的是确保系统在不同的硬件、软件和浏览器环境中能正常运行。测试还包括对异常处理和边界条件的验证,确保系统在异常场景下能够正确处理和恢复。最终,通过测试确保系统可以安全稳定地部署上线,为用户提供可靠的服务。
系统测试采用多种测试方法,以全面验证系统的功能和性能。功能测试采用黑盒测试方法,通过设计测试用例直接验证系统功能是否符合需求,无需了解内部代码逻辑。例如,设计用例验证用户登录模块,通过输入合法和非法的用户名与密码,检查系统响应是否符合预期。性能测试采用压力测试和负载测试方法,通过模拟高并发用户访问、数据处理的场景,评估系统的响应时间、吞吐量和稳定性。兼容性测试通过在不同操作系统、浏览器和硬件设备上运行系统,验证其在不同环境中的适应性[11]。异常测试通过设计边界条件和异常输入,检查系统对非法数据和操作的处理能力。测试用例的设计需覆盖系统的所有功能模块和接口,确保测试过程的全面性。通过系统测试方法的综合应用,可以有效发现问题,并为系统的优化和改进提供依据。
系统的测试用例表格如下图所示。
表6-2 系统测试用例表
| 测试项 | 测试用例 | 问题 | 结论 |
| 登录功能测试 | 打开登录页面 输入正确的用户名和密码 点击“登录”按钮 | 无 | 符合预期 |
| 登录功能测试 | 打开登录页面 输入错误的用户名 输入正确的密码 点击“登录”按钮 | 无 | 符合预期 |
| 登录功能测试 | 打开登录页面 输入正确的用户名 输入错误的密码 点击“登录”按钮 | 无 | 符合预期 |
| 登录功能测试 | 打开登录页面 输入不存在的用户名和密码 点击“登录”按钮 | 无 | 符合预期 |
| 注册功能测试 | 打开注册页面 输入合法的用户名、密码、邮箱等信息 点击“注册”按钮 | 无 | 符合预期 |
| 注册功能测试 | 打开注册页面 输入已存在的用户名 输入其他合法信息 点击“注册”按钮 | 无 | 符合预期 |
| 注册功能测试 | 打开注册页面 输入合法用户名但密码不符合要求(如长度不足) 点击“注册”按钮 | 无 | 符合预期 |
| 注册功能测试 | 打开注册页面 输入合法用户名和密码但邮箱格式错误 点击“注册”按钮 | 无 | 符合预期 |
| 查看广告线上订单平台产品测试 | 登录系统 进入广告线上订单平台产品页面 浏览广告线上订单平台产品图片、名称、价格等信息 | 无 | 符合预期 |
| 查看广告线上订单平台产品测试 | 登录系统 进入广告线上订单平台产品页面 使用搜索栏输入关键词搜索广告线上订单平台产品 | 无 | 符合预期 |
| 查看广告线上订单平台产品测试 | 登录系统 进入广告线上订单平台产品页面 点击广告线上订单平台产品详情查看完整信息 | 无 | 符合预期 |
| 查看广告线上订单平台产品测试 | 登录系统 进入广告线上订单平台产品页面 不输入任何搜索条件直接点击搜索 | 无 | 符合预期 |
| 订单确认测试 | 登录系统 添加商品到购物车 点击“结算”进入订单确认页面 核对商品信息、收货地址等 点击“确认支付” | 无 | 符合预期 |
| 订单确认测试 | 登录系统 添加商品到购物车 点击“结算”进入订单确认页面 修改收货地址 点击“确认支付” | 无 | 符合预期 |
| 订单确认测试 | 登录系统 添加商品到购物车 点击“结算”进入订单确认页面 不填写收货地址直接点击“确认支付” | 无 | 符合预期 |
| 订单确认测试 | 登录系统 添加商品到购物车 点击“结算”进入订单确认页面 选择不支持的支付方式 点击“确认支付” | 无 | 符合预期 |
经过对系统登录、注册、查看广告线上订单平台产品和订单确认功能的测试,所有测试用例均按照既定步骤执行完毕。测试结果显示,各功能模块在正常输入和异常输入条件下均表现出预期的行为。登录功能能够准确识别用户名和密码的正确性,并对错误输入给予相应提示。注册功能对用户输入的合法性进行了有效校验,确保了注册信息的规范性。查看广告线上订单平台产品功能能够正常展示广告线上订单平台产品的基本信息,并支持搜索和详情查看操作。订单确认功能在用户提交订单时,能够正确处理商品信息、收货地址和支付方式的选择,并对异常情况(如未填写地址或选择不支持的支付方式)进行适当处理。整体而言,测试过程中未发现功能缺陷,系统运行稳定,各项功能均符合设计预期。
经过系统全面的功能测试、性能测试和可靠性测试,本系统在测试环境下运行良好,功能模块均按照设计要求实现,核心功能表现稳定,未发现严重功能缺陷或阻塞性问题。所有关键测试用例均通过,覆盖率达到预期目标,验证了系统的功能性、稳定性和兼容性。
本研究围绕基于Spring Boot的广告行业线上订单平台展开,涵盖了需求分析、系统设计、实现与测试等全过程。在需求分析阶段,通过可行性分析明确了系统的技术、操作及经济可行性,并详细梳理了用户和管理员的功能需求。系统设计部分采用Spring Boot框架结合前端技术Vue和MySQL数据库,设计了核心功能的时序图并完成了数据库结构的设计。系统实现阶段,用户功能包括查看广告、下单、订单查询等,管理员功能包括广告管理、订单统计、数据分析等,所有功能模块通过交互界面实现,操作简便。系统测试阶段,通过环境搭建、测试方法选择及功能测试,验证了系统的稳定性与可靠性。测试结论表明,系统各项功能稳定运行,符合设计要求,系统在性能、可扩展性及安全性方面表现良好,能够满足广告行业线上订单平台的实际需求,具备进一步推广与应用的潜力。
参考文献
- 刘江涛,王亮亮,吴庆茹,等.基于B/S模式的铁路勘测设计案例信息化管理系统设计与实现[J].铁路计算机应用,2021,30(03):32-35.
- 张丹丹,李弘.基于B/S架构的办公管理系统设计与开发[J].铁路通信信号工程技术,2024,21(09):44-48+106.
- 王志亮,纪松波.基于SpringBoot的Web前端与数据库的接口设计[J].工业控制计算机,2023,36(03):51-53.
- 熊永平.基于SpringBoot框架应用开发技术的分析与研究[J].电脑知识与技术,2021,15(36):76-77.
- 赵媛.基于Vue的Web系统前端性能优化分析[J].电脑编程技巧与维护,2024,(09):44-46.
- 秦冬.浅析Vue框架在前端开发中的应用[J].信息与电脑(理论版),2024,36(13):61-63.
- 李艳杰.MySQL数据库下存储过程的综合运用研究[J].现代信息科技,2023,7(11):80-82+88.
- 陈倩怡,何军.Vue+Springboot+MyBatis技术应用解析[J].电脑编程技巧与维护,2020,(01):14-15+28.
- 周晓玉,崔文超.基于Web技术的数据库应用系统设计[J].信息与电脑(理论版),2023,35(09):189-191.
- 马艳艳,吴晓光.计算机软件与数据库的设计策略分析[J].电子技术,2024,53(05):104-105.
- 李俊萌.计算机软件测试技术与开发应用策略分析[J].信息记录材料,2023,24(03):50-52.
- Yue D ,Zhang Y ,Yue W .Product form solution for a queueing-inventory system with lost sales and phase type distribution of the vacation time[J].Quality Technology & Quantitative Management,2025,22(2):199-227.
- Matsuoka K ,Ishii H ,Zhu Y , et al.Taking an alternate route: redesigning sales management control systems for new product selling[J].Cogent Business & Management,2024,11(1):
- Aggarwal K K ,Ahmed S .Optimizing ordering, pricing and return strategies in an advanced sales inventory system with product screening[J].International Journal of System Assurance Engineering and Management,2024,(prepublish):1-26.
- 陈瑞华.基于电商平台的广告线上订单平台产品销售数据分析与策略调整[J].现代商业研究,2024,(20):134-136.
- 杨雷雷.大型国企基于ERP系统的产品销售管理应用研究[J].中国有色金属,2023,(20):62-64.
- 范恩泽,孙琼巍,房健,等.一种航空公司保险产品与机票组合销售的系统设计[J].中国信息化,2023,(09):43-45.
- [7]胡宁玉,郝耀军,张静.生鲜产品线上销售系统的设计与实现[J].信息与电脑(理论版),2023,35(17):116-119.
- 罗雅过,刘明欣,李昊信.基于“云监工”的皮革产业电商销售系统设计研究[J].中国皮革,2023,52(09):28-31.DOI:10.13536/j.cnki.issn1001-6813.2023-009-007.
- 史桂红.基于Android电气产品销售系统App的设计与实现[J].企业科技与发展,2022,(08):73-77.
致谢
本论文的完成离不开众多导师、同学以及亲友的支持与帮助。在此,首先向我的导师表示最诚挚的感谢。在整个研究和写作过程中,导师以严谨治学的态度和丰富的专业知识给予了我无私的指导,从论文选题到最终定稿的每一个环节,都为我提供了宝贵的建议与意见,使我得以不断完善研究内容、拓展学术视野。导师耐心细致的指导不仅帮助我解决了许多学术难题,也让我在研究能力与学术写作方面得到了显著的提升。导师的鼓励与支持是我完成这篇论文的重要动力,也让我深刻体会到学术研究的严谨性与意义。
我还要感谢在学习生活中给予我帮助和支持的同学、朋友以及家人。论文撰写过程中,许多同学与我共同探讨问题,分享经验与资料,使我的研究更加全面深入。朋友们的关心和陪伴让我在繁忙的研究过程中能够调节心情,保持良好的状态。特别感谢我的家人,他们始终给予我无条件的理解和支持,为我创造了安心学习与研究的环境。正是因为有了大家的帮助和支持,我才能克服论文写作中的重重困难并顺利完成。再次向所有支持和帮助过我的人表达衷心的感谢。
附录
系统核心代码设计
用户注册
注册页UserController.java,传入user对象,并将"user_id"、 "state"、 "user_group"、"login_time"、"phone"、"phone_state"、 "username"、"nickname"、"password"、"email"、"email_state"、"avatar"、"create_time"输入,重点是 "username"、"nickname"、"password"必须输入,通过获取username,数据库查询是否有该用户,如果存在,则提示“用户已存在”,否则执行将UserId置为空(数据库表中该字段已设置自动递增),代码如图所示。

图注册核心代码图
用户登录
登录页,首先传入"username"、"email"、"phone"、"password",用户可通过用户名、邮箱、手机号进行登陆,通过判断resultList来确定查询结果,然后执行查询用户组UserGroup,用户组里面不存在,依然报“用户不存在”,执行完以上代码,最后涉及到用户带有“审核”的,会查询examine_state(用户的审核状态),数据库表user_group中含有source_table和source_field进行查询,以上步骤完成,对输入的密码进行存储Token到数据库,匹对账号和密码,数据库中的AccessToken为令牌,用于身份认证,代码如图所示。

用户登录核心代码图
修改密码
修改密码,通过请求data,获取旧密码,并将新密码重新赋值,期间都是需要通过加密,代码如图所示。

修改密码核心代码图
修改数据
修改一个数据,原理与add基本一致,不同点在于通过readConfig()读取关键字,以及通过readQuery()获取URL后面?指定位置的标识,转成Map对象后,执行update操作,同样通过拼接的sql语句执行,执行过程读取query,toWhereSql()语句完成数据库操作,body为修改对象的值,代码如图所示。

修改数据核心代码图
删除数据
删除一条数据,通过readQuery(),获取URL后面的对象地址,删除FROM具体的table,query删除查询FindConfig语句,代码如图示。

图4-11删除数据核心代码图
获取列表
通过请求的参数获取列表数据,代码如图所示。

图获取列表核心代码图
图片上传
通过请求的参数获取列表数据,代码如图4-13所示。

图片上传核心代码图
免费领取项目源码,请关注❥点赞收藏并私信博主,谢谢~

被折叠的 条评论
为什么被折叠?



