摘 要
随着智能化技术的发展,传统物业管理模式面临着效率低、信息不对称等问题。智能小区物业管理系统作为一种现代化的解决方案,通过互联网、物联网等技术,实现了物业管理的数字化、智能化。尤其在居民的日常生活中,物业服务的质量直接影响着居住体验,如何提高物业管理的效率、提升用户满意度成为了当前亟待解决的问题。本系统采用Spring Boot框架,设计并实现了一个智能小区物业管理系统,涵盖管理员、业主、维修人员和财务人员等多类用户的不同需求。管理员可以通过系统进行用户管理、报修管理、工单管理、费用账单管理等日常运营工作,同时还能对小区内的门禁信息、投诉建议等进行高效管理。业主用户能够通过系统进行报修申请、查询费用账单、查看物业资讯、车牌识别等操作,大大提升了业主的便利性与参与感。维修用户可以查看并处理工单信息,确保维修任务的及时响应与完成;财务用户则通过系统管理费用账单与财务报表,实现财务数据的透明化与规范化。
基于springboot的智能小区物业管理系统通过精细化的功能设计和良好的用户界面,为小区管理者和居民提供了一个高效、便捷的服务平台,能够有效地提升物业管理的服务质量,优化资源配置,增强业主的满意度,同时实现物业管理的信息化与智能化,为智能小区建设提供了有力支持。
关键词:Spring Boot;社区物业管理;MySQL;Vue
ABSTRACT
With the development of intelligent technology, traditional property management models are facing problems such as low efficiency and information asymmetry. As a modern solution, the property management system of intelligent community realizes the digitalization and intellectualization of property management through Internet, Internet of Things and other technologies. Especially in the daily lives of residents, the quality of property services directly affects the living experience. How to improve the efficiency of property management and enhance user satisfaction has become an urgent problem to be solved. This system adopts the Spring Boot framework to design and implement an intelligent community property management system, covering the different needs of various users such as administrators, owners, maintenance personnel, and financial personnel. Administrators can perform daily operational tasks such as user management, repair management, work order management, and expense billing management through the system, while also efficiently managing access control information, complaints, and suggestions within the community. Owners and users can apply for repairs, check expense bills, view property information, license plate recognition and other operations through the system, greatly improving the convenience and participation of owners. Maintenance users can view and process work order information to ensure timely response and completion of maintenance tasks; Financial users manage expense bills and financial statements through the system to achieve transparency and standardization of financial data.
The intelligent community property management system based on springboot provides an efficient and convenient service platform for community managers and residents through refined functional design and a good user interface. It can effectively improve the service quality of property management, optimize resource allocation, enhance owner satisfaction, and achieve the informatization and intelligence of property management, providing strong support for the construction of intelligent communities.
key word: Spring Boot; Community property management; MySQL;Vue
目 录
1绪论
1.1课题研究背景及意义
随着城市化进程的加快和居民生活水平的提高,物业管理行业面临着越来越多的挑战。传统的物业管理模式往往依赖于人工处理和纸质文件,效率低、信息传递不及时且容易出错,导致业主与物业管理方之间的信息不对称、沟通不畅,甚至影响居民的居住体验。同时,小区内的报修申请、工单管理、费用账单等服务也缺乏有效的数字化管理,给物业公司带来了较大的运营成本和管理难度。近年来,智能化技术和互联网的快速发展为解决这些问题提供了新的思路。通过构建智能小区物业管理系统,可以实现物业管理的数字化、信息化,提升管理效率,优化资源配置,并增强用户满意度。
本研究的意义在于通过设计和实现一个基于Spring Boot的智能小区物业管理系统,为传统物业管理模式提供一种创新的解决方案。系统不仅能够提升物业管理的工作效率,减少人工操作的错误率,还能够通过大数据、信息化手段提升资源的管理和利用效率,增强物业公司的竞争力。同时,系统为业主提供了更为便捷的服务平台,使得业主可以随时随地进行报修、查看账单、获取物业资讯等操作,极大地提高了业主的生活质量和居住体验。该研究具有较高的实际应用价值,能够为物业管理行业的数字化转型提供理论支持和技术参考,推动智能小区的建设,进而为现代城市生活的智能化发展贡献力量。
1.2国内外发展现状分析
近年来,随着信息技术的快速发展,国内智能小区物业管理系统逐渐得到广泛应用。国内研究主要集中在如何通过物联网、云计算、大数据等技术提升物业管理的效率和智能化水平。许多学者和企业已开始探索智能门禁、智能停车、智能安防等技术的集成应用。国内的研究重点多聚焦于系统架构设计、数据采集与处理、用户界面设计等方面。以智能化管理为核心的物业系统,如基于移动互联网的物业服务平台、智能化工单管理系统等,已逐步走向市场,并取得一定的应用成果。然而,整体上国内智能物业管理系统的开发仍面临技术集成、数据安全、标准化建设等问题,亟待进一步完善和优化。
在国外,智能小区物业管理系统的研究和应用起步较早,尤其是在欧美和日本等发达国家,智能物业管理系统的研究与实践相对成熟。许多城市已经通过智能系统实现了住宅区的自动化管理,如基于传感器和人工智能的环境监控系统、智能家居控制系统以及集成化的物业服务平台。国外的研究不仅涉及技术创新,还涵盖了智慧城市、建筑自动化等多领域的交叉研究,重点关注如何通过数据分析、人工智能优化物业管理决策,提高资源利用效率和居民生活质量。随着5G、物联网、AI等技术的发展,国外的智能小区物业管理系统越来越趋向于开放平台模式,以便与其他智能家居设备和系统进行无缝连接,提供更加个性化和高效的服务。
1.3论文组织结构
本论文共分为七个主要章节,具体结构如下:
1. 绪论:介绍研究背景与意义,回顾国内外研究现状,并概述论文的组织结构。
2. 相关技术介绍:详细介绍与本研究相关的技术,包括Java语言、B/S框架、SpringBoot框架、Vue技术和MySQL数据库。
3. 需求分析:对系统的功能需求和非功能需求进行分析,明确用户和管理员的需求,并进行可行性分析,包括技术、操作和经济可行性。
4. 系统设计:涵盖系统架构设计、总体流程设计和功能设计,并进行数据库的概念设计与表设计。
5. 系统实现:具体描述各个功能模块的实现过程,展示系统如何根据需求进行开发。
6. 系统测试:阐述测试的目的、方法和内容,分析测试结果并得出结论,以验证系统的稳定性和功能完整性。
7. 总结:总结研究的主要成果和贡献,指出存在的不足及未来的研究方向。
2相关技术简介
2.1Java语言
Java语言是一种广泛使用的高级编程语言,具有平台无关性、面向对象特性和丰富的标准库[1]。Java通过Java虚拟机(JVM)实现跨平台运行,开发者可以编写一次代码,在任何支持JVM的环境中执行。Java的面向对象特性使得代码复用和模块化变得更加容易,促进了软件的维护和扩展。Java支持多线程编程,允许开发者在同一程序中同时执行多个任务,提升了应用程序的性能。
Java语言的语法结构简洁且易于理解,吸引了大量开发者[2]。Java的标准库包含数据结构、输入输出处理、网络编程等众多功能模块。这使得开发者在构建应用程序时能够高效利用已有工具,减少重复劳动。Java广泛应用于企业级应用、移动应用、Web开发和大数据处理等领域。
2.2 B/S框架
B/S(Browser/Server)架构是一种基于浏览器和服务器的系统架构模式,用户通过浏览器与服务器进行交互。B/S架构简化了客户端的部署和管理,用户无需在本地安装复杂的软件,只需使用标准浏览器即可访问应用程序。服务器端负责处理业务逻辑和数据存储,客户端则主要负责展示用户界面和数据交互[3]。B/S架构的设计使得系统更新和维护集中在服务器端,降低了维护成本。
B/S架构通常采用Web技术进行实现,包括HTML、CSS和JavaScript等。用户在浏览器中发起请求,服务器响应并返回数据。数据传输通常通过HTTP或HTTPS协议进行,B/S架构的灵活性使其适用于在线购物、信息管理系统和社交网络等各类应用场景[4]。由于其易于扩展性,B/S架构可以方便地支持大规模用户访问,适应不断变化的业务需求。
2.3 SpringBoot框架
SpringBoot框架是基于Spring框架的开源项目,简化Java应用程序的开发过程。SpringBoot通过约定优于配置的理念,减少了传统Spring应用的繁琐配置,开发者可以快速搭建和部署应用程序。框架提供了一系列默认配置,支持自动化配置,简化了应用启动的复杂性[5]。SpringBoot内置了嵌入式Web服务器,使得开发者能够独立运行Java应用,无需外部容器。
SpringBoot支持微服务架构,开发者可以轻松创建和管理多个微服务。框架集成了丰富的功能模块,包括安全、数据访问和消息中间件等,支持RESTful API和JSON数据格式的处理[6]。SpringBoot还提供了强大的监控和管理功能,允许开发者实时监控应用的健康状态和性能指标。借助SpringBoot,开发者能够高效构建和维护现代企业级应用,满足复杂业务需求。
2.4 Vue技术
Vue是一种渐进式JavaScript框架,专注于构建用户界面。Vue采用组件化的开发模式,允许开发者将应用程序拆分为独立的、可重用的组件,从而提高了开发效率和代码的可维护性[7]。框架的核心库专注于视图层,支持数据绑定和DOM操作,提供了简洁的API。Vue的虚拟DOM机制提升了应用的性能,减少了实际DOM操作的次数。
Vue支持双向数据绑定,能够自动更新视图与模型之间的变化。开发者可以通过Vue的指令系统,简化数据展示和事件处理。Vue还支持路由管理和状态管理,使得开发复杂单页面应用变得更加容易[8]。借助Vue的生态系统,开发者能够使用多种工具和库来扩展功能,满足不同的业务需求。Vue在前端开发中逐渐成为主流选择,受到广泛关注和应用。
2.5 MySQL数据库
MySQL是一种开源关系型数据库管理系统,广泛应用于Web应用和企业级数据存储。MySQL支持结构化查询语言,允许开发者通过标准语句进行数据的创建、读取、更新和删除操作[9]。数据库通过表格形式组织数据,支持数据完整性和约束条件的定义。MySQL的存储引擎机制使得用户可以根据具体需求选择不同的存储引擎,以优化性能和功能。
MySQL具有高性能和可扩展性,支持大规模数据存储和高并发访问。系统提供了丰富的用户权限管理和数据加密安全特性。MySQL能够与多种编程语言和框架兼容,广泛应用于内容管理系统、电子商务平台和数据分析等各种场景。
3系统需求分析
3.1系统功能需求分析
本论文设计并实现了一套基于springboot的智能小区物业管理系统,为管理员、业主用户、维修用户、财务用户提供便捷高效的物业管理服务。系统通过四种角色(管理员、业主用户、维修用户、财务用户)的功能模块划分,满足不同用户群体的需求,确保系统的高效性、便捷性和全面性。
1.业主用户功能:
登录注册:业主可以通过账号注册并登录系统,访问个人账户及各类服务。系统支持实名认证、身份验证等功能。
首页:提供业主进入系统后的首要界面,展示重要通知、公告和最新资讯,方便业主了解小区的动态信息。
通知公告:业主可以查看小区内的各类通知和公告,如物业通知、维修安排、安全提示等,确保信息传达及时到位。
物业资讯:发布关于物业管理、社区活动、周边服务等内容的资讯,帮助业主获取与生活质量相关的信息。
车牌识别:通过智能车牌识别系统,业主可以查看自己的车牌信息,方便停车管理和门禁通行。
报修申请:业主可以通过系统提交房屋设施故障或其他问题的报修申请,系统会自动分配维修任务,提高报修处理效率。
门禁信息:提供业主的门禁管理功能,查询门禁记录、设置权限等,确保小区安全和便捷出入。
投诉建议:业主可以提出对物业服务的意见、建议或投诉,帮助物业及时了解和改进服务质量。
我的账户:业主可以查看和管理个人账户信息,包括绑定的住户资料、联系方式等。
个人中心:在个人中心中,业主可以方便地访问各项服务,包括:
个人首页:概览账户和各项通知。
报修申请:查看报修记录和状态。
工单信息:查询报修工单的处理情况。
通知提醒:查看系统发送的通知和提醒信息。
门禁信息:管理门禁记录和权限设置。
投诉建议:查看历史投诉和处理状态。
费用账单:查询物业费用、账单明细和支付记录。
评论管理:业主可以对物业服务进行评价,帮助改善服务质量。。
2.维修用户功能:
后台首页:展示待处理工单、紧急任务和系统通知,帮助维修人员快速了解当前工作状况。
工单信息管理:维修人员可查看并管理报修工单,包括报修详情、处理进度及状态,确保及时处理业主问题。
通知提醒管理:接收与工单相关的通知和提醒,帮助维修人员快速响应新任务和紧急问题。
3.财务用户
后台首页:展示财务相关的关键信息,如待处理账单、财务任务和系统通知,帮助财务人员快速了解工作进展。
费用账单管理:财务人员可以查看、管理和更新业主的费用账单,包括账单明细、支付记录和催缴通知。
财务报表管理:生成和管理财务报表,如收入、支出、预算等,帮助财务人员进行数据分析与决策支持
4.管理员功能:
后台首页:展示系统的整体运行状态、待处理任务和重要通知,帮助管理员高效管理各项事务。
系统用户管理:对系统内的各类用户(业主、维修人员、财务人员等)进行管理,包括用户信息查看、权限设置、账户管理等。
报修申请管理:管理员可以查看并处理业主提交的报修请求,指派维修任务,确保问题及时解决。
工单信息管理:对所有工单进行跟踪和管理,确保每个工单的处理进度和结果透明。
通知提醒管理:管理员可以发布重要通知和提醒,确保系统内所有用户及时接收到相关信息。
门禁信息管理:管理员可以查看和管理小区门禁记录,设置门禁权限,保障小区安全。
投诉建议管理:查看业主的投诉和建议,并进行处理,提升物业服务质量。
费用账单管理:管理员可以管理业主的费用账单,查看账单明细并进行收费操作。
财务报表管理:查看并生成财务报表,帮助管理员分析财务状况,做出决策。
系统管理:进行系统设置、权限控制、数据备份等,确保系统的正常运行。
通知公告管理:发布和管理小区的各类公告,确保信息传达及时准确。
资源管理:管理小区内的资源,如设备、物业服务设施等,确保资源的合理使用。
3.2系统非功能性分析
基于springboot的智能小区物业管理系统在撰写系统毕业论文时,非功能性需求分析是一个重要的部分。非功能性需求主要关注的是系统如何运行,而不是它具体完成什么功能。这些需求包括性能、可用性、安全性、可维护性、可扩展性、易用性等方面。以下是一个关于智能小区物业管理系统非功能性需求分析的概要。
性能需求:系统需确保快速响应和高吞吐量,以支持大量用户同时访问,即使在高峰时段也能保持流畅的操作体验,避免因延迟或卡顿影响用户体验。
可用性:安系统必须具备高可用性,采用冗余部署、负载均衡等策略,确保即使部分组件故障也能迅速恢复服务,减少服务中断时间,保障用户业务的连续性。
安全性:鉴于系统处理用户敏感信息,如个人信息等,必须实施严格的安全措施,包括数据加密、访问控制、防攻击机制等,以保护用户数据免受未授权访问或泄露。
可维护性:系统设计应注重可维护性,采用模块化、标准化的架构,提供详尽的开发文档和用户手册,确保系统易于理解和维护,降低长期运维成本。
可扩展性:随着业务的发展,系统可能需要扩展功能或提升性能。因此,系统需具备灵活的可扩展性,能够轻松添加新模块、优化性能,以应对未来增长的需求。
易用性:用户界面应直观易用,符合用户习惯,提供清晰的导航和友好的操作反馈,帮助用户快速上手并高效完成任务,提升整体用户满意度。
3.3系统可行性分析
通过智能小区物业管理系统的可行性分析,我们可以从技术可行性、经济可行性、操作可行性三个维度进行深入探讨,以确保系统的开发与应用具有坚实的可行性基础。
3.3.1技术可行性
Springboot作为目前流行的Java企业级应用开发框架,以其“约定优于配置”的原则,极大地简化了开发流程,降低了技术门槛。同时,结合MyBatis Plus这一强大的ORM框架,可以高效实现数据持久化操作。前端采用Vue框架,不仅提升了用户界面的交互体验,也实现了前后端分离的现代Web架构。MySQL数据库作为后端数据存储,以其高性能和稳定性为系统提供了可靠的数据支持。综上所述,从技术角度来看,该系统的开发具备高度可行性。
3.3.2经济可行性
考虑到Springboot、Vue、MyBatis Plus及MySQL等均为开源技术,无需支付高昂的许可费用,大大降低了系统的开发成本。同时,这些技术拥有广泛的用户群体和成熟的社区支持,便于获取技术支持和资源共享。此外,系统的实施将显著提升智能小区物业管理系统的效率和用户体验,从而带来潜在的经济效益。因此,从经济角度来看,智能小区物业管理系统的开发同样具备可行性。
3.3.3操作可行性
系统设计应遵循用户友好原则,确保用户能够轻松上手并高效使用。通过合理的界面布局、直观的操作流程以及详尽的帮助文档,可以大大降低用户的学习成本,提高系统的操作可行性。此外,系统还应具备完善的权限管理和数据安全机制,确保操作的安全性和合规性。
从技术、经济、操作三个维度来看,智能小区物业管理系统的开发均具备高度的可行性。
3.4系统用例分析
智能小区物业管理系统用例分析主要从业主用户、维修用户、财务用户、管理员这些实体展开描述。
3.4.1业主用户用例分析
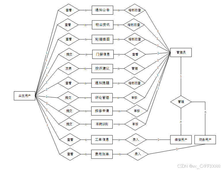
业主用户具备登录注册、首页、通知公告、物业资讯、车牌识别、报修申请、门禁信息、投诉建议、我的账户、个人中心(个人首页、报修申请、工单信息、通知提醒、门禁信息、投诉建议、费用账单、评论管理)等需求用例,详细用例图如图3-1所示。

图3-1业主用户用例图
3.4.2管理员用例分析
管理员具备后台首页、系统用户、报修申请管理、工单信息管理、通知提醒管理、门禁信息管理、投诉建议管理、费用账单管理、财务报表管理、系统管理、通知公告管理、资源管理等需求用例。详细用例图如图3-2所示。

图3-2管理员用例图
3.4.3维修用户用例分析
维修用户具备后台首页、报修信息管理、维修进度管理、报修结果管理等需求用例。详细用例图如图3-3所示。

图3-3维修用户用例图
3.4.4财务用户用例分析
财务用户具备后台首页、费用账单管理、财务报表管理等需求用例。详细用例图如图3-4所示

图3-4财务用户用例图
4系统设计
4.1系统架构设计
系统采用SpringBoot 框架开发,该系统分为VIEW层、Controller层、Model层、DAO层和持久化数据存储层,VIEW层支持电脑浏览器访问系统。VIEW 层与 Controller 层紧密结合并系协同工作,共同完成前台页面的数据展示;Controller层为控制层,通过接收前端请求的参数进行业务处理,返回指定的路径或数据;Model层主要是服务层,用于业务逻辑处理;DAO 和持久化层,主要用于访问数据库和持久化数据[10]。整个系统架构如图4-1所示。

图4-1 系统架构图。
4.2系统结构设计
智能小区物业管理系统的整体结构设计如图4-2所示。

图4-3整体功能结构设计图
4.3系统功能设计
4.3.1系统开发流程
智能小区物业管理系统开发时,首先进行需求分析,进而对系统进行总体的设计规划,设计系统功能模块,数据库的选择等,本系统的开发流程如图4-4所示。

图4-4系统开发流程图
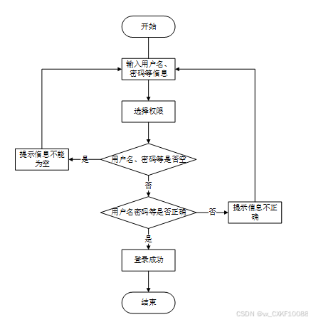
4.3.2 用户登录流程
为了保证系统的安全性,要使用本系统对系统信息进行管理,必须先登陆到系统中。如图4-5所示。

图4-5 登录流程图
4.3.3 系统操作流程
用户打开并进入系统后,会先显示登录界面,输入正确的用户名和密码,系统自动检测信息,若信息无误,则用户会进入系统功能界面,进行操作,否则会提示错误无法登录,操作流程如图4-6所示。

图4-6 系统操作流程图
4.3.4 添加信息流程
管理员可以对通知公告、物业资讯等进行信息的添加,用户可以对自己权限内的信息进行添加,输入信息后,系统会自行验证输入的信息和数据,若信息正确,会将其添加到数据库内,若信息有误,则会提示重新输入信息,添加信息流程如图4-7所示。

图4-7 添加信息流程图
4.3.5 修改信息流程
管理员可以对通知公告、物业资讯等进行的修改,用户可以对自己权限内的信息进行修改,首先进入修改信息界面,输入修改信息数据,系统进行数据的判断验证,修改信息合法则修改成功,信息更新至数据库,信息不合法则修改失败,重新输入。修改信息流程图如图4-8所示。

图4-8 修改信息流程图
4.3.6 删除信息流程
管理员可以对通知公告、物业资讯等进行信息的删除,对要删除的信息进行选中后,点击删除按钮,系统会询问是否确定,若点击确定,则系统会删除掉选中的信息,并在数据库内对信息进行删除,删除信息流程图如图4-9所示。

图4-9 删除信息流程图
4.4数据库设计
在进行数据库设计时,概念设计帮助明确系统的整体结构和需求。在这一阶段,需要确定实体、属性以及它们之间的关系,为后续的数据库表设计奠定基础。接下来,将深入探讨数据库表设计的具体细节,实现更高效的数据存储和管理。
4.4.1 概念设计
概念设计是数据库设计的第一步,其主要目标是对系统的数据需求进行全面的理解和抽象[11]。在这一阶段,通过建立实体-关系模型(ER模型)来识别系统中的关键实体、属性及其相互关系。概念设计的输出是一个清晰的ER图,作为后续数据库表设计的基础。以下将展示系统的全局E-R图。

图4-10数据库E-R图
4.4.2数据库表设计
这一阶段的重点是将概念模型转换为实际的数据库结构,包括表的创建、字段的定义及数据类型的选择。每个实体通常对应于数据库中的一张表,而实体的属性则转化为表的列[12]。以下是系统的数据库表设计展示。
表 4-1-access_information(门禁信息)
| 编号 | 字段名 | 类型 | 长度 | 是否非空 | 是否主键 | 注释 |
| 1 | access_information_id | int | 是 | 是 | 门禁信息ID | |
| 2 | owner_user | int | 否 | 否 | 业主用户 | |
| 3 | owners_building_number | varchar | 64 | 否 | 否 | 业主楼号 |
| 4 | owners_house_number | varchar | 64 | 否 | 否 | 业主房号 |
| 5 | name_of_employer | varchar | 64 | 否 | 否 | 业主姓名 |
| 6 | owners_telephone | varchar | 64 | 否 | 否 | 业主电话 |
| 7 | access_control_status | varchar | 64 | 否 | 否 | 门禁状态 |
| 8 | access_control_remarks | text | 65535 | 否 | 否 | 门禁备注 |
| 9 | create_time | datetime | 是 | 否 | 创建时间 | |
| 10 | update_time | timestamp | 是 | 否 | 更新时间 |
表 4-2-access_token(登陆访问时长)
| 编号 | 字段名 | 类型 | 长度 | 是否非空 | 是否主键 | 注释 |
| 1 | token_id | int | 是 | 是 | 临时访问牌ID | |
| 2 | token | varchar | 64 | 否 | 否 | 临时访问牌 |
| 3 | info | text | 65535 | 否 | 否 | 信息 |
| 4 | maxage | int | 是 | 否 | 最大寿命:默认2小时 | |
| 5 | create_time | timestamp | 是 | 否 | 创建时间 | |
| 6 | update_time | timestamp | 是 | 否 | 更新时间 | |
| 7 | user_id | int | 是 | 否 | 用户编号 |
表 4-3-application_for_repair(报修申请)
| 编号 | 字段名 | 类型 | 长度 | 是否非空 | 是否主键 | 注释 |
| 1 | application_for_repair_id | int | 是 | 是 | 报修申请ID | |
| 2 | repair_title | varchar | 64 | 否 | 否 | 报修标题 |
| 3 | owner_user | int | 否 | 否 | 业主用户 | |
| 4 | name_of_employer | varchar | 64 | 否 | 否 | 业主姓名 |
| 5 | owners_telephone | varchar | 64 | 否 | 否 | 业主电话 |
| 6 | repair_time | datetime | 否 | 否 | 报修时间 | |
| 7 | repair_picture | varchar | 255 | 否 | 否 | 报修图片 |
| 8 | maintenance_address | text | 65535 | 否 | 否 | 维修地址 |
| 9 | fault_description | text | 65535 | 否 | 否 | 故障描述 |
| 10 | repair_status | varchar | 64 | 否 | 否 | 报修状态 |
| 11 | collect_len | int | 是 | 否 | 收藏数 | |
| 12 | job_information_limit_times | int | 是 | 否 | 安排限制次数 | |
| 13 | create_time | datetime | 是 | 否 | 创建时间 | |
| 14 | update_time | timestamp | 是 | 否 | 更新时间 |
表 4-4-article(文章)
| 编号 | 字段名 | 类型 | 长度 | 是否非空 | 是否主键 | 注释 |
| 1 | article_id | mediumint | 是 | 是 | 文章id | |
| 2 | title | varchar | 125 | 是 | 是 | 标题 |
| 3 | type | varchar | 64 | 是 | 否 | 文章分类 |
| 4 | hits | int | 是 | 否 | 点击数 | |
| 5 | praise_len | int | 是 | 否 | 点赞数 | |
| 6 | create_time | timestamp | 是 | 否 | 创建时间 | |
| 7 | update_time | timestamp | 是 | 否 | 更新时间 | |
| 8 | source | varchar | 255 | 否 | 否 | 来源 |
| 9 | url | varchar | 255 | 否 | 否 | 来源地址 |
| 10 | tag | varchar | 255 | 否 | 否 | 标签 |
| 11 | content | longtext | 4294967295 | 否 | 否 | 正文 |
| 12 | img | varchar | 255 | 否 | 否 | 封面图 |
| 13 | description | text | 65535 | 否 | 否 | 文章描述 |
表 4-5-article_type(文章分类)
| 编号 | 字段名 | 类型 | 长度 | 是否非空 | 是否主键 | 注释 |
| 1 | type_id | smallint | 是 | 是 | 分类ID | |
| 2 | display | smallint | 是 | 否 | 显示顺序 | |
| 3 | name | varchar | 16 | 是 | 否 | 分类名称 |
| 4 | father_id | smallint | 是 | 否 | 上级分类ID | |
| 5 | description | varchar | 255 | 否 | 否 | 描述 |
| 6 | icon | text | 65535 | 否 | 否 | 分类图标 |
| 7 | url | varchar | 255 | 否 | 否 | 外链地址 |
| 8 | create_time | timestamp | 是 | 否 | 创建时间 | |
| 9 | update_time | timestamp | 是 | 否 | 更新时间 |
表 4-6-auth(用户权限管理)
| 编号 | 字段名 | 类型 | 长度 | 是否非空 | 是否主键 | 注释 |
| 1 | auth_id | int | 是 | 是 | 授权ID | |
| 2 | user_group | varchar | 64 | 否 | 否 | 用户组 |
| 3 | mod_name | varchar | 64 | 否 | 否 | 模块名 |
| 4 | table_name | varchar | 64 | 否 | 否 | 表名 |
| 5 | page_title | varchar | 255 | 否 | 否 | 页面标题 |
| 6 | path | varchar | 255 | 否 | 否 | 路由路径 |
| 7 | parent | varchar | 64 | 否 | 否 | 父级菜单 |
| 8 | parent_sort | int | 是 | 否 | 父级菜单排序 | |
| 9 | position | varchar | 32 | 否 | 否 | 位置 |
| 10 | mode | varchar | 32 | 是 | 否 | 跳转方式 |
| 11 | add | tinyint | 是 | 否 | 是否可增加 | |
| 12 | del | tinyint | 是 | 否 | 是否可删除 | |
| 13 | set | tinyint | 是 | 否 | 是否可修改 | |
| 14 | get | tinyint | 是 | 否 | 是否可查看 | |
| 15 | field_add | text | 65535 | 否 | 否 | 添加字段 |
| 16 | field_set | text | 65535 | 否 | 否 | 修改字段 |
| 17 | field_get | text | 65535 | 否 | 否 | 查询字段 |
| 18 | table_nav_name | varchar | 500 | 否 | 否 | 跨表导航名称 |
| 19 | table_nav | varchar | 500 | 否 | 否 | 跨表导航 |
| 20 | option | text | 65535 | 否 | 否 | 配置 |
| 21 | create_time | timestamp | 是 | 否 | 创建时间 | |
| 22 | update_time | timestamp | 是 | 否 | 更新时间 |
表 4-7-code_token(验证码)
| 编号 | 字段名 | 类型 | 长度 | 是否非空 | 是否主键 | 注释 |
| 1 | code_token_id | int | 是 | 是 | 验证码ID | |
| 2 | token | varchar | 255 | 否 | 否 | 令牌 |
| 3 | code | varchar | 255 | 否 | 否 | 验证码 |
| 4 | expire_time | timestamp | 是 | 否 | 失效时间 | |
| 5 | create_time | timestamp | 是 | 否 | 创建时间 | |
| 6 | update_time | timestamp | 是 | 否 | 更新时间 |
表 4-8-collect(收藏)
| 编号 | 字段名 | 类型 | 长度 | 是否非空 | 是否主键 | 注释 |
| 1 | collect_id | int | 是 | 是 | 收藏ID | |
| 2 | user_id | int | 是 | 是 | 收藏人ID | |
| 3 | source_table | varchar | 255 | 否 | 否 | 来源表 |
| 4 | source_field | varchar | 255 | 否 | 否 | 来源字段 |
| 5 | source_id | int | 是 | 否 | 来源ID | |
| 6 | title | varchar | 255 | 否 | 否 | 标题 |
| 7 | img | varchar | 255 | 否 | 否 | 封面 |
| 8 | create_time | timestamp | 是 | 否 | 创建时间 | |
| 9 | update_time | timestamp | 是 | 否 | 更新时间 |
表 4-9-comment(评论)
| 编号 | 字段名 | 类型 | 长度 | 是否非空 | 是否主键 | 注释 |
| 1 | comment_id | int | 是 | 是 | 评论ID | |
| 2 | user_id | int | 是 | 是 | 评论人ID | |
| 3 | reply_to_id | int | 是 | 否 | 回复评论ID | |
| 4 | content | longtext | 4294967295 | 否 | 否 | 内容 |
| 5 | nickname | varchar | 255 | 否 | 否 | 昵称 |
| 6 | avatar | varchar | 255 | 否 | 否 | 头像地址 |
| 7 | create_time | timestamp | 是 | 否 | 创建时间 | |
| 8 | update_time | timestamp | 是 | 否 | 更新时间 | |
| 9 | source_table | varchar | 255 | 否 | 否 | 来源表 |
| 10 | source_field | varchar | 255 | 否 | 否 | 来源字段 |
| 11 | source_id | int | 是 | 否 | 来源ID |
表 4-10-complaint_recommendations(投诉建议)
| 编号 | 字段名 | 类型 | 长度 | 是否非空 | 是否主键 | 注释 |
| 1 | complaint_recommendations_id | int | 是 | 是 | 投诉建议ID | |
| 2 | complaint_title | varchar | 64 | 否 | 否 | 投诉标题 |
| 3 | owner_user | int | 否 | 否 | 业主用户 | |
| 4 | name_of_employer | varchar | 64 | 否 | 否 | 业主姓名 |
| 5 | owners_telephone | varchar | 64 | 否 | 否 | 业主电话 |
| 6 | complaint_content | text | 65535 | 否 | 否 | 投诉内容 |
| 7 | examine_state | varchar | 16 | 是 | 否 | 审核状态 |
| 8 | examine_reply | varchar | 255 | 否 | 否 | 审核回复 |
| 9 | create_time | datetime | 是 | 否 | 创建时间 | |
| 10 | update_time | timestamp | 是 | 否 | 更新时间 |
表 4-11-expense_bill(费用账单)
| 编号 | 字段名 | 类型 | 长度 | 是否非空 | 是否主键 | 注释 |
| 1 | expense_bill_id | int | 是 | 是 | 费用账单ID | |
| 2 | name_of_fee | varchar | 64 | 否 | 否 | 费用名称 |
| 3 | financial_user | int | 否 | 否 | 财务用户 | |
| 4 | owner_user | int | 否 | 否 | 业主用户 | |
| 5 | name_of_employer | varchar | 64 | 否 | 否 | 业主姓名 |
| 6 | owners_building_number | varchar | 64 | 否 | 否 | 业主楼号 |
| 7 | owners_house_number | varchar | 64 | 否 | 否 | 业主房号 |
| 8 | gender_of_owner | varchar | 64 | 否 | 否 | 业主性别 |
| 9 | owners_telephone | varchar | 64 | 否 | 否 | 业主电话 |
| 10 | expense_date | date | 否 | 否 | 费用日期 | |
| 11 | amount_of_expenses | double | 否 | 否 | 费用金额 | |
| 12 | fee_details | text | 65535 | 否 | 否 | 费用详情 |
| 13 | pay_state | varchar | 16 | 是 | 否 | 支付状态 |
| 14 | create_time | datetime | 是 | 否 | 创建时间 | |
| 15 | update_time | timestamp | 是 | 否 | 更新时间 |
表 4-12-financial_statements(财务报表)
| 编号 | 字段名 | 类型 | 长度 | 是否非空 | 是否主键 | 注释 |
| 1 | financial_statements_id | int | 是 | 是 | 财务报表ID | |
| 2 | report_name | varchar | 64 | 否 | 否 | 报表名称 |
| 3 | financial_user | int | 否 | 否 | 财务用户 | |
| 4 | report_date | date | 否 | 否 | 报表日期 | |
| 5 | expenses_of_the_day | double | 否 | 否 | 当天支出 | |
| 6 | income_of_the_day | double | 否 | 否 | 当天收入 | |
| 7 | report_remarks | text | 65535 | 否 | 否 | 报表备注 |
| 8 | create_time | datetime | 是 | 否 | 创建时间 | |
| 9 | update_time | timestamp | 是 | 否 | 更新时间 |
表 4-13-financial_user(财务用户)
| 编号 | 字段名 | 类型 | 长度 | 是否非空 | 是否主键 | 注释 |
| 1 | financial_user_id | int | 是 | 是 | 财务用户ID | |
| 2 | financial_name | varchar | 64 | 否 | 否 | 财务姓名 |
| 3 | financial_gender | varchar | 64 | 否 | 否 | 财务性别 |
| 4 | financial_phone | varchar | 16 | 否 | 否 | 财务电话 |
| 5 | financial_work_number | varchar | 64 | 是 | 是 | 财务工号 |
| 6 | examine_state | varchar | 16 | 是 | 否 | 审核状态 |
| 7 | user_id | int | 是 | 否 | 用户ID | |
| 8 | create_time | datetime | 是 | 否 | 创建时间 | |
| 9 | update_time | timestamp | 是 | 否 | 更新时间 |
表 4-14-hits(用户点击)
| 编号 | 字段名 | 类型 | 长度 | 是否非空 | 是否主键 | 注释 |
| 1 | hits_id | int | 是 | 是 | 点赞ID | |
| 2 | user_id | int | 是 | 否 | 点赞人 | |
| 3 | create_time | timestamp | 是 | 否 | 创建时间 | |
| 4 | update_time | timestamp | 是 | 否 | 更新时间 | |
| 5 | source_table | varchar | 255 | 否 | 否 | 来源表 |
| 6 | source_field | varchar | 255 | 否 | 否 | 来源字段 |
| 7 | source_id | int | 是 | 否 | 来源ID |
表 4-15-job_information(工单信息)
| 编号 | 字段名 | 类型 | 长度 | 是否非空 | 是否主键 | 注释 |
| 1 | job_information_id | int | 是 | 是 | 工单信息ID | |
| 2 | work_order_number | varchar | 64 | 否 | 否 | 工单编号 |
| 3 | owner_user | int | 否 | 否 | 业主用户 | |
| 4 | name_of_employer | varchar | 64 | 否 | 否 | 业主姓名 |
| 5 | owners_telephone | varchar | 64 | 否 | 否 | 业主电话 |
| 6 | repair_time | datetime | 否 | 否 | 报修时间 | |
| 7 | repair_picture | varchar | 255 | 否 | 否 | 报修图片 |
| 8 | maintenance_address | text | 65535 | 否 | 否 | 维修地址 |
| 9 | fault_description | text | 65535 | 否 | 否 | 故障描述 |
| 10 | maintenance_user | int | 否 | 否 | 维修用户 | |
| 11 | maintenance_status | varchar | 64 | 否 | 否 | 维修状态 |
| 12 | maintenance_progress | text | 65535 | 否 | 否 | 维修进度 |
| 13 | maintenance_content | text | 65535 | 否 | 否 | 维修内容 |
| 14 | notification_reminder_limit_times | int | 是 | 否 | 提醒限制次数 | |
| 15 | create_time | datetime | 是 | 否 | 创建时间 | |
| 16 | update_time | timestamp | 是 | 否 | 更新时间 | |
| 17 | source_table | varchar | 255 | 否 | 否 | 来源表 |
| 18 | source_id | int | 否 | 否 | 来源ID | |
| 19 | source_user_id | int | 否 | 否 | 来源用户 |
表 4-16-maintenance_user(维修用户)
| 编号 | 字段名 | 类型 | 长度 | 是否非空 | 是否主键 | 注释 |
| 1 | maintenance_user_id | int | 是 | 是 | 维修用户ID | |
| 2 | repair_name | varchar | 64 | 否 | 否 | 维修姓名 |
| 3 | maintenance_gender | varchar | 64 | 否 | 否 | 维修性别 |
| 4 | maintenance_phone | varchar | 16 | 否 | 否 | 维修电话 |
| 5 | maintenance_worker_number | varchar | 64 | 是 | 是 | 维修工号 |
| 6 | examine_state | varchar | 16 | 是 | 否 | 审核状态 |
| 7 | user_id | int | 是 | 否 | 用户ID | |
| 8 | create_time | datetime | 是 | 否 | 创建时间 | |
| 9 | update_time | timestamp | 是 | 否 | 更新时间 |
表 4-17-notice(公告)
| 编号 | 字段名 | 类型 | 长度 | 是否非空 | 是否主键 | 注释 |
| 1 | notice_id | mediumint | 是 | 是 | 公告ID | |
| 2 | title | varchar | 125 | 是 | 否 | 标题 |
| 3 | content | longtext | 4294967295 | 否 | 否 | 正文 |
| 4 | create_time | timestamp | 是 | 否 | 创建时间 | |
| 5 | update_time | timestamp | 是 | 否 | 更新时间 |
表 4-18-notification_reminder(通知提醒)
| 编号 | 字段名 | 类型 | 长度 | 是否非空 | 是否主键 | 注释 |
| 1 | notification_reminder_id | int | 是 | 是 | 通知提醒ID | |
| 2 | work_order_number | varchar | 64 | 否 | 否 | 工单编号 |
| 3 | owner_user | int | 否 | 否 | 业主用户 | |
| 4 | name_of_employer | varchar | 64 | 否 | 否 | 业主姓名 |
| 5 | maintenance_user | int | 否 | 否 | 维修用户 | |
| 6 | reminder_date | date | 否 | 否 | 提醒日期 | |
| 7 | reminder_content | text | 65535 | 否 | 否 | 提醒内容 |
| 8 | create_time | datetime | 是 | 否 | 创建时间 | |
| 9 | update_time | timestamp | 是 | 否 | 更新时间 | |
| 10 | source_table | varchar | 255 | 否 | 否 | 来源表 |
| 11 | source_id | int | 否 | 否 | 来源ID | |
| 12 | source_user_id | int | 否 | 否 | 来源用户 |
表 4-19-owner_user(业主用户)
| 编号 | 字段名 | 类型 | 长度 | 是否非空 | 是否主键 | 注释 |
| 1 | owner_user_id | int | 是 | 是 | 业主用户ID | |
| 2 | owners_building_number | varchar | 64 | 否 | 否 | 业主楼号 |
| 3 | owners_house_number | varchar | 64 | 否 | 否 | 业主房号 |
| 4 | name_of_employer | varchar | 64 | 是 | 是 | 业主姓名 |
| 5 | gender_of_owner | varchar | 64 | 否 | 否 | 业主性别 |
| 6 | owners_telephone | varchar | 16 | 否 | 否 | 业主电话 |
| 7 | examine_state | varchar | 16 | 是 | 否 | 审核状态 |
| 8 | user_id | int | 是 | 否 | 用户ID | |
| 9 | create_time | datetime | 是 | 否 | 创建时间 | |
| 10 | update_time | timestamp | 是 | 否 | 更新时间 |
表 4-20-praise(点赞)
| 编号 | 字段名 | 类型 | 长度 | 是否非空 | 是否主键 | 注释 |
| 1 | praise_id | int | 是 | 是 | 点赞ID | |
| 2 | user_id | int | 是 | 是 | 点赞人 | |
| 3 | create_time | timestamp | 是 | 否 | 创建时间 | |
| 4 | update_time | timestamp | 是 | 否 | 更新时间 | |
| 5 | source_table | varchar | 255 | 否 | 否 | 来源表 |
| 6 | source_field | varchar | 255 | 否 | 否 | 来源字段 |
| 7 | source_id | int | 是 | 否 | 来源ID | |
| 8 | status | tinyint | 是 | 否 | 点赞状态:1为点赞,0已取消 |
表 4-21-slides(轮播图)
| 编号 | 字段名 | 类型 | 长度 | 是否非空 | 是否主键 | 注释 |
| 1 | slides_id | int | 是 | 是 | 轮播图ID | |
| 2 | title | varchar | 64 | 否 | 否 | 标题 |
| 3 | content | varchar | 255 | 否 | 否 | 内容 |
| 4 | url | varchar | 255 | 否 | 否 | 链接 |
| 5 | img | varchar | 255 | 否 | 否 | 轮播图 |
| 6 | hits | int | 是 | 否 | 点击量 | |
| 7 | create_time | timestamp | 是 | 否 | 创建时间 | |
| 8 | update_time | timestamp | 是 | 否 | 更新时间 |
表 4-22-upload(文件上传)
| 编号 | 字段名 | 类型 | 长度 | 是否非空 | 是否主键 | 注释 |
| 1 | upload_id | int | 是 | 是 | 上传ID | |
| 2 | name | varchar | 64 | 否 | 否 | 文件名 |
| 3 | path | varchar | 255 | 否 | 否 | 访问路径 |
| 4 | file | varchar | 255 | 否 | 否 | 文件路径 |
| 5 | display | varchar | 255 | 否 | 否 | 显示顺序 |
| 6 | father_id | int | 否 | 否 | 父级ID | |
| 7 | dir | varchar | 255 | 否 | 否 | 文件夹 |
| 8 | type | varchar | 32 | 否 | 否 | 文件类型 |
表 4-23-user(用户账户)
| 编号 | 字段名 | 类型 | 长度 | 是否非空 | 是否主键 | 注释 |
| 1 | user_id | int | 是 | 是 | 用户ID | |
| 2 | state | smallint | 是 | 否 | 账户状态:(1可用|2异常|3已冻结|4已注销) | |
| 3 | user_group | varchar | 32 | 否 | 否 | 所在用户组 |
| 4 | login_time | timestamp | 是 | 否 | 上次登录时间 | |
| 5 | phone | varchar | 11 | 否 | 否 | 手机号码 |
| 6 | phone_state | smallint | 是 | 否 | 手机认证:(0未认证|1审核中|2已认证) | |
| 7 | username | varchar | 16 | 是 | 否 | 用户名 |
| 8 | nickname | varchar | 16 | 否 | 否 | 昵称 |
| 9 | password | varchar | 64 | 是 | 否 | 密码 |
| 10 | | varchar | 64 | 否 | 否 | 邮箱 |
| 11 | email_state | smallint | 是 | 否 | 邮箱认证:(0未认证|1审核中|2已认证) | |
| 12 | avatar | varchar | 255 | 否 | 否 | 头像地址 |
| 13 | open_id | varchar | 255 | 否 | 否 | 针对获取用户信息字段 |
| 14 | create_time | timestamp | 是 | 否 | 创建时间 |
表 4-24-user_group(用户组)
| 编号 | 字段名 | 类型 | 长度 | 是否非空 | 是否主键 | 注释 |
| 1 | group_id | mediumint | 是 | 是 | 用户组ID | |
| 2 | display | smallint | 是 | 否 | 显示顺序 | |
| 3 | name | varchar | 16 | 是 | 否 | 名称 |
| 4 | description | varchar | 255 | 否 | 否 | 描述 |
| 5 | source_table | varchar | 255 | 否 | 否 | 来源表 |
| 6 | source_field | varchar | 255 | 否 | 否 | 来源字段 |
| 7 | source_id | int | 是 | 否 | 来源ID | |
| 8 | register | smallint | 否 | 否 | 注册位置 | |
| 9 | create_time | timestamp | 是 | 否 | 创建时间 | |
| 10 | update_time | timestamp | 是 | 否 | 更新时间 |
5系统实现
5.1业主用户功能实现
5.1.1首页
首页是系统的主界面,展示平台的核心内容,包括轮播图、最新通知公告、物业资讯、车牌识别等。用户可以通过首页快速访问各个功能模块,还可以根据关键词搜索相关内容,首页界面如图5-1所示。

图5-1系统首页界面图
5.1.2物业资讯
点击系统导航栏上的“物业资讯”菜单按钮,将进入物业资讯列表,用户可以查看系统发布的所有物业资讯内容。点击某物业资讯后进入详情页,可以查看该资讯的详细内容,用户可以点赞、收藏、评论等。物业资讯列表界面如图5-2所示。

图5-2物业资讯列表界面图
5.1.3车牌识别模块
用户点击首页“车牌识别”按钮,可以上传录入自己的车辆信息。方便出入小区。车牌识别界面如下图5-3所示。

图5-3车牌识别界面图
5.1.4报修申请界面
点击系统导航栏上的“报修申请”菜单按钮,业主用户可以在线填写报修申请单。报修申请界面如图5-4所示。

图5-4报修申请界面图
5.1.5投诉建议模块
点击系统导航栏上的“投诉建议”菜单按钮,业主用户可在线填写投诉建议信息并提交。投诉建议界面如图5-5所示。

图5-5投诉建议界面图
5.1.6个人中心
点击系统左上角的“个人中心”菜单按钮,可以管理个人首页、报修申请、工单信息、通知提醒、门禁信息、投诉建议、费用账单、评论管理等。个人中心界面如图5-6所示。

图5-6个人中心界面图
5.2管理员功能实现
5.2.1后台首页界面
管理员登录进入后台后可查看首页,首页展示财务报表统计、汽车车牌在线识别等数据。后台首页界面如下图5-7所示。

图5-7后台首页界面图
5.2.2系统用户管理
智能小区物业管理系统中的管理人员是可以对业主用户、维修用户、财务用户、管理员进行管理的,包括对用户信息进行增删改查等操作,也可以对管理员进行管控。界面如下图5-8所示。

图5-8系统用户界面图
5.2.3系统管理界面
管理员点击“系统管理”菜单,可以对前台展示的轮播图进行添加、删除等操作,界面如下图5-9所示。

图5-9系统管理界面图
5.2.4通知公告管理界面
管理员点击“通知公告管理”这个菜单,可以对系统中的网站公告、关于我们、联系方式、网站公告、测试公告进行管理,包括其信息的增删改查等操作。通知公告管理界面如下图5-10所示。

图5-10通知公告管理界面图
5.2.5 资源管理界面
管理员点击“资源管理”菜单,管理员可以上传、编辑或删除系统的资源,如文章、图片、视频等。这些资源可用于物业资讯模块的展示。管理员还可以对解读进行分类和标签化,方便用户查找和使用,界面如下图5-11所示。

图5-11资源管理界面图
5.3维修用户功能实现
5.3.1工单信息管理界面
维修用户点击“工单信息管理”这一菜单,可以查看业主用户提交的报修信息,还可以对维修内容、维修内容、维修状态进行添加提交。工单信息列表界面如下图5-12所示。

图5-12工单信息列表界面图
5.3.2通知提醒管理界面
维修用户点击“通知提醒管理”这一菜单,可以查看通知信息列表,避免错过维修事项。通知提醒管理界面如下图5-13所示。

图5-13通知提醒管理界面图
5.4财务用户功能实现
5.4.1费用账单管理界面
财务用户点击“费用账单管理”这一菜单,可以对费用账单进行添加,还可以对费用账单列表进行查询、重置等操作。费用账单管理界面如下图5-14所示。

图5-14费用账单管理界面图
5.4.2财务报表管理界面

6系统测试
6.1测试目的
测试的主要目的是确保系统的功能和性能满足预期的需求,同时识别和修复潜在的缺陷。通过系统测试,可以验证各个功能模块的正确性和稳定性,确保系统在不同使用场景下的表现符合设计要求。测试目的包括确认系统功能的完整性、验证数据处理的准确性、评估系统的性能和安全性。测试还可以提高用户满意度,保证用户在使用系统时获得流畅和可靠的体验。通过全面的测试,可以降低后期维护成本,减少系统上线后出现故障的风险,从而保障系统的长期稳定运行。
6.2测试方法
在本系统中,测试方法主要依赖于测试用例的设计与执行。测试用例是根据系统需求文档编写的,覆盖所有功能模块及其边界情况。每个测试用例包含输入数据、预期结果和实际结果的对比,以验证系统的功能是否按预期工作。
常见的测试用例包括功能测试用例、边界测试用例和异常测试用例[13]。功能测试用例针对系统的各项功能进行验证;边界测试用例则侧重于输入数据的边界条件,验证系统在极端情况下是否能够稳定运行;异常测试用例则用于验证系统在处理错误输入或异常情况时的反应。本文选择功能测试用例进行系统测试。
在测试执行过程中,记录每个用例的执行结果,并根据实际结果与预期结果的对比,判断系统是否存在缺陷。通过系统化的测试用例执行,可以有效提高测试的覆盖率和效率,为系统的最终上线提供保障。
6.3测试内容
通过对系统中所含的主要实体对象及其功能操作进行测试用例设计。以下是详细的测试:
表6-1用户注册登录测试表
用户注册登录测试用例:
| 用例说明 | 测试目的 | 测试步骤 | 预期结果 | 输出结果 | 通过情况 |
| 用户注册、登录 | 测试用户正确注册、登录 |
| 用户注册成功,登录成功 | 结果输出符合预期 | 通过 |
表6-2车牌识别添加测试表
车牌识别添加用例:
| 用例说明 | 测试目的 | 测试步骤 | 预期结果 | 输出结果 | 通过情况 |
| 车牌识别添加 | 测试用户车牌识别添加功能 |
| 用户车牌识别添加成功 | 结果输出符合预期 | 通过 |
表6-3物业资讯评论测试表
物业资讯评论测试用例:
| 用例说明 | 测试目的 | 测试步骤 | 预期结果 | 输出结果 | 通过情况 |
| 物业资讯评论 | 测试用户物业资讯评论功能 | 1、在首页点击物业资讯并看详情; 2、点击评论,输入相关信息点击提交 | 生成新的评论信息 | 结果输出符合预期 | 通过 |
表6-4物业资讯添加测试表
管理员物业资讯添加测试用例:
| 用例说明 | 测试目的 | 测试步骤 | 预期结果 | 输出结果 | 通过情况 |
| 物业资讯添加测试 | 测试管理员添加物业资讯功能 |
| 物业资讯添加成功 | 结果输出符合预期 | 通过 |
表6-5通知公告删除测试表
通知公告删除测试用例:
| 用例说明 | 测试目的 | 测试步骤 | 预期结果 | 输出结果 | 通过情况 |
| 通知公告删除测试 | 测试通知公告删除功能 |
| 通知公告删除成功,前端不在展示该通知公告 | 结果输出符合预期 | 通过 |
6.4测试结论
经过上述测试,并对测试数据结果综合分析。智能小区物业管理系统具备简便,数据透明等特性。完全符合智能小区物业管理系统的要求。
结 论
本研究设计并实现了一套基于Spring Boot框架的智能小区物业管理系统,涵盖了管理员、业主、维修人员和财务人员等多类用户的需求。系统通过集成各类智能化功能,如报修申请、工单管理、门禁信息、费用账单管理等,提升了物业管理的效率和透明度,优化了资源配置,增强了用户体验。通过系统的实施,业主能够更加便捷地获取服务,维修人员能够高效处理工单,管理员则能够实现更为精细化的管理。这一系统不仅提升了物业管理的工作效率,也为智能小区建设提供了有力支持,展示了智能化技术在物业管理中的广阔应用前景。
未来,随着技术的进一步发展,系统的功能和服务质量有望不断提升,为智慧城市的建设贡献更多价值。
参考文献
[1]Ezgi O ,Gökçe Y ,Özlem B T .Coexistence of Urban Nightlife Activities with Residential Areas: A Mixed-Use Neighborhood Case from Denizli, Türkiye[J].Journal of Urban Planning and Development,2025,151(2):
[2]Hernández V C ,Dell’Olmo M M ,Oliveras L , et al.Taking advantage of sampling designs in spatial small-area survey studies[J].Statistical Modelling,2025,25(2):170-188.
[3]谷青,李群杰.“一小区一策”破解物业小区服务10类难题[N].济南日报,2025-03-18(002).
[4]张家振.物业费打折降价潮涌物业管理服务改革呼声渐高[N].中国经营报,2025-03-17(B11). DOI:10.38300/n.cnki.nzgjy.2025.000487.
[5]高文.全生命周期视角下的物业管理模式优化研究[J].中国会展,2025,(05):136-138.DOI:10.20129/j.cnki.11-4807/f.2025.05.032.
[6]唐军,刘亚.陈卫国:修订《物业管理条例》夯实基层治理基础[N].中国房地产报,2025-03-10(010). DOI:10.28066/n.cnki.ncfdc.2025.000113.
[7]王凯元.基层政协参与公共事务协商的“请你来协商”模式分析——以浙江省仙居县“小区物业管理”专题协商会为例[J].求知,2025,(03):58-61.
[8]郭芳蓉,林冰心,林婉清.“业账社审”助力物业管理提升[N].泉州晚报,2025-03-03(011).
[9]周璟茹,纪尚旭,张宇佳.基于二三维GIS的智慧物业管理服务可视化平台设计与实现[J].测绘与空间地理信息,2025,48(02):111-114.
[10]李扬.市政协委员王玲:进一步提高小区物业管理服务[N].汉中日报,2025-02-18(005).
[11]张利旺,吴超.住宅小区物业管理监管难点与改进策略[J].住宅与房地产,2025,(04):10-12.
[12]赵亮,曹彦鹏.智能小区物业管理系统升级研究[J].建筑设计管理,2025,42(01):62-66.
[13]庞海栋.城市住宅小区物业管理智能化实践[J].智能城市,2025,11(01):103-105.DOI:10.19301/j.cnki.zncs.2025.01.028.
[14]徐嵩,郭俊亨.物业管理如何兼顾“鱼”与“熊掌”[J].人民之声,2025,(01):63-64.
[15]邵雪菲,谢忠镖.基于ISM模型的老旧小区改造物业管理影响因素研究[J].价值工程,2025,44(02):63-65.
[16]韩广进.老旧小区物业管理的困境与突围策略[J].住宅与房地产,2025,(01):60-62.
[17]丁荣汉,林丽君.晋江:让群众看到小区管理实实在在的变化[N].泉州晚报,2024-12-27(015).
[18]王栋灏.党建引领城市小区物业融入基层治理创新实践研究——以“红色物业”为例[J].贵阳市委党校学报,2024,(06):22-29.
[19]黄博文.某某市老旧小区多元共治、小区管理等公共管理方面的现状、问题、对策[N].安徽科技报,2024-12-18(014). DOI:10.27992/n.cnki.nahkj.2024.000547.
[20]杨万里.物业管家上岗小区焕发新貌[N].南阳日报,2024-12-17(001).
致 谢
本论文的完成离不开众多导师、同学以及亲友的支持与帮助。在此,首先向我的导师表示最诚挚的感谢。在整个研究和写作过程中,导师以严谨治学的态度和丰富的专业知识给予了我无私的指导,从论文选题到最终定稿的每一个环节,都为我提供了宝贵的建议与意见,使我得以不断完善研究内容、拓展学术视野。导师耐心细致的指导不仅帮助我解决了许多学术难题,也让我在研究能力与学术写作方面得到了显著的提升。导师的鼓励与支持是我完成这篇论文的重要动力,也让我深刻体会到学术研究的严谨性与意义。
我还要感谢在学习生活中给予我帮助和支持的同学、朋友以及家人。论文撰写过程中,许多同学与我共同探讨问题,分享经验与资料,使我的研究更加全面深入。朋友们的关心和陪伴让我在繁忙的研究过程中能够调节心情,保持良好的状态。特别感谢我的家人,他们始终给予我无条件的理解和支持,为我创造了安心学习与研究的环境。正是因为有了大家的帮助和支持,我才能克服论文写作中的重重困难并顺利完成。再次向所有支持和帮助过我的人表达衷心的感谢。
附录
系统核心代码设计
用户注册
注册页UserController.java,传入user对象,并将"user_id"、 "state"、 "user_group"、"login_time"、"phone"、"phone_state"、 "username"、"nickname"、"password"、"email"、"email_state"、"avatar"、"create_time"输入,重点是 "username"、"nickname"、"password"必须输入,通过获取username,数据库查询是否有该用户,如果存在,则提示“用户已存在”,否则执行将UserId置为空(数据库表中该字段已设置自动递增),代码如图所示。

注册核心代码图
用户登录
登录页,首先传入"username"、"email"、"phone"、"password",用户可通过用户名、邮箱、手机号进行登陆,通过判断resultList来确定查询结果,然后执行查询用户组UserGroup,用户组里面不存在,依然报“用户不存在”,执行完以上代码,最后涉及到用户带有“审核”的,会查询examine_state(用户的审核状态),数据库表user_group中含有source_table和source_field进行查询,以上步骤完成,对输入的密码进行存储Token到数据库,匹对账号和密码,数据库中的AccessToken为令牌,用于身份认证,代码如图所示。

用户登录核心代码图
修改密码
修改密码,通过请求data,获取旧密码,并将新密码重新赋值,期间都是需要通过加密,代码如图所示。

修改密码核心代码图
修改数据
修改一个数据,原理与add基本一致,不同点在于通过readConfig()读取关键字,以及通过readQuery()获取URL后面?指定位置的标识,转成Map对象后,执行update操作,同样通过拼接的sql语句执行,执行过程读取query,toWhereSql()语句完成数据库操作,body为修改对象的值,代码如图所示。

修改数据核心代码图
删除数据
删除一条数据,通过readQuery(),获取URL后面的对象地址,删除FROM具体的table,query删除查询FindConfig语句,代码如图示。

删除数据核心代码图
获取列表
通过请求的参数获取列表数据,代码如图所示。

获取列表核心代码图
图片上传
通过请求的参数获取列表数据,代码如图4-13所示。

图片上传核心代码图
免费领取项目源码,请关注❥点赞收藏并私信博主,谢谢~
1515

被折叠的 条评论
为什么被折叠?



