基于Python的智慧停车场系统设计与实现
摘 要
过去使用手工的管理方式对停车进行管理,造成了管理繁琐、难以维护等问题,如今使用计算机对停车场停车的各项基本信息进行管理,比起手工管理来说既方便又简单,而且具有易于管理、搜索速度快、存储量大等多个优点。将其使用在停车场管理中,不仅能够提高停车管理中管理员的工作效率,而且可以使停车场管理更加科学与规范。本文研究课题为“基于Python智慧停车场系统”该系统采取面对对象的开发模式进行软件的开发和硬体的架设,能很好的满足实际使用的需求,完善了对应的软体架设以及程序编码的工作系统采取Mysql作为后台数据的主要存储单元,运用软件工程原理和开发方法,采用Python的Flask框架构建的一个管理系统,实现了本系统的全部功能。
关键词:智慧停车场系统;Python语言;flask;MYSQL
Abstract
In the past, manual management methods were used to manage parking, which caused problems such as cumbersome management and difficulty in maintenance. Nowadays, using computers to manage various basic information of parking lots is not only convenient and simple compared to manual management, but also has multiple advantages such as easy management, fast search speed, and large storage capacity. Applying it to parking lot management can not only improve the efficiency of administrators in parking management, but also make parking lot management more scientific and standardized. The research topic of this article is "Parking Lot Management System". The system adopts an object-oriented development model for software development and hardware installation, which can well meet the actual needs of use. It improves the corresponding software installation and program coding work system, and adopts MySQL as the main storage unit for backend data. Using software engineering principles and development methods, a management system is constructed using Java's SSM framework, Implemented all the functions of this system.
Key words: Smart parking lot system; Python language; Flask; MYSQL
目 录
近年来,随着我国国民的生活水平不断提高,私家车辆的需求也不断提高,机动车销售量逐年递增,无论是居住区或是医院商场,原始的停车管理方式繁琐,消耗大量人力的弊端开始暴露出来,比如,管理者无法实时更新停车位数量,统计停车时间不准确,尤其是在一些紧急时刻,车辆需要不断地刹车和启动,既浪费了时间,又造成了环境的污染,对车辆的使用寿命也有影响。当前,在停车场的信息化过程中,需要管理跟处理很多信息。如今,很多停车信息都还是处在开始使用的阶段,甚至还没有使用计算机处理。根据调查得知,以前的管理大部分都是停留在文本、表格、还是属于纸介质的手工方式处理,然而在管理过程中很多信息的处理都还是人工计算还有手工操作。由于数据量大,处理工作繁重,也很容易出现错误,信息容易丢失,也不方便查找。总体而言,还是缺乏了一个完善的停车场系统。所以开发研究基于Python的智慧停车场系统很有必要。
-
- 开发现状
智慧停车场系统说到底也就是对停车场信息的数据化并进行统一系统化的管理,离不开数据库的操作与前台web页面的显示,我此次用到的就是这样的技术。
智慧停车场系统是现代化停车场车辆收费及设备自动化管理的统称,是将停车场完全用于计算机管理下的高科技机电一体化产品。据恒业国际控股集团有限产品经理罗海江介绍,停车场智能管理系统兴起于2001年,发展到现在系统正日趋完善,功能越来越面向国内的实际需求,系统操作也更加人性化。如今智能智慧停车场系统已经经过了从早期对国外产品的跟随和模仿阶段,进入到了一个产品创新,紧随市场需求并不断壮大的阶段。目前国内停车场系统生产企业有400多家,其中国产停车场系统产品约占市场份额的80%左右,国外停车场系统市场占20%。而在欧美地区,据了解,欧洲一些国家的停车产业发展已有50年的历史,并已达到一种良性循环和有序发展。停车产业也已成为年产值数十亿美元的大产业。美国的停车产业每年收入约达260亿美元,占全美GDP的3.25%。
站在技术角度审视,目前国内停车场产品成熟度较低,技术水平和可靠性实际上还不能满足更高的要求,设备没有形成主流品牌,能提供成套设备的厂商更少,用户在设备选型时存在困难。一般的制造商生产规模都较小、技术力量弱,在品质管理和生产成本上都有一定难度。当然,智慧停车场系统的发展并没因此而止步,反而更为迅速。
首先,通过引擎搜索或者查阅相关文献资料,了解了本系统开发的背景以及设计系统的意义所在,收集用户需求信息。其次,在开发工具上,最终确定是基于Mysql数据库,在Python的Flask技术程序设计的基础上实现,设计出系统大致的功能模块。主要从方便系统用户和系统管理员的角度进行分析,明确该系统应该具有的功能。最终是测试系统,通过用例测试发现存在的问题并找到解决的方案。利用现有的开发平台,结合自己所学的知识,在老师的指导帮助下来完成该设计,确保系统的可用性、实用性。
-
- 论文结构与章节安排
本文共分为六章,章节内容安排如下:
第一章:引言。第一章主要介绍了课题研究的背景意义,研究方法以及技术和本文的研究内容与主要工作。
第二章:系统需求分析。第三章主要从系统的用户、功能等方面进行需求分析。
第三章:系统设计。第四章主要对系统框架、系统功能模块、数据库进行功能设计。
第四章:系统实现。第五章主要介绍了系统框架搭建、系统界面的实现。
第五章:系统测试。第六章主要对系统的部分界面进行测试并对主要功能进行测试
需求分析是开发一个系统之前首先要做的,如果一个系统不值得开发或者违反了相关法律法规,那么开发出来的系统将一文不值,所以在开发之前,我们首先要对系统的需求进行分析,分析系统开发是否可行,如果可行的话,再具体分析停车场车辆的管理方面的需求,分析出系统的功能以及对系统的性能进行分析。
技术方面的可行性主要是考虑开发智慧停车场系统的时候采用的开发语言、数据库等是否可行,本智慧停车场系统在语言上选择Python,采用的是Flask框架以及MYSQL数据库,这些技术目前都很成熟,而且Python语言不仅仅支持面向过程,而且还支持面向对象,所以在使用的时候会更加的灵活,在技术选择上完全没有问题。
经济方面的可行性主要考虑的是成本以及效益,从成本方面看,开发过程中使用的Python、Flask、MYSQL、Photoshop等都可以通过网上搜索下载,没有任何费用,开发的成本几乎不存在;从效益方面看,智慧停车场系统的完成能够给停车场管理方面提供支持,降低企业的成本,提高管理的效率,因此在经济上也是没有问题的。
本系统是自行开发的系统,以方便高效在停车场使用,是具有实际意义的系统,开发的环境软件和用到的数据库也都是开源代码,不存在侵权等问题,所以在社会方面也是可行的。
操作方面主要考虑的是用户在使用以及管理人员在管理的时候,是否简单可行,没有任何计算机基础的用户能否使用,开发的智慧停车场系统在设计的时候秉承简单易学的理念,在用户进入系统后都会有固定的导航按钮,只要认字就可以操作完成,而且管理员在管理方面也只需简单的增删改查即可完成,因此在操作上也是可行的。
总的来看,开发的智慧停车场系统在可行性方面是没有问题的,值得开发。
智慧停车场系统的开发主要是提高管理效率,所以在系统的功能方面我们首先要从停车场管理者的角度进行,然后再从停车用户的角度进行,确保能够满足每个用户的需求,因此在功能上主要规划了管理员功能模块、用户功能模块两部分。
(1)角色:管理员的功能分析
管理员是智慧停车场系统当中的最高权限拥有者,作为最高管理者,进入系统的时候必须进行登录到系统中,通过管理员的身份验证,以免别人随意进入使用,给企业带来损失,当管理员通过身份验证后进入到管理员的管理界面,管理员可以发布车位信息,车位信息可以在用户端进行展示,方便用户查看车位情况。然后可以对用户信息进行管理,对用户的车位预订信息进行处理,发布优惠信息以及进行停车费结算;对使用者的权限进行设置,修改其可以使用的功能;对个人信息及其登录密码进行更改。
通过构建用例图,来更好的展示出管理员这个角色所有的功能,如下。
图2.1 管理员角色用例图
普通用户的账号是首先需要进行注册,注册通过后通过账号密码可以登录到系统中,进行相关操作,首页、车位信息、车位预定、车辆入场、车辆出场、优惠信息、兑换记录、收费信息。
通过构建用例图,来更好的展示出普通用户这个角色所有的功能,如下。

图2.2 普通用户角色用例图
评判一个系统好坏的一项重要指标就是性能,下面是对此系统的一些性能进行阐述。
1.系统的安全性和稳定性:智慧停车场系统在管理权限上有着严格的控制,即想登录此平台进行操作,则必须要有操作权限,没有权限的用户是不可能登录平台查看任何的信息和数据,从而确保了系统的安全性。
2.数据的完整性和准确性:第一个是各项记录信息的完整性,信息记录的内容可以为空;第二个是各项信息数据之间相互联系的准确性;第三个是数据在不同记录信息的一致性
3.用户操作系统简单方便
在系统开发中按照“简单易用”的原则,能够使用户对系统的使用一目了然,既能保证用户使用,同时又能保证维护人员方便维护。
系统中的所有用户(管理员、普通用户)都可以实现增加数据功能,所谓的增加、修改、删除数据,图2.5显示的就是在增加数据时的流程。

图2.5增加数据流程图
人无完人,每个人都有出错的时候,在录入系统信息的时候如果信息有错,可以对系统中的数据进行编辑。图2.6显示的就是修改数据的流程。

图2.6修改数据流程图
在系统中经常会出现一些过期的数据,那就可以直接删除这些数据,图2.7就是删除数据时的流程图。

图2.7删除数据流程图
分析完系统的可行性以及功能,接下来就是对系统具体的设计,通过可行性分析我们得出系统是值得开发的,通过功能分析我们可以得出系统具体实现了哪些功能,然后根据功能需求完成系统的功能设计,本章从功能模块以及系统的数据库两个方面进行介绍。
通过上一章节的功能需求分析,可以得出本智慧停车场系统的功能结构图,图3.1就是智慧停车场系统的功能模块图。
图3.1 智慧停车场系统功能模块图
数据库的设计是一个系统的基础,不管什么系统,界面设计的再美观,如果没有一个强大的数据库进行支撑,那也没有办法运行,在设计数据库的时候我们首先对数据库进行分析,然后进行概念模型设计,最后建立数据库表,具体展示如下。
在数据库概念模型设计的时候,一般都采用E-R实体图进行展示,在实体图中可以展示出数据库表中的所有字段名称,本智慧停车场系统中的主要的数据库E-R模型图如下图所示。

图3.2 车位信息E-R关系图

图3.3 车辆入场E-R关系图

图3.4 车辆出场E-R关系图

图3.5 收费信息E-R关系图
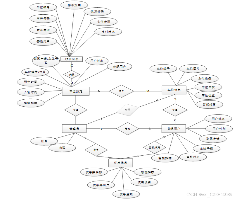
下面是整个智慧停车场系统中主要的数据库表总E-R实体关系图。
图3.6 智慧停车场系统总E-R关系图
在数据库表中我们会看到系统的表名、主键、外键等信息,我们通过数据库表的主键、外键把每个表关联起来,然后在界面中展示,本智慧停车场系统的主要的数据库表如下:
-
- 表discount_information (优惠信息)
| 编号 | 名称 | 数据类型 | 长度 | 小数位 | 允许空值 | 主键 | 默认值 | 说明 |
| 1 | discount_information_id | int | 10 | 0 | N | Y | 优惠信息ID | |
| 2 | coupon_name | varchar | 64 | 0 | Y | N | 优惠券名称 | |
| 3 | coupon_image | varchar | 255 | 0 | Y | N | 优惠券图片 | |
| 4 | discount_amount | int | 10 | 0 | Y | N | 0 | 优惠金额 |
| 5 | instructions_for_use | text | 65535 | 0 | Y | N | 使用说明 | |
| 6 | recommend | int | 10 | 0 | N | N | 0 | 智能推荐 |
| 7 | create_time | datetime | 19 | 0 | N | N | CURRENT_TIMESTAMP | 创建时间 |
| 8 | update_time | timestamp | 19 | 0 | N | N | CURRENT_TIMESTAMP | 更新时间 |
| 编号 | 名称 | 数据类型 | 长度 | 小数位 | 允许空值 | 主键 | 默认值 | 说明 |
| 1 | exchange_records_id | int | 10 | 0 | N | Y | 兑换记录ID | |
| 2 | regular_users | int | 10 | 0 | Y | N | 0 | 普通用户 |
| 3 | user_name | varchar | 64 | 0 | Y | N | 用户姓名 | |
| 4 | coupon_name | varchar | 64 | 0 | Y | N | 优惠券名称 | |
| 5 | coupon_code | varchar | 64 | 0 | Y | N | 优惠券码 | |
| 6 | exchange_date | date | 10 | 0 | Y | N | 兑换日期 | |
| 7 | recommend | int | 10 | 0 | N | N | 0 | 智能推荐 |
| 8 | create_time | datetime | 19 | 0 | N | N | CURRENT_TIMESTAMP | 创建时间 |
| 9 | update_time | timestamp | 19 | 0 | N | N | CURRENT_TIMESTAMP | 更新时间 |
| 编号 | 名称 | 数据类型 | 长度 | 小数位 | 允许空值 | 主键 | 默认值 | 说明 |
| 1 | fee_information_id | int | 10 | 0 | N | Y | 收费信息ID | |
| 2 | regular_users | int | 10 | 0 | Y | N | 0 | 普通用户 |
| 3 | user_name | varchar | 64 | 0 | Y | N | 用户姓名 | |
| 4 | contact_phone_number | varchar | 64 | 0 | Y | N | 联系电话 | |
| 5 | license_plate_number | varchar | 64 | 0 | Y | N | 车牌号码 | |
| 6 | parking_space_number | varchar | 64 | 0 | Y | N | 车位编号 | |
| 7 | parking_fees | int | 10 | 0 | Y | N | 0 | 停车费用 |
| 8 | coupon_code | varchar | 64 | 0 | Y | N | 优惠券码 | |
| 9 | actual_paid_expenses | varchar | 64 | 0 | Y | N | 实付费用 | |
| 10 | pay_state | varchar | 16 | 0 | N | N | 未支付 | 支付状态 |
| 11 | pay_type | varchar | 16 | 0 | Y | N | 支付类型: 微信、支付宝、网银 | |
| 12 | recommend | int | 10 | 0 | N | N | 0 | 智能推荐 |
| 13 | create_time | datetime | 19 | 0 | N | N | CURRENT_TIMESTAMP | 创建时间 |
| 14 | update_time | timestamp | 19 | 0 | N | N | CURRENT_TIMESTAMP | 更新时间 |
-
- 表parking_reservation (车位预定)
| 编号 | 名称 | 数据类型 | 长度 | 小数位 | 允许空值 | 主键 | 默认值 | 说明 |
| 1 | parking_reservation_id | int | 10 | 0 | N | Y | 车位预定ID | |
| 2 | regular_users | int | 10 | 0 | Y | N | 0 | 普通用户 |
| 3 | user_name | varchar | 64 | 0 | Y | N | 用户姓名 | |
| 4 | contact_phone_number | varchar | 64 | 0 | Y | N | 联系电话 | |
| 5 | license_plate_number | varchar | 64 | 0 | Y | N | 车牌号码 | |
| 6 | parking_space_number | varchar | 64 | 0 | Y | N | 车位编号 | |
| 7 | parking_position | varchar | 64 | 0 | Y | N | 车位位置 | |
| 8 | booking_time | datetime | 19 | 0 | Y | N | 预定时间 | |
| 9 | entry_time | datetime | 19 | 0 | Y | N | 入场时间 | |
| 10 | recommend | int | 10 | 0 | N | N | 0 | 智能推荐 |
| 11 | create_time | datetime | 19 | 0 | N | N | CURRENT_TIMESTAMP | 创建时间 |
| 12 | update_time | timestamp | 19 | 0 | N | N | CURRENT_TIMESTAMP | 更新时间 |
| 编号 | 名称 | 数据类型 | 长度 | 小数位 | 允许空值 | 主键 | 默认值 | 说明 |
| 1 | parking_space_information_id | int | 10 | 0 | N | Y | 车位信息ID | |
| 2 | parking_space_number | varchar | 64 | 0 | N | N | 车位编号 | |
| 3 | parking_space_image | varchar | 255 | 0 | Y | N | 车位图片 | |
| 4 | number_of_parking_spaces | int | 10 | 0 | Y | N | 0 | 车位数量 |
| 5 | parking_position | varchar | 64 | 0 | Y | N | 车位位置 | |
| 6 | parking_space_area | varchar | 64 | 0 | Y | N | 车位面积 | |
| 7 | recommend | int | 10 | 0 | N | N | 0 | 智能推荐 |
| 8 | create_time | datetime | 19 | 0 | N | N | CURRENT_TIMESTAMP | 创建时间 |
| 9 | update_time | timestamp | 19 | 0 | N | N | CURRENT_TIMESTAMP | 更新时间 |
-
- 表vehicle_entry (车辆入场)
| 编号 | 名称 | 数据类型 | 长度 | 小数位 | 允许空值 | 主键 | 默认值 | 说明 |
| 1 | vehicle_entry_id | int | 10 | 0 | N | Y | 车辆入场ID | |
| 2 | regular_users | int | 10 | 0 | Y | N | 0 | 普通用户 |
| 3 | user_name | varchar | 64 | 0 | Y | N | 用户姓名 | |
| 4 | contact_phone_number | varchar | 64 | 0 | Y | N | 联系电话 | |
| 5 | license_plate_number | varchar | 64 | 0 | Y | N | 车牌号码 | |
| 6 | parking_space_number | varchar | 64 | 0 | Y | N | 车位编号 | |
| 7 | parking_position | varchar | 64 | 0 | Y | N | 车位位置 | |
| 8 | entry_time | datetime | 19 | 0 | Y | N | 入场时间 | |
| 9 | number_of_entries | int | 10 | 0 | Y | N | 0 | 入场数量 |
| 10 | recommend | int | 10 | 0 | N | N | 0 | 智能推荐 |
| 11 | create_time | datetime | 19 | 0 | N | N | CURRENT_TIMESTAMP | 创建时间 |
| 12 | update_time | timestamp | 19 | 0 | N | N | CURRENT_TIMESTAMP | 更新时间 |
| 编号 | 名称 | 数据类型 | 长度 | 小数位 | 允许空值 | 主键 | 默认值 | 说明 |
| 1 | vehicle_exit_id | int | 10 | 0 | N | Y | 车辆出场ID | |
| 2 | regular_users | int | 10 | 0 | Y | N | 0 | 普通用户 |
| 3 | user_name | varchar | 64 | 0 | Y | N | 用户姓名 | |
| 4 | contact_phone_number | varchar | 64 | 0 | Y | N | 联系电话 | |
| 5 | license_plate_number | varchar | 64 | 0 | Y | N | 车牌号码 | |
| 6 | parking_space_number | varchar | 64 | 0 | Y | N | 车位编号 | |
| 7 | parking_position | varchar | 64 | 0 | Y | N | 车位位置 | |
| 8 | time_of_appearance | datetime | 19 | 0 | Y | N | 出场时间 | |
| 9 | number_of_appearances | int | 10 | 0 | Y | N | 0 | 出场数量 |
| 10 | recommend | int | 10 | 0 | N | N | 0 | 智能推荐 |
| 11 | create_time | datetime | 19 | 0 | N | N | CURRENT_TIMESTAMP | 创建时间 |
| 12 | update_time | timestamp | 19 | 0 | N | N | CURRENT_TIMESTAMP | 更新时间 |
-
- 表regular_users (普通用户)
| 编号 | 名称 | 数据类型 | 长度 | 小数位 | 允许空值 | 主键 | 默认值 | 说明 |
| 1 | regular_users_id | int | 10 | 0 | N | Y | 普通用户ID | |
| 2 | user_name | varchar | 64 | 0 | Y | N | 用户姓名 | |
| 3 | user_gender | varchar | 64 | 0 | Y | N | 用户性别 | |
| 4 | contact_phone_number | varchar | 64 | 0 | Y | N | 联系电话 | |
| 5 | license_plate_number | varchar | 64 | 0 | Y | N | 车牌号码 | |
| 6 | examine_state | varchar | 16 | 0 | N | N | 已通过 | 审核状态 |
| 7 | recommend | int | 10 | 0 | N | N | 0 | 智能推荐 |
| 8 | user_id | int | 10 | 0 | N | N | 0 | 用户ID |
| 9 | create_time | datetime | 19 | 0 | N | N | CURRENT_TIMESTAMP | 创建时间 |
| 10 | update_time | timestamp | 19 | 0 | N | N | CURRENT_TIMESTAMP | 更新时间 |
-
- 表auth (用户权限管理)
| 编号 | 名称 | 数据类型 | 长度 | 小数位 | 允许空值 | 主键 | 默认值 | 说明 |
| 1 | auth_id | int | 10 | 0 | N | Y | 授权ID: | |
| 2 | user_group | varchar | 64 | 0 | Y | N | 用户组: | |
| 3 | mod_name | varchar | 64 | 0 | Y | N | 模块名: | |
| 4 | table_name | varchar | 64 | 0 | Y | N | 表名: | |
| 5 | page_title | varchar | 255 | 0 | Y | N | 页面标题: | |
| 6 | path | varchar | 255 | 0 | Y | N | 路由路径: | |
| 7 | position | varchar | 32 | 0 | Y | N | 位置: | |
| 8 | mode | varchar | 32 | 0 | N | N | _blank | 跳转方式: |
| 9 | add | tinyint | 3 | 0 | N | N | 1 | 是否可增加: |
| 10 | del | tinyint | 3 | 0 | N | N | 1 | 是否可删除: |
| 11 | set | tinyint | 3 | 0 | N | N | 1 | 是否可修改: |
| 12 | get | tinyint | 3 | 0 | N | N | 1 | 是否可查看: |
| 13 | field_add | text | 65535 | 0 | Y | N | 添加字段: | |
| 14 | field_set | text | 65535 | 0 | Y | N | 修改字段: | |
| 15 | field_get | text | 65535 | 0 | Y | N | 查询字段: | |
| 16 | table_nav_name | varchar | 500 | 0 | Y | N | 跨表导航名称: | |
| 17 | table_nav | varchar | 500 | 0 | Y | N | 跨表导航: | |
| 18 | option | text | 65535 | 0 | Y | N | 配置: | |
| 19 | create_time | timestamp | 19 | 0 | N | N | CURRENT_TIMESTAMP | 创建时间: |
| 20 | update_time | timestamp | 19 | 0 | N | N | CURRENT_TIMESTAMP | 更新时间: |
智慧停车场系统中的管理员以及普通用户,想要对车位信息实现查询、管理操作,必须登录到系统当中,每个用户对于各自的功能权限,使用者输入账号、密码,然后通过滑动图片验证成功后,点击“登录”按钮进行登录;在登录界面使用者忘记密码,可以点击“忘记密码”对密码进行找回,也支持新的用户进行注册,登录界面展示如下图4.1所示。
图4.1 登录界面图
系统在设计的时候,管理员可以对车位信息进行增删改查操作,用户登录系统后点击“车位信息”列表,可以查看车位信息。车位信息界面如下图4.2所示。
图4.2 车位信息界面图
管理员点击“用户管理”菜单下单“普通用户”按钮可以查看到系统的所有注册用户,可以选择某一用户,点击后面的“详情”按钮,可以查看详情。用户界面如下图4.3所示。
图4.3 用户界面图
管理员点击“优惠信息”按钮可以查看到系统的所有优惠信息列表,如果想要发布新的优惠信息,点击右上角“添加”按钮,然后输入优惠信息,点击“提交”按钮进行提交,选择某一优惠信息,点击后面的“详情”按钮,可以查看优惠信息详情,同时也支持对已有的优惠信息进行删除和查询。优惠信息界面如下图4.4所示。
图4.4 优惠信息界面图
管理员点击“车位预定”按钮可以查看到系统所有车位预定信息,选择某一车位预定,点击后面的“详情”按钮,可以查看车位预定详情。车位预定界面如下图4.5所示。
图4.5 车位预定界面图
管理员点击“兑换信息管理”可以查看到所有的兑换信息,选择某一兑换信息,点击后面的“详情”按钮,可以查看兑换信息详情,用户可以在界面的优惠券信息中进行兑换。界面如下图4.6所示。
图4.6 优惠券信息界面图
用户点击“优惠券信息”按钮可以查看到所有的优惠券信息,可以点击某一个进行兑换操作。优惠券兑换界面如下图4.7所示。
图4.7 优惠券兑换界面图
用户在此界面中可以输入车辆出场时间、数量等进行出场操作。车辆出场界面如下图4.8所示。
图4.8 车辆出场界面图
用户点击“收费信息”按钮可以查看到自己的车位结算费用信息,可以进行费用核对确认,收费信息界面如下图4.9所示。
图4.9 收费信息界面图
用户核对完停车费用后可以进行在线支付操作。支付界面如下图4.10所示。
图4.10 支付界面图
到此,系统的开发基本完成,接下来我们对系统的实验与结果进行分析,确保系统能够正常运行,进而投入使用,对系统的实验与结果分析的检测方法就是对系统的测试,测试是系统完成的最后一步,没有测试过的系统是不能进行投入使用的,否则一旦发生bug就会造成损失,下面我们从测试的方法以及测试的用例两部分进行分析,最后给出系统的测试结果。
系统的测试方面有两种,一种是黑盒测试,另一种则为白盒测试,黑盒测试通俗来说就是功能方面的测试,我们也称之为需求测试,在黑盒测试的过程中,我们是不知道其开发原理的,只是作为一名使用者对系统进行测试,我们主要是凭借之前的测试经验,取一些临界值,然后通过测试用例来对其进行测试,这种测试方法是最快的查找问题方法,其次我们可以找一些具有代表性的数据,对系统进行用例测试,在黑盒测试的过程中常用的测试工具是winrunner和AutoRunner;白盒测试我们称之为结果测试,也就是逻辑驱动测试,在白盒测试的过程中,我们主要是根据系统开发的原理进行测试的,主要是以开发者的身份去测试这个代码是不是完成了其具体的功能,实现的具体路径对不对,当然这种测试方法是费时费力的,因为每个功能,他的运行路径不止一条,通过对程序当中运行的路径进行测试,检测开发的代码是不是存在bug,有没有实现预期,在白盒测试的过程中常用的测试工具为Jcontract、C++ Test以及CodeWizard等。
登录模块的功能测试:
表5.1 登录模块功能测试表
| 测试名称 | 测试功能 | 操作过程 | 预期结果 | 测试结果 |
| 登录模块测试 | 登录成功的情况 | 使用者可以通过浏览器进入到智慧停车场系统登录界面,输入用户名:admin和密码admin后,选择管理员这一身份,点击“登录”按钮。 | 成功登录到管理员管理的界面 | 正确 |
| 登录模块测试 | 登录失败的情况 | 使用者可以通过浏览器进入到智慧停车场系统登录界面,输入用户名:admin和密码111后,选择管理员这一身份,点击“登录”按钮。 | 系统提示“用户名和密码不匹配” | 正确 |
普通用户信息添加功能测试:
表5.2 普通用户信息添加功能测试表
| 测试名称 | 测试功能 | 操作过程 | 预期结果 | 测试结果 |
| 普通用户添加模块测试 | 普通用户添加成功的情况 | 在“人员管理”菜单中点击“普通用户”会显示出所有的普通用户信息,点击“添加”,输入普通用户信息后,点击“提交”按钮。 | 提示添加成功 | 正确 |
| 普通用户添加模块测试 | 普通用户添加失败的情况 | 在“人员管理”菜单中点击“普通用户”会显示出所有的普通用户信息,点击“添加”,输入不输入账号=号,其他信息正常填写后,点击“提交”按钮。 | 提示“添加失败,账号不能为空” | 正确 |
查询车位信息功能模块测试:
表5.3 查询车位信息功能测试表
| 测试名称 | 测试功能 | 操作过程 | 预期结果 | 测试结果 |
| 查询车位功能测试 | 查询车位成功的情况 | 用户在菜单栏中点击“车位信息”,然后查看所有的车位信息 | 查询成功 | 正确 |
预定信息功能模块测试:
表5.4 预定信息功能测试表
| 测试名称 | 测试功能 | 操作过程 | 预期结果 | 测试结果 |
| 预定信息功能测试 | 预定成功的情况 | 用户在“车位预定”菜单可以进行车位预定,提交预定信息。 | 预定完成 | 正确 |
在本章节对智慧停车场系统进行了黑白盒测试,并对系统中的部分功能进行了用例分析,能够发现系统还是比较稳定的,系统的所有功能基本可以实现,能够满足管理员以及用户对车位信息的查询、管理的需求。通过测试可以看出在系统的运行过程中,其功能完整,对于输入的错误信息,能够把错误信息提示出来,方便用户操作的时候发现自己输入的信息哪里有错误,进而进行改正,而且系统界面都设有导航栏,操作非常便捷,不需要对使用者进行任何培训。
经过了几个月的努力,本智慧停车场系统终于完成了,虽然在校期间也开发过一些小型的系统,但是都是在老师的讲解以及辅助下完成的,没有经历过开发之前的需求分析、系统分析,都是直接从系统设计开始的,因此本次开发的智慧停车场系统对我意义重大。
在开发系统最初,首先对各个停车场管理方面的需求进行调研,了解对于用户来说,开发的系统需要实现哪些功能才能满足他们的需求,对需求进行分析;其次选择自己比较熟悉的Python语言,MYSQL数据库,使用Flask框架来设计开发,通过知网库、学校图书馆等地方查阅、学习这些技术,掌握编程的思想和方法,然后就是对系统进行分析,从系统开发的可行性、系统实现的功能、系统应该具备的性能以及系统的操作流程方面,对系统进行全方位的分析,确定系统的最终功能,从而对系统的功能和数据库进行设计,最后就是系统的实现以及对实现的功能的测试,确保系统能够稳定的运行。
在开发的过程中暴露出了自己的很多问题,比如前期的准备还是不够充分,不能完全掌握其操作流程;在开发过程中对Python的编程掌握的还不够熟练以及对系统的环境配置上还存在很多问题,经常会导致项目在运行的时候出现错误。学无止境,通过一边查阅资料一边向导师请教,慢慢的解决了这些问题,在以后的学习、工作者我会更加严谨,通过本项目的开发,我将会受益终生!
参考文献
[1]徐铭.智慧停车场规划应用与研究——以青岛生态智慧城公交停车场工程为例[J].建筑设计管理,2021,38(12):49-53.
[2]苏建志,王锋,李嘉煌.基于5G网络的智慧无人值守停车场系统设计[J].泉州师范学院学报,2021,39(06):80-86.
[3]路漫漫.基于交互优化的城市商业智能停车场管理系统[J].软件,2021,42(12):158-162.
[4]雷明海.地下停车场停车智能化方案[J].现代建筑电气,2021,12(11):55-58.
[5]周哲,胡钊政,李娜,肖汉彪,伍锦祥.面向智能车的地下停车场环视特征地图构建与定位[J].测绘学报,2021,50(11):1574-1584.
[6]刘新艳.浅析地下智能停车场定位技术[J].西部特种设备,2021,4(04):37-39.
[7]潘昊飞,王晓乐,李浩宇,陈涛.基于Raspberry Pi和arduino的智能停车场设计与实现[J].电子制作,2021(15):70-72.
[8]丁姝萌,辜林.基于分布式设备及智慧决策的停车场管理系统[J].软件,2021,42(06):13-15.
[9]李怀锋.Android设备停车场管理系统的关键问题研究[J].山西建筑,2021,47(10):167-169.
[10]潘宇,张叶茂,莫淑贤.基于云平台的物联网停车场管理系统设计[J].软件工程,2021,24(04):51-54+46.
[11]田金博. 多停车场信息协同管理系统设计与实现[D].长安大学,2021.
[12]孙曜. 智能停车场信息管理系统设计与实现[D].扬州大学,2020
[13]孔玉玉. 浅析项目化教学在Python程序设计课程中的应用 [J]. 考试周刊, 2023, (46): 27-30.
[14]Tatsuro Y ,Yusuke K ,Yuka H , et al. MO32-6 The development of an expert panel support program using the Python programming language [J]. Annals of Oncology, 2023, 34 (S3): S1416-S1417.
[15]韩新伟,张真真. 智慧停车企业的竞争战略研究——以捷顺科技为例 [J]. 河北企业, 2023, (10): 36-40.
[16]孙健,徐硕,李健. Python语言程序设计混合式教学改革 [J]. 计算机教育, 2023, (10): 82-86.
[17]Kim Y ,Kim J ,Lee W . Effect of Block-Based Python Programming Environment on Programming Learning [J]. Applied Sciences, 2023, 13 (19):
[18]Singh S M . Programming with Python:And Its Applications to Physical Systems[M]. Taylor and Francis;Manakin Press: 2023-08-23.
[19]张麒. 城市智慧停车场规划及设计——以山西综改区唐槐路城市智慧停车场工程为例 [J]. 四川水泥, 2023, (02): 86-88+91..
致 谢
“致谢”意味着论文的结束,也意味着自己的毕业设计顺利完成,同时也代表了自己的大学生涯即将结束,我即将要离开自己敬爱的老师和亲爱的同学们,在这里我首先要感谢的就是所有的老师,“春满江山绿满园,桃李争春露笑颜,东西南北春常在,唯有师恩留心间”,他们无论在我的学业还是在我的生活上付出了所有,对我谆谆教诲;其次我要感谢我的指导老师,他在我的整个毕业设计当中起着引导作用,每当我有困难的时候,他总会第一时间帮助我,引导我进行解决问题,而不是直接告诉我答案,“授人以鱼不如授人以渔”,指导老师的这种做法让我受益终生,同时我也从指导老师身上学习到了许多的开发技巧以及检验,这对我今后的开发起着十分重要的作用;再次,我需要感谢我的同学、室友,他们不仅仅在毕业设计上给我许多帮助意见,在大学同窗四年,他们给过我的帮助太多了,我对他们有太多的不舍,无法用言语表示,我相信在以后的人生道路上只要想到他们,我心里就会很温暖,这种友情是任何感情替代不了的;最后我还要感谢家人,感谢自己,感谢家人对我的支持,感谢自己在学业上的坚持,我相信我以后的道路会越来越好。
630

被折叠的 条评论
为什么被折叠?



