目录
随着社会的发展和城市化进程的加速,流浪动物问题逐渐成为社会关注的热点。流浪动物救助管理不仅关系到动物福利,也体现了社会的文明程度。然而,现有的流浪动物救助管理方式往往面临诸多挑战,如信息不对称、资源分配不均、管理效率低下等。springboot框架以其高效、稳定和易于维护的特点,广泛应用于企业级应用开发。在流浪动物救助管理领域,springboot框架的应用可实现系统的模块化、可扩展性和可维护性,从而提高系统的运行效率和稳定性。因此,借助先进的信息技术,开发一款springboot流浪动物助养系统,对于提升救助管理水平具有重要意义。
本文提出的springboot流浪动物助养系统是采用基于Java语言、MySQL数据库、 springboot 框架为基础进行开发。通过系统可以更及时准确地发布新闻资讯、动物信息等相关信息,提高公众对流浪动物救助工作的关注和参与度,促进流浪动物的救助和领养工作,改善社会对待流浪动物的态度,有助于提高流浪动物的生存力。
关键词:流浪动物;救助管理;springboot
Abstract
With the development of society and the acceleration of urbanization, the issue of stray animals has gradually become a hot topic of social concern. The rescue and management of stray animals not only relates to animal welfare, but also reflects the level of social civilization. However, the existing management methods for rescuing stray animals often face many challenges, such as information asymmetry, uneven resource allocation, and low management efficiency. The springboot framework is widely used in enterprise level application development due to its high efficiency, stability, and ease of maintenance. In the field of stray animal rescue management, the application of the springboot framework can achieve modularity, scalability, and maintainability of the system, thereby improving the operational efficiency and stability of the system. Therefore, with the help of advanced information technology, developing a springboot stray animal support system is of great significance for improving the level of rescue management.
The springboot stray animal support system proposed in this article is developed based on Java language, MySQL database, and the springboot framework. Through the system, news and animal information can be released more timely and accurately, increasing public attention and participation in the rescue of stray animals, promoting the rescue and adoption of stray animals, improving social attitudes towards stray animals, and helping to enhance the survival of stray animals.
Keywords:Wandering animals; Rescue management; Springboot
1 绪论
1.1 选题背景与意义
近年来,随着城市化进程的加快,人们生活节奏加快,对于宠物的照顾和管理渐渐疏忽。导致大量的流浪动物出现在城市街头。据估计,全球每年约有 1.5 亿只无家可归的宠物,其中大部分被遗弃在街头或公共场所。这些流浪动物中,许多患有疾病或伤势严重,得不到及时的救助和治疗。流浪动物问题已经成为一个备受关注的社会问题,大量的流浪动物得不到有效的救助和治疗,面临着生存困境。springboot框架以其高效、稳定和易于维护的特点,广泛应用于企业级应用开发。借助先进的信息技术,开发一款springboot流浪动物助养系统,有助于提升流浪动物救助管理水平。
随着城市化的不断发展和人类对动物的关注度不断提高,流浪动物问题已经成为一个备受关注的社会问题。研究并设计一个springboot流浪动物助养系统具有重要的意义。
首先,通过系统发布动物信息,通过救助站和用户的救助领养,可以帮助更多的流浪动物重新找到一个温暖的家,从而减少流浪动物的数量。
其次,通过系统,可以更好地记录流浪动物信息、促进领养和跟踪等,提高流浪动物的领养率和生存力,减少流浪动物对社会的负面影响,构建人与动物和谐共处的生活环境。
再次,有利于公共卫生安全,流浪动物可能会传播疾病,对公共卫生安全造成威胁。通过建立springboot流浪动物助养系统,对流浪动物进行领养或救助,可以有效降低疾病传播的风险,保障公共卫生安全。
1.2国内外目前现状
在国内,流浪动物问题日益凸显,流浪动物数量不断增长,给社会带来诸多挑战。这些挑战包括公共卫生问题、社会安全隐患以及生态环境压力等。因此,流浪动物救助管理成为了一个备受关注的社会议题。
近年来,我国在流浪动物救助管理方面的研究逐渐深入。学者们对于流浪动物救助的模式、方法以及技术手段进行了广泛探讨,涉及的管理理论涵盖了社会学、管理学、动物学等多个学科。同时,对于流浪动物的心理和生理健康问题也有了更深入的了解。在技术方面,目前国内流浪动物救助仍面临识别、追踪、数据分析等方面的技术瓶颈。在政策与法律法规方面,尽管我国已有相关的动物保护法律,但在具体执行过程中仍存在诸多困难,如处罚力度不够、执行不力等。此外,社会对于流浪动物的认识和态度也是一大挑战,提高公众意识是解决这一问题的关键。
目前已有一些智能技术和产品应用于流浪动物救助管理,如智能项圈、宠物定位器等。这些技术可以帮助追踪和管理流浪动物,提高救助效率。此外,一些非政府组织和社会团体也在积极参与到流浪动物救助的行动中,提供了很多切实可行的解决方案。同时,越来越多的组织和人士开始关注和参与到流浪动物救助的行动中。例如,一些公益组织定期开展流浪动物绝育、疫苗接种等活动,降低流浪动物数量。同时,也有不少企业和个人通过捐款捐物、领养等方式为流浪动物提供帮助。这些努力已经在一定程度上改善了流浪动物的生活状况。
在国外,自20世纪中期以来,许多西方国家开始重视流浪动物问题,纷纷建立起相应的救助管理系统。这些系统通常包括收容所、救援组织、兽医诊所和领养机构等,形成了一个庞大的社会网络。目前,许多国家已经形成了较为完善的救助体系,为流浪动物提供了更好的生活条件和更多的被领养的机会。在美国,流浪动物救助系统十分发达,民间组织众多,政府也提供了相应的支持。特色在于重视动物福利和权益保护,同时鼓励领养和坚决反对安乐死。在英国,流浪动物救助系统强调教育和宣传,鼓励人们负责任地对待动物,同时还开展了广泛的社区支持项目。在德国,流浪动物救助系统以政府为主导,设立了大量的动物收容所,同时重视对虐待动物行为的法律制裁。
近年来,国外的研究机构对流浪动物救助管理问题进行了深入研究,涉及社会学、心理学、经济学和法学等多个领域。这些研究不仅提供了理论支持,还为实践提供了实证依据,推动了救助系统的发展和完善。
2 系统分析
系统分析是开发一个项目的先决条件,通过系统分析可以很好的了解系统的主体用户的基本需求情况,同时这也是项目的开发的原因。首先对项目的具体需求进行分析,分析的手段一般都是通过用户的用例图来实现。进而对系统开发进行可行性分析,通常包括技术可行性、经济可行性等,可行性分析同时也是从项目整体角度进行的分析。下面是详细的介绍。
2.1 系统需求分析
按照springboot流浪动物助养系统的角色,主要包括志愿者用户模块、普通用户模块和管理员模块,各模块功能具体如下:
1. 志愿者用户功能:
(1)注册登录:访客可以通过注册成为系统用户,注册后且通过管理员审核后可以用账号密码进行登录。
(2)首页:用户可以查看系统首页展示的轮播图、新闻资讯、动物资讯推荐等信息。
(3)通知公告:用户可以查看系统发布的通知公告信息。
(4)动物资讯:用户点可以查看动物资讯列表中的某一资讯详情并进行点赞、收藏和发表评论操作。
(5)宠物信息:用户可以查看宠物信息列表中的某一动物详情并进行点赞、收藏和发表评论操作。
(5)我的: 用户可以修改我的账户中的个人资料和登录密码、可以查看和管理个人中心中的任务分配、救助信息、收藏。
2. 普通用户功能:
(1)注册登录:访客可以通过注册成为系统用户,注册后且通过管理员审核后可以用账号密码进行登录。
(2)首页:用户可以查看系统首页展示的轮播图、新闻资讯、动物资讯推荐等信息。
(3)通知公告:用户可以查看系统发布的通知公告信息。
(4)动物资讯:用户点可以查看动物资讯列表中的某一资讯详情并进行点赞、收藏和发表评论操作。
(6)动物救助;用户可以发表动物救助信息。
(7)宠物信息:用户可以查看宠物信息列表中的某一宠物详情并进行点赞、收藏、发表评论和在线完成申请领养信息提交。
(8)我的:用户可以修改我的账户中的个人资料和登录密码、可以查看和管理个人中心中的领养信息、助养信息、动物求助、救助信息、收藏。
3.管理员功能:
(1)后台首页:管理员可以查看后台首页展示的信息。
(2)系统用户:管理员可以对查看某一系统用户信息详情并进行审核,可以对系统用户信息进行查询、添加、重置和删除操作。
(3)宠物信息管理:管理员可以对宠物信息进行添加,可以查看宠物信息列表中某一宠物信息详情和评论信息,可以对宠物信息列表进行查询、重置和删除操作。
(4)领养信息管理:管理员可以查看领养信息列表中某一领养信息详情并进行审核和回复;管理员可以对领养信息列表进行查询、重置和删除操作。
(5)救助信息管理:管理员可以查看救助信息列表中某一救助信息详情并进行审核和回复;管理员可以对领养信息列表进行查询、重置和删除操作。
(6)助养信息管理:管理员可以对助养信息进行添加,可以查看助养信息列表中某一助养信息详情,可以对助养信息列表进行查询、重置和删除操作。
(7)任务分配管理:管理员可以查看任务分配列表中某一任务分配详情并进行审核和回复;管理员可以对任务分配列表进行查询、重置、添加和删除操作。
(8)系统管理:管理员可以对轮播图进行查询、重置、添加和删除操作。
(9) 留言管理:管理员可以对留言列表进行查询、重置和删除操作,可以查看某一留言具体详情并回复。
(10)通知公告管理:管理员可以对通知公告进行查询、重置、添加和删除操作。
(11)资源管理:管理员可以添加资讯分类信息、可以查看新闻资讯列表中某一资讯详情和评论信息,可以对新闻资讯列表信息进行查询、重置、添加和删除操作。
(12)我的:管理员可以修改个人信息和登录密码。
springboot流浪动物助养系统的非功能性需求比如springboot流浪动物助养系统的安全性怎么样,可靠性怎么样,性能怎么样,可拓展性怎么样等。具体可以表示在如下2-1表格中:
表2-1springboot流浪动物助养系统非功能需求表
| 安全性 | 主要指springboot流浪动物助养系统数据库的安装,数据库的使用和密码的设定必须合乎规范。 |
| 可靠性 | 可靠性是指springboot流浪动物助养系统能够安装用户的指示进行操作,经过测试,可靠性90%以上。 |
| 性能 | 性能是影响springboot流浪动物助养系统占据市场的必要条件,所以性能最好要佳才好。 |
| 可扩展性 | 比如数据库预留多个属性,比如接口的使用等确保了系统的非功能性需求。 |
| 易用性 | 用户只要跟着springboot流浪动物助养系统的页面展示内容进行操作,就可以了。 |
| 可维护性 | springboot流浪动物助养系统开发的可维护性是非常重要的,经过测试,可维护性没有问题 |
通过2.1.1功能的分析,得出了本springboot流浪动物助养系统的用例图:
志愿者用户角色的用例图如下图2-1所示。

图2-1 志愿者用户角色用例图
普通用户角色的用例图如下图2-2所示。

图2-2 普通用户角色用例图
管理员角色的用例图如下图2-3所示。

图2-3 管理员角色用例图
2.2可行性分析
springboot是一种基于Java的成熟框架,广泛应用于电子商务领域。采用springboot框架开发有助于提高系统的可拓展性和可维护性,MySQL数据库具有强大的数据处理能力,能够有效的存储和管理系统中的各项数据。因此从技术上来说是可行的。
- 经济可行性:
springboot框架是开源的,拥有大量的社区支持和丰富的学习资源。使用springboot框架进行开发可以降低开发成本,缩短开发周期。此外,springboot框架本身具有较高的可维护性和可扩展性,开发人员可以很方便地完成前后端的数据交互。此外,springboot框架中的Spring MVC框架可以简化Web开发的流程,进一步降低了开发成本。因此从经济层面上分析是可行的。
- 社会可行性:
流浪动物的问题是一个普遍的社会问题,许多城市都面临着流浪动物的救助问题。因此,开发一个springboot流浪动物助养系统是符合社会需求的,是可行的。
3 系统设计
本章主要讨论的内容包括springboot流浪动物助养系统的环境配置及关键技术、文件组织结构、系统功能模块设计、数据库设计。
3.1 环境配置及关键技术
本系统运行在Java JDK 1.8及以上版本的环境中,推荐使用JDK 1.8。此外,还需要安装Tomcat 7.x、8.x或9.x版本的服务器,以支持Web应用程序的运行。
- 开发工具
IDEA(2020版)/My Eclipse(2017)/Eclipse、Vs Code
- 数据库环境
- 本系统采用MySQL 5.7及以上版本作为数据库管理系统,需要安装MySQL数据库并配置好相关的数据库连接参数。此外,可以使用Navicat等数据库管理工具,方便地对数据库进行管理和操作。
- 硬件环境:该系统可以在Windows 7/8/10/11上运行,内存要求8GB以上。
- 其他:系统可能需要其他的第三方库或框架,例如Spring、Spring MVC、MyBatis、VUE等。
1 .Spring框架:Spring提供了一系列的解决方案和强大的扩展功能。其核心是IOC容器,负责管理对象的创建和依赖关系。
2. Spring MVC框架:用于构建Web应用程序,它充当了控制器层,处理所有的HTTP请求和响应。通过注解驱动的方式,使得MVC架构更加简洁易用。
3. MyBatis框架: MyBatis框架是一个持久层框架,通过配置文件和注解方式将接口与SQL语句绑定,使数据库访问操作更加直接和简洁。
4. springboot架构:通过将Spring、Spring MVC、MyBatis这三个框架整合,形成了一个强大的开发框架。Spring负责基础功能,Spring MVC处理Web请求,而MyBatis则与数据库交互。
5. 数据库技术:系统采用MySQL数据库,使用JDBC连接数据库,执行SQL语句,实现对数据的增删改查操作。
6. 前端技术:前端界面使用了HTML、CSS和JavaScript等技术,使得界面更加友好易
用。同时,通过AJAX技术实现前后端数据的交互。
- 安全技术:系统使用Spring Security进行权限控制和安全性保护,确保只有授权用
户才能访问特定的功能和数据。
3.2 文件组织结构
springboot流浪动物助养系统的文件组织结构主要包括以下几个部分内容:
- 源代码目录结构
SRC/main/java:存放Java源代码的目录。
SRC/main/resources:存放配置文件、数据源配置、日志配置等的目录。
SRC/test/java:存放测试代码的目录。
- Java源代码目录结构
com.example.shelter(根据项目名称自行替换):存放所有的包和类。
Controller:存放所有的Controller类。
Mapper:存放所有的Mapper接口和XML映射文件。
Model:存放所有的数据模型类。
Service:存放所有的业务逻辑服务类。
3. 资源目录结构
db:存放数据库脚本、数据迁移脚本等。
log4j2.xml:Log4j2的配置文件。
Mybatis-config.xml:MyBatis的全局配置文件。
application.properties:Spring Boot的配置文件。
4.测试代码目录结构
com.example.shelter(与Java源代码目录结构一致):存放所有的测试类。
5. Web前端目录结构
public:存放静态资源:如Java Script、CSS、HTML、图片等。
SRC:存放前端开发代码,如VUE、React等。
- 文档和文档生成
使用如Swagger或Spring Fox来生成API文档,并放在专门的文档文件夹中。
- 数据库
使用MySQL,包含数据库脚本、数据迁移脚本等。
- 项目构建和部署脚本
例如用于打包和部署的脚本,可以放在scripts文件夹中。
3.3系统功能模块设计
在上一章节中主要对系统的功能性需求和非功能性需求进行分析,并且根据需求分析了本springboot流浪动物助养系统中的用例。那么接下来就要开始对本springboot流浪动物助养系统的主要功能和数据库开始进行设计。springboot流浪动物助养系统根据前面章节的需求分析得出,其总体功能模块图如下图3-2所示。

图3-2 springboot流浪动物助养系统功能模块图
3.4 数据库设计
数据库设计一般包括需求分析、概念模型设计、数据库表建立三大过程,其中需求分析前面章节已经阐述,概念模型设计有概念模型和逻辑结构设计两部分。
3.4.1 数据库概念模型设计
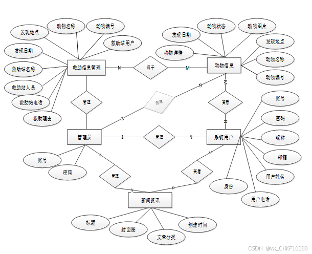
下面是整个springboot流浪动物助养系统中主要的数据库表总E-R实体关系图。

图3-3 springboot流浪动物助养系统总E-R关系图
3.4.2 数据库逻辑结构设计
通过上一小节中springboot流浪动物助养系统中总E-R关系图上得出一共需要创建很多个数据表。在此主要罗列几个主要的数据库表结构设计。
表access_token (登陆访问时长)
| 编号 | 名称 | 数据类型 | 长度 | 小数位 | 允许空值 | 主键 | 默认值 | 说明 |
| 1 | token_id | int | 10 | 0 | N | Y | 临时访问牌ID | |
| 2 | token | varchar | 64 | 0 | Y | N | 临时访问牌 | |
| 3 | info | text | 65535 | 0 | Y | N | ||
| 4 | maxage | int | 10 | 0 | N | N | 2 | 最大寿命:默认2小时 |
| 5 | create_time | timestamp | 19 | 0 | N | N | CURRENT_TIMESTAMP | 创建时间: |
| 6 | update_time | timestamp | 19 | 0 | N | N | CURRENT_TIMESTAMP | 更新时间: |
| 7 | user_id | int | 10 | 0 | N | N | 0 | 用户编号: |
表adoption_information (领养信息)
| 编号 | 名称 | 数据类型 | 长度 | 小数位 | 允许空值 | 主键 | 默认值 | 说明 |
| 1 | adoption_information_id | int | 10 | 0 | N | Y | 领养信息ID | |
| 2 | regular_users | int | 10 | 0 | Y | N | 0 | 普通用户 |
| 3 | user_name | varchar | 64 | 0 | Y | N | 用户姓名 | |
| 4 | pet_type | varchar | 64 | 0 | Y | N | 宠物类型 | |
| 5 | pet_name | varchar | 64 | 0 | Y | N | 宠物名称 | |
| 6 | pet_gender | varchar | 64 | 0 | Y | N | 宠物性别 | |
| 7 | pet_age | varchar | 64 | 0 | Y | N | 宠物年龄 | |
| 8 | adoption_time | date | 10 | 0 | Y | N | 领养时间 | |
| 9 | examine_state | varchar | 16 | 0 | N | N | 未审核 | 审核状态 |
| 10 | create_time | datetime | 19 | 0 | N | N | CURRENT_TIMESTAMP | 创建时间 |
| 11 | update_time | timestamp | 19 | 0 | N | N | CURRENT_TIMESTAMP | 更新时间 |
表animal_help (动物求助)
| 编号 | 名称 | 数据类型 | 长度 | 小数位 | 允许空值 | 主键 | 默认值 | 说明 |
| 1 | animal_help_id | int | 10 | 0 | N | Y | 动物求助ID | |
| 2 | regular_users | int | 10 | 0 | Y | N | 0 | 普通用户 |
| 3 | user_name | varchar | 64 | 0 | Y | N | 用户姓名 | |
| 4 | contact_number | varchar | 16 | 0 | Y | N | 联系电话 | |
| 5 | help_seeking_time | date | 10 | 0 | Y | N | 求助时间 | |
| 6 | help_with_pictures | varchar | 255 | 0 | Y | N | 求助图片 | |
| 7 | help_seeking_area | varchar | 64 | 0 | Y | N | 求助地区 | |
| 8 | help_details | text | 65535 | 0 | Y | N | 求助详情 | |
| 9 | hits | int | 10 | 0 | N | N | 0 | 点击数 |
| 10 | praise_len | int | 10 | 0 | N | N | 0 | 点赞数 |
| 11 | location_address | varchar | 64 | 0 | Y | N | 当前位置 | |
| 12 | location_lng | varchar | 64 | 0 | Y | N | 当前位置经度 | |
| 13 | location_lat | varchar | 64 | 0 | Y | N | 当前位置纬度 | |
| 14 | create_time | datetime | 19 | 0 | N | N | CURRENT_TIMESTAMP | 创建时间 |
| 15 | update_time | timestamp | 19 | 0 | N | N | CURRENT_TIMESTAMP | 更新时间 |
表article (文章:用于内容管理系统的文章)
| 编号 | 名称 | 数据类型 | 长度 | 小数位 | 允许空值 | 主键 | 默认值 | 说明 |
| 1 | article_id | mediumint | 8 | 0 | N | Y | 文章id:[0,8388607] | |
| 2 | title | varchar | 125 | 0 | N | Y | 标题:[0,125]用于文章和html的title标签中 | |
| 3 | type | varchar | 64 | 0 | N | N | 0 | 文章分类:[0,1000]用来搜索指定类型的文章 |
| 4 | hits | int | 10 | 0 | N | N | 0 | 点击数:[0,1000000000]访问这篇文章的人次 |
| 5 | praise_len | int | 10 | 0 | N | N | 0 | 点赞数 |
| 6 | create_time | timestamp | 19 | 0 | N | N | CURRENT_TIMESTAMP | 创建时间: |
| 7 | update_time | timestamp | 19 | 0 | N | N | CURRENT_TIMESTAMP | 更新时间: |
| 8 | source | varchar | 255 | 0 | Y | N | 来源:[0,255]文章的出处 | |
| 9 | url | varchar | 255 | 0 | Y | N | 来源地址:[0,255]用于跳转到发布该文章的网站 | |
| 10 | tag | varchar | 255 | 0 | Y | N | 标签:[0,255]用于标注文章所属相关内容,多个标签用空格隔开 | |
| 11 | content | longtext | 2147483647 | 0 | Y | N | 正文:文章的主体内容 | |
| 12 | img | varchar | 255 | 0 | Y | N | 封面图 | |
| 13 | description | text | 65535 | 0 | Y | N | 文章描述 |
表article_type (文章分类)
| 编号 | 名称 | 数据类型 | 长度 | 小数位 | 允许空值 | 主键 | 默认值 | 说明 |
| 1 | type_id | smallint | 5 | 0 | N | Y | 分类ID:[0,10000] | |
| 2 | display | smallint | 5 | 0 | N | N | 100 | 显示顺序:[0,1000]决定分类显示的先后顺序 |
| 3 | name | varchar | 16 | 0 | N | N | 分类名称:[2,16] | |
| 4 | father_id | smallint | 5 | 0 | N | N | 0 | 上级分类ID:[0,32767] |
| 5 | description | varchar | 255 | 0 | Y | N | 描述:[0,255]描述该分类的作用 | |
| 6 | icon | text | 65535 | 0 | Y | N | 分类图标: | |
| 7 | url | varchar | 255 | 0 | Y | N | 外链地址:[0,255]如果该分类是跳转到其他网站的情况下,就在该URL上设置 | |
| 8 | create_time | timestamp | 19 | 0 | N | N | CURRENT_TIMESTAMP | 创建时间: |
| 9 | update_time | timestamp | 19 | 0 | N | N | CURRENT_TIMESTAMP | 更新时间: |
表auth (用户权限管理)
| 编号 | 名称 | 数据类型 | 长度 | 小数位 | 允许空值 | 主键 | 默认值 | 说明 |
| 1 | auth_id | int | 10 | 0 | N | Y | 授权ID: | |
| 2 | user_group | varchar | 64 | 0 | Y | N | 用户组: | |
| 3 | mod_name | varchar | 64 | 0 | Y | N | 模块名: | |
| 4 | table_name | varchar | 64 | 0 | Y | N | 表名: | |
| 5 | page_title | varchar | 255 | 0 | Y | N | 页面标题: | |
| 6 | path | varchar | 255 | 0 | Y | N | 路由路径: | |
| 7 | position | varchar | 32 | 0 | Y | N | 位置: | |
| 8 | mode | varchar | 32 | 0 | N | N | _blank | 跳转方式: |
| 9 | add | tinyint | 3 | 0 | N | N | 1 | 是否可增加: |
| 10 | del | tinyint | 3 | 0 | N | N | 1 | 是否可删除: |
| 11 | set | tinyint | 3 | 0 | N | N | 1 | 是否可修改: |
| 12 | get | tinyint | 3 | 0 | N | N | 1 | 是否可查看: |
| 13 | field_add | text | 65535 | 0 | Y | N | 添加字段: | |
| 14 | field_set | text | 65535 | 0 | Y | N | 修改字段: | |
| 15 | field_get | text | 65535 | 0 | Y | N | 查询字段: | |
| 16 | table_nav_name | varchar | 500 | 0 | Y | N | 跨表导航名称: | |
| 17 | table_nav | varchar | 500 | 0 | Y | N | 跨表导航: | |
| 18 | option | text | 65535 | 0 | Y | N | 配置: | |
| 19 | create_time | timestamp | 19 | 0 | N | N | CURRENT_TIMESTAMP | 创建时间: |
| 20 | update_time | timestamp | 19 | 0 | N | N | CURRENT_TIMESTAMP | 更新时间: |
表collect (收藏)
| 编号 | 名称 | 数据类型 | 长度 | 小数位 | 允许空值 | 主键 | 默认值 | 说明 |
| 1 | collect_id | int | 10 | 0 | N | Y | 收藏ID: | |
| 2 | user_id | int | 10 | 0 | N | N | 0 | 收藏人ID: |
| 3 | source_table | varchar | 255 | 0 | Y | N | 来源表: | |
| 4 | source_field | varchar | 255 | 0 | Y | N | 来源字段: | |
| 5 | source_id | int | 10 | 0 | N | N | 0 | 来源ID: |
| 6 | title | varchar | 255 | 0 | Y | N | 标题: | |
| 7 | img | varchar | 255 | 0 | Y | N | 封面: | |
| 8 | create_time | timestamp | 19 | 0 | N | N | CURRENT_TIMESTAMP | 创建时间: |
| 9 | update_time | timestamp | 19 | 0 | N | N | CURRENT_TIMESTAMP | 更新时间: |
表comment (评论)
| 编号 | 名称 | 数据类型 | 长度 | 小数位 | 允许空值 | 主键 | 默认值 | 说明 |
| 1 | comment_id | int | 10 | 0 | N | Y | 评论ID: | |
| 2 | user_id | int | 10 | 0 | N | N | 0 | 评论人ID: |
| 3 | reply_to_id | int | 10 | 0 | N | N | 0 | 回复评论ID:空为0 |
| 4 | content | longtext | 2147483647 | 0 | Y | N | 内容: | |
| 5 | nickname | varchar | 255 | 0 | Y | N | 昵称: | |
| 6 | avatar | varchar | 255 | 0 | Y | N | 头像地址:[0,255] | |
| 7 | create_time | timestamp | 19 | 0 | N | N | CURRENT_TIMESTAMP | 创建时间: |
| 8 | update_time | timestamp | 19 | 0 | N | N | CURRENT_TIMESTAMP | 更新时间: |
| 9 | source_table | varchar | 255 | 0 | Y | N | 来源表: | |
| 10 | source_field | varchar | 255 | 0 | Y | N | 来源字段: | |
| 11 | source_id | int | 10 | 0 | N | N | 0 | 来源ID: |
表forum (论坛)
| 编号 | 名称 | 数据类型 | 长度 | 小数位 | 允许空值 | 主键 | 默认值 | 说明 |
| 1 | forum_id | mediumint | 8 | 0 | N | Y | 论坛id | |
| 2 | display | smallint | 5 | 0 | N | N | 100 | 排序 |
| 3 | user_id | mediumint | 8 | 0 | N | N | 0 | 用户ID |
| 4 | nickname | varchar | 16 | 0 | Y | N | 昵称:[0,16] | |
| 5 | praise_len | int | 10 | 0 | Y | N | 0 | 点赞数 |
| 6 | hits | int | 10 | 0 | N | N | 0 | 访问数 |
| 7 | title | varchar | 125 | 0 | N | N | 标题 | |
| 8 | keywords | varchar | 125 | 0 | Y | N | 关键词 | |
| 9 | description | varchar | 255 | 0 | Y | N | 描述 | |
| 10 | url | varchar | 255 | 0 | Y | N | 来源地址 | |
| 11 | tag | varchar | 255 | 0 | Y | N | 标签 | |
| 12 | img | text | 65535 | 0 | Y | N | 封面图 | |
| 13 | content | longtext | 2147483647 | 0 | Y | N | 正文 | |
| 14 | create_time | timestamp | 19 | 0 | N | N | CURRENT_TIMESTAMP | 创建时间: |
| 15 | update_time | timestamp | 19 | 0 | N | N | CURRENT_TIMESTAMP | 更新时间: |
| 16 | avatar | varchar | 255 | 0 | Y | N | 发帖人头像: | |
| 17 | type | varchar | 64 | 0 | N | N | 0 | 论坛分类:[0,1000]用来搜索指定类型的论坛帖 |
表forum_type (论坛分类)
| 编号 | 名称 | 数据类型 | 长度 | 小数位 | 允许空值 | 主键 | 默认值 | 说明 |
| 1 | type_id | smallint | 5 | 0 | N | Y | 分类ID:[0,10000] | |
| 2 | name | varchar | 16 | 0 | N | N | 分类名称:[2,16] | |
| 3 | description | varchar | 255 | 0 | Y | N | 描述:[0,255]描述该分类的作用 | |
| 4 | url | varchar | 255 | 0 | Y | N | 外链地址:[0,255]如果该分类是跳转到其他网站的情况下,就在该URL上设置 | |
| 5 | father_id | smallint | 5 | 0 | N | N | 0 | 上级分类ID:[0,32767] |
| 6 | icon | varchar | 255 | 0 | Y | N | 分类图标: | |
| 7 | create_time | timestamp | 19 | 0 | N | N | CURRENT_TIMESTAMP | 创建时间: |
| 8 | update_time | timestamp | 19 | 0 | N | N | CURRENT_TIMESTAMP | 更新时间: |
表hits (用户点击)
| 编号 | 名称 | 数据类型 | 长度 | 小数位 | 允许空值 | 主键 | 默认值 | 说明 |
| 1 | hits_id | int | 10 | 0 | N | Y | 点赞ID: | |
| 2 | user_id | int | 10 | 0 | N | N | 0 | 点赞人: |
| 3 | create_time | timestamp | 19 | 0 | N | N | CURRENT_TIMESTAMP | 创建时间: |
| 4 | update_time | timestamp | 19 | 0 | N | N | CURRENT_TIMESTAMP | 更新时间: |
| 5 | source_table | varchar | 255 | 0 | Y | N | 来源表: | |
| 6 | source_field | varchar | 255 | 0 | Y | N | 来源字段: | |
| 7 | source_id | int | 10 | 0 | N | N | 0 | 来源ID: |
表notice (公告)
| 编号 | 名称 | 数据类型 | 长度 | 小数位 | 允许空值 | 主键 | 默认值 | 说明 |
| 1 | notice_id | mediumint | 8 | 0 | N | Y | 公告id: | |
| 2 | title | varchar | 125 | 0 | N | N | 标题: | |
| 3 | content | longtext | 2147483647 | 0 | Y | N | 正文: | |
| 4 | create_time | timestamp | 19 | 0 | N | N | CURRENT_TIMESTAMP | 创建时间: |
| 5 | update_time | timestamp | 19 | 0 | N | N | CURRENT_TIMESTAMP | 更新时间: |
表pet_information (宠物信息)
| 编号 | 名称 | 数据类型 | 长度 | 小数位 | 允许空值 | 主键 | 默认值 | 说明 |
| 1 | pet_information_id | int | 10 | 0 | N | Y | 宠物信息ID | |
| 2 | pet_type | varchar | 64 | 0 | Y | N | 宠物类型 | |
| 3 | pet_name | varchar | 64 | 0 | Y | N | 宠物名称 | |
| 4 | pet_gender | varchar | 64 | 0 | Y | N | 宠物性别 | |
| 5 | pet_age | varchar | 64 | 0 | Y | N | 宠物年龄 | |
| 6 | personality_description | varchar | 64 | 0 | Y | N | 性格描述 | |
| 7 | pet_pictures | varchar | 255 | 0 | Y | N | 宠物图片 | |
| 8 | rescue_time | date | 10 | 0 | Y | N | 救助时间 | |
| 9 | pet_source | text | 65535 | 0 | Y | N | 宠物来源 | |
| 10 | adoption_notice | text | 65535 | 0 | Y | N | 领养须知 | |
| 11 | vaccine_information | longtext | 2147483647 | 0 | Y | N | 疫苗信息 | |
| 12 | hits | int | 10 | 0 | N | N | 0 | 点击数 |
| 13 | praise_len | int | 10 | 0 | N | N | 0 | 点赞数 |
| 14 | create_time | datetime | 19 | 0 | N | N | CURRENT_TIMESTAMP | 创建时间 |
| 15 | update_time | timestamp | 19 | 0 | N | N | CURRENT_TIMESTAMP | 更新时间 |
表praise (点赞)
| 编号 | 名称 | 数据类型 | 长度 | 小数位 | 允许空值 | 主键 | 默认值 | 说明 |
| 1 | praise_id | int | 10 | 0 | N | Y | 点赞ID: | |
| 2 | user_id | int | 10 | 0 | N | N | 0 | 点赞人: |
| 3 | create_time | timestamp | 19 | 0 | N | N | CURRENT_TIMESTAMP | 创建时间: |
| 4 | update_time | timestamp | 19 | 0 | N | N | CURRENT_TIMESTAMP | 更新时间: |
| 5 | source_table | varchar | 255 | 0 | Y | N | 来源表: | |
| 6 | source_field | varchar | 255 | 0 | Y | N | 来源字段: | |
| 7 | source_id | int | 10 | 0 | N | N | 0 | 来源ID: |
| 8 | status | bit | 1 | 0 | N | N | 1 | 点赞状态:1为点赞,0已取消 |
表regular_users (普通用户)
| 编号 | 名称 | 数据类型 | 长度 | 小数位 | 允许空值 | 主键 | 默认值 | 说明 |
| 1 | regular_users_id | int | 10 | 0 | N | Y | 普通用户ID | |
| 2 | user_name | varchar | 64 | 0 | Y | N | 用户姓名 | |
| 3 | user_gender | varchar | 64 | 0 | Y | N | 用户性别 | |
| 4 | contact_number | varchar | 16 | 0 | Y | N | 联系电话 | |
| 5 | examine_state | varchar | 16 | 0 | N | N | 已通过 | 审核状态 |
| 6 | user_id | int | 10 | 0 | N | N | 0 | 用户ID |
| 7 | create_time | datetime | 19 | 0 | N | N | CURRENT_TIMESTAMP | 创建时间 |
| 8 | update_time | timestamp | 19 | 0 | N | N | CURRENT_TIMESTAMP | 更新时间 |
表rescue_information (救助信息)
| 编号 | 名称 | 数据类型 | 长度 | 小数位 | 允许空值 | 主键 | 默认值 | 说明 |
| 1 | rescue_information_id | int | 10 | 0 | N | Y | 救助信息ID | |
| 2 | volunteer_users | int | 10 | 0 | Y | N | 0 | 志愿者用户 |
| 3 | regular_users | int | 10 | 0 | Y | N | 0 | 普通用户 |
| 4 | user_name | varchar | 64 | 0 | Y | N | 用户姓名 | |
| 5 | contact_number | varchar | 16 | 0 | Y | N | 联系电话 | |
| 6 | help_seeking_time | date | 10 | 0 | Y | N | 求助时间 | |
| 7 | help_seeking_area | varchar | 64 | 0 | Y | N | 求助地区 | |
| 8 | create_time | datetime | 19 | 0 | N | N | CURRENT_TIMESTAMP | 创建时间 |
| 9 | update_time | timestamp | 19 | 0 | N | N | CURRENT_TIMESTAMP | 更新时间 |
表slides (轮播图)
| 编号 | 名称 | 数据类型 | 长度 | 小数位 | 允许空值 | 主键 | 默认值 | 说明 |
| 1 | slides_id | int | 10 | 0 | N | Y | 轮播图ID: | |
| 2 | title | varchar | 64 | 0 | Y | N | 标题: | |
| 3 | content | varchar | 255 | 0 | Y | N | 内容: | |
| 4 | url | varchar | 255 | 0 | Y | N | 链接: | |
| 5 | img | varchar | 255 | 0 | Y | N | 轮播图: | |
| 6 | hits | int | 10 | 0 | N | N | 0 | 点击量: |
| 7 | create_time | timestamp | 19 | 0 | N | N | CURRENT_TIMESTAMP | 创建时间: |
| 8 | update_time | timestamp | 19 | 0 | N | N | CURRENT_TIMESTAMP | 更新时间: |
表supporting_information (助养信息)
| 编号 | 名称 | 数据类型 | 长度 | 小数位 | 允许空值 | 主键 | 默认值 | 说明 |
| 1 | supporting_information_id | int | 10 | 0 | N | Y | 助养信息ID | |
| 2 | regular_users | int | 10 | 0 | Y | N | 0 | 普通用户 |
| 3 | user_name | varchar | 64 | 0 | Y | N | 用户姓名 | |
| 4 | pet_type | varchar | 64 | 0 | Y | N | 宠物类型 | |
| 5 | pet_name | varchar | 64 | 0 | Y | N | 宠物名称 | |
| 6 | assistance_amount | int | 10 | 0 | Y | N | 0 | 助养金额 |
| 7 | pay_state | varchar | 16 | 0 | N | N | 未支付 | 支付状态 |
| 8 | pay_type | varchar | 16 | 0 | Y | N | 支付类型: 微信、支付宝、网银 | |
| 9 | create_time | datetime | 19 | 0 | N | N | CURRENT_TIMESTAMP | 创建时间 |
| 10 | update_time | timestamp | 19 | 0 | N | N | CURRENT_TIMESTAMP | 更新时间 |
表task_allocation (任务分配)
| 编号 | 名称 | 数据类型 | 长度 | 小数位 | 允许空值 | 主键 | 默认值 | 说明 |
| 1 | task_allocation_id | int | 10 | 0 | N | Y | 任务分配ID | |
| 2 | volunteer_users | int | 10 | 0 | Y | N | 0 | 志愿者用户 |
| 3 | volunteer_name | varchar | 64 | 0 | Y | N | 志愿者姓名 | |
| 4 | volunteer_phone_number | varchar | 64 | 0 | Y | N | 志愿者电话 | |
| 5 | task_type | varchar | 64 | 0 | Y | N | 任务类型 | |
| 6 | task_name | varchar | 64 | 0 | Y | N | 任务名称 | |
| 7 | task_location | varchar | 64 | 0 | Y | N | 任务地点 | |
| 8 | task_time | date | 10 | 0 | Y | N | 任务时间 | |
| 9 | task_content | text | 65535 | 0 | Y | N | 任务内容 | |
| 10 | create_time | datetime | 19 | 0 | N | N | CURRENT_TIMESTAMP | 创建时间 |
| 11 | update_time | timestamp | 19 | 0 | N | N | CURRENT_TIMESTAMP | 更新时间 |
表upload (文件上传)
| 编号 | 名称 | 数据类型 | 长度 | 小数位 | 允许空值 | 主键 | 默认值 | 说明 |
| 1 | upload_id | int | 10 | 0 | N | Y | 上传ID | |
| 2 | name | varchar | 64 | 0 | Y | N | 文件名 | |
| 3 | path | varchar | 255 | 0 | Y | N | 访问路径 | |
| 4 | file | varchar | 255 | 0 | Y | N | 文件路径 | |
| 5 | display | varchar | 255 | 0 | Y | N | 显示顺序 | |
| 6 | father_id | int | 10 | 0 | Y | N | 0 | 父级ID |
| 7 | dir | varchar | 255 | 0 | Y | N | 文件夹 | |
| 8 | type | varchar | 32 | 0 | Y | N | 文件类型 |
表user (用户账户:用于保存用户登录信息)
| 编号 | 名称 | 数据类型 | 长度 | 小数位 | 允许空值 | 主键 | 默认值 | 说明 |
| 1 | user_id | mediumint | 8 | 0 | N | Y | 用户ID:[0,8388607]用户获取其他与用户相关的数据 | |
| 2 | state | smallint | 5 | 0 | N | N | 1 | 账户状态:[0,10](1可用|2异常|3已冻结|4已注销) |
| 3 | user_group | varchar | 32 | 0 | Y | N | 所在用户组:[0,32767]决定用户身份和权限 | |
| 4 | login_time | timestamp | 19 | 0 | N | N | CURRENT_TIMESTAMP | 上次登录时间: |
| 5 | phone | varchar | 11 | 0 | Y | N | 手机号码:[0,11]用户的手机号码,用于找回密码时或登录时 | |
| 6 | phone_state | smallint | 5 | 0 | N | N | 0 | 手机认证:[0,1](0未认证|1审核中|2已认证) |
| 7 | username | varchar | 16 | 0 | N | N | 用户名:[0,16]用户登录时所用的账户名称 | |
| 8 | nickname | varchar | 16 | 0 | Y | N | 昵称:[0,16] | |
| 9 | password | varchar | 64 | 0 | N | N | 密码:[0,32]用户登录所需的密码,由6-16位数字或英文组成 | |
| 10 | | varchar | 64 | 0 | Y | N | 邮箱:[0,64]用户的邮箱,用于找回密码时或登录时 | |
| 11 | email_state | smallint | 5 | 0 | N | N | 0 | 邮箱认证:[0,1](0未认证|1审核中|2已认证) |
| 12 | avatar | varchar | 255 | 0 | Y | N | 头像地址:[0,255] | |
| 13 | open_id | varchar | 255 | 0 | Y | N | 针对获取用户信息字段 | |
| 14 | create_time | timestamp | 19 | 0 | N | N | CURRENT_TIMESTAMP | 创建时间: |
| 15 | vip_level | varchar | 255 | 0 | Y | N | 会员等级 | |
| 16 | vip_discount | double | 11 | 2 | Y | N | 0.00 | 会员折扣 |
表user_group (用户组:用于用户前端身份和鉴权)
| 编号 | 名称 | 数据类型 | 长度 | 小数位 | 允许空值 | 主键 | 默认值 | 说明 |
| 1 | group_id | mediumint | 8 | 0 | N | Y | 用户组ID:[0,8388607] | |
| 2 | display | smallint | 5 | 0 | N | N | 100 | 显示顺序:[0,1000] |
| 3 | name | varchar | 16 | 0 | N | N | 名称:[0,16] | |
| 4 | description | varchar | 255 | 0 | Y | N | 描述:[0,255]描述该用户组的特点或权限范围 | |
| 5 | source_table | varchar | 255 | 0 | Y | N | 来源表: | |
| 6 | source_field | varchar | 255 | 0 | Y | N | 来源字段: | |
| 7 | source_id | int | 10 | 0 | N | N | 0 | 来源ID: |
| 8 | register | smallint | 5 | 0 | Y | N | 0 | 注册位置: |
| 9 | create_time | timestamp | 19 | 0 | N | N | CURRENT_TIMESTAMP | 创建时间: |
| 10 | update_time | timestamp | 19 | 0 | N | N | CURRENT_TIMESTAMP | 更新时间: |
表volunteer_users (志愿者用户)
| 编号 | 名称 | 数据类型 | 长度 | 小数位 | 允许空值 | 主键 | 默认值 | 说明 |
| 1 | volunteer_users_id | int | 10 | 0 | N | Y | 志愿者用户ID | |
| 2 | volunteer_name | varchar | 64 | 0 | Y | N | 志愿者姓名 | |
| 3 | volunteer_gender | varchar | 64 | 0 | Y | N | 志愿者性别 | |
| 4 | volunteer_phone_number | varchar | 64 | 0 | Y | N | 志愿者电话 | |
| 5 | examine_state | varchar | 16 | 0 | N | N | 已通过 | 审核状态 |
| 6 | user_id | int | 10 | 0 | N | N | 0 | 用户ID |
| 7 | create_time | datetime | 19 | 0 | N | N | CURRENT_TIMESTAMP | 创建时间 |
| 8 | update_time | timestamp | 19 | 0 | N | N | CURRENT_TIMESTAMP | 更新时间 |
表wandering_animal_data (流浪动物数据)
| 编号 | 名称 | 数据类型 | 长度 | 小数位 | 允许空值 | 主键 | 默认值 | 说明 |
| 1 | wandering_animal_data_id | int | 10 | 0 | N | Y | 流浪动物数据ID | |
| 2 | animal_types | varchar | 64 | 0 | Y | N | 动物类型 | |
| 3 | record_time | date | 10 | 0 | Y | N | 记录时间 | |
| 4 | animal_quantity | int | 10 | 0 | Y | N | 0 | 动物数量 |
| 5 | create_time | datetime | 19 | 0 | N | N | CURRENT_TIMESTAMP | 创建时间 |
| 6 | update_time | timestamp | 19 | 0 | N | N | CURRENT_TIMESTAMP | 更新时间 |
4 系统实现
4.1 登录与注册
用户右上角“注册”按钮进入注册页面填写账号、密码、确认密码、昵称、邮箱、身份、用户姓名、用户电话等信息后点击“立即注册”按钮,系统将会对输入的信息进行验证,验证通过后即可完成注册,其界面展示如下图4-1所示。

图4-1 注册界面图
注册的流程图如下图4-2所示:

图4-2 注册流程图
用户注册后需要通过管理员审核,管理员审核通过后可以通过自己的账户名和密码进行登录,当用户输入完整的自己的账户名和密码信息并点击“立即登录”按钮后,系统会对输入的信息进行验证,验证通过后即可登录成功,其界面如下图4-3所示。

图4-3 登录界面图
登录的流程图如下图4-4所示:

图4-4 登录流程图
4.2用户模块
4.2.1志愿者用户功能模块
1. 个人中心界面
用户点击“我的”下拉按钮的“个人中心”进入个页面,可以查看和管理报名信息、留言区和收藏信息,其界面展示如下图4-8所示。

图4-8 志愿者用户个人中心界面图
2. 动物救助界面
用户可以查看动物救助列表中的某一动物救助详情并进行点赞、收藏、发表评论和在线完成救助信息的提交,其界面展示如下图4-9所示。

图4-9 动物救助界面图
4.2.2普通用户功能模块
1.个人中心界面
用户点击“我的”下拉按钮的“个人中心”进入个页面,可以查看和管理领养信息、留言区和收藏信息,其界面展示如下图4-10所示。

图4-10普通用户个人中心界面图
2. 宠物信息界面
用户可以查看宠物信息列表中的某一动物详情并进行点赞、收藏、发表评论和在线完成申请领养信息的提交,其界面展示如下图4-11所示。

图4-11宠物信息界面图
4.3管理员功能模块
4.3.1 后台首页界面
管理员后台首页可以对查看流浪动物数据统计折线图、动物救助统计图。界面如下图4-12所示。

图4-12后台首页界面图
4.3.2助养信息管理界面
管理员可以查看助养信息列表中某一助养信息详情和评论信息,可以对助养信息列表进行查询、重置和删除操作,其界面如下图4-13所示。

图4-13助养信息管理界面图
4.3.3领养信息管理界面
管理员可以查看领养信息列表中某一领养信息详情并进行审核和回复;管理员可以对领养信息列表进行查询、重置和删除操作,其界面如下图4-14所示。

图4-14领养信息管理界面图
4.3.4系统管理(轮播图管理)
管理员可以对轮播图进行查询、重置、添加和删除操作,界面如下图4-15所示。

图4-15系统管理界面图
4.3.5任务分配管理界面
管理员可以对任务分配列表进行查询、重置、添加和删除操作,可以查看某一任务分配具体详情并回复,其界面如下图4-16所示。

图4-16任务分配管理界面图
4.3.6资源管理界面
管理员可以添加动物资讯、资讯分类,可以查看动物资讯列表中某一动物资讯详情和评论信息,可以对动物资讯列表信息进行查询、重置、添加和删除操作,其界面如下图4-17所示。

图4-17资源管理界面图
5系统测试
5.1 测试目的
无论什么样的系统,测试都至关重要,通过测试可以检查出潜藏的缺陷,从而确保系统的性能和稳定性,避免Bug的出现,并确保系统的功能和性价比达到预期的要求。
5.2系统测试用例
系统测试包括:用户登录功能测试、动物信息查看功能、系统轮播图添加功能、密码修改功能测试,如表5-1、5-2、5-3、5-4所示:
表5-1 用户登录功能测试表
| 用例名称 | 用户登录系统 |
| 目的 | 测试用户通过正确的用户名和密码可否登录功能 |
| 前提 | 未登录的情况下 |
| 测试流程 | 1) 进入登录页面 2) 输入正确的用户名和密码 |
| 预期结果 | 用户名和密码正确的时候,跳转到登录成功界面,反之则显示错误信息,提示重新输入 |
| 实际结果 | 实际结果与预期结果一致 |
宠物信息查看功能测试:
表5-2 宠物信息查看功能测试表
| 用例名称 | 宠物信息查看 |
| 目的 | 测试宠物信息查看功能 |
| 前提 | 用户登录 |
| 测试流程 | 点击宠物信息 |
| 预期结果 | 可以查看到所有宠物信息 |
| 实际结果 | 实际结果与预期结果一致 |
系统轮播图添加界面测试:
表5-3 系统轮播图添加界面测试表
| 用例名称 | 系统轮播图添加测试用例 | |
| 目的 | 测试系统轮播图添加功能 | |
| 前提 | 管理员用户正常登录情况下 | |
| 测试流程 | 1)管理员点击系统管理下方的轮播图,然后点击添加进入页面填写信息。 2)信息填写完毕后点击提交。 | |
| 预期结果 | 提交以后,页面首页会显示新的轮播图信息 | |
| 实际结果 | 实际结果与预期结果一致 | |
| 实际结果 | 实际结果与预期结果一致 | |
密码修改功能测试:
表5-4 密码修改功能测试表
| 用例名称 | 密码修改测试用例 |
| 目的 | 测试管理员密码修改功能 |
| 前提 | 管理员用户正常登录情况下 |
| 测试流程 | 1)管理员密码修改并完成填写。 2)点击进行提交。 |
| 预期结果 | 使用新的密码可以登录 |
| 实际结果 | 实际结果与预期结果一致 |
[1] Marchetti L ,Truzzi E ,Rossi C M , et al. Alginate-Based Carriers Loaded with Mulberry ( Morus alba L.) Leaf Extract: A Promising Strategy for Prolonging 1-Deoxynojirimicyn (DNJ) Systemic Activity for the Nutraceutical Management of Hyperglycemic Conditions [J]. Molecules, 2024, 29 (4):
[2] 白茹鑫. 基于SpringBoot+SSM框架的企业安全培训管理系统设计与实现 [J]. 现代信息科技, 2024, 8 (01): 44-49. DOI:10.19850/j.cnki.2096-4706.2024.01.009.
[3] 曲锦旭. 基于SpringBoot的农作物受灾分析系统的设计与实现 [J]. 农业工程技术, 2023, 43 (35): 18-19. DOI:10.16815/j.cnki.11-5436/s.2023.35.006.
[4] 吴昊,张丹. 基于SpringBoot框架的大学生网上兼职系统设计与实现 [J]. 电脑知识与技术, 2023, 19 (35): 68-72. DOI:10.14004/j.cnki.ckt.2023.1860.
[5] 黄娟. 基于SpringBoot和Vue.js的医院数据提取管理平台的设计与实现 [J]. 信息与电脑(理论版), 2023, 35 (22): 91-93.
[6] Xinwei W ,Xingyu L ,Zhie G , et al. Correction to: Experiences and requirements in nutritional management of patients with esophageal cancer: a systematic review and qualitative meta-synthesis [J]. Supportive Care in Cancer, 2023, 31 (12): 709-709.
[7] 刘明,杨胜飞,张冶锋等. 基于SpringBoot框架的长距离输水工程水量监测系统设计 [J]. 云南水力发电, 2023, 39 (11): 359-362.
[8] 戴建成,王华,范玉婷. 基于SpringBoot+VUE的高校廉政档案管理系统设计与实现 [J]. 产业与科技论坛, 2023, 22 (21): 58-60.
[9] Xinwei W ,Xingyu L ,Zhie G , et al. Experiences and requirements in nutritional management of patients with esophageal cancer: a systematic review and qualitative meta-synthesis [J]. Supportive Care in Cancer, 2023, 31 (12): 633-633.
[10] 屈晓,周挺,吴楷等. 一种SpringBoot基于嵌入式设备的辅助医疗App的设计与实现 [J]. 电脑知识与技术, 2023, 19 (29): 55-58+66. DOI:10.14004/j.cnki.ckt.2023.1534.
[11] 黄永芳,郭永刚,李峰. 基于SpringBoot的藏东南滑坡灾害管理系统设计与实现 [J]. 科学技术创新, 2023, (24): 100-103.
[12] 谢欣,赵家琪,杨卫明. 基于SpringBoot的中国传统节日推广平台设计与实现 [J]. 信息与电脑(理论版), 2023, 35 (19): 91-94.
[13] Rajdeep K ,Rakesh K ,Meenu G . Food Image-based Nutritional Management System to Overcome Polycystic Ovary Syndrome using DeepLearning: A Systematic Review [J]. International Journal of Image and Graphics, 2023, 23 (05):
[14] 王腾. 基于猫脸智能识别的校园流浪猫救助管理系统的设计与实现[D]. 浙江师范大学, 2023. DOI:10.27464/d.cnki.gzsfu.2023.000859.
[15] 赵亚洲,杨晓冬. 动物领养管理系统的设计与实现 [J]. 无线互联科技, 2022, 19 (18): 61-65+72.
[16] 秦豆豆,赵佳意,徐池等. AIT——流浪猫狗救助平台管理系统的设计与实现 [J]. 电子技术与软件工程, 2021, (14): 158-159.
[17] 金馨. 基于SSM的宠物店线上运营系统的设计与实现[D]. 首都经济贸易大学, 2021. DOI:10.27338/d.cnki.gsjmu.2021.000769.
[18] 姜苏. 基于互联网平台解决社会流浪动物问题的可行性研究[D]. 山东农业大学, 2020. DOI:10.27277/d.cnki.gsdnu.2020.001043.
[19] 吴文洋,刘世宇. 基于B/S架构宠物领养管理系统设计 [J]. 软件, 2020, 41 (11): 85-87.
[20] 杨华. 基于SSM的宠物店信息系统的设计与实现[D]. 吉林大学, 2019.
7 结论与展望
在springboot流浪动物助养系统开发之前,需要先对用户的具体需求进行分析。包括系统的可行性分析、功能需求分析以及其他需求等。在可行性分析过程中,对系统实现的技术性、经济性等方面进行了分析。总体上证明了系统实施的可行性。
本文总结了springboot流浪动物助养系统开发背景与意义,然后阐述了系统的具体业务需求,并根据系统需求对系统结构以及功能模块等进行了详细地设计,将整个系统划分为多个不同的功能模块。在分析系统功能需求时,对整个系统的总体架构以及功能模块等进行了分析,并选择合适的系统开发技术完成了对各个模块的开发工作。系统开发完成之后进行了系统的测试,确保系统运行的可靠性和稳定性。
目前系统虽然已经完成。由于自己专业知识有限,系统做的可能并不是十分完美,还有一些地方需要改进,例如界面布局方面可以进一步完善。以后将继续对系统进行完善,同时希望此系统以后有机会能够投入到现实使用当中,为流浪动物的救助管理贡献一份力量。
免费领取项目源码,请关注❥点赞收藏并私信博主,谢谢~
1055

被折叠的 条评论
为什么被折叠?



