本系统旨在设计并实现一个基于BS模式的高校食堂自助预约点餐系统,以满足高校食堂的信息化管理需求,提高食堂点餐的效率和用户体验。该系统主要实现了以下功能:系统用户、取消订单管理、信息反馈管理、系统管理(轮播图)、通知公告管理、资源管理(资讯列表、资讯分类)、商城管理(美食商城、分类列表、订单列表、订单配送)、权限管理等。通过该系统的设计与实现,高校食堂可以更好地管理食堂资源,提高服务质量,同时也可以提高食堂的信息化水平,为高校食堂的管理提供更好的支持。
本系统采用BS架构,基于Java语言和MySQL数据库进行开发。系统设计包括用户管理、菜品管理、订单管理等模块,每个模块都有相应的功能和流程。在系统实现过程中,我们采用了MVC设计模式,将系统分为模型、视图和控制三个部分,以提高系统的可维护性和可扩展性。同时,我们还采用了缓存技术、分布式事务处理等技术手段,以提高系统的性能和稳定性。
通过测试验证,该系统运行稳定,功能完善,能够满足高校食堂的实际需求。该系统的设计与实现不仅提高了食堂的管理效率和服务质量,也为高校食堂的信息化建设提供了有益的参考和借鉴。
关键词:JAVA;SpringBoot;高校食堂自助预约点餐系统
Abstract
This system aims to design and implement a self-service reservation and ordering system for university canteens based on the BS model, in order to meet the information management needs of university canteens, improve the efficiency and user experience of ordering in canteens. The system mainly implements the following functions: system user, cancel order management, information feedback management, system management (carousel chart), notification and announcement management, resource management (information list, information classification), mall management (food mall, classification list, order list, order delivery), permission management, etc. Through the design and implementation of this system, university canteens can better manage cafeteria resources, improve service quality, and also enhance the information technology level of canteens, providing better support for the management of university canteens.
This system adopts BS architecture and is developed based on Java language and MySQL database. The system design includes modules such as user management, dish management, and order management, each with corresponding functions and processes. In the process of system implementation, we adopted the MVC design pattern, dividing the system into three parts: model, view, and control, in order to improve the maintainability and scalability of the system. At the same time, we also adopted caching technology, distributed transaction processing and other technical means to improve the performance and stability of the system.
Through testing and verification, the system runs stably, has complete functions, and can meet the actual needs of university canteens. The design and implementation of this system not only improves the management efficiency and service quality of canteens, but also provides useful reference and inspiration for the information construction of university canteens.
Keywords:JAVA;SpringBoot; University cafeteria self-service reservation and ordering system
1 绪论
1.1 研究背景与意义
随着互联网技术的发展和普及,越来越多的企业和机构开始采用基于Web的系统来提高工作效率和管理水平。高校食堂作为高校的重要组成部分,也面临着信息化管理的需求。传统的食堂点餐方式已经无法满足现代大学生的需求,因此,开发一款基于BS模式的高校食堂自助预约点餐系统显得尤为重要。
高校食堂自助预约点餐系统的设计与实现具有重要的意义。它可以提高食堂的管理效率和服务质量。通过系统的预订和点餐功能,食堂可以更好地管理食堂资源,减少排队和拥挤现象,提高就餐环境的舒适度。该系统还可以提高食堂的信息化水平,为高校食堂的管理提供更好的支持。通过收集和分析用户数据,系统可以提供更加精准的菜品推荐和营销策略,提高食堂的收益和竞争力。
综上所述,基于BS模式的高校食堂自助预约点餐系统的设计与实现具有重要的研究背景和意义,可以为高校食堂的信息化建设做出积极的贡献。
在国内,随着互联网技术的发展和普及,越来越多的高校开始采用基于Web的系统来提高食堂的管理效率和服务水平。针对高校食堂的自助预约点餐系统,国内的研究主要集中在系统的功能设计、用户体验、数据安全和系统架构等方面。
在系统功能设计方面,国内的研究者注重满足高校食堂的实际需求,包括菜品展示、菜品预订、订单管理、用户信息管理等基本功能,同时也会考虑一些个性化的功能,如菜品推荐、用户评价等。
在用户体验方面,国内研究注重界面的友好性和交互的便捷性。通过优化页面布局、提升搜索和推荐算法的准确性,以及完善购物流程等方式,旨在为用户提供更加流畅、愉悦的购物体验。
国外研究现状:
在国外,基于Web的系统开发和应用已经非常成熟。对于高校食堂的自助预约点餐系统的研究,国外的研究者也十分重视。他们不仅关注系统的功能设计,还注重系统的可扩展性、灵活性和安全性等方面。
在系统架构方面,国外研究者通常采用先进的Web技术,如Java、Python、Node.js等,以及一些容器化技术、微服务架构等,以适应不断变化的市场需求和用户行为。
综上所述,基于BS模式的高校食堂自助预约点餐系统的设计与实现,国内外都取得了一定的研究成果和发展。国内外的研究者都在不断地探索和创新,以实现更加高效、便捷和智能化的解决方案,为高校食堂的管理提供更好的支持。
本文共分为六章,章节内容安排如下:
第一章为引言,此章节对所设计和实现的系统的背景和状况以及意义进行详细的论述以及说明,同时进行了论文整体框架的结构的简要介绍。
第二章为系统需求分析,章节所做的主要的工作是对系统进行了技术、经济和法律方面可行性的分析;对系统实行了总体功能的需求、用例分析。
第三章为系统的设计,主要是对系统的功能结构进行设计,并对系统数据库的概念结构以及物理结构的设计进行了分析。
第四章就是对系统的实现,根据系统功能的划分,分别的对系统所需要实现的前台客户功能和后台管理员功能进行了分析和说明。
第五章:系统测试。主要对系统的部分界面进行测试并对主要功能进行测试
2 系统分析
系统需求分析是系统开发的一个关键环节,它在系统的设计和实现上起到了一个承上启下的位置。系统需求分析是对所需要做的系统进行一个需求的挖掘,如果分析的准确可以精准的解决现实中碰到的问题。如果分析不到位会影响后期系统的实现。一个系统的优秀程度需求分析也是占据了非常大的比例,如果需求分析不到位,后面的系统设计要实现就是一个偏离导航的设计。
系统可行行分析是对系统可行性进行一个探讨。在探讨系统的可行性上主要从技术上的可行性和经济上的可行性以及法律层面的可行性上进行分析,如果三个层面度通过,我们则认为系统是比较可行的。
2.1.1 技术可行性分析
基于SpringBoot框架的高校食堂自助预约点餐系统的设计与实现具有很高的技术可行性。SpringBoot框架提供了简单易用的配置和开发环境,能够快速构建功能强大、易于部署的Web应用程序,为系统开发提供了便利。同时,SpringBoot还支持多种数据库,易于与其他技术进行集成,提高系统的性能和稳定性。因此,基于SpringBoot的高校食堂自助预约点餐系统的设计与实现具有很高的可行性。
基于SpringBoot的高校食堂自助预约点餐系统的设计与实现具有很高的经济可行性。首先,SpringBoot框架具有轻量级、快速开发、易于扩展的特点,能够降低系统开发的成本和时间。同时,该系统能够提高食堂的管理效率和服务质量,减少人工干预和错误,提高食堂的收益和竞争力。因此,基于SpringBoot的高校食堂自助预约点餐系统的设计与实现具有很高的经济可行性,可以为高校食堂的信息化建设提供有效的支持。
基于SpringBoot的高校食堂自助预约点餐系统的设计与实现具有法律可行性。该系统遵循了相关的法律法规和标准规范,确保系统的合法性和合规性。系统开发过程中还采用了数据加密、访问控制等技术手段,保障用户数据的安全和隐私。此外,系统还采用了用户身份认证和授权机制,确保只有合法用户能够使用系统并享受相应的服务。因此,基于SpringBoot的高校食堂自助预约点餐系统的设计与实现具有法律上的可行性,可以为用户提供安全、可靠、合规的服务。
高校食堂自助预约点餐系统划分了学生用户和管理员这两大部分。
(一)学生用户功能介绍:
注册登录:学生用户可以通过注册账户并登录系统,以便访问个人账户和使用系统功能。
首页:学生用户可以浏览最新的美食推荐、活动信息、食堂公告等内容,获取相关食品预订和食堂资讯。
通知公告:学生用户可以查看系统发布的通知公告,了解食堂菜品更新、营业时间等重要公告。
美食资讯:学生用户可以浏览系统提供的美食资讯,包括食品介绍、营养搭配建议等,以便进行点餐选择。
美食商城:学生用户可以在美食商城中浏览食品列表、选择菜品、加入购物车并进行结算购买。
商城管理:学生用户可以管理自己的订单,地址、购物车等操作。
我的账户:学生用户可以查看个人的账户信息。
个人中心:学生用户可以访问个人中心,查看个人首页、取消订单、提供信息反馈、订单配送状态、查看已收藏的商品等,管理个人点餐和交流的内容。
登录:管理员可以通过特定的账号和密码登录到系统后台管理界面。
后台首页:管理员登录后可以看到后台管理系统的首页,包括系统的概况、数据统计、最新通知等信息。
系统用户管理:管理员可以管理系统用户,包括添加新用户、删除用户、修改用户信息以及管理用户权限。
取消订单管理:管理员可以处理学生用户的取消订单请求,审核并进行相应的处理。
信息反馈管理:管理员可以查看学生用户提交的信息反馈,及时回复和处理用户的问题和建议。
系统管理:管理员可以管理系统的一些基本设置,如轮播图的更换、网站主题的调整等,以确保系统的正常运行和用户体验。
通知公告管理:管理员可以发布和管理通知公告,包括发布重要通知、编辑已有通知、设置通知的展示时间等。
资源管理:管理员可以管理系统中的资讯内容,包括资讯的发布、编辑、删除,管理资讯的分类等。
商城管理:管理员可以管理美食商城的商品信息,包括菜品的添加、编辑、删除,管理分类列表,处理订单列表和订单配送等。
权限管理:管理员可以管理系统的各项功能的权限,确保只有授权人员可以进行相应操作。
高校食堂自助预约点餐系统的非功能性需求比如高校食堂自助预约点餐系统的安全性怎么样,可靠性怎么样,性能怎么样,可拓展性怎么样等。具体可以表示在如下2-1表格中:
表2-1高校食堂自助预约点餐系统非功能需求表
| 安全性 | 主要指高校食堂自助预约点餐系统数据库的安装,数据库的使用和密码的设定必须合乎规范。 |
| 可靠性 | 可靠性是指高校食堂自助预约点餐系统能够按照用户提交的指示进行操作,经过测试,可靠性90%以上。 |
| 性能 | 性能是影响高校食堂自助预约点餐系统占据市场的必要条件,所以性能最好要佳才好。 |
| 可扩展性 | 比如数据库预留多个属性,比如接口的使用等确保了系统的非功能性需求。 |
| 易用性 | 用户只要跟着高校食堂自助预约点餐系统的页面展示内容进行操作,就可以了。 |
| 可维护性 | 高校食堂自助预约点餐系统开发的可维护性是非常重要的,经过测试,可维护性没有问题 |
2.3 系统用例分析
高校食堂自助预约点餐系统的完整UML用例图分别是图2-1、图2-2。
图2-1就是学生用户角色的用例展示。

图2-1 高校食堂自助预约点餐系统学生用户角色用例图
图2-2就是管理员角色的用例展示。

图2-2高校食堂自助预约点餐系统管理员角色用例图
2.4 系统流程分析
2.4.1系统开发流程
高校食堂自助预约点餐系统开发时,首先进行需求分析,进而对系统进行总体的设计规划,设计系统功能模块,数据库的选择等,本系统的开发流程如图2-3所示。

图2-3系统开发流程图
2.4.2 用户登录流程
为了保证系统的安全性,要使用本系统对系统信息进行管理,必须先登陆到系统中。如图2-4所示。

图2-4登录流程图
2.4.3 系统操作流程
用户打开并进入系统后,会先显示登录界面,输入正确的用户名和密码,系统自动检测信息,若信息无误,则用户会进入系统功能界面,进行操作,否则会提示错误无法登录,操作流程如图2-5所示。

图2-5 系统操作流程图
2.4.4 添加信息流程
管理员可以对取消订单、信息反馈等进行信息的添加,用户可以对自己权限内的信息进行添加,输入信息后,系统会自行验证输入的信息和数据,若信息正确,会将其添加到数据库内,若信息有误,则会提示重新输入信息,添加信息流程如图2-6所示。

图2-6添加信息流程图
2.4.5 修改信息流程
管理员可以对取消订单、信息反馈等进行的修改,用户可以对自己权限内的信息进行修改,首先进入修改信息界面,输入修改信息数据,系统进行数据的判断验证,修改信息合法则修改成功,信息更新至数据库,信息不合法则修改失败,重新输入。修改信息流程图如图2-7所示。

图2-7修改信息流程图
2.4.6 删除信息流程
管理员可以对取消订单、信息反馈等进行信息的删除,对要删除的信息进行选中后,点击删除按钮,系统会询问是否确定,若点击确定,则系统会删除掉选中的信息,并在数据库内对信息进行删除,删除信息流程图如图2-8所示。

图2-8删除信息流程图
本章主要通过对高校食堂自助预约点餐系统的可行性分析、功能需求分析、系统用例分析、系统流程分析,确定整个高校食堂自助预约点餐系统要实现的功能。同时也为高校食堂自助预约点餐系统的代码实现和测试提供了标准。
本章主要讨论的内容包括高校食堂自助预约点餐系统的功能模块设计、数据库系统设计。
高校食堂自助预约点餐系统选择B/S结构(Browser/Server,浏览器/服务器结构)和基于Web服务两种模式。适合在互联网上进行操作,只要用户能连网,任何时间、任何地点都可以进行系统的操作使用。系统工作原理图如图3-1所示:

图3-1 系统工作原理图
3.2系统结构设计
整个系统是由多个功能模块组合而成的,要将所有的功能模块都一一列举出来,然后进行逐个的功能设计,使得每一个模块都有相对应的功能设计,然后进行系统整体的设计。
本高校食堂自助预约点餐系统结构图如图3-2所示。

图3-2 高校食堂自助预约点餐系统功能模块图
3.3 数据库设计
数据库设计一般包括需求分析、概念模型设计、数据库表建立三大过程,其中需求分析前面章节已经阐述,概念模型设计有概念模型和逻辑结构设计两部分。
3.3.1 数据库概念结构设计
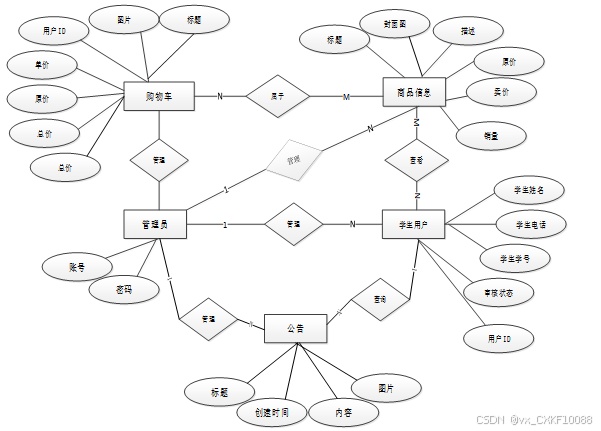
下面是整个高校食堂自助预约点餐系统中主要的数据库表总E-R实体关系图。

图3-3 高校食堂自助预约点餐系统总E-R关系图
3.3.2 数据库逻辑结构设计
通过上一小节中高校食堂自助预约点餐系统中总E-R关系图上得出一共需要创建很多个数据表。在此主要罗列几个主要的数据库表结构设计。
| 编号 | 名称 | 数据类型 | 长度 | 小数位 | 允许空值 | 主键 | 默认值 | 说明 |
| 1 | token_id | int | 10 | 0 | N | Y | 临时访问牌ID | |
| 2 | token | varchar | 64 | 0 | Y | N | 临时访问牌 | |
| 3 | info | text | 65535 | 0 | Y | N | ||
| 4 | maxage | int | 10 | 0 | N | N | 2 | 最大寿命:默认2小时 |
| 5 | create_time | timestamp | 19 | 0 | N | N | CURRENT_TIMESTAMP | 创建时间: |
| 6 | update_time | timestamp | 19 | 0 | N | N | CURRENT_TIMESTAMP | 更新时间: |
| 7 | user_id | int | 10 | 0 | N | N | 0 | 用户编号: |
| 编号 | 名称 | 数据类型 | 长度 | 小数位 | 允许空值 | 主键 | 默认值 | 说明 |
| 1 | address_id | int | 10 | 0 | N | Y | 收货地址: | |
| 2 | name | varchar | 32 | 0 | Y | N | 姓名: | |
| 3 | phone | varchar | 13 | 0 | Y | N | 手机: | |
| 4 | postcode | varchar | 8 | 0 | Y | N | 邮编: | |
| 5 | address | varchar | 255 | 0 | N | N | 地址: | |
| 6 | user_id | mediumint | 8 | 0 | N | N | 用户ID:[0,8388607]用户获取其他与用户相关的数据 | |
| 7 | create_time | timestamp | 19 | 0 | N | N | CURRENT_TIMESTAMP | 创建时间: |
| 8 | update_time | timestamp | 19 | 0 | N | N | CURRENT_TIMESTAMP | 更新时间: |
| 9 | default | bit | 1 | 0 | N | N | 0 | 默认判断 |
| 编号 | 名称 | 数据类型 | 长度 | 小数位 | 允许空值 | 主键 | 默认值 | 说明 |
| 1 | article_id | mediumint | 8 | 0 | N | Y | 文章id:[0,8388607] | |
| 2 | title | varchar | 125 | 0 | N | Y | 标题:[0,125]用于文章和html的title标签中 | |
| 3 | type | varchar | 64 | 0 | N | N | 0 | 文章分类:[0,1000]用来搜索指定类型的文章 |
| 4 | hits | int | 10 | 0 | N | N | 0 | 点击数:[0,1000000000]访问这篇文章的人次 |
| 5 | praise_len | int | 10 | 0 | N | N | 0 | 点赞数 |
| 6 | create_time | timestamp | 19 | 0 | N | N | CURRENT_TIMESTAMP | 创建时间: |
| 7 | update_time | timestamp | 19 | 0 | N | N | CURRENT_TIMESTAMP | 更新时间: |
| 8 | source | varchar | 255 | 0 | Y | N | 来源:[0,255]文章的出处 | |
| 9 | url | varchar | 255 | 0 | Y | N | 来源地址:[0,255]用于跳转到发布该文章的网站 | |
| 10 | tag | varchar | 255 | 0 | Y | N | 标签:[0,255]用于标注文章所属相关内容,多个标签用空格隔开 | |
| 11 | content | longtext | 2147483647 | 0 | Y | N | 正文:文章的主体内容 | |
| 12 | img | varchar | 255 | 0 | Y | N | 封面图 | |
| 13 | description | text | 65535 | 0 | Y | N | 文章描述 |
| 编号 | 名称 | 数据类型 | 长度 | 小数位 | 允许空值 | 主键 | 默认值 | 说明 |
| 1 | type_id | smallint | 5 | 0 | N | Y | 分类ID:[0,10000] | |
| 2 | display | smallint | 5 | 0 | N | N | 100 | 显示顺序:[0,1000]决定分类显示的先后顺序 |
| 3 | name | varchar | 16 | 0 | N | N | 分类名称:[2,16] | |
| 4 | father_id | smallint | 5 | 0 | N | N | 0 | 上级分类ID:[0,32767] |
| 5 | description | varchar | 255 | 0 | Y | N | 描述:[0,255]描述该分类的作用 | |
| 6 | icon | text | 65535 | 0 | Y | N | 分类图标: | |
| 7 | url | varchar | 255 | 0 | Y | N | 外链地址:[0,255]如果该分类是跳转到其他网站的情况下,就在该URL上设置 | |
| 8 | create_time | timestamp | 19 | 0 | N | N | CURRENT_TIMESTAMP | 创建时间: |
| 9 | update_time | timestamp | 19 | 0 | N | N | CURRENT_TIMESTAMP | 更新时间: |
| 编号 | 名称 | 数据类型 | 长度 | 小数位 | 允许空值 | 主键 | 默认值 | 说明 |
| 1 | auth_id | int | 10 | 0 | N | Y | 授权ID: | |
| 2 | user_group | varchar | 64 | 0 | Y | N | 用户组: | |
| 3 | mod_name | varchar | 64 | 0 | Y | N | 模块名: | |
| 4 | table_name | varchar | 64 | 0 | Y | N | 表名: | |
| 5 | page_title | varchar | 255 | 0 | Y | N | 页面标题: | |
| 6 | path | varchar | 255 | 0 | Y | N | 路由路径: | |
| 7 | position | varchar | 32 | 0 | Y | N | 位置: | |
| 8 | mode | varchar | 32 | 0 | N | N | _blank | 跳转方式: |
| 9 | add | tinyint | 3 | 0 | N | N | 1 | 是否可增加: |
| 10 | del | tinyint | 3 | 0 | N | N | 1 | 是否可删除: |
| 11 | set | tinyint | 3 | 0 | N | N | 1 | 是否可修改: |
| 12 | get | tinyint | 3 | 0 | N | N | 1 | 是否可查看: |
| 13 | field_add | text | 65535 | 0 | Y | N | 添加字段: | |
| 14 | field_set | text | 65535 | 0 | Y | N | 修改字段: | |
| 15 | field_get | text | 65535 | 0 | Y | N | 查询字段: | |
| 16 | table_nav_name | varchar | 500 | 0 | Y | N | 跨表导航名称: | |
| 17 | table_nav | varchar | 500 | 0 | Y | N | 跨表导航: | |
| 18 | option | text | 65535 | 0 | Y | N | 配置: | |
| 19 | create_time | timestamp | 19 | 0 | N | N | CURRENT_TIMESTAMP | 创建时间: |
| 20 | update_time | timestamp | 19 | 0 | N | N | CURRENT_TIMESTAMP | 更新时间: |
| 编号 | 名称 | 数据类型 | 长度 | 小数位 | 允许空值 | 主键 | 默认值 | 说明 |
| 1 | cancel_order_id | int | 10 | 0 | N | Y | 取消订单ID | |
| 2 | student_account | int | 10 | 0 | Y | N | 0 | 学生账号 |
| 3 | student_name | varchar | 64 | 0 | Y | N | 学生姓名 | |
| 4 | student_phone_number | varchar | 64 | 0 | Y | N | 学生电话 | |
| 5 | order_number | varchar | 64 | 0 | Y | N | 订单编号 | |
| 6 | cancel_time | date | 10 | 0 | Y | N | 取消时间 | |
| 7 | reason_for_cancellation | text | 65535 | 0 | Y | N | 取消原因 | |
| 8 | examine_state | varchar | 16 | 0 | N | N | 未审核 | 审核状态 |
| 9 | examine_reply | varchar | 16 | 0 | Y | N | 审核回复 | |
| 10 | create_time | datetime | 19 | 0 | N | N | CURRENT_TIMESTAMP | 创建时间 |
| 11 | update_time | timestamp | 19 | 0 | N | N | CURRENT_TIMESTAMP | 更新时间 |
| 编号 | 名称 | 数据类型 | 长度 | 小数位 | 允许空值 | 主键 | 默认值 | 说明 |
| 1 | cart_id | int | 10 | 0 | N | Y | 购物车ID: | |
| 2 | title | varchar | 64 | 0 | Y | N | 标题: | |
| 3 | img | varchar | 255 | 0 | N | N | 0 | 图片: |
| 4 | user_id | int | 10 | 0 | N | N | 0 | 用户ID: |
| 5 | create_time | timestamp | 19 | 0 | N | N | CURRENT_TIMESTAMP | 创建时间: |
| 6 | update_time | timestamp | 19 | 0 | N | N | CURRENT_TIMESTAMP | 更新时间: |
| 7 | state | int | 10 | 0 | N | N | 0 | 状态:使用中,已失效 |
| 8 | price | double | 9 | 2 | N | N | 0.00 | 单价: |
| 9 | price_ago | double | 9 | 2 | N | N | 0.00 | 原价: |
| 10 | price_count | double | 11 | 2 | N | N | 0.00 | 总价: |
| 11 | num | int | 10 | 0 | N | N | 1 | 数量: |
| 12 | goods_id | mediumint | 8 | 0 | N | N | 商品id:[0,8388607] | |
| 13 | type | varchar | 64 | 0 | N | N | 未分类 | 商品分类: |
| 14 | description | varchar | 255 | 0 | Y | N | 描述:[0,255]用于产品规格描述 |
| 编号 | 名称 | 数据类型 | 长度 | 小数位 | 允许空值 | 主键 | 默认值 | 说明 |
| 1 | collect_id | int | 10 | 0 | N | Y | 收藏ID: | |
| 2 | user_id | int | 10 | 0 | N | N | 0 | 收藏人ID: |
| 3 | source_table | varchar | 255 | 0 | Y | N | 来源表: | |
| 4 | source_field | varchar | 255 | 0 | Y | N | 来源字段: | |
| 5 | source_id | int | 10 | 0 | N | N | 0 | 来源ID: |
| 6 | title | varchar | 255 | 0 | Y | N | 标题: | |
| 7 | img | varchar | 255 | 0 | Y | N | 封面: | |
| 8 | create_time | timestamp | 19 | 0 | N | N | CURRENT_TIMESTAMP | 创建时间: |
| 9 | update_time | timestamp | 19 | 0 | N | N | CURRENT_TIMESTAMP | 更新时间: |
| 编号 | 名称 | 数据类型 | 长度 | 小数位 | 允许空值 | 主键 | 默认值 | 说明 |
| 1 | comment_id | int | 10 | 0 | N | Y | 评论ID: | |
| 2 | user_id | int | 10 | 0 | N | N | 0 | 评论人ID: |
| 3 | reply_to_id | int | 10 | 0 | N | N | 0 | 回复评论ID:空为0 |
| 4 | content | longtext | 2147483647 | 0 | Y | N | 内容: | |
| 5 | nickname | varchar | 255 | 0 | Y | N | 昵称: | |
| 6 | avatar | varchar | 255 | 0 | Y | N | 头像地址:[0,255] | |
| 7 | create_time | timestamp | 19 | 0 | N | N | CURRENT_TIMESTAMP | 创建时间: |
| 8 | update_time | timestamp | 19 | 0 | N | N | CURRENT_TIMESTAMP | 更新时间: |
| 9 | source_table | varchar | 255 | 0 | Y | N | 来源表: | |
| 10 | source_field | varchar | 255 | 0 | Y | N | 来源字段: | |
| 11 | source_id | int | 10 | 0 | N | N | 0 | 来源ID: |
| 编号 | 名称 | 数据类型 | 长度 | 小数位 | 允许空值 | 主键 | 默认值 | 说明 |
| 1 | food_mall_id | int | 10 | 0 | N | Y | 美食商城ID | |
| 2 | food_ingredients | varchar | 64 | 0 | Y | N | 美食食材 | |
| 3 | hits | int | 10 | 0 | N | N | 0 | 点击数 |
| 4 | praise_len | int | 10 | 0 | N | N | 0 | 点赞数 |
| 5 | cart_title | varchar | 125 | 0 | Y | N | 标题:[0,125]用于产品html的标签中 | |
| 6 | cart_img | text | 65535 | 0 | Y | N | 封面图:用于显示于产品列表页 | |
| 7 | cart_description | varchar | 255 | 0 | Y | N | 描述:[0,255]用于产品规格描述 | |
| 8 | cart_price_ago | double | 8 | 2 | N | N | 0.00 | 原价:[1] |
| 9 | cart_price | double | 8 | 2 | N | N | 0.00 | 卖价:[1] |
| 10 | cart_inventory | int | 10 | 0 | N | N | 0 | 商品库存 |
| 11 | cart_type | varchar | 64 | 0 | N | N | 未分类 | 商品分类: |
| 12 | cart_content | longtext | 2147483647 | 0 | Y | N | 正文:产品的主体内容 | |
| 13 | cart_img_1 | text | 65535 | 0 | Y | N | 主图1: | |
| 14 | cart_img_2 | text | 65535 | 0 | Y | N | 主图2: | |
| 15 | cart_img_3 | text | 65535 | 0 | Y | N | 主图3: | |
| 16 | cart_img_4 | text | 65535 | 0 | Y | N | 主图4: | |
| 17 | cart_img_5 | text | 65535 | 0 | Y | N | 主图5: | |
| 18 | create_time | datetime | 19 | 0 | N | N | CURRENT_TIMESTAMP | 创建时间 |
| 19 | update_time | timestamp | 19 | 0 | N | N | CURRENT_TIMESTAMP | 更新时间 |
| 编号 | 名称 | 数据类型 | 长度 | 小数位 | 允许空值 | 主键 | 默认值 | 说明 |
| 1 | goods_id | mediumint | 8 | 0 | N | Y | 产品id:[0,8388607] | |
| 2 | title | varchar | 125 | 0 | Y | N | 标题:[0,125]用于产品和html的<title>标签中 | |
| 3 | img | text | 65535 | 0 | Y | N | 封面图:用于显示于产品列表页 | |
| 4 | description | varchar | 255 | 0 | Y | N | 描述:[0,255]用于产品规格描述 | |
| 5 | price_ago | double | 8 | 2 | N | N | 0.00 | 原价:[1] |
| 6 | price | double | 8 | 2 | N | N | 0.00 | 卖价:[1] |
| 7 | sales | int | 10 | 0 | N | N | 0 | 销量:[0,1000000000] |
| 8 | inventory | int | 10 | 0 | N | N | 0 | 商品库存 |
| 9 | type | varchar | 64 | 0 | N | N | 商品分类: | |
| 10 | hits | int | 10 | 0 | N | N | 0 | 点击量:[0,1000000000]访问这篇产品的人次 |
| 11 | content | longtext | 2147483647 | 0 | Y | N | 正文:产品的主体内容 | |
| 12 | img_1 | text | 65535 | 0 | Y | N | 主图1: | |
| 13 | img_2 | text | 65535 | 0 | Y | N | 主图2: | |
| 14 | img_3 | text | 65535 | 0 | Y | N | 主图3: | |
| 15 | img_4 | text | 65535 | 0 | Y | N | 主图4: | |
| 16 | img_5 | text | 65535 | 0 | Y | N | 主图5: | |
| 17 | create_time | timestamp | 19 | 0 | N | N | CURRENT_TIMESTAMP | 创建时间: |
| 18 | update_time | timestamp | 19 | 0 | N | N | CURRENT_TIMESTAMP | 更新时间: |
| 19 | customize_field | text | 65535 | 0 | Y | N | 自定义字段 | |
| 20 | source_table | varchar | 255 | 0 | Y | N | 来源表: | |
| 21 | source_field | varchar | 255 | 0 | Y | N | 来源字段: | |
| 22 | source_id | int | 10 | 0 | N | N | 0 | 来源ID: |
| 23 | user_id | int | 10 | 0 | Y | N | 0 | 添加人 |
| 编号 | 名称 | 数据类型 | 长度 | 小数位 | 允许空值 | 主键 | 默认值 | 说明 |
| 1 | type_id | int | 10 | 0 | N | Y | 商品分类ID: | |
| 2 | father_id | smallint | 5 | 0 | N | N | 0 | 上级分类ID:[0,32767] |
| 3 | name | varchar | 255 | 0 | Y | N | 商品名称: | |
| 4 | desc | varchar | 255 | 0 | Y | N | 描述: | |
| 5 | icon | varchar | 255 | 0 | Y | N | 图标: | |
| 6 | source_table | varchar | 255 | 0 | Y | N | 来源表: | |
| 7 | source_field | varchar | 255 | 0 | Y | N | 来源字段: | |
| 8 | create_time | timestamp | 19 | 0 | N | N | CURRENT_TIMESTAMP | 创建时间: |
| 9 | update_time | timestamp | 19 | 0 | N | N | CURRENT_TIMESTAMP | 更新时间: |
| 编号 | 名称 | 数据类型 | 长度 | 小数位 | 允许空值 | 主键 | 默认值 | 说明 |
| 1 | hits_id | int | 10 | 0 | N | Y | 点赞ID: | |
| 2 | user_id | int | 10 | 0 | N | N | 0 | 点赞人: |
| 3 | create_time | timestamp | 19 | 0 | N | N | CURRENT_TIMESTAMP | 创建时间: |
| 4 | update_time | timestamp | 19 | 0 | N | N | CURRENT_TIMESTAMP | 更新时间: |
| 5 | source_table | varchar | 255 | 0 | Y | N | 来源表: | |
| 6 | source_field | varchar | 255 | 0 | Y | N | 来源字段: | |
| 7 | source_id | int | 10 | 0 | N | N | 0 | 来源ID: |
| 编号 | 名称 | 数据类型 | 长度 | 小数位 | 允许空值 | 主键 | 默认值 | 说明 |
| 1 | information_feedback_id | int | 10 | 0 | N | Y | 信息反馈ID | |
| 2 | student_account | int | 10 | 0 | Y | N | 0 | 学生账号 |
| 3 | student_name | varchar | 64 | 0 | Y | N | 学生姓名 | |
| 4 | student_phone_number | varchar | 64 | 0 | Y | N | 学生电话 | |
| 5 | feedback_time | datetime | 19 | 0 | Y | N | 反馈时间 | |
| 6 | feedback_content | varchar | 64 | 0 | Y | N | 反馈内容 | |
| 7 | feedback_details | text | 65535 | 0 | Y | N | 反馈详情 | |
| 8 | examine_state | varchar | 16 | 0 | N | N | 未审核 | 审核状态 |
| 9 | examine_reply | varchar | 16 | 0 | Y | N | 审核回复 | |
| 10 | create_time | datetime | 19 | 0 | N | N | CURRENT_TIMESTAMP | 创建时间 |
| 11 | update_time | timestamp | 19 | 0 | N | N | CURRENT_TIMESTAMP | 更新时间 |
| 编号 | 名称 | 数据类型 | 长度 | 小数位 | 允许空值 | 主键 | 默认值 | 说明 |
| 1 | logistics_delivery_id | int | 10 | 0 | N | Y | 物流配送ID | |
| 2 | order_number | varchar | 64 | 0 | Y | N | 订单号 | |
| 3 | product_name | varchar | 64 | 0 | Y | N | 商品名称 | |
| 4 | purchase_quantity | varchar | 64 | 0 | Y | N | 购买数量 | |
| 5 | total_transaction_amount | double | 11 | 2 | Y | N | 0.00 | 交易总额 |
| 6 | the_date_of_issuance | date | 10 | 0 | Y | N | 发货日期 | |
| 7 | delivery_number | varchar | 30 | 0 | Y | N | 配送订单 | |
| 8 | ordinary_users | int | 10 | 0 | Y | N | 0 | 普通用户 |
| 9 | shipping_address | varchar | 64 | 0 | Y | N | 收货地址 | |
| 10 | delivery_status | varchar | 64 | 0 | Y | N | 配送状态 | |
| 11 | signing_status | varchar | 64 | 0 | Y | N | 签收状态 | |
| 12 | recommend | int | 10 | 0 | N | N | 0 | 智能推荐 |
| 13 | contact_name | varchar | 255 | 0 | Y | N | 联系人名字 | |
| 14 | merchant_id | int | 10 | 0 | Y | N | 商家id | |
| 15 | create_time | datetime | 19 | 0 | N | N | CURRENT_TIMESTAMP | 创建时间 |
| 16 | update_time | timestamp | 19 | 0 | N | N | CURRENT_TIMESTAMP | 更新时间 |
| 编号 | 名称 | 数据类型 | 长度 | 小数位 | 允许空值 | 主键 | 默认值 | 说明 |
| 1 | notice_id | mediumint | 8 | 0 | N | Y | 公告id: | |
| 2 | title | varchar | 125 | 0 | N | N | 标题: | |
| 3 | content | longtext | 2147483647 | 0 | Y | N | 正文: | |
| 4 | create_time | timestamp | 19 | 0 | N | N | CURRENT_TIMESTAMP | 创建时间: |
| 5 | update_time | timestamp | 19 | 0 | N | N | CURRENT_TIMESTAMP | 更新时间: |
| 编号 | 名称 | 数据类型 | 长度 | 小数位 | 允许空值 | 主键 | 默认值 | 说明 |
| 1 | order_id | int | 10 | 0 | N | Y | 订单ID: | |
| 2 | order_number | varchar | 64 | 0 | Y | N | 订单号: | |
| 3 | goods_id | mediumint | 8 | 0 | N | N | 商品id:[0,8388607] | |
| 4 | title | varchar | 255 | 0 | Y | N | 商品标题: | |
| 5 | img | varchar | 255 | 0 | Y | N | 商品图片: | |
| 6 | price | double | 10 | 2 | N | N | 0.00 | 价格: |
| 7 | price_ago | double | 10 | 2 | N | N | 0.00 | 原价: |
| 8 | num | int | 10 | 0 | N | N | 1 | 数量: |
| 9 | price_count | double | 8 | 2 | N | N | 0.00 | 总价: |
| 10 | norms | varchar | 255 | 0 | Y | N | 规格: | |
| 11 | type | varchar | 64 | 0 | N | N | 未分类 | 商品分类: |
| 12 | contact_name | varchar | 32 | 0 | Y | N | 联系人姓名: | |
| 13 | contact_email | varchar | 125 | 0 | Y | N | 联系人邮箱: | |
| 14 | contact_phone | varchar | 11 | 0 | Y | N | 联系人手机: | |
| 15 | contact_address | varchar | 255 | 0 | Y | N | 收件地址: | |
| 16 | postal_code | varchar | 9 | 0 | Y | N | 邮政编码: | |
| 17 | user_id | int | 10 | 0 | N | N | 0 | 买家ID: |
| 18 | merchant_id | mediumint | 8 | 0 | N | N | 0 | 商家ID: |
| 19 | create_time | timestamp | 19 | 0 | N | N | CURRENT_TIMESTAMP | 创建时间: |
| 20 | update_time | timestamp | 19 | 0 | N | N | CURRENT_TIMESTAMP | 更新时间: |
| 21 | description | varchar | 255 | 0 | Y | N | 描述:[0,255]用于产品规格描述 | |
| 22 | state | varchar | 16 | 0 | N | N | 待付款 | 订单状态:待付款,待发货,待签收,已签收,待退款,已退款,已拒绝,已完成 |
| 23 | remark | text | 65535 | 0 | Y | N | 订单备注 | |
| 24 | delivery_state | varchar | 16 | 0 | Y | N | 未配送 | 发货状态:未配送,已配送 |
| 25 | vip_discount | double | 11 | 2 | Y | N | 0.00 | 折扣 |
| 编号 | 名称 | 数据类型 | 长度 | 小数位 | 允许空值 | 主键 | 默认值 | 说明 |
| 1 | praise_id | int | 10 | 0 | N | Y | 点赞ID: | |
| 2 | user_id | int | 10 | 0 | N | N | 0 | 点赞人: |
| 3 | create_time | timestamp | 19 | 0 | N | N | CURRENT_TIMESTAMP | 创建时间: |
| 4 | update_time | timestamp | 19 | 0 | N | N | CURRENT_TIMESTAMP | 更新时间: |
| 5 | source_table | varchar | 255 | 0 | Y | N | 来源表: | |
| 6 | source_field | varchar | 255 | 0 | Y | N | 来源字段: | |
| 7 | source_id | int | 10 | 0 | N | N | 0 | 来源ID: |
| 8 | status | bit | 1 | 0 | N | N | 1 | 点赞状态:1为点赞,0已取消 |
表slides (轮播图)
| 编号 | 名称 | 数据类型 | 长度 | 小数位 | 允许空值 | 主键 | 默认值 | 说明 |
| 1 | slides_id | int | 10 | 0 | N | Y | 轮播图ID: | |
| 2 | title | varchar | 64 | 0 | Y | N | 标题: | |
| 3 | content | varchar | 255 | 0 | Y | N | 内容: | |
| 4 | url | varchar | 255 | 0 | Y | N | 链接: | |
| 5 | img | varchar | 255 | 0 | Y | N | 轮播图: | |
| 6 | hits | int | 10 | 0 | N | N | 0 | 点击量: |
| 7 | create_time | timestamp | 19 | 0 | N | N | CURRENT_TIMESTAMP | 创建时间: |
| 8 | update_time | timestamp | 19 | 0 | N | N | CURRENT_TIMESTAMP | 更新时间: |
| 编号 | 名称 | 数据类型 | 长度 | 小数位 | 允许空值 | 主键 | 默认值 | 说明 |
| 1 | student_users_id | int | 10 | 0 | N | Y | 学生用户ID | |
| 2 | student_name | varchar | 64 | 0 | Y | N | 学生姓名 | |
| 3 | student_phone_number | varchar | 16 | 0 | Y | N | 学生电话 | |
| 4 | student_id | varchar | 64 | 0 | N | N | 学生学号 | |
| 5 | examine_state | varchar | 16 | 0 | N | N | 已通过 | 审核状态 |
| 6 | user_id | int | 10 | 0 | N | N | 0 | 用户ID |
| 7 | create_time | datetime | 19 | 0 | N | N | CURRENT_TIMESTAMP | 创建时间 |
| 8 | update_time | timestamp | 19 | 0 | N | N | CURRENT_TIMESTAMP | 更新时间 |
表upload (文件上传)
| 编号 | 名称 | 数据类型 | 长度 | 小数位 | 允许空值 | 主键 | 默认值 | 说明 |
| 1 | upload_id | int | 10 | 0 | N | Y | 上传ID | |
| 2 | name | varchar | 64 | 0 | Y | N | 文件名 | |
| 3 | path | varchar | 255 | 0 | Y | N | 访问路径 | |
| 4 | file | varchar | 255 | 0 | Y | N | 文件路径 | |
| 5 | display | varchar | 255 | 0 | Y | N | 显示顺序 | |
| 6 | father_id | int | 10 | 0 | Y | N | 0 | 父级ID |
| 7 | dir | varchar | 255 | 0 | Y | N | 文件夹 | |
| 8 | type | varchar | 32 | 0 | Y | N | 文件类型 |
表user (用户账户:用于保存用户登录信息)
| 编号 | 名称 | 数据类型 | 长度 | 小数位 | 允许空值 | 主键 | 默认值 | 说明 |
| 1 | user_id | mediumint | 8 | 0 | N | Y | 用户ID:[0,8388607]用户获取其他与用户相关的数据 | |
| 2 | state | smallint | 5 | 0 | N | N | 1 | 账户状态:[0,10](1可用|2异常|3已冻结|4已注销) |
| 3 | user_group | varchar | 32 | 0 | Y | N | 所在用户组:[0,32767]决定用户身份和权限 | |
| 4 | login_time | timestamp | 19 | 0 | N | N | CURRENT_TIMESTAMP | 上次登录时间: |
| 5 | phone | varchar | 11 | 0 | Y | N | 手机号码:[0,11]用户的手机号码,用于找回密码时或登录时 | |
| 6 | phone_state | smallint | 5 | 0 | N | N | 0 | 手机认证:[0,1](0未认证|1审核中|2已认证) |
| 7 | username | varchar | 16 | 0 | N | N | 用户名:[0,16]用户登录时所用的账户名称 | |
| 8 | nickname | varchar | 16 | 0 | Y | N | 昵称:[0,16] | |
| 9 | password | varchar | 64 | 0 | N | N | 密码:[0,32]用户登录所需的密码,由6-16位数字或英文组成 | |
| 10 | | varchar | 64 | 0 | Y | N | 邮箱:[0,64]用户的邮箱,用于找回密码时或登录时 | |
| 11 | email_state | smallint | 5 | 0 | N | N | 0 | 邮箱认证:[0,1](0未认证|1审核中|2已认证) |
| 12 | avatar | varchar | 255 | 0 | Y | N | 头像地址:[0,255] | |
| 13 | open_id | varchar | 255 | 0 | Y | N | 针对获取用户信息字段 | |
| 14 | create_time | timestamp | 19 | 0 | N | N | CURRENT_TIMESTAMP | 创建时间: |
| 15 | vip_level | varchar | 255 | 0 | Y | N | 会员等级 | |
| 16 | vip_discount | double | 11 | 2 | Y | N | 0.00 | 会员折扣 |
表user_group (用户组:用于用户前端身份和鉴权)
| 编号 | 名称 | 数据类型 | 长度 | 小数位 | 允许空值 | 主键 | 默认值 | 说明 |
| 1 | group_id | mediumint | 8 | 0 | N | Y | 用户组ID:[0,8388607] | |
| 2 | display | smallint | 5 | 0 | N | N | 100 | 显示顺序:[0,1000] |
| 3 | name | varchar | 16 | 0 | N | N | 名称:[0,16] | |
| 4 | description | varchar | 255 | 0 | Y | N | 描述:[0,255]描述该用户组的特点或权限范围 | |
| 5 | source_table | varchar | 255 | 0 | Y | N | 来源表: | |
| 6 | source_field | varchar | 255 | 0 | Y | N | 来源字段: | |
| 7 | source_id | int | 10 | 0 | N | N | 0 | 来源ID: |
| 8 | register | smallint | 5 | 0 | Y | N | 0 | 注册位置: |
| 9 | create_time | timestamp | 19 | 0 | N | N | CURRENT_TIMESTAMP | 创建时间: |
| 10 | update_time | timestamp | 19 | 0 | N | N | CURRENT_TIMESTAMP | 更新时间: |
整个高校食堂自助预约点餐系统的需求分析主要对系统总体架构以及功能模块的设计,通过建立E-R模型和数据库逻辑系统设计完成了数据库系统设计。
4 系统关键模块详细设计与实现
高校食堂自助预约点餐系统的详细设计与实现主要是根据前面的高校食堂自助预约点餐系统的需求分析和高校食堂自助预约点餐系统的总体设计来设计页面并实现业务逻辑。主要从高校食堂自助预约点餐系统界面实现、业务逻辑实现这两部分进行介绍。
4.1学生用户功能模块
4.1.1 前台首页界面
当进入高校食堂自助预约点餐系统的时候,系统以上中下的布局进行展示,首先映入眼帘的是系统的导航栏,下面是轮播图,再往下是通知公告,其主界面展示如下图所示。

图4-1 前台首页界面图
4.1.2 用户注册界面
高校食堂自助预约点餐系统的游客和学生用户时可以进行注册登录,当用户右上角“注册”按钮的时候,当填写上自己的账号+密码+确认密码+昵称+邮箱等后再点击“注册”按钮后将会先验证输入的有没有空数据,再次验证密码和确认密码是否是一样的,最后验证输入的账户名和数据库表中已经注册的账户名是否重复,只有都验证没问题后即可用户注册成功。用户注册界面展示如下图所示。

图4-2注册界面图
注册关键代码如下:
* 注册
* @param user
* @return
*/
@PostMapping("register")
public Map<String, Object> signUp(@RequestBody User user) {
// 查询用户
Map<String, String> query = new HashMap<>();
Map<String,Object> map = JSON.parseObject(JSON.toJSONString(user));
query.put("username",user.getUsername());
List list = service.selectBaseList(service.select(query, new HashMap<>()));
if (list.size()>0){
return error(30000, "用户已存在");
}
map.put("password",service.encryption(String.valueOf(map.get("password"))));
service.insert(map);
return success(1);
}
高校食堂自助预约点餐系统中的前台上注册后的用户是可以通过自己的账户名和密码进行登录的,当用户输入完整的自己的账户名和密码信息并点击“登录”按钮后,将会首先验证输入的有没有空数据,再次验证输入的账户名+密码和数据库中当前保存的用户信息是否一致,只有在一致后将会登录成功并自动跳转到高校食堂自助预约点餐系统的首页中;否则将会提示相应错误信息,用户登录界面如下图所示。

图4-3用户登录界面图
登录的逻辑代码如下所示。
/**
* 登录
* @param data
* @param httpServletRequest
* @return
*/
@PostMapping("login")
public Map<String, Object> login(@RequestBody Map<String, String> data, HttpServletRequest httpServletRequest) {
log.info("[执行登录接口]");
String username = data.get("username");
String email = data.get("email");
String phone = data.get("phone");
String password = data.get("password");
List resultList = null;
Map<String, String> map = new HashMap<>();
if(username != null && "".equals(username) == false){
map.put("username", username);
resultList = service.select(map, new HashMap<>()).getResultList();
}
else if(email != null && "".equals(email) == false){
map.put("email", email);
resultList = service.select(map, new HashMap<>()).getResultList();
}
else if(phone != null && "".equals(phone) == false){
map.put("phone", phone);
resultList = service.select(map, new HashMap<>()).getResultList();
}else{
return error(30000, "账号或密码不能为空");
}
if (resultList == null || password == null) {
return error(30000, "账号或密码不能为空");
}
//判断是否有这个用户
if (resultList.size()<=0){
return error(30000,"用户不存在");
}
User byUsername = (User) resultList.get(0);
Map<String, String> groupMap = new HashMap<>();
groupMap.put("name",byUsername.getUserGroup());
List groupList = userGroupService.select(groupMap, new HashMap<>()).getResultList();
if (groupList.size()<1){
return error(30000,"用户组不存在");
}
UserGroup userGroup = (UserGroup) groupList.get(0);
//查询用户审核状态
if (!StringUtils.isEmpty(userGroup.getSourceTable())){
String sql = "select examine_state from "+ userGroup.getSourceTable() +" WHERE user_id = " + byUsername.getUserId();
String res = String.valueOf(service.runCountSql(sql).getSingleResult());
if (res==null){
return error(30000,"用户不存在");
}
if (!res.equals("已通过")){
return error(30000,"该用户审核未通过");
}
}
//查询用户状态
if (byUsername.getState()!=1){
return error(30000,"用户非可用状态,不能登录");
}
String md5password = service.encryption(password);
if (byUsername.getPassword().equals(md5password)) {
// 存储Token到数据库
AccessToken accessToken = new AccessToken();
accessToken.setToken(UUID.randomUUID().toString().replaceAll("-", ""));
accessToken.setUser_id(byUsername.getUserId());
tokenService.save(accessToken);
// 返回用户信息
JSONObject user = JSONObject.parseObject(JSONObject.toJSONString(byUsername));
user.put("token", accessToken.getToken());
JSONObject ret = new JSONObject();
ret.put("obj",user);
return success(ret);
} else {
return error(30000, "账号或密码不正确");
}
}
4.1.4 美食资讯界面
当用户点击高校食堂自助预约点餐系统中导航栏上的“美食资讯”后将会进入到该“美食资讯”的界面,然后选择想要看的美食资讯,点击进入到详细界面,在详细界面可以收藏、点赞和评论等操作,美食资讯界面如下图所示。

图4-4美食资讯界面图
当用户点击高校食堂自助预约点餐系统中导航栏上的“美食商城”后将会进入到该“美食商城”列表的界面,然后选择想要看的美食,点击进入到详细界面,在详细界面可以进行购买,美食商城界面如下图所示。

图4-5美食商城界面图
美食商城关键代码如下:
@PostMapping("/set")
@Transactional
public Map<String, Object> set(HttpServletRequest request) throws IOException {
service.update(service.readQuery(request), service.readConfig(request), service.readBody(request.getReader()));
return success(1);
}
4.2管理员功能模块
管理员点击“系统用户”这一菜单会显示管理员、学生用户这两个子菜单,管理员可以对这两个角色的信息进行增删改查操作。界面如下图所示。

图4-6系统用户管理界面图
管理员可以处理学生用户的取消订单请求,审核并进行相应的处理。取消订单管理界面如下图所示。

图4-7取消订单管理界面图
管理员可以查看学生用户提交的信息反馈,及时回复和处理用户的问题和建议。信息反馈管理界面如下图所示。

图4-8信息反馈管理界面图
信息反馈添加关键代码如下:
@RequestMapping(value = "/del")
@Transactional
public Map<String, Object> del(HttpServletRequest request) {
service.delete(service.readQuery(request), service.readConfig(request));
return success(1);
}
public void delete(Map<String,String> query,Map<String,String> config){
QueryWrapper wrapper = new QueryWrapper<E>();
toWhereWrapper(query, "0".equals(config.get(FindConfig.GROUP_BY)),wrapper);
baseMapper.delete(wrapper);
log.info("[{}] - 删除操作:{}",wrapper.getSqlSelect());
}
管理员点击“系统管理”这一菜单会显示轮播图这个子菜单,管理员可以对前台展示的轮播图进行设置,界面如下图所示。

图4-9系统管理界面图
系统管理关键代码如下:
@PostMapping("/add")
@Transactional
public Map<String, Object> add(HttpServletRequest request) throws IOException {
service.insert(service.readBody(request.getReader()));
return success(1);
}
public Map<String, Object> addMap(Map<String,Object> map){
service.insert(map);
return success(1);
}
允许管理员发布、编辑、删除系统公告通知,确保用户及时了解重要信息。界面如下图所示。

图4-10通知公告管理界面图
管理员可以管理商品的分类信息,包括添加、编辑、删除分类等操作,以便用户浏览和搜索商品。分类列表界面如下图所示。

图4-11分类列表界面图
4.2.7订单列表界面
管理员可以查看和管理用户的订单信息,包括订单状态、付款情况等,以保证订单的顺利处理和配送。界面如下图所示。

图4-12订单列表界面图
4.2.8订单配送界面
管理员可以管理订单的配送情况,包括查看订单的配送状态、更新配送信息等,以确保订单的及时送达。界面如下图所示。

图4-13 订单配送界面图
5系统测试
5.1 系统测试用例
系统测试包括:用户登录功能测试、美食资讯查看功能测试、美食商城添加、美食商城搜索、密码修改、订单配送功能测试,如表5-1、5-2、5-3、5-4、5-5、5-6所示:
表5-1 用户登录功能测试表
| 用例名称 | 用户登录系统 |
| 目的 | 测试用户通过正确的用户名和密码可否登录功能 |
| 前提 | 未登录的情况下 |
| 测试流程 | 1) 进入登录页面 2) 输入正确的用户名和密码 |
| 预期结果 | 用户名和密码正确的时候,跳转到登录成功界面,反之则显示错误信息,提示重新输入 |
| 实际结果 | 实际结果与预期结果一致 |
美食资讯查看功能测试:
表5-2 美食资讯查看功能测试表
| 用例名称 | 美食资讯查看 |
| 目的 | 测试美食资讯查看功能 |
| 前提 | 用户登录 |
| 测试流程 | 点击美食资讯列表 |
| 预期结果 | 可以查看到所有美食资讯信息 |
| 实际结果 | 实际结果与预期结果一致 |
管理员添加美食商城界面测试:
表5-3 管理员添加美食商城界面测试表
| 用例名称 | 添加美食商城测试用例 |
| 目的 | 测试美食商城添加功能 |
| 前提 | 管理员用户正常登录情况下 |
| 测试流程 | 1)管理员点击美食商城,然后点击添加后并填写信息。 2)点击进行提交。 |
| 预期结果 | 提交以后,页面首页会显示新的美食商城 |
| 实际结果 | 实际结果与预期结果一致 |
美食商城搜索功能测试:
表5-4美食商城搜索功能测试表
| 用例名称 | 美食商城搜索测试 |
| 目的 | 测试美食商城搜索功能 |
| 前提 | 无 |
| 测试流程 | 1)在搜索框填入搜索关键字。 2)点击搜索按钮。 |
| 预期结果 | 页面显示包含有搜索关键字的美食商城 |
| 实际结果 | 实际结果与预期结果一致 |
密码修改功能测试:
表5-5 密码修改功能测试表
| 用例名称 | 密码修改测试用例 |
| 目的 | 测试管理员密码修改功能 |
| 前提 | 管理员用户正常登录情况下 |
| 测试流程 | 1)管理员密码修改并完成填写。 2)点击进行提交。 |
| 预期结果 | 使用新的密码可以登录 |
| 实际结果 | 实际结果与预期结果一致 |
订单配送功能测试:
表5-6订单配送功能测试表
| 用例名称 | 订单配送测试用例 |
| 目的 | 测试用户订单配送功能 |
| 前提 | 用户正常登录情况下 |
| 测试流程 | 1)搜索查看订单列表,点击订单配送。 2)填写订单配送信息,点击进行提交。 |
| 预期结果 | 订单配送成功 |
| 实际结果 | 实际结果与预期结果一致 |
通过编写高校食堂自助预约点餐系统的测试用例,已经检测完毕用户登录功能测试、美食资讯展示功能测试、美食商城添加、美食商城搜索、密码修改、订单配送功能测试,通过这6大模块为高校食堂自助预约点餐系统的后期推广运营提供了强力的技术支撑。
本文描述了高校食堂自助预约点餐系统设计与实现的原理和开发过程,该系统是通过SpringBoot框架来搭建后台,中间件使用的是Tomcat服务器,数据库管理平台采用开源的Mysql,前台使用的是JQuery框架,同时使用Validate校验框架,这样就可以减少前端代码的输入量,而且基于JQuery框架的Validat框架使用简单,是流行的前端使用框架,前端使用的主要是HTML页面展示技术。
在开发前做了许多的准备,在本系统的设计和开发过程中阅览和学习了许多文献资料,从开发这个高校食堂自助预约点餐系统的过程中我也收获了许许多多宝贵的方法以及设计思路,对系统的开发也起到了很重要的作用,系统的开发技术选用的都是自己比较熟悉的,比如Web、SpringBoot、MYSQL,这些技术都是在以前的学习中学到了,其中许多的设计思路和方法都是在以前不断地学习中摸索出来的经验,其实对于我们来说工作量还是比较大的,但是正是由于之前的积累与准备,才能顺利的完成这个项目,由此看来,积累经验跟做好准备是十分重要的事情。
当然在该系统的设计与实现的过程中也离不开老师以及同学们的帮助,正是因为他们的指导与帮助,我才能够成功的在预期内完成了这个系统。同时在这个过程当中我也收获了很多东西,此系统也有需要改进的地方,但是由于专业知识的浅薄,并不能做到十分完美,希望以后有机会可以让其真正的投入到使用之中。
[1]张乐.高校食堂自助点餐系统设计与实现[J].电脑与信息技术,2024,32(02):51-53.DOI:10.19414/j.cnki.1005-1228.2024.02.009.
[2]Wijaya S N I ,Shofarini I D ,Adrianto W D , et al.Economic And Regional Impacts of Infrastructure Development Activities for Indonesian’s National Economic Recovery Program (PEN) in Pamekasan Regency, East Java Province[J].IOP Conference Series: Earth and Environmental Science,2024,1310(1):
[3]Suprijanto H ,Sayekti W R ,Pratama R R , et al.Potential deformation assessment of Semantok Main Dam in North Nganjuk Region at East Java Indonesia[J].IOP Conference Series: Earth and Environmental Science,2024,1311(1):
[4]Tamado D ,Indrawan B G I ,Aldiamar F .Engineering characteristics and classification based on JSCE in portal zones of Tunnel A, Yogyakarta - Bawen toll road, Magelang District, Central Java Province[J].IOP Conference Series: Earth and Environmental Science,2024,1311(1):
[5]Firdausi A A ,Setianto A ,Indrawan B G I .Recommendation of excavation method and support system based on rock mass classification of the Matenggeng Dam Tunnel, Cilacap, Central Java[J].IOP Conference Series: Earth and Environmental Science,2024,1311(1):
[6]Sholichin M ,Prayogo B T ,Susilo H .Land inventory and designation of the Kranji river riparian zone in Purwokerto city, Central Java[J].IOP Conference Series: Earth and Environmental Science,2024,1311(1):
[7]王馗,吴勇灵.基于微信小程序的点餐系统设计与实现[J].现代信息科技,2023,7(22):30-35+39.DOI:10.19850/j.cnki.2096-4706.2023.22.007.
[8]苏兵.基于微服务的校园点餐系统后台的设计与实现[J].电脑与电信,2023,(11):23-28.DOI:10.15966/j.cnki.dnydx.2023.11.008.
[9]陈海燕,常莹,张燕宁.基于Android系统的校园点餐系统中不同数据存储方式的教学研究[J].电脑编程技巧与维护,2023,(09):57-60.DOI:10.16184/j.cnki.comprg.2023.09.012.
[10]曾慧群.基于Android的智慧点餐系统设计与实现[J].现代信息科技,2023,7(14):15-19.DOI:10.19850/j.cnki.2096-4706.2023.14.004.
[11]李志伟.基于Eclipse+SDK开发平台的无线点餐系统设计[J].信息与电脑(理论版),2023,35(12):125-128.
[12]徐豪.基于随机森林模型的推荐点餐系统设计与实现[D].兰州大学,2023.DOI:10.27204/d.cnki.glzhu.2023.002414.
[13]叶梦君,焦冰.基于Linux的点餐系统的设计与实现[J].电脑知识与技术,2023,19(03):44-46+50.DOI:10.14004/j.cnki.ckt.2023.0153.
[14]刘德凤.酒店点餐系统的设计与实现[J].电子技术与软件工程,2022,(22):173-176.
[15]张彭飞.基于协同过滤的微信点餐推荐系统的设计与实现[D].吉林大学,2022.DOI:10.27162/d.cnki.gjlin.2022.007344.
[16]种倩倩,孙丽英,陈滨,等.基于微信小程序的点餐系统的设计与开发[J].电脑知识与技术,2022,18(19):66-69+73.DOI:10.14004/j.cnki.ckt.2022.1307.
[17]谷研硕,时振涛,孙申英,等.基于内容推荐算法的点餐系统的设计与实现[J].电脑知识与技术,2022,18(10):48-49.DOI:10.14004/j.cnki.ckt.2022.0815.
[18]鹿俊聪.基于Android的食堂点餐系统的设计与实现[J].科学技术创新,2021,(22):101-102.
[19]史莉娟,邓萍,吴雄韬,等.基于网络点餐系统的食堂数字化管理设计与实现[J].无线互联科技,2021,18(08):55-56.
[20]李新锦,鲁志萍,刘苑如.基于微信小程序的校园点餐系统的设计[J].电脑知识与技术,2020,16(07):50-51+56.DOI:10.14004/j.cnki.ckt.2020.0756.
逝者如斯夫,不舍昼夜。转眼间,大学生活便已经接近尾声,人面对着离别与结束,总是充满着不舍与茫然,我亦如此,仍记得那年秋天,我迫不及待的提前一天到了学校,面对学校巍峨的大门,我心里充满了期待:这里,就是我新生活的起点吗?那天,阳光明媚,学校的欢迎仪式很热烈,我面对着一个个对着我微笑的同学,仿佛一缕缕阳光透过胸口照进了我心里,同时,在那天我认识可爱的室友,我们携手共同度过了这难忘的两年。如今,我望着这篇论文的致谢,不禁又要问自己:现在,我们就要说再见了吗?
感慨莫名,不知所言。遥想当初刚来学校的时候,心里总是想着工科学校会过于板正,会缺乏一些柔情,当时心里甚至有一点点排斥,但是随着我对学校的慢慢认识与了解,我才认识到了她的美丽,她的柔情,并且慢慢的喜欢上了这个校园,但是时间太快了,快到我还没有好好体会她的美丽便要离开了,但是她带给我的回忆,永远不会离开我,也许真正离开那天我的眼里会满含泪水,我不是因为难过,我只是想将她的样子映在我的泪水里,刻在我的心里。最后,感谢我的老师们,是你们教授了我们知识与做人的道理;感谢我的室友们,是你们陪伴了我如此之久;感谢每位关心与支持我的人。
少年,追风赶月莫停留,平荒尽处是春山。
免费领取项目源码,请关注❥点赞收藏并私信博主,谢谢~
242

被折叠的 条评论
为什么被折叠?



