摘 要
信息化社会内需要与之针对性的信息获取途径,但是途径的扩展基本上为人们所努力的方向,由于站在的角度存在偏差,人们经常能够获得不同类型信息,这也是技术最为难以攻克的课题。针对校园食堂智能排餐系统等问题,对校园食堂智能排餐系统进行研究分析,然后开发设计出校园食堂智能排餐系统以解决问题。
校园食堂智能排餐系统主要功能模块包括菜品信息、菜品类型、点餐信息、取餐信息,采取面对对象的开发模式进行软件的开发和硬体的架设,能很好的满足实际使用的需求,完善了对应的软体架设以及程序编码的工作,采取MySQL作为后台数据的主要存储单元,采用springboot框架、JAVA技术、Ajax技术进行业务系统的编码及其开发,实现了本系统的全部功能。本次报告,首先分析了研究的背景、作用、意义,为研究工作的合理性打下了基础。针对校园食堂智能排餐系统的各项需求以及技术问题进行分析,证明了系统的必要性和技术可行性,然后对设计系统需要使用的技术软件以及设计思想做了基本的介绍,最后来实现校园食堂智能排餐系统和部署运行使用它。
关键词:校园食堂智能排餐系统;Eclipse;java;springboot
Abstract
In the information society, there is a need for targeted access to information, but the expansion of access is basically the direction people are striving for. Due to the deviation in perspective, people often can obtain different types of information, which is also the most difficult topic for technology to overcome. Aiming at the problems of campus cafeteria intelligent meal scheduling system, this paper studies and analyzes the campus cafeteria intelligent meal scheduling system, and then develops and designs the campus cafeteria intelligent meal scheduling system to solve the problems.
The main functional modules of the campus cafeteria intelligent meal scheduling system include dish information, dish type, ordering information, and picking up information. The object-oriented development model is adopted for software development and hardware installation, which can well meet the actual use needs. The corresponding software installation and program coding work are improved. MySQL is used as the main storage unit for background data, and the spring boot framework, JAVA technology Ajax technology is used to code and develop business systems, achieving all the functions of the system. This report first analyzes the background, role, and significance of the research, laying a foundation for the rationality of the research work. This article analyzes the various requirements and technical issues of the campus cafeteria intelligent meal scheduling system, proves the necessity and technical feasibility of the system, and then makes a basic introduction to the technical software and design ideas needed to design the system. Finally, it realizes the campus cafeteria intelligent meal scheduling system and deploys and runs it.
Key words:Intelligent dining system for campus cafeteria; Eclipse; java; springboot
目录
结论 32
1 绪论
1.1 背景及意义
系统管理也都将通过计算机进行整体智能化操作,对于校园食堂智能排餐系统所牵扯的管理及数据保存都是非常多的,例如首页、菜品信息、菜品类型、点餐信息、取餐信息等功能,这给管理者的工作带来了巨大的挑战,面对大量的信息,传统的管理系统,都是通过笔记的方式进行详细信息的统计,后来出现电脑,通过电脑输入软件将纸质的信息统计到电脑上,这种方式比较传统,而且想要统计数据信息比较麻烦,还受时间和空间的影响,所以为此开发了校园食堂智能排餐系统:为用户提供了方便管理平台,方便管理员查看及维护,并且可以通过需求进行内容的编辑及维护等;对于用户而言,可以随时进行查询所需信息,管理员可以足不出户就可以获取到系统的数据信息等,而且还能节省员工很多时间,所以开发校园食堂智能排餐系统给管理者带来了很大的方便,同时也方便管理员对用户信息进行处理。
本论文校园食堂智能排餐系统主要牵扯到的程序,数据库与计算机技术等。覆盖知识面大,可以大大的提高系统人员工作效率。
1.2研究内容
(1)首先是确定选题,确定好所要做的系统,并对系统的背景及现在面临的一些问题等进行系统的初步确认。
(2)系统确认完成后,结合系统开发的需求进行确认系统开发所使用的技术,校园食堂智能排餐系统的开发使用springboot框架,数据库进行平台的搭建开发,确认好使用的技术进行技术分析,所使用的技术是否可以完成系统的实现。
(3)确定好系统使用的技术,进行在线确认系统所划分的用户触,并且根据用户触划分确定所要设计的功能模块,对校园食堂智能排餐系统的设计主要划分别为管理员和用户触,并所使用的功能模块也相应不同,但系统的数据库实现的内容是交互的,驴可以随时根据自己的需求进行菜品信息搜索,对于系统工作人员可以根据自己的分管内容进行在线信息的处理及操作,管理员获取到所有用户的详细数据信息,并根据需求进行第一时间处理解决。
(4)系统的功能模块确认完成后进行程序及界面的设计,设计完成后,组通过测试来判断程序是否完善,对于系统测试,要不同的用户进行不同的内容编辑及提交,及使用不同的测试方式找出程序中存在的漏洞,并对程序出现的漏洞问题进行在线解决处理,如果测试系统没有任何问题时,可以将系统上传进行正式操作使用。
1.3相关技术介绍
(1)校园食堂智能排餐系统中的web后台管理中的后端不再使用古老的jsp+javabean+servlet技术,而是使用当前主流的springboot框架,它减少java配置代码,简化编程代码,目前springboot框架也是很多企业选择的框架之一。
(2)校园食堂智能排餐系统中的web后台管理中的前端使用的是bootstrap框架,它配合ajax和jquery可以美化页面设计。
(3)流行vue框架结合jQuery技术,在jQuery基础上扩展一些插件,通过自己定义插件更好的实现前端的设计。
(4)校园食堂智能排餐系统中数据库用的mysql5.7,它执行效率高。
1.4springboot框架介绍
Spring框架是Java平台上的一种开源应用框架,提供具有控制反转特性的容器。尽管Spring框架自身对编程模型没有限制,但其在Java应用中的频繁使用让它备受青睐,以至于后来让它作为EJB(EnterpriseJavaBeans)模型的补充,甚至是替补。Spring框架为开发提供了一系列的解决方案,比如利用控制反转的核心特性,并通过依赖注入实现控制反转来实现管理对象生命周期容器化,利用面向切面编程进行声明式的事务管理,整合多种持久化技术管理数据访问,提供大量优秀的Web框架方便开发等等。Spring框架具有控制反转(IOC)特性,IOC旨在方便项目维护和测试,它提供了一种通过Java的反射机制对Java对象进行统一的配置和管理的方法。Spring框架利用容器管理对象的生命周期,容器可以通过扫描XML文件或类上特定Java注解来配置对象,开发者可以通过依赖查找或依赖注入来获得对象。Spring框架具有面向切面编程(AOP)框架,SpringAOP框架基于代理模式,同时运行时可配置;AOP框架主要针对模块之间的交叉关注点进行模块化。Spring框架的AOP框架仅提供基本的AOP特性,虽无法与AspectJ框架相比,但通过与AspectJ的集成,也可以满足基本需求。Spring框架下的事务管理、远程访问等功能均可以通过使用SpringAOP技术实现。Spring的事务管理框架为Java平台带来了一种抽象机制,使本地和全局事务以及嵌套事务能够与保存点一起工作,并且几乎可以在Java平台的任何环境中工作。Spring集成多种事务模板,系统可以通过事务模板、XML或Java注解进行事务配置,并且事务框架集成了消息传递和缓存等功能。Spring的数据访问框架解决了开发人员在应用程序中使用数据库时遇到的常见困难。它不仅对Java:JDBC、iBATS/MyBATIs、Hibernate、Java数据对象(JDO)、ApacheOJB和ApacheCayne等所有流行的数据访问框架中提供支持,同时还可以与Spring的事务管理一起使用,为数据访问提供了灵活的抽象。Spring框架最初是没有打算构建一个自己的WebMVC框架,其开发人员在开发过程中认为现有的StrutsWeb框架的呈现层和请求处理层之间以及请求处理层和模型之间的分离不够,于是创建了SpringMVC。
2 校园食堂智能排餐系统分析
通过了解对校园食堂智能排餐系统的真实需求后,将校园食堂智能排餐系统所需要的角色划分整理成了下图2-1,图2-2和图2-3。
从开发工具来看,由于校园食堂智能排餐系统是基于JAVA的,因此有很多开发工具都可以进行开发,这些功能强大的开发工具可以给我来设计校园食堂智能排餐系统带来非常大的方便。
从校园食堂智能排餐系统的本身技术来说,对于我来开发一个校园食堂智能排餐系统这个毕设是不费事的。校园食堂智能排餐系统的开发可以简单的分为前台端、后台端开发以及数据库开发。其中的大部分技术难点在我上学时已经使用过了,同时网络上很多技术点可以让我来借鉴。Web后台管理使用JAVA的springboot架构开发,数据库使用mysql,页面上使用javascript脚本,因此为我在开发校园食堂智能排餐系统这个毕设上省去了很多多余代码,这给我的毕设项目编写带来了极大的便利。综上所述,从技术层面来看开发校园食堂智能排餐系统是可行的。
从用户体验来看,市面上很多被广泛使用的系统案例可以让我来参考,因此我可以综合它们的页面交互设计的优点,基于我的毕设项目特点来进行改版,最后达到令用户满意的页面交互体验。综上所述,从技术层面来看开发校园食堂智能排餐系统是可行的。
从校园食堂智能排餐系统的开发成本来看,校园食堂智能排餐系统的设计和开发都是我自己完成的,没有其他成本上的开销。
从校园食堂智能排餐系统的维护成本来看,校园食堂智能排餐系统的开发遵循一套完整的代码编写规范,并且校园食堂智能排餐系统的结构设计非常灵活,遵循高内聚低耦合的原则,因此易于维护和迭代开发。
在校园食堂智能排餐系统上线之后,上线前期我会根据真实需求来调查,对使用我开发的校园食堂智能排餐系统来制定一套符合的使用费。系统运行稳定后我会将推广范围到其他的校园当中,其他校园可以使用我的校园食堂智能排餐系统,只需要缴纳一点点的定金,我会给他们引入广告投资和自营业务。
综合以上的分析,校园食堂智能排餐系统所带来的经济效益将会带来极大的收益。并且随着我的推广,来使用我开发的校园食堂智能排餐系统的市场将越来越大,校园食堂智能排餐系统带来的利润也就越来越多。因此,从经济层面来看开发校园食堂智能排餐系统的是可行的。
校园食堂智能排餐系统从角色上划分为了用餐用户、食堂商户以及管理员三种角色。
管理员用户角色:
(1)登录:管理员的账号是在数据表表中直接设置生成的,不需要进行注册;
(2)资源管理:当点击“资源管理”这一菜单的时候,会出现新闻列表+新闻分类列表两个子菜单,可以对这两个模块进行增删改查操作;
(3)系统用户:当点击“系统用户”这一菜单的时候,会出现管理员+用餐用户+食堂商户三个子菜单,可以对这三个模块进行增删改查操作;
(4)模块管理:当点击“模块管理”这一菜单的时候,会出现菜品信息+菜品类型+点餐信息+取餐信息四个子菜单,可以对这四个模块进行增删改查操作;
用餐用户角色:
(1)注册登录模块:当用餐用户想要进入本校园食堂智能排餐系统中对资讯进行查看评论以及了解菜品信息等操作的时候,就必须要登录到系统当中,要是新的用户没有校园食堂智能排餐系统的账号的话,点击“注册”按钮,就会进入到新用户注册这个界面上,用户输入对应的账号(必须填写)+密码(必须填写)+确认密码(必须填写,而且要与密码一直)+昵称+邮箱+手机号+选择用户身份等等,然后点击“注册”,系统在用户这一数据库中会查询账号是不是存在,两次密码是不是一样,都填写正确就会注册成功,然后再进行登录,如果是之前已经注册过的用户很长时间没有使用,忘记密码,也可以点击“忘记密码”进行找回;
(2)新闻资讯:在首页导航栏上我们会看到“新闻资讯”这一菜单,我们点击进入进去以后,会看到所有资讯列表,在这个界面,我们可以点击进入进行查看、评论、点赞等;
(3)系统公告:在首页导航栏上我们会看到“系统公告”这一菜单,我们点击进入进去以后,会看到所有管理员在后台发布的公告信息;
(4)个人账户:当用户点击“个人账户”可以对个人的资料以及登录系统的密码进行设置;
(5)个人中心:当用户点击右上角“我的”这个按钮,就会进入到对应的后台进行信息的管理了;
(6)菜品信息:学生可以查看菜品信息,在查询到自己想要了解的菜品的时候,可以进入查看详细的介绍,点击“点餐”这一按钮以后会跳转到点餐信息填写的界面,根据提示填写好点餐的信息,点击“提交”以后点餐就完成了,在菜品详情这个界面,同时支持用户对喜欢的菜品进行收藏、评论的功能。
2.2.2 非功能性分析
校园食堂智能排餐系统的非功能性需求比如校园食堂智能排餐系统的安全性怎么样,可靠性怎么样,性能怎么样,可拓展性怎么样等。具体可以表示在如下2-1表格中:
表2-1校园食堂智能排餐系统非功能需求表
| 安全性 | 主要指校园食堂智能排餐系统数据库的安装,数据库的使用和密码的设定必须合乎规范。 |
| 可靠性 | 可靠性是指校园食堂智能排餐系统能够安装用户的指示进行操作,经过测试,可靠性90%以上。 |
| 性能 | 性能是影响校园食堂智能排餐系统占据市场的必要条件,所以性能最好要佳才好。 |
| 可扩展性 | 比如数据库预留多个属性,比如接口的使用等确保了系统的非功能性需求。 |
| 易用性 | 用户只要跟着校园食堂智能排餐系统的页面展示内容进行操作,就可以了。 |
| 可维护性 | 校园食堂智能排餐系统开发的可维护性是非常重要的,经过测试,可维护性没有问题 |
2.3 系统用例分析
根据上一节功能分析,可以得出系统的用例,用餐用户角色用例如图2.1所示。

图2.1 校园食堂智能排餐系统中用餐用户角色用例图
管理员角色用例如图2.2所示。

图2.2 校园食堂智能排餐系统管理员角色用例图
3 校园食堂智能排餐系统总体设计
根据第二章中校园食堂智能排餐系统的功能分析可知,校园食堂智能排餐系统中整体功能模块图如图3.1所示,

图3.1 校园食堂智能排餐系统功能模块图
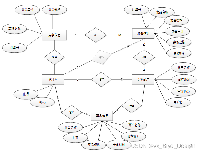
3.3.1 数据库概念结构设计
下面是整个校园食堂智能排餐系统中主要的数据库表总E-R实体关系图。
图3.2 校园食堂智能排餐系统总E-R关系图
表canteen_merchant (食堂商户)
| 编号 | 名称 | 数据类型 | 长度 | 小数位 | 允许空值 | 主键 | 默认值 | 说明 |
| 1 | canteen_merchant_id | int | 10 | 0 | N | Y | 食堂商户ID | |
| 2 | merchant_name | varchar | 64 | 0 | Y | N | 商户名称 | |
| 3 | merchant_address | varchar | 64 | 0 | Y | N | 商户地址 | |
| 4 | examine_state | varchar | 16 | 0 | N | N | 已通过 | 审核状态 |
| 5 | recommend | int | 10 | 0 | N | N | 0 | 智能推荐 |
| 6 | user_id | int | 10 | 0 | N | N | 0 | 用户ID |
| 7 | create_time | datetime | 19 | 0 | N | N | CURRENT_TIMESTAMP | 创建时间 |
| 8 | update_time | timestamp | 19 | 0 | N | N | CURRENT_TIMESTAMP | 更新时间 |
表collect (收藏)
| 编号 | 名称 | 数据类型 | 长度 | 小数位 | 允许空值 | 主键 | 默认值 | 说明 |
| 1 | collect_id | int | 10 | 0 | N | Y | 收藏ID: | |
| 2 | user_id | int | 10 | 0 | N | N | 0 | 收藏人ID: |
| 3 | source_table | varchar | 255 | 0 | Y | N | 来源表: | |
| 4 | source_field | varchar | 255 | 0 | Y | N | 来源字段: | |
| 5 | source_id | int | 10 | 0 | N | N | 0 | 来源ID: |
| 6 | title | varchar | 255 | 0 | Y | N | 标题: | |
| 7 | img | varchar | 255 | 0 | Y | N | 封面: | |
| 8 | create_time | timestamp | 19 | 0 | N | N | CURRENT_TIMESTAMP | 创建时间: |
| 9 | update_time | timestamp | 19 | 0 | N | N | CURRENT_TIMESTAMP | 更新时间: |
表comment (评论)
| 编号 | 名称 | 数据类型 | 长度 | 小数位 | 允许空值 | 主键 | 默认值 | 说明 |
| 1 | comment_id | int | 10 | 0 | N | Y | 评论ID: | |
| 2 | user_id | int | 10 | 0 | N | N | 0 | 评论人ID: |
| 3 | reply_to_id | int | 10 | 0 | N | N | 0 | 回复评论ID:空为0 |
| 4 | content | longtext | 2147483647 | 0 | Y | N | 内容: | |
| 5 | nickname | varchar | 255 | 0 | Y | N | 昵称: | |
| 6 | avatar | varchar | 255 | 0 | Y | N | 头像地址:[0,255] | |
| 7 | create_time | timestamp | 19 | 0 | N | N | CURRENT_TIMESTAMP | 创建时间: |
| 8 | update_time | timestamp | 19 | 0 | N | N | CURRENT_TIMESTAMP | 更新时间: |
| 9 | source_table | varchar | 255 | 0 | Y | N | 来源表: | |
| 10 | source_field | varchar | 255 | 0 | Y | N | 来源字段: | |
| 11 | source_id | int | 10 | 0 | N | N | 0 | 来源ID: |
表dining_users (用餐用户)
| 编号 | 名称 | 数据类型 | 长度 | 小数位 | 允许空值 | 主键 | 默认值 | 说明 |
| 1 | dining_users_id | int | 10 | 0 | N | Y | 用餐用户ID | |
| 2 | user_name | varchar | 64 | 0 | Y | N | 用户姓名 | |
| 3 | user_gender | varchar | 64 | 0 | Y | N | 用户性别 | |
| 4 | examine_state | varchar | 16 | 0 | N | N | 已通过 | 审核状态 |
| 5 | recommend | int | 10 | 0 | N | N | 0 | 智能推荐 |
| 6 | user_id | int | 10 | 0 | N | N | 0 | 用户ID |
| 7 | create_time | datetime | 19 | 0 | N | N | CURRENT_TIMESTAMP | 创建时间 |
| 8 | update_time | timestamp | 19 | 0 | N | N | CURRENT_TIMESTAMP | 更新时间 |
表dish_information (菜品信息)
| 编号 | 名称 | 数据类型 | 长度 | 小数位 | 允许空值 | 主键 | 默认值 | 说明 |
| 1 | dish_information_id | int | 10 | 0 | N | Y | 菜品信息ID | |
| 2 | name_of_dish | varchar | 64 | 0 | Y | N | 菜品名称 | |
| 3 | cover | varchar | 255 | 0 | Y | N | 封面 | |
| 4 | type_of_dish | varchar | 64 | 0 | Y | N | 菜品类型 | |
| 5 | unit_price_of_dishes | int | 10 | 0 | Y | N | 0 | 菜品单价 |
| 6 | dish_specification | varchar | 64 | 0 | Y | N | 菜品规格 | |
| 7 | food_materials | varchar | 64 | 0 | Y | N | 美食材料 | |
| 8 | canteen_merchant | int | 10 | 0 | Y | N | 0 | 食堂商户 |
| 9 | merchant_name | varchar | 64 | 0 | Y | N | 商户名称 | |
| 10 | merchant_address | varchar | 64 | 0 | Y | N | 商户地址 | |
| 11 | recommend | int | 10 | 0 | N | N | 0 | 智能推荐 |
| 12 | create_time | datetime | 19 | 0 | N | N | CURRENT_TIMESTAMP | 创建时间 |
| 13 | update_time | timestamp | 19 | 0 | N | N | CURRENT_TIMESTAMP | 更新时间 |
表hits (用户点击)
| 编号 | 名称 | 数据类型 | 长度 | 小数位 | 允许空值 | 主键 | 默认值 | 说明 |
| 1 | hits_id | int | 10 | 0 | N | Y | 点赞ID: | |
| 2 | user_id | int | 10 | 0 | N | N | 0 | 点赞人: |
| 3 | create_time | timestamp | 19 | 0 | N | N | CURRENT_TIMESTAMP | 创建时间: |
| 4 | update_time | timestamp | 19 | 0 | N | N | CURRENT_TIMESTAMP | 更新时间: |
| 5 | source_table | varchar | 255 | 0 | Y | N | 来源表: | |
| 6 | source_field | varchar | 255 | 0 | Y | N | 来源字段: | |
| 7 | source_id | int | 10 | 0 | N | N | 0 | 来源ID: |
表notice (公告)
| 编号 | 名称 | 数据类型 | 长度 | 小数位 | 允许空值 | 主键 | 默认值 | 说明 |
| 1 | notice_id | mediumint | 8 | 0 | N | Y | 公告id: | |
| 2 | title | varchar | 125 | 0 | N | N | 标题: | |
| 3 | content | longtext | 2147483647 | 0 | Y | N | 正文: | |
| 4 | create_time | timestamp | 19 | 0 | N | N | CURRENT_TIMESTAMP | 创建时间: |
| 5 | update_time | timestamp | 19 | 0 | N | N | CURRENT_TIMESTAMP | 更新时间: |
表ordering_information (点餐信息)
| 编号 | 名称 | 数据类型 | 长度 | 小数位 | 允许空值 | 主键 | 默认值 | 说明 |
| 1 | ordering_information_id | int | 10 | 0 | N | Y | 点餐信息ID | |
| 2 | order_number | varchar | 64 | 0 | Y | N | 订单号 | |
| 3 | name_of_dish | varchar | 64 | 0 | Y | N | 菜品名称 | |
| 4 | type_of_dish | varchar | 64 | 0 | Y | N | 菜品类型 | |
| 5 | unit_price_of_dishes | int | 10 | 0 | Y | N | 0 | 菜品单价 |
| 6 | dish_specification | varchar | 64 | 0 | Y | N | 菜品规格 | |
| 7 | food_materials | varchar | 64 | 0 | Y | N | 美食材料 | |
| 8 | canteen_merchant | int | 10 | 0 | Y | N | 0 | 食堂商户 |
| 9 | merchant_name | varchar | 64 | 0 | Y | N | 商户名称 | |
| 10 | merchant_address | varchar | 64 | 0 | Y | N | 商户地址 | |
| 11 | reservation_date | date | 10 | 0 | Y | N | 订餐日期 | |
| 12 | dining_users | int | 10 | 0 | Y | N | 0 | 用餐用户 |
| 13 | number_of_meals_ordered | int | 10 | 0 | Y | N | 0 | 订餐数量 |
| 14 | amount_of_meal_reservation | varchar | 64 | 0 | Y | N | 订餐金额 | |
| 15 | estimated_pickup_time | datetime | 19 | 0 | Y | N | 取餐时间 | |
| 16 | examine_state | varchar | 16 | 0 | N | N | 未审核 | 审核状态 |
| 17 | examine_reply | varchar | 16 | 0 | Y | N | 审核回复 | |
| 18 | pay_state | varchar | 16 | 0 | N | N | 未支付 | 支付状态 |
| 19 | pay_type | varchar | 16 | 0 | Y | N | 支付类型: 微信、支付宝、网银 | |
| 20 | recommend | int | 10 | 0 | N | N | 0 | 智能推荐 |
| 21 | create_time | datetime | 19 | 0 | N | N | CURRENT_TIMESTAMP | 创建时间 |
| 22 | update_time | timestamp | 19 | 0 | N | N | CURRENT_TIMESTAMP | 更新时间 |
表pickup_information (取餐信息)
| 编号 | 名称 | 数据类型 | 长度 | 小数位 | 允许空值 | 主键 | 默认值 | 说明 |
| 1 | pickup_information_id | int | 10 | 0 | N | Y | 取餐信息ID | |
| 2 | order_number | varchar | 64 | 0 | N | N | 订单号 | |
| 3 | name_of_dish | varchar | 64 | 0 | Y | N | 菜品名称 | |
| 4 | type_of_dish | varchar | 64 | 0 | Y | N | 菜品类型 | |
| 5 | unit_price_of_dishes | int | 10 | 0 | Y | N | 0 | 菜品单价 |
| 6 | dish_specification | varchar | 64 | 0 | Y | N | 菜品规格 | |
| 7 | food_materials | varchar | 64 | 0 | Y | N | 美食材料 | |
| 8 | canteen_merchant | int | 10 | 0 | Y | N | 0 | 食堂商户 |
| 9 | merchant_name | varchar | 64 | 0 | Y | N | 商户名称 | |
| 10 | merchant_address | varchar | 64 | 0 | Y | N | 商户地址 | |
| 11 | reservation_date | date | 10 | 0 | Y | N | 订餐日期 | |
| 12 | dining_users | int | 10 | 0 | Y | N | 0 | 用餐用户 |
| 13 | number_of_meals_ordered | int | 10 | 0 | Y | N | 0 | 订餐数量 |
| 14 | amount_of_meal_reservation | varchar | 64 | 0 | Y | N | 订餐金额 | |
| 15 | pickup_time | datetime | 19 | 0 | Y | N | 取餐时间 | |
| 16 | recommend | int | 10 | 0 | N | N | 0 | 智能推荐 |
| 17 | create_time | datetime | 19 | 0 | N | N | CURRENT_TIMESTAMP | 创建时间 |
| 18 | update_time | timestamp | 19 | 0 | N | N | CURRENT_TIMESTAMP | 更新时间 |
表praise (点赞)
| 编号 | 名称 | 数据类型 | 长度 | 小数位 | 允许空值 | 主键 | 默认值 | 说明 |
| 1 | praise_id | int | 10 | 0 | N | Y | 点赞ID: | |
| 2 | user_id | int | 10 | 0 | N | N | 0 | 点赞人: |
| 3 | create_time | timestamp | 19 | 0 | N | N | CURRENT_TIMESTAMP | 创建时间: |
| 4 | update_time | timestamp | 19 | 0 | N | N | CURRENT_TIMESTAMP | 更新时间: |
| 5 | source_table | varchar | 255 | 0 | Y | N | 来源表: | |
| 6 | source_field | varchar | 255 | 0 | Y | N | 来源字段: | |
| 7 | source_id | int | 10 | 0 | N | N | 0 | 来源ID: |
| 8 | status | bit | 1 | 0 | N | N | 1 | 点赞状态:1为点赞,0已取消 |
表slides (轮播图)
| 编号 | 名称 | 数据类型 | 长度 | 小数位 | 允许空值 | 主键 | 默认值 | 说明 |
| 1 | slides_id | int | 10 | 0 | N | Y | 轮播图ID: | |
| 2 | title | varchar | 64 | 0 | Y | N | 标题: | |
| 3 | content | varchar | 255 | 0 | Y | N | 内容: | |
| 4 | url | varchar | 255 | 0 | Y | N | 链接: | |
| 5 | img | varchar | 255 | 0 | Y | N | 轮播图: | |
| 6 | hits | int | 10 | 0 | N | N | 0 | 点击量: |
| 7 | create_time | timestamp | 19 | 0 | N | N | CURRENT_TIMESTAMP | 创建时间: |
| 8 | update_time | timestamp | 19 | 0 | N | N | CURRENT_TIMESTAMP | 更新时间: |
表type_of_dish (菜品类型)
| 编号 | 名称 | 数据类型 | 长度 | 小数位 | 允许空值 | 主键 | 默认值 | 说明 |
| 1 | type_of_dish_id | int | 10 | 0 | N | Y | 菜品类型ID | |
| 2 | type_of_dish | varchar | 64 | 0 | Y | N | 菜品类型 | |
| 3 | recommend | int | 10 | 0 | N | N | 0 | 智能推荐 |
| 4 | create_time | datetime | 19 | 0 | N | N | CURRENT_TIMESTAMP | 创建时间 |
| 5 | update_time | timestamp | 19 | 0 | N | N | CURRENT_TIMESTAMP | 更新时间 |
表upload (文件上传)
| 编号 | 名称 | 数据类型 | 长度 | 小数位 | 允许空值 | 主键 | 默认值 | 说明 |
| 1 | upload_id | int | 10 | 0 | N | Y | 上传ID | |
| 2 | name | varchar | 64 | 0 | Y | N | 文件名 | |
| 3 | path | varchar | 255 | 0 | Y | N | 访问路径 | |
| 4 | file | varchar | 255 | 0 | Y | N | 文件路径 | |
| 5 | display | varchar | 255 | 0 | Y | N | 显示顺序 | |
| 6 | father_id | int | 10 | 0 | Y | N | 0 | 父级ID |
| 7 | dir | varchar | 255 | 0 | Y | N | 文件夹 | |
| 8 | type | varchar | 32 | 0 | Y | N | 文件类型 |
表user (用户账户:用于保存用户登录信息)
| 编号 | 名称 | 数据类型 | 长度 | 小数位 | 允许空值 | 主键 | 默认值 | 说明 |
| 1 | user_id | mediumint | 8 | 0 | N | Y | 用户ID:[0,8388607]用户获取其他与用户相关的数据 | |
| 2 | state | smallint | 5 | 0 | N | N | 1 | 账户状态:[0,10](1可用|2异常|3已冻结|4已注销) |
| 3 | user_group | varchar | 32 | 0 | Y | N | 所在用户组:[0,32767]决定用户身份和权限 | |
| 4 | login_time | timestamp | 19 | 0 | N | N | CURRENT_TIMESTAMP | 上次登录时间: |
| 5 | phone | varchar | 11 | 0 | Y | N | 手机号码:[0,11]用户的手机号码,用于找回密码时或登录时 | |
| 6 | phone_state | smallint | 5 | 0 | N | N | 0 | 手机认证:[0,1](0未认证|1审核中|2已认证) |
| 7 | username | varchar | 16 | 0 | N | N | 用户名:[0,16]用户登录时所用的账户名称 | |
| 8 | nickname | varchar | 16 | 0 | Y | N | 昵称:[0,16] | |
| 9 | password | varchar | 64 | 0 | N | N | 密码:[0,32]用户登录所需的密码,由6-16位数字或英文组成 | |
| 10 | | varchar | 64 | 0 | Y | N | 邮箱:[0,64]用户的邮箱,用于找回密码时或登录时 | |
| 11 | email_state | smallint | 5 | 0 | N | N | 0 | 邮箱认证:[0,1](0未认证|1审核中|2已认证) |
| 12 | avatar | varchar | 255 | 0 | Y | N | 头像地址:[0,255] | |
| 13 | create_time | timestamp | 19 | 0 | N | N | CURRENT_TIMESTAMP | 创建时间: |
表user_group (用户组:用于用户前端身份和鉴权)
| 编号 | 名称 | 数据类型 | 长度 | 小数位 | 允许空值 | 主键 | 默认值 | 说明 |
| 1 | group_id | mediumint | 8 | 0 | N | Y | 用户组ID:[0,8388607] | |
| 2 | display | smallint | 5 | 0 | N | N | 100 | 显示顺序:[0,1000] |
| 3 | name | varchar | 16 | 0 | N | N | 名称:[0,16] | |
| 4 | description | varchar | 255 | 0 | Y | N | 描述:[0,255]描述该用户组的特点或权限范围 | |
| 5 | source_table | varchar | 255 | 0 | Y | N | 来源表: | |
| 6 | source_field | varchar | 255 | 0 | Y | N | 来源字段: | |
| 7 | source_id | int | 10 | 0 | N | N | 0 | 来源ID: |
| 8 | register | smallint | 5 | 0 | Y | N | 0 | 注册位置: |
| 9 | create_time | timestamp | 19 | 0 | N | N | CURRENT_TIMESTAMP | 创建时间: |
| 10 | update_time | timestamp | 19 | 0 | N | N | CURRENT_TIMESTAMP | 更新时间: |
4 校园食堂智能排餐系统设计与实现
校园食堂智能排餐系统的详细设计与实现主要是根据前面的校园食堂智能排餐系统的需求分析和校园食堂智能排餐系统的总体设计来设计页面并实现业务逻辑。主要从校园食堂智能排餐系统界面实现、业务逻辑实现这两部分进行介绍。
4.1 系统首页页面
当进入校园食堂智能排餐系统的时候,首先映入眼帘的是系统的导航栏,下面是轮播图以及系统内容,其主界面展示如下图4.1所示。

图4.1用户首页界面图
不是校园食堂智能排餐系统中正式用户的是可以在线进行注册的,如果你没有本校园食堂智能排餐系统的账号的话,添加“注册”,当填写上自己的账号+密码+确认密码+昵称+邮箱+手机号等后再点击“注册”按钮后将会先验证输入的有没有空数据,再次验证密码和确认密码是否是一样的,最后验证输入的账户名和数据库表中已经注册的账户名是否重复,只有都验证没问题后即可用户注册成功。注册界面实现了用户的注册,其注册界面展示如下图4。2所示。

图4.2 注册界面图
注册逻辑代码如下:
/**
* 注册
* @param user
* @return
*/
@PostMapping("register")
public Map<String, Object> signUp(@RequestBody User user) {
// 查询用户
Map<String, String> query = new HashMap<>();
query.put("username",user.getUsername());
List list = service.select(query, new HashMap<>()).getResultList();
if (list.size()>0){
return error(30000, "用户已存在");
}
user.setUserId(null);
user.setPassword(service.encryption(user.getPassword()));
service.save(user);
return success(1);
}
/**
* 用户ID:[0,8388607]用户获取其他与用户相关的数据
*/
@Id
@GeneratedValue(strategy = GenerationType.IDENTITY)
@Column(name = "user_id")
private Integer userId;
/**
* 账户状态:[0,10](1可用|2异常|3已冻结|4已注销)
*/
@Basic
@Column(name = "state")
private Integer state;
/**
* 所在用户组:[0,32767]决定用户身份和权限
*/
@Basic
@Column(name = "user_group")
private String userGroup;
/**
* 上次登录时间:
*/
@Basic
@Column(name = "login_time")
private Timestamp loginTime;
/**
* 手机号码:[0,11]用户的手机号码,用于找回密码时或登录时
*/
@Basic
@Column(name = "phone")
private String phone;
/**
* 手机认证:[0,1](0未认证|1审核中|2已认证)
*/
@Basic
@Column(name = "phone_state")
private Integer phoneState;
/**
* 用户名:[0,16]用户登录时所用的账户名称
*/
@Basic
@Column(name = "username")
private String username;
/**
* 昵称:[0,16]
*/
@Basic
@Column(name = "nickname")
private String nickname;
/**
* 密码:[0,32]用户登录所需的密码,由6-16位数字或英文组成
*/
@Basic
@Column(name = "password")
private String password;
/**
* 邮箱:[0,64]用户的邮箱,用于找回密码时或登录时
*/
@Basic
@Column(name = "email")
private String email;
/**
* 邮箱认证:[0,1](0未认证|1审核中|2已认证)
*/
@Basic
@Column(name = "email_state")
private Integer emailState;
/**
* 头像地址:[0,255]
*/
@Basic
@Column(name = "avatar")
private String avatar;
/**
* 创建时间:
*/
@Basic
@Column(name = "create_time")
@JsonFormat(pattern = "yyyy-MM-dd HH:mm:ss")
private Timestamp createTime;
@Basic
@Transient
private String code;
}
校园食堂智能排餐系统中的前台上注册后的用户是可以通过自己的账户名和密码进行登录的,当用户输入完整的自己的账户名和密码信息并点击“登录”按钮后,将会首先验证输入的有没有空数据,再次验证输入的账户名+密码和数据库中当前保存的用户信息是否一致,只有在一致后将会登录成功并自动跳转到校园食堂智能排餐系统的首页中;否则将会提示相应错误信息,用户登录界面如下图4.3所示。

图4.3 登录界面图
登录的逻辑代码如下所示。
/**
* 登录
* @param data
* @param httpServletRequest
* @return
*/
@PostMapping("login")
public Map<String, Object> login(@RequestBody Map<String, String> data, HttpServletRequest httpServletRequest) {
log.info("[执行登录接口]");
String username = data.get("username");
String email = data.get("email");
String phone = data.get("phone");
String password = data.get("password");
List resultList = null;
Map<String, String> map = new HashMap<>();
if(username != null && "".equals(username) == false){
map.put("username", username);
resultList = service.select(map, new HashMap<>()).getResultList();
}
else if(email != null && "".equals(email) == false){
map.put("email", email);
resultList = service.select(map, new HashMap<>()).getResultList();
}
else if(phone != null && "".equals(phone) == false){
map.put("phone", phone);
resultList = service.select(map, new HashMap<>()).getResultList();
}else{
return error(30000, "账号或密码不能为空");
}
if (resultList == null || password == null) {
return error(30000, "账号或密码不能为空");
}
//判断是否有这个用户
if (resultList.size()<=0){
return error(30000,"用户不存在");
}
User byUsername = (User) resultList.get(0);
Map<String, String> groupMap = new HashMap<>();
groupMap.put("name",byUsername.getUserGroup());
List groupList = userGroupService.select(groupMap, new HashMap<>()).getResultList();
if (groupList.size()<1){
return error(30000,"用户组不存在");
}
UserGroup userGroup = (UserGroup) groupList.get(0);
//查询用户审核状态
if (!StringUtils.isEmpty(userGroup.getSourceTable())){
String sql = "select examine_state from "+ userGroup.getSourceTable() +" WHERE user_id = " + byUsername.getUserId();
String res = String.valueOf(service.runCountSql(sql).getSingleResult());
if (res==null){
return error(30000,"用户不存在");
}
if (!res.equals("已通过")){
return error(30000,"该用户审核未通过");
}
}
//查询用户状态
if (byUsername.getState()!=1){
return error(30000,"用户非可用状态,不能登录");
}
String md5password = service.encryption(password);
if (byUsername.getPassword().equals(md5password)) {
// 存储Token到数据库
AccessToken accessToken = new AccessToken();
accessToken.setToken(UUID.randomUUID().toString().replaceAll("-", ""));
accessToken.setUser_id(byUsername.getUserId());
tokenService.save(accessToken);
// 返回用户信息
JSONObject user = JSONObject.parseObject(JSONObject.toJSONString(byUsername));
user.put("token", accessToken.getToken());
JSONObject ret = new JSONObject();
ret.put("obj",user);
return success(ret);
} else {
return error(30000, "账号或密码不正确");
}
}
当点击导航栏上的“公告栏”的时候,就会进入对应的界面查看公告信息,公告栏界面如下图4.4所示。

图4.4 公告栏界面图
当访客点击校园食堂智能排餐系统中导航栏上的“新闻资讯”后将会进入到该“新闻资讯”列表的界面,然后选择想要看的新闻资讯信息,点击进入到详细界面,在详细界面可以收藏+赞+评论等操作,新闻资讯界面如下图4.5所示。

图4.5 新闻资讯界面图
用户可以查看菜品信息,在查询到自己想要了解的菜品的时候,可以进入查看详细的介绍,点击“点餐”这一按钮以后会跳转到点餐信息填写的界面,根据提示填写好点餐的信息,在菜品信息详情这个界面,同时支持用户对喜欢的菜品进行收藏、评论的功能,菜品详情展示页面如图4.6所示。

图4.7菜品信息详情界面图
@PostMapping("/add")
@Transactional
public Map<String, Object> add(HttpServletRequest request) throws IOException {
service.insert(service.readBody(request.getReader()));
return success(1);
}
@Transactional
public Map<String, Object> addMap(Map<String,Object> map){
service.insert(map);
return success(1);
}
public Map<String,Object> readBody(BufferedReader reader){
BufferedReader br = null;
StringBuilder sb = new StringBuilder("");
try{
br = reader;
String str;
while ((str = br.readLine()) != null){
sb.append(str);
}
br.close();
String json = sb.toString();
return JSONObject.parseObject(json, Map.class);
}catch (IOException e){
e.printStackTrace();
}finally{
if (null != br){
try{
br.close();
}catch (IOException e){
e.printStackTrace();
}
}
}
return null;
}
public void insert(Map<String,Object> body){
StringBuffer sql = new StringBuffer("INSERT INTO ");
sql.append("`").append(table).append("`").append(" (");
for (Map.Entry<String,Object> entry:body.entrySet()){
sql.append("`"+humpToLine(entry.getKey())+"`").append(",");
}
sql.deleteCharAt(sql.length()-1);
sql.append(") VALUES (");
for (Map.Entry<String,Object> entry:body.entrySet()){
Object value = entry.getValue();
if (value instanceof String){
sql.append("'").append(entry.getValue()).append("'").append(",");
}else {
sql.append(entry.getValue()).append(",");
}
}
sql.deleteCharAt(sql.length() - 1);
sql.append(")");
log.info("[{}] - 插入操作:{}",table,sql);
Query query = runCountSql(sql.toString());
query.executeUpdate();
}
4.7 修改密码界面
用户使用该校园食堂智能排餐系统注册完成后,用户对登录密码有修改需求时,系统也可以提供用户修改密码权限。系统中所有的操作者能够变更自己的密码信息,执行该功能首先必须要登入系统,然后选择密码变更选项以后在给定的文本框中填写初始密码和新密码来完成修改密码的操作。在填写的时候,假如两次密码填写存在差异,那么此次密码变更操作失败,下面的图片展示的就是该板块对应的工作面。修改密码界面如下图4.7所示。

图4.7 添加修改密码界面图
资源理主要管理员是对新闻列表以及新闻分类所属的分类进行管控,包含了用户对新闻列表提交的评论信息,界面如下图4.8所示。

图4.8 资源管理界面图
资源管理界面逻辑代码如下:
@RequestMapping(value = {"/avg_group", "/avg"})
public Map<String, Object> avg(HttpServletRequest request) {
Query count = service.avg(service.readQuery(request), service.readConfig(request));
return success(count.getResultList());
}
4.9 系统公告管理界面
系统公告管理模块是对系统公告的设置,只有管理员权限才能进行更新维护。界面如下图4.10所示。

图4.9 系统公告管理界面图
4.10系统用户管理界面
校园食堂智能排餐系统中的管理员在“系统用户”这一菜单是中可以对注册的用餐用户、食堂商户以及管理员人员进行管控。界面如下图4.10所示。

图4.10系统用户管理界面图
系统用户管理界面逻辑代码如下:
@PostMapping("/set")
@Transactional
public Map<String, Object> set(HttpServletRequest request) throws IOException {
service.update(service.readQuery(request), service.readConfig(request), service.readBody(request.getReader()));
return success(1);
}
public Map<String,String> readConfig(HttpServletRequest request){
Map<String,String> map = new HashMap<>();
map.put(FindConfig.PAGE,request.getParameter(FindConfig.PAGE));
map.put(FindConfig.SIZE,request.getParameter(FindConfig.SIZE));
map.put(FindConfig.LIKE,request.getParameter(FindConfig.LIKE));
map.put(FindConfig.ORDER_BY,request.getParameter(FindConfig.ORDER_BY));
map.put(FindConfig.FIELD,request.getParameter(FindConfig.FIELD));
map.put(FindConfig.GROUP_BY,request.getParameter(FindConfig.GROUP_BY));
map.put(FindConfig.MAX_,request.getParameter(FindConfig.MAX_));
map.put(FindConfig.MIN_,request.getParameter(FindConfig.MIN_));
return map;
}
public Map<String,String> readQuery(HttpServletRequest request){
String queryString = request.getQueryString();
if (queryString != null && !"".equals(queryString)) {
String[] querys = queryString.split("&");
Map<String, String> map = new HashMap<>();
for (String query : querys) {
String[] q = query.split("=");
map.put(q[0], q[1]);
}
map.remove(FindConfig.PAGE);
map.remove(FindConfig.SIZE);
map.remove(FindConfig.LIKE);
map.remove(FindConfig.ORDER_BY);
map.remove(FindConfig.FIELD);
map.remove(FindConfig.GROUP_BY);
map.remove(FindConfig.MAX_);
map.remove(FindConfig.MIN_);
return map;
}else {
return new HashMap<>();
}
}
@Transactional
public void update(Map<String,String> query,Map<String,String> config,Map<String,Object> body){
StringBuffer sql = new StringBuffer("UPDATE ").append("`").append(table).append("`").append(" SET ");
for (Map.Entry<String,Object> entry:body.entrySet()){
Object value = entry.getValue();
if (value instanceof String){
sql.append("`"+humpToLine(entry.getKey())+"`").append("=").append("'").append(value).append("'").append(",");
}else {
sql.append("`"+humpToLine(entry.getKey())+"`").append("=").append(value).append(",");
}
}
sql.deleteCharAt(sql.length()-1);
sql.append(toWhereSql(query,"0".equals(config.get(FindConfig.LIKE))));
log.info("[{}] - 更新操作:{}",table,sql);
Query query1 = runCountSql(sql.toString());
query1.executeUpdate();
}
public String toWhereSql(Map<String,String> query, Boolean like) {
if (query.size() > 0) {
try {
StringBuilder sql = new StringBuilder(" WHERE ");
for (Map.Entry<String, String> entry : query.entrySet()) {
if (entry.getKey().contains(FindConfig.MIN_)) {
String min = humpToLine(entry.getKey()).replace("_min", "");
sql.append("`"+min+"`").append(" >= '").append(URLDecoder.decode(entry.getValue(), "UTF-8")).append("' and ");
continue;
}
if (entry.getKey().contains(FindConfig.MAX_)) {
String max = humpToLine(entry.getKey()).replace("_max", "");
sql.append("`"+max+"`").append(" <= '").append(URLDecoder.decode(entry.getValue(), "UTF-8")).append("' and ");
continue;
}
if (like == true) {
sql.append("`"+humpToLine(entry.getKey())+"`").append(" LIKE '%").append(URLDecoder.decode(entry.getValue(), "UTF-8")).append("%'").append(" and ");
} else {
sql.append("`"+humpToLine(entry.getKey())+"`").append(" = '").append(URLDecoder.decode(entry.getValue(), "UTF-8")).append("'").append(" and ");
}
}
sql.delete(sql.length() - 4, sql.length());
sql.append(" ");
return sql.toString();
} catch (UnsupportedEncodingException e) {
log.info("拼接sql 失败:{}", e.getMessage());
}
}
return "";
}
4.11点餐信息管理界面
点击“点餐信息”按钮会显示自己添加的点餐信息,如果想要添加新的点餐信息,点击“添加”按钮根据提示输入点餐信息,点击“提交”后在点餐信息界面就可以显示了,如果信息有错可以对点餐信息进行更新维护,也可以直接删除某一点餐信息,还可以管理取餐、支付,界面如下图4.12所示。

图4.12 点餐信息管理界面图
点餐信息管理关键代码如下:
@RequestMapping("/get_list")
public Map<String, Object> getList(HttpServletRequest request) {
Map<String, Object> map = service.selectToPage(service.readQuery(request), service.readConfig(request));
return success(map);
5校园食堂智能排餐系统测试
校园食堂智能排餐系统测试是为了检验软件是否达到设计要求,是否存在错误,通过测试的方法来检查校园食堂智能排餐系统,以便发现校园食堂智能排餐系统中的错误。测试工作是保证校园食堂智能排餐系统质量的关键。
问题1:数据库无法添加中文。
解决过程:重新创建数据库,将库的编码格式改为utf8。
效果:能在新库的表中添加中文。
问题2:控制台报错前台与后台参数不一致
解决过程:检查代码,找到报错参数完成修改,继续报错,服务器移除项目重新运行。
效果:重启项目不再报错。
问题3:报错No bean named 'sysLogServiceImpl' available找不到名为sysLogServiceImpl的bean的对象。
解决过程:询问导师报错原因,发现错误原因是未添加注解@Service,需要在在impl实现类的外面添加@Service注解。
效果:重新debug项目无报错。
问题4:启动项目时报错:Mapped Statements collection does not contain value for
解决过程:网上搜索解决办法,出错可能的原因有多个,经过努力排查,错误原因是mapper映射地址有误。在mybatis-config里重新配置地址。
效果:项目启动正常
系统测试包括:用户登录功能测试、菜品信息展示功能测试、菜品信息添加、菜品信息搜索、密码修改功能测试,如表5-1、5-2、5-3、5-4、5-5所示:
用户登录功能测试:
表5-1 用户登录功能测试表
| 用例名称 | 用户登录系统 |
| 目的 | 测试用户通过正确的用户名和密码可否登录功能 |
| 前提 | 未登录的情况下 |
| 测试流程 | 1) 进入登录页面 2) 输入正确的用户名和密码 |
| 预期结果 | 用户名和密码正确的时候,跳转到登录成功界面,反之则显示错误信息,提示重新输入 |
| 实际结果 | 实际结果与预期结果一致 |
菜品信息查看功能测试:
表5-2 菜品信息查看功能测试表
| 用例名称 | 菜品信息查看 |
| 目的 | 测试菜品信息查看功能 |
| 前提 | 用户登录 |
| 测试流程 | 点击菜品信息列表 |
| 预期结果 | 可以查看到所有菜品信息信息 |
| 实际结果 | 实际结果与预期结果一致 |
管理员添加菜品信息界面测试:
表5-3 管理员添加菜品信息界面测试表
| 用例名称 | 菜品信息发布测试用例 |
| 目的 | 测试菜品信息发布功能 |
| 前提 | 用户正常登录情况下 |
| 测试流程 | 1)用户点击菜品信息信息管理就,然后点击添加后并填写信息。 2)点击进行提交。 |
| 预期结果 | 提交以后,页面首页会显示新的菜品信息信息 |
| 实际结果 | 实际结果与预期结果一致 |
菜品信息搜索功能测试:
表5-4菜品信息搜索功能测试表
| 用例名称 | 菜品信息搜索测试 |
| 目的 | 测试菜品信息搜索功能 |
| 前提 | 无 |
| 测试流程 | 1)在搜索框填入搜索关键字。 2)点击搜索按钮。 |
| 预期结果 | 页面显示包含有搜索关键字的菜品信息 |
| 实际结果 | 实际结果与预期结果一致 |
密码修改功能测试:
表5-5 密码修改功能测试表
| 用例名称 | 密码修改测试用例 |
| 目的 | 测试管理员密码修改功能 |
| 前提 | 管理员用户正常登录情况下 |
| 测试流程 | 1)管理员密码修改并完成填写。 2)点击进行提交。 |
| 预期结果 | 使用新的密码可以登录 |
| 实际结果 | 实际结果与预期结果一致 |
5.3 系统测试结果
通过编写校园食堂智能排餐系统的测试用例,已经检测完毕用户登录模块、菜品信息查看模块、菜品信息添加模块、菜品信息搜索模块、密码修改功能测试,通过这5大模块为校园食堂智能排餐系统的后期推广运营提供了强力的技术支撑。
结论
至此,校园食堂智能排餐系统已经结束,在开发前做了许多的准备,在本系统的设计和开发过程中阅览和学习了许多文献资料,从中我也收获了很多宝贵的方法和设计思路,对系统的开发也起到了很重要的作用,系统的开发技术选用的都是自己比较熟悉的,比如springboot、JAVA技术、MYSQL,这些技术都是在以前的学习中学到了,其中许多的设计思路和方法都是在以前不断地学习中摸索出来的经验,其实对于我们来说工作量还是比较大的,但是正是由于之前的积累与准备,才能顺利的完成这个项目,由此看来,积累经验跟做好准备是十分重要的事情。
当然在该系统的设计与实现的过程中也离不开老师以及同学们的帮助,正是因为他们的指导与帮助,我才能够成功的在预期内完成了这个系统。同时在这个过程当中我也收获了很多东西,此系统也有需要改进的地方,但是由于专业知识的浅薄,并不能做到十分完美,希望以后有机会可以让其真正的投入到使用之中。
参考文献
[1]郑智文,张宜梅. 一种基于SpringBoot服务框架的用户标签处理系统及方法[P]. 山东省:CN115689513A,2023-02-03.
[2]汪敏.新型活页式教材的构建模式探析——以《MySQL数据库工作手册》为例[J].传播与版权,2023(02):23-25.DOI:10.16852/j.cnki.45-1390/g2.2023.02.013.
[3]乔赟鸽凌.基于B/S结构和JAVA编程技术的高校档案管理系统设计[J].无线互联科技,2023,19(02):52-54.
[4]李晋华,葛毅,李世川.嵌入Java Web服务的桌面应用开发技术研究[J].电脑编程技巧与维护,2022(11):51-53.DOI:10.16184/j.cnki.comprg.2022.11.003.
[5]沈志元,张文健.基于Java技术的医院管理系统的设计与实现[J].电脑知识与技术,2022,18(32):38-40+54.DOI:10.14004/j.cnki.ckt.2022.1994.
[6]张丽景,张文川.基于对比分析法的高职“MySQL数据库”课程设计——以兰州石化职业技术大学为例[J].现代信息科技,2022,6(21):188-191.DOI:10.19850/j.cnki.2096-4706.2022.21.046.
[7]谢霜.基于Java技术的网络管理体系结构的应用[J].网络安全技术与应用,2022(10):14-15.
[8]王曼维,杨荻,李岩,及松洁.基于SpringBoot框架的智慧医疗问诊系统设计与实现[J].中国医学装备,2022,19(03):133-136.
[9]喻佳,吴丹新.基于SpringBoot的Web快速开发框架[J].电脑编程技巧与维护,2021(09):31-33.DOI:10.16184/j.cnki.comprg.2021.09.013.
[10]刘欣,李亮亮,牛聪. 基于Vue和SpringBoot框架的流域监管平台的研究和应用[C]//《中国防汛抗旱》杂志社,中国水利学会减灾专业委员会,水利部防洪抗旱减灾工程技术研究中心(中国水利水电科学研究院防洪抗旱减灾研究中心).第十一届防汛抗旱信息化论坛论文集.[出版者不详],2021:118-122.DOI:10.26914/c.cnkihy.2021.024864.
[11]Witsarut Sriratana,Vittaya Khagwian,Sutham Satthamsakul. Analysis of Electric Current by Using MySQL Database on Web Server for Machine Performance Evaluation: A Case Study of Air Conditioning System[J]. 제어로봇시스템학회 국제학술대회 논문집,2020.
[12]. Information Technology - Data Management; Data on Data Management Reported by Researchers at Port Said University (Performance Evaluation of Iot Data Management Using Mongodb Versus Mysql Databases In Different Cloud Environments)[J]. Computer Technology Journal,2020.
[13]Margaretha Ohyver,Jurike V. Moniaga,Iwa Sungkawa,Bonifasius Edwin Subagyo,Ian Argus Chandra. The Comparison Firebase Realtime Database and MySQL Database Performance using Wilcoxon Signed-Rank Test[J]. Procedia Computer Science,2019,157(C).
[14]刘琤,赵桓鑫,王先勇.基于Spring Boot技术的微信平台校园食堂智能点餐系统设计[J].无线互联科技,2019,16(15):37-38.
[15]何为,迟文恒. Java服务端研发知识图谱[M].机械工业出版社:信息科学与技术丛书, 201812.430.
[16]薛晶晶,王彦明.基于Spring Boot技术微信平台的校园食堂智能点餐系统[J].电子世界,2018(14):193-194.DOI:10.19353/j.cnki.dzsj.2018.14.107.
[17]高应波.基于C/S结构的校园食堂智能点餐系统的研究[J].湖北科技学院学报,2016,36(04):150-152.DOI:10.16751/j.cnki.hbkj.2016.04.043.
[18]Wu Hongyan. Construction of Online Teaching System Based on SpringBoot Framework for Normal University Students’ Informatization Teaching Ability Training[P]. 2022 2nd International Conference on Education, Information Management and Service Science (EIMSS 2022),2022.
致 谢
时间过的很快,不知不觉,在中北大学的学习生活即将结束。毕业之际,我真诚地向帮助过我的老师、家人、同学、朋友们表达感谢。首先要感谢的是我的母校。感谢母校给了我美好的生活和优越的学习环境,使我能学到了很多知识,也不断的变得优秀;感谢家人在这四年期间一直给与我的爱和无条件的支持,让我没有后顾之忧地完成学业;感谢软件学院的任课老师们给我鼓励和认可,让我有信心去做好每一件事情;感谢同学们的帮助,让我的大学生活更有意义。在此次毕业设计的实现过程中, 我得到了老师们的耐心指导让我顺利完成了该设计。从最初的选题和开题开始,老师就给予我很多帮助,他们认真负责的态度、丰富的教学经验让我学到了很多。
同时也要感谢我敬爱的班主任和实训课程的老师,他们在各个方面都教给了我丰富的经验,在面对各种困难时如何处理。因为今年的特殊性,老师们不仅在学习中给我以精心的指导,同时还在其它方面给予我观关怀,指导老师不辞辛苦的为大家录制视频和一遍遍讲解让我心怀感激之情。在此,我真诚的感恩、感谢我的指导赛事门票们。
还要感谢实习期间不厌其烦教导我鼓励我的技术师傅,他指导了我各个方面的技巧,尤其是编程方面,迄今我的很多技巧和编写规范都有赖于他的指导、纠正。
最后还要特别感谢身边的各位同学们,一直支持鼓励我,无论何时何种境况。我很荣幸获得同学们的帮助,也很开心能够和大家共度大学四年的时光。
最后的最后,再次发自肺腑的感谢所有帮助过我的人。
免费领取项目源码,请关注❥点赞收藏并私信博主,谢谢~
校园食堂智能排餐系统的设计与实现
本文针对校园食堂智能排餐系统展开研究,采用面向对象开发模式,以 MySQL 为后台数据存储单元,运用 spring boot 框架、JAVA 技术、Ajax 技术进行开发。介绍了系统分析、设计、实现及测试过程,解决了调试中的问题,为系统推广运营提供技术支撑。

被折叠的 条评论
为什么被折叠?



