摘 要
随着社会的发展,社会的各行各业都在利用信息化时代的优势。计算机的优势和普及使得各种信息管理系统的开发成为必需。
企业退休人员服务管理系统,主要的模块包括主页、个人资料、用户管理(管理员、工作人员、退休人员)信访登记、退管申请、信息分类、津贴信息、活动信息等功能。系统中管理员主要是为了安全有效地存储和管理各类信息,还可以对系统进行管理与更新维护等操作,并且对后台有相应的操作权限。
要想实现企业退休人员服务管理系统的各项功能,需要后台数据库的大力支持。管理员验证注册信息,收集的用户信息,并由此分析得出的关联信息等大量的数据都由数据库管理系统管理。本文中数据库服务器端采用了Mysql作为后台数据库,使Web与数据库紧密联系起来。在设计过程中,充分保证了系统代码的良好可读性、实用性、易扩展性、通用性、便于后期维护、操作方便以及页面简洁等特点。
本系统的开发使获取企业退休人员信息能够更加方便快捷,同时也使企业退休人员服务管理信息变的更加系统化、有序化。系统界面较友好,易于操作。
关键词:企业退休人员服务管理系统;ssm;Mysql
SSM Enterprise Retiree Service Management System
Abstract
With the development of society, various industries are taking advantage of the advantages of the information age. The advantages and popularity of computers make the development of various information management systems necessary.
The enterprise retirement service management system mainly includes functions such as homepage, personal information, user management (administrator, staff, retirees) petition registration, retirement application, information classification, allowance information, activity information, etc. The main purpose of administrators in the system is to store and manage various types of information safely and effectively. They can also manage, update, and maintain the system, and have corresponding operation permissions for the backend.
To achieve the various functions of the enterprise retirement service management system, strong support from the backend database is required. The administrator verifies the registration information, collects user information, and analyzes a large amount of data such as associated information, which is managed by the database management system. In this article, MySQL is used as the backend database on the database server side, closely linking the Web with the database. During the design process, the system code was fully guaranteed to have good readability, practicality, scalability, universality, ease of later maintenance, easy operation, and concise pages.
The development of this system makes it more convenient and efficient to obtain information about enterprise retirees, while also making the service management information of enterprise retirees more systematic and orderly. The system interface is relatively friendly and easy to operate.
Keywords: Enterprise Retiree Service Management System; ssm; Mysql
目 录
第1章 系统概述
1.1 概述
随着社会的快速发展,计算机的影响是全面且深入的。人们生活水平的不断提高,日常生活中人们对企业退休人员管理方面的要求也在不断提高,退休人员数量更是不断增加,使得企业退休人员服务管理系统的开发成为必需而且紧迫的事情。企业退休人员服务管理系统主要是借助计算机,通过对企业退休人员服务管理系统所需的信息管理,增加用户选择,同时也方便对广大用户信息的及时查询、修改以及对用户信息的及时了解。企业退休人员服务管理系统给用户带来了更多的便利, 该系统通过和数据库管理系统软件协作来满足用户的需求。
1.2课题意义
互联网是人类的基本需要,尤其在现代社会,个人压力的增加,社会的高节奏的操作,互联网的高速发展,用户的需求度也越来越高,用户也将越来越依靠网络来代替自己的手工业操作,使得各种管理系统的发展成为必要选择。
随着我国经济迅速发展,互联网对人们的生活及工作都带来了非常大的方便,各种管理系统都在不断的增加,但是企业退休人员服务管理方面缺乏系统的管理方式,为提高企业退休人员服务管理查询效率,特开发了本企业退休人员服务管理系统。
企业退休人员服务管理系统将通过计算机进行整体智能化操作,对于企业退休人员信息的管理及数据保存都是非常多的,为用户提供一个智能化的管理信息平台,方便管理员可以随时随地的查看用户所需的详细信息及所有退休人员信息内容,增加系统和用户之间的关系,并且对数据信息管理可以及时、准确、有效地进行系统化、标准化和有效化的工作。
1.3 主要内容
企业退休人员服务管理系统从功能、数据流程、可行性、运行环境等方面进行需求分析。对企业退休人员服务管理系统的数据库、功能进行了详细设计。分析了主要界面设计和相关组件设计,对企业退休人员服务管理系统的具体实现进行了介绍。
采用Java技术,从数据库中获取数据、向数据库中写入数据,实现系统直接对数据库进行各种操作,在网页中加入动态内容,从而实现企业退休人员服务管理系统所需要的各种基本功能。
2.1 JAVA简介
Java主要采用CORBA技术和安全模型,可以在互联网应用的数据保护。它还提供了对EJB(Enterprise JavaBeans)的全面支持,java servlet API,JSP(java server pages),和XML技术。JAVA语言是一种面向对象的语言,它通过提供最基本的方法来完成指定的任务,开发者只需要知道一些概念就能够编写出一些应用程序。Java程序相对较小,其代码能够在小机器上运行。Java是一种计算机编程语言,具有封装、继承和多态性三个主要特性,广泛应用于学校Web应用程序开发和移动应用程序开发。
Java语言和一般编译器以及直译的区别在于,Java首先将源代码转换为字节码,然后将其转换为JVM的可执行文件,JVM可以在各种不同的JVM上运行。因此,实现了它的跨平台特性。虽然这使得Java在早期非常缓慢,但是随着Java的开发,它已经得到了改进。
2.2 MySql数据库
Mysql的语言是非结构化的,用户可以在数据上进行工作。MySQL因为其速度、可靠性和适应性而备受关注。大多数人都认为在不需要事务化处理的情况下,MySQL是管理内容最好的选择。并且因为Mysql的语言和结构比较简单,但是功能和存储信息量很强大,所以得到了普遍的应用。
Mysql数据库在编程过程中的作用是很广泛的,为用户进行数据查询带来了的方便。Mysql数据库的应用因其灵活性强,功能强大,所以在实现某功能时只需要一小段代码,而不像其他程序需要编写大段代码。总体来说,Mysql数据库的语言相对要简洁很多。
数据流程分析主要就是数据存储的储藏室,它是在计算机上进行的,而不是现实中的储藏室。数据的存放是按固定格式,而不是无序的,其定义就是:长期有固定格式,可以共享的存储在计算机存储器上。数据库管理主要是数据存储、修改和增加以及数据表的建立。为了保证系统数据的正常运行,一些有能力的处理者可以进行管理而不需要专业的人来处理。数据表的建立,可以对数据表中的数据进行调整,数据的重新组合及重新构造,保证数据的安全性。介于数据库的功能强大等特点,本系统的开发主要应用了Mysql进行对数据的管理。
2.3 B/S架构
B/S结构的特点也非常多,例如在很多浏览器中都可以做出信号请求。并且可以适当的减轻用户的工作量,通过对客户端安装或者是配置少量的运行软件就能够逐步减少用户的工作量,这些功能的操作主要是由服务器来进行控制的,由于该软件的技术不断成熟,最主要的特点就是与浏览器相互配合为软件开发带来了极大的便利,不仅能够减少开发成本,还能够不断加强系统的软件功能,层层相互独立和展现层是该B/S结构完成相互连接的主要特性。
2.4 SSM三大框架
1.Spring的优势:
通过Spring的IOC特性,将对象之间的依赖关系交给了Spring控制,方便解耦,简化了开发。
2.Spring MVC的优势:
SpringMVC是使用了MVC设计思想的轻量级web框架,对web层进行解耦,使我们的开发更简洁。
3.Mybatis的优势:
数据库的操作(sql)采用xml文件配置,解除了sql和代码的耦合,提供映射标签,支持对象和和数据库orm字段关系的映射,支持对象关系映射标签,支持对象关系的组建提供了xml标签,支持动态的sql。
第3章 需求分析
3.1技术可行性
企业退休人员服务管理系统是在Windows操作系统中进行开发运用的,而且目前PC机的各项性能已经可以胜任普通网站的web服务器。系统开发所使用的技术也都是自身所具有的,也是当下广泛应用的技术之一。
系统的开发环境和配置都是可以自行安装的,系统使用Java开发工具,使用比较成熟的Mysql数据库进行对系统前台及后台的数据交互,根据技术语言对数据库,结合需求进行修改维护,可以使得网站运行更具有稳定性和安全性,从而完成实现网站的开发。
(1)硬件可行性分析
系统管理及信息分析的设计对于所使用的计算机没有什么硬性的要求,计算机只要可以正常的使用进行代码的编写及页面设计就可行,主要是对于服务器有些要求,对于平台搭建完成要上传的服务器是有一定的要求的,服务器必须选择安全性比较高的,然后就是在打开网站必须顺畅,不能停顿太长时间;性价比高;安全性高。
(2)软件可行性分析
开发整个系统使用的是云计算,流量的可扩展性和基于流量的智能调整云计算的优点就是流量的可扩展性和基于流量的智能调整,保障了数据信息能够得到及时的备份,整个系统可以安全有效的运行。
因此,我们从两个方面进行了可行性研究,可以看出系统的开发没有问题。
3.2经济可行性
在企业退休人员服务管理系统开发之前所做的市场调研及与其相关的其他管理系统,都是没有任何费用的。所有的调查研究都是通过开发者自己的努力,所有的工作也都是自己亲力亲为的。在碰到自己比较难以解决的问题时,大多数是通过指导老师和同学的帮助进行相关问题的解决。所以对于企业退休人员服务管理系统的开发在经济上是完全可行的,没有任何费用支出的。
使用比较成熟的技术,系统是基于Java的开发,采用Mysql数据库。所以系统在开发人力、财力方面的要求不高,具有经济可行性。
3.3操作可行性:
可操作性主要是对在企业退休人员服务管理系统设计完成后,用户的使用体验度,以及管理员可以通过系统随时管理相关的数据信息,并且对于管理员、工作人员两个角色,都可以简单明了的进入到自己的系统界面,通过界面导航菜单可以简单明了地操作功能模块,方便用户信息的操作需求和管理员管理数据信息。对于系统的操作,不需要专业人员都可以直接进行功能模块的操作管理,所以企业退休人员服务管理系统的可操作性是完全可以的。本系统的操作使用的也是界面窗口进行登录,所以操作人员只要会简单的电脑操作就完全可以的。
3.4系统设计规则
本企业退休人员服务管理系统采用Java技术,Mysql数据库开发,充分保证了系统稳定性、完整性。
企业退休人员服务管理系统的设计与实现的设计思想如下:
操作简单方便、系统界面安全良好:简单明了的页面布局,方便查询企业退休人员服务管理系统管理的相关信息。
2、即时可见:对企业退休人员服务管理系统信息的处理将立马在对应地点可以查询到,从而实现“即时发布、即时见效”的系统功能。
3、功能的完善性:可以管理首页、个人资料、用户管理(管理员、工作人员)、退休人员、信访登记、退管申请、信息分类、津贴信息、活动信息。
3.5系统流程和逻辑
系统业务流程图,如图所示:

图3-1登录流程图

图3-2添加信息流程图

图3-3注册信息流程图
第4章 系统总体设计
4.1系统功能模块
该系统的基本功能包括管理员、工作人员两个权限角色功能模块。
对于管理员可以使用的功能模块主要有主页、个人资料、用户管理(管理员、工作人员)、退休人员、信访登记、退管申请、信息分类、津贴信息、活动信息等功能。
对于工作人员所使用的功能模块的操作主要是主页、个人资料、退休人员、信访登记、退管申请、津贴信息、活动信息等功能。
(1)管理员功能需求如图4-1所示:

图4-1管理员功能用例图
(2)工作人员功能需求如图4-2所示:

图4-2工作人员功能用例图
4.2数据库设计
4.2.1数据库简介
数据库是信息系统的基础和核心。数据库设计的好坏直接影响到信息系统开发的成败。创建数据库表首先确定实体的属性和实体之间的关系。根据关系创建一个数据表。
4.2.2数据库设计
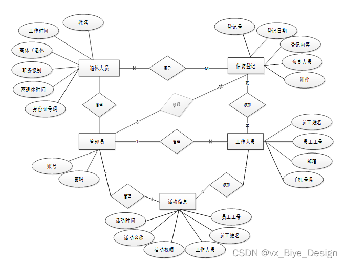
(1)系统的E-R图
概念模型是数据库设计的强大工具。数据库概念模型设计可以通过E-R图描述现实世界的概念模型。系统的E-R图显示了系统中实体之间的链接。
图4-3系统实体ER图
(2)系统功能结构图

图4-4系统功能结构图
(3)数据库设计表
表access_token (登陆访问时长)
| 编号 | 名称 | 数据类型 | 长度 | 小数位 | 允许空值 | 主键 | 默认值 | 说明 |
| 1 | token_id | int | 10 | 0 | N | Y | 临时访问牌ID | |
| 2 | token | varchar | 64 | 0 | Y | N | 临时访问牌 | |
| 3 | info | text | 65535 | 0 | Y | N | ||
| 4 | maxage | int | 10 | 0 | N | N | 2 | 最大寿命:默认2小时 |
| 5 | create_time | timestamp | 19 | 0 | N | N | CURRENT_TIMESTAMP | 创建时间: |
| 6 | update_time | timestamp | 19 | 0 | N | N | CURRENT_TIMESTAMP | 更新时间: |
| 7 | user_id | int | 10 | 0 | N | N | 0 | 用户编号: |
| 编号 | 名称 | 数据类型 | 长度 | 小数位 | 允许空值 | 主键 | 默认值 | 说明 |
| 1 | allowance_information_id | int | 10 | 0 | N | Y | 津贴信息ID | |
| 2 | allowance_number | varchar | 64 | 0 | Y | N | 津贴编号 | |
| 3 | serial_number | varchar | 64 | 0 | Y | N | 序号 | |
| 4 | full_name | varchar | 64 | 0 | Y | N | 姓名 | |
| 5 | gender | varchar | 64 | 0 | Y | N | 性别 | |
| 6 | nation | varchar | 64 | 0 | Y | N | 民族 | |
| 7 | home_address | varchar | 64 | 0 | Y | N | 家庭住址 | |
| 8 | telephone_number | varchar | 64 | 0 | Y | N | 电话号码 | |
| 9 | position_level | varchar | 64 | 0 | Y | N | 职务级别 | |
| 10 | appointment_title | varchar | 64 | 0 | Y | N | 聘任职称 | |
| 11 | appointment_title_level | varchar | 64 | 0 | Y | N | 聘任职称等级 | |
| 12 | responsible_personnel | int | 10 | 0 | Y | N | 0 | 负责人员 |
| 13 | release_date | date | 10 | 0 | Y | N | 发放日期 | |
| 14 | allowance_amount | int | 10 | 0 | Y | N | 0 | 津贴金额 |
| 15 | reason_for_distribution | text | 65535 | 0 | Y | N | 发放原因 | |
| 16 | examine_state | varchar | 16 | 0 | N | N | 未审核 | 审核状态 |
| 17 | examine_reply | varchar | 16 | 0 | Y | N | 审核回复 | |
| 18 | recommend | int | 10 | 0 | N | N | 0 | 智能推荐 |
| 19 | create_time | datetime | 19 | 0 | N | N | CURRENT_TIMESTAMP | 创建时间 |
| 20 | update_time | timestamp | 19 | 0 | N | N | CURRENT_TIMESTAMP | 更新时间 |
| 编号 | 名称 | 数据类型 | 长度 | 小数位 | 允许空值 | 主键 | 默认值 | 说明 |
| 1 | auth_id | int | 10 | 0 | N | Y | 授权ID: | |
| 2 | user_group | varchar | 64 | 0 | Y | N | 用户组: | |
| 3 | mod_name | varchar | 64 | 0 | Y | N | 模块名: | |
| 4 | table_name | varchar | 64 | 0 | Y | N | 表名: | |
| 5 | page_title | varchar | 255 | 0 | Y | N | 页面标题: | |
| 6 | path | varchar | 255 | 0 | Y | N | 路由路径: | |
| 7 | position | varchar | 32 | 0 | Y | N | 位置: | |
| 8 | mode | varchar | 32 | 0 | N | N | _blank | 跳转方式: |
| 9 | add | tinyint | 3 | 0 | N | N | 1 | 是否可增加: |
| 10 | del | tinyint | 3 | 0 | N | N | 1 | 是否可删除: |
| 11 | set | tinyint | 3 | 0 | N | N | 1 | 是否可修改: |
| 12 | get | tinyint | 3 | 0 | N | N | 1 | 是否可查看: |
| 13 | field_add | text | 65535 | 0 | Y | N | 添加字段: | |
| 14 | field_set | text | 65535 | 0 | Y | N | 修改字段: | |
| 15 | field_get | text | 65535 | 0 | Y | N | 查询字段: | |
| 16 | table_nav_name | varchar | 500 | 0 | Y | N | 跨表导航名称: | |
| 17 | table_nav | varchar | 500 | 0 | Y | N | 跨表导航: | |
| 18 | option | text | 65535 | 0 | Y | N | 配置: | |
| 19 | create_time | timestamp | 19 | 0 | N | N | CURRENT_TIMESTAMP | 创建时间: |
| 20 | update_time | timestamp | 19 | 0 | N | N | CURRENT_TIMESTAMP | 更新时间: |
| 编号 | 名称 | 数据类型 | 长度 | 小数位 | 允许空值 | 主键 | 默认值 | 说明 |
| 1 | event_information_id | int | 10 | 0 | N | Y | 活动信息ID | |
| 2 | activity_name | varchar | 64 | 0 | Y | N | 活动名称 | |
| 3 | event_date | date | 10 | 0 | Y | N | 活动日期 | |
| 4 | event_video | varchar | 255 | 0 | Y | N | 活动视频 | |
| 5 | working_personnel | int | 10 | 0 | Y | N | 0 | 工作人员 |
| 6 | employee_id | varchar | 64 | 0 | Y | N | 员工工号 | |
| 7 | employee_name | varchar | 64 | 0 | Y | N | 员工姓名 | |
| 8 | activity_content | text | 65535 | 0 | Y | N | 活动内容 | |
| 9 | examine_state | varchar | 16 | 0 | N | N | 未审核 | 审核状态 |
| 10 | examine_reply | varchar | 16 | 0 | Y | N | 审核回复 | |
| 11 | recommend | int | 10 | 0 | N | N | 0 | 智能推荐 |
| 12 | create_time | datetime | 19 | 0 | N | N | CURRENT_TIMESTAMP | 创建时间 |
| 13 | update_time | timestamp | 19 | 0 | N | N | CURRENT_TIMESTAMP | 更新时间 |
| 编号 | 名称 | 数据类型 | 长度 | 小数位 | 允许空值 | 主键 | 默认值 | 说明 |
| 1 | hits_id | int | 10 | 0 | N | Y | 点赞ID: | |
| 2 | user_id | int | 10 | 0 | N | N | 0 | 点赞人: |
| 3 | create_time | timestamp | 19 | 0 | N | N | CURRENT_TIMESTAMP | 创建时间: |
| 4 | update_time | timestamp | 19 | 0 | N | N | CURRENT_TIMESTAMP | 更新时间: |
| 5 | source_table | varchar | 255 | 0 | Y | N | 来源表: | |
| 6 | source_field | varchar | 255 | 0 | Y | N | 来源字段: | |
| 7 | source_id | int | 10 | 0 | N | N | 0 | 来源ID: |
表information_classification (信息分类)
| 编号 | 名称 | 数据类型 | 长度 | 小数位 | 允许空值 | 主键 | 默认值 | 说明 |
| 1 | information_classification_id | int | 10 | 0 | N | Y | 信息分类ID | |
| 2 | information_classification | varchar | 64 | 0 | Y | N | 信息分类 | |
| 3 | recommend | int | 10 | 0 | N | N | 0 | 智能推荐 |
| 4 | create_time | datetime | 19 | 0 | N | N | CURRENT_TIMESTAMP | 创建时间 |
| 5 | update_time | timestamp | 19 | 0 | N | N | CURRENT_TIMESTAMP | 更新时间 |
| 编号 | 名称 | 数据类型 | 长度 | 小数位 | 允许空值 | 主键 | 默认值 | 说明 |
| 1 | petition_registration_id | int | 10 | 0 | N | Y | 信访登记ID | |
| 2 | registration_number | varchar | 64 | 0 | Y | N | 登记号 | |
| 3 | serial_number | varchar | 64 | 0 | Y | N | 序号 | |
| 4 | full_name | varchar | 64 | 0 | Y | N | 姓名 | |
| 5 | gender | varchar | 64 | 0 | Y | N | 性别 | |
| 6 | nation | varchar | 64 | 0 | Y | N | 民族 | |
| 7 | home_address | varchar | 64 | 0 | Y | N | 家庭住址 | |
| 8 | telephone_number | varchar | 64 | 0 | Y | N | 电话号码 | |
| 9 | responsible_personnel | int | 10 | 0 | Y | N | 0 | 负责人员 |
| 10 | registration_date | date | 10 | 0 | Y | N | 登记日期 | |
| 11 | registration_content | text | 65535 | 0 | Y | N | 登记内容 | |
| 12 | enclosure | varchar | 255 | 0 | Y | N | 附件 | |
| 13 | recommend | int | 10 | 0 | N | N | 0 | 智能推荐 |
| 14 | create_time | datetime | 19 | 0 | N | N | CURRENT_TIMESTAMP | 创建时间 |
| 15 | update_time | timestamp | 19 | 0 | N | N | CURRENT_TIMESTAMP | 更新时间 |
| 编号 | 名称 | 数据类型 | 长度 | 小数位 | 允许空值 | 主键 | 默认值 | 说明 |
| 1 | retiree_id | int | 10 | 0 | N | Y | 退休人员ID | |
| 2 | serial_number | varchar | 64 | 0 | Y | N | 序号 | |
| 3 | current_department | varchar | 64 | 0 | Y | N | 现所属部门 | |
| 4 | original_work_department | varchar | 64 | 0 | Y | N | 原工作部门 | |
| 5 | full_name | varchar | 64 | 0 | Y | N | 姓名 | |
| 6 | gender | varchar | 64 | 0 | Y | N | 性别 | |
| 7 | nation | varchar | 64 | 0 | Y | N | 民族 | |
| 8 | date_of_birth | varchar | 64 | 0 | Y | N | 出生年月 | |
| 9 | id_no | varchar | 64 | 0 | Y | N | 身份证号码 | |
| 10 | bank_of_china_card_number | varchar | 64 | 0 | Y | N | 中国银行卡号 | |
| 11 | telephone | varchar | 64 | 0 | Y | N | 电话 | |
| 12 | participated_in_political_parties | varchar | 64 | 0 | Y | N | 参加党派 | |
| 13 | branch | varchar | 64 | 0 | Y | N | 所在支部 | |
| 14 | partisan_participation_time | varchar | 64 | 0 | Y | N | 参加党派时间 | |
| 15 | education | varchar | 64 | 0 | Y | N | 学历 | |
| 16 | working_hours | varchar | 64 | 0 | Y | N | 工作时间 | |
| 17 | retirement_time | varchar | 64 | 0 | Y | N | 离退休时间 | |
| 18 | retirement | varchar | 64 | 0 | Y | N | 离休(退休) | |
| 19 | position_level | varchar | 64 | 0 | Y | N | 职务级别 | |
| 20 | appointment_title | varchar | 64 | 0 | Y | N | 聘任职称 | |
| 21 | appointment_title_level | varchar | 64 | 0 | Y | N | 聘任职称等级 | |
| 22 | retirement_approval_number | varchar | 64 | 0 | Y | N | 退休批准文号 | |
| 23 | home_address | varchar | 64 | 0 | Y | N | 家庭住址 | |
| 24 | telephone_number | varchar | 64 | 0 | Y | N | 电话号码 | |
| 25 | first_contact_person_and_phone_number | varchar | 64 | 0 | Y | N | 第一联系人及电话 | |
| 26 | elderly_association | varchar | 64 | 0 | Y | N | 老年人协会 | |
| 27 | old_association_branch | varchar | 64 | 0 | Y | N | 老协分会 | |
| 28 | remarks | varchar | 64 | 0 | Y | N | 备注 | |
| 29 | elderly_status | varchar | 64 | 0 | Y | N | 老人状态 | |
| 30 | responsible_personnel | int | 10 | 0 | Y | N | 0 | 负责人员 |
| 31 | recommend | int | 10 | 0 | N | N | 0 | 智能推荐 |
| 32 | create_time | datetime | 19 | 0 | N | N | CURRENT_TIMESTAMP | 创建时间 |
| 33 | update_time | timestamp | 19 | 0 | N | N | CURRENT_TIMESTAMP | 更新时间 |
| 编号 | 名称 | 数据类型 | 长度 | 小数位 | 允许空值 | 主键 | 默认值 | 说明 |
| 1 | upload_id | int | 10 | 0 | N | Y | 上传ID | |
| 2 | name | varchar | 64 | 0 | Y | N | 文件名 | |
| 3 | path | varchar | 255 | 0 | Y | N | 访问路径 | |
| 4 | file | varchar | 255 | 0 | Y | N | 文件路径 | |
| 5 | display | varchar | 255 | 0 | Y | N | 显示顺序 | |
| 6 | father_id | int | 10 | 0 | Y | N | 0 | 父级ID |
| 7 | dir | varchar | 255 | 0 | Y | N | 文件夹 | |
| 8 | type | varchar | 32 | 0 | Y | N | 文件类型 |
| 编号 | 名称 | 数据类型 | 长度 | 小数位 | 允许空值 | 主键 | 默认值 | 说明 |
| 1 | user_id | mediumint | 8 | 0 | N | Y | 用户ID:[0,8388607]用户获取其他与用户相关的数据 | |
| 2 | state | smallint | 5 | 0 | N | N | 1 | 账户状态:[0,10](1可用|2异常|3已冻结|4已注销) |
| 3 | user_group | varchar | 32 | 0 | Y | N | 所在用户组:[0,32767]决定用户身份和权限 | |
| 4 | login_time | timestamp | 19 | 0 | N | N | CURRENT_TIMESTAMP | 上次登录时间: |
| 5 | phone | varchar | 11 | 0 | Y | N | 手机号码:[0,11]用户的手机号码,用于找回密码时或登录时 | |
| 6 | phone_state | smallint | 5 | 0 | N | N | 0 | 手机认证:[0,1](0未认证|1审核中|2已认证) |
| 7 | username | varchar | 16 | 0 | N | N | 用户名:[0,16]用户登录时所用的账户名称 | |
| 8 | nickname | varchar | 16 | 0 | Y | N | 昵称:[0,16] | |
| 9 | password | varchar | 64 | 0 | N | N | 密码:[0,32]用户登录所需的密码,由6-16位数字或英文组成 | |
| 10 | | varchar | 64 | 0 | Y | N | 邮箱:[0,64]用户的邮箱,用于找回密码时或登录时 | |
| 11 | email_state | smallint | 5 | 0 | N | N | 0 | 邮箱认证:[0,1](0未认证|1审核中|2已认证) |
| 12 | avatar | varchar | 255 | 0 | Y | N | 头像地址:[0,255] | |
| 13 | create_time | timestamp | 19 | 0 | N | N | CURRENT_TIMESTAMP | 创建时间: |
| 编号 | 名称 | 数据类型 | 长度 | 小数位 | 允许空值 | 主键 | 默认值 | 说明 |
| 1 | group_id | mediumint | 8 | 0 | N | Y | 用户组ID:[0,8388607] | |
| 2 | display | smallint | 5 | 0 | N | N | 100 | 显示顺序:[0,1000] |
| 3 | name | varchar | 16 | 0 | N | N | 名称:[0,16] | |
| 4 | description | varchar | 255 | 0 | Y | N | 描述:[0,255]描述该用户组的特点或权限范围 | |
| 5 | source_table | varchar | 255 | 0 | Y | N | 来源表: | |
| 6 | source_field | varchar | 255 | 0 | Y | N | 来源字段: | |
| 7 | source_id | int | 10 | 0 | N | N | 0 | 来源ID: |
| 8 | register | smallint | 5 | 0 | Y | N | 0 | 注册位置: |
| 9 | create_time | timestamp | 19 | 0 | N | N | CURRENT_TIMESTAMP | 创建时间: |
| 10 | update_time | timestamp | 19 | 0 | N | N | CURRENT_TIMESTAMP | 更新时间: |
表withdrawal_application_1 (退管申请)
| 编号 | 名称 | 数据类型 | 长度 | 小数位 | 允许空值 | 主键 | 默认值 | 说明 |
| 1 | withdrawal_application_1_id | int | 10 | 0 | N | Y | 退管申请ID | |
| 2 | registration_number | varchar | 64 | 0 | Y | N | 登记号 | |
| 3 | serial_number | varchar | 64 | 0 | Y | N | 序号 | |
| 4 | full_name | varchar | 64 | 0 | Y | N | 姓名 | |
| 5 | gender | varchar | 64 | 0 | Y | N | 性别 | |
| 6 | nation | varchar | 64 | 0 | Y | N | 民族 | |
| 7 | home_address | varchar | 64 | 0 | Y | N | 家庭住址 | |
| 8 | telephone_number | varchar | 64 | 0 | Y | N | 电话号码 | |
| 9 | elderly_association | varchar | 64 | 0 | Y | N | 老年人协会 | |
| 10 | old_association_branch | varchar | 64 | 0 | Y | N | 老协分会 | |
| 11 | responsible_personnel | int | 10 | 0 | Y | N | 0 | 负责人员 |
| 12 | registration_date | date | 10 | 0 | Y | N | 登记日期 | |
| 13 | information_classification | varchar | 64 | 0 | Y | N | 信息分类 | |
| 14 | registration_content | text | 65535 | 0 | Y | N | 登记内容 | |
| 15 | enclosure | varchar | 255 | 0 | Y | N | 附件 | |
| 16 | examine_state | varchar | 16 | 0 | N | N | 未审核 | 审核状态 |
| 17 | examine_reply | varchar | 16 | 0 | Y | N | 审核回复 | |
| 18 | recommend | int | 10 | 0 | N | N | 0 | 智能推荐 |
| 19 | create_time | datetime | 19 | 0 | N | N | CURRENT_TIMESTAMP | 创建时间 |
| 20 | update_time | timestamp | 19 | 0 | N | N | CURRENT_TIMESTAMP | 更新时间 |
| 编号 | 名称 | 数据类型 | 长度 | 小数位 | 允许空值 | 主键 | 默认值 | 说明 |
| 1 | working_personnel_id | int | 10 | 0 | N | Y | 工作人员ID | |
| 2 | employee_id | varchar | 64 | 0 | N | N | 员工工号 | |
| 3 | employee_name | varchar | 64 | 0 | Y | N | 员工姓名 | |
| 4 | examine_state | varchar | 16 | 0 | N | N | 已通过 | 审核状态 |
| 5 | recommend | int | 10 | 0 | N | N | 0 | 智能推荐 |
| 6 | user_id | int | 10 | 0 | N | N | 0 | 用户ID |
| 7 | create_time | datetime | 19 | 0 | N | N | CURRENT_TIMESTAMP | 创建时间 |
| 8 | update_time | timestamp | 19 | 0 | N | N | CURRENT_TIMESTAMP | 更新时间 |
第5章 系统实现
5.1管理员功能模块
管理员登录,管理员通过输入用户,密码,角色等信息进行系统登录,如图5-1所示。

图5-1管理员登录界面图
管理员登录进入企业退休人员服务管理系统可以查看管理员:主页、个人资料、用户管理(管理员、工作人员)、退休人员、信访登记、退管申请、信息分类、津贴信息、活动信息等内容,如图5-2所示。

图5-2管理员功能界面图
工作人员管理,在工作人员页面可以添加工作人员信息:账号、索码、手机号码、手机认证、状态、员工姓名、邮箱、昵称、员工工号、邮箱认证等信息,并可根据需要进行重置、新增、查询或删除等操作,如图5-3所示。

图5-3工作人员管理界面图
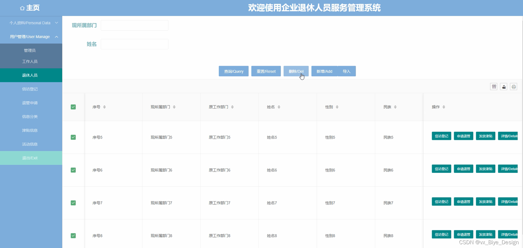
退休人员管理,在退休人员管理页面可以管理员可以进行重置、新增、查询、删除、导入退休人员信息表,并可进行信访登记、退管申请、发放津贴、详情等操作,如图5-4所示。

图5-4退休人员管理界面图
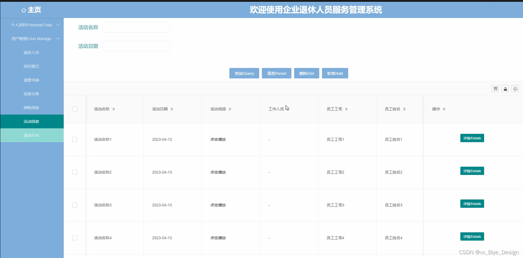
活动信息,在活动信息页面管理员可以重置、新增、查询、删除活动名称、活动日期、活动视频、工作人员、员工工号、员工姓名等信息,并可根据需要进行详情等操作,如图5-5所示。

图5-5活动信息界面图
退管申请,在退管申请页面可以填写、提交登记号、姓名、民族、电话号码、老协分会、登记日期、登记内容、性别、家庭住址、老年人协会、负责人员、信息分类、附件等信息,并可根据需要进行修改或删除等操作,如图5-6所示。

图5-6退管申请界面图
5.2工作人员功能模块
业主登录进入后台可以查看主页、个人资料、退休人员、信访登记、退管申请、津贴信息、活动信息等内容,如图5-7所示。
图5-7工作人员功能界面图
信访登记,在信访登记页面可以录入登记号、姓名、民族、电话号码、登记日期、附件、序号、性别、家庭住址、负责人员、登记内容等信息,如图5-8所示。

图5-8信访登记界面图
津贴信息,在津贴信息页面可以录入津贴编号、姓名、民族、电话号码、聘任职称、负责人员、津贴金额、审核状态、性别、家庭住址、职务级别、聘任职称等级、发放日期、发放原因、审核回复等信息,如图5-9所示。

图5-9津贴信息界面图
活动信息,在活动信息页面可以新增活动名活动视频、员工工号、活动内容、审核回复、活动日期、工作人员、员工姓名、审核状态等信息,如图5-10所示。

图5-10活动信息界面图
第6章 系统测试
6.1系统测试的目的
程序设计不能保证没有错误,这是一个开发过程,在错误或错误的过程中都是难以避免的。虽然这是不可避免的,但我们不能使这些错误始终存在于系统中,错误可能会造成无法估量的后果,如系统崩溃,安全信息泄露,系统无法正常启动等,为了避免这些问题我们需要测试程序,在测试过程中发现问题并纠正它们,从而使系统更长时间稳定成熟。
本章的作用是发现这些问题,并对其进行修改,虽然耗时费力,但对于长期使用而言是非常重要和必要系统的开发。
软件在设计后必须进行测试,调试过程中使用的方法是软件测试方法。在开发新软件时,系统测试是检查软件是否合格的关键步骤,以及是否符合设计目标的参考。测试主要是查看软件中数据的准确性,正确的操作与否,以及操作的结果,还有哪些方面需要改进。
企业退休人员服务管理系统的实现,对于系统中功能模块的实现及操作都必须通过测试进行来评判系统是否可以准确的实现。在企业退休人员服务管理系统正式上传使用之前必须做的一步就是系统测试,对于测试发现的错误及时修改处理,保证系统准确无误的供给用户使用。
6.2系统测试方法
在对企业退休人员服务管理系统进行测试的时候在找到问题的情况下必须在第一时间找到解决问题的办法,不要存在侥幸的心理,这样才能让社区人员管理开发的质量可以过关,并且开发的周期会大大缩短,还有就是在测试时,不要出现重复性的错误,遇到一个错误问题,要将整个企业退休人员服务管理系统开发所牵扯的该问题都必须一一解决,提高企业退休人员服务管理系统的安全性、稳定性。
白盒测试与黑盒测试是测试中比较常用的两种方法。
①结构测试俗称白盒测试:这种测试是在对程序的处理过程与结构都有详尽谅解的前提下,顺从程序内部的逻辑而完成的系统测试,以确定系统中所有的通路都能够遵照设计要求正常工作,不出现任何偏差。
②功能测试又成黑盒测试:主要是针对程序功能能够按照设计正常实现的一种检测,在程序接口处进行,检测程序手法数据是否正常,与外部信息的交换是否完整。
6.3测试过程
在软件的测试过程中,通常测试人员需要针对不同的功能模块设计多种测试用例。通过测试用例能够及时发现代码业务逻辑上是否与真实的业务逻辑相对应,及时发现代码上或逻辑上的缺陷,以此来来完善系统,提高软件产品的质量,使软件具有良好的用户体验。
注册测试用例表如下所示。
表6-1注册测试用例
| 测试性能 | 新用户注册 | ||
| 用例目的 | 测试系统新用户个人信息注册功能的功能和安全性 | ||
| 前提条件 | 进入注册页面填写个人信息 | ||
| 输入条件 | 预期输出 | 实际情况 | |
| 各项基本信息输入不完整 | 不允许注册,无法点击注册按钮 | 一致 | |
| 填写已存在的用户名 | 系统显示出提示信息,要求重新填写 | 一致 | |
| 两次密码输入不一致 | 系统显示出提示信息,要求重新填写 | 一致 | |
| 填写的各项信息没有符合提示的长度和字符要求 | 系统显示出提示信息,要求重新填写 | 一致 | |
| 胡乱填写电话号码 | 收不到验证码 | 一致 | |
| 填写验证码与收到的不一致 | 系统显示提示信息告知用户验证码错误,不予注册 | 一致 | |
登录测试用例表如下所示。
表6-2登录测试用例
| 测试性能 | 用户或操作员登录系统 | ||
| 用例目的 | 测试用户或操作员登录系统时功能是否正常 | ||
| 前提条件 | 进入用户登录页面或操作员登录页面 | ||
| 输入条件 | 预期输出 | 实际情况 | |
| 各项信息不予填写,直接点击登陆按钮 | 不允许登录,提示填写账号相关信息 | 一致 | |
| 填写错误的登录名或密码后点击登录系统 | 提示用户名或密码错误,要求重新填写进行登录 | 一致 | |
| 填写与验证码信息不一致的信息 | 系统显示出提示信息,表明验证码错误,要求重新填写 | 一致 | |
6.4 测试结果
经过对一系列测试结果的有效分析,本平台开发系统符合用户的要求和需求。所有的基本功能相对齐全,操作起来简单方便,测试系统性能良好,作为大众化系统使用是比较值得推广宣传的。
本系统通过对java和Mysql数据库的简介,从硬件和软件两反面说明了企业退休人员服务管理系统的可行性,本文结论及研究成果如下:实现了java与Mysql相结合构建的企业退休人员服务管理系统,网站可以响应式展示。通过本次企业退休人员服务管理系统的研究与实现,我感到学海无涯,学习是没有终点的,而且实践出真知,只有多动手才能尽快掌握它,经验对系统的开发非常重要,经验不足,就难免会有许多考虑不周之处。比如要有美观的界面,更完善的功能,才能吸引更多的用户。
由于在此之前对于java知识没有深入了解,所以从一开始就碰到许多困难,例如一开始的页面显示不规范、数据库连接有问题已经无法实现参数的传递等等,不过通过在网上寻找有关资料以及同学的帮助下最后都得到了解决,在此过程中,我不仅学到了很多知识,也提高了自己解决问题的能力,尤其是学会如何从大量的信息中筛选出所需有用的信息,同时我更加深刻的体会到了,虽然书本上的大部分知识都是有价值,正确的,但实际上每个人编程的思路和对数据处理的方法、思想都是不同的,这就要求我们一定要通过实践才能找到解决问题的方案。在此次毕业设计活动中,我不断的提高了自己,也得到了宝贵的经验,我相信这些对我以后的发展都会有很大帮助。
通过这次企业退休人员服务管理系统的开发,我参考了很多相关系统的例子,取长补短,吸取了其他系统的长处,逐步对该系统进行了完善,但是该系统还是有很多的不足之处,有待以后进一步学习。
实践证明,企业退休人员服务管理系统有着非常好的发展前景,经过测试运行,系统各项功能都十分完善,界面漂亮,使用方便,操作容易,在技术理论上已经成熟。
致 谢
毕业设计结束的同时也意味着四年的大学生活就要结束了。企业退休人员服务管理系统的完成以及如何在系统运行过程中实现的更好,这其中付出了很大的努力,这段时光将会终身难忘。
在毕业设计的这一段时间里,离不开导师的细心指导,还有同学们的热情帮助,有时候几个同学在一起讨论系统中的某个功能模块如何实现,如何实现的更好,或是问题没得到有效的解决,就会没有心思做其他的事情,让我们对学习充满了动力。
在毕业设计即将结束之时,首先要感谢我的指导老师,谢谢您在毕业设计和毕业论文中对我的指导。在您的细心指导下我才能快速的掌握系统的相关功能,在您的大力帮助下我才能将课本上的知识与自己的项目结合,真正的做到学以致用。感谢您经常牺牲自己的休息时间,利用其丰富的教学和项目经验对我进行指导。课堂上,您教会我们如何学习、教会我们新的知识,在课下,您又像朋友一样亲切,教会了我很多道理,让我意识到先做人、后做事。感谢所有教过我的老师,为我倾注了大量的心血,正是你们的谆谆教诲、严谨教学才使我能顺利的完成学业,再此向你们表示深深的感谢。感谢大学里教过我的每一位老师,真心祝福您们。
在这里还得感谢我的战友们,也就是同学们对我的大力支持及帮助。正是因为有你们的不断帮助、鼓励,熬夜通宵,不停的调试、测试程序,给我带来了极大的动力,才能最终完成网站的运行。我们在一起交流、谈论的时光,都将是我们在通往未来道路上的宝贵财富。我要深深地感谢你们!
毕业在即,在今后的工作和生活中,我会铭记师长们的教诲、同学们的帮助,继续不懈努力和追求,来报答所有支持和帮助过我的人!
最后,我要向牺牲了休息时间来对本文进行审阅,评议和参与论文答辩的各位老师表示深深的感谢。在此,衷心的谢谢您们!
[1]Paul Krill. Oracle per-employee Java licensing could benefit rivals[J]. InfoWorld.com,2023.
[2]Paul Krill. JavaScript, Java, and Python skills top demand[J]. InfoWorld.com,2023.
[3]Nigro Libero,Cicirelli Franco,Fränti Pasi. Parallel random swap: An efficient and reliable clustering algorithm in java[J]. Simulation Modelling Practice and Theory,2023,124.
[4]张莹莹.基于Java的工资管理系统的设计与实现[J].现代信息科技,2023,7(01):40-43.DOI:10.19850/j.cnki.2096-4706.2023.01.010.
[5]Paul Krill. Java CDS improvements would help boost startup times[J]. InfoWorld.com,2023.
[6]汤琰.基于分层架构模型的医疗机构离退休人员管理系统设计[J].自动化技术与应用,2022,41(12):161-164.DOI:10.20033/j.1003-7241.(2022)12-0161-04.
[7]霍佳璐,杨林生.基于Java的高校宿舍智能管理系统的设计与实现[J].信息与电脑(理论版),2022,34(22):134-136.
[8]张天怡,王荣芝.基于《Java Web程序设计》课程的多层面教学资源建设方法探究[J].软件,2022,43(11):29-32.
[9]郑歆.Java程序设计课程的教学实践[J].集成电路应用,2022,39(11):94-95.DOI:10.19339/j.issn.1674-2583.2022.11.036.
[10]唐型基,杨光临.基于数据驱动的java程序设计课程教学资源推荐系统设计[J].信息与电脑(理论版),2022,34(20):237-239.
[11]候拉平. 基于BIM的复杂地铁工程人员管理系统设计实现与应用[C]//中冶建筑研究总院有限公司.2022年工业建筑学术交流会论文集(下册).2022年工业建筑学术交流会论文集(下册),2022:1334-1338.DOI:10.26914/c.cnkihy.2022.043448.
[12]张静,胡宁玉,冯丽萍.基于Java的超市进销存管理系统的设计与实现[J].信息与电脑(理论版),2022,34(18):124-127+131.
[13]苏婉怡,揣小龙,赵国松,王煜尧.基于Java技术的考试系统关键点研究[J].无线互联科技,2022,19(18):58-60.
[14]王梦晓,翟玉庆,朱林,弭娜.基于Web的Java融合课程教学平台的构建[J].信息与电脑(理论版),2022,34(15):176-178.
[15]. Alternative Personnel Management System (APMS) at the National Institute of Standards and Technology[J]. The Federal Register / FIND,2022,87(082).
[16]雷兴,邹德东.抗电磁干扰技术在煤矿人员管理系统中的应用设计[J].煤炭技术,2021,40(12):199-201.DOI:10.13301/j.cnki.ct.2021.12.048.
[17]Miller Alexander,Yakovleva Elena. Influence of Intellectual Infrastructure of Technological Development on the Personnel Management System at Industrial Enterprise[J]. IOP Conference Series: Earth and Environmental Science,2021,678(1).
[18]陈海山.大数据模式下企业外来人员管理系统的应用[J].无线互联科技,2020,17(24):93-94+97.
[19]I. P. Bogomolova,I. E. Ustyugova,S. I. Polyakov. Роль руководителя в системе управления персоналом организации (на примере ООО «АВС-Электро»)[J]. Proceedings of the Voronezh State University of Engineering Technologies,2020,82(2).
[20]杨源,阳熹,汪少勇,谭江平,陈亮.海上风电场智能船舶调度及人员管理系统[J].南方能源建设,2020,7(01):47-52.DOI:10.16516/j.gedi.issn2095-8676.2020.01.007.
免费领取项目源码,请关注❥点赞收藏并私信博主,谢谢~
本文介绍了一个使用Java(SSM框架)、Mysql数据库开发的企业退休人员服务管理系统,系统包括管理员和工作人员模块,涉及信息管理、用户管理、信访、退管申请等多个功能。系统设计注重易读性、实用性和扩展性,确保了数据的安全存储和高效管理。测试结果显示系统功能完善,操作简便,适合企业退休人员信息的系统化管理。
399

被折叠的 条评论
为什么被折叠?



