在当今全球化的背景下,英语作为一门国际通用语言,对个人职业发展和国际交流具有重要意义。然而,许多人在学习英语过程中面临着单词记忆困难的挑战。为解决这一问题,本研究旨在开发一个英语单词速记微信小程序。通过结合Java语言的稳定性和强大的后端开发能力,SpringBoot框架的快速开发特性以及Mysql数据库的可靠性,旨在打造一个智能、个性化的英语单词学习平台,帮助用户提升单词记忆效率和学习体验。
通过这些先进技术的应用,英语单词速记微信小程序将为用户提供丰富多样的学习功能,包括单词测试、书籍阅读、背单词练习等,帮助用户系统化地学习英语单词。小程序还将提供个性化学习任务设定和打卡签到功能,激励用户持续学习并记录学习进度。通过智能化、个性化的学习方式,用户可以更加高效地提升单词记忆能力和英语学习效果,提升学习兴趣和积极性。
综上所述,英语单词速记微信小程序具有重要的现实意义和发展前景,将为英语学习者提供一个高效、智能的学习平台,助力用户突破单词记忆难题,提升英语学习效果,促进个人学习和职业发展。
关键词:英语单词速记微信小程序;Java语言;SpringBoot框架;Mysql数据库
In the context of globalization today, English, as an internationally recognized language, is of great significance for personal career development and international communication. However, many people face the challenge of difficulty in memorizing words during the process of learning English. To address this issue, this study aims to develop an English word shorthand WeChat mini program. By combining the stability of Java language and powerful backend development capabilities, the fast development features of SpringBoot framework, and the reliability of MySQL database, we aim to create an intelligent and personalized English word learning platform to help users improve word memory efficiency and learning experience.
Through the application of these advanced technologies, the English word shorthand WeChat mini program will provide users with a variety of learning functions, including word tests, book reading, and word memorization exercises, helping users systematically learn English words. The mini program will also provide personalized learning task settings and check-in functions to motivate users to continue learning and record learning progress. Through intelligent and personalized learning methods, users can more efficiently improve their word memory ability and English learning effectiveness, enhance their learning interest and enthusiasm.
In summary, the English word shorthand WeChat mini program has important practical significance and development prospects. It will provide an efficient and intelligent learning platform for English learners, help users overcome word memory difficulties, improve English learning effectiveness, and promote personal learning and career development.
Keywords: English word shorthand WeChat mini program; Java language; SpringBoot framework; MySQL database
在当今全球化和信息化的时代,英语作为一门国际通用语言,扮演着重要的角色。随着国际交流和跨境合作的增多,对英语能力的需求也日益增长。然而,许多学习者在英语学习中常常面临单词记忆困难的挑战。为了解决这一问题,开发一款英语单词速记微信小程序具有重要意义。通过技术的运用,可以提供智能、个性化的学习平台,帮助学习者提升单词记忆效率和学习效果。此外,随着移动互联网的普及和微信平台的广泛应用,开发英语单词速记微信小程序也符合当今人们学习方式多样化、便捷化的趋势。因此,研究开发这样一款小程序对于促进英语学习者的学习兴趣和学习效果的提升,具有重要的现实意义和发展前景。通过本研究的开展,将为英语学习者提供一个智能化、个性化的学习平台,为英语学习领域的发展和推动提供新的技术支持和创新方向。
1.2 国内外研究概况
当前,英语学习在全球范围内具有重要意义,因此相关研究和应用也备受关注。国内外关于英语学习和单词记忆的研究涵盖了多个领域,从传统教育到现代技术应用,展现了多样化的研究趋势。
在国外,许多研究关注英语学习方法和技术应用。例如,一些学者研究了基于游戏化学习的英语单词记忆方法,通过游戏元素激发学习兴趣和记忆效果。同时,一些英语教育机构开发了在线学习平台和应用程序,提供个性化、交互式的学习体验,帮助学习者提升英语能力。此外,一些研究还关注了大数据和人工智能在英语学习中的应用,通过数据分析和智能推荐,提高学习效率和个性化学习体验。
在国内,英语学习研究也呈现出多样化的发展趋势。一些学者关注英语单词记忆策略和方法,研究了记忆规律和技巧,探索提高记忆效果的方法。同时,一些英语教育机构和科技公司也积极探索英语学习技术应用,开发了各种在线学习平台和移动应用,为学习者提供便捷、个性化的学习服务。此外,一些研究还关注了英语学习与认知心理学、脑科学等领域的交叉研究,探讨记忆与学习的认知机制和影响因素。
总体而言,国内外英语学习和单词记忆研究已经形成了一个多元化、跨学科的研究领域,涵盖了教育、心理学、计算机科学等多个领域。未来,随着科技的不断发展和教育理念的更新,英语学习和单词记忆研究将继续深入探讨,为提高学习效果和促进教育创新提供更多有益的启示和方法。通过借鉴国内外研究成果和经验,我们可以更好地开发出适应时代潮流和用户需求的英语学习工具和方法,推动英语学习领域的不断进步和发展。
1.3 主要研究内容
本次研究的主要内容是基于Java语言、SpringBoot框架和Mysql数据库开发英语单词速记微信小程序。研究旨在探讨如何利用这些先进的技术和工具,设计并实现一款智能、个性化的学习平台,以帮助用户提升英语单词记忆效率和学习效果。研究内容涵盖了用户注册、登录、每日任务添加、单词测试、背单词等功能的开发和测试。通过这些功能的实现和测试,旨在验证系统的稳定性、功能完整性和用户友好性,以提高用户学习动力和成就感,促进英语学习效果的提升和用户满意度的提高。
研究将深入探讨如何利用技术手段提升英语学习体验,为用户提供更加个性化、便捷的学习平台,从而促进英语学习的全面发展和提高学习效果。通过研究系统的设计和实现过程,将为英语学习者提供一个高效、智能的学习工具,为英语学习领域的不断进步和发展贡献力量。这一研究内容有望为提升英语学习效果和用户体验提供新思路和方法,为教育技术领域的发展和创新注入新的活力。
2.1.1 技术可行性分析
英语单词速记微信小程序技术选型合理,Java语言具有强大的跨平台性和稳定性,SpringBoot框架简化了开发流程并提高了效率,Mysql数据库能够稳定可靠地存储用户数据。这些技术的结合将有助于开发出稳定、高效的小程序,满足用户需求。
2.1.2 经济可行性分析
开发英语单词速记微信小程序的成本相对较低,使用开源技术和工具可以降低开发和维护成本。同时,小程序的运营成本也较低,因为微信平台提供了免费的开发和运营环境。通过提供收费服务或广告投放等方式,可以实现收益,使小程序在经济上具有可行性。
2.1.3操作可行性分析
英语单词速记微信小程序将设计简洁直观的用户界面,提供易操作的功能模块和清晰的操作流程。用户可以通过简单的操作完成单词记忆、学习任务和交互功能,提高用户体验和使用便捷性。同时,小程序将提供操作指引和帮助文档,帮助用户解决问题,确保用户能够顺利使用小程序。
综合考虑,英语单词速记微信小程序在技术、经济和用户操作方面具有可行性,有望成为一款受用户欢迎的学习工具。
2.2系统需求分析
2.2.1功能需求分析
英语单词速记微信小程序中管理员功能包括后台首页监控系统运行情况、用户管理、每日任务设定、打卡签到记录、英语书籍发布、资源管理等;普通用户功能包括首页信息展示、通知查看、单词测试、书籍阅读、背单词练习、交流论坛、新闻资讯浏览、个人信息管理。管理员可监控系统运行并管理资源,用户则可便捷学习、交流互动,提升英语学习效果。具体功能需求分析如下:
普通用户端:
- 首页:展示系统最新信息和推荐学习内容,提供学习导航和入口。
- 通知公告:查看系统发布的通知和公告信息,了解系统重要通知。
- 单词测试:进行英语单词测试和学习,检验和提升单词记忆能力。
- 英语书籍:浏览和阅读英语学习书籍,扩展知识面和学习深度。
- 背单词:进行英语单词背诵和记忆练习,巩固单词记忆和应用。
- 交流论坛:参与用户间的交流和讨论,分享学习心得和经验。
- 新闻资讯:浏览系统发布的英语学习新闻和资讯,了解学习动态。
- 我的:管理个人基本信息、收藏内容、每日任务和打卡签到记录,个性化管理学习和进度。
- 后台首页:管理员可查看系统整体运行情况和关键数据统计,帮助监控系统运营情况。
- 系统用户管理:包括管理员和普通用户账号管理和权限控制,确保系统安全和稳定。
- 每日任务管理:设定和管理用户每日学习任务,提升学习规划和执行效果。
- 打卡签到管理:管理用户的学习打卡记录,鼓励学习持续性和记录学习成果。
- 英语书籍管理:发布和管理英语学习书籍信息,提供学习资源和阅读材料。
- 书籍分类管理:管理英语书籍的分类和标签,方便用户查找和筛选学习资料。
- 轮播图管理:管理系统首页的轮播图信息,展示重要通知和学习资讯。
- 通知公告管理:发布系统通知和消息给用户,及时传达重要信息和提示。
- 资源管理:管理新闻资讯、单词测试等学习资源,丰富学习内容和方式。
- 交流管理:管理用户间的交流和讨论,促进学习交流和互动。
2.2.2非功能性需求分析
非功能性分析旨在评估系统的非功能需求和性能要求。通过对性能、可靠性、安全性、可用性和扩展性等方面进行评估,确保平台能够满足用户和系统运行的要求。具体如下:
| 非功能性要求 | 说明 |
| 性能 | 评估响应时间、并发用户数、吞吐量等指标,以确保平台稳定高效地运行。 |
| 可靠性 | 评估系统的稳定性、容错能力和数据完整性,保障系统在故障情况下正常运行。 |
| 安全性 | 评估用户身份认证、数据加密和访问控制等,保护用户信息和交易的安全。 |
| 可用性 | 评估系统的稳定性、故障处理能力和用户界面友好性,提供良好的用户体验。 |
| 扩展性 | 评估系统的可扩展性和灵活性,以便根据需求进行功能扩展和升级。 |
2.3系统用例分析
系统用例分析是对系统中各个功能模块的用户需求和行为进行分析,以识别和描述不同的用户用例。通过系统用例分析,可以深入了解用户在平台上的操作流程和交互方式,为系统设计和开发提供指导,并确保平台能够满足用户的需求和期望。英语单词速记微信小程序中用户角色用例图如图2.1所示:
图2.1用户角色用例图
英语单词速记微信小程序中管理员用例图如图2.2所示:

图2.2 管理员用例图
2.4 系统流程分析
英语单词速记微信小程序的系统流程包括用户登录、选择学习功能、进行单词记忆、完成学习任务、查看学习记录等步骤。用户登录后可浏览单词测试、书籍阅读等功能,选择学习内容并进行学习活动,完成学习任务后可以查看学习记录和个人进度。系统流程简单直观,提供用户便捷的学习体验和个性化学习服务。
2.4.1增加数据流程
管理员增加数据的流程包括登录系统,进入数据管理页面,选择新增数据选项,填写相关信息,确认提交后系统进行数据验证和存储。管理员可查看新增数据是否成功,确保信息的准确性和完整性。该流程设计简洁明了,为管理员提供了方便的数据录入方式,保证系统数据的及时更新和有效管理,提高管理效率和数据质量。流程图如下所示:

图2.3增加数据流程图
2.4.2修改数据流程
管理员修改数据的流程包括登录系统,进入数据管理页面,选择需要修改的数据,进行编辑操作,修改相关信息,确认提交后系统进行数据验证和更新。管理员可查看修改后的数据是否正确,确保数据的准确性和完整性。该流程设计简洁高效,为管理员提供了便捷的数据修改方式,确保系统数据的实时更新和有效管理。流程图如下所示:

图2.4修改数据流程图
2.4.3删除数据流程
管理员删除数据的流程包括登录系统,进入数据管理页面,选择需要删除的数据,进行删除操作,确认删除后系统进行数据验证,删除相关信息。管理员可查看删除后的数据是否正确,确保数据的完整性和清洁性。该流程设计简洁明了,为管理员提供了方便的数据删除方式,保证系统数据的准确性和规范性。流程图如下所示:

图2.5删除数据流程图
3.1 系统功能模块设计
通过整体功能模块设计,我们将根据需求分析的结果,将系统的功能划分为不同的模块。每个模块负责实现特定的功能,并与其他模块进行协作。我们将详细定义每个模块的输入、输出、处理逻辑和相互依赖关系。具体的功能模块图如图3.1所示。
图3.1 英语单词速记微信小程序功能模块图
3.2 数据库设计
数据库设计是系统开发中至关重要的一环,它涉及到数据的组织、存储和管理。在数据库设计中,我们将根据系统的需求设计数据库的概念结构和逻辑结构,包括定义实体、属性、关系和约束等。
3.2.1 数据库概念结构设计
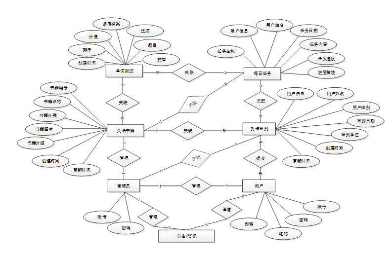
数据库概念结构设计主要涉及数据库的实体和实体之间的关系。通过实体-关系模型或者其他适当的模型,我们将定义系统中涉及的各个实体以及它们之间的联系。下面是整个系统的总E-R关系图。
图3.2 英语单词速记微信小程序总E-R关系图
3.2.2 数据库逻辑结构设计
数据库逻辑结构设计则是在概念结构的基础上,进行具体的数据库表设计。我们将定义每个表的结构、字段和约束,并建立表与表之间的关系。
| 编号 | 名称 | 数据类型 | 长度 | 小数位 | 允许空值 | 主键 | 默认值 | 说明 |
| 1 | english_books_id | int | 10 | 0 | N | Y | 英语书籍ID | |
| 2 | book_number | varchar | 64 | 0 | Y | N | 书籍编号 | |
| 3 | book_name | varchar | 64 | 0 | Y | N | 书籍名称 | |
| 4 | book_classification | varchar | 64 | 0 | Y | N | 书籍分类 | |
| 5 | book_images | varchar | 255 | 0 | Y | N | 书籍图片 | |
| 6 | book_introduction | longtext | 2147483647 | 0 | Y | N | 书籍介绍 | |
| 7 | hits | int | 10 | 0 | N | N | 0 | 点击数 |
| 8 | praise_len | int | 10 | 0 | N | N | 0 | 点赞数 |
| 9 | recommend | int | 10 | 0 | N | N | 0 | 智能推荐 |
| 10 | create_time | datetime | 19 | 0 | N | N | CURRENT_TIMESTAMP | 创建时间 |
| 11 | update_time | timestamp | 19 | 0 | N | N | CURRENT_TIMESTAMP | 更新时间 |
表check_in (打卡签到)
| 编号 | 名称 | 数据类型 | 长度 | 小数位 | 允许空值 | 主键 | 默认值 | 说明 |
| 1 | check_in_id | int | 10 | 0 | N | Y | 打卡签到ID | |
| 2 | user_information | int | 10 | 0 | Y | N | 0 | 用户信息 |
| 3 | user_name | varchar | 64 | 0 | Y | N | 用户姓名 | |
| 4 | user_gender | varchar | 64 | 0 | Y | N | 用户性别 | |
| 5 | sign_in_date | date | 10 | 0 | Y | N | 签到日期 | |
| 6 | sign_in_remarks | text | 65535 | 0 | Y | N | 签到备注 | |
| 7 | create_time | datetime | 19 | 0 | N | N | CURRENT_TIMESTAMP | 创建时间 |
| 8 | update_time | timestamp | 19 | 0 | N | N | CURRENT_TIMESTAMP | 更新时间 |
表daily_tasks (每日任务)
| 编号 | 名称 | 数据类型 | 长度 | 小数位 | 允许空值 | 主键 | 默认值 | 说明 |
| 1 | daily_tasks_id | int | 10 | 0 | N | Y | 每日任务ID | |
| 2 | task_name | varchar | 64 | 0 | Y | N | 任务名称 | |
| 3 | user_information | int | 10 | 0 | Y | N | 0 | 用户信息 |
| 4 | user_name | varchar | 64 | 0 | Y | N | 用户姓名 | |
| 5 | task_date | date | 10 | 0 | Y | N | 任务日期 | |
| 6 | task_content | text | 65535 | 0 | Y | N | 任务内容 | |
| 7 | task_progress | varchar | 64 | 0 | Y | N | 任务进度 | |
| 8 | progress_description | text | 65535 | 0 | Y | N | 进度描述 | |
| 9 | create_time | datetime | 19 | 0 | N | N | CURRENT_TIMESTAMP | 创建时间 |
| 10 | update_time | timestamp | 19 | 0 | N | N | CURRENT_TIMESTAMP | 更新时间 |
表exam (考试)
| 编号 | 名称 | 数据类型 | 长度 | 小数位 | 允许空值 | 主键 | 默认值 | 说明 |
| 1 | exam_id | mediumint | 8 | 0 | N | Y | 考试id | |
| 2 | name | varchar | 32 | 0 | N | N | 考试名称:[2,32] | |
| 3 | duration | int | 10 | 0 | Y | N | 答题时长 | |
| 4 | score | double | 9 | 2 | Y | N | 总分 | |
| 5 | status | varchar | 10 | 0 | Y | N | 状态:启用、禁用 | |
| 6 | create_time | timestamp | 19 | 0 | N | N | CURRENT_TIMESTAMP | 创建时间: |
| 7 | update_time | timestamp | 19 | 0 | N | N | CURRENT_TIMESTAMP | 更新时间: |
表user_answer (用户答题)
| 编号 | 名称 | 数据类型 | 长度 | 小数位 | 允许空值 | 主键 | 默认值 | 说明 |
| 1 | user_answer_id | mediumint | 8 | 0 | N | Y | ||
| 2 | user_id | mediumint | 7 | 0 | N | N | 用户ID:[0,8388607]用户获取其他与用户相关的数据 | |
| 3 | exam_id | mediumint | 7 | 0 | N | N | 0 | 考试id |
| 4 | score | double | 9 | 2 | Y | N | 0.00 | 分数 |
| 5 | answers | text | 65535 | 0 | Y | N | 答案 | |
| 6 | score_detail | text | 65535 | 0 | Y | N | 评分详情 | |
| 7 | objective_score | double | 9 | 2 | Y | N | 0.00 | 客观题得分 |
| 8 | subjective_score | double | 9 | 2 | Y | N | 0.00 | 主观题得分 |
| 9 | score_state | tinyint | 4 | 0 | Y | N | 0 | 评分状态 |
| 10 | nickname | varchar | 255 | 0 | Y | N | 提交人 | |
| 11 | create_time | timestamp | 19 | 0 | N | N | CURRENT_TIMESTAMP | 创建时间: |
| 12 | update_time | timestamp | 19 | 0 | N | N | CURRENT_TIMESTAMP | 更新时间: |
4.1 普通用户模块
4.1.1 用户注册
用户注册流程包括填写必要信息如用户名、密码、邮箱,点击注册按钮完成注册。系统验证信息格式无误后,用户注册成功并跳转至登录页面;若信息有误或重复,系统会提示错误信息。用户注册后可登录系统,享受个性化学习服务,包括单词记忆、学习任务等功能。注册流程简单便捷,提高用户参与度和系统使用率。界面展示如下图4.1所示。

图4.1 注册界面图
注册代码如下:

4.1.2 用户登录
用户登录流程包括输入用户名和密码,点击登录按钮进行验证。系统检查用户信息是否匹配,若匹配则登录成功,跳转至用户首页;若信息有误或不匹配,系统提示错误信息。用户登录成功后可访问个人信息、学习功能等。登录流程简单直观,提升用户体验和系统安全性,使用户可以快速进入系统并享受学习服务。界面展示如下图4.2所示。

图4.2 登录界面图
登录代码如下:

4.1.3 单词测试
单词测试功能包括选择测试类型(如选择题、填空题)、开始测试、回答问题、提交答案。系统根据用户答案自动评分并显示结果,包括正确率和得分。用户可以查看测试结果和解析,帮助加强单词记忆和理解。同时,系统会记录用户的测试历史和进度,帮助用户跟踪学习效果和提升记忆能力。单词测试功能丰富多样,提供互动学习体验,促进用户的学习动力和成就感。界面如下图所示。

图4.3 单词测试界面图
4.1.4 英语书籍
用户浏览和阅读各类英语学习书籍。用户可以选择感兴趣的书籍,查看书籍详情、目录和内容摘要。系统提供阅读界面和翻页功能,用户可以方便翻阅书籍内容。同时,用户可以标记和收藏喜欢的书籍,方便日后查阅。英语书籍查看功能丰富了学习资源,帮助用户扩展知识面和提升英语水平,提供了便捷的学习渠道和丰富的学习体验。界面如下图所示。

图4.4 英语书籍界面图
查询代码如下:
4.1.5 每日任务
用户设定和管理每日学习任务,包括单词记忆、阅读书籍、完成测试等。用户可以设定任务类型、学习时间和目标,系统会提醒用户并记录任务完成情况。用户可以查看当日任务、已完成任务和任务进度,帮助提高学习规划和执行效率。通过设定每日任务,用户能够持续保持学习动力和记录学习成果,促进学习效果的提升和学习目标的实现。界面如下图所示。

图4.5 每日任务界面图
4.1.6 打卡签到
用户每日签到记录学习进度。用户可以在系统中进行签到操作,系统会记录签到日期和时间,并显示连续签到天数。签到成功后,用户可以获得积分或奖励,激励用户持续学习。用户还可以查看签到历史记录和统计数据,了解自己的学习习惯和坚持情况。打卡签到功能促进用户养成良好的学习习惯和规律性学习,提高学习积极性和成就感,促进学习效果的持续提升。界面如下图所示。

图4.6 打卡签到界面图
4.1.7 背单词
用户选择学习单词的难度和数量,系统会提供单词列表和发音。用户可以逐个或批量学习单词,进行默写、拼写或选择题等练习。系统会记录用户的学习进度和答题情况,并提供反馈和解析。用户可以查看学习记录和掌握程度,帮助巩固记忆和提升单词量。界面如下图所示。

图4.7 背单词界面图
4.2 管理员模块
4.2.1 用户管理
管理员查看、添加、编辑和删除用户信息。管理员可以审核用户注册信息、重置密码、管理用户权限等操作。通过用户管理功能,管理员能够有效管理系统用户,确保用户信息的准确性和安全性。这一功能使管理员能够快速响应用户需求,维护系统安全和稳定运行。界面如下图所示。

图4.8 用户管理界面图
用户管理代码如下:

4.2.2 英语书籍管理
管理员发布、编辑和删除英语学习相关的书籍信息。管理员可以添加书籍标题、作者、简介和封面等信息,并将书籍进行分类管理。用户可以浏览和搜索各类英语书籍,查看书籍详情和内容摘要。管理员还可以设置书籍推荐和热门标签,提高用户对书籍的关注度。英语书籍管理功能丰富了学习资源,为用户提供丰富的学习内容和知识积累,促进英语学习的全面发展和深入学习。界面如下图所示。
图4.9 英语书籍添加界面图
4.2.3 资源管理
资源管理功能包括新闻资讯发布、分类管理和单词测试等。管理员可以发布英语学习相关的新闻资讯,对新闻进行分类管理,方便用户浏览和查找。同时,管理员可以创建和管理单词测试,包括设置题目、难度和答案等,为用户提供丰富多样的学习资源和测试内容。资源管理功能丰富了学习内容,帮助用户全面提升英语水平,促进学习效果的提升和学习兴趣的激发。界面如下图所示。

图4.10 资源管理界面图
4.2.4 交流管理
管理员监督和管理用户间的交流和讨论。管理员可以查看用户的交流内容、回复情况和互动效果,确保交流内容符合规范和友好交流原则。管理员还可以发布重要通知和公告,促进用户间的互动和信息交流。通过交流管理功能,管理员可以促进用户之间的交流和学习共享,提高用户参与度和学习氛围,推动学习社区的形成和发展,促进学习效果的提升和用户满意度的提高。界面如下图所示。
图4.11 交流管理界面图
5.1 测试的目的
测试是为了验证英语单词速记微信小程序在功能、性能、安全性和用户体验等方面的表现。通过测试,可以发现并修复潜在的问题和缺陷,确保系统的正常运行和稳定性。功能验证确保各项功能按设计要求运行;性能评估评估系统的响应时间和并发处理能力;安全检测确保系统的身份认证和数据传输安全;用户体验评估提升界面友好性和操作流程;兼容性测试确保系统在不同设备和浏览器上的兼容性。通过全面的测试,系统将更可靠地支持管理员工作,并提供优质的用户体验。
5.2 系统部分测试
系统测试包括:用户注册、用户登录、每日任务添加、参加单词测试、背单词等,如表5-1、5-2、5-3、5-4、5-5所示:
表5-1 用户注册测试用例
| 测试编号 | 测试内容 | 测试步骤和预期结果 | 测试结果 |
| 5-1 | 用户注册 | 输入有效信息,如用户名、密码、邮箱,点击注册按钮,预期成功注册并跳转至登录页面。 | 通过 |
| 5-2 | 用户注册 | 输入无效信息,如重复用户名、无效密码,点击注册按钮,预期系统提示错误信息。 | 通过 |
| 5-3 | 用户注册 | 填写部分信息,如只填写用户名,点击注册按钮,预期系统提示完整信息。 | 通过 |
表5-2 用户登录测试用例
| 测试编号 | 测试内容 | 测试步骤和预期结果 | 测试结果 |
| 6-1 | 用户登录 | 输入正确的用户名和密码,点击登录按钮,预期成功登录并跳转至用户主页。 | 通过 |
| 6-2 | 用户登录 | 输入错误的用户名或密码,点击登录按钮,预期系统提示登录失败信息。 | 通过 |
| 6-3 | 用户登录 | 不输入任何信息,直接点击登录按钮,预期系统提示输入用户名和密码。 | 通过 |
表5-3 每日任务添加测试用例
| 测试编号 | 测试内容 | 测试步骤和预期结果 | 测试结果 |
| 7-1 | 每日任务添加 | 进入每日任务界面,设定任务类型和学习时间,预期成功添加任务。 | 通过 |
| 7-2 | 每日任务添加 | 未选择任务类型直接保存,预期系统提示选择任务类型。 | 通过 |
| 7-3 | 每日任务添加 | 设定任务时间为过去时间,预期系统提示无效时间。 | 通过 |
表5- 4参加单词测试测试用例
| 测试编号 | 测试内容 | 测试步骤和预期结果 | 测试结果 |
| 8-1 | 参加单词测试 | 选择单词测试类型,回答问题并提交答案,预期系统自动评分并显示结果。 | 通过 |
| 8-2 | 参加单词测试 | 未选择答案直接提交,预期系统提示选择答案。 | 通过 |
| 8-3 | 参加单词测试 | 完成测试后查看解析,预期系统显示答案解析和得分。 | 通过 |
表5-5背单词测试用例
| 测试编号 | 测试内容 | 测试步骤和预期结果 | 测试结果 |
| 9-1 | 背单词 | 选择背单词功能,学习单词并进行练习,预期系统记录学习进度和答题情况。 | 通过 |
| 9-2 | 背单词 | 跳过单词学习直接退出,预期系统记录学习进度并提示未完成学习。 | 通过 |
| 9-3 | 背单词 | 完成单词练习后查看学习记录,预期系统显示学习进度和掌握程度。 | 通过 |
5.3 系统测试结果
经过对用户注册、用户登录、每日任务添加、参加单词测试、背单词等功能的测试,系统表现良好,各项功能均通过了测试。用户能够顺利注册、登录系统,添加每日任务、参加单词测试和背单词练习,系统能够准确记录用户学习进度和提供反馈信息。测试结果表明系统运行稳定,用户操作流畅,功能实现预期效果。这些测试结果为系统的正式上线提供了有力支持,同时也为系统的进一步优化和改进提供了参考依据。
在开发英语单词速记微信小程序的过程中,我深刻认识到技术选择和系统设计对项目的重要性。通过运用Java语言、SpringBoot框架和Mysql数据库,我成功搭建了一个稳定、高效的学习平台,为用户提供了丰富的学习功能和个性化体验。在开发过程中,我不断学习和探索,提高了自身的技术能力和解决问题的能力。
同时,我也意识到需求分析和用户体验设计的重要性,只有深入了解用户需求,才能设计出符合用户期望的系统。通过反思和总结,我发现自己在时间管理和任务分配上仍有提升空间,需要更加合理规划时间和任务,提高工作效率。另外,我还意识到持续学习的重要性,只有不断学习和提升自己的技术能力,才能跟上技术发展的步伐,为更多优质项目的开发做出贡献。在未来的学习和工作中,我将继续保持学习的热情,不断提升自己的技术能力和解决问题的能力,为更多的项目的成功实施和推动数字化转型做出贡献。
[1]黄娟.基于SpringBoot和Vue.js的医院数据提取管理平台的设计与实现[J].信息与电脑(理论版),2023,35(22):91-93.
[2]税俊洁,王黎光.基于微信小程序的医院预约挂号系统的设计与实现[J].电脑编程技巧与维护,2023,(10):64-67.
[3]李晟曈,刘哲,俞定国,方申国,孙学敏.基于Vue和SpringBoot的乡村文旅平台设计与实现[J].现代计算机,2023,29(08):98-103.
[4]Yu Yang.Design and Implementation of Student Information Management System Based on Springboot[J].Advances in Computer, Signals and Systems,2022,6(6):
[5]朱志慧,蔡洁.基于SpringBoot+Vue+Uni-app框架的校园失物招领系统[J].电子技术与软件工程,2022,(17):62-65.
[6]张宁.基于Flask框架的四六级英语学习系统的设计与实现[D].华东师范大学,2022.
[7]杨宇,徐万明.基于Springboot微信小程序用户管理系统设计[J].电脑与电信,2022,(03):63-67.
[8]高策.基于微信小程序的英语学习平台设计与实现[J].现代信息科技,2022,6(05):11-13+18.
[9]王烁,虞志恒.英语学习小程序设计与实现[J].电子制作,2022,30(04):37-40.
[10]Fuyuan Cheng.Talent Recruitment Management System for Small and Micro Enterprises Based on Springboot Framework[J].Advances in Educational Technology and Psychology,2021,5(2):
[11]Guanhong Chen,Jiangming Xu.Design and implementation of efficient Learning platform based on SpringBoot Framework[J].Journal of Electronics and Information Science,2020,6(1):
[12]Jian Chen,Chen Jian,Pan Hailan.Design of Man Hour Management Information System on SpringBoot Framework[J].Journal of Physics: Conference Series,2020,1646(1):012136-.
[13]吕翠莲.作业辅导微信小程序的开发及教学应用研究[D].云南大学,2020.
[14]Kan Ji,Xiaojun Chen,Aoming Qin,Jia Liu,Jinmei Wu.Design and Implementation of Teaching Quality Evaluation System Based on SpringBoot[A]第七届计算与信息科学国际学术会议论文集[C].西南石油大学(Southwest Petroleum University),西南石油大学计算机科学学院,2019:9.
[15]陈芙,华才健.基于微信小程序的英语学习平台设计[J].信息记录材料,2019,20(10):192-193.
致 谢
在完成英语单词速记微信小程序的开发过程中,我要向所有支持和帮助过我的人表达最诚挚的感谢。首先,感谢我的导师和老师们,在学术和技术上给予我悉心指导和支持,让我能够不断学习和进步。其次,感谢家人和朋友们的理解和支持,他们的鼓励和支持是我前行的动力。同时,感谢开源社区和技术论坛,为我提供了丰富的学习资源和技术支持。在项目开发过程中,也得到了许多同行和朋友的帮助和鼓励,对此我深表感激。最后,感谢自己的坚持和努力,让我能够克服困难,不断探索和进步。在未来的学习和工作中,我将继续努力学习,不断提升自己的专业能力和解决问题的能力,为更多优质项目的开发和推动技术进步做出贡献。再次感谢所有支持和帮助过我的人,谢谢你们的陪伴和支持!

被折叠的 条评论
为什么被折叠?



