目 录
摘要
本项目旨在利用SSM框架打造一套功能丰富、操作便捷的足球俱乐部管理系统。该系统将涵盖用户管理、球员管理、赛程安排和俱乐部资金管理等关键模块,旨在提升俱乐部管理效率和运营水平。
通过前端技术(HTML、CSS、JavaScript)精心设计用户界面,实现用户友好的操作体验。在后端方面,利用Spring框架实现业务逻辑控制,SpringMVC处理前后端交互,MyBatis负责数据库操作,构建稳健高效的系统架构。
数据库选择MySQL作为数据存储引擎,确保数据安全可靠。系统将支持用户注册、登录和权限管理,比赛信息管理、球队信息管理、球员信息管理、球队纪念品管理、公告信息管理等,为俱乐部管理者提供全面的管理工具和数据支持。
通过这些功能模块的设计和技术实现,旨在为足球俱乐部打造一套全方位、智能化的管理系统,提高管理效率、提升运营水平,为俱乐部发展和球员发展提供可靠支持。
关键词:足球俱乐部管理系统;SSM;
Abstract
The aim of this project is to build a football club management system with rich functions and convenient operation using SSM framework. The system will cover key modules such as user management, player management, fixture scheduling and club funds management, aiming to improve the efficiency of club management and operation level.
The user interface is carefully designed through front-end technologies (HTML, CSS, JavaScript) to achieve user-friendly operation experience. In the back end, Spring framework is used to realize business logic control, SpringMVC processes the back and back end interaction, MyBatis is responsible for database operation, and a robust and efficient system architecture is built.
Database MySQL is selected as the data storage engine to ensure data security and reliability. The system will support user registration, login and permission management, game information management, team information management, player information management, team souvenir management, announcement information management, etc., to provide comprehensive management tools and data support for club managers.
Through the design and technical realization of these functional modules, the aim is to create a comprehensive and intelligent management system for football clubs, improve management efficiency, improve operation level, and provide reliable support for club development and player development.
Keywords: Football club management system; SSM;
1 绪论
1.1研究背景
随着足球运动在全球范围内的普及和影响力的增加,足球俱乐部的管理变得更加复杂和重要。传统的俱乐部管理方式已经无法满足现代俱乐部运营的需求,因此需要借助信息技术进行俱乐部管理系统的设计与实现。基于SSM框架的足球俱乐部管理系统的研究应运而生。
该系统旨在整合Spring、SpringMVC和MyBatis等框架的优势,实现俱乐部比赛信息管理、赛事管理、球队信息管理、球员信息管理、球队纪念品管理、足球咨讯等多个方面的功能。通过系统的建立,可以提高俱乐部运营效率,优化资源分配,提升俱乐部管理的现代化水平。
此外,足球俱乐部管理系统的设计与实现也有助于俱乐部内部各个部门之间的信息共享和协作,提高决策效率和执行效果,推动俱乐部运营的持续改进和发展。
综上所述,基于SSM的足球俱乐部管理系统的研究和实现具有重要的现实意义和应用价值,有助于推动足球俱乐部管理的现代化转型,提升俱乐部运营效率和竞争力,为俱乐部的可持续发展提供有力支持。
1.2研究意义
基于SSM的足球俱乐部管理系统的研究意义在于提升足球俱乐部管理的效率和水平。通过该系统的设计与实现,可以实现俱乐部比赛信息管理、赛事管理、球队信息管理、球员信息管理、球队纪念品管理、足球咨讯等多方面的功能集成,使得俱乐部运营更加科学、规范和高效。此系统有助于俱乐部管理者更好地掌握俱乐部的运营情况,实现信息共享和协作,提高决策效率和执行效果。同时,系统还可以通过数据分析和报表功能为管理者提供决策支持和业务洞察,帮助俱乐部制定更科学的发展战略。基于SSM的足球俱乐部管理系统的研究与实现将促进俱乐部管理的现代化转型,提升俱乐部的运营效率和竞争五为俱车部的长远发展提仕有力支持。
1.3论文结构与章节安排
论文将分层次进行编排,除去论文摘要致谢文献参考部分,正文部分主要结构如下:
第一章:绪论,主要介绍系统的研究背景和意义、论文整体框架的结构。
第二章:系统分析,主要对系统进行可行性技术、系统功能分析、用例分析。
第三章:系统总体设计,主要是对系统的架构、功能结构、系统数据库进行分析。
第四章:系统详细设计与实现,根据系统功能的划分,主要对系统的部分界面进行展示。
第五章:系统测试,主要对系统的主要功能进行测试。
第六章:结论,主要对系统的开发设计工作进行总结。
2 系统分析
系统分析是开发一个项目的先决条件,通过系统分析可以很好的了解系统的主体用户的基本需求情况,同时这也是项目的开发的原因。进而对系统开发进行可行性分析,通常包括技术可行性、经济可行性等,可行性分析同时也是从项目整体角度进行的分析。然后就是对项目的具体需求进行分析,分析的手段一般都是通过用户的用例图来实现。下面是详细的介绍。
2.1 可行性分析
(1)技术可行性:
SSM 是一种常用的Java Web开发框架,能够实现分层架构,提高开发效率和代码复用性。VUE是一种流行的前端框架,用于构建用户友好的界面和交互功能。结合SSM和VUE,可以快速搭建一个功能强大、性能稳定的动漫展示系统。因此,从技术层面分析是可行的。
(2)经济可行性:
SSM框架是开源的,拥有大量的社区支持和丰富的学习资源。使用SSM框架进行开发可以降低开发成本,缩短开发周期。此外,SSM框架具备良好的性能和稳定性,可以降低系统的运行成本和维护成本。因此,从经济角度分析是可行的。
2.2 系统流程分析
系统流程是用一些特定的符合和线条来进行演示用户在使用系统时的过程,在进行系统分析的时候,业务流程可以帮助开发人员更好的理解业务,发现错误,完善系统。
2.2.1 数据新增流程
用户成功登入系统后就能够实现增加数据的操作,增加数据的编号由系统生成,用户不能随意填写,除了编号以外,其他增加信息用户自己填写,填写后的信息需经过系统验证,验证通过后即可完成数据新增,数据新增的流程图如下图2-1所示。

图2-1 数据新增流程图
2.2.2 数据删除流程
如果系统里面存在一些没有用的数据,相关的管理人员还可以对这些数据进行删除,数据删除时流程图如下图2-2所示。

图2-2 数据删除流程图
2.3 系统功能分析
2.3.1 功能性分析
按照基于ssm的足球俱乐部管理系统的角色,主要包括普通用户模块和管理员这两大功能模块,各模块功能内容如下:
普通用户:
(1)注册登录:用户通过注册,管理员审核通过后,可登录系统,可通过点击头像中我的账户,对个人信息进行增删改查。比如个人资料、头像和密码修改。
(2)首页:系统首页以上中下的布局进行展示,正上方是系统的导航栏,中间是轮播图,下面是公告信息、足球咨讯和比赛信息等内容,。
(3)公告信息:用户点击可查看网站公告、关于我们、联系方式和网站介绍。
(4)足球咨讯:用户点击可查看足球咨讯,同时可对咨讯文章进行点赞、收藏和评论。
(5)比赛信息:用户点击可通过搜索赛事名称、主场队伍和客场队伍进行查看比赛信息,同时可对比赛信息进行点赞、收藏和评论。
(6)球队信息:用户点击可通过搜索球队名称和所属地区进行查看球队信息,同时可对球队信息进行点赞、收藏和评论。
(7)球员信息:用户点击可通过搜索球员姓名和所属球队进行查看球员信息,同时可对球员信息进行点赞、收藏和评论。
(8)球队纪念品:用户点击可通过搜索商品名称和商品类型进行查看球队纪念品列表,同时可对纪念品进行点赞、收藏、评论和购买操作。
(9)个人中心:用户点击头像可查看个人首页、订单信息和收藏。
管理员:
(1)登录:管理员的账号是在数据列表中直接设置生成的,不需要进行注册,可直接输入账号密码登录,同时可对管理员资料进行增删改查。
(2)系统用户:当管理员点击“系统用户”时,可管理管理员和普通用户,同时可对系统用户进行增删改查。
(3)比赛信息管理:管理员点击可查看比赛信息列表和比赛信息添加;点击“比赛信息添加”,选择赛事名称,上、可产传封面图片,输入主场队伍、客场队伍,选择比赛时间,输入比赛地点和详情信息,点击“提交”按钮进行添加。同时可对比赛信息进行增删改查。
(4)赛事分类管理:管理员点击可查看赛事分类列表,同时可对赛事分类进行增删改查。
(5)球队信息管理:管理员点击可查看球队信息列表和球队信息添加;点击“球队信息添加”,输入球队名称,上传封面图片,选择成立时间,输入所属地区、角逐赛事、现任主教练、现任队长、成员明细、主要荣誉和球队简介,点击“提交”按钮进行添加。同时可对球队信息进行增删改查。
(6)球员信息管理:管理员点击可查看球员信息列表和球员信息添加;点击“球员信息添加”,输入球员名称、球员国籍,上传封面图片,输入出生地,选择出生日期,输入身高、体重、所属球队、场上位置、惯用脚和主要奖项,点击“提交”按钮进行添加;同时可对球员信息进行增删改查。
(7)球队纪念品管理:管理员点击可查看球队纪念品列表和球队纪念品添加;点击“球队纪念品添加”,输入商品编号、商品名称,选择商品类型,上传封面图片,输入商品价格、商品规格和商品详情,点击“提交”按钮进行添加;同时可对球队纪念品进增删改查。
(8)商品分类管理:管理员点击可查看商品分类列表,同时可对商品分类进行增删改查。
(9)订单信息管理:管理员点击可查看订单信息列表。
(10)系统管理:当管理员点击“系统管理”时,可查看轮播图; 如需添加新的轮播图,点击右侧“添加”按钮,上传图片,输入标题,点击“确认”按钮进行添加;同时可对轮播图进行增删改查。
(11)公告信息管理:当管理点击“公告信息管理”时,可查看公告信息;如需添加新的公告信息,点击右侧“添加”按钮,输入标题和正文,点击“确认”按钮进行添加。
(12)资源管理:管理员点击可查看足球咨讯和分类列表;如需添加新的资讯,上传封面图,输入标题,选择分类,输入标签、描述和正文,点击“提交”按钮进行添加。
2.3.2 非功能性分析
基于ssm的足球俱乐部管理系统的非功能性需求比如基于ssm的足球俱乐部管理系统的安全性怎么样,可靠性怎么样,性能怎么样,可拓展性怎么样等。具体可以表示在如下2-1表格中:
表2-1基于ssm的足球俱乐部管理系统非功能需求表
| 安全性 | 主要指基于ssm的足球俱乐部管理系统数据库的安装,数据库的使用和密码的设定必须合乎规范。 |
| 可靠性 | 可靠性是指基于ssm的足球俱乐部管理系统能够安装用户的指示进行操作,经过测试,可靠性90%以上。 |
| 性能 | 性能是影响基于ssm的足球俱乐部管理系统占据市场的必要条件,所以性能最好要佳才好。 |
| 可扩展性 | 比如数据库预留多个属性,比如接口的使用等确保了系统的非功能性需求。 |
| 易用性 | 用户只要跟着基于ssm的足球俱乐部管理系统的页面展示内容进行操作,就可以了。 |
| 可维护性 | 基于ssm的足球俱乐部管理系统开发的可维护性是非常重要的,经过测试,可维护性没有问题 |
2.4 系统用例分析
通过2.3功能的分析,得出了本基于ssm的足球俱乐部管理系统的角色用例图:
普通用户角色用例图如下图2-3所示。

图2-3 普通用户角色用例图
管理员角色用例图如下图2-4所示。

图2-4 管理员角色用例图
2.5本章小结
本章主要通过对基于ssm的足球俱乐部管理系统的可行性分析、流程分析、功能需求分析、系统用例分析,确定整个基于ssm的足球俱乐部管理系统要实现的功能。同时也为基于ssm的足球俱乐部管理系统的代码实现和测试提供了标准。
3 系统总体设计
本章主要讨论的内容包括基于ssm的足球俱乐部管理系统的架构设计、功能模块设计、数据库系统设计。
3.1 系统架构设计
本基于ssm的足球俱乐部管理系统从架构上分为三层:表现层(UI)、业务逻辑层(BLL)以及数据层(DL)。

图3-1系统架构设计图
表现层(UI):又称UI层,主要完成本基于ssm的足球俱乐部管理系统的UI交互功能,一个良好的UI可以打打提高用户的用户体验,增强用户使用本基于ssm的足球俱乐部管理系统时的舒适度。UI的界面设计也要适应不同版本的基于ssm的足球俱乐部管理系统以及不同尺寸的分辨率,以做到良好的兼容性。UI交互功能要求合理,用户进行交互操作时必须要得到与之相符的交互结果,这就要求表现层要与业务逻辑层进行良好的对接。
业务逻辑层(BLL):主要完成本基于ssm的足球俱乐部管理系统的数据处理功能。用户从表现层传输过来的数据经过业务逻辑层进行处理交付给数据层,系统从数据层读取的数据经过业务逻辑层进行处理交付给表现层。
数据层(DL):由于本基于ssm的足球俱乐部管理系统的数据是放在服务端的MySQL数据库中,因此本属于服务层的部分可以直接整合在业务逻辑层中,所以数据层中只有数据库,其主要完成本基于ssm的足球俱乐部管理系统的数据存储和管理功能。
3.2 系统功能模块设计
在上一章节中主要对系统的功能性需求和非功能性需求进行分析,并且根据需求分析了本基于ssm的足球俱乐部管理系统中的用例。那么接下来就要开始对本基于ssm的足球俱乐部管理系统的架构、主要功能和数据库开始进行设计。基于ssm的足球俱乐部管理系统根据前面章节的需求分析得出,其总体功能模块图如图3-2所示。

图3-2 系统功能模块图
3.3 数据库设计
数据库设计一般包括需求分析、概念模型设计、数据库表建立三大过程,其中需求分析前面章节已经阐述,概念模型设计有概念模型和逻辑结构设计两部分。
3.3.1 数据库概念结构设计
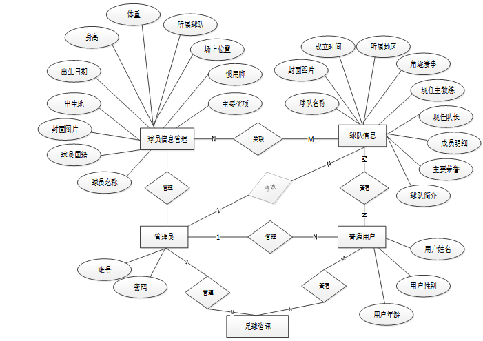
下面是整个基于ssm的足球俱乐部管理系统中主要的数据库表总E-R实体关系图。

图3-3 系统总E-R关系图
3.3.2 数据库逻辑结构设计
通过上一小节中基于ssm的足球俱乐部管理系统中总E-R关系图上得出一共需要创建很多个数据表。在此主要罗列几个主要的数据库表结构设计。
表access_token (登陆访问时长)
| 编号 | 名称 | 数据类型 | 长度 | 小数位 | 允许空值 | 主键 | 默认值 | 说明 |
| 1 | token_id | int | 10 | 0 | N | Y | 临时访问牌ID | |
| 2 | token | varchar | 64 | 0 | Y | N | 临时访问牌 | |
| 3 | info | text | 65535 | 0 | Y | N | ||
| 4 | maxage | int | 10 | 0 | N | N | 2 | 最大寿命:默认2小时 |
| 5 | create_time | timestamp | 19 | 0 | N | N | CURRENT_TIMESTAMP | 创建时间: |
| 6 | update_time | timestamp | 19 | 0 | N | N | CURRENT_TIMESTAMP | 更新时间: |
| 7 | user_id | int | 10 | 0 | N | N | 0 | 用户编号: |
| 编号 | 名称 | 数据类型 | 长度 | 小数位 | 允许空值 | 主键 | 默认值 | 说明 |
| 1 | article_id | mediumint | 8 | 0 | N | Y | 文章id:[0,8388607] | |
| 2 | title | varchar | 125 | 0 | N | Y | 标题:[0,125]用于文章和html的title标签中 | |
| 3 | type | varchar | 64 | 0 | N | N | 0 | 文章分类:[0,1000]用来搜索指定类型的文章 |
| 4 | hits | int | 10 | 0 | N | N | 0 | 点击数:[0,1000000000]访问这篇文章的人次 |
| 5 | praise_len | int | 10 | 0 | N | N | 0 | 点赞数 |
| 6 | create_time | timestamp | 19 | 0 | N | N | CURRENT_TIMESTAMP | 创建时间: |
| 7 | update_time | timestamp | 19 | 0 | N | N | CURRENT_TIMESTAMP | 更新时间: |
| 8 | source | varchar | 255 | 0 | Y | N | 来源:[0,255]文章的出处 | |
| 9 | url | varchar | 255 | 0 | Y | N | 来源地址:[0,255]用于跳转到发布该文章的网站 | |
| 10 | tag | varchar | 255 | 0 | Y | N | 标签:[0,255]用于标注文章所属相关内容,多个标签用空格隔开 | |
| 11 | content | longtext | 2147483647 | 0 | Y | N | 正文:文章的主体内容 | |
| 12 | img | varchar | 255 | 0 | Y | N | 封面图 | |
| 13 | description | text | 65535 | 0 | Y | N | 文章描述 |
| 编号 | 名称 | 数据类型 | 长度 | 小数位 | 允许空值 | 主键 | 默认值 | 说明 |
| 1 | type_id | smallint | 5 | 0 | N | Y | 分类ID:[0,10000] | |
| 2 | display | smallint | 5 | 0 | N | N | 100 | 显示顺序:[0,1000]决定分类显示的先后顺序 |
| 3 | name | varchar | 16 | 0 | N | N | 分类名称:[2,16] | |
| 4 | father_id | smallint | 5 | 0 | N | N | 0 | 上级分类ID:[0,32767] |
| 5 | description | varchar | 255 | 0 | Y | N | 描述:[0,255]描述该分类的作用 | |
| 6 | icon | text | 65535 | 0 | Y | N | 分类图标: | |
| 7 | url | varchar | 255 | 0 | Y | N | 外链地址:[0,255]如果该分类是跳转到其他网站的情况下,就在该URL上设置 | |
| 8 | create_time | timestamp | 19 | 0 | N | N | CURRENT_TIMESTAMP | 创建时间: |
| 9 | update_time | timestamp | 19 | 0 | N | N | CURRENT_TIMESTAMP | 更新时间: |
| 编号 | 名称 | 数据类型 | 长度 | 小数位 | 允许空值 | 主键 | 默认值 | 说明 |
| 1 | auth_id | int | 10 | 0 | N | Y | 授权ID: | |
| 2 | user_group | varchar | 64 | 0 | Y | N | 用户组: | |
| 3 | mod_name | varchar | 64 | 0 | Y | N | 模块名: | |
| 4 | table_name | varchar | 64 | 0 | Y | N | 表名: | |
| 5 | page_title | varchar | 255 | 0 | Y | N | 页面标题: | |
| 6 | path | varchar | 255 | 0 | Y | N | 路由路径: | |
| 7 | position | varchar | 32 | 0 | Y | N | 位置: | |
| 8 | mode | varchar | 32 | 0 | N | N | _blank | 跳转方式: |
| 9 | add | tinyint | 3 | 0 | N | N | 1 | 是否可增加: |
| 10 | del | tinyint | 3 | 0 | N | N | 1 | 是否可删除: |
| 11 | set | tinyint | 3 | 0 | N | N | 1 | 是否可修改: |
| 12 | get | tinyint | 3 | 0 | N | N | 1 | 是否可查看: |
| 13 | field_add | text | 65535 | 0 | Y | N | 添加字段: | |
| 14 | field_set | text | 65535 | 0 | Y | N | 修改字段: | |
| 15 | field_get | text | 65535 | 0 | Y | N | 查询字段: | |
| 16 | table_nav_name | varchar | 500 | 0 | Y | N | 跨表导航名称: | |
| 17 | table_nav | varchar | 500 | 0 | Y | N | 跨表导航: | |
| 18 | option | text | 65535 | 0 | Y | N | 配置: | |
| 19 | create_time | timestamp | 19 | 0 | N | N | CURRENT_TIMESTAMP | 创建时间: |
| 20 | update_time | timestamp | 19 | 0 | N | N | CURRENT_TIMESTAMP | 更新时间: |
| 编号 | 名称 | 数据类型 | 长度 | 小数位 | 允许空值 | 主键 | 默认值 | 说明 |
| 1 | collect_id | int | 10 | 0 | N | Y | 收藏ID: | |
| 2 | user_id | int | 10 | 0 | N | N | 0 | 收藏人ID: |
| 3 | source_table | varchar | 255 | 0 | Y | N | 来源表: | |
| 4 | source_field | varchar | 255 | 0 | Y | N | 来源字段: | |
| 5 | source_id | int | 10 | 0 | N | N | 0 | 来源ID: |
| 6 | title | varchar | 255 | 0 | Y | N | 标题: | |
| 7 | img | varchar | 255 | 0 | Y | N | 封面: | |
| 8 | create_time | timestamp | 19 | 0 | N | N | CURRENT_TIMESTAMP | 创建时间: |
| 9 | update_time | timestamp | 19 | 0 | N | N | CURRENT_TIMESTAMP | 更新时间: |
| 编号 | 名称 | 数据类型 | 长度 | 小数位 | 允许空值 | 主键 | 默认值 | 说明 |
| 1 | comment_id | int | 10 | 0 | N | Y | 评论ID: | |
| 2 | user_id | int | 10 | 0 | N | N | 0 | 评论人ID: |
| 3 | reply_to_id | int | 10 | 0 | N | N | 0 | 回复评论ID:空为0 |
| 4 | content | longtext | 2147483647 | 0 | Y | N | 内容: | |
| 5 | nickname | varchar | 255 | 0 | Y | N | 昵称: | |
| 6 | avatar | varchar | 255 | 0 | Y | N | 头像地址:[0,255] | |
| 7 | create_time | timestamp | 19 | 0 | N | N | CURRENT_TIMESTAMP | 创建时间: |
| 8 | update_time | timestamp | 19 | 0 | N | N | CURRENT_TIMESTAMP | 更新时间: |
| 9 | source_table | varchar | 255 | 0 | Y | N | 来源表: | |
| 10 | source_field | varchar | 255 | 0 | Y | N | 来源字段: | |
| 11 | source_id | int | 10 | 0 | N | N | 0 | 来源ID: |
表competition_information (比赛信息)
| 编号 | 名称 | 数据类型 | 长度 | 小数位 | 允许空值 | 主键 | 默认值 | 说明 |
| 1 | competition_information_id | int | 10 | 0 | N | Y | 比赛信息ID | |
| 2 | event_name | varchar | 64 | 0 | Y | N | 赛事名称 | |
| 3 | cover_photo | varchar | 255 | 0 | Y | N | 封面图片 | |
| 4 | home_team | varchar | 64 | 0 | Y | N | 主场队伍 | |
| 5 | away_team | varchar | 64 | 0 | Y | N | 客场队伍 | |
| 6 | competition_time | datetime | 19 | 0 | Y | N | 比赛时间 | |
| 7 | competition_venue | varchar | 64 | 0 | Y | N | 比赛地点 | |
| 8 | details | text | 65535 | 0 | Y | N | 详情信息 | |
| 9 | hits | int | 10 | 0 | N | N | 0 | 点击数 |
| 10 | praise_len | int | 10 | 0 | N | N | 0 | 点赞数 |
| 11 | create_time | datetime | 19 | 0 | N | N | CURRENT_TIMESTAMP | 创建时间 |
| 12 | update_time | timestamp | 19 | 0 | N | N | CURRENT_TIMESTAMP | 更新时间 |
| 编号 | 名称 | 数据类型 | 长度 | 小数位 | 允许空值 | 主键 | 默认值 | 说明 |
| 1 | event_classification_id | int | 10 | 0 | N | Y | 赛事分类ID | |
| 2 | event_name | varchar | 64 | 0 | Y | N | 赛事名称 | |
| 3 | create_time | datetime | 19 | 0 | N | N | CURRENT_TIMESTAMP | 创建时间 |
| 4 | update_time | timestamp | 19 | 0 | N | N | CURRENT_TIMESTAMP | 更新时间 |
| 编号 | 名称 | 数据类型 | 长度 | 小数位 | 允许空值 | 主键 | 默认值 | 说明 |
| 1 | hits_id | int | 10 | 0 | N | Y | 点赞ID: | |
| 2 | user_id | int | 10 | 0 | N | N | 0 | 点赞人: |
| 3 | create_time | timestamp | 19 | 0 | N | N | CURRENT_TIMESTAMP | 创建时间: |
| 4 | update_time | timestamp | 19 | 0 | N | N | CURRENT_TIMESTAMP | 更新时间: |
| 5 | source_table | varchar | 255 | 0 | Y | N | 来源表: | |
| 6 | source_field | varchar | 255 | 0 | Y | N | 来源字段: | |
| 7 | source_id | int | 10 | 0 | N | N | 0 | 来源ID: |
| 编号 | 名称 | 数据类型 | 长度 | 小数位 | 允许空值 | 主键 | 默认值 | 说明 |
| 1 | notice_id | mediumint | 8 | 0 | N | Y | 公告id: | |
| 2 | title | varchar | 125 | 0 | N | N | 标题: | |
| 3 | content | longtext | 2147483647 | 0 | Y | N | 正文: | |
| 4 | create_time | timestamp | 19 | 0 | N | N | CURRENT_TIMESTAMP | 创建时间: |
| 5 | update_time | timestamp | 19 | 0 | N | N | CURRENT_TIMESTAMP | 更新时间: |
| 编号 | 名称 | 数据类型 | 长度 | 小数位 | 允许空值 | 主键 | 默认值 | 说明 |
| 1 | order_information_id | int | 10 | 0 | N | Y | 订单信息ID | |
| 2 | product_number | varchar | 64 | 0 | Y | N | 商品编号 | |
| 3 | product_name | varchar | 64 | 0 | Y | N | 商品名称 | |
| 4 | product_type | varchar | 64 | 0 | Y | N | 商品类型 | |
| 5 | commodity_price | varchar | 64 | 0 | Y | N | 商品价格 | |
| 6 | regular_users | int | 10 | 0 | Y | N | 0 | 普通用户 |
| 7 | user_name | varchar | 64 | 0 | Y | N | 用户姓名 | |
| 8 | contact_information | varchar | 64 | 0 | Y | N | 联系方式 | |
| 9 | receiving_address | varchar | 64 | 0 | Y | N | 收货地址 | |
| 10 | purchase_quantity | int | 10 | 0 | Y | N | 0 | 购买数量 |
| 11 | total_amount | varchar | 64 | 0 | Y | N | 合计金额 | |
| 12 | remarks | text | 65535 | 0 | Y | N | 备注信息 | |
| 13 | pay_state | varchar | 16 | 0 | N | N | 未支付 | 支付状态 |
| 14 | pay_type | varchar | 16 | 0 | Y | N | 支付类型: 微信、支付宝、网银 | |
| 15 | create_time | datetime | 19 | 0 | N | N | CURRENT_TIMESTAMP | 创建时间 |
| 16 | update_time | timestamp | 19 | 0 | N | N | CURRENT_TIMESTAMP | 更新时间 |
| 编号 | 名称 | 数据类型 | 长度 | 小数位 | 允许空值 | 主键 | 默认值 | 说明 |
| 1 | player_information_id | int | 10 | 0 | N | Y | 球员信息ID | |
| 2 | player_name | varchar | 64 | 0 | Y | N | 球员姓名 | |
| 3 | player_nationality | varchar | 64 | 0 | Y | N | 球员国籍 | |
| 4 | cover_photo | varchar | 255 | 0 | Y | N | 封面图片 | |
| 5 | birthplace | varchar | 64 | 0 | Y | N | 出生地 | |
| 6 | date_of_birth | date | 10 | 0 | Y | N | 出生日期 | |
| 7 | height | varchar | 64 | 0 | Y | N | 身高 | |
| 8 | weight | varchar | 64 | 0 | Y | N | 体重 | |
| 9 | belonging_team | varchar | 64 | 0 | Y | N | 所属球队 | |
| 10 | on_field_position | varchar | 64 | 0 | Y | N | 场上位置 | |
| 11 | habitual_foot | varchar | 64 | 0 | Y | N | 惯用脚 | |
| 12 | major_awards | text | 65535 | 0 | Y | N | 主要奖项 | |
| 13 | hits | int | 10 | 0 | N | N | 0 | 点击数 |
| 14 | praise_len | int | 10 | 0 | N | N | 0 | 点赞数 |
| 15 | create_time | datetime | 19 | 0 | N | N | CURRENT_TIMESTAMP | 创建时间 |
| 16 | update_time | timestamp | 19 | 0 | N | N | CURRENT_TIMESTAMP | 更新时间 |
| 编号 | 名称 | 数据类型 | 长度 | 小数位 | 允许空值 | 主键 | 默认值 | 说明 |
| 1 | praise_id | int | 10 | 0 | N | Y | 点赞ID: | |
| 2 | user_id | int | 10 | 0 | N | N | 0 | 点赞人: |
| 3 | create_time | timestamp | 19 | 0 | N | N | CURRENT_TIMESTAMP | 创建时间: |
| 4 | update_time | timestamp | 19 | 0 | N | N | CURRENT_TIMESTAMP | 更新时间: |
| 5 | source_table | varchar | 255 | 0 | Y | N | 来源表: | |
| 6 | source_field | varchar | 255 | 0 | Y | N | 来源字段: | |
| 7 | source_id | int | 10 | 0 | N | N | 0 | 来源ID: |
| 8 | status | bit | 1 | 0 | N | N | 1 | 点赞状态:1为点赞,0已取消 |
表product_classification (商品分类)
| 编号 | 名称 | 数据类型 | 长度 | 小数位 | 允许空值 | 主键 | 默认值 | 说明 |
| 1 | product_classification_id | int | 10 | 0 | N | Y | 商品分类ID | |
| 2 | product_type | varchar | 64 | 0 | Y | N | 商品类型 | |
| 3 | create_time | datetime | 19 | 0 | N | N | CURRENT_TIMESTAMP | 创建时间 |
| 4 | update_time | timestamp | 19 | 0 | N | N | CURRENT_TIMESTAMP | 更新时间 |
| 编号 | 名称 | 数据类型 | 长度 | 小数位 | 允许空值 | 主键 | 默认值 | 说明 |
| 1 | regular_users_id | int | 10 | 0 | N | Y | 普通用户ID | |
| 2 | user_name | varchar | 64 | 0 | Y | N | 用户姓名 | |
| 3 | user_age | varchar | 64 | 0 | Y | N | 用户年龄 | |
| 4 | user_gender | varchar | 64 | 0 | Y | N | 用户性别 | |
| 5 | examine_state | varchar | 16 | 0 | N | N | 已通过 | 审核状态 |
| 6 | user_id | int | 10 | 0 | N | N | 0 | 用户ID |
| 7 | create_time | datetime | 19 | 0 | N | N | CURRENT_TIMESTAMP | 创建时间 |
| 8 | update_time | timestamp | 19 | 0 | N | N | CURRENT_TIMESTAMP | 更新时间 |
| 编号 | 名称 | 数据类型 | 长度 | 小数位 | 允许空值 | 主键 | 默认值 | 说明 |
| 1 | slides_id | int | 10 | 0 | N | Y | 轮播图ID: | |
| 2 | title | varchar | 64 | 0 | Y | N | 标题: | |
| 3 | content | varchar | 255 | 0 | Y | N | 内容: | |
| 4 | url | varchar | 255 | 0 | Y | N | 链接: | |
| 5 | img | varchar | 255 | 0 | Y | N | 轮播图: | |
| 6 | hits | int | 10 | 0 | N | N | 0 | 点击量: |
| 7 | create_time | timestamp | 19 | 0 | N | N | CURRENT_TIMESTAMP | 创建时间: |
| 8 | update_time | timestamp | 19 | 0 | N | N | CURRENT_TIMESTAMP | 更新时间: |
| 编号 | 名称 | 数据类型 | 长度 | 小数位 | 允许空值 | 主键 | 默认值 | 说明 |
| 1 | team_information_id | int | 10 | 0 | N | Y | 球队信息ID | |
| 2 | team_name | varchar | 64 | 0 | Y | N | 球队名称 | |
| 3 | cover_photo | varchar | 255 | 0 | Y | N | 封面图片 | |
| 4 | establishment_time | date | 10 | 0 | Y | N | 成立时间 | |
| 5 | region | varchar | 64 | 0 | Y | N | 所属地区 | |
| 6 | competition | varchar | 64 | 0 | Y | N | 角逐赛事 | |
| 7 | current_head_coach | varchar | 64 | 0 | Y | N | 现任主教练 | |
| 8 | current_team_leader | varchar | 64 | 0 | Y | N | 现任队长 | |
| 9 | member_details | text | 65535 | 0 | Y | N | 成员明细 | |
| 10 | main_honors | text | 65535 | 0 | Y | N | 主要荣誉 | |
| 11 | team_introduction | longtext | 2147483647 | 0 | Y | N | 球队简介 | |
| 12 | hits | int | 10 | 0 | N | N | 0 | 点击数 |
| 13 | praise_len | int | 10 | 0 | N | N | 0 | 点赞数 |
| 14 | create_time | datetime | 19 | 0 | N | N | CURRENT_TIMESTAMP | 创建时间 |
| 15 | update_time | timestamp | 19 | 0 | N | N | CURRENT_TIMESTAMP | 更新时间 |
| 编号 | 名称 | 数据类型 | 长度 | 小数位 | 允许空值 | 主键 | 默认值 | 说明 |
| 1 | team_souvenirs_id | int | 10 | 0 | N | Y | 球队纪念品ID | |
| 2 | product_number | varchar | 64 | 0 | Y | N | 商品编号 | |
| 3 | product_name | varchar | 64 | 0 | Y | N | 商品名称 | |
| 4 | product_type | varchar | 64 | 0 | Y | N | 商品类型 | |
| 5 | cover_photo | varchar | 255 | 0 | Y | N | 封面图片 | |
| 6 | commodity_price | int | 10 | 0 | Y | N | 0 | 商品价格 |
| 7 | product_specifications | varchar | 64 | 0 | Y | N | 商品规格 | |
| 8 | product_details | longtext | 2147483647 | 0 | Y | N | 商品详情 | |
| 9 | hits | int | 10 | 0 | N | N | 0 | 点击数 |
| 10 | praise_len | int | 10 | 0 | N | N | 0 | 点赞数 |
| 11 | create_time | datetime | 19 | 0 | N | N | CURRENT_TIMESTAMP | 创建时间 |
| 12 | update_time | timestamp | 19 | 0 | N | N | CURRENT_TIMESTAMP | 更新时间 |
| 编号 | 名称 | 数据类型 | 长度 | 小数位 | 允许空值 | 主键 | 默认值 | 说明 |
| 1 | upload_id | int | 10 | 0 | N | Y | 上传ID | |
| 2 | name | varchar | 64 | 0 | Y | N | 文件名 | |
| 3 | path | varchar | 255 | 0 | Y | N | 访问路径 | |
| 4 | file | varchar | 255 | 0 | Y | N | 文件路径 | |
| 5 | display | varchar | 255 | 0 | Y | N | 显示顺序 | |
| 6 | father_id | int | 10 | 0 | Y | N | 0 | 父级ID |
| 7 | dir | varchar | 255 | 0 | Y | N | 文件夹 | |
| 8 | type | varchar | 32 | 0 | Y | N | 文件类型 |
| 编号 | 名称 | 数据类型 | 长度 | 小数位 | 允许空值 | 主键 | 默认值 | 说明 |
| 1 | user_id | mediumint | 8 | 0 | N | Y | 用户ID:[0,8388607]用户获取其他与用户相关的数据 | |
| 2 | state | smallint | 5 | 0 | N | N | 1 | 账户状态:[0,10](1可用|2异常|3已冻结|4已注销) |
| 3 | user_group | varchar | 32 | 0 | Y | N | 所在用户组:[0,32767]决定用户身份和权限 | |
| 4 | login_time | timestamp | 19 | 0 | N | N | CURRENT_TIMESTAMP | 上次登录时间: |
| 5 | phone | varchar | 11 | 0 | Y | N | 手机号码:[0,11]用户的手机号码,用于找回密码时或登录时 | |
| 6 | phone_state | smallint | 5 | 0 | N | N | 0 | 手机认证:[0,1](0未认证|1审核中|2已认证) |
| 7 | username | varchar | 16 | 0 | N | N | 用户名:[0,16]用户登录时所用的账户名称 | |
| 8 | nickname | varchar | 16 | 0 | Y | N | 昵称:[0,16] | |
| 9 | password | varchar | 64 | 0 | N | N | 密码:[0,32]用户登录所需的密码,由6-16位数字或英文组成 | |
| 10 | | varchar | 64 | 0 | Y | N | 邮箱:[0,64]用户的邮箱,用于找回密码时或登录时 | |
| 11 | email_state | smallint | 5 | 0 | N | N | 0 | 邮箱认证:[0,1](0未认证|1审核中|2已认证) |
| 12 | avatar | varchar | 255 | 0 | Y | N | 头像地址:[0,255] | |
| 13 | open_id | varchar | 255 | 0 | Y | N | 针对获取用户信息字段 | |
| 14 | create_time | timestamp | 19 | 0 | N | N | CURRENT_TIMESTAMP | 创建时间: |
| 15 | vip_level | varchar | 255 | 0 | Y | N | 会员等级 | |
| 16 | vip_discount | double | 11 | 2 | Y | N | 0.00 | 会员折扣 |
| 编号 | 名称 | 数据类型 | 长度 | 小数位 | 允许空值 | 主键 | 默认值 | 说明 |
| 1 | group_id | mediumint | 8 | 0 | N | Y | 用户组ID:[0,8388607] | |
| 2 | display | smallint | 5 | 0 | N | N | 100 | 显示顺序:[0,1000] |
| 3 | name | varchar | 16 | 0 | N | N | 名称:[0,16] | |
| 4 | description | varchar | 255 | 0 | Y | N | 描述:[0,255]描述该用户组的特点或权限范围 | |
| 5 | source_table | varchar | 255 | 0 | Y | N | 来源表: | |
| 6 | source_field | varchar | 255 | 0 | Y | N | 来源字段: | |
| 7 | source_id | int | 10 | 0 | N | N | 0 | 来源ID: |
| 8 | register | smallint | 5 | 0 | Y | N | 0 | 注册位置: |
| 9 | create_time | timestamp | 19 | 0 | N | N | CURRENT_TIMESTAMP | 创建时间: |
| 10 | update_time | timestamp | 19 | 0 | N | N | CURRENT_TIMESTAMP | 更新时间: |
3.4本章小结
整个基于ssm的足球俱乐部管理系统的需求分析主要对系统总体架构以及功能模块的设计,通过建立E-R模型和数据库逻辑系统设计完成了数据库系统设计。
4 系统详细设计与实现
4.1普通用户功能模块
4.1.1 前台首页界面
系统首页以上中下的布局进行展示,正上方是系统的导航栏,中间是轮播图,下面是公告信息、足球咨讯和比赛信息等内容,其主界面展示如下图4-1所示。

图4-1 前台首页界面图
4.1.2 用户注册界面
用户点击右上角的“注册”进入注册页面填写账号、密码、确认密码、昵称、邮箱、身份等信息后点击“立即注册”按钮,系统会对输入的信息进行验证,验证通过后即可完成注册,其界面展示如下图4-2所示。

图4-2 用户注册界面图
用户注册的关键代码如下:
@PostMapping("register")
public Map<String, Object> signUp(HttpServletRequest request) throws IOException {
Map<String, String> query = new HashMap<>();
Map<String,Object> map = service.readBody(request.getReader());
query.put("username",String.valueOf(map.get("username")));
List list = service.selectBaseList(service.select(query, new HashMap<>()));
if (list.size()>0){
return error(30000, "用户已存在");
}
map.put("password",service.encryption(String.valueOf(map.get("password"))));
service.insert(map);
return success(1);
}
4.1.3 用户登录界面
用户注册后可以通过自己的账户名和密码进行登录的,当用户输入完整的自己的账户名和密码信息和验证信息后点击“立即登录”按钮后,系统会对输入的信息进行验证,验证通过后即可完成登录,其界面如下图4-3所示。

图4-3用户登录界面图
用户登录关键代码如下:
@PostMapping("login")
public Map<String, Object> login(@RequestBody Map<String, String> data, HttpServletRequest httpServletRequest) {
log.info("[执行登录接口]");
String username = data.get("username");
String email = data.get("email");
String phone = data.get("phone");
String password = data.get("password");
List resultList = null;
QueryWrapper wrapper = new QueryWrapper<User>();
Map<String, String> map = new HashMap<>();
4.1.4足球咨讯界面
足球咨讯:用户点击可查看足球咨讯,同时可对咨讯文章进行点赞、收藏和评论。其界面如下图4-4所示。

图4-4足球咨讯界面图
4.1.5 比赛信息界面
比赛信息:用户点击可通过搜索赛事名称、主场队伍和客场队伍进行查看比赛信息,同时可对比赛信息进行点赞、收藏和评论。其界面如下图4-5所示。

图4-5 比赛信息界面图
4.1.6球队信息界面
球队信息:用户点击可通过搜索球队名称和所属地区进行查看球队信息,同时可对球队信息进行点赞、收藏和评论。其界面如下图所示:

图4-6 球队信息界面图
4.1.7球队纪念品界面
球队纪念品:用户点击可通过搜索商品名称和商品类型进行查看球队纪念品列表,同时可对纪念品进行点赞、收藏、评论和购买操作。其界面如下图所示:

图4-7 球队纪念品界面图
4.2管理员功能模块
4.2.1 比赛信息管理界面
比赛信息管理:管理员点击可查看比赛信息列表和比赛信息添加;点击“比赛信息添加”,选择赛事名称,上、可产传封面图片,输入主场队伍、客场队伍,选择比赛时间,输入比赛地点和详情信息,点击“提交”按钮进行添加。同时可对比赛信息进行增删改查。其界面如下图所示。

图4-8 比赛信息添加界面图
4.2.2 球队信息管理界面
球队信息管理:管理员点击可查看球队信息列表和球队信息添加;点击“球队信息添加”,输入球队名称,上传封面图片,选择成立时间,输入所属地区、角逐赛事、现任主教练、现任队长、成员明细、主要荣誉和球队简介,点击“提交”按钮进行添加。同时可对球队信息进行增删改查。其界面如下图所示。

图4-9 球队信息添加界面图
4.2.3球员信息管理界面
球员信息管理:管理员点击可查看球员信息列表和球员信息添加;点击“球员信息添加”,输入球员名称、球员国籍,上传封面图片,输入出生地,选择出生日期,输入身高、体重、所属球队、场上位置、惯用脚和主要奖项,点击“提交”按钮进行添加;同时可对球员信息进行增删改查。其界面如下图所示。

图4-10 球员信息添加界面图
添加的关键代码如下:
@PostMapping("/add")
@Transactional
public Map<String, Object> add(HttpServletRequest request) throws IOException {
service.insert(service.readBody(request.getReader()));
return success(1);
}
@Transactional
public Map<String, Object> addMap(Map<String,Object> map){
service.insert(map);
return success(1);
}
删除的关键代码如下:
@PostMapping("/set")
@Transactional
public Map<String, Object> set(HttpServletRequest request) throws IOException {
service.update(service.readQuery(request), service.readConfig(request), service.readBody(request.getReader()));
return success(1);
}
4.2.4球队纪念品管理界面
球队纪念品管理:管理员点击可查看球队纪念品列表和球队纪念品添加;点击“球队纪念品添加”,输入商品编号、商品名称,选择商品类型,上传封面图片,输入商品价格、商品规格和商品详情,点击“提交”按钮进行添加;同时可对球队纪念品进增删改查。其界面如下图所示。

图4-11 球队纪念品添加界面图
4.2.5系统管理界面
系统管理:当管理员点击“系统管理”时,可查看轮播图; 如需添加新的轮播图,点击右侧“添加”按钮,上传图片,输入标题,点击“确认”按钮进行添加;同时可对轮播图进行增删改查。其界面如下图所示。

图4-12 系统管理界面图
4.2.6资源管理界面
资源管理:管理员点击可查看足球咨讯和分类列表;如需添加新的资讯,上传封面图,输入标题,选择分类,输入标签、描述和正文,点击“提交”按钮进行添加。其界面如下图所示。

图4-13 资源管理界面图
5 系统测试
5.1 系统测试目的
无论什么样的系统,测试都至关重要,通过测试可以检查出潜藏的缺陷,从而确保系统的性能和稳定性,避免Bug的出现,并确保系统的功能和性价比达到预期的要求。
5.2系统测试用例
系统测试包括:用户登录功能测试、球队信息查看功能、轮播图信息添加功能、密码修改功能测试,如表5-1、5-2、5-3、5-4所示:
表5-1 用户登录功能测试表
| 用例名称 | 用户登录系统 |
| 目的 | 测试用户通过正确的用户名和密码可否登录功能 |
| 前提 | 未登录的情况下 |
| 测试流程 | 1) 进入登录页面 2) 输入正确的用户名和密码 |
| 预期结果 | 用户名和密码正确的时候,跳转到登录成功界面,反之则显示错误信息,提示重新输入 |
| 实际结果 | 实际结果与预期结果一致 |
球队信息查看功能测试:
表5-2球队信息查看功能测试表
| 用例名称 | 球队信息查看 |
| 目的 | 测试球队信息看功能 |
| 前提 | 用户登录 |
| 测试流程 | 点击球队信息 |
| 预期结果 | 可以查看到所有球队信息列表 |
| 实际结果 | 实际结果与预期结果一致 |
轮播图信息添加界面测试:
表5-3 轮播图信息添加界面测试表
| 用例名称 | 轮播图信息添加测试用例 |
| 目的 | 测试轮播图信息添加功能 |
| 前提 | 管理员用户正常登录情况下 |
| 测试流程 | 1)管理员点击公共管理下方的轮播图,点击新增进入新增页面填写信息。 2)填写完毕后点击进行提交。 |
| 预期结果 | 提交以后,页面首页会显示新的轮播图信息 |
| 实际结果 | 实际结果与预期结果一致 |
密码修改功能测试:
表5-4 密码修改功能测试表
| 用例名称 | 密码修改测试用例 |
| 目的 | 测试管理员密码修改功能 |
| 前提 | 普通用户正常登录情况下 |
| 测试流程 | 1)普通密码修改并完成填写。 2)点击进行提交。 |
| 预期结果 | 使用新的密码可以登录 |
| 实际结果 | 实际结果与预期结果一致 |
5.3 系统测试结果
通过编写基于ssm的足球俱乐部管理系统的测试用例,已经检测完毕用户登录功能测试、球队信息查看功能、轮播图信息添加功能、密码修改功能测试,通过这四大模块的测试为基于ssm的足球俱乐部管理系统的后期推广运营提供了强力的技术支撑。
6 结论
在基于ssm的足球俱乐部管理系统开发之前,需要先对用户的具体需求进行分析。包括系统的可行性分析、功能需求分析以及其他需求等。在可行性分析过程中,对系统实现的技术性、经济性等方面进行了分析。总体上证明了系统实施的可行性。
本文总结了基于ssm的足球俱乐部管理系统开发背景与意义,然后阐述了系统的具体业务需求,并根据系统需求对系统结构以及功能模块等进行了详细地设计,将整个系统划分为多个不同的功能模块。在分析系统功能需求时,对整个系统的总体架构以及功能模块等进行了分析,并选择合适的系统开发技术完成了对各个模块的开发工作。系统开发完成之后进行了部署,同时进行了系统的测试过程,通过测试证明了系统在功能以及性能等方面都达到了预期的要求,具有较高的稳定性与可靠性。
参考文献
[1]李健功.内蒙古校园足球俱乐部运行管理模式研究[J].内江科技,2023,44(12):8-9.
[2]Edgar J R ,Francesc S ,Joshua M , et al. [J]. Humanities and Social Sciences Communications,2023,10(1).
[3]Kerckhoven V S . [M].Taylor and Francis:2023-08-23.
[4]刘志濠. “双减”视角下广州市青少年业余足球俱乐部发展策略研究[D].广西师范大学,2024.DOI:10.27036/d.cnki.ggxsu.2023.002171.
[5]曹宇. 江西省职业足球俱乐部股权结构优化路径研究[D].江西师范大学,2024.DOI:10.27178/d.cnki.gjxsu.2023.000482.
[6]杨智. 成都市社会足球俱乐部发展状况的调查研究[D].四川师范大学,2024.DOI:10.27347/d.cnki.gssdu.2023.000818.
[7]罗振中. 乡村足球俱乐部运营管理研究[D].四川师范大学,2023.DOI:10.27347/d.cnki.gssdu.2022.001077.
[8]张泽云. 中超职业足球俱乐部合规管理制度建设研究[D].首都体育学院,2022.DOI:10.27340/d.cnki.gstxy.2022.000215.
[9]邓睿. 云南省昆明市青少年业余足球俱乐部规范化管理研究[D].云南师范大学,2021.DOI:10.27459/d.cnki.gynfc.2021.000410.
[10]伍前东. 贵阳市青少年业余足球俱乐部管理与运行机制研究[D].贵州师范大学,2021.DOI:10.27048/d.cnki.ggzsu.2021.000370.
[11]毛春雷. 中超足球俱乐部与英超足球俱乐部管理机制的比较研究[D].福建师范大学,2022.DOI:10.27019/d.cnki.gfjsu.2020.002388.
[12]Zülch H ,Palme M ,Jost P S . [J]. Sport, Business and Management: An International Journal,2020,10(5).
[13]李琛.广州恒大淘宝足球俱乐部管理模式探究[J].广州体育学院学报,2020,40(04):28-33.DOI:10.13830/j.cnki.cn44-1129/g8.2020.04.008.
[14]李国华. 成都市营利性青少年业余体育俱乐部管理问题解析与治理[D].成都体育学院,2022.DOI:10.26987/d.cnki.gcdtc.2020.000326.
[15]Daniel T . [J]. Managing Sport and Leisure,2020,25(1-2).
[16]郭海智,冯玉松.基于Spring+SpringMVC+Mybatis的业余足球俱乐部管理系统[J].电脑知识与技术,2019,15(09):71-72+76.DOI:10.14004/j.cnki.ckt.2019.0863.
致 谢
首先,我要感谢我的论文指导老师。在论文完成的整个过程中,指导老师始终给予我无微不至的关爱与指导。在论文写作的过程中,导师那耐心细致的指导,以及提出的具有建设性的意见,都给予了我极大的帮助,让我受益匪浅。导师严谨的治学态度、敬业精神以及高水平的教学能力,都给我树立了追求卓越的典范,这对我以后的人生道路和学业成就都产生了极大的积极影响。
此外,我还要感谢我班的同学们,他们既是我的同窗好友,又是我的良师益友。正是由于你们的支持和关怀,使得我在大学期间的学习和生活都变得异常充实。感谢那些在大学期间给予我帮助的所有老师和同学们,是你们给予了我在学业道路上的前进动力。
当然,我也不能忘记我的父母,是他们用无私的爱抚养我成人。你们的养育之恩我将永生难忘,将来我一定会用我的成绩回报你们。在成长的道路上,我会不断努力,不负众望,用实际行动来回报你们对我的期望。
免费领取项目源码,请关注❤点赞收藏并私信博主,谢谢-

被折叠的 条评论
为什么被折叠?



