基于SpringBoot的航空航班管理系统
摘 要
本项目旨在利用SpringBoot框架开发一套高效、稳定的航空航班管理系统,以满足航空公司对航班信息、乘客数据等多方面管理需求。通过整合SpringBoot框架的优势,实现航空公司管理、航班信息管理、航班预订管理、乘客信息管理、报表信息管理等功能,提高航空公司的运营效率和服务水平。
通过该项目的研究与实践,将展示SpringBoot框架在航空航班管理系统开发中的应用价值,为航空公司提供一套高效、便捷的管理工具,促进航空运输行业的信息化与智能化发展,为乘客提供更安全、便捷的出行体验。通过优秀的设计与实现,旨在提升航空公司的管理效率和运营能力。
关键词:航空航班管理系统;springboot框架;Mysql数据库;
Airline flight management system based on SpringBoot
Abstract
This project aims to use SpringBoot framework to develop an efficient and stable airline flight management system to meet airlines' requirements for flight information, passenger data and other aspects of management. By integrating the advantages of SpringBoot framework, airline management, flight information management, flight booking management, passenger information management, report information management and other functions are realized to improve the operating efficiency and service level of airlines.
Through the research and practice of the project, the application value of SpringBoot framework in the development of aviation flight management system will be demonstrated, which will provide airlines with a set of efficient and convenient management tools, promote the information and intelligent development of air transport industry, and provide passengers with a safer and more convenient travel experience. Through excellent design and implementation, it aims to improve the management efficiency and operation capability of airlines.
Keywords: Aviation flight management system; springboot framework; Mysql database;
目录
1 系统概述
1.1研究背景
航空业作为现代交通运输的重要组成部分,随着社会经济的发展,航班量和乘客需求持续增长。在这一背景下,航空航班管理系统的研发具有重要意义。传统的航班管理模式已难以满足快速增长的需求,因此需要借助现代信息技术提升管理效率和服务水平。
随着Spring Boot框架的发展和应用,其高效的开发模式和便捷的配置管理为航空航班管理系统的构建提供了理想平台。Spring Boot的快速开发特性和微服务架构的优势,能够为航空航班管理系统提供稳定、高效的技术支持。
同时,航空业对于航班安全、准时性等要求极高,因此需要一个高度可靠和高性能的系统来支持航班管理的各个方面。Spring Boot框架的成熟和稳定性使其成为开发此类系统的理想选择,能够满足航空航班管理系统对于高可靠性和高性能的需求。
因此,基于Spring Boot的航空航班管理系统的研发是顺应航空业发展需求的重要举措,有望为航空公司提供一套高效、可靠的航班管理解决方案,推动航空业的信息化和智能化发展。
1.2课题意义
基于SpringBoot的航空航班管理系统具有重要的研究意义。首先,航空业是一个复杂而庞大的系统,航班管理直接关系到乘客的出行体验和航空公司的运营效率。通过研发基于SpringBoot的航班管理系统,可以提高航班信息的实时性和准确性,从而提升航空公司的运营效率和服务质量。
其次,航班管理系统的研究不仅关乎航空公司的日常运营,也涉及到航空安全和飞行效率等重要领域。基于SpringBoot的系统架构具有高度的灵活性和可扩展性,能够更好地满足航空业务的复杂需求,提升航班管理的智能化水平,有助于改善航空安全和飞行效率,为航空业的可持续发展提供技术支持。
最后,基于SpringBoot的航班管理系统研究还具有示范和引领作用。航空业作为高科技行业,其信息化水平和技术应用水平对其他行业也具有一定的示范作用。因此,研究基于SpringBoot的航班管理系统不仅可以推动航空业的技术创新和发展,也能够为其他行业提供借鉴和参考,促进整个信息化建设和智能化转型的进程。
1.3 主要内容
经过全面的需求分析,我们设计出了一个全新的springboot航空航班管理系统,它不仅拥有完善的数据库,而且还拥有先进的数据流程,以及良好的运行环境,此外,我们还精心设计了主要界面和相关组件,并且详细阐述了该系统的实施步骤。
通过使用Java技术,我们可以从数据库中提取和写入信息,并且可以直接对数据库进行操作。此外,我们还可以在网页上添加动态内容,以满足springboot航空航班管理系统的基本需求。
1.4本文的组织结构
六个章节共同组成了本文研究及设计内容,包括:
第一章:绪论。本文章的开头部分,对本题目的研究背景和研究意义等一些做文字性的描述。
第二章:相关技术介绍。主要介绍springboot编程技术、java嵌入式脚本语言、B/S模式等。
第三章:系统分析。包括系统总体需求描述、功能性角度分析系统需求、非功能性等各个方面分析系统是否可以实现。
第四章:系统设计。本文章的重要部分,提供了系统架构的详细设计和一些主要功能模块的设计说明。
第五章:系统实现。将本系统分为前提的开发工具介绍和后期的功能代码实现。
第六章:系统测试。系统完成后,根据各个模块的测试用例才对各个模块进行功能测试。
2 系统开发环境
我们的系统的前端框架是基于Vue.js的逐步演化技术。我们还利用Vue-Router、Vuex来控制动态路由,并且支持Ajax来支持前后台的交互。此外,我们还拥有一个Element UI的组件库,可以让我们的网站更加高效。在后台,我们使用springboot来构建一个开源的系统,并将MyBatis和Redis这些先进的数据库技术整合在一起。
2.1 Spring Boot框架
Java框架的出现,极大地改变了Java的运行方式,因为它不仅可以支持复杂的框架结构,而且还可以支持多种复杂的操纵,从而极大地改善了Java的效率和可靠性。此外,Java框架也被广泛地用来取代EJB(EnterpriseJavaBeans),成为一种更加强大的框架。Spring框架可以有效地支撑多种应用程序的开发,其中包括:基于控制反向的核心功能,可以将对象的生命周期变得更加可视,采取面向切面的编程语言,以及采取多种可靠的长效技术,以及支撑多种Web框架,以满足不同的应用程序的需求。Spring框架拥有强大的控制反馈(IOC)功能,使得Java对象的配置与管理变得更加简单高效。该框架采取Java的反馈机制,允许使用者根据XML文件、类别及其相关的Java注释等信息,自由地调整Java对象的使用,从而实现更加高效的编程。Spring框架拥有一种独特的方法来实现切割和分层,它采用了AOP框架,并且在使用过程中支持多种方法的协调。AOP的目的是将复杂的任务分解成多个独立的部分,以便更好地管控和控制。Spring框架的AOP框架拥有丰富的AOP特征,尽管不及AspectJ框架,但它们的结合仍然是一种有效的解决方案,它们不仅支持基础的AspectJ,还支持更高级的aop,从而更好地支持企业的业务流水线。此外,SpringAOP还支持更多的事务处理和远程访问。Java的事务处理框架提供了一种灵活的方式,允许不同类型的事务,包括本地、集群、嵌入式等,同时也允许它们同时运行,从而满足Java的各种需求。
2.2 JAVA语言
Java语言在计算机的程序应用过程当中,属于非常重要的一个应用软件,因为它的性能比较高,而且能够应用在多重领域 当中,因此该程序在计算机的软件程序应用当中的范围相对来说是比较广泛的。而从专业的技术角度来说,Java程序的应用的 实用性也是非常强的,这是因为它与传统的C语言或C++相比没有太大的基本结构的变化,也就是说它的语法结构是相对单一 ,而且具有稳定的特性,还有更重要的一点是Java程序语言的基本参考对象就是C语言,所以他的程序编写并不是很复杂,而且 还能够起到优化工作效率提升系统设计本身的基础功能的作用,因此他也就受到了非常广泛的程序员们的青睐。 在此次进行系统设计开发研究的过程当中,还发现Java程序语言之所以能够得到市场上更多用户的好评和青睐,其根本原 因在于他能够具备各种语言的自身独特优点的展现,也就是说它的兼容性是常强的。因此,我们因此我们可以说在任何一个程序的开发过程当中,Java语言程序的应用是必不可少的,它他在程序员进行改动的时候,哪怕是一个程序字母的改动,都可以 形成一种特定的程序,这是 Java程序,非常独特的另一个优点。不仅如此,Java源程序的可移植性也是非常大,而且它的安全 系数很高,能够通过不同方式进行移植到其他程序当中,而且可以兼容不同程序的系统,在运行的过程当中,其安全系数也是 非常强的,能够确保用户在使用网络的过程当中去确保网络的安全,而正是基于这样的可移植性,为程序员节约了很多的系统 语言程序的开发设计的时间,这是非常难得的一种自有优势。
2.3 MySql数据库
Mysql的语言具有非常高的灵活性,它的结构简单易懂,但是它的功能强大,可以快速、准确地存储大量的数据,这使得它成为一种广泛应用的数据库系统。Mysql数据库在编程领域发挥着重要作用,它可以提供便捷的数据查询服务,具有极高的灵活性和强大的功能,而且使用的语言也更加简单易懂。
数据流程分析是一种将数据存储、更新、维护、管理等功能有机结合的过程,它不仅仅局限于计算机,而是一种更加复杂的系统,需要更多的技术手段来支持。此外,数据库管理也是一种更加复杂的系统,它可以更好地管理、更新、维护和更新数据,从而确保数据的安全性。由于Mysql具有强大的数据处理能力,因此我们在开发这个系统时,主要使用它来管理数据。
3 需求分析
3.1功能需求分析
航空航班管理系统的设计在功能上划分为普通用户和管理员两种角色。
普通用户:
(1)注册登录:用户通过注册登录系统,可通过点击头像中我的账户,对个人信息进行增删改查。比如个人资料、头像和密码修改。
(2)通知公告:用户点击可查看网站公告、关于我们、联系方式、网站介绍。
(3)航班咨讯:用户点击可查看航班咨讯,同时可对咨讯文章进行点赞、收藏和评论。
(4)天气预报:用户点击可通过搜索城市定制进行查看相应的天气预报情况。
(5)航班信息:用户点击可通过搜索航空公司、航班名称、航班类型和出发城市进行查看航班信息列表, 同时可进行点赞、收藏、评论和预订操作。
(6)个人中心:用户点击头像可查看“个人中心”,包括个人首页、航班预订、取消预订和收藏。点击“取消”按钮可填写取消信息,包括取消时间和取消原因。
管理员:
(1)登录:管理员的账号是在数据列表中直接设置生成的,不需要进行注册,可直接输入账号密码登录,同时可对管理员资料进行增删改查。
(2)后台首页:管理员点击可查看航班预订、报表信息数据统计图,同时可查看查看天气预报详情图。
(3)系统用户:管理员点击可查看管理员和普通用户;同时可对系统用户进行增删改查。
(4)航空公司管理:管理员点击可查看航空公司列表,同时可对航空公司进行增删改查。
(5)航班信息管理:管理员点击可查看航班信息列表和航班信息添加;点击“航班信息添加”,选择航空公司,输入航班名称,上传航班图片,选择航班类型,输入出发城市、到达城市、起飞时间、剩余票数、机票价格、航班详情和选座,点击“提交”按钮进行添加。
(6)航班预订管理:管理员点击可查航班预订列表。
(7)取消预订管理:管理员点击可查取消预订列表,同时可对取消申请进行审核回复。
(8)乘客信息管理:管理员点击可查乘客信息列表。
(9)报表信息管理:管理员点击可查看报表信息列表和报表信息已添加;点击“报表信息添加”,选择统计时间,输入统计周期、航班数量、载客数量、累计收入和其他备注,点击“提交”按钮进行添加。
(10)系统管理:当管理员点击“系统管理”时,可查看轮播图; 如需添加新的轮播图,点击右侧“添加”按钮,上传图片,输入标题,点击“确认”按钮进行添加;同时可对轮播图进行增删改查。
(11)通知公告管理:当管理员点击“通知公告管理”时,可查看通知公告;如需添加新的通知公告,点击右侧“添加”按钮,输入标题和正文,点击“确认”按钮进行添加。
(12)资源管理: 管理员点击咨讯列表和咨讯分类,如需添加新的咨讯,上传封面图,输入标题,选择分类,输入标签、描述和正文,点击“提交”按钮进行添加。同时可对咨讯进行增删改查。
用例图如下:

图3-1 系统用例图
3.2技术可行性:技术背景
Windows操作系统是springboot航空航班管理系统的核心,它的性能足以满足普通网站的web服务器需求,而且它采用的技术也是当下最为流行的,它们不仅拥有自身的特点,还能够满足不同的需求。
该系统采用Java编程语言,并且搭载了Mysql数据库,能够支持快速、高效的数据传输,并且能够灵活地调整数据库的参数,满足不同的应用场景,保证了网站的高效率、高质量,最终达到了预期的效果。
(1)硬件可行性分析
系统管理和信息分析的设计并不需要特殊的计算机配置,只需要保证它们能够正常运行,并且能够满足基本的代码编写和页面设计需求。但是,在搭建平台时,需要考虑到服务器的安全性,并且确保网站的访问流畅,避免出现延迟等问题,以达到最佳的性价比;
(2)软件可行性分析
采用云计算技术构建的这一完善的系统,具备良好的可延展度,并且具备智能化的流量管理功能,从而确保数据的实时更新,并且确保系统的稳定、高效地运作。
经过全面的可行性分析,我们可以断定,该系统的开发完全符合预期,没有任何挑战。
3.2经济可行性
在开发springboot航空航班管理系统之前,我们通过对市场调研与其他相关管理系统的研究并没有花费任何费用。尽最大努力完成这些工作,并且会尽可能多地得到指导老师和同学的帮助。如果遇到一些棘手的问题,我们会尽最大努力去解决。因此,开发springboot航空航班管理系统在经济上是十分可行的,而且不需要投入任何资金。
通过采用Java和Mysql数据库,我们能够实现一个更加成熟的系统,而且这种系统的开发成本低廉,可以满足大多数的需求。
3.3操作可行性
经过优化的springboot航空航班管理系统,其可操作性得益于其出众的用户体验,无论是管理者还是普通用户,只要点击一下就能轻松访问,而不必担心无法正确地查看或处理所有的数据。此外,还提供了一个易懂的界面,让用户更加轻松地访问各个功能模块,从而更好地满足其日常的工作需求。通过采用友好的界面和快捷的输入方式,我们的springboot航空航班管理系统无论是初学者还是熟练的操作者,均可轻松实现各项功能,从而大大提高了其可操作性。
3.4系统流程和逻辑
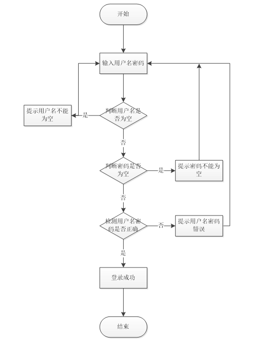
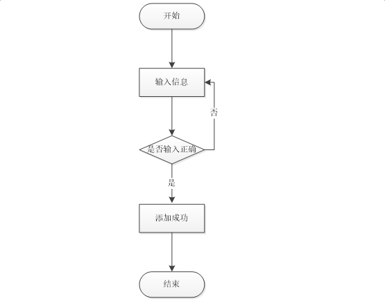
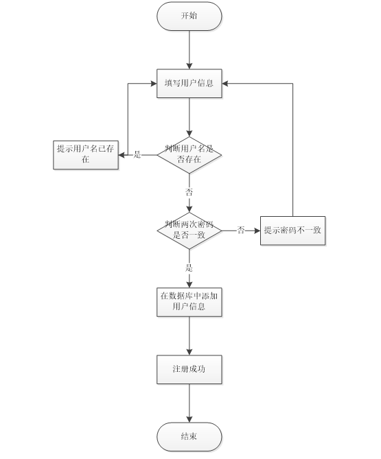
系统业务流程图,如图所示:

图3-2登录流程图

图3-3添加信息流程图

图3-4注册信息流程图
4 系统概要设计
4.1 概述
Internet技术为springboot航空航班管理系统提供了一种全新的方法,它支持多种形态的网络应用,无论您身处何处,都可以轻松访问和操控该系统。此外,它还提供了一个简单易懂的操作流程,方便您快速、准确的完成任务。

图4-1 系统工作原理图
4.2 系统结构
系统的结构由多个功能模块构成,因此,我们需要把它们按照一定的顺序列出来,并且精心设计每个模块,以确保它们具备完整的功能,从而实现系统的完美结构。
系统功能结构图,如图4-2所示:

图4-3 系统功能结构图
4.3. 数据库设计
数据库的设计承载者系统的各种数据,在一个系统中各种数据都需要一个专门的容器,数据库就是这个容器,在建立数据库的时候,主要是数据库模型的设计以及各个数据库表的设计两部分。
4.3.1 数据库实体
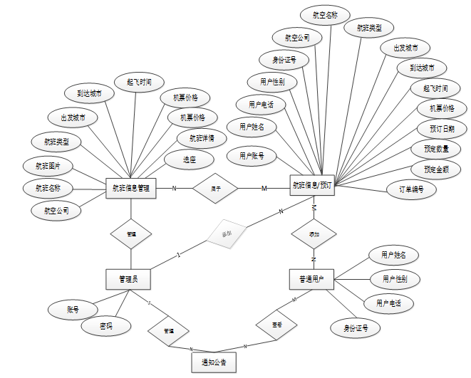
下面是整个航空航班管理系统中主要的数据库表总E-R实体关系图。

图4-4 航空航班管理系统总E-R实体关系图
4.3.2 数据库设计表
通过将E-R图转换为关系数据库,可以更好地理解数据之间的关联性,这种关联性可以通过表的形式来体现,其中每个表都包含了一个独立的字段。
| 编号 | 名称 | 数据类型 | 长度 | 小数位 | 允许空值 | 主键 | 默认值 | 说明 |
| 1 | token_id | int | 10 | 0 | N | Y | 临时访问牌ID | |
| 2 | token | varchar | 64 | 0 | Y | N | 临时访问牌 | |
| 3 | info | text | 65535 | 0 | Y | N | ||
| 4 | maxage | int | 10 | 0 | N | N | 2 | 最大寿命:默认2小时 |
| 5 | create_time | timestamp | 19 | 0 | N | N | CURRENT_TIMESTAMP | 创建时间: |
| 6 | update_time | timestamp | 19 | 0 | N | N | CURRENT_TIMESTAMP | 更新时间: |
| 7 | user_id | int | 10 | 0 | N | N | 0 | 用户编号: |
| 编号 | 名称 | 数据类型 | 长度 | 小数位 | 允许空值 | 主键 | 默认值 | 说明 |
| 1 | airlines_id | int | 10 | 0 | N | Y | 航空公司ID | |
| 2 | airlines | varchar | 64 | 0 | Y | N | 航空公司 | |
| 3 | create_time | datetime | 19 | 0 | N | N | CURRENT_TIMESTAMP | 创建时间 |
| 4 | update_time | timestamp | 19 | 0 | N | N | CURRENT_TIMESTAMP | 更新时间 |
| 编号 | 名称 | 数据类型 | 长度 | 小数位 | 允许空值 | 主键 | 默认值 | 说明 |
| 1 | article_id | mediumint | 8 | 0 | N | Y | 文章id:[0,8388607] | |
| 2 | title | varchar | 125 | 0 | N | Y | 标题:[0,125]用于文章和html的title标签中 | |
| 3 | type | varchar | 64 | 0 | N | N | 0 | 文章分类:[0,1000]用来搜索指定类型的文章 |
| 4 | hits | int | 10 | 0 | N | N | 0 | 点击数:[0,1000000000]访问这篇文章的人次 |
| 5 | praise_len | int | 10 | 0 | N | N | 0 | 点赞数 |
| 6 | create_time | timestamp | 19 | 0 | N | N | CURRENT_TIMESTAMP | 创建时间: |
| 7 | update_time | timestamp | 19 | 0 | N | N | CURRENT_TIMESTAMP | 更新时间: |
| 8 | source | varchar | 255 | 0 | Y | N | 来源:[0,255]文章的出处 | |
| 9 | url | varchar | 255 | 0 | Y | N | 来源地址:[0,255]用于跳转到发布该文章的网站 | |
| 10 | tag | varchar | 255 | 0 | Y | N | 标签:[0,255]用于标注文章所属相关内容,多个标签用空格隔开 | |
| 11 | content | longtext | 2147483647 | 0 | Y | N | 正文:文章的主体内容 | |
| 12 | img | varchar | 255 | 0 | Y | N | 封面图 | |
| 13 | description | text | 65535 | 0 | Y | N | 文章描述 |
| 编号 | 名称 | 数据类型 | 长度 | 小数位 | 允许空值 | 主键 | 默认值 | 说明 |
| 1 | type_id | smallint | 5 | 0 | N | Y | 分类ID:[0,10000] | |
| 2 | display | smallint | 5 | 0 | N | N | 100 | 显示顺序:[0,1000]决定分类显示的先后顺序 |
| 3 | name | varchar | 16 | 0 | N | N | 分类名称:[2,16] | |
| 4 | father_id | smallint | 5 | 0 | N | N | 0 | 上级分类ID:[0,32767] |
| 5 | description | varchar | 255 | 0 | Y | N | 描述:[0,255]描述该分类的作用 | |
| 6 | icon | text | 65535 | 0 | Y | N | 分类图标: | |
| 7 | url | varchar | 255 | 0 | Y | N | 外链地址:[0,255]如果该分类是跳转到其他网站的情况下,就在该URL上设置 | |
| 8 | create_time | timestamp | 19 | 0 | N | N | CURRENT_TIMESTAMP | 创建时间: |
| 9 | update_time | timestamp | 19 | 0 | N | N | CURRENT_TIMESTAMP | 更新时间: |
| 编号 | 名称 | 数据类型 | 长度 | 小数位 | 允许空值 | 主键 | 默认值 | 说明 |
| 1 | auth_id | int | 10 | 0 | N | Y | 授权ID: | |
| 2 | user_group | varchar | 64 | 0 | Y | N | 用户组: | |
| 3 | mod_name | varchar | 64 | 0 | Y | N | 模块名: | |
| 4 | table_name | varchar | 64 | 0 | Y | N | 表名: | |
| 5 | page_title | varchar | 255 | 0 | Y | N | 页面标题: | |
| 6 | path | varchar | 255 | 0 | Y | N | 路由路径: | |
| 7 | position | varchar | 32 | 0 | Y | N | 位置: | |
| 8 | mode | varchar | 32 | 0 | N | N | _blank | 跳转方式: |
| 9 | add | tinyint | 3 | 0 | N | N | 1 | 是否可增加: |
| 10 | del | tinyint | 3 | 0 | N | N | 1 | 是否可删除: |
| 11 | set | tinyint | 3 | 0 | N | N | 1 | 是否可修改: |
| 12 | get | tinyint | 3 | 0 | N | N | 1 | 是否可查看: |
| 13 | field_add | text | 65535 | 0 | Y | N | 添加字段: | |
| 14 | field_set | text | 65535 | 0 | Y | N | 修改字段: | |
| 15 | field_get | text | 65535 | 0 | Y | N | 查询字段: | |
| 16 | table_nav_name | varchar | 500 | 0 | Y | N | 跨表导航名称: | |
| 17 | table_nav | varchar | 500 | 0 | Y | N | 跨表导航: | |
| 18 | option | text | 65535 | 0 | Y | N | 配置: | |
| 19 | create_time | timestamp | 19 | 0 | N | N | CURRENT_TIMESTAMP | 创建时间: |
| 20 | update_time | timestamp | 19 | 0 | N | N | CURRENT_TIMESTAMP | 更新时间: |
| 编号 | 名称 | 数据类型 | 长度 | 小数位 | 允许空值 | 主键 | 默认值 | 说明 |
| 1 | cancel_reservation_id | int | 10 | 0 | N | Y | 取消预订ID | |
| 2 | user_account | int | 10 | 0 | Y | N | 0 | 用户账号 |
| 3 | user_name | varchar | 64 | 0 | Y | N | 用户姓名 | |
| 4 | flight_name | varchar | 64 | 0 | Y | N | 航班名称 | |
| 5 | departure_city | varchar | 64 | 0 | Y | N | 出发城市 | |
| 6 | arriving_at_the_city | varchar | 64 | 0 | Y | N | 到达城市 | |
| 7 | booking_date | date | 10 | 0 | Y | N | 预订日期 | |
| 8 | booking_quantity | int | 10 | 0 | Y | N | 0 | 预订数量 |
| 9 | booking_amount | varchar | 64 | 0 | Y | N | 预订金额 | |
| 10 | cancel_time | date | 10 | 0 | Y | N | 取消时间 | |
| 11 | reason_for_cancellation | text | 65535 | 0 | Y | N | 取消原因 | |
| 12 | examine_state | varchar | 16 | 0 | N | N | 未审核 | 审核状态 |
| 13 | examine_reply | varchar | 16 | 0 | Y | N | 审核回复 | |
| 14 | create_time | datetime | 19 | 0 | N | N | CURRENT_TIMESTAMP | 创建时间 |
| 15 | update_time | timestamp | 19 | 0 | N | N | CURRENT_TIMESTAMP | 更新时间 |
| 编号 | 名称 | 数据类型 | 长度 | 小数位 | 允许空值 | 主键 | 默认值 | 说明 |
| 1 | collect_id | int | 10 | 0 | N | Y | 收藏ID: | |
| 2 | user_id | int | 10 | 0 | N | N | 0 | 收藏人ID: |
| 3 | source_table | varchar | 255 | 0 | Y | N | 来源表: | |
| 4 | source_field | varchar | 255 | 0 | Y | N | 来源字段: | |
| 5 | source_id | int | 10 | 0 | N | N | 0 | 来源ID: |
| 6 | title | varchar | 255 | 0 | Y | N | 标题: | |
| 7 | img | varchar | 255 | 0 | Y | N | 封面: | |
| 8 | create_time | timestamp | 19 | 0 | N | N | CURRENT_TIMESTAMP | 创建时间: |
| 9 | update_time | timestamp | 19 | 0 | N | N | CURRENT_TIMESTAMP | 更新时间: |
| 编号 | 名称 | 数据类型 | 长度 | 小数位 | 允许空值 | 主键 | 默认值 | 说明 |
| 1 | comment_id | int | 10 | 0 | N | Y | 评论ID: | |
| 2 | user_id | int | 10 | 0 | N | N | 0 | 评论人ID: |
| 3 | reply_to_id | int | 10 | 0 | N | N | 0 | 回复评论ID:空为0 |
| 4 | content | longtext | 2147483647 | 0 | Y | N | 内容: | |
| 5 | nickname | varchar | 255 | 0 | Y | N | 昵称: | |
| 6 | avatar | varchar | 255 | 0 | Y | N | 头像地址:[0,255] | |
| 7 | create_time | timestamp | 19 | 0 | N | N | CURRENT_TIMESTAMP | 创建时间: |
| 8 | update_time | timestamp | 19 | 0 | N | N | CURRENT_TIMESTAMP | 更新时间: |
| 9 | source_table | varchar | 255 | 0 | Y | N | 来源表: | |
| 10 | source_field | varchar | 255 | 0 | Y | N | 来源字段: | |
| 11 | source_id | int | 10 | 0 | N | N | 0 | 来源ID: |
| 编号 | 名称 | 数据类型 | 长度 | 小数位 | 允许空值 | 主键 | 默认值 | 说明 |
| 1 | flight_booking_id | int | 10 | 0 | N | Y | 航班预订ID | |
| 2 | user_account | int | 10 | 0 | Y | N | 0 | 用户账号 |
| 3 | user_name | varchar | 64 | 0 | Y | N | 用户姓名 | |
| 4 | user_phone_number | varchar | 64 | 0 | Y | N | 用户电话 | |
| 5 | user_gender | varchar | 64 | 0 | Y | N | 用户性别 | |
| 6 | id_number | varchar | 64 | 0 | Y | N | 身份证号 | |
| 7 | airlines | varchar | 64 | 0 | Y | N | 航空公司 | |
| 8 | flight_name | varchar | 64 | 0 | Y | N | 航班名称 | |
| 9 | flight_type | varchar | 64 | 0 | Y | N | 航班类型 | |
| 10 | departure_city | varchar | 64 | 0 | Y | N | 出发城市 | |
| 11 | arriving_at_the_city | varchar | 64 | 0 | Y | N | 到达城市 | |
| 12 | takeoff_time | varchar | 64 | 0 | Y | N | 起飞时间 | |
| 13 | air_ticket_prices | int | 10 | 0 | Y | N | 0 | 机票价格 |
| 14 | booking_date | date | 10 | 0 | Y | N | 预订日期 | |
| 15 | booking_quantity | int | 10 | 0 | Y | N | 0 | 预订数量 |
| 16 | booking_amount | varchar | 64 | 0 | Y | N | 预订金额 | |
| 17 | order_number | varchar | 64 | 0 | Y | N | 订单编号 | |
| 18 | pay_state | varchar | 16 | 0 | N | N | 未支付 | 支付状态 |
| 19 | pay_type | varchar | 16 | 0 | Y | N | 支付类型: 微信、支付宝、网银 | |
| 20 | seat | varchar | 64 | 0 | N | N | 座位号 | |
| 21 | create_time | datetime | 19 | 0 | N | N | CURRENT_TIMESTAMP | 创建时间 |
| 22 | update_time | timestamp | 19 | 0 | N | N | CURRENT_TIMESTAMP | 更新时间 |
| 编号 | 名称 | 数据类型 | 长度 | 小数位 | 允许空值 | 主键 | 默认值 | 说明 |
| 1 | flight_information_id | int | 10 | 0 | N | Y | 航班信息ID | |
| 2 | airlines | varchar | 64 | 0 | Y | N | 航空公司 | |
| 3 | flight_name | varchar | 64 | 0 | N | N | 航班名称 | |
| 4 | flight_images | varchar | 255 | 0 | Y | N | 航班图片 | |
| 5 | flight_type | varchar | 64 | 0 | Y | N | 航班类型 | |
| 6 | departure_city | varchar | 64 | 0 | Y | N | 出发城市 | |
| 7 | arriving_at_the_city | varchar | 64 | 0 | Y | N | 到达城市 | |
| 8 | takeoff_time | varchar | 64 | 0 | Y | N | 起飞时间 | |
| 9 | remaining_votes | int | 10 | 0 | Y | N | 0 | 剩余票数 |
| 10 | air_ticket_prices | int | 10 | 0 | Y | N | 0 | 机票价格 |
| 11 | flight_details | text | 65535 | 0 | Y | N | 航班详情 | |
| 12 | hits | int | 10 | 0 | N | N | 0 | 点击数 |
| 13 | praise_len | int | 10 | 0 | N | N | 0 | 点赞数 |
| 14 | seat | varchar | 64 | 0 | N | N | 座位号 | |
| 15 | create_time | datetime | 19 | 0 | N | N | CURRENT_TIMESTAMP | 创建时间 |
| 16 | update_time | timestamp | 19 | 0 | N | N | CURRENT_TIMESTAMP | 更新时间 |
| 编号 | 名称 | 数据类型 | 长度 | 小数位 | 允许空值 | 主键 | 默认值 | 说明 |
| 1 | hits_id | int | 10 | 0 | N | Y | 点赞ID: | |
| 2 | user_id | int | 10 | 0 | N | N | 0 | 点赞人: |
| 3 | create_time | timestamp | 19 | 0 | N | N | CURRENT_TIMESTAMP | 创建时间: |
| 4 | update_time | timestamp | 19 | 0 | N | N | CURRENT_TIMESTAMP | 更新时间: |
| 5 | source_table | varchar | 255 | 0 | Y | N | 来源表: | |
| 6 | source_field | varchar | 255 | 0 | Y | N | 来源字段: | |
| 7 | source_id | int | 10 | 0 | N | N | 0 | 来源ID: |
| 编号 | 名称 | 数据类型 | 长度 | 小数位 | 允许空值 | 主键 | 默认值 | 说明 |
| 1 | manage_users_id | int | 10 | 0 | N | Y | 管理用户ID | |
| 2 | administrator_name | varchar | 64 | 0 | Y | N | 管理员名 | |
| 3 | management_phone | varchar | 16 | 0 | Y | N | 管理电话 | |
| 4 | examine_state | varchar | 16 | 0 | N | N | 已通过 | 审核状态 |
| 5 | user_id | int | 10 | 0 | N | N | 0 | 用户ID |
| 6 | create_time | datetime | 19 | 0 | N | N | CURRENT_TIMESTAMP | 创建时间 |
| 7 | update_time | timestamp | 19 | 0 | N | N | CURRENT_TIMESTAMP | 更新时间 |
| 编号 | 名称 | 数据类型 | 长度 | 小数位 | 允许空值 | 主键 | 默认值 | 说明 |
| 1 | notice_id | mediumint | 8 | 0 | N | Y | 公告id: | |
| 2 | title | varchar | 125 | 0 | N | N | 标题: | |
| 3 | content | longtext | 2147483647 | 0 | Y | N | 正文: | |
| 4 | create_time | timestamp | 19 | 0 | N | N | CURRENT_TIMESTAMP | 创建时间: |
| 5 | update_time | timestamp | 19 | 0 | N | N | CURRENT_TIMESTAMP | 更新时间: |
| 编号 | 名称 | 数据类型 | 长度 | 小数位 | 允许空值 | 主键 | 默认值 | 说明 |
| 1 | passenger_information_id | int | 10 | 0 | N | Y | 乘客信息ID | |
| 2 | user_account | int | 10 | 0 | Y | N | 0 | 用户账号 |
| 3 | user_name | varchar | 64 | 0 | Y | N | 用户姓名 | |
| 4 | user_phone_number | varchar | 64 | 0 | Y | N | 用户电话 | |
| 5 | user_gender | varchar | 64 | 0 | Y | N | 用户性别 | |
| 6 | id_number | varchar | 64 | 0 | Y | N | 身份证号 | |
| 7 | other_remarks | text | 65535 | 0 | Y | N | 其他备注 | |
| 8 | create_time | datetime | 19 | 0 | N | N | CURRENT_TIMESTAMP | 创建时间 |
| 9 | update_time | timestamp | 19 | 0 | N | N | CURRENT_TIMESTAMP | 更新时间 |
| 编号 | 名称 | 数据类型 | 长度 | 小数位 | 允许空值 | 主键 | 默认值 | 说明 |
| 1 | praise_id | int | 10 | 0 | N | Y | 点赞ID: | |
| 2 | user_id | int | 10 | 0 | N | N | 0 | 点赞人: |
| 3 | create_time | timestamp | 19 | 0 | N | N | CURRENT_TIMESTAMP | 创建时间: |
| 4 | update_time | timestamp | 19 | 0 | N | N | CURRENT_TIMESTAMP | 更新时间: |
| 5 | source_table | varchar | 255 | 0 | Y | N | 来源表: | |
| 6 | source_field | varchar | 255 | 0 | Y | N | 来源字段: | |
| 7 | source_id | int | 10 | 0 | N | N | 0 | 来源ID: |
| 8 | status | bit | 1 | 0 | N | N | 1 | 点赞状态:1为点赞,0已取消 |
| 编号 | 名称 | 数据类型 | 长度 | 小数位 | 允许空值 | 主键 | 默认值 | 说明 |
| 1 | regular_users_id | int | 10 | 0 | N | Y | 普通用户ID | |
| 2 | user_name | varchar | 64 | 0 | Y | N | 用户姓名 | |
| 3 | user_phone_number | varchar | 16 | 0 | Y | N | 用户电话 | |
| 4 | user_gender | varchar | 64 | 0 | Y | N | 用户性别 | |
| 5 | id_number | varchar | 255 | 0 | Y | N | 身份证号 | |
| 6 | examine_state | varchar | 16 | 0 | N | N | 已通过 | 审核状态 |
| 7 | user_id | int | 10 | 0 | N | N | 0 | 用户ID |
| 8 | create_time | datetime | 19 | 0 | N | N | CURRENT_TIMESTAMP | 创建时间 |
| 9 | update_time | timestamp | 19 | 0 | N | N | CURRENT_TIMESTAMP | 更新时间 |
| 编号 | 名称 | 数据类型 | 长度 | 小数位 | 允许空值 | 主键 | 默认值 | 说明 |
| 1 | report_information_id | int | 10 | 0 | N | Y | 报表信息ID | |
| 2 | statistical_time | date | 10 | 0 | Y | N | 统计时间 | |
| 3 | statistical_cycle | varchar | 64 | 0 | Y | N | 统计周期 | |
| 4 | number_of_flights | int | 10 | 0 | Y | N | 0 | 航班数量 |
| 5 | passenger_capacity | int | 10 | 0 | Y | N | 0 | 载客数量 |
| 6 | accumulated_income | int | 10 | 0 | Y | N | 0 | 累计收入 |
| 7 | other_remarks | text | 65535 | 0 | Y | N | 其他备注 | |
| 8 | create_time | datetime | 19 | 0 | N | N | CURRENT_TIMESTAMP | 创建时间 |
| 9 | update_time | timestamp | 19 | 0 | N | N | CURRENT_TIMESTAMP | 更新时间 |
| 编号 | 名称 | 数据类型 | 长度 | 小数位 | 允许空值 | 主键 | 默认值 | 说明 |
| 1 | slides_id | int | 10 | 0 | N | Y | 轮播图ID: | |
| 2 | title | varchar | 64 | 0 | Y | N | 标题: | |
| 3 | content | varchar | 255 | 0 | Y | N | 内容: | |
| 4 | url | varchar | 255 | 0 | Y | N | 链接: | |
| 5 | img | varchar | 255 | 0 | Y | N | 轮播图: | |
| 6 | hits | int | 10 | 0 | N | N | 0 | 点击量: |
| 7 | create_time | timestamp | 19 | 0 | N | N | CURRENT_TIMESTAMP | 创建时间: |
| 8 | update_time | timestamp | 19 | 0 | N | N | CURRENT_TIMESTAMP | 更新时间: |
| 编号 | 名称 | 数据类型 | 长度 | 小数位 | 允许空值 | 主键 | 默认值 | 说明 |
| 1 | upload_id | int | 10 | 0 | N | Y | 上传ID | |
| 2 | name | varchar | 64 | 0 | Y | N | 文件名 | |
| 3 | path | varchar | 255 | 0 | Y | N | 访问路径 | |
| 4 | file | varchar | 255 | 0 | Y | N | 文件路径 | |
| 5 | display | varchar | 255 | 0 | Y | N | 显示顺序 | |
| 6 | father_id | int | 10 | 0 | Y | N | 0 | 父级ID |
| 7 | dir | varchar | 255 | 0 | Y | N | 文件夹 | |
| 8 | type | varchar | 32 | 0 | Y | N | 文件类型 |
| 编号 | 名称 | 数据类型 | 长度 | 小数位 | 允许空值 | 主键 | 默认值 | 说明 |
| 1 | user_id | mediumint | 8 | 0 | N | Y | 用户ID:[0,8388607]用户获取其他与用户相关的数据 | |
| 2 | state | smallint | 5 | 0 | N | N | 1 | 账户状态:[0,10](1可用|2异常|3已冻结|4已注销) |
| 3 | user_group | varchar | 32 | 0 | Y | N | 所在用户组:[0,32767]决定用户身份和权限 | |
| 4 | login_time | timestamp | 19 | 0 | N | N | CURRENT_TIMESTAMP | 上次登录时间: |
| 5 | phone | varchar | 11 | 0 | Y | N | 手机号码:[0,11]用户的手机号码,用于找回密码时或登录时 | |
| 6 | phone_state | smallint | 5 | 0 | N | N | 0 | 手机认证:[0,1](0未认证|1审核中|2已认证) |
| 7 | username | varchar | 16 | 0 | N | N | 用户名:[0,16]用户登录时所用的账户名称 | |
| 8 | nickname | varchar | 16 | 0 | Y | N | 昵称:[0,16] | |
| 9 | password | varchar | 64 | 0 | N | N | 密码:[0,32]用户登录所需的密码,由6-16位数字或英文组成 | |
| 10 | | varchar | 64 | 0 | Y | N | 邮箱:[0,64]用户的邮箱,用于找回密码时或登录时 | |
| 11 | email_state | smallint | 5 | 0 | N | N | 0 | 邮箱认证:[0,1](0未认证|1审核中|2已认证) |
| 12 | avatar | varchar | 255 | 0 | Y | N | 头像地址:[0,255] | |
| 13 | open_id | varchar | 255 | 0 | Y | N | 针对获取用户信息字段 | |
| 14 | create_time | timestamp | 19 | 0 | N | N | CURRENT_TIMESTAMP | 创建时间: |
| 15 | vip_level | varchar | 255 | 0 | Y | N | 会员等级 | |
| 16 | vip_discount | double | 11 | 2 | Y | N | 0.00 | 会员折扣 |
| 编号 | 名称 | 数据类型 | 长度 | 小数位 | 允许空值 | 主键 | 默认值 | 说明 |
| 1 | group_id | mediumint | 8 | 0 | N | Y | 用户组ID:[0,8388607] | |
| 2 | display | smallint | 5 | 0 | N | N | 100 | 显示顺序:[0,1000] |
| 3 | name | varchar | 16 | 0 | N | N | 名称:[0,16] | |
| 4 | description | varchar | 255 | 0 | Y | N | 描述:[0,255]描述该用户组的特点或权限范围 | |
| 5 | source_table | varchar | 255 | 0 | Y | N | 来源表: | |
| 6 | source_field | varchar | 255 | 0 | Y | N | 来源字段: | |
| 7 | source_id | int | 10 | 0 | N | N | 0 | 来源ID: |
| 8 | register | smallint | 5 | 0 | Y | N | 0 | 注册位置: |
| 9 | create_time | timestamp | 19 | 0 | N | N | CURRENT_TIMESTAMP | 创建时间: |
| 10 | update_time | timestamp | 19 | 0 | N | N | CURRENT_TIMESTAMP | 更新时间: |
5 系统详细设计
5.1管理员功能模块
登录系统需要管理员输入用户名、密码信息,如图5-1所示,以便进行登录操作。

图5-1管理员登录界面图
登录代码如下:
/**
* 登录
* @param data
* @param httpServletRequest
* @return
*/
@PostMapping("login")
public Map<String, Object> login(@RequestBody Map<String, String> data, HttpServletRequest httpServletRequest) {
log.info("[执行登录接口]");
String username = data.get("username");
String email = data.get("email");
String phone = data.get("phone");
String password = data.get("password");
List resultList = null;
QueryWrapper wrapper = new QueryWrapper<User>();
Map<String, String> map = new HashMap<>();
if(username != null && "".equals(username) == false){
map.put("username", username);
resultList = service.selectBaseList(service.select(map, new HashMap<>()));
}
else if(email != null && "".equals(email) == false){
map.put("email", email);
resultList = service.selectBaseList(service.select(map, new HashMap<>()));
}
else if(phone != null && "".equals(phone) == false){
map.put("phone", phone);
resultList = service.selectBaseList(service.select(map, new HashMap<>()));
}else{
return error(30000, "账号或密码不能为空");
}
if (resultList == null || password == null) {
return error(30000, "账号或密码不能为空");
}
//判断是否有这个用户
if (resultList.size()<=0){
return error(30000,"用户不存在");
}
User byUsername = (User) resultList.get(0);
Map<String, String> groupMap = new HashMap<>();
groupMap.put("name",byUsername.getUserGroup());
List groupList = userGroupService.selectBaseList(userGroupService.select(groupMap, new HashMap<>()));
if (groupList.size()<1){
return error(30000,"用户组不存在");
}
UserGroup userGroup = (UserGroup) groupList.get(0);
//查询用户审核状态
if (!StringUtils.isEmpty(userGroup.getSourceTable())){
String res = service.selectExamineState(userGroup.getSourceTable(),byUsername.getUserId());
if (res==null){
return error(30000,"用户不存在");
}
if (!res.equals("已通过")){
return error(30000,"该用户审核未通过");
}
}
//查询用户状态
if (byUsername.getState()!=1){
return error(30000,"用户非可用状态,不能登录");
}
String md5password = service.encryption(password);
if (byUsername.getPassword().equals(md5password)) {
// 存储Token到数据库
AccessToken accessToken = new AccessToken();
accessToken.setToken(UUID.randomUUID().toString().replaceAll("-", ""));
accessToken.setUser_id(byUsername.getUserId());
tokenService.save(accessToken);
// 返回用户信息
JSONObject user = JSONObject.parseObject(JSONObject.toJSONString(byUsername));
user.put("token", accessToken.getToken());
JSONObject ret = new JSONObject();
ret.put("obj",user);
return success(ret);
} else {
return error(30000, "账号或密码不正确");
}
}
public String select(Map<String,String> query,Map<String,String> config){
StringBuffer sql = new StringBuffer("select ");
sql.append(config.get(FindConfig.FIELD) == null || "".equals(config.get(FindConfig.FIELD)) ? "*" : config.get(FindConfig.FIELD)).append(" ");
sql.append("from ").append("`").append(table).append("`").append(toWhereSql(query, "0".equals(config.get(FindConfig.LIKE))));
if (config.get(FindConfig.GROUP_BY) != null && !"".equals(config.get(FindConfig.GROUP_BY))){
sql.append("group by ").append(config.get(FindConfig.GROUP_BY)).append(" ");
}
if (config.get(FindConfig.ORDER_BY) != null && !"".equals(config.get(FindConfig.ORDER_BY))){
sql.append("order by ").append(config.get(FindConfig.ORDER_BY)).append(" ");
}
if (config.get(FindConfig.PAGE) != null && !"".equals(config.get(FindConfig.PAGE))){
int page = config.get(FindConfig.PAGE) != null && !"".equals(config.get(FindConfig.PAGE)) ? Integer.parseInt(config.get(FindConfig.PAGE)) : 1;
int limit = config.get(FindConfig.SIZE) != null && !"".equals(config.get(FindConfig.SIZE)) ? Integer.parseInt(config.get(FindConfig.SIZE)) : 10;
sql.append(" limit ").append( (page-1)*limit ).append(" , ").append(limit);
}
log.info("[{}] - 查询操作,sql: {}",table,sql);
return sql.toString();
}
public List selectBaseList(String select) {
List<Map<String,Object>> mapList = baseMapper.selectBaseList(select);
List<E> list = new ArrayList<>();
for (Map<String,Object> map:mapList) {
list.add(JSON.parseObject(JSON.toJSONString(map),eClass));
}
return list;
航班信息管理:管理员点击可查看航班信息列表和航班信息添加;点击“航班信息添加”,选择航空公司,输入航班名称,上传航班图片,选择航班类型,输入出发城市、到达城市、起飞时间、剩余票数、机票价格、航班详情和选座,点击“提交”按钮进行添加。如下图2所示。

图5-2航班信息管理界面图
报表信息管理:管理员点击可查看报表信息列表和报表信息已添加;点击“报表信息添加”,选择统计时间,输入统计周期、航班数量、载客数量、累计收入和其他备注,点击“提交”按钮进行添加。如下图所示。

图5-3报表信息管理界面图
系统管理:当管理员点击“系统管理”时,可查看轮播图; 如需添加新的轮播图,点击右侧“添加”按钮,上传图片,输入标题,点击“确认”按钮进行添加;同时可对轮播图进行增删改查。如下图所示。

图5-4 系统管理界面图
资源管理: 管理员点击咨讯列表和咨讯分类,如需添加新的咨讯,上传封面图,输入标题,选择分类,输入标签、描述和正文,点击“提交”按钮进行添加。同时可对咨讯进行增删改查。如下图所示。

图5-5 资源管理界面图
5.2普通用户功能模块
当用户想要进行用户相关信息的查询管理的时候,就必须进行登录,如果没有账号的话,在登录界面,点击“注册”按钮就会跳转到注册的界面,根据提示填写好注册信息,添加提交,注册的信息在数据库中就添加完成了,然后再输入填写好的账号和密码进行登录,界面图如下。

图5-6用户注册界面图
注册代码如下:
/**
* 注册
* @return
*/
@PostMapping("register")
public Map<String, Object> signUp(HttpServletRequest request) throws IOException {
// 查询用户
Map<String, String> query = new HashMap<>();
Map<String,Object> map = service.readBody(request.getReader());
query.put("username",String.valueOf(map.get("username")));
List list = service.selectBaseList(service.select(query, new HashMap<>()));
if (list.size()>0){
return error(30000, "用户已存在");
}
map.put("password",service.encryption(String.valueOf(map.get("password"))));
service.insert(map);
return success(1);
}
public Map<String,Object> readBody(BufferedReader reader){
BufferedReader br = null;
StringBuilder sb = new StringBuilder("");
try{
br = reader;
String str;
while ((str = br.readLine()) != null){
sb.append(str);
}
br.close();
String json = sb.toString();
return JSONObject.parseObject(json, Map.class);
}catch (IOException e){
e.printStackTrace();
}finally{
if (null != br){
try{
br.close();
}catch (IOException e){
e.printStackTrace();
}
}
}
return null;
}
public void insert(Map<String,Object> body){
E entity = JSON.parseObject(JSON.toJSONString(body),eClass);
baseMapper.insert(entity);
log.info("[{}] - 插入操作:{}",entity);
}
管理员和普通用户在登录界面输入账号+密码,点击“登录”按钮,系统在用户数据库表中会对管理员和用户的账号进行匹配,账号+密码正确的话,就会登录到系统中各个用户的主管理界面,否则提示对应的信息,返回到登录的界面,如图所示。

图5-7用户登录功能界面图
修改密码,可以查看到输入原始密码、设置新密码、确认密码等信息,如下图所示。

图5-8修改密码界面图
修改密码关键代码如下:
/**
* 修改密码
* @param data
* @param request
* @return
*/
@PostMapping("change_password")
public Map<String, Object> change_password(@RequestBody Map<String, String> data, HttpServletRequest request){
// 根据Token获取UserId
String token = request.getHeader("x-auth-token");
Integer userId = tokenGetUserId(token);
// 根据UserId和旧密码获取用户
Map<String, String> query = new HashMap<>();
String o_password = data.get("o_password");
query.put("user_id" ,String.valueOf(userId));
query.put("password" ,service.encryption(o_password));
int count = service.selectBaseCount(service.count(query, service.readConfig(request)));
if(count > 0){
// 修改密码
Map<String,Object> form = new HashMap<>();
form.put("password",service.encryption(data.get("password")));
service.update(query,service.readConfig(request),form);
return success(1);
}
return error(10000,"密码修改失败!");
}
航班咨讯:用户点击可查看航班咨讯,同时可对咨讯文章进行点赞、收藏和评论。如下图所示。

图5-9 航班咨讯界面图
天气预报:用户点击可通过搜索城市定制进行查看相应的天气预报情况。如下图所示。

图5-10 天气预报界面图
航班信息:用户点击可通过搜索航空公司、航班名称、航班类型和出发城市进行查看航班信息列表, 同时可进行点赞、收藏、评论和预订操作。如下图所示。

图5-11 航班信息界面图
个人中心:用户点击头像可查看“个人中心”,包括个人首页、航班预订、取消预订和收藏。点击“取消”按钮可填写取消信息,包括取消时间和取消原因。如下图所示。

6 系统测试
6.1系统测试目的
虽然程序设计本身就具备一定的风险,因此,即便出现一点点的失败,也很少 影响到整个的运行。然而,即便出现一点点的失败,也很少影响到整个的运行,因此,我们必须对程序进行严格的检查,及早发现和解决失败,从而确保整个系统的运行良好,从而确保其运行的持久性和稳定性。通过本章的讨论,我们可以更好地识别出存在的问题,从而有效地解决它们,尽管需要花费大量的精力,但却至关重要且不可或缺。
软件测试和开发过程有着密切的联系,它们都需要遵循严格的管理学原则,以确保软件的可靠性和可用性。然而,随着技术的发展,国内的软件测试已经取得了长足的进步,其流程更加完善,效率也更加提升。
为了验证springboot航空航班管理系统的有效性,我们需要对其各个功能模块的运行情况和性能进行严格的检查和验证。一旦检查结果出现问题,我们将立即采取措施,并尽快纠正,从而为用户提供更加优质的服务。
6.2系统测试概述
系统测试有两种,一种是黑盒测试,另一种是白盒测试。一般来说,黑盒测试就是功能测试,也叫需求测试。在黑盒测试的过程中,我们并不知道它的开发原理,而只是作为一个用户对系统进行测试。我们主要依靠以前的测试经验来取一些临界值,然后通过测试用例进行测试,这是发现问题最快的方式。其次,利用测试用例找出一些具有代表性的数据对系统进行测试。黑盒测试过程中常用的测试工具有WinRunner和Autorunner;白盒测试称为结果测试,即逻辑驱动测试。在白盒测试的过程中,我们主要是按照系统开发的原则进行测试,主要是作为开发人员测试代码是否完成了其特定的功能,以及具体的路径是否正确。当然,这种测试方法费时费力,因为每个函数都有不止一条运行路径,通过测试程序中运行的路径,我们可以检测到开发的代码是否有错误,是否达到了预期。在白盒测试过程中,常用的测试工具有JContact、C++Test和CodeWizard。
6.3测试结果
在测试每个功能的过程中,我们应该严格按照指定的测试计划逐步进行测试,不能急于实现,并且每个测试的结果都应该充分记录下来,最好的选择是自动化测试,这样可以更准确、更快地完成,而不是依赖手动测试,因为这样可以避免问题,它还可以防止疲劳和问题。进行测试时,必须保持高度专注,密切关注测试结果,并及时纠正任何异常情况;最后,在测试完成后,应该正确保存文档以备将来使用。经过测试可以发现,原来开发的系统是清晰的,只有对其进行细化,编程的过程才会变得更加顺利。只有有了良好的结构,后期的编程工作才能顺利完成,同时也可以大大降低时间和精力成本。
结论
在本次系统设计的过程中,我们将深入探讨springboot航空航班管理系统,从研究背景、目标到实施方案,并详细阐述每一章的内容,以及该系统的硬件和软件环境。其中包含了:需求分析+功能需求+用例图,以此表示系统的功能的流程、模块的处理过程。绘制总体各个结构+流程图,并根据功能细致设计的需要,再来设计数据库的表结构,并绘制E-R图,实现程序接口,然后完成调试。最后,本文进行了总结,并提出了下一步的发展方向。
在这次设计中,我通过不断地探索和学习,掌握了Java技术和框架,并创建了一个springboot航空航班管理系统,这让我对编写系统的必要性和运行环境有了更深入的了解。为了更好地完成这个项目,我花费了大量的时间,不仅丰富了自己的知识面,并且学习并积累了许多宝贵经验。系统刚开始时,我对springboot框架这个技术只是稍微有些了解,但是通过这次基于springboot框架的springboot航空航班管理系统设计,让我更加深入地去探讨了,springboot框架运转的原理,从中学到了如何去配置服务器环境和连接数据库。在基于springboot框架的springboot航空航班管理系统设计的过程中,我还学会了使用dreamweaver来建设一个简单的页面,这样可以极大程度提高我的实际操作能力,也因此激发了我对这个领域的浓烈兴趣。
系统的这一次发展提升了我自己的能力,也学到了框架如何实现基本功能。同时在编程代码各方面也做了的很多尝试,从关注代码错误到做一些小的修改,都有了很大的提高。同时,在撰写论文时,还查阅了大量的参考资料,对论文的结构和文献资料进行了总结和分析。已作出努力,尽量减少错误和走弯路,从一开始的系统功能概念化到逐一实施,并进行了广泛的研究报告。也许后续操作过程中还有很多实现不完美的功能,但我依然会继续学习,努力在以后的软件开发、编号代码中吸取教训,总结不完美之处,努力的在软件开发越来越强。以上是我在本次设计中的总结,希望在未来取得更好的成绩。
致 谢
眨眼之间,大学生活就要结束了。在本文的最后,我要感谢我和蔼可亲的导师、团结有爱的同学的帮助和鼓励。此刻,我找不到感谢之词可以用来表达我最深切的感激之情。尤其感谢我的指导老师,在选题的过程中与我进行了深入的交流,在毕业设计期间给我提供了一些指导。四年的学习生活让我受益良多,老师们的丰富的学术知识、认真负责的学习态度让我受益匪浅。在此,我深深地感谢那些曾经给予我帮助和指导的老师!
我们的论文得益于许多学者的贡献,他们的研究成果为我们提供了宝贵的指导,使我们能够更好地完成这篇文章。感谢我的同学和朋友在我的写作以及排版过程中给予热情的帮助,才使得我比较顺利的完成了这篇论文。
感谢大学里遇见的朋友,你们在我这四年里留下无数的温暖和快乐,让我对这个校园多了一份留念。最后,感谢我的父母、辅导员、班长,以及室友们对我大学生活上的关心和理解,让我能保持乐观和追求我所热爱的。尽管我的能力有限,但我仍然尽力去完善这篇论文,并且诚挚地希望各位老师和学友能够给予宝贵的指导与意见!
参考文献
[1]胥宝新,孔明星,刘宝峰,等.新航班时刻管理系统设计[J].信息化研究,2023,49(06):71-76.
[2]赵富强,朱小波,罗伍周,等.基于B/S的通用航空运行管理系统设计与实现[J].现代信息科技,2023,7(20):10-17+21.DOI:10.19850/j.cnki.2096-4706.2023.20.003.
[3]殷向东.基于物联网的智能航空地面设备安全运行管理系统[J].无线互联科技,2023,20(20):33-36.
[4]余东升.数字化通用航空指挥调度综合管理系统的设计与应用[J].信息与电脑(理论版),2023,35(18):72-74.
[5]彭文路.基于5G通信技术的现代机场航班信息管理系统设计[J].自动化仪表,2023,44(09):97-100+106.DOI:10.16086/j.cnki.issn1000-0380.2022080075.
[6]Meeûs J ,Dewulf W ,Macário R . [J]. Sustainability,2023,15(13).
[7]姚弘兴. 航空大数据管理平台的中台化设计与实现[D].电子科技大学,2023.DOI:10.27005/d.cnki.gdzku.2023.000965.
[8]屠顺理.航空公司财务管理信息系统的创建探析[J].中国集体经济,2023(06):157-160.
[9]张晓娜,王磊,潘振杰,等.基于微服务的机场资源管理系统[J].中国科技信息,2022(21):112-114.
[10]齐放,钟玲,张珊.基于区块链改进的代码共享航班管理系统模型[J].计算机应用研究,2023,40(02):337-342+348.DOI:10.19734/j.issn.1001-3695.2022.06.0324.
[11]李欣.南方航空飞机健康管理系统发展策略研究[J].航空维修与工程,2022(09):20-23.DOI:10.19302/j.cnki.1672-0989.2022.09.004.
[12]赵士长,马纪颖.航空管制中心综合管理系统的设计研究[J].信息与电脑(理论版),2022,34(17):122-125+130.
[13]薛峰,商朝阳.中国民航航线航班管理系统研发实践及前瞻性思考[J].空运商务,2022(07):55-59.
[14]齐放. 基于区块链的代码共享航班管理系统研究与实现[D].沈阳工业大学,2023.DOI:10.27322/d.cnki.gsgyu.2022.000494.
[15]余靖.航班精细化管理平台与A-CDM的应用[J].电子技术与软件工程,2020(15):160-162.
[16]周博. 基于数据实例的航班收益管理模型研究[D].黑龙江大学,2021.DOI:10.27123/d.cnki.ghlju.2020.001374.
[17]杨永琪,董国泰,朱文豪.基于Java和数据库系统设计的航空售票系统[J].电脑知识与技术,2020,16(06):75-76.DOI:10.14004/j.cnki.ckt.2020.0646.
免费领取项目源码,请关注❤点赞收藏并私信博主,谢谢-

被折叠的 条评论
为什么被折叠?



