摘 要
随着自驾游的兴起,越来越多的人开始选择自驾游作为休闲方式。然而,自驾游过程中可能会遇到信息不对称、行程安排困难、景点推荐不足等问题。因此,建立一个自驾游资源共享平台能够为自驾游爱好者提供更为便捷的信息获取和行程规划服务,同时也能促进旅游行业的发展和商家之间的合作。
本研究旨在利用Java语言,后端采用SSM框架,前端使用APP应用框架,并结合MySQL数据库作为数据主要储存单元,设计并实现了一个自驾游资源共享平台,并通过系统组件化设计,对数据库中各表的增删查改和表间约束关系进行分析与设计,最终实现商业级应用的功能。最终实现的系统界面简洁大方,布局合理,易操作易上手,能够高响应地对用户操作做出反馈,并为用户提供了多元多样的功能,提供了良好的体验。
关键词:自驾游资源共享平台;SSM;MySQL数据库;APP
Abstract
With the rise of self driving tours, more and more people are choosing self driving tours as a way of leisure. However, during self driving tours, there may be issues such as information asymmetry, difficulty in itinerary scheduling, and insufficient recommendations for tourist attractions. Therefore, establishing a self driving travel resource sharing platform can provide more convenient information acquisition and itinerary planning services for self driving travel enthusiasts, while also promoting the development of the tourism industry and cooperation between businesses.
This study aims to design and implement a self driving travel resource sharing platform using Java language, SSM framework on the backend, APP application framework on the frontend, and MySQL database as the main storage unit for data. Through system componentization design, the addition, deletion, modification, and inter table constraint relationships of each table in the database are analyzed and designed, ultimately achieving the functionality of commercial level applications. The final system interface is simple and elegant, with a reasonable layout, easy to operate and get started. It can provide high response feedback to user operations and provide users with diverse functions, providing a good experience.
Keywords: Self driving travel resource sharing platform; SSM; MySQL database; APP
目录
第1章 引 言
1.1研究背景
随着旅游业的蓬勃发展和个人出行需求的增加,自驾游逐渐成为一种受欢迎的休闲方式。然而,自驾游过程中存在信息不对称、行程规划困难、景点推荐不足等问题,给自驾游爱好者带来不便。因此,建立一个自驾游资源共享平台的需求日益凸显。通过建立一个自驾游资源共享平台能够为自驾游爱好者提供更为便捷的信息获取和行程规划服务,同时也能促进旅游行业的发展和商家之间的合作。
本研究旨在利用Java语言,后端采用SSM框架,前端使用APP应用框架,并结合MySQL数据库作为数据主要储存单元,设计并实现了一个自驾游资源共享平台,并通过系统组件化设计,对数据库中各表的增删查改和表间约束关系进行分析与设计,最终实现商业级应用的功能。最终实现的系统界面简洁大方,布局合理,易操作易上手,能够高响应地对用户操作做出反馈,并为用户提供了多元多样的功能,提供了良好的体验。
1.2研究意义
自驾游资源共享平台的设计与实现,旨在构建一个功能丰富、性能稳定的自驾游资源共享、交易的渠道。系统使用SSM作为后端框架和MySQL作为数据存储的技术选择,结合APP前端应用框架,并说明了各个模块的功能和关系。通过该平台,可以为用户提供便捷的自驾游信息查询和行程规划工具,使 其能够更好地了解目的地景点,最新活动信息以及参加线上线下的活动,管理自己的购买记录和售后服务需求等。同时,通过这样的平台,商家也能有机会展示自身服务和产品,增加商家的曝光度和机会,促进商家和用户之间的互动与合作。此外,管理员能够有效管理平台的各项功能,并及时处理用户和商家的问题与需求,保障平台的正常运行。因此,设计与实现自驾游资源共享平台具有积极的社会意义和商业意义,能够促进旅游行业的发展和提高用户体验。
1.3主要研究内容
(1)APP需求分析:对目标用户群体进行调查和研究,了解用户需求和习惯。通过需求分析,确定自驾游资源共享平台的功能和特性。
(2)系统设计与实现:通过Android平台,利用SSM和APP框架设计并实现一个前后端分离,用户友好的界面,使用户能够轻松地搜索、浏览和选择商家信息、活动信息、旅游公告、旅游资讯等信息。考虑到用户需求,系统还可以提供个性化推荐功能。
(3)数据管理:研究如何有效地收集、整理和管理大量的商家信息、活动信息等信息数据。讨论不同的数据源和采集方法,并评估其准确性和可靠性。
(4)用户评价与反馈:通过用户调查和评价,评估用户对自驾游资源共享平台的满意度和使用体验。收集用户反馈,并根据反馈改进和优化系统功能。
(5)效果评估与推广策略:通过实验或问卷调查等方法,评估自驾游资源共享平台对用户行为的影响。提出有效的推广策略,增加用户数量并提高APP的使用率。
1.4论文结构与章节安排
论文将分层次进行编排,除去论文摘要致谢文献参考部分,论文主要架构如下:
第一章:引言。主要介绍了课题研究的背景,研究意义和论文结构与章节安排。
第二章:系统需求分析。主要从系统的用户、功能等方面进行需求分析。
第三章:系统总体设计。主要对系统框架、系统功能模块、数据库进行功能设计。
第四章:关键模块的设计与实现。主要介绍了系统框架搭建、系统界面的实现。
第五章:系统测试。主要对系统的部分界面进行测试并对主要功能进行测试。
第六章:总结。主要对系统的设计工作进行总结。
第2章 系统需求分析
2.1系统可行性分析
2.1.1技术可行性分析
自驾游资源共享平台存储所使用的是MySQL数据库以及开发中所使用的是IDEA、Tomcat这些开发工具的使用,能够给我们的编写工作带来许多的便利。系统使用SSM配合APP进行开发,使系统的可扩展性和维护性更佳,减少Java配置代码,简化编程代码,目前SSM也是很多用户选择的框架之一。APP是目前全球主流的可移动操作应用程序框架,具有广泛的用户群体和成熟的开发工具和资源。因此,在技术上实现一个基于SSM的自驾游资源共享平台是可行的。
2.1.2经济可行性分析
在开发自驾游资源共享平台中所使用的开发软件像IDEA开发工具、Tomcat服务器、MySQL数据库、Photoshop图片处理软件等,这些都是开源免费的,能够从网上免费下载,同时这些环境、技术及工具在学校都进行了系统的学习,能够由自己独立操作完成,无需额外的开发成本,因此在经济方面是可行的。
2.1.3操作可行性分析
此次项目设计的时候我参考了很多类似系统的成功案例,对它们的操作界面以及功能都进行了系统的分析,将众多案例结合在一起,突出以人为本简化操作,提供了一个界面友好、操作便捷的系统,所以具有基本计算机知识的人都会操作本项目。因此操作可行性也没有问题。
2.2系统需求分析
2.2.1功能需求分析
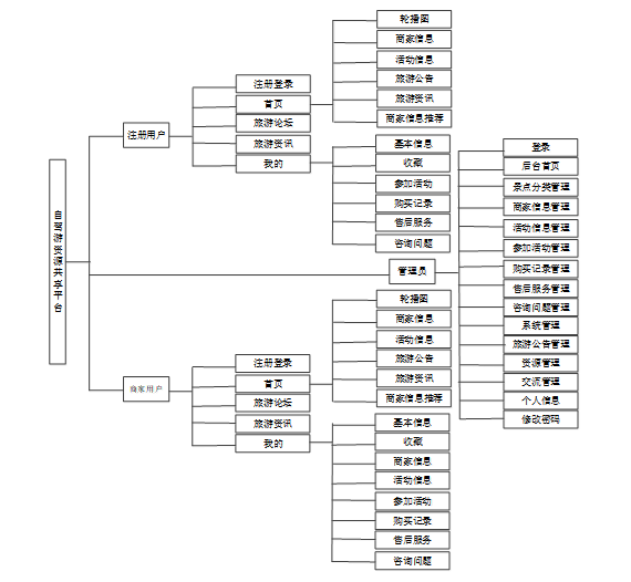
通过对自驾游资源共享平台的需求分析,该系统主要分为注册用户、商家用户和管理员三大功能模块。具体如下:
1、注册用户:
(1)注册登录:游客可以通过注册成为系统用户,使用账号密码可进行登录,使用系统功能。
(2)首页:注册用户可查看轮播图、商家信息、活动信息、旅游公告、旅游资讯、商家信息推荐推荐,并可其他系统功能;例如可点击查看详情信息,并可对商家信息、活动信息、旅游资讯进行点赞、收藏和评论操作,并可购买商家商品和服务,参加商家活动,购买;其中商家信息推荐根据用户点击的类型的次数优先推荐。
(3)旅游论坛:注册用户可查看所有旅游论坛消息,支持搜索帖子,点击可查看详情,可进行发布内容操作,并进行点赞、收藏和评论。
(4)旅游资讯:注册用户可查看管理员发布的所有旅游资讯信息,支持搜索文章,点击可查看详情,进行点赞、收藏和评论。
(5)我的:注册用户可对自己的基本信息、收藏、参加活动、购买记录、售后服务、咨询问题等信息进行管控和查阅详情信息。例如,可在基本信息中修改自己的密码和资料;购买记录需经过管理员审核通过才可显示在我的购买记录界面中,可支付购买的商家商品和服务;可发起售后服务;可向商家提交的咨询问题。
2、商家用户:
(1)注册登录:商家可以通过注册成为系统用户,使用账号密码可进行登录,使用系统功能。
(2)首页:商家用户可查看轮播图、商家信息、活动信息、旅游公告、旅游资讯、商家信息推荐推荐,并可其他系统功能;例如可点击查看详情信息,并可对商家信息、活动信息、旅游资讯进行点赞、收藏和评论操作;其中商家信息推荐根据用户点击的类型的次数优先推荐。
(3)旅游论坛:商家用户可查看所有旅游论坛消息,支持搜索帖子,点击可查看详情,可进行发布内容操作,并进行点赞、收藏和评论。
(4)旅游资讯:商家用户可查看管理员发布的所有旅游资讯信息,支持搜索文章,点击可查看详情,进行点赞、收藏和评论。
(5)我的:商家用户可对自己的基本信息、收藏、商家信息、活动信息、参加活动、购买记录、售后服务、咨询问题等信息进行管控和查阅详情信息。例如,可在基本信息中修改自己的密码和资料;可添加发布商家信息和活动信息,经过管理员审核通过才可显示在系统前台首页界面中;回复注册用户提交的咨询问题。、
3、管理员:
(1)登录:管理员账号密码由系统生成,可使用账号密码可进行登录后台,使用系统功能,进行管理,并可对个人信息和密码进行管控。
(2)系统用户:管理员可对注册用户、商家用户和管理员等系统用户进行管控,包括进行增删改查操作,可点击查看详情。
(3)景点分类管理:管理员可查看所有景点分类信息,进行增改删查操作,支持类型名称搜索,可点击查看详情。
(4)商家信息管理:管理员可查看所有商家信息,进行增改删查操作,支持景点名称、景点分类、景点攻略、审核状态搜索,可点击查看详情和查看评论,可对商家信息进行审核。
(5)活动信息管理:管理员可查看所有注册用户提交的活动信息,进行增改删查操作,支持商家名称、活动海报、商家活动、审核状态搜索,可点击查看详情和查看评论,可对活动信息进行审核。
(6)参加活动管理:管理员可查看所有参加活动信息,进行查询和删除操作,支持商家名称、活动海报、商家活动、审核状态搜索,可点击查看详情,可对参加活动信息进行审核。
(7)购买记录管理:管理员可查看所有购买记录信息,进行查询和删除操作,支持景点名称、景点分类、景点攻略、审核状态、支付状态搜索,可点击查看详情,可对购买记录信息进行审核,并可点击售后、支付操作。
(8)售后服务管理:管理员可查看所有售后服务信息,进行增改删查操作,支持景点名称、景点分类、景点攻略、审核状态搜索,可点击查看详情,可对售后服务信息进行审核,并可根据注册用户服务评分对商家用户的服务评星级。
(9)咨询问题管理:管理员可查看所有咨询问题信息,进行增改删查操作,支持用户姓名、发送图片搜索。
(10)系统管理:管理员可对首页的轮播图进行管理,进行增删改查操作,支持标题搜索,可点击查看详情。
(11)旅游公告管理:管理员可对旅游公告进行管理,进行增删改查操作,支持标题搜索,可点击查看详情。
(12)资源管理:管理员可对旅游资讯和资讯分类进行管理,进行增删改查操作,旅游资讯支持标题、标签、分类搜索,可点击查看详情和查看评论;资讯分类支持类型名称搜索。
(13)交流管理:管理员可对论坛和论坛分类进行管理,进行增删改查操作,论坛列表支持标题、标签、分类搜索,可点击查看详情和查看评论;论坛分类列表支持类型名称搜索,可点击查看详情。
2.2.2非功能性需求分析
自驾游资源共享平台的非功能性需求比如自驾游资源共享平台的安全性怎么样,可靠性怎么样,性能怎么样,可拓展性怎么样等。具体可以表示在如下3-1表格中:
表2.1 自驾游资源共享平台非功能需求表
| 安全性 | 主要指自驾游资源共享平台数据库的安装,数据库的使用和密码的设定必须合乎规范。 |
| 可靠性 | 可靠性是指自驾游资源共享平台能够安装用户的指示进行操作,经过测试,可靠性90%以上。 |
| 性能 | 性能是影响自驾游资源共享平台占据市场的必要条件,所以性能最好要佳才好。 |
| 可扩展性 | 比如数据库预留多个属性,比如接口的使用等确保了系统的非功能性需求。 |
| 易用性 | 用户只要跟着自驾游资源共享平台的页面展示内容进行操作,就可以了。 |
| 可维护性 | 自驾游资源共享平台开发的可维护性是非常重要的,经过测试,可维护性没有问题 |
2.3系统用例分析
自驾游资源共享平台中注册用户角色用例图如图2.1所示:

图2.1注册用户角色用例图
自驾游资源共享平台中商家用户用例图如图2.2所示:

图2.2 商家用户用例图
自驾游资源共享平台中管理员用例图如图2.2所示:

图2.3 管理员用例图
第3章 系统总体设计
3.1系统功能模块设计
系功能模块分成了管理员及注册用户两个模块,每个模块登录进去对应相应的功能,具体的功能模块图如图3.1所示。

图3.1 自驾游资源共享平台功能模块图
3.2数据库设计
数据库的设计承载者系统的各种数据,在建立数据库的时候,主要是数据库模型的设计以及各个数据库表的设计两部分。
3.2.1数据库概念结构设计
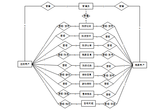
下面是整个自驾游资源共享平台中主要的数据库表总E-R实体关系图。

图3.2 自驾游资源共享平台总E-R关系图
3.2.2数据库逻辑结构设计
通过前面E-R关系图可以看到项目需要创建很多个数据表。以下是项目中的主要数据库表的关系模型:
| 编号 | 名称 | 数据类型 | 长度 | 小数位 | 允许空值 | 主键 | 默认值 | 说明 |
| 1 | token_id | int | 10 | 0 | N | Y | 临时访问牌ID | |
| 2 | token | varchar | 64 | 0 | Y | N | 临时访问牌 | |
| 3 | info | text | 65535 | 0 | Y | N | ||
| 4 | maxage | int | 10 | 0 | N | N | 2 | 最大寿命:默认2小时 |
| 5 | create_time | timestamp | 19 | 0 | N | N | CURRENT_TIMESTAMP | 创建时间: |
| 6 | update_time | timestamp | 19 | 0 | N | N | CURRENT_TIMESTAMP | 更新时间: |
| 7 | user_id | int | 10 | 0 | N | N | 0 | 用户编号: |
| 编号 | 名称 | 数据类型 | 长度 | 小数位 | 允许空值 | 主键 | 默认值 | 说明 |
| 1 | after_sale_service_id | int | 10 | 0 | N | Y | 售后服务ID | |
| 2 | registered_users | int | 10 | 0 | Y | N | 0 | 注册用户 |
| 3 | attraction_name | varchar | 64 | 0 | Y | N | 景点名称 | |
| 4 | attraction_posters | varchar | 64 | 0 | Y | N | 景点海报 | |
| 5 | classification_of_tourist_attractions | varchar | 64 | 0 | Y | N | 景点分类 | |
| 6 | guide_to_scenic_spots | varchar | 64 | 0 | Y | N | 景点攻略 | |
| 7 | tourist_attraction_routes | varchar | 64 | 0 | Y | N | 景点路线 | |
| 8 | attraction_services | varchar | 64 | 0 | Y | N | 景点服务 | |
| 9 | cost_price | varchar | 64 | 0 | Y | N | 费用价格 | |
| 10 | purchase_time | varchar | 64 | 0 | Y | N | 购买时间 | |
| 11 | entry_into_force_time | datetime | 19 | 0 | Y | N | 生效时间 | |
| 12 | service_rating | varchar | 64 | 0 | Y | N | 服务评分 | |
| 13 | service_evaluation | text | 65535 | 0 | Y | N | 服务评价 | |
| 14 | examine_state | varchar | 16 | 0 | N | N | 未审核 | 审核状态 |
| 15 | examine_reply | varchar | 16 | 0 | Y | N | 审核回复 | |
| 16 | create_time | datetime | 19 | 0 | N | N | CURRENT_TIMESTAMP | 创建时间 |
| 17 | update_time | timestamp | 19 | 0 | N | N | CURRENT_TIMESTAMP | 更新时间 |
| 编号 | 名称 | 数据类型 | 长度 | 小数位 | 允许空值 | 主键 | 默认值 | 说明 |
| 1 | article_id | mediumint | 8 | 0 | N | Y | 文章id:[0,8388607] | |
| 2 | title | varchar | 125 | 0 | N | Y | 标题:[0,125]用于文章和html的title标签中 | |
| 3 | type | varchar | 64 | 0 | N | N | 0 | 文章分类:[0,1000]用来搜索指定类型的文章 |
| 4 | hits | int | 10 | 0 | N | N | 0 | 点击数:[0,1000000000]访问这篇文章的人次 |
| 5 | praise_len | int | 10 | 0 | N | N | 0 | 点赞数 |
| 6 | create_time | timestamp | 19 | 0 | N | N | CURRENT_TIMESTAMP | 创建时间: |
| 7 | update_time | timestamp | 19 | 0 | N | N | CURRENT_TIMESTAMP | 更新时间: |
| 8 | source | varchar | 255 | 0 | Y | N | 来源:[0,255]文章的出处 | |
| 9 | url | varchar | 255 | 0 | Y | N | 来源地址:[0,255]用于跳转到发布该文章的网站 | |
| 10 | tag | varchar | 255 | 0 | Y | N | 标签:[0,255]用于标注文章所属相关内容,多个标签用空格隔开 | |
| 11 | content | longtext | 2147483647 | 0 | Y | N | 正文:文章的主体内容 | |
| 12 | img | varchar | 255 | 0 | Y | N | 封面图 | |
| 13 | description | text | 65535 | 0 | Y | N | 文章描述 |
| 编号 | 名称 | 数据类型 | 长度 | 小数位 | 允许空值 | 主键 | 默认值 | 说明 |
| 1 | type_id | smallint | 5 | 0 | N | Y | 分类ID:[0,10000] | |
| 2 | display | smallint | 5 | 0 | N | N | 100 | 显示顺序:[0,1000]决定分类显示的先后顺序 |
| 3 | name | varchar | 16 | 0 | N | N | 分类名称:[2,16] | |
| 4 | father_id | smallint | 5 | 0 | N | N | 0 | 上级分类ID:[0,32767] |
| 5 | description | varchar | 255 | 0 | Y | N | 描述:[0,255]描述该分类的作用 | |
| 6 | icon | text | 65535 | 0 | Y | N | 分类图标: | |
| 7 | url | varchar | 255 | 0 | Y | N | 外链地址:[0,255]如果该分类是跳转到其他网站的情况下,就在该URL上设置 | |
| 8 | create_time | timestamp | 19 | 0 | N | N | CURRENT_TIMESTAMP | 创建时间: |
| 9 | update_time | timestamp | 19 | 0 | N | N | CURRENT_TIMESTAMP | 更新时间: |
| 编号 | 名称 | 数据类型 | 长度 | 小数位 | 允许空值 | 主键 | 默认值 | 说明 |
| 1 | auth_id | int | 10 | 0 | N | Y | 授权ID: | |
| 2 | user_group | varchar | 64 | 0 | Y | N | 用户组: | |
| 3 | mod_name | varchar | 64 | 0 | Y | N | 模块名: | |
| 4 | table_name | varchar | 64 | 0 | Y | N | 表名: | |
| 5 | page_title | varchar | 255 | 0 | Y | N | 页面标题: | |
| 6 | path | varchar | 255 | 0 | Y | N | 路由路径: | |
| 7 | position | varchar | 32 | 0 | Y | N | 位置: | |
| 8 | mode | varchar | 32 | 0 | N | N | _blank | 跳转方式: |
| 9 | add | tinyint | 3 | 0 | N | N | 1 | 是否可增加: |
| 10 | del | tinyint | 3 | 0 | N | N | 1 | 是否可删除: |
| 11 | set | tinyint | 3 | 0 | N | N | 1 | 是否可修改: |
| 12 | get | tinyint | 3 | 0 | N | N | 1 | 是否可查看: |
| 13 | field_add | text | 65535 | 0 | Y | N | 添加字段: | |
| 14 | field_set | text | 65535 | 0 | Y | N | 修改字段: | |
| 15 | field_get | text | 65535 | 0 | Y | N | 查询字段: | |
| 16 | table_nav_name | varchar | 500 | 0 | Y | N | 跨表导航名称: | |
| 17 | table_nav | varchar | 500 | 0 | Y | N | 跨表导航: | |
| 18 | option | text | 65535 | 0 | Y | N | 配置: | |
| 19 | create_time | timestamp | 19 | 0 | N | N | CURRENT_TIMESTAMP | 创建时间: |
| 20 | update_time | timestamp | 19 | 0 | N | N | CURRENT_TIMESTAMP | 更新时间: |
表classification_of_tourist_attractions (景点分类)
| 编号 | 名称 | 数据类型 | 长度 | 小数位 | 允许空值 | 主键 | 默认值 | 说明 |
| 1 | classification_of_tourist_attractions_id | int | 10 | 0 | N | Y | 景点分类ID | |
| 2 | type_name | varchar | 64 | 0 | Y | N | 类型名称 | |
| 3 | create_time | datetime | 19 | 0 | N | N | CURRENT_TIMESTAMP | 创建时间 |
| 4 | update_time | timestamp | 19 | 0 | N | N | CURRENT_TIMESTAMP | 更新时间 |
| 编号 | 名称 | 数据类型 | 长度 | 小数位 | 允许空值 | 主键 | 默认值 | 说明 |
| 1 | collect_id | int | 10 | 0 | N | Y | 收藏ID: | |
| 2 | user_id | int | 10 | 0 | N | N | 0 | 收藏人ID: |
| 3 | source_table | varchar | 255 | 0 | Y | N | 来源表: | |
| 4 | source_field | varchar | 255 | 0 | Y | N | 来源字段: | |
| 5 | source_id | int | 10 | 0 | N | N | 0 | 来源ID: |
| 6 | title | varchar | 255 | 0 | Y | N | 标题: | |
| 7 | img | varchar | 255 | 0 | Y | N | 封面: | |
| 8 | create_time | timestamp | 19 | 0 | N | N | CURRENT_TIMESTAMP | 创建时间: |
| 9 | update_time | timestamp | 19 | 0 | N | N | CURRENT_TIMESTAMP | 更新时间: |
| 编号 | 名称 | 数据类型 | 长度 | 小数位 | 允许空值 | 主键 | 默认值 | 说明 |
| 1 | comment_id | int | 10 | 0 | N | Y | 评论ID: | |
| 2 | user_id | int | 10 | 0 | N | N | 0 | 评论人ID: |
| 3 | reply_to_id | int | 10 | 0 | N | N | 0 | 回复评论ID:空为0 |
| 4 | content | longtext | 2147483647 | 0 | Y | N | 内容: | |
| 5 | nickname | varchar | 255 | 0 | Y | N | 昵称: | |
| 6 | avatar | varchar | 255 | 0 | Y | N | 头像地址:[0,255] | |
| 7 | create_time | timestamp | 19 | 0 | N | N | CURRENT_TIMESTAMP | 创建时间: |
| 8 | update_time | timestamp | 19 | 0 | N | N | CURRENT_TIMESTAMP | 更新时间: |
| 9 | source_table | varchar | 255 | 0 | Y | N | 来源表: | |
| 10 | source_field | varchar | 255 | 0 | Y | N | 来源字段: | |
| 11 | source_id | int | 10 | 0 | N | N | 0 | 来源ID: |
表consultation_questions (咨询问题)
| 编号 | 名称 | 数据类型 | 长度 | 小数位 | 允许空值 | 主键 | 默认值 | 说明 |
| 1 | consultation_questions_id | int | 10 | 0 | N | Y | 咨询问题ID | |
| 2 | registered_users | int | 10 | 0 | Y | N | 0 | 注册用户 |
| 3 | user_name | varchar | 64 | 0 | Y | N | 用户姓名 | |
| 4 | send_pictures | varchar | 255 | 0 | Y | N | 发送图片 | |
| 5 | send_message | varchar | 64 | 0 | Y | N | 发送消息 | |
| 6 | merchant_users | int | 10 | 0 | Y | N | 0 | 商家用户 |
| 7 | reply_message | varchar | 64 | 0 | Y | N | 回复消息 | |
| 8 | create_time | datetime | 19 | 0 | N | N | CURRENT_TIMESTAMP | 创建时间 |
| 9 | update_time | timestamp | 19 | 0 | N | N | CURRENT_TIMESTAMP | 更新时间 |
| 编号 | 名称 | 数据类型 | 长度 | 小数位 | 允许空值 | 主键 | 默认值 | 说明 |
| 1 | forum_id | mediumint | 8 | 0 | N | Y | 论坛id | |
| 2 | display | smallint | 5 | 0 | N | N | 100 | 排序 |
| 3 | user_id | mediumint | 8 | 0 | N | N | 0 | 用户ID |
| 4 | nickname | varchar | 16 | 0 | Y | N | 昵称:[0,16] | |
| 5 | praise_len | int | 10 | 0 | Y | N | 0 | 点赞数 |
| 6 | hits | int | 10 | 0 | N | N | 0 | 访问数 |
| 7 | title | varchar | 125 | 0 | N | N | 标题 | |
| 8 | keywords | varchar | 125 | 0 | Y | N | 关键词 | |
| 9 | description | varchar | 255 | 0 | Y | N | 描述 | |
| 10 | url | varchar | 255 | 0 | Y | N | 来源地址 | |
| 11 | tag | varchar | 255 | 0 | Y | N | 标签 | |
| 12 | img | text | 65535 | 0 | Y | N | 封面图 | |
| 13 | content | longtext | 2147483647 | 0 | Y | N | 正文 | |
| 14 | create_time | timestamp | 19 | 0 | N | N | CURRENT_TIMESTAMP | 创建时间: |
| 15 | update_time | timestamp | 19 | 0 | N | N | CURRENT_TIMESTAMP | 更新时间: |
| 16 | avatar | varchar | 255 | 0 | Y | N | 发帖人头像: | |
| 17 | type | varchar | 64 | 0 | N | N | 0 | 论坛分类:[0,1000]用来搜索指定类型的论坛帖 |
| 编号 | 名称 | 数据类型 | 长度 | 小数位 | 允许空值 | 主键 | 默认值 | 说明 |
| 1 | type_id | smallint | 5 | 0 | N | Y | 分类ID:[0,10000] | |
| 2 | name | varchar | 16 | 0 | N | N | 分类名称:[2,16] | |
| 3 | description | varchar | 255 | 0 | Y | N | 描述:[0,255]描述该分类的作用 | |
| 4 | url | varchar | 255 | 0 | Y | N | 外链地址:[0,255]如果该分类是跳转到其他网站的情况下,就在该URL上设置 | |
| 5 | father_id | smallint | 5 | 0 | N | N | 0 | 上级分类ID:[0,32767] |
| 6 | icon | varchar | 255 | 0 | Y | N | 分类图标: | |
| 7 | create_time | timestamp | 19 | 0 | N | N | CURRENT_TIMESTAMP | 创建时间: |
| 8 | update_time | timestamp | 19 | 0 | N | N | CURRENT_TIMESTAMP | 更新时间: |
| 编号 | 名称 | 数据类型 | 长度 | 小数位 | 允许空值 | 主键 | 默认值 | 说明 |
| 1 | hits_id | int | 10 | 0 | N | Y | 点赞ID: | |
| 2 | user_id | int | 10 | 0 | N | N | 0 | 点赞人: |
| 3 | create_time | timestamp | 19 | 0 | N | N | CURRENT_TIMESTAMP | 创建时间: |
| 4 | update_time | timestamp | 19 | 0 | N | N | CURRENT_TIMESTAMP | 更新时间: |
| 5 | source_table | varchar | 255 | 0 | Y | N | 来源表: | |
| 6 | source_field | varchar | 255 | 0 | Y | N | 来源字段: | |
| 7 | source_id | int | 10 | 0 | N | N | 0 | 来源ID: |
| 编号 | 名称 | 数据类型 | 长度 | 小数位 | 允许空值 | 主键 | 默认值 | 说明 |
| 1 | merchant_activities_id | int | 10 | 0 | N | Y | 活动信息ID | |
| 2 | merchant_users | int | 10 | 0 | Y | N | 0 | 商家用户 |
| 3 | merchant_name | varchar | 64 | 0 | Y | N | 商家名称 | |
| 4 | activity_poster | varchar | 255 | 0 | Y | N | 活动海报 | |
| 5 | event_location | varchar | 64 | 0 | Y | N | 活动地点 | |
| 6 | merchant_activities | text | 65535 | 0 | Y | N | 商家活动 | |
| 7 | event_date | date | 10 | 0 | Y | N | 活动日期 | |
| 8 | end_date | date | 10 | 0 | Y | N | 结束日期 | |
| 9 | hits | int | 10 | 0 | N | N | 0 | 点击数 |
| 10 | praise_len | int | 10 | 0 | N | N | 0 | 点赞数 |
| 11 | examine_state | varchar | 16 | 0 | N | N | 未审核 | 审核状态 |
| 12 | examine_reply | varchar | 16 | 0 | Y | N | 审核回复 | |
| 13 | create_time | datetime | 19 | 0 | N | N | CURRENT_TIMESTAMP | 创建时间 |
| 14 | update_time | timestamp | 19 | 0 | N | N | CURRENT_TIMESTAMP | 更新时间 |
| 编号 | 名称 | 数据类型 | 长度 | 小数位 | 允许空值 | 主键 | 默认值 | 说明 |
| 1 | merchant_information_id | int | 10 | 0 | N | Y | 商家信息ID | |
| 2 | registered_users | int | 10 | 0 | Y | N | 0 | 注册用户 |
| 3 | attraction_name | varchar | 64 | 0 | Y | N | 景点名称 | |
| 4 | classification_of_tourist_attractions | varchar | 64 | 0 | Y | N | 景点分类 | |
| 5 | attraction_posters | varchar | 255 | 0 | Y | N | 景点海报 | |
| 6 | introduction_to_scenic_spots | varchar | 64 | 0 | Y | N | 景点简介 | |
| 7 | cost_price | int | 10 | 0 | Y | N | 0 | 费用价格 |
| 8 | guide_to_scenic_spots | longtext | 2147483647 | 0 | Y | N | 景点攻略 | |
| 9 | tourist_attraction_routes | longtext | 2147483647 | 0 | Y | N | 景点路线 | |
| 10 | attraction_services | text | 65535 | 0 | Y | N | 景点服务 | |
| 11 | hits | int | 10 | 0 | N | N | 0 | 点击数 |
| 12 | praise_len | int | 10 | 0 | N | N | 0 | 点赞数 |
| 13 | examine_state | varchar | 16 | 0 | N | N | 未审核 | 审核状态 |
| 14 | examine_reply | varchar | 16 | 0 | Y | N | 审核回复 | |
| 15 | recommend | int | 10 | 0 | N | N | 0 | 智能推荐 |
| 16 | create_time | datetime | 19 | 0 | N | N | CURRENT_TIMESTAMP | 创建时间 |
| 17 | update_time | timestamp | 19 | 0 | N | N | CURRENT_TIMESTAMP | 更新时间 |
| 编号 | 名称 | 数据类型 | 长度 | 小数位 | 允许空值 | 主键 | 默认值 | 说明 |
| 1 | merchant_users_id | int | 10 | 0 | N | Y | 注册用户ID | |
| 2 | user_name | varchar | 64 | 0 | Y | N | 用户姓名 | |
| 3 | user_gender | varchar | 64 | 0 | Y | N | 用户性别 | |
| 4 | mobile_phone_number | varchar | 16 | 0 | Y | N | 手机号码 | |
| 5 | identification_number | varchar | 255 | 0 | Y | N | 证件号码 | |
| 6 | examine_state | varchar | 16 | 0 | N | N | 已通过 | 审核状态 |
| 7 | user_id | int | 10 | 0 | N | N | 0 | 用户ID |
| 8 | create_time | datetime | 19 | 0 | N | N | CURRENT_TIMESTAMP | 创建时间 |
| 9 | update_time | timestamp | 19 | 0 | N | N | CURRENT_TIMESTAMP | 更新时间 |
| 编号 | 名称 | 数据类型 | 长度 | 小数位 | 允许空值 | 主键 | 默认值 | 说明 |
| 1 | notice_id | mediumint | 8 | 0 | N | Y | 公告id: | |
| 2 | title | varchar | 125 | 0 | N | N | 标题: | |
| 3 | content | longtext | 2147483647 | 0 | Y | N | 正文: | |
| 4 | create_time | timestamp | 19 | 0 | N | N | CURRENT_TIMESTAMP | 创建时间: |
| 5 | update_time | timestamp | 19 | 0 | N | N | CURRENT_TIMESTAMP | 更新时间: |
表participate_in_activities (参加活动)
| 编号 | 名称 | 数据类型 | 长度 | 小数位 | 允许空值 | 主键 | 默认值 | 说明 |
| 1 | participate_in_activities_id | int | 10 | 0 | N | Y | 参加活动ID | |
| 2 | registered_users | int | 10 | 0 | Y | N | 0 | 注册用户 |
| 3 | user_name | varchar | 64 | 0 | Y | N | 用户姓名 | |
| 4 | merchant_users | int | 10 | 0 | Y | N | 0 | 商家用户 |
| 5 | merchant_name | varchar | 64 | 0 | Y | N | 商家名称 | |
| 6 | merchant_activities | varchar | 64 | 0 | Y | N | 商家活动 | |
| 7 | activity_poster | varchar | 255 | 0 | Y | N | 活动海报 | |
| 8 | event_date | date | 10 | 0 | Y | N | 活动日期 | |
| 9 | end_date | date | 10 | 0 | Y | N | 结束日期 | |
| 10 | registration_remarks | text | 65535 | 0 | Y | N | 报名备注 | |
| 11 | examine_state | varchar | 16 | 0 | N | N | 未审核 | 审核状态 |
| 12 | examine_reply | varchar | 16 | 0 | Y | N | 审核回复 | |
| 13 | create_time | datetime | 19 | 0 | N | N | CURRENT_TIMESTAMP | 创建时间 |
| 14 | update_time | timestamp | 19 | 0 | N | N | CURRENT_TIMESTAMP | 更新时间 |
| 编号 | 名称 | 数据类型 | 长度 | 小数位 | 允许空值 | 主键 | 默认值 | 说明 |
| 1 | praise_id | int | 10 | 0 | N | Y | 点赞ID: | |
| 2 | user_id | int | 10 | 0 | N | N | 0 | 点赞人: |
| 3 | create_time | timestamp | 19 | 0 | N | N | CURRENT_TIMESTAMP | 创建时间: |
| 4 | update_time | timestamp | 19 | 0 | N | N | CURRENT_TIMESTAMP | 更新时间: |
| 5 | source_table | varchar | 255 | 0 | Y | N | 来源表: | |
| 6 | source_field | varchar | 255 | 0 | Y | N | 来源字段: | |
| 7 | source_id | int | 10 | 0 | N | N | 0 | 来源ID: |
| 8 | status | bit | 1 | 0 | N | N | 1 | 点赞状态:1为点赞,0已取消 |
| 编号 | 名称 | 数据类型 | 长度 | 小数位 | 允许空值 | 主键 | 默认值 | 说明 |
| 1 | purchase_records_id | int | 10 | 0 | N | Y | 购买记录ID | |
| 2 | registered_users | int | 10 | 0 | Y | N | 0 | 注册用户 |
| 3 | user_name | varchar | 64 | 0 | Y | N | 用户姓名 | |
| 4 | attraction_name | varchar | 64 | 0 | Y | N | 景点名称 | |
| 5 | classification_of_tourist_attractions | varchar | 64 | 0 | Y | N | 景点分类 | |
| 6 | guide_to_scenic_spots | varchar | 64 | 0 | Y | N | 景点攻略 | |
| 7 | tourist_attraction_routes | varchar | 64 | 0 | Y | N | 景点路线 | |
| 8 | attraction_services | varchar | 64 | 0 | Y | N | 景点服务 | |
| 9 | cost_price | varchar | 64 | 0 | Y | N | 费用价格 | |
| 10 | purchase_time | datetime | 19 | 0 | Y | N | 购买时间 | |
| 11 | purchase_notes | varchar | 64 | 0 | Y | N | 购买备注 | |
| 12 | entry_into_force_time | datetime | 19 | 0 | Y | N | 生效时间 | |
| 13 | examine_state | varchar | 16 | 0 | N | N | 未审核 | 审核状态 |
| 14 | examine_reply | varchar | 16 | 0 | Y | N | 审核回复 | |
| 15 | pay_state | varchar | 16 | 0 | N | N | 未支付 | 支付状态 |
| 16 | pay_type | varchar | 16 | 0 | Y | N | 支付类型: 微信、支付宝、网银 | |
| 17 | create_time | datetime | 19 | 0 | N | N | CURRENT_TIMESTAMP | 创建时间 |
| 18 | update_time | timestamp | 19 | 0 | N | N | CURRENT_TIMESTAMP | 更新时间 |
| 编号 | 名称 | 数据类型 | 长度 | 小数位 | 允许空值 | 主键 | 默认值 | 说明 |
| 1 | scenic_spot_users_id | int | 10 | 0 | N | Y | 商家用户ID | |
| 2 | user_name | varchar | 64 | 0 | Y | N | 用户姓名 | |
| 3 | merchant_name | varchar | 64 | 0 | Y | N | 商家名称 | |
| 4 | mobile_phone_number | varchar | 16 | 0 | Y | N | 手机号码 | |
| 5 | identification_number | varchar | 255 | 0 | Y | N | 证件号码 | |
| 6 | examine_state | varchar | 16 | 0 | N | N | 已通过 | 审核状态 |
| 7 | user_id | int | 10 | 0 | N | N | 0 | 用户ID |
| 8 | create_time | datetime | 19 | 0 | N | N | CURRENT_TIMESTAMP | 创建时间 |
| 9 | update_time | timestamp | 19 | 0 | N | N | CURRENT_TIMESTAMP | 更新时间 |
| 编号 | 名称 | 数据类型 | 长度 | 小数位 | 允许空值 | 主键 | 默认值 | 说明 |
| 1 | slides_id | int | 10 | 0 | N | Y | 轮播图ID: | |
| 2 | title | varchar | 64 | 0 | Y | N | 标题: | |
| 3 | content | varchar | 255 | 0 | Y | N | 内容: | |
| 4 | url | varchar | 255 | 0 | Y | N | 链接: | |
| 5 | img | varchar | 255 | 0 | Y | N | 轮播图: | |
| 6 | hits | int | 10 | 0 | N | N | 0 | 点击量: |
| 7 | create_time | timestamp | 19 | 0 | N | N | CURRENT_TIMESTAMP | 创建时间: |
| 8 | update_time | timestamp | 19 | 0 | N | N | CURRENT_TIMESTAMP | 更新时间: |
| 编号 | 名称 | 数据类型 | 长度 | 小数位 | 允许空值 | 主键 | 默认值 | 说明 |
| 1 | upload_id | int | 10 | 0 | N | Y | 上传ID | |
| 2 | name | varchar | 64 | 0 | Y | N | 文件名 | |
| 3 | path | varchar | 255 | 0 | Y | N | 访问路径 | |
| 4 | file | varchar | 255 | 0 | Y | N | 文件路径 | |
| 5 | display | varchar | 255 | 0 | Y | N | 显示顺序 | |
| 6 | father_id | int | 10 | 0 | Y | N | 0 | 父级ID |
| 7 | dir | varchar | 255 | 0 | Y | N | 文件夹 | |
| 8 | type | varchar | 32 | 0 | Y | N | 文件类型 |
| 编号 | 名称 | 数据类型 | 长度 | 小数位 | 允许空值 | 主键 | 默认值 | 说明 |
| 1 | user_id | mediumint | 8 | 0 | N | Y | 用户ID:[0,8388607]用户获取其他与用户相关的数据 | |
| 2 | state | smallint | 5 | 0 | N | N | 1 | 账户状态:[0,10](1可用|2异常|3已冻结|4已注销) |
| 3 | user_group | varchar | 32 | 0 | Y | N | 所在用户组:[0,32767]决定用户身份和权限 | |
| 4 | login_time | timestamp | 19 | 0 | N | N | CURRENT_TIMESTAMP | 上次登录时间: |
| 5 | phone | varchar | 11 | 0 | Y | N | 手机号码:[0,11]用户的手机号码,用于找回密码时或登录时 | |
| 6 | phone_state | smallint | 5 | 0 | N | N | 0 | 手机认证:[0,1](0未认证|1审核中|2已认证) |
| 7 | username | varchar | 16 | 0 | N | N | 用户名:[0,16]用户登录时所用的账户名称 | |
| 8 | nickname | varchar | 16 | 0 | Y | N | 昵称:[0,16] | |
| 9 | password | varchar | 64 | 0 | N | N | 密码:[0,32]用户登录所需的密码,由6-16位数字或英文组成 | |
| 10 | | varchar | 64 | 0 | Y | N | 邮箱:[0,64]用户的邮箱,用于找回密码时或登录时 | |
| 11 | email_state | smallint | 5 | 0 | N | N | 0 | 邮箱认证:[0,1](0未认证|1审核中|2已认证) |
| 12 | avatar | varchar | 255 | 0 | Y | N | 头像地址:[0,255] | |
| 13 | open_id | varchar | 255 | 0 | Y | N | 针对获取用户信息字段 | |
| 14 | create_time | timestamp | 19 | 0 | N | N | CURRENT_TIMESTAMP | 创建时间: |
| 15 | vip_level | varchar | 255 | 0 | Y | N | 会员等级 | |
| 16 | vip_discount | double | 11 | 2 | Y | N | 0.00 | 会员折扣 |
表user_group (用户组:用于用户前端身份和鉴权)
| 编号 | 名称 | 数据类型 | 长度 | 小数位 | 允许空值 | 主键 | 默认值 | 说明 |
| 1 | group_id | mediumint | 8 | 0 | N | Y | 用户组ID:[0,8388607] | |
| 2 | display | smallint | 5 | 0 | N | N | 100 | 显示顺序:[0,1000] |
| 3 | name | varchar | 16 | 0 | N | N | 名称:[0,16] | |
| 4 | description | varchar | 255 | 0 | Y | N | 描述:[0,255]描述该用户组的特点或权限范围 | |
| 5 | source_table | varchar | 255 | 0 | Y | N | 来源表: | |
| 6 | source_field | varchar | 255 | 0 | Y | N | 来源字段: | |
| 7 | source_id | int | 10 | 0 | N | N | 0 | 来源ID: |
| 8 | register | smallint | 5 | 0 | Y | N | 0 | 注册位置: |
| 9 | create_time | timestamp | 19 | 0 | N | N | CURRENT_TIMESTAMP | 创建时间: |
| 10 | update_time | timestamp | 19 | 0 | N | N | CURRENT_TIMESTAMP | 更新时间: |
第4章 关键模块的设计与实现
4.1前台用户模块
4.1.1登录模块
用户在登录界面输入账号+密码,点击“登录”按钮,系统在用户数据库表中会对管理员、用户的账号进行匹配,账号+密码正确的话,就会登录到系统中各个用户的主管理界面,否则提示对应的信息,返回到登录的界面,其主界面展示如下图4.1所示。

图4.1 登录界面图
登录代码如下:
@PostMapping("login")
public Map<String, Object> login(@RequestBody Map<String, String> data, HttpServletRequest httpServletRequest) {
log.info("[执行登录接口]");
String username = data.get("username");
String email = data.get("email");
String phone = data.get("phone");
String password = data.get("password");
List resultList = null;
QueryWrapper wrapper = new QueryWrapper<User>();
Map<String, String> map = new HashMap<>();
4.1.2注册模块
注册模块满足注册用户和商家用户两部分,当用户想要查询、管理相关信息,就必须进行登录,如果没有账号的话,在登录界面,点击“注册”按钮就会跳转到注册的界面,根据提示填写好注册信息,添加提交,注册的信息在数据库中就添加完成了,然后再输入填写好的账号和密码进行登录,其主界面展示如下图4.2所示。

图4.2 注册界面图
注册代码如下:
@PostMapping("register")
public Map<String, Object> signUp(HttpServletRequest request) throws IOException {
Map<String, String> query = new HashMap<>();
Map<String,Object> map = service.readBody(request.getReader());
query.put("username",String.valueOf(map.get("username")));
List list = service.selectBaseList(service.select(query, new HashMap<>()));
if (list.size()>0){
return error(30000, "用户已存在");
}
map.put("password",service.encryption(String.valueOf(map.get("password"))));
service.insert(map);
return success(1);
}
4.1.3首页界面
注册用户和商家用户登录系统后首先进入首页界面可查看轮播图、商家信息、活动信息、旅游公告、旅游资讯、商家信息推荐推荐,并可其他系统功能;例如可点击查看详情信息,并可对商家信息、活动信息、旅游资讯进行点赞、收藏和评论;其中商家信息推荐根据用户点击的类型的次数优先推荐。
同时注册用户还可以并购买商家商品和服务,参加商家活动,购买。
例如,首页主界面如下图所示。

图4.3 首页主界面界面图
例如,注册用户可查看发布的所有商家信息详情,对某一篇商家信息进行点赞,收藏和评论,并可点击购买操作。注册用户首页商家信息详情界面如下图所示。

图4.4 注册用户首页商家信息详情界面图
例如,注册用户可查看发布的所有活动信息详情,对某一篇活动信息进行点赞,收藏和评论,并可点击参加活动操作。注册用户首页活动信息详情界面如下图所示。

图4.5 注册用户首页活动信息详情界面图
例如,商家用户可查看发布的所有商家信息详情,对某一篇商家用户进行点赞,收藏和评论。商家用户首页商家用户详情界面如下图所示。

图4.6 商家用户首页商家信息详情界面图
4.1.4注册用户我的界面
注册用户可对自己的基本信息、收藏、参加活动、购买记录、售后服务、咨询问题等信息进行管控和查阅详情信息。例如,可在基本信息中修改自己的密码和资料;购买记录需经过管理员审核通过才可显示在我的购买记录界面中,可支付购买的商家商品和服务;可发起售后服务;可向商家提交的咨询问题。界面如下图所示。

图4.7 注册用户我的主界面图
4.1.5商家用户我的界面
商家用户可对自己的基本信息、收藏、商家信息、活动信息、参加活动、购买记录、售后服务、咨询问题等信息进行管控和查阅详情信息。例如,可在基本信息中修改自己的密码和资料;可添加发布商家信息和活动信息,经过管理员审核通过才可显示在系统前台首页界面中;回复注册用户提交的咨询问题。界面如下图所示。

图4.8 商家用户我的主界面图
4.2后台管理模块
4.2.1系统用户界面
管理员可对注册用户、商家用户和管理员等系统用户进行管控,包括进行增删改查操作,可点击查看详情。界面如下图所示。

图4.9系统用户界面图
4.2.2商家信息管理界面
管理员可查看所有商家信息,进行增改删查操作,支持景点名称、景点分类、景点攻略、审核状态搜索,可点击查看详情和查看评论,可对商家信息进行审核。界面如下图所示。

图4.10商家信息管理界面图
4.2.3活动信息管理界面
管理员可查看所有注册用户提交的活动信息,进行增改删查操作,支持商家名称、活动海报、商家活动、审核状态搜索,可点击查看详情和查看评论,可对活动信息进行审核。界面如下图所示。

图4.11活动信息管理详情界面图
4.2.4参加活动管理界面
管理员可查看所有购买记录信息,进行查询和删除操作,支持景点名称、景点分类、景点攻略、审核状态、支付状态搜索,可点击查看详情,可对购买记录信息进行审核,并可点击售后、支付操作。界面如下图所示。

图4.12参加活动管理详情界面图
4.2.5购买记录管理界面
管理员可查看所有购买记录信息,进行查询和删除操作,支持景点名称、景点分类、景点攻略、审核状态、支付状态搜索,可点击查看详情,可对购买记录信息进行审核,并可点击售后、支付操作。界面如下图所示。

图4.13购买记录管理界面图
4.2.6售后服务管理界面
管理员可查看所有售后服务信息,进行增改删查操作,支持景点名称、景点分类、景点攻略、审核状态搜索,可点击查看详情,可对售后服务信息进行审核,并可根据注册用户服务评分对商家用户的服务评星级。界面如下图所示。

图4.14售后服务管理详情界面图
4.2.7系统管理界面
管理员可对首页的轮播图进行管理,进行增删改查操作,支持标题搜索,可点击查看详情。界面如下图所示。

图4.15 系统管理界面图
4.2.8资源管理界面
管理员可对旅游资讯和资讯分类进行管理,进行增删改查操作,旅游资讯支持标题、标签、分类搜索,可点击查看详情和查看评论;资讯分类支持类型名称搜索。界面如下图所示。

图4.16资源管理界面图
4.2.9交流管理界面
管理员可对论坛和论坛分类进行管理,进行增删改查操作,论坛列表支持标题、标签、分类搜索,可点击查看详情和查看评论;论坛分类列表支持类型名称搜索,可点击查看详情。界面如下图所示。

图4.17交流管理界面图
第5章 系统测试
5.1系统测试目的
通过前面章节的介绍,我们可以看到自驾游资源共享平台已经完成了,但是能不能投入使用还是未知,因为在每个项目正式使用之前必须对开发的项目进行测试,如果不进行测试一旦投入使用可能会出现很多未可知的问题,比如使用人数太多导致系统瘫痪,比如某一功能存在bug信息填写错误等,这些错误将给使用者带来很多的困扰,甚至造成更大的损失,因此测试是项目投入使用的最后一步,为用户提供一个运行顺畅、完美的项目也就是我们进行最后测试的目的。
5.2系统部分测试
(1)登录测试
登录测试用例如下表所示。
表5-1 登录测试用例
| 测试用例编号 | YL_01 | |
| 测试用例名称 | 系统使用者登录 | |
| 测试用例描述 | 登录者正确输入账号、密码 | |
| 系统入口 | 浏览器 | |
| 步骤 | 预期结果 | 实际结果 |
| 输入正确的用户名、密码和验证码 | 提示“登录成功”,并进入系统 | 预期结果 |
| 输入错误的用户名、密码和验证码 | 提示“登录失败”,并返回登录界面 | 预期结果 |
| 不输入用户名、密码和验证码 | 提示“请输入完整” | 预期结果 |
注册测试用例如下表所示。
表5-2 注册测试用例
| 测试用例编号 | YL_02 | |
| 测试用例名称 | 系统使用者注册账号 | |
| 测试用例描述 | 使用者正确输入注册信息进行账号注册 | |
| 系统入口 | 浏览器 | |
| 步骤 | 预期结果 | 实际结果 |
| 正确输入系统不存在的注册信息 | 提示“注册成功” | 预期结果 |
| 输入系统已存在的注册信息 | 提示“注册失败”,并返回注册界面 | 预期结果 |
| 不输入注册信息的某一相关信息内容 | 提示“请输入完整” | 预期结果 |
(3)添加旅游资讯测试
添加旅游资讯测试用例如下表所示。
表5-3 添加旅游资讯测试用例
| 测试用例编号 | YL_04 | |
| 测试用例名称 | 系统使用者进行添加旅游资讯 | |
| 测试用例描述 | 使用者正确输入旅游资讯的相关信息内容 | |
| 系统入口 | 浏览器 | |
| 步骤 | 预期结果 | 实际结果 |
| 输入正确完整的旅游资讯的相关信息内容 | 提示“添加成功”,并进入系统 | 预期结果 |
| 不输入的旅游资讯的某一相关信息内容 | 提示“请输入完整” | 预期结果 |
(4)添加商家信息测试
添加商家信息测试用例如下表所示。
表5-4 添加商家信息测试用例
| 测试用例编号 | YL_04 | |
| 测试用例名称 | 系统使用者进行添加商家信息 | |
| 测试用例描述 | 使用者这正确输入商家信息的相关信息内容 | |
| 系统入口 | 浏览器 | |
| 步骤 | 预期结果 | 实际结果 |
| 输入正确完整的商家信息的相关信息内容 | 提示“添加成功”,并进入系统 | 预期结果 |
| 不输入的商家信息的某一相关信息内容 | 提示“请输入完整” | 预期结果 |
(5)添加活动信息测试
添加活动信息测试用例如下表所示。
表5-5 添加活动信息测试用例
| 测试用例编号 | YL_05 | |
| 测试用例名称 | 系统使用者进行添加活动信息 | |
| 测试用例描述 | 使用者这正确输入活动信息的相关信息内容 | |
| 系统入口 | 浏览器 | |
| 步骤 | 预期结果 | 实际结果 |
| 输入正确完整的活动信息的相关信息内容 | 提示“添加成功”,并进入系统 | 预期结果 |
| 不输入的活动信息的某一相关信息内容 | 提示“请输入完整” | 预期结果 |
5.3系统测试结果
通过编写自驾游资源共享平台的测试用例,已经检测完毕包括但(不限于以上测试)用户登录、注册、添加旅游资讯、添加商家信息、添加活动信息等多项功能模块测试,在对以上功能得测试过程中,发现了系统中的很多漏送并进行了完善,经过多人在线进行测试,系统完全可以正常运行,当然在后期的维护中系统将不断完善。
第6章 结 语
本文总结了自驾游资源共享平台开发背景与意义,主要研究内容,然后阐述了平台的具体业务需求,并根据平台需求对系统结构以及功能模块等进行了详细地设计,选择采用Java开发语言,利用SSM技术框架,采取MySQL数据库实现数据的储存和处理,通过互联网实现数据的交互,进行设计和实施系统,划分整个系统多个不同的功能模块。在分析系统功能需求时,对整个系统的总体架构以及功能模块等进行了分析,并选择合适的系统开发技术完成了对各个模块的开发工作。系统开发完成之后进行了部署,同时进行了系统的测试过程,通过测试证明了系统在功能以及性能等方面都达到了预期的要求,具有较高的稳定性与可靠性。
经过长时间的努力,我终于完成了本自驾游资源共享平台构建与实施。在此期间,我深入研究了系统开发中所涉及的相关知识,并且发现了自身的不足,从而更好地掌握了必要的应用技能,进一步的学习使我的知识储备更加丰富,最终完成了这项艰巨的任务。当面临挑战时,我会立即向老师寻求帮助,并利用专业的网络资源和论坛平台,以期望能够一步步地克服困境。系统设计过程不容易,你需要不断充实自己,有勇气克服困难。尽管系统开发的一些功能尚未完善,但我仍然会尽最大努力去改进,以便让用户体验更加出色。这次成功的尝试,让我感到无比欣慰,因为它是我第一次尝试,而且我会继续努力,打造出更加出色的系统。
同时,在本次项目中我也暴露了诸多问题。对于Java的编程知识有所欠缺,环境配置和算法上出现诸多问题,时常导致项目运行出错,或者目标的实现有问题。或者实现想法时算法未优化,使得代码冗长,程序运行不顺畅。
参考文献
[1]Keqin L ,Ailian B .Hospitality, home and life in the platform economies of tourism[J].Journal of Tourism and Cultural Change,2024,22(2):254-256.
[2]杨吉欢,李娟,陈洋鑫,等.“红色旅游”微信小程序的设计与实现[J].办公自动化,2024,29(04):78-80+35.
[3]刘方磊.基于SSM框架的旅游大数据分析系统设计与实现[J].中国新技术新产品,2023,(21):22-25.DOI:10.13612/j.cnki.cntp.2023.21.002.
[4]辛志亮,伍健.基于用户体验的文旅小程序界面设计研究[J].艺术家,2023,(10):45-47.
[5]王丽丹,陈萧.南太行八里沟景区智慧旅游服务设计路径探析[J].美与时代(城市版),2023,(10):113-115.
[6]陈禹霏,攸小瑾.“旅行健康指引”小程序开发及应用[J].科技资讯,2023,21(19):47-51.DOI:10.16661/j.cnki.1672-3791.2305-5042-0659.
[7]朱乔裕,孙浩天,陈刘炜,等.基于微信小程序的智慧旅游城市设计与实现[J].电子制作,2023,31(13):53-57.DOI:10.16589/j.cnki.cn11-3571/tn.2023.13.018.
[8]Wang Z .Research on self-driving tour path planning method based on collaborative edge computing[J].International Journal of Information and Communication Technology,2023,22(1):89-104.
[9]鲍克端,任立向,陈双双,等.基于数字化技术的温州红色旅游云平台方案设计研究[J].旅游纵览,2022,(14):183-186.
[10]钟庆伟,颜璐.智慧旅游体系下自驾游交互平台构建[J].福建电脑,2022,38(06):87-90.DOI:10.16707/j.cnki.fjpc.2022.06.022.
[11]谢红博,张伟建,张晓晶.旅游心得分享平台的研究与设计[J].现代信息科技,2022,6(10):21-24.DOI:10.19850/j.cnki.2096-4706.2022.10.004.
[12]李正安.自驾游驿站服务体系和产品设计研究[D].北京工业大学,2021.DOI:10.26935/d.cnki.gbjgu.2021.000341.
[13]Dinara I ,李旭芳 .中国旅游电子商务发展现状分析[J].物流科技,2021,44(05):79-80+83.DOI:10.13714/j.cnki.1002-3100.2021.05.020.
[14]王家明,李湘.基于大数据分析的新疆智慧旅游网站的设计与实现[J].电脑知识与技术,2021,17(03):129-130+133.DOI:10.14004/j.cnki.ckt.2021.0151.
[15]吴爱云,黄东霞.吉林省文化旅游资源大数据服务平台建设研究[J].图书馆学研究,2020,(24):14-21.DOI:10.15941/j.cnki.issn1001-0424.2020.24.003.
[16]依来阿支,钟美玲.基于SSM的四川入境旅游市场结构研究[J].技术与市场,2020,27(07):136-140.
[17]董春华,麻朝光,王冠华,等.智慧旅游路线规划平台建设应用[J].天津城建大学学报,2020,26(01):56-59.DOI:10.19479/j.2095-719x.2001056.
[18]张卓业,宁丽娟,林玉荣.旅游资源信息服务平台开发及其应用研究[J].现代营销(信息版),2019,(07):104-105.
[19]燕慧敏.基于Android的掌上自驾游服务系统的设计与实现[D].北京交通大学,2019.DOI:10.26944/d.cnki.gbfju.2019.000003.
[20]杨频.湘西民族传统体育文化旅游资源共建共享平台建设的研究[J].佳木斯职业学院学报,2019,(03):154-155.
结束语
首先,我要感谢我的论文指导老师。在论文完成的整个过程中,指导老师始终给予我无微不至的关爱与指导。在论文写作的过程中,导师那耐心细致的指导,以及提出的具有建设性的意见,都给予了我极大的帮助,让我受益匪浅。导师严谨的治学态度、敬业精神以及高水平的教学能力,都给我树立了追求卓越的典范,这对我以后的人生道路和学业成就都产生了极大的积极影响。
此外,我还要感谢我班的同学们,他们既是我的同窗好友,又是我的良师益友。正是由于你们的支持和关怀,使得我在大学期间的学习和生活都变得异常充实。感谢那些在大学期间给予我帮助的所有老师和同学们,是你们给予了我在学业道路上的前进动力。
当然,我也不能忘记我的父母,是他们用无私的爱抚养我成人。你们的养育之恩我将永生难忘,将来我一定会用我的成绩回报你们。在成长的道路上,我会不断努力,不负众望,用实际行动来回报你们对我的期望。
总之,在这篇论文中,我要感谢所有给予我帮助的人,包括指导老师、同学们、家人和朋友们。是你们的支持与关爱,让我在学术和个人生活中取得了优异的成绩。我会珍惜这份感恩之情,将这份力量用于学习和未来的生活中,不断追求卓越,成为一个更加优秀的人。
免费领取项目源码,请关注❤点赞收藏并私信博主,谢谢-
1701

被折叠的 条评论
为什么被折叠?



