基于web的园区管理系统的设计与实现
摘 要
本文详细阐述了一个基于Web的园区管理系统的设计与实现过程。该系统整合了园区信息管理、企业入驻管理、费用配置管理、意向合同管理、合同变更管理、退租信息管理、账单清算管理、商品类型管理、服务类型管理以及企业服务管理等核心功能,为园区提供了一个全面、高效的管理解决方案。
在系统设计方面,该系统采用了模块化、层次化的架构,将不同功能模块进行清晰划分。Spring Boot框架的自动配置和依赖注入特性被充分利用,简化了模块间的交互和整合过程,提高了系统的可维护性和可扩展性。
在系统实现过程中,Spring Boot框架的丰富工具和库,如Spring Data JPA、Spring Security等,被有效应用。这些工具简化了对数据库的高效访问、用户权限的精细控制以及系统的安全防护。同时,前后端分离的开发模式得以实现,前端采用Vue.js等框架,提高了系统的整体性能和用户体验。
最终实现的园区管理系统功能全面、性能稳定、易于维护。该系统不仅满足了园区管理者的各项管理需求,也为企业提供了便捷、高效的服务体验。实际应用表明,该系统在提高园区管理效率、优化资源配置、促进企业发展等方面发挥了积极作用。
本文的研究和实现过程展示了Spring Boot框架在复杂Web系统开发中的优势和应用价值,为类似系统的开发提供了有益的参考和借鉴。
关键词:园区管理系统;Java;Spring Boot框架
Design and implementation of a web-based park management system
Abstract
This article elaborates on the design and implementation process of a web-based park management system. This system integrates core functions such as park information management, enterprise settlement management, cost configuration management, intention contract management, contract change management, lease termination information management, bill settlement management, product type management, service type management, and enterprise service management, providing a comprehensive and efficient management solution for the park.
In terms of system design, the system adopts a modular and hierarchical architecture, which clearly divides different functional modules. The automatic configuration and dependency injection features of the Spring Boot framework are fully utilized, simplifying the interaction and integration process between modules, and improving the maintainability and scalability of the system.
During the system implementation process, the rich tools and libraries of the Spring Boot framework, such as Spring Data JPA, Spring Security, etc., were effectively applied. These tools simplify efficient access to databases, fine control of user permissions, and system security protection. At the same time, the development mode of front-end and back-end separation has been implemented, and the front-end adopts frameworks such as Vue.js, which improves the overall performance and user experience of the system.
The final park management system is fully functional, stable in performance, and easy to maintain. This system not only meets the various management needs of park managers, but also provides convenient and efficient service experiences for enterprises. Practical applications have shown that the system has played a positive role in improving park management efficiency, optimizing resource allocation, and promoting enterprise development.
The research and implementation process of this article demonstrates the advantages and application value of the Spring Boot framework in complex web system development, providing useful reference and inspiration for the development of similar systems.
Key words:Park management system; Java; Spring Boot framework
目 录
第1章 绪论
1.1研究背景与意义
随着全球化和城市化的深入推进,园区作为经济活动的重要载体,其管理需求日益复杂和多样化。传统的园区管理方式,如依赖纸质文档、人工操作和分散的信息系统,已经难以适应现代园区的发展需求。特别是在园区信息管理、企业入驻管理、费用配置管理、意向合同管理、合同变更管理、退租信息管理、账单清算管理、商品类型管理、服务类型管理以及企业服务管理等方面,传统的管理方式显得捉襟见肘。
因此,基于Web的园区管理系统的设计与实现应运而生。该系统利用先进的Web技术和信息化手段,为园区管理提供了全新的解决方案。它打破了传统管理方式的局限,实现了信息的实时更新和共享,减少了人工操作和重复劳动,大大提高了园区管理的工作效率。同时,该系统通过自动化的数据处理和流程管理,降低了人为错误和失误的风险,提高了管理的准确性和可靠性。
此外,基于Web的园区管理系统还能够实现对园区内各种资源的集中管理和优化配置。它不仅能够更好地满足园区内企业的需求,提高资源的利用效率,还能够提升园区的整体竞争力。通过意向合同管理、合同变更管理、退租信息管理和账单清算管理等功能,该系统还能够实现对园区内合同和财务的全面管理,规范合同管理流程,降低合同风险,提高财务管理的透明度和效率。
更重要的是,该系统还能够为企业提供更加便捷、高效的服务。通过商品类型管理、服务类型管理以及企业服务管理等功能,系统能够为企业提供个性化的服务支持,满足企业多样化的需求。这不仅有助于提升园区的服务质量和企业的满意度,还能够促进园区的创新和发展。
综上所述,基于Web的园区管理系统的设计与实现具有重要的研究意义和应用价值。它不仅提升了园区的管理效率和服务质量,还推动了园区的信息化和智能化发展。这对于现代园区的建设和管理具有重要的现实意义和长远影响,为园区的可持续发展提供了有力支持。
1.2国内外研究现状
国内研究现状
近年来,随着国内信息化建设的不断推进,基于Web的园区管理系统在国内得到了广泛的关注和应用。越来越多的园区开始认识到信息化管理的重要性,并积极引入先进的园区管理系统来提升管理效率和服务水平。
国内的研究主要集中在系统的功能模块设计、系统架构优化、数据库性能提升等方面。一些园区管理系统已经实现了园区信息管理、企业入驻管理、费用配置管理等功能,并采用了模块化、层次化的架构来提高系统的可扩展性和可维护性。同时,国内的研究还注重系统的安全性和稳定性,通过采用多重身份验证、数据备份和恢复等手段来确保系统数据的安全可靠。
此外,随着云计算、大数据等技术的快速发展,国内的园区管理系统也开始向云端迁移,实现了数据的集中存储和共享,进一步提高了系统的性能和可扩展性。
国外研究现状
相比国内,国外在基于Web的园区管理系统的研究与应用方面更为成熟。一些发达国家早在上世纪末就开始探索园区信息化管理,积累了丰富的经验和技术积累。
国外的园区管理系统不仅实现了基本的园区管理功能,还引入了智能化、自动化的管理理念和技术手段。例如,通过采用物联网技术,实现对园区内设备、环境的实时监控和智能控制;通过采用人工智能技术,实现对园区内数据的智能分析和预测,为园区管理者提供更为精准的决策支持。
同时,国外的园区管理系统还注重用户体验和服务质量,通过优化系统界面设计、提高系统响应速度等手段,为用户提供更为便捷、高效的服务体验。
综上所述,基于Web的园区管理系统的设计与实现在国内外都受到了广泛的关注和应用。虽然国内的研究和应用相对较晚,但在不断的技术创新和实践探索中,国内的研究已经取得了一定的成果,并逐步向国际先进水平靠拢。
1.3论文组成结构
根据市场调研得到的信息数据,结合国内外前沿研究,利用相关系统开发和设计方法,最终设计出基于web的园区管理系统。
本文共有七章,如下所示。
第一章概述了基于web的园区管理系统的研究背景和意义;精炼地总结了国内外研究情况和未来的研究趋势,最后给出了论文的组成结构。
第二章简要对系统各业务流程进行需求分析、可行性分析。
第三章对基于web的园区管理系统进行设计。
第四章对基于web的园区管理系统进行实现,并贴出相关页面截图,语言描述出具体功能实现的操作方法。
第五章对基于web的园区管理系统采用测试用例的方式来对一些主要功能模块测试,最后得出测试结果。
第六章总结全文并对未来的研究做出展望。
第2章 系统分析
2.1可行性分析
在软件开发的过程中系统的可行性分析是必不可少的,可行性的研究就是评估问题是否能得到解决并且是要以最少的时间和最少的代价来解决。为实现上面的目标还要必须考虑到解决这些问题的方法的优点和缺点,还要考虑到实现了这些系统规模的开发带来的经济效益。这里可以用技术的可行性,操作的可行性,经济的可行性对我们的系统进行可行性的研究。基于web的园区管理系统的可行性分析如下所示:
2.1.1技术可行性
基于Web的园区管理系统的设计与实现采用Spring Boot框架在技术上是完全可行的。Spring Boot以其简洁、快速和高效的特性,为Web应用的开发提供了强大的支持。它简化了应用的配置和部署过程,通过自动配置和依赖注入等特性,减少了开发者的重复劳动,提高了开发效率。同时,Spring Boot还集成了大量常用的工具和库,如Spring Data JPA、Spring Security等,这些工具和库为系统的数据库访问、权限控制、安全防护等方面提供了强大的支持。因此,采用Spring Boot框架开发基于Web的园区管理系统,在技术上是完全可行的,并且有望提高系统的开发效率、稳定性和可扩展性。
2.1.2经济可行性
基于Web的园区管理系统采用Spring Boot框架进行设计与实现,在经济上也是完全可行的。Spring Boot框架是开源的,这意味着企业无需支付高昂的许可费用,从而降低了开发成本。Spring Boot简化了开发过程,提高了开发效率,这有助于减少开发周期,进一步控制项目成本。此外,Spring Boot的模块化设计使得系统易于维护和扩展,这有助于延长系统的使用寿命,减少未来可能的升级和维护成本。因此,从经济角度来看,采用Spring Boot框架开发基于Web的园区管理系统是一种高效、低成本的解决方案,对于园区管理者和企业来说,这是一个具有吸引力的选择。
2.1.3操作可行性
本系统是基于浏览器和服务器的基于web的园区管理系统,系统开发完成之后用户只需要在浏览器中输入正确的URL地址即可进行访问。本系统的前台页面简单明了,在没有操作指导的情况下也可以进行操作,无论是系统管理员还是用户在页面中所有的操作都是在浏览器中完成的,因此只要电脑在有网络的情况下,打开浏览器都能操作。而且在使用之前也不用进行相关的环境配置,因此本系统方便、简单、易于使用,所以该系统是容易并且可操作的。
2.2需求分析
在着手设计和实现基于Web的园区管理系统之前,我们进行了深入的需求分析和用户调研,以确保系统能够精准地满足园区管理者、企业和员工的实际需求与期望。
明确业务需求:通过与园区管理者、企业代表的深入交流,我们了解到园区管理涉及众多复杂且关键的环节,如园区信息管理、企业入驻管理、费用配置管理、意向合同管理、合同变更管理、退租信息管理、账单清算管理、商品类型管理、服务类型管理、企业服务管理、系统管理、网站公告管理、资源管理等。每个环节都需要高效、准确地处理大量数据和信息,以确保园区的正常运营和高效管理。
系统性能与稳定性:园区管理系统作为园区运营的核心支撑,必须具备卓越的性能和稳定性。系统需要能够处理高并发请求,保证数据实时更新和同步,同时能够抵御网络攻击和数据泄露等安全威胁,确保园区运营的安全和稳定。
界面友好与易用性:考虑到园区管理者和企业的计算机技能水平不一,我们在界面设计上追求简洁、直观、易操作。通过提供友好的用户交互界面和清晰的操作指引,降低用户的学习成本,提升系统的易用性和用户体验。
数据整合与共享:园区管理系统需要整合园区内各部门的数据和信息,实现数据共享和互通。通过数据整合,可以提高数据的一致性和准确性,为管理者提供全面的决策支持,同时也有助于提升园区内各部门之间的协作效率和沟通效果。
扩展性与可定制性:随着园区规模的不断扩大和管理需求的不断变化,系统需要具备良好的扩展性和可定制性。通过模块化设计和灵活的配置选项,系统可以适应不同规模和需求的园区,并能够根据未来发展的需要轻松进行功能扩展和定制。
综上所述,基于Web的园区管理系统的设计与实现旨在通过技术手段解决园区管理中的实际问题,提升园区的管理效率和服务质量。我们期待这一系统能够为园区管理者、企业和员工带来实质性的改进,推动园区的智能化、高效化运营。
2.3性能分析
基于Web的园区管理系统作为现代化园区管理的核心工具,其性能表现对于园区的整体运营效率和服务质量具有至关重要的作用。以下是对该系统性能的分析:
高效性:该系统以Spring Boot为后端框架,利用其高效的处理能力和简洁的编程模型,确保了系统在处理各种管理任务时的快速响应。无论是园区信息、设施维护还是合同变更,系统都能迅速完成相关操作,减少了用户的等待时间。
稳定性:通过严格的测试和验证,该系统在面对高并发、大数据量等复杂场景时表现出色,确保了园区运营的顺畅进行。即使在高峰时段,系统也能保持稳定的运行状态,避免了因系统崩溃或故障而导致的服务中断。
可扩展性:随着园区规模的扩大和管理需求的增加,该系统能够轻松地进行功能扩展和模块升级。其开放式的架构和易扩展的设计,使得系统能够随时适应新的管理需求,确保园区管理的持续创新和发展。
易用性:通过友好的用户界面和直观的操作流程,该系统大大降低了用户的学习成本,提升了系统的易用性。无论是园区管理者还是企业用户,都能快速上手并熟练使用该系统,从而提高了整体的工作效率。
安全性:系统具备严格的安全防护措施,包括数据加密、用户身份验证、权限控制等,确保园区管理的数据安全和信息安全。同时,通过与其他安全设备的联动,如摄像头、道闸等,实现了对园区安全的实时监控和预警。
综上所述,基于Web的园区管理系统在性能表现上展现出了高效、稳定、可扩展、易用和安全等多方面的优势。这些优势共同为园区的现代化管理提供了有力的技术支持,推动了园区的持续发展和进步。
2.4系统用例分析
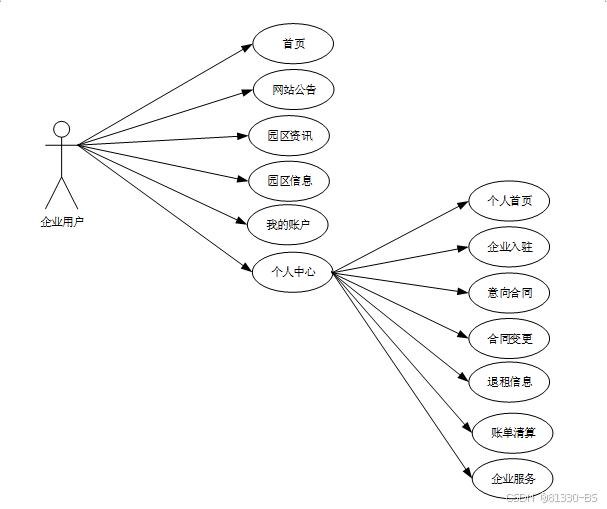
基于web的园区管理系统的完整UML用例图分别是图2-1和图2-2,在参与者上包括企业用户和管理员。
企业用户角色的用例包括首页、网站公告、园区资讯、园区信息、我的账户、个人中心(个人首页、企业入驻、意向合同、合同变更、退租信息、账单清算、企业服务)。
企业用户角色用例如图2-1所示。

图2-1企业用户用例图
管理员角色的用例包括后台首页、系统用户、园区信息管理、企业入驻管理、费用配置管理、意向合同管理、合同变更管理、退租信息管理、账单清算管理、商品类型管理、服务类型管理、企业服务管理、系统管理、网站公告管理、资源管理。
管理员角色用例如图2-2所示。

图2-2管理员用例图
2.5系统流程分析
(1)增加数据流程
系统中的所有用户(管理员、企业用户)都可以实现增加数据功能,图2-3显示的就是在增加数据时的流程。

图2-3增加数据流程图
(2)修改数据流程
在录入系统信息的时候如果信息有错,可以对系统中的数据进行编辑。图2-4显示的就是修改数据的流程。

图2-4修改数据流程图
(3)删除数据流程
在系统中经常会出现一些过期的数据,那就可以直接删除这些数据,图2-5就是删除数据时的流程图。

图2-5删除数据流程图
第3章 系统设计
3.1系统架构设计
由于本系统在逻辑事务处理方面对数据库的操作比较频繁所以系统在底层连接数据库时并没有使用原生的JDBC,而是把JDBC进行了封装,封装之后相当于一个连接数据库的工具DB UTIL,这样使用起来会更加方便而且这样进行封装还可以降低系统中代码的冗余,当我们需要连接和使用数据库时只需要调用这个工具里面的一个方法就可以了。而且通过封装可以把对数据库的操作独立起来,当需要连接不同种类的数据库时只需要加以修改就可以达到目的。
DAO层本来并无这个类,它只是java中MVC构造里的一个model概念,主要就是里面的一些方法,而这些方法就是用来访问数据库的方法。我们在软件开发时DAO层我们一般都放接口和接口的实现类,用于来规范实现类的我们叫它接口,实现类重点用于对数据库的操纵。
MVC是一种系统研发的关键模型,M是Model模型,它是系统内部关键程序运行的核心,主要进行对数据库的各种操作。视图View是V也叫做视图,主要的作用是对一些数据进行显示。控制器Controller 是C执行从View的视图层来读取数据,然后控制用户的输入。
系统架构如下图所示。

图3-1系统架构图
3.2系统功能结构
进入系统后首先要进行登录,验证你的身份,赋予你不同的权限。当你成功登录后,页面会有多个板块,分别是后台首页、系统用户、园区信息管理、企业入驻管理、费用配置管理、意向合同管理、合同变更管理、退租信息管理、账单清算管理、商品类型管理、服务类型管理、企业服务管理、系统管理、网站公告管理、资源管理。里面界面简单易懂,根据标示可以直接进行方便快捷的操作。
系统功能结构图如下所示。

图3-2系统功能结构图
3.3数据库设计
一个好的系统它的后台数据库一定要考虑的全面,这和我们建造房子一个概念,房子不是随心所欲建起来的,一切都是在合理设计的基础是实现的,地基打牢固了房子才能建的更高。数据库如果设计的很合理,而且每个方面都能考虑到了那么这个系统才能不会出现大的问题。
一个好的数据库可以关系到程序开发的优劣,数据库设计离不开表结构的设计,还有表与表之间的联系,以及系统开发需要设计的数据表内容等信息。在进行数据库设计期间,要结合实际情况来对数据库进行针对性的开发设计。
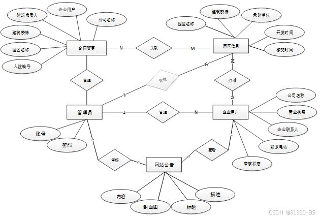
3.3.1数据库E-R图设计
本基于web的园区管理系统采用的是mysql数据库,数据存储快,因为基于web的园区管理系统,主要的就是对信息的管理,信息内容比较多,这就需要好好的设计一个好的数据库,分类要清楚,不能添加信息的时候,造成信息太过混乱,设计好的数据库首先就需要先把各个实体之间的关系表达明确,
系统的主要实体间关系E-R图如下图所示。

图3-3系统E-R图
3.3.2逻辑结构设计
此环节把概念转变成数据。由于整个数据库所处理的信息过多,就只展示以下几个表。
| 编号 | 名称 | 数据类型 | 长度 | 小数位 | 允许空值 | 主键 | 默认值 | 说明 |
| 1 | token_id | int | 10 | 0 | N | Y | 临时访问牌ID | |
| 2 | token | varchar | 64 | 0 | Y | N | 临时访问牌 | |
| 3 | info | text | 65535 | 0 | Y | N | ||
| 4 | maxage | int | 10 | 0 | N | N | 2 | 最大寿命:默认2小时 |
| 5 | create_time | timestamp | 19 | 0 | N | N | CURRENT_TIMESTAMP | 创建时间: |
| 6 | update_time | timestamp | 19 | 0 | N | N | CURRENT_TIMESTAMP | 更新时间: |
| 7 | user_id | int | 10 | 0 | N | N | 0 | 用户编号: |
| 编号 | 名称 | 数据类型 | 长度 | 小数位 | 允许空值 | 主键 | 默认值 | 说明 |
| 1 | article_id | mediumint | 8 | 0 | N | Y | 文章id:[0,8388607] | |
| 2 | title | varchar | 125 | 0 | N | Y | 标题:[0,125]用于文章和html的title标签中 | |
| 3 | type | varchar | 64 | 0 | N | N | 0 | 文章分类:[0,1000]用来搜索指定类型的文章 |
| 4 | hits | int | 10 | 0 | N | N | 0 | 点击数:[0,1000000000]访问这篇文章的人次 |
| 5 | praise_len | int | 10 | 0 | N | N | 0 | 点赞数 |
| 6 | create_time | timestamp | 19 | 0 | N | N | CURRENT_TIMESTAMP | 创建时间: |
| 7 | update_time | timestamp | 19 | 0 | N | N | CURRENT_TIMESTAMP | 更新时间: |
| 8 | source | varchar | 255 | 0 | Y | N | 来源:[0,255]文章的出处 | |
| 9 | url | varchar | 255 | 0 | Y | N | 来源地址:[0,255]用于跳转到发布该文章的网站 | |
| 10 | tag | varchar | 255 | 0 | Y | N | 标签:[0,255]用于标注文章所属相关内容,多个标签用空格隔开 | |
| 11 | content | longtext | 2147483647 | 0 | Y | N | 正文:文章的主体内容 | |
| 12 | img | varchar | 255 | 0 | Y | N | 封面图 | |
| 13 | description | text | 65535 | 0 | Y | N | 文章描述 |
| 编号 | 名称 | 数据类型 | 长度 | 小数位 | 允许空值 | 主键 | 默认值 | 说明 |
| 1 | type_id | smallint | 5 | 0 | N | Y | 分类ID:[0,10000] | |
| 2 | display | smallint | 5 | 0 | N | N | 100 | 显示顺序:[0,1000]决定分类显示的先后顺序 |
| 3 | name | varchar | 16 | 0 | N | N | 分类名称:[2,16] | |
| 4 | father_id | smallint | 5 | 0 | N | N | 0 | 上级分类ID:[0,32767] |
| 5 | description | varchar | 255 | 0 | Y | N | 描述:[0,255]描述该分类的作用 | |
| 6 | icon | text | 65535 | 0 | Y | N | 分类图标: | |
| 7 | url | varchar | 255 | 0 | Y | N | 外链地址:[0,255]如果该分类是跳转到其他网站的情况下,就在该URL上设置 | |
| 8 | create_time | timestamp | 19 | 0 | N | N | CURRENT_TIMESTAMP | 创建时间: |
| 9 | update_time | timestamp | 19 | 0 | N | N | CURRENT_TIMESTAMP | 更新时间: |
| 编号 | 名称 | 数据类型 | 长度 | 小数位 | 允许空值 | 主键 | 默认值 | 说明 |
| 1 | auth_id | int | 10 | 0 | N | Y | 授权ID: | |
| 2 | user_group | varchar | 64 | 0 | Y | N | 用户组: | |
| 3 | mod_name | varchar | 64 | 0 | Y | N | 模块名: | |
| 4 | table_name | varchar | 64 | 0 | Y | N | 表名: | |
| 5 | page_title | varchar | 255 | 0 | Y | N | 页面标题: | |
| 6 | path | varchar | 255 | 0 | Y | N | 路由路径: | |
| 7 | position | varchar | 32 | 0 | Y | N | 位置: | |
| 8 | mode | varchar | 32 | 0 | N | N | _blank | 跳转方式: |
| 9 | add | tinyint | 3 | 0 | N | N | 1 | 是否可增加: |
| 10 | del | tinyint | 3 | 0 | N | N | 1 | 是否可删除: |
| 11 | set | tinyint | 3 | 0 | N | N | 1 | 是否可修改: |
| 12 | get | tinyint | 3 | 0 | N | N | 1 | 是否可查看: |
| 13 | field_add | text | 65535 | 0 | Y | N | 添加字段: | |
| 14 | field_set | text | 65535 | 0 | Y | N | 修改字段: | |
| 15 | field_get | text | 65535 | 0 | Y | N | 查询字段: | |
| 16 | table_nav_name | varchar | 500 | 0 | Y | N | 跨表导航名称: | |
| 17 | table_nav | varchar | 500 | 0 | Y | N | 跨表导航: | |
| 18 | option | text | 65535 | 0 | Y | N | 配置: | |
| 19 | create_time | timestamp | 19 | 0 | N | N | CURRENT_TIMESTAMP | 创建时间: |
| 20 | update_time | timestamp | 19 | 0 | N | N | CURRENT_TIMESTAMP | 更新时间: |
| 编号 | 名称 | 数据类型 | 长度 | 小数位 | 允许空值 | 主键 | 默认值 | 说明 |
| 1 | bill_clearing_id | int | 10 | 0 | N | Y | 账单清算ID | |
| 2 | entry_number | varchar | 64 | 0 | Y | N | 入驻编号 | |
| 3 | park_name | varchar | 64 | 0 | Y | N | 园区名称 | |
| 4 | building_buildings | varchar | 64 | 0 | Y | N | 建筑楼栋 | |
| 5 | building_manager | varchar | 64 | 0 | Y | N | 建筑负责人 | |
| 6 | enterprise_users | int | 10 | 0 | Y | N | 0 | 企业用户 |
| 7 | company_name | varchar | 64 | 0 | Y | N | 公司名称 | |
| 8 | enterprise_contact_person | varchar | 64 | 0 | Y | N | 企业联系人 | |
| 9 | contact_phone_number | varchar | 64 | 0 | Y | N | 联系电话 | |
| 10 | application_time | datetime | 19 | 0 | Y | N | 申请时间 | |
| 11 | reason_for_application | varchar | 64 | 0 | Y | N | 申请缘由 | |
| 12 | termination_time | varchar | 64 | 0 | Y | N | 退租时间 | |
| 13 | building_area | varchar | 64 | 0 | Y | N | 建筑区域 | |
| 14 | lease_period | varchar | 64 | 0 | Y | N | 租赁周期 | |
| 15 | square_charge | varchar | 64 | 0 | Y | N | 平方收费 | |
| 16 | park_area | int | 10 | 0 | Y | N | 0 | 园区面积 |
| 17 | total_amount | varchar | 64 | 0 | Y | N | 合计金额 | |
| 18 | payment_instructions | text | 65535 | 0 | Y | N | 缴费说明 | |
| 19 | pay_state | varchar | 16 | 0 | N | N | 未支付 | 支付状态 |
| 20 | pay_type | varchar | 16 | 0 | Y | N | 支付类型: 微信、支付宝、网银 | |
| 21 | create_time | datetime | 19 | 0 | N | N | CURRENT_TIMESTAMP | 创建时间 |
| 22 | update_time | timestamp | 19 | 0 | N | N | CURRENT_TIMESTAMP | 更新时间 |
| 编号 | 名称 | 数据类型 | 长度 | 小数位 | 允许空值 | 主键 | 默认值 | 说明 |
| 1 | collect_id | int | 10 | 0 | N | Y | 收藏ID: | |
| 2 | user_id | int | 10 | 0 | N | N | 0 | 收藏人ID: |
| 3 | source_table | varchar | 255 | 0 | Y | N | 来源表: | |
| 4 | source_field | varchar | 255 | 0 | Y | N | 来源字段: | |
| 5 | source_id | int | 10 | 0 | N | N | 0 | 来源ID: |
| 6 | title | varchar | 255 | 0 | Y | N | 标题: | |
| 7 | img | varchar | 255 | 0 | Y | N | 封面: | |
| 8 | create_time | timestamp | 19 | 0 | N | N | CURRENT_TIMESTAMP | 创建时间: |
| 9 | update_time | timestamp | 19 | 0 | N | N | CURRENT_TIMESTAMP | 更新时间: |
| 编号 | 名称 | 数据类型 | 长度 | 小数位 | 允许空值 | 主键 | 默认值 | 说明 |
| 1 | comment_id | int | 10 | 0 | N | Y | 评论ID: | |
| 2 | user_id | int | 10 | 0 | N | N | 0 | 评论人ID: |
| 3 | reply_to_id | int | 10 | 0 | N | N | 0 | 回复评论ID:空为0 |
| 4 | content | longtext | 2147483647 | 0 | Y | N | 内容: | |
| 5 | nickname | varchar | 255 | 0 | Y | N | 昵称: | |
| 6 | avatar | varchar | 255 | 0 | Y | N | 头像地址:[0,255] | |
| 7 | create_time | timestamp | 19 | 0 | N | N | CURRENT_TIMESTAMP | 创建时间: |
| 8 | update_time | timestamp | 19 | 0 | N | N | CURRENT_TIMESTAMP | 更新时间: |
| 9 | source_table | varchar | 255 | 0 | Y | N | 来源表: | |
| 10 | source_field | varchar | 255 | 0 | Y | N | 来源字段: | |
| 11 | source_id | int | 10 | 0 | N | N | 0 | 来源ID: |
| 编号 | 名称 | 数据类型 | 长度 | 小数位 | 允许空值 | 主键 | 默认值 | 说明 |
| 1 | contract_amendment_id | int | 10 | 0 | N | Y | 合同变更ID | |
| 2 | entry_number | varchar | 64 | 0 | N | N | 入驻编号 | |
| 3 | park_name | varchar | 64 | 0 | Y | N | 园区名称 | |
| 4 | building_buildings | varchar | 64 | 0 | Y | N | 建筑楼栋 | |
| 5 | building_manager | varchar | 64 | 0 | Y | N | 建筑负责人 | |
| 6 | enterprise_users | int | 10 | 0 | Y | N | 0 | 企业用户 |
| 7 | company_name | varchar | 64 | 0 | Y | N | 公司名称 | |
| 8 | enterprise_contact_person | varchar | 64 | 0 | Y | N | 企业联系人 | |
| 9 | contact_phone_number | varchar | 64 | 0 | Y | N | 联系电话 | |
| 10 | application_time | datetime | 19 | 0 | Y | N | 申请时间 | |
| 11 | reason_for_application | varchar | 64 | 0 | Y | N | 申请缘由 | |
| 12 | building_area | varchar | 64 | 0 | Y | N | 建筑区域 | |
| 13 | lease_period | varchar | 64 | 0 | Y | N | 租赁周期 | |
| 14 | square_charge | varchar | 64 | 0 | Y | N | 平方收费 | |
| 15 | park_area | int | 10 | 0 | Y | N | 0 | 园区面积 |
| 16 | total_amount | varchar | 64 | 0 | Y | N | 合计金额 | |
| 17 | change_request | datetime | 19 | 0 | Y | N | 变更申请 | |
| 18 | reason_for_change | text | 65535 | 0 | Y | N | 变更缘由 | |
| 19 | examine_state | varchar | 16 | 0 | N | N | 未审核 | 审核状态 |
| 20 | examine_reply | varchar | 16 | 0 | Y | N | 审核回复 | |
| 21 | create_time | datetime | 19 | 0 | N | N | CURRENT_TIMESTAMP | 创建时间 |
| 22 | update_time | timestamp | 19 | 0 | N | N | CURRENT_TIMESTAMP | 更新时间 |
| 编号 | 名称 | 数据类型 | 长度 | 小数位 | 允许空值 | 主键 | 默认值 | 说明 |
| 1 | contract_of_intention_id | int | 10 | 0 | N | Y | 意向合同ID | |
| 2 | entry_number | varchar | 64 | 0 | Y | N | 入驻编号 | |
| 3 | park_name | varchar | 64 | 0 | Y | N | 园区名称 | |
| 4 | building_buildings | varchar | 64 | 0 | Y | N | 建筑楼栋 | |
| 5 | building_manager | varchar | 64 | 0 | Y | N | 建筑负责人 | |
| 6 | enterprise_users | int | 10 | 0 | Y | N | 0 | 企业用户 |
| 7 | company_name | varchar | 64 | 0 | Y | N | 公司名称 | |
| 8 | enterprise_contact_person | varchar | 64 | 0 | Y | N | 企业联系人 | |
| 9 | contact_phone_number | varchar | 64 | 0 | Y | N | 联系电话 | |
| 10 | application_time | datetime | 19 | 0 | Y | N | 申请时间 | |
| 11 | reason_for_application | varchar | 64 | 0 | Y | N | 申请缘由 | |
| 12 | building_area | varchar | 64 | 0 | Y | N | 建筑区域 | |
| 13 | lease_period | varchar | 64 | 0 | Y | N | 租赁周期 | |
| 14 | square_charge | int | 10 | 0 | Y | N | 0 | 平方收费 |
| 15 | park_area | int | 10 | 0 | Y | N | 0 | 园区面积 |
| 16 | total_amount | varchar | 64 | 0 | Y | N | 合计金额 | |
| 17 | contract_details | varchar | 255 | 0 | Y | N | 合同明细 | |
| 18 | special_remarks | text | 65535 | 0 | Y | N | 特殊备注 | |
| 19 | examine_state | varchar | 16 | 0 | N | N | 未审核 | 审核状态 |
| 20 | examine_reply | varchar | 16 | 0 | Y | N | 审核回复 | |
| 21 | create_time | datetime | 19 | 0 | N | N | CURRENT_TIMESTAMP | 创建时间 |
| 22 | update_time | timestamp | 19 | 0 | N | N | CURRENT_TIMESTAMP | 更新时间 |
| 编号 | 名称 | 数据类型 | 长度 | 小数位 | 允许空值 | 主键 | 默认值 | 说明 |
| 1 | cost_allocation_id | int | 10 | 0 | N | Y | 费用配置ID | |
| 2 | building_area | varchar | 64 | 0 | Y | N | 建筑区域 | |
| 3 | lease_period | varchar | 64 | 0 | Y | N | 租赁周期 | |
| 4 | create_time | datetime | 19 | 0 | N | N | CURRENT_TIMESTAMP | 创建时间 |
| 5 | update_time | timestamp | 19 | 0 | N | N | CURRENT_TIMESTAMP | 更新时间 |
| 编号 | 名称 | 数据类型 | 长度 | 小数位 | 允许空值 | 主键 | 默认值 | 说明 |
| 1 | enterprise_services_id | int | 10 | 0 | N | Y | 企业服务ID | |
| 2 | enterprise_account | int | 10 | 0 | Y | N | 0 | 企业账号 |
| 3 | supplier_name | varchar | 64 | 0 | Y | N | 供应商名称 | |
| 4 | contact_information | varchar | 16 | 0 | Y | N | 联系方式 | |
| 5 | supplier_relationship | varchar | 64 | 0 | Y | N | 供应商关系 | |
| 6 | supply_products | varchar | 64 | 0 | Y | N | 供应产品 | |
| 7 | customer_name | varchar | 64 | 0 | Y | N | 客户名称 | |
| 8 | service_items | varchar | 64 | 0 | Y | N | 服务项目 | |
| 9 | order_details | longtext | 2147483647 | 0 | Y | N | 订单详情 | |
| 10 | create_time | datetime | 19 | 0 | N | N | CURRENT_TIMESTAMP | 创建时间 |
| 11 | update_time | timestamp | 19 | 0 | N | N | CURRENT_TIMESTAMP | 更新时间 |
| 编号 | 名称 | 数据类型 | 长度 | 小数位 | 允许空值 | 主键 | 默认值 | 说明 |
| 1 | enterprise_settlement_id | int | 10 | 0 | N | Y | 企业入驻ID | |
| 2 | entry_number | varchar | 64 | 0 | Y | N | 入驻编号 | |
| 3 | park_name | varchar | 64 | 0 | Y | N | 园区名称 | |
| 4 | building_buildings | varchar | 64 | 0 | Y | N | 建筑楼栋 | |
| 5 | building_manager | varchar | 64 | 0 | Y | N | 建筑负责人 | |
| 6 | enterprise_users | int | 10 | 0 | Y | N | 0 | 企业用户 |
| 7 | company_name | varchar | 64 | 0 | Y | N | 公司名称 | |
| 8 | enterprise_contact_person | varchar | 64 | 0 | Y | N | 企业联系人 | |
| 9 | contact_phone_number | varchar | 64 | 0 | Y | N | 联系电话 | |
| 10 | application_time | datetime | 19 | 0 | Y | N | 申请时间 | |
| 11 | reason_for_application | text | 65535 | 0 | Y | N | 申请缘由 | |
| 12 | examine_state | varchar | 16 | 0 | N | N | 未审核 | 审核状态 |
| 13 | examine_reply | varchar | 16 | 0 | Y | N | 审核回复 | |
| 14 | create_time | datetime | 19 | 0 | N | N | CURRENT_TIMESTAMP | 创建时间 |
| 15 | update_time | timestamp | 19 | 0 | N | N | CURRENT_TIMESTAMP | 更新时间 |
| 编号 | 名称 | 数据类型 | 长度 | 小数位 | 允许空值 | 主键 | 默认值 | 说明 |
| 1 | enterprise_users_id | int | 10 | 0 | N | Y | 企业用户ID | |
| 2 | company_name | varchar | 64 | 0 | Y | N | 公司名称 | |
| 3 | business_license | varchar | 255 | 0 | Y | N | 营业执照 | |
| 4 | enterprise_contact_person | varchar | 64 | 0 | Y | N | 企业联系人 | |
| 5 | contact_phone_number | varchar | 16 | 0 | Y | N | 联系电话 | |
| 6 | examine_state | varchar | 16 | 0 | N | N | 已通过 | 审核状态 |
| 7 | user_id | int | 10 | 0 | N | N | 0 | 用户ID |
| 8 | create_time | datetime | 19 | 0 | N | N | CURRENT_TIMESTAMP | 创建时间 |
| 9 | update_time | timestamp | 19 | 0 | N | N | CURRENT_TIMESTAMP | 更新时间 |
| 编号 | 名称 | 数据类型 | 长度 | 小数位 | 允许空值 | 主键 | 默认值 | 说明 |
| 1 | hits_id | int | 10 | 0 | N | Y | 点赞ID: | |
| 2 | user_id | int | 10 | 0 | N | N | 0 | 点赞人: |
| 3 | create_time | timestamp | 19 | 0 | N | N | CURRENT_TIMESTAMP | 创建时间: |
| 4 | update_time | timestamp | 19 | 0 | N | N | CURRENT_TIMESTAMP | 更新时间: |
| 5 | source_table | varchar | 255 | 0 | Y | N | 来源表: | |
| 6 | source_field | varchar | 255 | 0 | Y | N | 来源字段: | |
| 7 | source_id | int | 10 | 0 | N | N | 0 | 来源ID: |
| 编号 | 名称 | 数据类型 | 长度 | 小数位 | 允许空值 | 主键 | 默认值 | 说明 |
| 1 | notice_id | mediumint | 8 | 0 | N | Y | 公告id: | |
| 2 | title | varchar | 125 | 0 | N | N | 标题: | |
| 3 | content | longtext | 2147483647 | 0 | Y | N | 正文: | |
| 4 | create_time | timestamp | 19 | 0 | N | N | CURRENT_TIMESTAMP | 创建时间: |
| 5 | update_time | timestamp | 19 | 0 | N | N | CURRENT_TIMESTAMP | 更新时间: |
| 编号 | 名称 | 数据类型 | 长度 | 小数位 | 允许空值 | 主键 | 默认值 | 说明 |
| 1 | park_information_id | int | 10 | 0 | N | Y | 园区信息ID | |
| 2 | park_name | varchar | 64 | 0 | Y | N | 园区名称 | |
| 3 | building_buildings | varchar | 64 | 0 | Y | N | 建筑楼栋 | |
| 4 | construction_unit | varchar | 64 | 0 | Y | N | 承建单位 | |
| 5 | development_time | date | 10 | 0 | Y | N | 开发时间 | |
| 6 | handover_time | date | 10 | 0 | Y | N | 移交时间 | |
| 7 | building_manager | varchar | 64 | 0 | Y | N | 建筑负责人 | |
| 8 | park_poster | varchar | 255 | 0 | Y | N | 园区海报 | |
| 9 | special_remarks | text | 65535 | 0 | Y | N | 特殊备注 | |
| 10 | hits | int | 10 | 0 | N | N | 0 | 点击数 |
| 11 | praise_len | int | 10 | 0 | N | N | 0 | 点赞数 |
| 12 | create_time | datetime | 19 | 0 | N | N | CURRENT_TIMESTAMP | 创建时间 |
| 13 | update_time | timestamp | 19 | 0 | N | N | CURRENT_TIMESTAMP | 更新时间 |
| 编号 | 名称 | 数据类型 | 长度 | 小数位 | 允许空值 | 主键 | 默认值 | 说明 |
| 1 | praise_id | int | 10 | 0 | N | Y | 点赞ID: | |
| 2 | user_id | int | 10 | 0 | N | N | 0 | 点赞人: |
| 3 | create_time | timestamp | 19 | 0 | N | N | CURRENT_TIMESTAMP | 创建时间: |
| 4 | update_time | timestamp | 19 | 0 | N | N | CURRENT_TIMESTAMP | 更新时间: |
| 5 | source_table | varchar | 255 | 0 | Y | N | 来源表: | |
| 6 | source_field | varchar | 255 | 0 | Y | N | 来源字段: | |
| 7 | source_id | int | 10 | 0 | N | N | 0 | 来源ID: |
| 8 | status | bit | 1 | 0 | N | N | 1 | 点赞状态:1为点赞,0已取消 |
| 编号 | 名称 | 数据类型 | 长度 | 小数位 | 允许空值 | 主键 | 默认值 | 说明 |
| 1 | product_type_id | int | 10 | 0 | N | Y | 商品类型ID | |
| 2 | product_classification | varchar | 64 | 0 | Y | N | 商品分类 | |
| 3 | create_time | datetime | 19 | 0 | N | N | CURRENT_TIMESTAMP | 创建时间 |
| 4 | update_time | timestamp | 19 | 0 | N | N | CURRENT_TIMESTAMP | 更新时间 |
| 编号 | 名称 | 数据类型 | 长度 | 小数位 | 允许空值 | 主键 | 默认值 | 说明 |
| 1 | service_type_id | int | 10 | 0 | N | Y | 服务类型ID | |
| 2 | service_classification | varchar | 64 | 0 | Y | N | 服务分类 | |
| 3 | create_time | datetime | 19 | 0 | N | N | CURRENT_TIMESTAMP | 创建时间 |
| 4 | update_time | timestamp | 19 | 0 | N | N | CURRENT_TIMESTAMP | 更新时间 |
| 编号 | 名称 | 数据类型 | 长度 | 小数位 | 允许空值 | 主键 | 默认值 | 说明 |
| 1 | slides_id | int | 10 | 0 | N | Y | 轮播图ID: | |
| 2 | title | varchar | 64 | 0 | Y | N | 标题: | |
| 3 | content | varchar | 255 | 0 | Y | N | 内容: | |
| 4 | url | varchar | 255 | 0 | Y | N | 链接: | |
| 5 | img | varchar | 255 | 0 | Y | N | 轮播图: | |
| 6 | hits | int | 10 | 0 | N | N | 0 | 点击量: |
| 7 | create_time | timestamp | 19 | 0 | N | N | CURRENT_TIMESTAMP | 创建时间: |
| 8 | update_time | timestamp | 19 | 0 | N | N | CURRENT_TIMESTAMP | 更新时间: |
表termination_information (退租信息)
| 编号 | 名称 | 数据类型 | 长度 | 小数位 | 允许空值 | 主键 | 默认值 | 说明 |
| 1 | termination_information_id | int | 10 | 0 | N | Y | 退租信息ID | |
| 2 | entry_number | varchar | 64 | 0 | Y | N | 入驻编号 | |
| 3 | park_name | varchar | 64 | 0 | Y | N | 园区名称 | |
| 4 | building_buildings | varchar | 64 | 0 | Y | N | 建筑楼栋 | |
| 5 | building_manager | varchar | 64 | 0 | Y | N | 建筑负责人 | |
| 6 | enterprise_users | int | 10 | 0 | Y | N | 0 | 企业用户 |
| 7 | company_name | varchar | 64 | 0 | Y | N | 公司名称 | |
| 8 | enterprise_contact_person | varchar | 64 | 0 | Y | N | 企业联系人 | |
| 9 | contact_phone_number | varchar | 64 | 0 | Y | N | 联系电话 | |
| 10 | application_time | datetime | 19 | 0 | Y | N | 申请时间 | |
| 11 | reason_for_application | varchar | 64 | 0 | Y | N | 申请缘由 | |
| 12 | building_area | varchar | 64 | 0 | Y | N | 建筑区域 | |
| 13 | lease_period | varchar | 64 | 0 | Y | N | 租赁周期 | |
| 14 | square_charge | varchar | 64 | 0 | Y | N | 平方收费 | |
| 15 | park_area | int | 10 | 0 | Y | N | 0 | 园区面积 |
| 16 | total_amount | varchar | 64 | 0 | Y | N | 合计金额 | |
| 17 | termination_time | varchar | 64 | 0 | Y | N | 退租时间 | |
| 18 | reason_for_termination_of_lease | text | 65535 | 0 | Y | N | 退租缘由 | |
| 19 | examine_state | varchar | 16 | 0 | N | N | 未审核 | 审核状态 |
| 20 | examine_reply | varchar | 16 | 0 | Y | N | 审核回复 | |
| 21 | create_time | datetime | 19 | 0 | N | N | CURRENT_TIMESTAMP | 创建时间 |
| 22 | update_time | timestamp | 19 | 0 | N | N | CURRENT_TIMESTAMP | 更新时间 |
| 编号 | 名称 | 数据类型 | 长度 | 小数位 | 允许空值 | 主键 | 默认值 | 说明 |
| 1 | upload_id | int | 10 | 0 | N | Y | 上传ID | |
| 2 | name | varchar | 64 | 0 | Y | N | 文件名 | |
| 3 | path | varchar | 255 | 0 | Y | N | 访问路径 | |
| 4 | file | varchar | 255 | 0 | Y | N | 文件路径 | |
| 5 | display | varchar | 255 | 0 | Y | N | 显示顺序 | |
| 6 | father_id | int | 10 | 0 | Y | N | 0 | 父级ID |
| 7 | dir | varchar | 255 | 0 | Y | N | 文件夹 | |
| 8 | type | varchar | 32 | 0 | Y | N | 文件类型 |
| 编号 | 名称 | 数据类型 | 长度 | 小数位 | 允许空值 | 主键 | 默认值 | 说明 |
| 1 | user_id | mediumint | 8 | 0 | N | Y | 用户ID:[0,8388607]用户获取其他与用户相关的数据 | |
| 2 | state | smallint | 5 | 0 | N | N | 1 | 账户状态:[0,10](1可用|2异常|3已冻结|4已注销) |
| 3 | user_group | varchar | 32 | 0 | Y | N | 所在用户组:[0,32767]决定用户身份和权限 | |
| 4 | login_time | timestamp | 19 | 0 | N | N | CURRENT_TIMESTAMP | 上次登录时间: |
| 5 | phone | varchar | 11 | 0 | Y | N | 手机号码:[0,11]用户的手机号码,用于找回密码时或登录时 | |
| 6 | phone_state | smallint | 5 | 0 | N | N | 0 | 手机认证:[0,1](0未认证|1审核中|2已认证) |
| 7 | username | varchar | 16 | 0 | N | N | 用户名:[0,16]用户登录时所用的账户名称 | |
| 8 | nickname | varchar | 16 | 0 | Y | N | 昵称:[0,16] | |
| 9 | password | varchar | 64 | 0 | N | N | 密码:[0,32]用户登录所需的密码,由6-16位数字或英文组成 | |
| 10 | | varchar | 64 | 0 | Y | N | 邮箱:[0,64]用户的邮箱,用于找回密码时或登录时 | |
| 11 | email_state | smallint | 5 | 0 | N | N | 0 | 邮箱认证:[0,1](0未认证|1审核中|2已认证) |
| 12 | avatar | varchar | 255 | 0 | Y | N | 头像地址:[0,255] | |
| 13 | open_id | varchar | 255 | 0 | Y | N | 针对获取用户信息字段 | |
| 14 | create_time | timestamp | 19 | 0 | N | N | CURRENT_TIMESTAMP | 创建时间: |
| 15 | vip_level | varchar | 255 | 0 | Y | N | 会员等级 | |
| 16 | vip_discount | double | 11 | 2 | Y | N | 0.00 | 会员折扣 |
| 编号 | 名称 | 数据类型 | 长度 | 小数位 | 允许空值 | 主键 | 默认值 | 说明 |
| 1 | group_id | mediumint | 8 | 0 | N | Y | 用户组ID:[0,8388607] | |
| 2 | display | smallint | 5 | 0 | N | N | 100 | 显示顺序:[0,1000] |
| 3 | name | varchar | 16 | 0 | N | N | 名称:[0,16] | |
| 4 | description | varchar | 255 | 0 | Y | N | 描述:[0,255]描述该用户组的特点或权限范围 | |
| 5 | source_table | varchar | 255 | 0 | Y | N | 来源表: | |
| 6 | source_field | varchar | 255 | 0 | Y | N | 来源字段: | |
| 7 | source_id | int | 10 | 0 | N | N | 0 | 来源ID: |
| 8 | register | smallint | 5 | 0 | Y | N | 0 | 注册位置: |
| 9 | create_time | timestamp | 19 | 0 | N | N | CURRENT_TIMESTAMP | 创建时间: |
| 10 | update_time | timestamp | 19 | 0 | N | N | CURRENT_TIMESTAMP | 更新时间: |
第4章 系统实现
4.1企业用户模块的实现
4.1.1 前台首页界面
进入系统首页,系统以上中下的布局进行展示,首先映入眼帘的是系统的导航栏,下面是轮播图,最下面是园区资讯,其主界面展示如下图所示。

图4-1 前台首页界面图
4.1.2 用户注册界面
用户注册:当用户想要进入系统中对信息进行查看的时候,就必须要登录到系统当中,要是新的用户没有系统的账号的话,点击“注册”按钮,就会进入到新用户注册这个界面上,用户输入对应的账号(必须填写)+密码(必须填写)+确认密码(必须填写,而且要与密码一直)+昵称+邮箱+联系电话+选择用户身份等,然后点击“注册”,系统在用户这一数据库中会查询账号是不是存在,两次密码是不是一样,都填写正确就会注册成功,然后再进行登录,如果是之前已经注册过的用户很长时间没有使用,忘记密码,也可以点击“忘记密码”进行找回。用户注册界面如下图所示。

图4-2 用户注册界面图
注册代码如下:
public String encryption(String plainText) {
String re_md5 = new String();
try {
MessageDigest md = MessageDigest.getInstance("MD5");
md.update(plainText.getBytes());
byte b[] = md.digest();
int i;
StringBuffer buf = new StringBuffer("");
for (int offset = 0; offset < b.length; offset++) {
i = b[offset];
if (i < 0)
i += 256;
if (i < 16)
buf.append("0");
buf.append(Integer.toHexString(i));
}
re_md5 = buf.toString();
} catch (Exception e) {
e.printStackTrace();
}
return re_md5;
}
4.1.3 用户登录界面
系统中的前台上注册后的用户是可以通过自己的账户名、密码进行登录的,当用户输入完整的自己的账户名和密码信息并点击“登录”按钮后,将会首先验证输入的有没有空数据,再次验证输入的账户名+密码和数据库中当前保存的用户信息是否一致,只有在一致后将会登录成功并自动跳转到系统的首页中;否则将会提示相应错误信息。用户登录界面如下图所示。

图4-3用户登录界面图
登录代码如下:
/**
* 登录
* @param data
* @param httpServletRequest
* @return
*/
@PostMapping("login")
public Map<String, Object> login(@RequestBody Map<String, String> data, HttpServletRequest httpServletRequest) {
log.info("[执行登录接口]");
String username = data.get("username");
String email = data.get("email");
String phone = data.get("phone");
String password = data.get("password");
List resultList = null;
Map<String, String> map = new HashMap<>();
if(username != null && "".equals(username) == false){
map.put("username", username);
resultList = service.selectBaseList(service.select(map, new HashMap<>()));
}
else if(email != null && "".equals(email) == false){
map.put("email", email);
resultList = service.selectBaseList(service.select(map, new HashMap<>()));
}
else if(phone != null && "".equals(phone) == false){
map.put("phone", phone);
resultList = service.selectBaseList(service.select(map, new HashMap<>()));
}else{
return error(30000, "账号或密码不能为空");
}
if (resultList == null || password == null) {
return error(30000, "账号或密码不能为空");
}
//判断是否有这个用户
if (resultList.size()<=0){
return error(30000,"用户不存在");
}
User byUsername = (User) resultList.get(0);
Map<String, String> groupMap = new HashMap<>();
groupMap.put("name",byUsername.getUserGroup());
List groupList = userGroupService.selectBaseList(userGroupService.select(groupMap, new HashMap<>()));
if (groupList.size()<1){
return error(30000,"用户组不存在");
}
UserGroup userGroup = (UserGroup) groupList.get(0);
//查询用户审核状态
if (!StringUtils.isEmpty(userGroup.getSourceTable())){
String res = service.selectExamineState(userGroup.getSourceTable(),byUsername.getUserId());
if (res==null){
return error(30000,"用户不存在");
}
if (!res.equals("已通过")){
return error(30000,"该用户审核未通过");
}
}
//查询用户状态
if (byUsername.getState()!=1){
return error(30000,"用户非可用状态,不能登录");
}
String md5password = service.encryption(password);
if (byUsername.getPassword().equals(md5password)) {
// 存储Token到数据库
AccessToken accessToken = new AccessToken();
accessToken.setToken(UUID.randomUUID().toString().replaceAll("-", ""));
accessToken.setUser_id(byUsername.getUserId());
Duration duration = Duration.ofSeconds(7200L);
redisTemplate.opsForValue().set(accessToken.getToken(), accessToken,duration);
// 返回用户信息
JSONObject user = JSONObject.parseObject(JSONObject.toJSONString(byUsername));
user.put("token", accessToken.getToken());
JSONObject ret = new JSONObject();
ret.put("obj",user);
return success(ret);
} else {
return error(30000, "账号或密码不正确");
}
}
4.1.4 园区资讯界面
当用户点击“园区资讯”这一菜单按钮,会显示管理员在后台发布的所有的园区资讯信息,支持通过关键词对资讯进行搜索,选择需要的资讯信息点击可以进入到资讯信息详细的介绍界面,同时可以进行点赞、收藏和评论等操作,园区资讯界面如下图所示。

图4-4园区资讯界面图
4.1.5 园区信息界面
当用户点击“园区信息”这一菜单按钮,会显示管理员在后台发布的所有的园区信息,支持通过关键词对园区信息进行搜索,选择需要的园区信息点击可以进入到园区信息详细的介绍界面,同时可以申请入园、点赞和收藏,园区信息界面如下图所示。

图4-5园区信息界面图
4.1.6企业入驻界面
允许企业用户可以查看企业入驻审核状态。可以进行查询、重置和删除等操作。企业入驻界面如下图所示。

图4-6企业入驻界面图
4.2管理员功能模块的实现
4.2.1 管理员登录界面
管理员进入到系统登录界面,需要填写正确的账号、密码等信息输入准确无误后登录进入到系统操作界面。管理员的账号是在数据表表中直接设置生成的,不需要进行注册;修改密码:管理员可以随时修改自己进入系统的登录密码,以保证系统的安全性。管理员登录界面如下图所示。

图4-7管理员登录界面图
4.2.2 管理员功能界面
管理员可以查看后台首页、系统用户、园区信息管理、企业入驻管理、费用配置管理、意向合同管理、合同变更管理、退租信息管理、账单清算管理、商品类型管理、服务类型管理、企业服务管理、系统管理、网站公告管理、资源管理等,并且可以根据需要进行相应的操作。管理员功能界面如下图所示。

图4-8管理员功能界面图
4.2.3 系统用户管理界面
管理员可以对系统中所有的用户角色进行管控,包含了管理员、企业用户这两种角色,如果需要添加新的用户,点击页面中的“添加”按钮根据提示输入上用户信息,点击“提交”以后在对应的用户界面就可以查看到了,可以点击用户后面的“删除”按钮直接删除某一用户。系统用户管理界面如下图所示。

图4-9系统用户管理界面图
4.2.4商品类型管理界面
管理员可以管理园区系统中的商品类型,包括添加、编辑、删除商品分类,以便进行商品展示和管理。商品类型管理界面如下图所示。

图4-10商品类型管理界面图
4.2.5 系统管理界面
管理员可以对系统前台展示的轮播图进行增删改查,方便用户进行查看。系统管理界面如下图所示。

图4-11系统管理界面图
轮播图添加代码:
@PostMapping("/add")
@Transactional
public Map<String, Object> add(HttpServletRequest request) throws IOException {
service.insert(service.readBody(request.getReader()));
return success(1);
}
public Map<String, Object> addMap(Map<String,Object> map){
service.insert(map);
return success(1);
}
4.2.6网站公告管理界面
管理员可以对系统前台展示的公告进行增删改查,方便用户进行查看。网站公告管理界面如下图所示。

图4-12网站公告管理界面图
4.2.7资源管理界面
园区资讯:管理员可以管理园区网站上发布的资讯内容,包括添加、编辑、删除园区相关的新闻、公告、活动信息等。
资讯列表:管理员可以管理资讯的分类和列表,包括添加、编辑、删除资讯分类,以及对资讯进行分页、搜索等操作。界面如下图所示。

图4-13园区资讯界面图

图4-14资讯列表界面图
第5章 系统测试
5.1系统测试的目的
系统开发到了最后一个阶段那就是系统测试,系统测试对软件的开发其实是非常有必要的。因为没什么系统一经开发出来就可能会尽善尽美,再厉害的系统开发工程师也会在系统开发的时候出现纰漏,系统测试能够较好的改正一些bug,为后期系统的维护性提供很好的支持。通过系统测试,开发人员也可以建立自己对系统的信心,为后期的系统版本的跟新提供支持。
5.2 系统测试用例
系统测试包括:用户登录功能测试、园区资讯查看功能测试、园区信息添加、园区信息搜索、密码修改功能测试,如表5-1、5-2、5-3、5-4、5-5所示:
表5-1 用户登录功能测试表
| 用例名称 | 用户登录系统 |
| 目的 | 测试用户通过正确的用户名和密码可否登录功能 |
| 前提 | 未登录的情况下 |
| 测试流程 | 1) 进入登录页面 2) 输入正确的用户名和密码 |
| 预期结果 | 用户名和密码正确的时候,跳转到登录成功界面,反之则显示错误信息,提示重新输入 |
| 实际结果 | 实际结果与预期结果一致 |
园区资讯查看功能测试:
表5-2园区资讯查看功能测试表
| 用例名称 | 园区资讯查看 |
| 目的 | 测试园区资讯查看功能 |
| 前提 | 用户登录 |
| 测试流程 | 点击园区资讯列表 |
| 预期结果 | 可以查看到所有园区资讯信息 |
| 实际结果 | 实际结果与预期结果一致 |
管理员添加园区信息界面测试:
表5-3 管理员添加园区信息界面测试表
| 用例名称 | 园区信息添加测试用例 |
| 目的 | 测试园区信息添加功能 |
| 前提 | 管理员正常登录情况下 |
| 测试流程 | 1)管理员点击园区信息添加,填写信息。 2)点击进行提交。 |
| 预期结果 | 提交以后,园区信息列表会显示新的园区信息 |
| 实际结果 | 实际结果与预期结果一致 |
园区信息搜索功能测试:
表5-4园区信息搜索功能测试表
| 用例名称 | 园区信息搜索测试 |
| 目的 | 测试园区信息搜索功能 |
| 前提 | 无 |
| 测试流程 | 1)在搜索框填入搜索关键字。 2)点击搜索按钮。 |
| 预期结果 | 页面显示包含有搜索关键字的园区信息 |
| 实际结果 | 实际结果与预期结果一致 |
密码修改功能测试:
表5-5 密码修改功能测试表
| 用例名称 | 密码修改测试用例 |
| 目的 | 测试管理员密码修改功能 |
| 前提 | 管理员用户正常登录情况下 |
| 测试流程 | 1)管理员密码修改并完成填写。 2)点击进行提交。 |
| 预期结果 | 使用新的密码可以登录 |
| 实际结果 | 实际结果与预期结果一致 |
5.3 系统测试结果
通过编写基于web的园区管理系统的测试用例,已经检测完毕用户登录模块、园区资讯查看模块、园区信息添加模块、园区信息搜索模块、密码修改功能测试,通过这5大模块为基于web的园区管理系统的后期推广运营提供了强力的技术支撑。
第6章 总结与展望
随着信息技术的迅猛发展,基于Web的园区管理系统已成为推动园区管理现代化的关键工具。该系统通过采用Spring Boot作为后端框架,充分发挥了其高效、稳定、易扩展的技术优势,实现了园区信息管理、企业入驻管理、费用配置管理、意向合同管理、合同变更管理、退租信息管理、账单清算管理、商品类型管理、服务类型管理、企业服务管理以及通知公告发布等核心功能。其用户友好的界面设计和直观的操作流程,确保了用户能够轻松上手,从而有效提升了系统的易用性。
在系统的设计与开发过程中,对园区的实际需求和业务流程进行了深入的分析,进而精心打造了系统的整体架构和功能模块。面对各种技术难题和挑战,该系统积极寻找并采用了合适的解决方案,确保系统功能的不断完善和优化。经过严格的测试和验证,该系统展现出了出色的稳定性和可靠性。
该系统的成功应用,不仅极大地提升了园区的管理效率和服务质量,还为园区内的企业和员工营造了一个更加安全、便捷的工作环境。同时,其强大的可扩展性和可定制性也为园区的未来发展提供了坚实的技术支撑。
展望未来,随着园区管理模式的不断创新和技术的发展,该系统将继续关注最新的技术动态和趋势,不断优化和升级其功能。通过引入更多的智能化和自动化技术,进一步提升园区的整体管理水平和运营效率。同时,也期待与更多的合作伙伴携手合作,共同探索园区管理的创新模式和实践应用,为园区的可持续发展贡献更多的智慧和力量。
参考文献
[1]Sartika D A R ,Wirawan F ,Putri N P , et al.Association between Iron-Folic Acid Supplementation during Pregnancy and Maternal and Infant Anemia in West Java, Indonesia: A Mixed-Method Prospective Cohort Study.[J].The American journal of tropical medicine and hygiene,2024,
[2]Rahmawati B R ,Hardiwinoto S ,Widiyatno, et al.Productivity of Clonal Teak Plantation Under Different Spacing and Thinning Intensity in Java Monsoon Forest[J].IOP Conference Series: Earth and Environmental Science,2024,1299(1):
[3]Heliyanto B ,Murianingrum M ,Hartati S R , et al.Observation on local high-yielding stevia (Stevia rebaudiana Bertoni L.) clone specific to Bandung District, West Java[J].IOP Conference Series: Earth and Environmental Science,2024,1302(1):
[4]Lestari E ,Rusdiyana E ,Sugihardjo, et al.The role of village owned enterprises in the development and sustainability of the agrotourism sector (A case study of agrotourism in Karanganyar Regency, Central Java)[J].IOP Conference Series: Earth and Environmental Science,2024,1302(1):
[5]Purwantiningsih B ,Leksono S A ,Yanuwiyadi B , et al.Inventory of plants as food source for Apis sp. and Trigona sp. in Tlekung Batu East Java Indonesia[J].IOP Conference Series: Earth and Environmental Science,2024,1302(1):
[6]任彦丞.高新技术产业开发区智慧园区建设方案研究[J].广东通信技术,2023,43(10):7-9+73.
[7]陈佰南.基于GIS的化工园区封闭化管理系统[J].价值工程,2023,42(23):156-158.
[8]王兴.智慧园区应急管理的信息平台构建与应用研究[D].西华大学,2023.DOI:10.27411/d.cnki.gscgc.2023.000788.
[9]叶永发,张勇,林资倚,等.智慧谷照明系统改造及智能园区管理系统探讨[C]//《施工技术(中英文)》杂志社,亚太建设科技信息研究院有限公司.2023年全国工程建设行业施工技术交流会论文集(中册).浙江东南网架股份有限公司;杭州萧山城市建设投资集团有限公司;浙大城市学院;杭州岩通科技有限责任公司;,2023:3.DOI:10.26914/c.cnkihy.2023.032978.
[10]顾亚龙.基于车路协同的智慧园区管理系统设计[J].电子技术,2023,52(06):139-141.
[11]陈政.基于Cesium的智慧化工园区管理平台关键技术研究[D].山东理工大学,2023.DOI:10.27276/d.cnki.gsdgc.2023.000303.
[12]周明升,张雯.一种面向多源数据的智慧园区管理平台[J].计算机与现代化,2023,(05):68-74.
[13]陈瀚腾.基于Cesium的三维园区管理系统设计与实现[D].中国矿业大学,2023.DOI:10.27623/d.cnki.gzkyu.2023.001545.
[14]周继.阜蒙县氟化工园区运维管理系统构建研究[D].辽宁工程技术大学,2023.DOI:10.27210/d.cnki.glnju.2023.000928.
[15]王玮慧,代博.基于物联网的智慧园区管理系统[J].电脑编程技巧与维护,2022,(11):97-99+112.DOI:10.16184/j.cnki.comprg.2022.11.026.
[16]吴向明,农业科技园区管理系统V1.0.河南省,三门峡市田园农业科技开发有限公司,2022-11-16.
[17]李映璇,张军,俞准.“ELEM”智慧园区能源管理系统[J].设计,2022,35(14):88.
[18]刘海涛,智慧物流园区管理系统.陕西省,西安纵横科创信息科技有限公司,2022-05-10.
[19]李松严,联控智慧园区管理系统.河南省,河南联控信息技术有限公司,2022-04-07.
[20]郭文沁.智慧园区管理系统的设计与实现[D].华中科技大学,2022.DOI:10.27157/d.cnki.ghzku.2022.000078.
致谢
经过几个月时间的努力终于完成了这篇文章,在文章的写作与研究的过程中遇到了很多困难,都在同学和老师的帮助下解决了。尤其非常感谢我最敬爱的老师,他对我进行了无私的指导和帮助,不厌其烦的帮助进行文章的修改。老师严谨的治学态度、渊博的学术知识、诲人不倦的敬业精神以及宽容的待人风范使我获益颇丰。此外,在校图书馆查找资料的时候,图书馆的老师也给我提供了很多方面的支持与帮助。在此,向帮助和指导过我的老师表示最衷心的感谢!感谢这篇文章所涉及到的各位学者。本文引用了数位学者的文献,如果没有各位学者的研究成果的帮助和启发,我将很难完成本篇文章的写作。感谢我的同学和朋友,在我写文章的过程中给与了我很多素材和帮助,还在文章的撰写和排版过程中提供热情的帮助。同时,感谢我的室友对我的热心指导和帮助,经常有不懂之处都是大家在帮助我,才使得我比较顺利的完成了这篇文章。由于我水平有限,所写文章难免有不足之处,恳请各位老师和学友批评和指正!
免费领取项目源码,请关注❤点赞收藏并私信博主,谢谢-

被折叠的 条评论
为什么被折叠?



