目 录
摘 要
随着网络技术的发展和普及,游戏行业也得到了前所未有的发展。游戏爱好者不断增加,人们对游戏的需求不断增长,打造一个专门服务于游戏爱好者的游戏平台网站具有重要意义。本研究旨在设计并实现一个基于SSM框架的游戏平台网站,通过一个功能齐全、易用且安全稳定的游戏平台网站,作为集游戏资讯、游戏资源和交易交流于一体的平台,管理大量游戏资讯和游戏资源,满足用户的多样化需求,提升用户满意度,简化游戏销售流程。
本系统以实际运用为开发背景,为管理员和普通用户提供一个便捷、全面的游戏平台体验。通过系统,管理员可以对系统用户、联系好友管理、游戏订单管理、游戏安装管理、游戏类型管理、联系好友管理、系统管理、游戏公告管理、资源管理、交流管理等多方面功能对游戏相关联的信息进行统一的管理,方便资料的保留和资源的分享交易。用户通过系统可以快速查询到游戏资讯,购买并下载游戏资源和进行交流。总的来说,系统前台通过JSP页面展示,后台使用SSM框架,数据库采用目前流行的开源关系型数据库MYSQL。在前台的技术使用上,使用了目前流行的vue.js,让页面展现得更加的整齐漂亮。
关键词:游戏平台网站;SSM框架;MySQL数据库;
Abstract
With the development and popularization of network technology, the gaming industry has also experienced unprecedented growth. The number of game enthusiasts is constantly increasing, and people's demand for games is constantly growing. It is of great significance to create a game platform website specifically designed to serve game enthusiasts. The aim of this study is to design and implement a game platform website based on the SSM framework. Through a fully functional, user-friendly, and secure and stable game platform website, it serves as a platform that integrates game information, game resources, and forum communication. It manages a large amount of game information and resources, meets the diverse needs of users, improves user satisfaction, and simplifies the game sales process.
This system is developed with practical application as the background, providing administrators and ordinary users with a convenient and comprehensive gaming platform experience. Through the system, administrators can unify the management of game related information through various functions such as system users, game library management, game order management, game installation management, game type management, friend contact management, system management, game announcement management, resource management, communication management, etc. This facilitates the retention of information and the sharing and sales of resources. Users can quickly access game information, purchase and download game resources, and communicate through the system. Overall, the front-end of the system is displayed through JSP pages, the back-end uses the SSM framework, and the database uses the popular open-source relational database MYSQL. In terms of front-end technology, the currently popular Vue.js is used to make the page appear more neat and beautiful.
Keywords: Game platform website; SSM framework; MySQL database;
1 绪论
1.1 研究背景
随着网络技术的发展和普及,游戏行业也得到了前所未有的发展。游戏爱好者不断增加,人们对游戏的需求不断增长,本研究旨在设计并实现一个功能齐全、便捷且安全稳定的基于SSM框架的游戏平台网站,作为集游戏资讯、游戏资源和交易交流于一体的平台,需要管理大量游戏资讯和游戏资源。
本系统以实际运用为开发背景,为管理员和普通用户提供一个便捷、全面和安全的游戏平台。通过系统,管理员可以对系统用户、联系好友管理、游戏订单管理、游戏安装管理、游戏类型管理、联系好友管理、系统管理、游戏公告管理、资源管理、交流管理等多方面功能对游戏相关联的信息进行统一的管理,方便资料的保留和资源的分享交易。用户通过系统可以进行游戏论坛、游戏公告、文章信息、游戏库、联系好友等多功能,快速查询到游戏资讯,购买并下载游戏资源和进行交易交流。从而满足用户多样化的需求,简化游戏交易流程,提升用户满意度和操作便捷性,从而增加平台的活跃度和留存率。
1.2研究意义
游戏平台网站的设计与实现具有重要的研究意义。通过基于SSM框架的游戏平台网站可以为游戏爱好者提供一个高效且安全的游戏平台,提供游戏资讯和游戏资源交流交易渠道,丰富用户的游戏体验,满足用户多样化的需求,简化游戏交易流程,从而提升用户满意度和留存度;并通过对各类功能的设计与实现,提升了平台的销售管理效率和用户体验,进而提高游戏业态的整体水平和促进游戏产业的发展;最后,通过研究可以不断改进和优化平台功能,保持平台的竞争力和长期发展。
1.3论文结构与章节安排
本文共分为六章,章节内容安排如下:
第一章为引言,此章节对所设计和实现的系统的背景和状况以及意义进行详细的论述以及说明,同时进行了论文整体框架的结构的简要介绍。
第二章为系统需求分析,章节所做的主要的工作是对系统进行了技术、经济和操作方面可行性的分析;对系统实行了总体功能的需求、用例分析。
第三章为系统的设计,主要是对系统的功能结构进行设计,并对系统数据库的概念结构以及物理结构的设计进行了分析。
第四章就是对系统的实现,根据系统功能的划分,分别的对系统所需要实现的前台客户功能和后台管理员功能进行了分析和说明。
第五章:系统测试。主要对系统的部分界面进行测试并对主要功能进行测试
2 游戏平台网站分析
系统需求分析是系统开发的一个关键环节,它在系统的设计和实现上起到了一个承上启下的位置。系统需求分析是对所需要做的系统进行一个需求的挖掘,如果分析的准确可以精准的解决现实中碰到的问题。如果分析不到位会影响后期系统的实现。一个系统的优秀程度需求分析也是占据了非常大的比例,如果需求分析不到位,后面的系统设计要实现就是一个偏离导航的设计。
2.1 可行性分析
系统可行行分析是对系统对系统可行性进行一个探讨。在探讨系统的可行性上我们主要从技术上的可行性和经济上的可行性以及法律层面的可行性上进行分析,如果三个层面度通过,我们则认为系统是比较可行的。
2.1.1 技术可行性分析
游戏平台网站设计与实现是一个游戏交流交易平台,我们在实现这个系统所采用的技术方案是基于Java的 Web实现方案,系统采用Spring、SpringMvc、Mybatis方案来实现。SSM框架是一个非常成熟的框架、Java从97年诞生到现在经历了野蛮的生长,Java在各个领域度是有做非常成熟的解决方案,如电信、银行、电商等。SSM又是一套快速整个项目的开箱即用的技术方案。所以采用基于SSM方式来实现本系统是一个非常成熟有简单的技术方案。技术可行性上是非常可行的。
2.1.2 经济可行性分析
从经济可行性上看项目在开发阶段需要一台开发PC,在生产阶段需要web服务器和数据库服务器。一台个人PC从经济上来看也不是太多问题,在后期的系统部署生产上来说,服务器的投入也不会过高,在经济层面上是一个比较可行的。
2.1.3 法律可行性分析
系统从法律层面上来没有对第三方有其他放有法律层面的问题,系统数据库采用的Mysql 开源社区数据库、框架采用的是开源的SSM。系统资讯和相关内容也是合乎法律层面的。在源码的管理上采用git开源进行管理,所以在法律可行性上是成立的。
2.2 系统功能分析
2.2.1 功能性分析
根据用户对系统的需求,要求系统简单操作,能够准确、安全和完整的对信息进行管理。对游戏平台网站做需求做解析后,划分为了普通用户和管理员两大功能板块。其中普通用户具有游戏论坛、游戏公告、文章信息、游戏库、联系好友我的账户、个人中心等功能,可以对游戏资讯和游戏信息进行交流,能够在线实现购买下载和安装游戏包,和在线联系好友,并进行点赞、收藏和评论等操作。而管理员则可以对系统用户、联系好友管理、游戏订单管理、游戏安装管理、游戏类型管理、联系好友管理、系统管理、游戏公告管理、资源管理、交流管理等游戏平台网站信息进行管控,发布游戏资讯和游戏资源,实现在线游戏资源交易,简化交易流程。
2.2.2 非功能性分析
游戏平台网站的非功能性需求比如游戏平台网站的安全性怎么样,可靠性怎么样,性能怎么样,可拓展性怎么样等。具体可以表示在如下2-1表格中:
表2-1游戏平台网站非功能需求表
| 安全性 | 主要指游戏平台网站数据库的安装,数据库的使用和密码的设定必须合乎规范。 |
| 可靠性 | 可靠性是指游戏平台网站能够按照用户提交的指示进行操作,经过测试,可靠性90%以上。 |
| 性能 | 性能是影响游戏平台网站占据市场的必要条件,所以性能最好要佳才好。 |
| 可扩展性 | 比如数据库预留多个属性,比如接口的使用等确保了系统的非功能性需求。 |
| 易用性 | 用户只要跟着游戏平台网站的页面展示内容进行操作,就可以了。 |
| 可维护性 | 游戏平台网站开发的可维护性是非常重要的,经过测试,可维护性没有问题 |
2.3 系统用例分析
游戏平台网站的完整UML用例图分别是图2-2、图2-3。
图2-2就是用户角色的用例展示。

图2-2 游戏平台网站用户角色用例图
图2-3就是管理员角色的用例展示。

图2-3 游戏平台网站管理员角色用例图
2.4 系统流程分析
系统流程是用一些特定的符合和线条来进行演示用户在使用系统时的过程,在进行系统分析的时候,业务流程可以帮助开发人员更好的理解业务,发现错误,完善系统。
2.4.1 数据新增流程
用户成功登入系统后就能够实现增加数据的操作,增加数据的编号由系统生成,用户不能随意填写,除了编号以外,其他增加信息用户自己填写,填写后的信息经过系统验证,验证通过后即可完成数据新增,数据新增的流程图如下图2-4所示。

图2-4 数据新增流程图
2.4.2 数据删除流程
如果系统里面存在一些没有用的数据,相关的管理人员还可以对这些数据进行删除,数据删除时流程图如下图2-5所示。

图2-5 数据删除流程图
2.5本章小结
本章主要通过对游戏平台网站的可行性分析、功能需求分析、系统用例分析、系统流程分析,确定整个游戏平台网站要实现的功能。同时也为游戏平台网站的代码实现和测试提供了标准。
3 游戏平台网站总体设计
本章主要讨论的内容包括游戏平台网站的功能模块设计、数据库系统设计。
3.1 系统功能模块设计
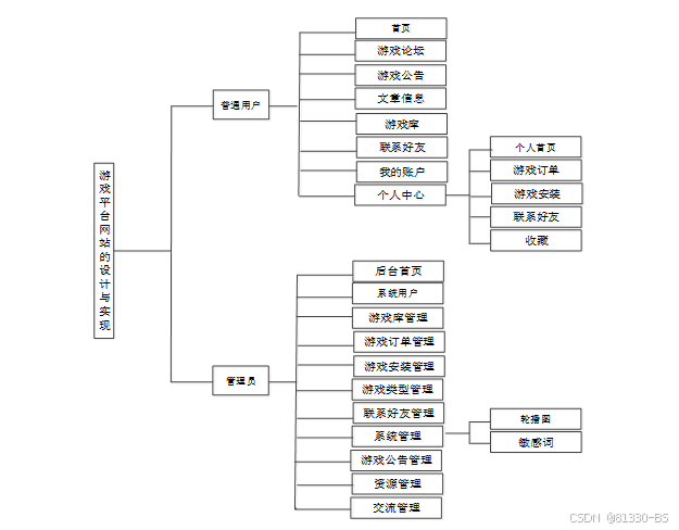
3.1.1 整体功能模块设计
在上一章节中主要对系统的功能性需求和非功能性需求进行分析,并且根据需求分析了本游戏平台网站中的用例。那么接下来就要开始对本游戏平台网站的架构、主要功能和数据库开始进行设计。游戏平台网站根据前面章节的需求分析得出,其总体设计模块图如图3-1所示。

图3-1 游戏平台网站功能模块图
3.1.2 用户模块设计
本系统的用户包括管理员和普通用户两种用户模块的功能基本是相同的,用户比管理员多了一个注册功能,所以以用户模块的结构图为例进行分析,用户模块结构图为例进行分析,如下图:

图3-2用户模块结构图
3.1.3 交流管理模块设计
游戏平台网站是一个交流交易性质的公开平台,用户可以在平台的游戏论坛上发布内容,并评论,增加用户之间的互动性。但是同时也为了更好的规范交流论坛的内容,给予管理员删除不合适的交流贴的功能,所以需要专门设计一个交流管理模块,具体的结构图如下:

图3-3交流管理模块结构图
3.1.4 资源管理模块设计
游戏平台网站是一个交流交易性质的公开平台,游戏库储存了大量游戏资讯的文章,管理员可以添加文章信息,普通用户可以查看文章信息,并进行点赞、收藏、评论的操作,具体的结构图如下:

图3-4资源管理模块结构图
3.1.5 游戏库管理模块设计
游戏平台网站是一个交流交易性质的公开平台,游戏库储存了大量游戏资源,管理员可以添加游戏资源,普通用户可以查看游戏资源,并进行购买、点赞、收藏、评论的操作,具体的结构图如下:

图3-5游戏库管理模块结构图
3.2 数据库设计
数据库设计一般包括需求分析、概念模型设计、数据库表建立三大过程,其中需求分析前面章节已经阐述,概念模型设计有概念模型和逻辑结构设计两部分。
3.2.1 数据库概念结构设计
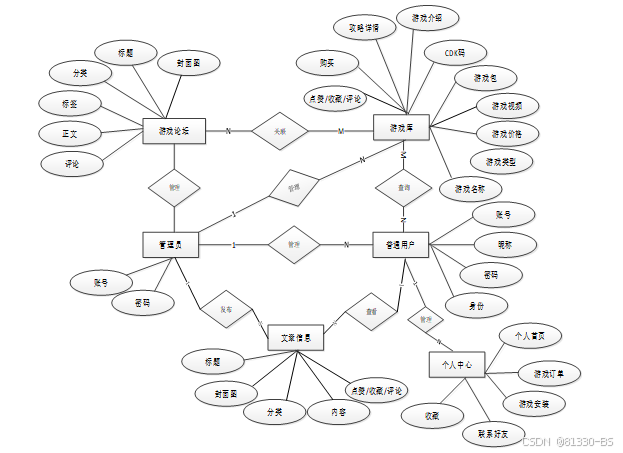
下面是整个游戏平台网站中主要的数据库表总E-R实体关系图。

图3-6 游戏平台网站总E-R关系图
3.3.2 数据库逻辑结构设计
通过上一小节中游戏平台网站中总E-R关系图上得出一共需要创建很多个数据表。在此我主要罗列几个主要的数据库表结构设计。
| 编号 | 名称 | 数据类型 | 长度 | 小数位 | 允许空值 | 主键 | 默认值 | 说明 |
| 1 | token_id | int | 10 | 0 | N | Y | 临时访问牌ID | |
| 2 | token | varchar | 64 | 0 | Y | N | 临时访问牌 | |
| 3 | info | text | 65535 | 0 | Y | N | ||
| 4 | maxage | int | 10 | 0 | N | N | 2 | 最大寿命:默认2小时 |
| 5 | create_time | timestamp | 19 | 0 | N | N | CURRENT_TIMESTAMP | 创建时间: |
| 6 | update_time | timestamp | 19 | 0 | N | N | CURRENT_TIMESTAMP | 更新时间: |
| 7 | user_id | int | 10 | 0 | N | N | 0 | 用户编号: |
| 编号 | 名称 | 数据类型 | 长度 | 小数位 | 允许空值 | 主键 | 默认值 | 说明 |
| 1 | article_id | mediumint | 8 | 0 | N | Y | 文章id:[0,8388607] | |
| 2 | title | varchar | 125 | 0 | N | Y | 标题:[0,125]用于文章和html的title标签中 | |
| 3 | type | varchar | 64 | 0 | N | N | 0 | 文章分类:[0,1000]用来搜索指定类型的文章 |
| 4 | hits | int | 10 | 0 | N | N | 0 | 点击数:[0,1000000000]访问这篇文章的人次 |
| 5 | praise_len | int | 10 | 0 | N | N | 0 | 点赞数 |
| 6 | create_time | timestamp | 19 | 0 | N | N | CURRENT_TIMESTAMP | 创建时间: |
| 7 | update_time | timestamp | 19 | 0 | N | N | CURRENT_TIMESTAMP | 更新时间: |
| 8 | source | varchar | 255 | 0 | Y | N | 来源:[0,255]文章的出处 | |
| 9 | url | varchar | 255 | 0 | Y | N | 来源地址:[0,255]用于跳转到发布该文章的网站 | |
| 10 | tag | varchar | 255 | 0 | Y | N | 标签:[0,255]用于标注文章所属相关内容,多个标签用空格隔开 | |
| 11 | content | longtext | 2147483647 | 0 | Y | N | 正文:文章的主体内容 | |
| 12 | img | varchar | 255 | 0 | Y | N | 封面图 | |
| 13 | description | text | 65535 | 0 | Y | N | 文章描述 |
| 编号 | 名称 | 数据类型 | 长度 | 小数位 | 允许空值 | 主键 | 默认值 | 说明 |
| 1 | type_id | smallint | 5 | 0 | N | Y | 分类ID:[0,10000] | |
| 2 | display | smallint | 5 | 0 | N | N | 100 | 显示顺序:[0,1000]决定分类显示的先后顺序 |
| 3 | name | varchar | 16 | 0 | N | N | 分类名称:[2,16] | |
| 4 | father_id | smallint | 5 | 0 | N | N | 0 | 上级分类ID:[0,32767] |
| 5 | description | varchar | 255 | 0 | Y | N | 描述:[0,255]描述该分类的作用 | |
| 6 | icon | text | 65535 | 0 | Y | N | 分类图标: | |
| 7 | url | varchar | 255 | 0 | Y | N | 外链地址:[0,255]如果该分类是跳转到其他网站的情况下,就在该URL上设置 | |
| 8 | create_time | timestamp | 19 | 0 | N | N | CURRENT_TIMESTAMP | 创建时间: |
| 9 | update_time | timestamp | 19 | 0 | N | N | CURRENT_TIMESTAMP | 更新时间: |
| 编号 | 名称 | 数据类型 | 长度 | 小数位 | 允许空值 | 主键 | 默认值 | 说明 |
| 1 | auth_id | int | 10 | 0 | N | Y | 授权ID: | |
| 2 | user_group | varchar | 64 | 0 | Y | N | 用户组: | |
| 3 | mod_name | varchar | 64 | 0 | Y | N | 模块名: | |
| 4 | table_name | varchar | 64 | 0 | Y | N | 表名: | |
| 5 | page_title | varchar | 255 | 0 | Y | N | 页面标题: | |
| 6 | path | varchar | 255 | 0 | Y | N | 路由路径: | |
| 7 | position | varchar | 32 | 0 | Y | N | 位置: | |
| 8 | mode | varchar | 32 | 0 | N | N | _blank | 跳转方式: |
| 9 | add | tinyint | 3 | 0 | N | N | 1 | 是否可增加: |
| 10 | del | tinyint | 3 | 0 | N | N | 1 | 是否可删除: |
| 11 | set | tinyint | 3 | 0 | N | N | 1 | 是否可修改: |
| 12 | get | tinyint | 3 | 0 | N | N | 1 | 是否可查看: |
| 13 | field_add | text | 65535 | 0 | Y | N | 添加字段: | |
| 14 | field_set | text | 65535 | 0 | Y | N | 修改字段: | |
| 15 | field_get | text | 65535 | 0 | Y | N | 查询字段: | |
| 16 | table_nav_name | varchar | 500 | 0 | Y | N | 跨表导航名称: | |
| 17 | table_nav | varchar | 500 | 0 | Y | N | 跨表导航: | |
| 18 | option | text | 65535 | 0 | Y | N | 配置: | |
| 19 | create_time | timestamp | 19 | 0 | N | N | CURRENT_TIMESTAMP | 创建时间: |
| 20 | update_time | timestamp | 19 | 0 | N | N | CURRENT_TIMESTAMP | 更新时间: |
| 编号 | 名称 | 数据类型 | 长度 | 小数位 | 允许空值 | 主键 | 默认值 | 说明 |
| 1 | collect_id | int | 10 | 0 | N | Y | 收藏ID: | |
| 2 | user_id | int | 10 | 0 | N | N | 0 | 收藏人ID: |
| 3 | source_table | varchar | 255 | 0 | Y | N | 来源表: | |
| 4 | source_field | varchar | 255 | 0 | Y | N | 来源字段: | |
| 5 | source_id | int | 10 | 0 | N | N | 0 | 来源ID: |
| 6 | title | varchar | 255 | 0 | Y | N | 标题: | |
| 7 | img | varchar | 255 | 0 | Y | N | 封面: | |
| 8 | create_time | timestamp | 19 | 0 | N | N | CURRENT_TIMESTAMP | 创建时间: |
| 9 | update_time | timestamp | 19 | 0 | N | N | CURRENT_TIMESTAMP | 更新时间: |
| 编号 | 名称 | 数据类型 | 长度 | 小数位 | 允许空值 | 主键 | 默认值 | 说明 |
| 1 | comment_id | int | 10 | 0 | N | Y | 评论ID: | |
| 2 | user_id | int | 10 | 0 | N | N | 0 | 评论人ID: |
| 3 | reply_to_id | int | 10 | 0 | N | N | 0 | 回复评论ID:空为0 |
| 4 | content | longtext | 2147483647 | 0 | Y | N | 内容: | |
| 5 | nickname | varchar | 255 | 0 | Y | N | 昵称: | |
| 6 | avatar | varchar | 255 | 0 | Y | N | 头像地址:[0,255] | |
| 7 | create_time | timestamp | 19 | 0 | N | N | CURRENT_TIMESTAMP | 创建时间: |
| 8 | update_time | timestamp | 19 | 0 | N | N | CURRENT_TIMESTAMP | 更新时间: |
| 9 | source_table | varchar | 255 | 0 | Y | N | 来源表: | |
| 10 | source_field | varchar | 255 | 0 | Y | N | 来源字段: | |
| 11 | source_id | int | 10 | 0 | N | N | 0 | 来源ID: |
| 编号 | 名称 | 数据类型 | 长度 | 小数位 | 允许空值 | 主键 | 默认值 | 说明 |
| 1 | contact_friends_id | int | 10 | 0 | N | Y | 联系好友ID | |
| 2 | sender | int | 10 | 0 | Y | N | 0 | 发送者 |
| 3 | send_to | int | 10 | 0 | Y | N | 0 | 发送至 |
| 4 | date | date | 10 | 0 | Y | N | 日期 | |
| 5 | send_content | text | 65535 | 0 | Y | N | 发送内容 | |
| 6 | create_time | datetime | 19 | 0 | N | N | CURRENT_TIMESTAMP | 创建时间 |
| 7 | update_time | timestamp | 19 | 0 | N | N | CURRENT_TIMESTAMP | 更新时间 |
| 编号 | 名称 | 数据类型 | 长度 | 小数位 | 允许空值 | 主键 | 默认值 | 说明 |
| 1 | forum_id | mediumint | 8 | 0 | N | Y | 论坛id | |
| 2 | display | smallint | 5 | 0 | N | N | 100 | 排序 |
| 3 | user_id | mediumint | 8 | 0 | N | N | 0 | 用户ID |
| 4 | nickname | varchar | 16 | 0 | Y | N | 昵称:[0,16] | |
| 5 | praise_len | int | 10 | 0 | Y | N | 0 | 点赞数 |
| 6 | hits | int | 10 | 0 | N | N | 0 | 访问数 |
| 7 | title | varchar | 125 | 0 | N | N | 标题 | |
| 8 | keywords | varchar | 125 | 0 | Y | N | 关键词 | |
| 9 | description | varchar | 255 | 0 | Y | N | 描述 | |
| 10 | url | varchar | 255 | 0 | Y | N | 来源地址 | |
| 11 | tag | varchar | 255 | 0 | Y | N | 标签 | |
| 12 | img | text | 65535 | 0 | Y | N | 封面图 | |
| 13 | content | longtext | 2147483647 | 0 | Y | N | 正文 | |
| 14 | create_time | timestamp | 19 | 0 | N | N | CURRENT_TIMESTAMP | 创建时间: |
| 15 | update_time | timestamp | 19 | 0 | N | N | CURRENT_TIMESTAMP | 更新时间: |
| 16 | avatar | varchar | 255 | 0 | Y | N | 发帖人头像: | |
| 17 | type | varchar | 64 | 0 | N | N | 0 | 论坛分类:[0,1000]用来搜索指定类型的论坛帖 |
| 编号 | 名称 | 数据类型 | 长度 | 小数位 | 允许空值 | 主键 | 默认值 | 说明 |
| 1 | type_id | smallint | 5 | 0 | N | Y | 分类ID:[0,10000] | |
| 2 | name | varchar | 16 | 0 | N | N | 分类名称:[2,16] | |
| 3 | description | varchar | 255 | 0 | Y | N | 描述:[0,255]描述该分类的作用 | |
| 4 | url | varchar | 255 | 0 | Y | N | 外链地址:[0,255]如果该分类是跳转到其他网站的情况下,就在该URL上设置 | |
| 5 | father_id | smallint | 5 | 0 | N | N | 0 | 上级分类ID:[0,32767] |
| 6 | icon | varchar | 255 | 0 | Y | N | 分类图标: | |
| 7 | create_time | timestamp | 19 | 0 | N | N | CURRENT_TIMESTAMP | 创建时间: |
| 8 | update_time | timestamp | 19 | 0 | N | N | CURRENT_TIMESTAMP | 更新时间: |
| 编号 | 名称 | 数据类型 | 长度 | 小数位 | 允许空值 | 主键 | 默认值 | 说明 |
| 1 | game_installation_id | int | 10 | 0 | N | Y | 游戏安装ID | |
| 2 | order_number | varchar | 64 | 0 | N | N | 订单号 | |
| 3 | game_name | varchar | 64 | 0 | Y | N | 游戏名称 | |
| 4 | game_type | varchar | 64 | 0 | Y | N | 游戏类型 | |
| 5 | game_cover | varchar | 255 | 0 | Y | N | 游戏封面 | |
| 6 | game_price | int | 10 | 0 | Y | N | 0 | 游戏价格 |
| 7 | game_pack | varchar | 255 | 0 | Y | N | 游戏包 | |
| 8 | cdk_code | varchar | 64 | 0 | Y | N | CDK码 | |
| 9 | game_introduction | text | 65535 | 0 | Y | N | 游戏介绍 | |
| 10 | strategy_content | text | 65535 | 0 | Y | N | 攻略内容 | |
| 11 | purchasing_users | int | 10 | 0 | Y | N | 0 | 购买用户 |
| 12 | create_time | datetime | 19 | 0 | N | N | CURRENT_TIMESTAMP | 创建时间 |
| 13 | update_time | timestamp | 19 | 0 | N | N | CURRENT_TIMESTAMP | 更新时间 |
| 编号 | 名称 | 数据类型 | 长度 | 小数位 | 允许空值 | 主键 | 默认值 | 说明 |
| 1 | game_library_id | int | 10 | 0 | N | Y | 游戏库ID | |
| 2 | game_name | varchar | 64 | 0 | Y | N | 游戏名称 | |
| 3 | game_type | varchar | 64 | 0 | Y | N | 游戏类型 | |
| 4 | game_cover | varchar | 255 | 0 | Y | N | 游戏封面 | |
| 5 | game_price | int | 10 | 0 | Y | N | 0 | 游戏价格 |
| 6 | game_videos | varchar | 255 | 0 | Y | N | 游戏视频 | |
| 7 | game_pack | varchar | 255 | 0 | Y | N | 游戏包 | |
| 8 | cdk_code | varchar | 64 | 0 | Y | N | CDK码 | |
| 9 | game_introduction | text | 65535 | 0 | Y | N | 游戏介绍 | |
| 10 | strategy_content | text | 65535 | 0 | Y | N | 攻略内容 | |
| 11 | hits | int | 10 | 0 | N | N | 0 | 点击数 |
| 12 | praise_len | int | 10 | 0 | N | N | 0 | 点赞数 |
| 13 | recommend | int | 10 | 0 | N | N | 0 | 智能推荐 |
| 14 | create_time | datetime | 19 | 0 | N | N | CURRENT_TIMESTAMP | 创建时间 |
| 15 | update_time | timestamp | 19 | 0 | N | N | CURRENT_TIMESTAMP | 更新时间 |
| 编号 | 名称 | 数据类型 | 长度 | 小数位 | 允许空值 | 主键 | 默认值 | 说明 |
| 1 | game_orders_id | int | 10 | 0 | N | Y | 游戏订单ID | |
| 2 | order_number | varchar | 64 | 0 | Y | N | 订单号 | |
| 3 | game_name | varchar | 64 | 0 | Y | N | 游戏名称 | |
| 4 | game_type | varchar | 64 | 0 | Y | N | 游戏类型 | |
| 5 | game_cover | varchar | 255 | 0 | Y | N | 游戏封面 | |
| 6 | game_price | int | 10 | 0 | Y | N | 0 | 游戏价格 |
| 7 | game_pack | varchar | 255 | 0 | Y | N | 游戏包 | |
| 8 | cdk_code | varchar | 64 | 0 | Y | N | CDK码 | |
| 9 | game_introduction | text | 65535 | 0 | Y | N | 游戏介绍 | |
| 10 | strategy_content | text | 65535 | 0 | Y | N | 攻略内容 | |
| 11 | purchasing_users | int | 10 | 0 | Y | N | 0 | 购买用户 |
| 12 | pay_state | varchar | 16 | 0 | N | N | 未支付 | 支付状态 |
| 13 | pay_type | varchar | 16 | 0 | Y | N | 支付类型: 微信、支付宝、网银 | |
| 14 | create_time | datetime | 19 | 0 | N | N | CURRENT_TIMESTAMP | 创建时间 |
| 15 | update_time | timestamp | 19 | 0 | N | N | CURRENT_TIMESTAMP | 更新时间 |
| 编号 | 名称 | 数据类型 | 长度 | 小数位 | 允许空值 | 主键 | 默认值 | 说明 |
| 1 | game_type_id | int | 10 | 0 | N | Y | 游戏类型ID | |
| 2 | game_type | varchar | 64 | 0 | Y | N | 游戏类型 | |
| 3 | create_time | datetime | 19 | 0 | N | N | CURRENT_TIMESTAMP | 创建时间 |
| 4 | update_time | timestamp | 19 | 0 | N | N | CURRENT_TIMESTAMP | 更新时间 |
| 编号 | 名称 | 数据类型 | 长度 | 小数位 | 允许空值 | 主键 | 默认值 | 说明 |
| 1 | hits_id | int | 10 | 0 | N | Y | 点赞ID: | |
| 2 | user_id | int | 10 | 0 | N | N | 0 | 点赞人: |
| 3 | create_time | timestamp | 19 | 0 | N | N | CURRENT_TIMESTAMP | 创建时间: |
| 4 | update_time | timestamp | 19 | 0 | N | N | CURRENT_TIMESTAMP | 更新时间: |
| 5 | source_table | varchar | 255 | 0 | Y | N | 来源表: | |
| 6 | source_field | varchar | 255 | 0 | Y | N | 来源字段: | |
| 7 | source_id | int | 10 | 0 | N | N | 0 | 来源ID: |
| 编号 | 名称 | 数据类型 | 长度 | 小数位 | 允许空值 | 主键 | 默认值 | 说明 |
| 1 | notice_id | mediumint | 8 | 0 | N | Y | 公告id: | |
| 2 | title | varchar | 125 | 0 | N | N | 标题: | |
| 3 | content | longtext | 2147483647 | 0 | Y | N | 正文: | |
| 4 | create_time | timestamp | 19 | 0 | N | N | CURRENT_TIMESTAMP | 创建时间: |
| 5 | update_time | timestamp | 19 | 0 | N | N | CURRENT_TIMESTAMP | 更新时间: |
| 编号 | 名称 | 数据类型 | 长度 | 小数位 | 允许空值 | 主键 | 默认值 | 说明 |
| 1 | praise_id | int | 10 | 0 | N | Y | 点赞ID: | |
| 2 | user_id | int | 10 | 0 | N | N | 0 | 点赞人: |
| 3 | create_time | timestamp | 19 | 0 | N | N | CURRENT_TIMESTAMP | 创建时间: |
| 4 | update_time | timestamp | 19 | 0 | N | N | CURRENT_TIMESTAMP | 更新时间: |
| 5 | source_table | varchar | 255 | 0 | Y | N | 来源表: | |
| 6 | source_field | varchar | 255 | 0 | Y | N | 来源字段: | |
| 7 | source_id | int | 10 | 0 | N | N | 0 | 来源ID: |
| 8 | status | bit | 1 | 0 | N | N | 1 | 点赞状态:1为点赞,0已取消 |
| 编号 | 名称 | 数据类型 | 长度 | 小数位 | 允许空值 | 主键 | 默认值 | 说明 |
| 1 | regular_users_id | int | 10 | 0 | N | Y | 普通用户ID | |
| 2 | user_name | varchar | 64 | 0 | Y | N | 用户姓名 | |
| 3 | gender | varchar | 64 | 0 | Y | N | 性别 | |
| 4 | examine_state | varchar | 16 | 0 | N | N | 已通过 | 审核状态 |
| 5 | user_id | int | 10 | 0 | N | N | 0 | 用户ID |
| 6 | create_time | datetime | 19 | 0 | N | N | CURRENT_TIMESTAMP | 创建时间 |
| 7 | update_time | timestamp | 19 | 0 | N | N | CURRENT_TIMESTAMP | 更新时间 |
| 编号 | 名称 | 数据类型 | 长度 | 小数位 | 允许空值 | 主键 | 默认值 | 说明 |
| 1 | sensitive_vocabulary_id | int | 10 | 0 | N | Y | 敏感词汇ID | |
| 2 | sensitive_vocabulary | varchar | 64 | 0 | Y | N | 敏感词汇 | |
| 3 | create_time | datetime | 19 | 0 | N | N | CURRENT_TIMESTAMP | 创建时间 |
| 4 | update_time | timestamp | 19 | 0 | N | N | CURRENT_TIMESTAMP | 更新时间 |
| 编号 | 名称 | 数据类型 | 长度 | 小数位 | 允许空值 | 主键 | 默认值 | 说明 |
| 1 | slides_id | int | 10 | 0 | N | Y | 轮播图ID: | |
| 2 | title | varchar | 64 | 0 | Y | N | 标题: | |
| 3 | content | varchar | 255 | 0 | Y | N | 内容: | |
| 4 | url | varchar | 255 | 0 | Y | N | 链接: | |
| 5 | img | varchar | 255 | 0 | Y | N | 轮播图: | |
| 6 | hits | int | 10 | 0 | N | N | 0 | 点击量: |
| 7 | create_time | timestamp | 19 | 0 | N | N | CURRENT_TIMESTAMP | 创建时间: |
| 8 | update_time | timestamp | 19 | 0 | N | N | CURRENT_TIMESTAMP | 更新时间: |
| 编号 | 名称 | 数据类型 | 长度 | 小数位 | 允许空值 | 主键 | 默认值 | 说明 |
| 1 | upload_id | int | 10 | 0 | N | Y | 上传ID | |
| 2 | name | varchar | 64 | 0 | Y | N | 文件名 | |
| 3 | path | varchar | 255 | 0 | Y | N | 访问路径 | |
| 4 | file | varchar | 255 | 0 | Y | N | 文件路径 | |
| 5 | display | varchar | 255 | 0 | Y | N | 显示顺序 | |
| 6 | father_id | int | 10 | 0 | Y | N | 0 | 父级ID |
| 7 | dir | varchar | 255 | 0 | Y | N | 文件夹 | |
| 8 | type | varchar | 32 | 0 | Y | N | 文件类型 |
| 编号 | 名称 | 数据类型 | 长度 | 小数位 | 允许空值 | 主键 | 默认值 | 说明 |
| 1 | user_id | mediumint | 8 | 0 | N | Y | 用户ID:[0,8388607]用户获取其他与用户相关的数据 | |
| 2 | state | smallint | 5 | 0 | N | N | 1 | 账户状态:[0,10](1可用|2异常|3已冻结|4已注销) |
| 3 | user_group | varchar | 32 | 0 | Y | N | 所在用户组:[0,32767]决定用户身份和权限 | |
| 4 | login_time | timestamp | 19 | 0 | N | N | CURRENT_TIMESTAMP | 上次登录时间: |
| 5 | phone | varchar | 11 | 0 | Y | N | 手机号码:[0,11]用户的手机号码,用于找回密码时或登录时 | |
| 6 | phone_state | smallint | 5 | 0 | N | N | 0 | 手机认证:[0,1](0未认证|1审核中|2已认证) |
| 7 | username | varchar | 16 | 0 | N | N | 用户名:[0,16]用户登录时所用的账户名称 | |
| 8 | nickname | varchar | 16 | 0 | Y | N | 昵称:[0,16] | |
| 9 | password | varchar | 64 | 0 | N | N | 密码:[0,32]用户登录所需的密码,由6-16位数字或英文组成 | |
| 10 | | varchar | 64 | 0 | Y | N | 邮箱:[0,64]用户的邮箱,用于找回密码时或登录时 | |
| 11 | email_state | smallint | 5 | 0 | N | N | 0 | 邮箱认证:[0,1](0未认证|1审核中|2已认证) |
| 12 | avatar | varchar | 255 | 0 | Y | N | 头像地址:[0,255] | |
| 13 | open_id | varchar | 255 | 0 | Y | N | 针对获取用户信息字段 | |
| 14 | create_time | timestamp | 19 | 0 | N | N | CURRENT_TIMESTAMP | 创建时间: |
| 15 | vip_level | varchar | 255 | 0 | Y | N | 会员等级 | |
| 16 | vip_discount | double | 11 | 2 | Y | N | 0.00 | 会员折扣 |
| 编号 | 名称 | 数据类型 | 长度 | 小数位 | 允许空值 | 主键 | 默认值 | 说明 |
| 1 | group_id | mediumint | 8 | 0 | N | Y | 用户组ID:[0,8388607] | |
| 2 | display | smallint | 5 | 0 | N | N | 100 | 显示顺序:[0,1000] |
| 3 | name | varchar | 16 | 0 | N | N | 名称:[0,16] | |
| 4 | description | varchar | 255 | 0 | Y | N | 描述:[0,255]描述该用户组的特点或权限范围 | |
| 5 | source_table | varchar | 255 | 0 | Y | N | 来源表: | |
| 6 | source_field | varchar | 255 | 0 | Y | N | 来源字段: | |
| 7 | source_id | int | 10 | 0 | N | N | 0 | 来源ID: |
| 8 | register | smallint | 5 | 0 | Y | N | 0 | 注册位置: |
| 9 | create_time | timestamp | 19 | 0 | N | N | CURRENT_TIMESTAMP | 创建时间: |
| 10 | update_time | timestamp | 19 | 0 | N | N | CURRENT_TIMESTAMP | 更新时间: |
3.3本章小结
整个游戏平台网站的需求分析主要对系统总体架构以及功能模块的设计,通过建立E-R模型和数据库逻辑系统设计完成了数据库系统设计。
4 游戏平台网站详细设计与实现
游戏平台网站的详细设计与实现主要是根据前面的游戏平台网站的需求分析和游戏平台网站的总体设计来设计页面并实现业务逻辑。主要从游戏平台网站界面实现、业务逻辑实现这两部分进行介绍。
4.1普通用户部分功能模块
4.1.1 前台首页界面
当进入游戏平台网站的时候,系统以上中下的布局进行展示,首先映入眼帘的是系统的导航栏,下面是公告信息,其主界面展示如下图4-1所示。

图4-1 前台首页界面图
4.1.2 用户登录界面
游戏平台网站中的前台上注册后的用户是可以通过自己的账户名和密码进行登录的,当会员输入完整的自己的账户名和密码信息并点击“登录”按钮后,将会首先验证输入的有没有空数据,再次验证输入的账户名+密码和数据库中当前保存的用户信息是否一致,只有在一致后将会登录成功并自动跳转到游戏平台网站的首页中;否则将会提示相应错误信息,用户登录界面如下图4-2所示。

图4-2用户登录界面图
登录代码如下:
/**
* 登录
* @param data
* @param httpServletRequest
* @return
*/
@PostMapping("login")
public Map<String, Object> login(@RequestBody Map<String, String> data, HttpServletRequest httpServletRequest) {
log.info("[执行登录接口]");
String username = data.get("username");
String email = data.get("email");
String phone = data.get("phone");
String password = data.get("password");
List resultList = null;
QueryWrapper wrapper = new QueryWrapper<User>();
Map<String, String> map = new HashMap<>();
if(username != null && "".equals(username) == false){
map.put("username", username);
resultList = service.selectBaseList(service.select(map, new HashMap<>()));
}
else if(email != null && "".equals(email) == false){
map.put("email", email);
resultList = service.selectBaseList(service.select(map, new HashMap<>()));
}
else if(phone != null && "".equals(phone) == false){
map.put("phone", phone);
resultList = service.selectBaseList(service.select(map, new HashMap<>()));
}else{
return error(30000, "账号或密码不能为空");
}
if (resultList == null || password == null) {
return error(30000, "账号或密码不能为空");
}
//判断是否有这个用户
if (resultList.size()<=0){
return error(30000,"用户不存在");
}
User byUsername = (User) resultList.get(0);
Map<String, String> groupMap = new HashMap<>();
groupMap.put("name",byUsername.getUserGroup());
List groupList = userGroupService.selectBaseList(userGroupService.select(groupMap, new HashMap<>()));
if (groupList.size()<1){
return error(30000,"用户组不存在");
}
UserGroup userGroup = (UserGroup) groupList.get(0);
//查询用户审核状态
if (!StringUtils.isEmpty(userGroup.getSourceTable())){
String res = service.selectExamineState(userGroup.getSourceTable(),byUsername.getUserId());
if (res==null){
return error(30000,"用户不存在");
}
if (!res.equals("已通过")){
return error(30000,"该用户审核未通过");
}
}
//查询用户状态
if (byUsername.getState()!=1){
return error(30000,"用户非可用状态,不能登录");
}
String md5password = service.encryption(password);
if (byUsername.getPassword().equals(md5password)) {
// 存储Token到数据库
AccessToken accessToken = new AccessToken();
accessToken.setToken(UUID.randomUUID().toString().replaceAll("-", ""));
accessToken.setUser_id(byUsername.getUserId());
tokenService.save(accessToken);
// 返回用户信息
JSONObject user = JSONObject.parseObject(JSONObject.toJSONString(byUsername));
user.put("token", accessToken.getToken());
JSONObject ret = new JSONObject();
ret.put("obj",user);
return success(ret);
} else {
return error(30000, "账号或密码不正确");
}
}
public String select(Map<String,String> query,Map<String,String> config){
StringBuffer sql = new StringBuffer("select ");
sql.append(config.get(FindConfig.FIELD) == null || "".equals(config.get(FindConfig.FIELD)) ? "*" : config.get(FindConfig.FIELD)).append(" ");
sql.append("from ").append("`").append(table).append("`").append(toWhereSql(query, "0".equals(config.get(FindConfig.LIKE))));
if (config.get(FindConfig.GROUP_BY) != null && !"".equals(config.get(FindConfig.GROUP_BY))){
sql.append("group by ").append(config.get(FindConfig.GROUP_BY)).append(" ");
}
if (config.get(FindConfig.ORDER_BY) != null && !"".equals(config.get(FindConfig.ORDER_BY))){
sql.append("order by ").append(config.get(FindConfig.ORDER_BY)).append(" ");
}
if (config.get(FindConfig.PAGE) != null && !"".equals(config.get(FindConfig.PAGE))){
int page = config.get(FindConfig.PAGE) != null && !"".equals(config.get(FindConfig.PAGE)) ? Integer.parseInt(config.get(FindConfig.PAGE)) : 1;
int limit = config.get(FindConfig.SIZE) != null && !"".equals(config.get(FindConfig.SIZE)) ? Integer.parseInt(config.get(FindConfig.SIZE)) : 10;
sql.append(" limit ").append( (page-1)*limit ).append(" , ").append(limit);
}
log.info("[{}] - 查询操作,sql: {}",table,sql);
return sql.toString();
}
public List selectBaseList(String select) {
List<Map<String,Object>> mapList = baseMapper.selectBaseList(select);
List<E> list = new ArrayList<>();
for (Map<String,Object> map:mapList) {
list.add(JSON.parseObject(JSON.toJSONString(map),eClass));
}
return list;
4.1.3 用户注册界面
游戏平台网站的游客和管理员时可以进行注册登录,当用户右上角“注册”按钮的时候,当填写上自己的账号+密码+确认密码+昵称+邮箱+手机号等后再点击“注册”按钮后将会先验证输入的有没有空数据,再次验证密码和确认密码是否是一样的,最后验证输入的账户名和数据库表中已经注册的账户名是否重复,只有都验证没问题后即可会员注册成功。其用会员注册界面展示如下图4-3所示。

图4-3用户注册界面图
注册代码如下: /**
* 注册
* @return
*/
@PostMapping("register")
public Map<String, Object> signUp(HttpServletRequest request) throws IOException {
// 查询用户
Map<String, String> query = new HashMap<>();
Map<String,Object> map = service.readBody(request.getReader());
query.put("username",String.valueOf(map.get("username")));
List list = service.selectBaseList(service.select(query, new HashMap<>()));
if (list.size()>0){
return error(30000, "用户已存在");
}
map.put("password",service.encryption(String.valueOf(map.get("password"))));
service.insert(map);
return success(1);
}
public Map<String,Object> readBody(BufferedReader reader){
BufferedReader br = null;
StringBuilder sb = new StringBuilder("");
try{
br = reader;
String str;
while ((str = br.readLine()) != null){
sb.append(str);
}
br.close();
String json = sb.toString();
return JSONObject.parseObject(json, Map.class);
}catch (IOException e){
e.printStackTrace();
}finally{
if (null != br){
try{
br.close();
}catch (IOException e){
e.printStackTrace();
}
}
}
return null;
}
public void insert(Map<String,Object> body){
E entity = JSON.parseObject(JSON.toJSONString(body),eClass);
baseMapper.insert(entity);
log.info("[{}] - 插入操作:{}",entity);
}
4.1.4 游戏论坛界面
支持局部搜索、用户可发布游戏帖子内容(封面图、标题、分类、标签、正文),可进行评论。界面如下图4-4所示。

图4-4游戏论坛界面图
4.1.5 游戏库界面
支持关键字(游戏名称、游戏类型)搜索和下拉(游戏类型、排序)搜索,点击可查看详情(游戏名称、游戏类型、游戏价格、游戏视频、游戏包、CDK码、游戏介绍、攻略详情),可进行购买、点赞、收藏和评论操作。界面如图4-5所示。

图4-5 游戏库界面图
4.1.6 个人中心界面
进入个人中心可以对个人首页、游戏订单(支持订单号、游戏名称、支付状态搜索,点击可查看详情,可进行增改删查操作)、游戏安装(支持订单号、游戏名称搜索,点击可查看详情,可下载游戏包、看到CDK码,并进行增改删查操作)、联系好友(持日期搜索,点击可查看详情,可进行增改删查操作)、收藏(文章信息、游戏库)等信息进行管控。界面如图4-6所示。

图4-6 个人中心界面图
4.2管理员部分功能模块
4.2.1游戏库管理界面
支持关键字游戏名称、游戏类型搜索,可发布游戏资源、点击查看详情、进行增改删查操作,和查看评论。界面如下图4-7所示。

图4-7游戏库管理界面图
4.2.2游戏订单管理
支持订单号、游戏名称、支付状态搜索,可点击查看详情、进行确认、支付增改删查操作。界面如下图4-8所示。

图4-8游戏订单管理界面图
4.2.3系统管理界面
可对轮播图和敏感词进行管理,点击可查看详情,进行增改删查操作。界面如下图4-9所示。

图4-9系统管理界面图
4.2.4 资源管理界面
在资源管理可对新闻列表和文章分类进行管理,包增改删查操作,点击可查看详情、评论。界面如下图4-10所示。

5 系统测试
5.1 系统测试用例
系统测试包括:用户登录、游戏论坛发布、文章信息添加、游戏库搜索、密码修改、联系好友等功能测试,如表5-1、5-2、5-3、5-4、5-5、5-6所示:
表5-1 用户登录功能测试表
| 用例名称 | 用户登录系统 |
| 目的 | 测试用户通过正确的用户名和密码可否登录功能 |
| 前提 | 未登录的情况下 |
| 测试流程 | 1) 进入登录页面 2) 输入正确的用户名和密码 |
| 预期结果 | 用户名和密码正确的时候,跳转到登录成功界面,反之则显示错误信息,提示重新输入 |
| 实际结果 | 实际结果与预期结果一致 |
游戏论坛内容发布功能测试:
表5-2 游戏论坛内容发布功能测试表
| 用例名称 | 游戏论坛内容发布 |
| 目的 | 测试游戏论坛内容发布功能 |
| 前提 | 用户登录 |
| 测试流程 |
|
| 预期结果 | 提交以后,页面首页会显示新的游戏论坛信息 |
| 实际结果 | 实际结果与预期结果一致 |
添加文章信息界面测试:
表5-3 管理员添加文章信息界面测试表
| 用例名称 | 添加文章信息测试用例 |
| 目的 | 测试文章信息添加功能 |
| 前提 | 管理员用户正常登录情况下 |
| 测试流程 | 1)管理员点击资源管理,然后点击添加后并填写信息。 2)点击进行提交。 |
| 预期结果 | 提交以后,页面首页会显示新的文章信息 |
| 实际结果 | 实际结果与预期结果一致 |
游戏库搜索功能测试:
表5-4美食攻略功能测试表
| 用例名称 | 游戏库搜索测试 |
| 目的 | 测试游戏库搜索功能 |
| 前提 | 无 |
| 测试流程 | 1)在搜索框填入搜索关键字。 2)点击搜索按钮。 |
| 预期结果 | 页面显示包含有搜索关键字的游戏 |
| 实际结果 | 实际结果与预期结果一致 |
密码修改搜索功能测试:
表5-5 密码修改功能测试表
| 用例名称 | 密码修改测试用例 |
| 目的 | 测试管理员密码修改功能 |
| 前提 | 管理员用户正常登录情况下 |
| 测试流程 | 1)管理员密码修改并完成填写。 2)点击进行提交。 |
| 预期结果 | 使用新的密码可以登录 |
| 实际结果 | 实际结果与预期结果一致 |
联系好友功能测试:
表5-6联系好友功能测试表
| 用例名称 | 预订测试用例 |
| 目的 | 测试用户联系好友功能 |
| 前提 | 用户正常登录情况下 |
| 测试流程 | 1)点击联系好友。 2)选择好友,完成填写并提交。 |
| 预期结果 | 联系好友成功 |
| 实际结果 | 实际结果与预期结果一致 |
5.2 系统测试结果
通过编写游戏平台网站的测试用例,已经检测完毕用户登录、游戏论坛发布、文章信息添加、游戏库搜索、密码修改、联系好友等功能测试,通过这这些模块为游戏平台网站的后期推广运营提供了强力的技术支撑。
结 论
本文描述了游戏平台网站设计与实现的原理和开发过程,该系统是通过SSM框架来搭建后台,中间件使用的是Tomcat服务器,数据库管理平台采用开源的Mysql,前台使用的是JQuery框架,同时使用Validate校验框架,这样就可以减少前端代码的输入量,而且基于JQuery框架的Validat框架使用简单,是流行的前端使用框架,前端使用的主要是Jsp页面展示技术。
在开发前做了许多的准备,在本系统的设计和开发过程中阅览和学习了许多文献资料,从开发这个游戏平台网站的过程中我也收获了许许多多宝贵的方法以及设计思路,对系统的开发也起到了很重要的作用,系统的开发技术选用的都是自己比较熟悉的,比如Web、SSM、MYSQL,这些技术都是在以前的学习中学到了,其中许多的设计思路和方法都是在以前不断地学习中摸索出来的经验,其实对于我们来说工作量还是比较大的,但是正是由于之前的积累与准备,才能顺利的完成这个项目,由此看来,积累经验跟做好准备是十分重要的事情。
当然在该系统的设计与实现的过程中也离不开老师以及同学们的帮助,正是因为他们的指导与帮助,我才能够成功的在预期内完成了这个系统。同时在这个过程当中我也收获了很多东西,此系统也有需要改进的地方,但是由于专业知识的浅薄,并不能做到十分完美,希望以后有机会可以让其真正的投入到使用之中。
参考文献
[1]粟梁.基于Java的汽车租赁管理系统[J].电脑编程技巧与维护,2024,(01):43-45+52.DOI:10.16184/j.cnki.comprg.2024.01.035.
[2]韩小龙,司珍,吕晓峰等.基于面向对象编程的Java语言程序设计方法分析[J].集成电路应用,2024,41(01):228-229.DOI:10.19339/j.issn.1674-2583.2024.01.103.
[3]袁爱平,陈畅,孙士兵等.基于SSM框架的高校学生信息管理系统设计与实现[J].工业控制计算机,2023,36(12):127-129.
[4]袁琳琳.计算机软件Java编程特点及技术分析[J].数字通信世界,2023,(12):87-89.
[5]马庆.计算机软件开发中JAVA编程语言的应用[J].山西电子技术,2023,(06):84-86+98.
[6]单厚信,刘舒心,程文远等.基于SSM架构的图书资料管理系统设计与实现[J].现代信息科技,2023,7(23):46-51.DOI:10.19850/j.cnki.2096-4706.2023.23.010.
[7]杜朋轩,陈芳,曹梦川.基于Java Web的智慧农业信息采集系统的设计与实现[J].科技资讯,2023,21(23):162-165.DOI:10.16661/j.cnki.1672-3791.2307-5042-8177.
[8]闫凤琴,李汶洋.基于SSM的防诈骗警民协同防护平台的设计与实现[J].中国新通信,2023,25(23):140-142.
[9]刘方磊.基于SSM框架的旅游大数据分析系统设计与实现[J].中国新技术新产品,2023,(21):22-25.DOI:10.13612/j.cnki.cntp.2023.21.002.
[10]张国芳.Java编程语言在计算机软件开发中的应用方向分析[J].信息记录材料,2023,24(11):138-141.DOI:10.16009/j.cnki.cn13-1295/tq.2023.11.042.
[11]施峰,张瑾.基于SSM的编译原理精品课程网站设计与实现[J].中国新通信,2023,25(20):44-46+49.
[12]赵进步,袁慧.基于SSM框架的“云节”系统设计与实现[J].电脑编程技巧与维护,2023,(10):90-92.DOI:10.16184/j.cnki.comprg.2023.10.021.
[13]王敏.基于SSM的高校学生综合测评管理系统设计与实现[J].电脑知识与技术,2023,19(29):59-62+70.DOI:10.14004/j.cnki.ckt.2023.1530.
[14]文臻铭,吴钧皓.基于SSM框架的电力电缆附件电子商城系统设计与实现[J].工业控制计算机,2023,36(08):145-146+153.
[15]Yangyang C ,Zhaohua L ,Lei Z , et al.Multi-type dynamic load identification algorithm in continuous system: A numerical and experimental study based on SSM-Newmark-β[J].Applied Mathematical Modelling,2023,123810-834.
[16]田斌.基于SSM框架的宠物医院系统设计[J].无线互联科技,2023,20(14):69-71.
[17]Antje P ,Thomas L ,Felix B .Correction: Solid-Supported Membrane (SSM)-Based Electrophysiology Assays Using Surface Electrogenic Event Reader Technology (SURFEsup2/sup R) in Early Drug Discovery.[J].Current protocols,2023,3(4):e755-e755.
[18]Antje P ,Thomas L ,Felix B .Solid-Supported Membrane (SSM)-Based Electrophysiology Assays Using Surface Electrogenic Event Reader Technology (SURFE²R) in Early Drug Discovery.[J].Current protocols,2023,3(3):e650-e650.
[19]苏润泽.网页游戏平台的管理与设计[D].哈尔滨师范大学,2022.DOI:10.27064/d.cnki.ghasu.2022.001106.
[20]裴博杰.大学生学习交流论坛的设计与实现[D].电子科技大学,2013.
致 谢
逝者如斯夫,不舍昼夜。转眼间,大学生会员活便已经接近尾声,人面对着离别与结束,总是充满着不舍与茫然,我亦如此,仍记得那年秋天,我迫不及待的提前一天到了学校,面对学校巍峨的大门,我心里充满了期待:这里,就是我新生活的起点吗?那天,阳光明媚,学校的欢迎仪式很热烈,我面对着一个个对着我微笑的同学,仿佛一缕缕阳光透过胸口照进了我心里,同时,在那天我认识可爱的室友,我们携手共同度过了这难忘的两年。如今,我望着这篇论文的致谢,不禁又要问自己:现在,我们就要说再见了吗?
感慨莫名,不知所言。遥想当初刚来学校的时候,心里总是想着工科学校会过于板正,会缺乏一些柔情,当时心里甚至有一点点排斥,但是随着我对学校的慢慢认识与了解,我才认识到了她的美丽,她的柔情,并且慢慢的喜欢上了这个校园,但是时间太快了,快到我还没有好好体会她的美丽便要离开了,但是她带给我的回忆,永远不会离开我,也许真正离开那天我的眼里会满含泪水,我不是因为难过,我只是想将她的样子映在我的泪水里,刻在我的心里。最后,感谢我的老师们,是你们教授了我们知识与做人的道理;感谢我的室友们,是你们陪伴了我如此之久;感谢每位关心与支持我的人。
少年,追风赶月莫停留,平荒尽处是春山。
免费领取项目源码,请关注❤点赞收藏并私信博主,谢谢-
基于SpringBoot的学生心理健康测评系统-24168|可做计算机毕业设计JAVA、PHP、爬虫、APP、小程序、C#、C++、python、数据可视化、大数据、文案&spm=1001.2101.3001.5002&articleId=144843702&d=1&t=3&u=395e7edf44cb4590b43b29b21673eeb0)

被折叠的 条评论
为什么被折叠?



