摘 要
随着社会压力的增加和学生心理健康问题的日益突出,学校越来越关注学生的心理健康。为了及时掌握学生的心理状况并提供有效的心理支持,设计并开发一个基于Spring Boot的学生心理健康测评系统是迫切需要的。
该系统的设计与实现可以为学校提供一个全面的学生心理健康管理平台,通过该系统,学生可以方便地获取心理知识和在线上论坛进行交流,从而提高心理健康水平;能够在线上进行评测,参与评测问卷答题和查阅评测结果并进行在线咨询,及时解决自身的心理问题,并且学生可以在线上进行评测,并在线咨询心理专家,同时以便辅导员、心理专家和管理员能够更好地了解学生的心理状况并进行及时有效的干预。
关键词:Java;SpringBoot;学生心理健康测评系统
Abstract
With the increasing social pressure and the increasingly prominent mental health issues of students, schools are paying more and more attention to their mental health. In order to timely grasp the psychological status of students and provide effective psychological support, it is urgent to design and develop a student mental health assessment system based on Spring Boot.
The design and implementation of this system can provide a comprehensive student mental health management platform for schools. Through this system, students can easily obtain psychological knowledge and communicate on online forums, thereby improving their mental health level; Being able to conduct evaluations online, participate in answering evaluation questionnaires, review evaluation results, and provide online consultation to promptly address their own psychological issues. Students can also conduct evaluations online and consult with psychological experts online, so that counselors, psychological experts, and administrators can better understand their psychological status and provide timely and effective interventions.
Key words:Java; SpringBoot; Student Mental Health Assessment System
目 录
第1章 绪论
1.1选题背景
随着社会压力和学习压力的增加和学生心理健康问题的日益突出,学校越来越关注学生的心理健康。为了及时掌握学生的心理状况并提供有效的心理支持,设计并开发一个基于Spring Boot的学生心理健康测评系统是迫切需要的。目前,许多学校已经开始使用心理测评系统来管理学生心理健康。这些系统一般具备用户管理、心理知识、在线咨询、评测问卷、评测结果和系统公告等功能。对于具体的技术实现,基于Spring Boot的系统设计已经得到广泛应用,其优点包括简单易用、高效稳定等。因此,本研究旨在通过设计与实现一个基于Spring Boot的学生心理健康测评系统,来解决学校在心理健康管理方面问题。
通过该系统,学生可以方便地获取心理知识和在线上论坛进行交流,从而提高心理健康水平;能够在线上进行评测,参与评测问卷答题和查阅评测结果并进行在线咨询,及时解决自身的心理问题,并且学生可以在线上进行评测,并在线咨询心理专家,同时以便辅导员、心理专家和管理员能够更好地了解学生的心理状况并进行及时有效的干预。
1.2选题意义
基于springboot的学生心理健康测评系统的设计与实现具有较高的实践意义和应用价值。该系统旨在提供一个学生心理健康管理平台,提高学生心理健康管理效率,以便学校能够更好地及时把握学生心理状况。为学生提供心理健康支持服务,包括在线咨询和心理知识的获取,能够及时解决学生的心理问题和提高学生的心理水平。能够进行线上评测问卷答题,通过学生的评测结果,学校能够了解学生的心理状况,以便当学生出现心理问题时,学校进行精准干预。实现线上论坛的功能,方便用户之间的信息交流提高用户的交互。
第2章 相关技术介绍
2.1SpringBoot框架介绍
Spring框架是Java平台上的一种开源应用框架,提供具有控制反转特性的容器。尽管Spring框架自身对编程模型没有限制,但其在Java应用中的频繁使用让它备受青睐,以至于后来让它作为EJB(EnterpriseJavaBeans)模型的补充,甚至是替补。Spring框架为开发提供了一系列的解决方案,比如利用控制反转的核心特性,并通过依赖注入实现控制反转来实现管理对象生命周期容器化,利用面向切面编程进行声明式的事务管理,整合多种持久化技术管理数据访问,提供大量优秀的Web框架方便开发等等。Spring框架具有控制反转(IOC)特性,IOC旨在方便项目维护和测试,它提供了一种通过Java的反射机制对Java对象进行统一的配置和管理的方法。Spring框架利用容器管理对象的生命周期,容器可以通过扫描XML文件或类上特定Java注解来配置对象,开发者可以通过依赖查找或依赖注入来获得对象。Spring框架具有面向切面编程(AOP)框架,SpringAOP框架基于代理模式,同时运行时可配置;AOP框架主要针对模块之间的交叉关注点进行模块化。Spring框架的AOP框架仅提供基本的AOP特性,虽无法与AspectJ框架相比,但通过与AspectJ的集成,也可以满足基本需求。Spring框架下的事务管理、远程访问等功能均可以通过使用SpringAOP技术实现。Spring的事务管理框架为Java平台带来了一种抽象机制,使本地和全局事务以及嵌套事务能够与保存点一起工作,并且几乎可以在Java平台的任何环境中工作。Spring集成多种事务模板,系统可以通过事务模板、XML或Java注解进行事务配置,并且事务框架集成了消息传递和缓存等功能。Spring的数据访问框架解决了开发人员在应用程序中使用数据库时遇到的常见困难。它不仅对Java:JDBC、iBATS/MyBATIs、Hibernate、Java数据对象(JDO)、ApacheOJB和ApacheCayne等所有流行的数据访问框架中提供支持,同时还可以与Spring的事务管理一起使用,为数据访问提供了灵活的抽象。Spring框架最初是没有打算构建一个自己的WebMVC框架,其开发人员在开发过程中认为现有的StrutsWeb框架的呈现层和请求处理层之间以及请求处理层和模型之间的分离不够,于是创建了SpringMVC。
2.2MySQL数据库
数据库作为数据的存储地方是项目必须的,MySQL是一款非常优秀的关系型数据库,早期的MySQL并不是甲骨文公司的,后来才被他收购的。MySQL非常的小巧,安装包才几兆,sql语言的书写也比较容易学习,最重要的是MySQL同时也是一款开源的软件,所以不需要额外进行付费,本系统本身也是以学习总结所学知识为主,在系统的开发上最好尽量使用免费的软件,所以选用MySQL进行数据库管理。MySQL的容量也是非常大的,同时支持分库分表的操作,支持分布式,所以越来越多的中小企业选择该款数据库管理工具。另外值得一提的是,开源也有一个不好的地方,就是容易遭到破解和黑客攻击,所以MySQL在使用上还是更多的使用在中小项目中。
MySQL不会对平台有需求,所以任何一个程序员都可以通过 MySQL数据库来完成自己的系统开发,并且还可以节约大量的资源。因为它具有强大功能,所以可以用来储存这个系统的数据。
MySQL适合于各种应用,我们在运行数据库的时候,也很容易上手,我们只要编写一段代码,就可以完成相应的功能,并且可以在任何的平台上使用,而不需要再进行第二次的编译。MySQL数据库还具备在本地存储数据和允许结构化查询以方便管理的优势;MySQL是一个完全网络化的系统,它的数据库可以在互联网的任何位置被访问,它可以在任何地点与任何人分享;此外,MySQL也提供了存取控制的能力,可以阻止数据被非法使用,MySQL服务稳定,开发成本低,所以在开发过程中,MySQL数据库是最受欢迎的。
第3章 系统分析
3.1可行性分析
可行性分析也是为了分析项目的开发系统是否对开发有价值,以及是否真的需要改进管理系统在信息听写方面的不足。以本项目学生心理健康测评系统的设计目标和实施过程为例,如果开发该系统,希望能很好地解决用户的管理信息问题,并且如果这使学生心理健康测评系统可以发展出最大价值学说,并且还可以变相的解决了用户在一定程度上的问题,那么这个项目的研发系统也就是最有价值有意义的系统。但研发目标又是不是达到了所期望的结果,以及科研任务在实现后的最大效用和价值,它是否等于所有总成本。因此,研发阶段本质上就是研发体系能否真正设计的阶段。
3.1.1技术可行性
技术可行性是指所确定的科学技术或决策方法中的科学技术均未突破组织掌握或相关人员熟悉的科学技术资源的界限。在技术研究过程中,应注意全面调查系统研发过程中包含的各种关键技术问题,尽可能选择成熟技术,认真引用先进技术,关注特定的研究平台和开发人员,评估关键技术的有效性。
Java技术对于该学生心理健康测评系统的设计和实施很是关键,基于spring boot结构的和MySQL数据库管理,对于前台的应用和后台的数据库管理都是至关重要的,要想有效应用该程序,就需要保持功能全面、易懂易简单使用的特性。构建数据库管理时,需要确保数据分析信息完全、数据分析信息稳定性好、数据分析信息稳定性较高的库。在早期,人们对Java的基本重要知识点就有理解和熟悉,对MySQL数据库发生过简要的掌握、熟悉,在早期对软件工程测试,以及UML语言等基础课程发生过大致的掌握和练习,经过对上述课程练习,就能够对上述课程有相应的信息系统开发、检验和判断。
使用Java开发技术、通过基于spring boot框架和MySQL结合起来研发一个学生心理健康测评系统,一定是合理而且有效的。
3.1.2操作可行性
学生心理健康测评系统的注册与登陆页面设计简洁容易应用,可以通过最常见的页面窗口来登陆页面,并利用过计算机实现登陆功能,因此使用者只要平时利用过计算机都可以实现登陆应用。此操作系统的研发工作环境运用了Java技术,并运用了springboot架构,这些研发工作环境都使得此系统功能更为完整,使整个设计更为个性化,使用者功能也更为简洁方便。本管理系统具备了易于运行、容易管理、交互性较好的优点,在实际操作上也是非常简单的。因此,本管理系统也可进行商业设计。
综上所述,该设备的研发符合技术要求,因此其研发具有可操作性。
3.2系统功能需求
3.2.1功能需求分析
springboot学生心理健康测评系统针对用户需求进行划分,主要分为学生用户、辅导员用户、心理专家和管理员四大模块,辅导员用户可登录进入前后端界面,使用系统功能,提供了丰富的功能,具体功能分析如下:
学生用户:
(1)注册登录:学生用户通过注册登录系统,可使用系统功能。
(2)首页:当用户进入系统的时候,首先映入眼帘的是系统的导航栏,下面是轮播图以及系统内容。
(3)线上论坛:可查看所有论坛信息,支持局部搜索,点击可查看详情,可进行发布内容(封面图、标题、分类、标签、正文)操作,并进行点赞、收藏和评论。
(4)测评问卷:可查看所有评测问卷信息,支持名称搜索,查看列表信息(名称、答题时长),可点击进行答题操作
(5)公告信息:点击“公告信息”这一菜单时,可查看公告信息、关于我们、联系方式和网站介绍等管理员发布的公告信息。
(6)心理知识:可查看管理员发布的所有资讯信息,支持局部搜索和下拉(筛选、排序)搜索,点击查看详情,并进行点赞、收藏和评论操作。
(7)专家信息:可查看提交的所有留言信息,点击“留言”按钮,可填写并提交留言信息(标题、留言内容)。
(8)我的账户:可对个人资料进行管控,包括修改资料和修改密码。
(9)个人中心:对个人首页、在线咨询、评测信息、收藏等信息进行管理。点击“在线咨询”,可查看提交的所有咨询信息,可进行增改删查操作,支持专家姓名、咨询标题搜索,可点击查看详情;点击“评测信息”,可查看提交的所有评测信息,可进行查询操作,支持评测名称、评测分数搜索,可点击查看详情;点击“收藏”可查看收藏的线上论坛、心理知识、专家信息等所有收藏信息,点击可查看详情,并可进行删除操作。
辅导员用户:
1、前台功能:
(1)登录:辅导员用户由管理员添加,使用管理员添加的账号密码即可进行登录,登录成功后,可使用系统功能,并对个人信息和密码进行管理。
(2)首页:当用户进入系统的时候,首先映入眼帘的是系统的导航栏,下面是轮播图以及系统内容。
(3)线上论坛:可查看所有论坛信息,支持局部搜索,点击可查看详情,可进行发布内容(封面图、标题、分类、标签、正文)操作,并进行点赞、收藏和评论。
(4)公告信息:可查看包括关于我们、联系方式、网站介绍等管理员发布的所有公告。
(5)心理知识:可查看所有心理知识信息,支持局部搜索,点击可查看详情,并进行点赞、收藏和评论。
(6)专家信息:可查看所有专家信息,支持关键字(专家姓名、专家性别)搜索,点击可查看详情(心理专家、专家姓名、专家性别、联系方式、辅导领域、排班时间、从业履历、个人介绍),并进行点赞、收藏和评论。
(7)我的账户:对个人资料进行管理,包括修改密码和修改资料(头像、昵称、邮箱、用户姓名、用户性别)。
(8)个人中心:对个人首页、评测结果、评测问卷、收藏等信息进行管理。点击“评测结果”,可查看学生的评测结果信息,可进行增改删查操作,支持测评名称、测评分数搜索,可点击查看详情;点击“评测问卷”,可查看学生提交的评测问卷信息,可进行查询和评分操作,支持名称搜索,可点击查看详情;点击“收藏”可查看收藏的线上论坛、心理知识、专家信息等所有收藏信息,点击可查看详情,并可进行删除操作。
2、后端功能:辅导员用户可登录后台
(1)登录:辅导员用户由管理员添加,使用管理员添加的账号密码即可进行登录,登录成功后,可使用系统功能,并对个人信息和密码进行管理。
(2)评测结果管理:可查看学生的评测结果信息,进行增改删查操作,支持测评名称、测评分数搜索,可点击查看详情(辅导员、评测学生、学生姓名、评测分数、评测时间、评测分数、评测结果、结果分析)。
(3)资源管理:可对评测问卷进行管理,可看到学生提交的评测问卷信息,进行查询操作,支持名称搜索,点击可查看详情,并可点击评分操作,对学生提交的评测问卷进行评分,支持提交人和评分状态搜索。
心理专家:可登录前台
(1)登录:辅导员用户由管理员添加,使用管理员添加的账号密码即可进行登录,登录成功后,可使用系统功能,并对个人信息和密码进行管理。
(2)首页:当用户进入系统的时候,首先映入眼帘的是系统的导航栏,下面是轮播图以及系统内容。
(3)线上论坛:可查看所有论坛信息,支持局部搜索,点击可查看详情,可进行发布内容(封面图、标题、分类、标签、正文)操作,并进行点赞、收藏和评论。
(4)公告信息:可查看包括关于我们、联系方式、网站介绍等管理员发布的所有公告。
(5)心理知识:可查看所有心理知识信息,支持局部搜索,点击可查看详情,并进行点赞、收藏和评论。
(6)专家信息:可查看所有专家信息,支持关键字(专家姓名、专家性别)搜索,点击可查看详情(心理专家、专家姓名、专家性别、联系方式、辅导领域、排班时间、从业履历、个人介绍),并进行点赞、收藏和评论。
(7)我的账户:对个人资料进行管理,包括修改密码和修改资料(头像、昵称、邮箱、用户姓名、用户性别)。
(8)个人中心:对个人首页、专家信息、在线咨询、收藏等信息进行管理。点击“专家信息”,可查看提交的专家信息,可进行增改删查操作,支持专家姓名、专家性别搜索,可点击查看详情;点击“在线咨询”,可查看学生提交的在线咨询信息,可进行查询操作,支持专家姓名、咨询标题搜索,可点击查看详情进行回复;点击“收藏”可查看收藏的线上论坛、心理知识、专家信息等所有收藏信息,点击可查看详情,并可进行删除操作。
管理员:
(1)登录:管理员的账号是在数据列表中直接设置生成的,不需要进行注册,可直接输入账号密码登录,可对个人信息和密码信息进行修改。
(2)系统用户:可对学生用户、辅导员用户、心理专家和管理员进行管控,辅导员用户和心理专家由管理员添加,支持对注册用户进行用户姓名和用户性别搜索,包括进行增删改查操作,点击可查看详情(头像、账号、密码、昵称、邮箱、状态、用户姓名、用户性别)。
(3)专家信息管理:可查看所有专家信息,进行增改删查操作,支持专家姓名、专家性别搜索,点击可查看详情(心理专家、专家姓名、专家性别、联系方式、辅导领域、排班时间、从业履历、个人介绍),并进行查看评论操作。
(4)在线咨询管理:可查看所有学生提交的在线咨询信息,进行增改删查操作,支持专家名字、咨询标题搜索,可点击查看详情。
(5)评测结果管理:可查看所有学生的评测结果信息,进行增改删查操作,支持测评名称、测评分数搜索,可点击查看详情。
(6)系统管理:可对首页的轮播图进行管理,进行增删改查操作,支持标题搜索,可点击查看详情。
(7)公告信息管理:可对公告信息进行管理,进行增删改查操作,支持标题搜索,可点击查看详情。
(8)资源管理:可对心理知识、知识分类和评测问卷进行管理,可看到所有心理知识、知识分类和评测问卷信息,并进行增删改查操作,其中心理知识支持标题、标签、分类搜索,可点击查看详情(封面图、标题、分类、标签、描述、正文)和查看评论;知识分类支持类型名称搜索,可点击查看详情;评测问卷支持名称搜索,可点击查看详情操作,并进行测评、答题、评分。
(9)交流管理:可对线上论坛和论坛分类进行管理,进行增删改查操作,线上论坛支持标题、标签、分类搜索,可点击查看详情(封面图、标题、分类、标签、昵称、正文)和查看评论;论坛分类支持类型名称搜索,可点击查看详情(类型名称、描述)。
(10)个人信息:可对个人信息(头像、昵称、邮箱)进行修改。
3.2.2操非功能需求分析
学生心理健康测评系统的非功能性需求比如学生心理健康测评系统的安全性怎么样,可靠性怎么样,性能怎么样,可拓展性怎么样等。具体可以表示在如下3-1表格中:
表2.1 学生心理健康测评系统非功能需求表
| 安全性 | 主要指学生心理健康测评系统数据库的安装,数据库的使用和密码的设定必须合乎规范。 |
| 可靠性 | 可靠性是指学生心理健康测评系统能够安装用户的指示进行操作,经过测试,可靠性90%以上。 |
| 性能 | 性能是影响学生心理健康测评系统占据市场的必要条件,所以性能最好要佳才好。 |
| 可扩展性 | 比如数据库预留多个属性,比如接口的使用等确保了系统的非功能性需求。 |
| 易用性 | 用户只要跟着学生心理健康测评系统的页面展示内容进行操作,就可以了。 |
| 可维护性 | 学生心理健康测评系统开发的可维护性是非常重要的,经过测试,可维护性没有问题 |
3.3系统用例
学生用户用例图如下所示。

图3-1 学生用户用例图
辅导员用户用例图如下所示。

图3-2 辅导员用户用例图
心理专家用例图如下所示。

图3-3 心理专家用例图
管理员用例图如下所示。

图3-4 管理员用例图
3.4系统业务流程分析
管理员权限下的工作流程主要为:管理员通过系统界面提供登录按钮并点击,转入管理员登录界面,并在界面上填入相应的管理员账户和管理员密码,进入管理员权限下的后台系统,并且在系统左侧导航条设置了相应的操作功能。
用户权限下的工作流程主要为:用户通过系统提供的注册功能,进行身份验证并注册,而后在登录界面进行个人身份验证,并且进入用户的个人后台界面,并进行相应的操作。
学生心理健康测评系统的业务流程如下图所示。

图3-3 系统业务流程图
第4章 系统设计
4.1总体目标
学生心理健康测评系统主要服务于学校的学生心理健康测评系统,利用网络改变传统设施报修管理模式,简化学生心理健康测评系统流程,减轻传统学生心理健康测评系统带来的工作负担和降低大量资源的消耗。本系统达到的目标主要有以下几点:
(1)通过简单的页面设计和便捷的功能操作,保证系统的简单性和实用性,形成良好的用户体验。
(2)本系统主要针对学生心理健康测评系统需求进行设计开发,突出较强的针对性。
(3)能够具有一定的安全机制,保证用户信息的安全性。
4.2总体结构设计
层次框图是一系列由多层矩形框架组成的树,其顶部为矩形框架,表示整个数据结构,下方的长方形立方体表示独立的数据,下方的长方形表示该数据的实际数据(不能进行分割)。由于这个架构的精炼,层级方块图描述的资料结构也愈加详尽,这个模型很好地满足了需求分析的要求。首先对最上层的信息进行分类,然后在图表中的每个路径上重复地进行优化,直至完整的数据结构被确定。
这个系统由三个模块组成,一是管理员,二是学生用户,三是辅导员用户,这三个部分看起来是独立的,实际上却是连接着数据库,每个模块都有自己的权限,唯一不同的,就是访问的方式不同。在调研资料的基础上,完成了各个模块的功能。在对上述功能进行分析的基础上,本系统提出了三个主要的模块,每个单元可划分为若干小单元。
系统的功能结构图如下图所示。

图4-2 系统功能结构图
4.3数据库设计
4.3.1概念设计
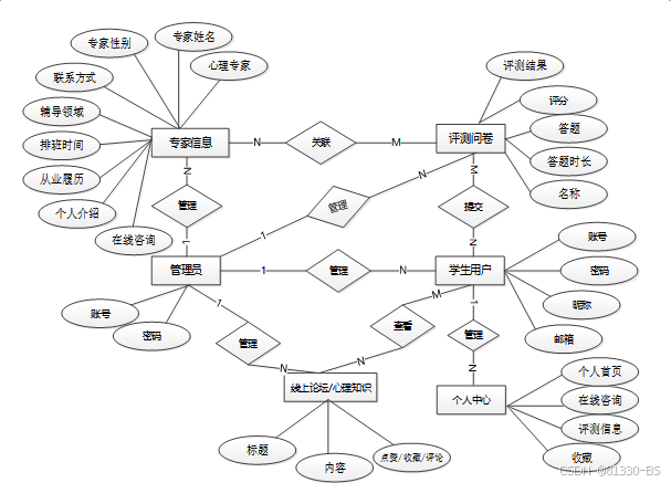
借助先进的系统,ER图使其他用户可以快速轻松地了解系统的功能以及他们之间的关系。根据学生心理健康测评系统分析结果,整个学生心理健康测评系统包括以下各个单元:管理员,有偿维修,用户,维修接单,公告信息等。
总体ER图如下图所示。

图4-3 总体ER图
4.3.2逻辑设计
所有系统的应用数据相互区分。一旦在相应的系统中实现,它们将与自己相应的网络和服务器通信。所以这个系统可以连接这些数据。当我们选择桥梁截面时,以下将简要介绍如何建立系统。在单击上一个按键的时候,就会自动在对话框中弹出数据源的名字,之后再单击下一个按键时,就在填写相对应的身份验证和登录信息。按照系统功能设计的特点与职能模块的分类,学生心理健康测评系统的总体设计和实施过程一共涉及到了几个资料表格。
以下就介绍了一些根据各类别主要数据库表的设计结构以及基本功能建立数据库表:
表access_token (登陆访问时长)
| 编号 | 名称 | 数据类型 | 长度 | 小数位 | 允许空值 | 主键 | 默认值 | 说明 |
| 1 | token_id | int | 10 | 0 | N | Y | 临时访问牌ID | |
| 2 | token | varchar | 64 | 0 | Y | N | 临时访问牌 | |
| 3 | info | text | 65535 | 0 | Y | N | ||
| 4 | maxage | int | 10 | 0 | N | N | 2 | 最大寿命:默认2小时 |
| 5 | create_time | timestamp | 19 | 0 | N | N | CURRENT_TIMESTAMP | 创建时间: |
| 6 | update_time | timestamp | 19 | 0 | N | N | CURRENT_TIMESTAMP | 更新时间: |
| 7 | user_id | int | 10 | 0 | N | N | 0 | 用户编号: |
| 编号 | 名称 | 数据类型 | 长度 | 小数位 | 允许空值 | 主键 | 默认值 | 说明 |
| 1 | article_id | mediumint | 8 | 0 | N | Y | 文章id:[0,8388607] | |
| 2 | title | varchar | 125 | 0 | N | Y | 标题:[0,125]用于文章和html的title标签中 | |
| 3 | type | varchar | 64 | 0 | N | N | 0 | 文章分类:[0,1000]用来搜索指定类型的文章 |
| 4 | hits | int | 10 | 0 | N | N | 0 | 点击数:[0,1000000000]访问这篇文章的人次 |
| 5 | praise_len | int | 10 | 0 | N | N | 0 | 点赞数 |
| 6 | create_time | timestamp | 19 | 0 | N | N | CURRENT_TIMESTAMP | 创建时间: |
| 7 | update_time | timestamp | 19 | 0 | N | N | CURRENT_TIMESTAMP | 更新时间: |
| 8 | source | varchar | 255 | 0 | Y | N | 来源:[0,255]文章的出处 | |
| 9 | url | varchar | 255 | 0 | Y | N | 来源地址:[0,255]用于跳转到发布该文章的网站 | |
| 10 | tag | varchar | 255 | 0 | Y | N | 标签:[0,255]用于标注文章所属相关内容,多个标签用空格隔开 | |
| 11 | content | longtext | 2147483647 | 0 | Y | N | 正文:文章的主体内容 | |
| 12 | img | varchar | 255 | 0 | Y | N | 封面图 | |
| 13 | description | text | 65535 | 0 | Y | N | 文章描述 |
| 编号 | 名称 | 数据类型 | 长度 | 小数位 | 允许空值 | 主键 | 默认值 | 说明 |
| 1 | type_id | smallint | 5 | 0 | N | Y | 分类ID:[0,10000] | |
| 2 | display | smallint | 5 | 0 | N | N | 100 | 显示顺序:[0,1000]决定分类显示的先后顺序 |
| 3 | name | varchar | 16 | 0 | N | N | 分类名称:[2,16] | |
| 4 | father_id | smallint | 5 | 0 | N | N | 0 | 上级分类ID:[0,32767] |
| 5 | description | varchar | 255 | 0 | Y | N | 描述:[0,255]描述该分类的作用 | |
| 6 | icon | text | 65535 | 0 | Y | N | 分类图标: | |
| 7 | url | varchar | 255 | 0 | Y | N | 外链地址:[0,255]如果该分类是跳转到其他网站的情况下,就在该URL上设置 | |
| 8 | create_time | timestamp | 19 | 0 | N | N | CURRENT_TIMESTAMP | 创建时间: |
| 9 | update_time | timestamp | 19 | 0 | N | N | CURRENT_TIMESTAMP | 更新时间: |
| 编号 | 名称 | 数据类型 | 长度 | 小数位 | 允许空值 | 主键 | 默认值 | 说明 |
| 1 | auth_id | int | 10 | 0 | N | Y | 授权ID: | |
| 2 | user_group | varchar | 64 | 0 | Y | N | 用户组: | |
| 3 | mod_name | varchar | 64 | 0 | Y | N | 模块名: | |
| 4 | table_name | varchar | 64 | 0 | Y | N | 表名: | |
| 5 | page_title | varchar | 255 | 0 | Y | N | 页面标题: | |
| 6 | path | varchar | 255 | 0 | Y | N | 路由路径: | |
| 7 | position | varchar | 32 | 0 | Y | N | 位置: | |
| 8 | mode | varchar | 32 | 0 | N | N | _blank | 跳转方式: |
| 9 | add | tinyint | 3 | 0 | N | N | 1 | 是否可增加: |
| 10 | del | tinyint | 3 | 0 | N | N | 1 | 是否可删除: |
| 11 | set | tinyint | 3 | 0 | N | N | 1 | 是否可修改: |
| 12 | get | tinyint | 3 | 0 | N | N | 1 | 是否可查看: |
| 13 | field_add | text | 65535 | 0 | Y | N | 添加字段: | |
| 14 | field_set | text | 65535 | 0 | Y | N | 修改字段: | |
| 15 | field_get | text | 65535 | 0 | Y | N | 查询字段: | |
| 16 | table_nav_name | varchar | 500 | 0 | Y | N | 跨表导航名称: | |
| 17 | table_nav | varchar | 500 | 0 | Y | N | 跨表导航: | |
| 18 | option | text | 65535 | 0 | Y | N | 配置: | |
| 19 | create_time | timestamp | 19 | 0 | N | N | CURRENT_TIMESTAMP | 创建时间: |
| 20 | update_time | timestamp | 19 | 0 | N | N | CURRENT_TIMESTAMP | 更新时间: |
| 编号 | 名称 | 数据类型 | 长度 | 小数位 | 允许空值 | 主键 | 默认值 | 说明 |
| 1 | collect_id | int | 10 | 0 | N | Y | 收藏ID: | |
| 2 | user_id | int | 10 | 0 | N | N | 0 | 收藏人ID: |
| 3 | source_table | varchar | 255 | 0 | Y | N | 来源表: | |
| 4 | source_field | varchar | 255 | 0 | Y | N | 来源字段: | |
| 5 | source_id | int | 10 | 0 | N | N | 0 | 来源ID: |
| 6 | title | varchar | 255 | 0 | Y | N | 标题: | |
| 7 | img | varchar | 255 | 0 | Y | N | 封面: | |
| 8 | create_time | timestamp | 19 | 0 | N | N | CURRENT_TIMESTAMP | 创建时间: |
| 9 | update_time | timestamp | 19 | 0 | N | N | CURRENT_TIMESTAMP | 更新时间: |
| 编号 | 名称 | 数据类型 | 长度 | 小数位 | 允许空值 | 主键 | 默认值 | 说明 |
| 1 | comment_id | int | 10 | 0 | N | Y | 评论ID: | |
| 2 | user_id | int | 10 | 0 | N | N | 0 | 评论人ID: |
| 3 | reply_to_id | int | 10 | 0 | N | N | 0 | 回复评论ID:空为0 |
| 4 | content | longtext | 2147483647 | 0 | Y | N | 内容: | |
| 5 | nickname | varchar | 255 | 0 | Y | N | 昵称: | |
| 6 | avatar | varchar | 255 | 0 | Y | N | 头像地址:[0,255] | |
| 7 | create_time | timestamp | 19 | 0 | N | N | CURRENT_TIMESTAMP | 创建时间: |
| 8 | update_time | timestamp | 19 | 0 | N | N | CURRENT_TIMESTAMP | 更新时间: |
| 9 | source_table | varchar | 255 | 0 | Y | N | 来源表: | |
| 10 | source_field | varchar | 255 | 0 | Y | N | 来源字段: | |
| 11 | source_id | int | 10 | 0 | N | N | 0 | 来源ID: |
| 编号 | 名称 | 数据类型 | 长度 | 小数位 | 允许空值 | 主键 | 默认值 | 说明 |
| 1 | counselor_users_id | int | 10 | 0 | N | Y | 辅导员用户ID | |
| 2 | coaching_employee_no | varchar | 64 | 0 | N | N | 辅导员工号 | |
| 3 | counselor_name | varchar | 64 | 0 | Y | N | 辅导员姓名 | |
| 4 | examine_state | varchar | 16 | 0 | N | N | 已通过 | 审核状态 |
| 5 | user_id | int | 10 | 0 | N | N | 0 | 用户ID |
| 6 | create_time | datetime | 19 | 0 | N | N | CURRENT_TIMESTAMP | 创建时间 |
| 7 | update_time | timestamp | 19 | 0 | N | N | CURRENT_TIMESTAMP | 更新时间 |
| 编号 | 名称 | 数据类型 | 长度 | 小数位 | 允许空值 | 主键 | 默认值 | 说明 |
| 1 | evaluation_results_id | int | 10 | 0 | N | Y | 评测结果ID | |
| 2 | instructor | int | 10 | 0 | Y | N | 0 | 辅导员 |
| 3 | evaluate_students | int | 10 | 0 | Y | N | 0 | 评测学生 |
| 4 | student_name | varchar | 64 | 0 | Y | N | 学生姓名 | |
| 5 | evaluation_name | varchar | 64 | 0 | Y | N | 评测名称 | |
| 6 | evaluation_time | datetime | 19 | 0 | Y | N | 评测时间 | |
| 7 | evaluation_score | varchar | 64 | 0 | Y | N | 评测分数 | |
| 8 | evaluation_results | varchar | 64 | 0 | Y | N | 评测结果 | |
| 9 | result_analysis | text | 65535 | 0 | Y | N | 结果分析 | |
| 10 | create_time | datetime | 19 | 0 | N | N | CURRENT_TIMESTAMP | 创建时间 |
| 11 | update_time | timestamp | 19 | 0 | N | N | CURRENT_TIMESTAMP | 更新时间 |
| 编号 | 名称 | 数据类型 | 长度 | 小数位 | 允许空值 | 主键 | 默认值 | 说明 |
| 1 | exam_id | mediumint | 8 | 0 | N | Y | 考试id | |
| 2 | name | varchar | 32 | 0 | N | N | 考试名称:[2,32] | |
| 3 | duration | int | 10 | 0 | Y | N | 答题时长 | |
| 4 | score | double | 9 | 2 | Y | N | 总分 | |
| 5 | status | varchar | 10 | 0 | Y | N | 状态:启用、禁用 | |
| 6 | create_time | timestamp | 19 | 0 | N | N | CURRENT_TIMESTAMP | 创建时间: |
| 7 | update_time | timestamp | 19 | 0 | N | N | CURRENT_TIMESTAMP | 更新时间: |
| 编号 | 名称 | 数据类型 | 长度 | 小数位 | 允许空值 | 主键 | 默认值 | 说明 |
| 1 | exam_question_id | mediumint | 8 | 0 | N | Y | ||
| 2 | type | varchar | 20 | 0 | Y | N | 类型 | |
| 3 | title | varchar | 255 | 0 | Y | N | 题目 | |
| 4 | question_item | varchar | 500 | 0 | Y | N | 选项 | |
| 5 | answer | varchar | 500 | 0 | Y | N | 参考答案 | |
| 6 | score | double | 9 | 2 | Y | N | 总分 | |
| 7 | question_order | int | 10 | 0 | Y | N | 排序 | |
| 8 | exam_id | mediumint | 7 | 0 | Y | N | 所属试卷 | |
| 9 | create_time | timestamp | 19 | 0 | N | N | CURRENT_TIMESTAMP | 创建时间: |
| 10 | update_time | timestamp | 19 | 0 | N | N | CURRENT_TIMESTAMP | 更新时间: |
| 编号 | 名称 | 数据类型 | 长度 | 小数位 | 允许空值 | 主键 | 默认值 | 说明 |
| 1 | expert_information_id | int | 10 | 0 | N | Y | 专家信息ID | |
| 2 | psychologists | int | 10 | 0 | Y | N | 0 | 心理专家 |
| 3 | expert_name | varchar | 64 | 0 | Y | N | 专家姓名 | |
| 4 | expert_gender | varchar | 64 | 0 | Y | N | 专家性别 | |
| 5 | contact_information | varchar | 64 | 0 | Y | N | 联系方式 | |
| 6 | expert_photos | varchar | 255 | 0 | Y | N | 专家照片 | |
| 7 | coaching_field | text | 65535 | 0 | Y | N | 辅导领域 | |
| 8 | shift_scheduling_time | text | 65535 | 0 | Y | N | 排班时间 | |
| 9 | career_history | text | 65535 | 0 | Y | N | 从业履历 | |
| 10 | personal_introduction | longtext | 2147483647 | 0 | Y | N | 个人介绍 | |
| 11 | hits | int | 10 | 0 | N | N | 0 | 点击数 |
| 12 | praise_len | int | 10 | 0 | N | N | 0 | 点赞数 |
| 13 | create_time | datetime | 19 | 0 | N | N | CURRENT_TIMESTAMP | 创建时间 |
| 14 | update_time | timestamp | 19 | 0 | N | N | CURRENT_TIMESTAMP | 更新时间 |
| 编号 | 名称 | 数据类型 | 长度 | 小数位 | 允许空值 | 主键 | 默认值 | 说明 |
| 1 | forum_id | mediumint | 8 | 0 | N | Y | 论坛id | |
| 2 | display | smallint | 5 | 0 | N | N | 100 | 排序 |
| 3 | user_id | mediumint | 8 | 0 | N | N | 0 | 用户ID |
| 4 | nickname | varchar | 16 | 0 | Y | N | 昵称:[0,16] | |
| 5 | praise_len | int | 10 | 0 | Y | N | 0 | 点赞数 |
| 6 | hits | int | 10 | 0 | N | N | 0 | 访问数 |
| 7 | title | varchar | 125 | 0 | N | N | 标题 | |
| 8 | keywords | varchar | 125 | 0 | Y | N | 关键词 | |
| 9 | description | varchar | 255 | 0 | Y | N | 描述 | |
| 10 | url | varchar | 255 | 0 | Y | N | 来源地址 | |
| 11 | tag | varchar | 255 | 0 | Y | N | 标签 | |
| 12 | img | text | 65535 | 0 | Y | N | 封面图 | |
| 13 | content | longtext | 2147483647 | 0 | Y | N | 正文 | |
| 14 | create_time | timestamp | 19 | 0 | N | N | CURRENT_TIMESTAMP | 创建时间: |
| 15 | update_time | timestamp | 19 | 0 | N | N | CURRENT_TIMESTAMP | 更新时间: |
| 16 | avatar | varchar | 255 | 0 | Y | N | 发帖人头像: | |
| 17 | type | varchar | 64 | 0 | N | N | 0 | 论坛分类:[0,1000]用来搜索指定类型的论坛帖 |
| 编号 | 名称 | 数据类型 | 长度 | 小数位 | 允许空值 | 主键 | 默认值 | 说明 |
| 1 | type_id | smallint | 5 | 0 | N | Y | 分类ID:[0,10000] | |
| 2 | name | varchar | 16 | 0 | N | N | 分类名称:[2,16] | |
| 3 | description | varchar | 255 | 0 | Y | N | 描述:[0,255]描述该分类的作用 | |
| 4 | url | varchar | 255 | 0 | Y | N | 外链地址:[0,255]如果该分类是跳转到其他网站的情况下,就在该URL上设置 | |
| 5 | father_id | smallint | 5 | 0 | N | N | 0 | 上级分类ID:[0,32767] |
| 6 | icon | varchar | 255 | 0 | Y | N | 分类图标: | |
| 7 | create_time | timestamp | 19 | 0 | N | N | CURRENT_TIMESTAMP | 创建时间: |
| 8 | update_time | timestamp | 19 | 0 | N | N | CURRENT_TIMESTAMP | 更新时间: |
| 编号 | 名称 | 数据类型 | 长度 | 小数位 | 允许空值 | 主键 | 默认值 | 说明 |
| 1 | hits_id | int | 10 | 0 | N | Y | 点赞ID: | |
| 2 | user_id | int | 10 | 0 | N | N | 0 | 点赞人: |
| 3 | create_time | timestamp | 19 | 0 | N | N | CURRENT_TIMESTAMP | 创建时间: |
| 4 | update_time | timestamp | 19 | 0 | N | N | CURRENT_TIMESTAMP | 更新时间: |
| 5 | source_table | varchar | 255 | 0 | Y | N | 来源表: | |
| 6 | source_field | varchar | 255 | 0 | Y | N | 来源字段: | |
| 7 | source_id | int | 10 | 0 | N | N | 0 | 来源ID: |
| 编号 | 名称 | 数据类型 | 长度 | 小数位 | 允许空值 | 主键 | 默认值 | 说明 |
| 1 | notice_id | mediumint | 8 | 0 | N | Y | 公告id: | |
| 2 | title | varchar | 125 | 0 | N | N | 标题: | |
| 3 | content | longtext | 2147483647 | 0 | Y | N | 正文: | |
| 4 | create_time | timestamp | 19 | 0 | N | N | CURRENT_TIMESTAMP | 创建时间: |
| 5 | update_time | timestamp | 19 | 0 | N | N | CURRENT_TIMESTAMP | 更新时间: |
| 编号 | 名称 | 数据类型 | 长度 | 小数位 | 允许空值 | 主键 | 默认值 | 说明 |
| 1 | online_consultation_id | int | 10 | 0 | N | Y | 在线咨询ID | |
| 2 | psychologists | int | 10 | 0 | Y | N | 0 | 心理专家 |
| 3 | expert_name | varchar | 64 | 0 | Y | N | 专家姓名 | |
| 4 | expert_gender | varchar | 64 | 0 | Y | N | 专家性别 | |
| 5 | consulting_students | int | 10 | 0 | Y | N | 0 | 咨询学生 |
| 6 | student_name | varchar | 64 | 0 | Y | N | 学生姓名 | |
| 7 | consultation_title | varchar | 64 | 0 | Y | N | 咨询标题 | |
| 8 | consultation_type | varchar | 64 | 0 | Y | N | 咨询类型 | |
| 9 | consultation_content | text | 65535 | 0 | Y | N | 咨询内容 | |
| 10 | reply_content | text | 65535 | 0 | Y | N | 回复内容 | |
| 11 | create_time | datetime | 19 | 0 | N | N | CURRENT_TIMESTAMP | 创建时间 |
| 12 | update_time | timestamp | 19 | 0 | N | N | CURRENT_TIMESTAMP | 更新时间 |
| 编号 | 名称 | 数据类型 | 长度 | 小数位 | 允许空值 | 主键 | 默认值 | 说明 |
| 1 | praise_id | int | 10 | 0 | N | Y | 点赞ID: | |
| 2 | user_id | int | 10 | 0 | N | N | 0 | 点赞人: |
| 3 | create_time | timestamp | 19 | 0 | N | N | CURRENT_TIMESTAMP | 创建时间: |
| 4 | update_time | timestamp | 19 | 0 | N | N | CURRENT_TIMESTAMP | 更新时间: |
| 5 | source_table | varchar | 255 | 0 | Y | N | 来源表: | |
| 6 | source_field | varchar | 255 | 0 | Y | N | 来源字段: | |
| 7 | source_id | int | 10 | 0 | N | N | 0 | 来源ID: |
| 8 | status | bit | 1 | 0 | N | N | 1 | 点赞状态:1为点赞,0已取消 |
| 编号 | 名称 | 数据类型 | 长度 | 小数位 | 允许空值 | 主键 | 默认值 | 说明 |
| 1 | psychologists_id | int | 10 | 0 | N | Y | 心理专家ID | |
| 2 | expert_no | varchar | 64 | 0 | N | N | 专家编号 | |
| 3 | expert_name | varchar | 64 | 0 | Y | N | 专家姓名 | |
| 4 | examine_state | varchar | 16 | 0 | N | N | 已通过 | 审核状态 |
| 5 | user_id | int | 10 | 0 | N | N | 0 | 用户ID |
| 6 | create_time | datetime | 19 | 0 | N | N | CURRENT_TIMESTAMP | 创建时间 |
| 7 | update_time | timestamp | 19 | 0 | N | N | CURRENT_TIMESTAMP | 更新时间 |
| 编号 | 名称 | 数据类型 | 长度 | 小数位 | 允许空值 | 主键 | 默认值 | 说明 |
| 1 | slides_id | int | 10 | 0 | N | Y | 轮播图ID: | |
| 2 | title | varchar | 64 | 0 | Y | N | 标题: | |
| 3 | content | varchar | 255 | 0 | Y | N | 内容: | |
| 4 | url | varchar | 255 | 0 | Y | N | 链接: | |
| 5 | img | varchar | 255 | 0 | Y | N | 轮播图: | |
| 6 | hits | int | 10 | 0 | N | N | 0 | 点击量: |
| 7 | create_time | timestamp | 19 | 0 | N | N | CURRENT_TIMESTAMP | 创建时间: |
| 8 | update_time | timestamp | 19 | 0 | N | N | CURRENT_TIMESTAMP | 更新时间: |
| 编号 | 名称 | 数据类型 | 长度 | 小数位 | 允许空值 | 主键 | 默认值 | 说明 |
| 1 | student_users_id | int | 10 | 0 | N | Y | 学生用户ID | |
| 2 | student_no | varchar | 64 | 0 | N | N | 学生学号 | |
| 3 | student_name | varchar | 64 | 0 | Y | N | 学生姓名 | |
| 4 | examine_state | varchar | 16 | 0 | N | N | 已通过 | 审核状态 |
| 5 | user_id | int | 10 | 0 | N | N | 0 | 用户ID |
| 6 | create_time | datetime | 19 | 0 | N | N | CURRENT_TIMESTAMP | 创建时间 |
| 7 | update_time | timestamp | 19 | 0 | N | N | CURRENT_TIMESTAMP | 更新时间 |
| 编号 | 名称 | 数据类型 | 长度 | 小数位 | 允许空值 | 主键 | 默认值 | 说明 |
| 1 | upload_id | int | 10 | 0 | N | Y | 上传ID | |
| 2 | name | varchar | 64 | 0 | Y | N | 文件名 | |
| 3 | path | varchar | 255 | 0 | Y | N | 访问路径 | |
| 4 | file | varchar | 255 | 0 | Y | N | 文件路径 | |
| 5 | display | varchar | 255 | 0 | Y | N | 显示顺序 | |
| 6 | father_id | int | 10 | 0 | Y | N | 0 | 父级ID |
| 7 | dir | varchar | 255 | 0 | Y | N | 文件夹 | |
| 8 | type | varchar | 32 | 0 | Y | N | 文件类型 |
| 编号 | 名称 | 数据类型 | 长度 | 小数位 | 允许空值 | 主键 | 默认值 | 说明 |
| 1 | user_id | mediumint | 8 | 0 | N | Y | 用户ID:[0,8388607]用户获取其他与用户相关的数据 | |
| 2 | state | smallint | 5 | 0 | N | N | 1 | 账户状态:[0,10](1可用|2异常|3已冻结|4已注销) |
| 3 | user_group | varchar | 32 | 0 | Y | N | 所在用户组:[0,32767]决定用户身份和权限 | |
| 4 | login_time | timestamp | 19 | 0 | N | N | CURRENT_TIMESTAMP | 上次登录时间: |
| 5 | phone | varchar | 11 | 0 | Y | N | 手机号码:[0,11]用户的手机号码,用于找回密码时或登录时 | |
| 6 | phone_state | smallint | 5 | 0 | N | N | 0 | 手机认证:[0,1](0未认证|1审核中|2已认证) |
| 7 | username | varchar | 16 | 0 | N | N | 用户名:[0,16]用户登录时所用的账户名称 | |
| 8 | nickname | varchar | 16 | 0 | Y | N | 昵称:[0,16] | |
| 9 | password | varchar | 64 | 0 | N | N | 密码:[0,32]用户登录所需的密码,由6-16位数字或英文组成 | |
| 10 | | varchar | 64 | 0 | Y | N | 邮箱:[0,64]用户的邮箱,用于找回密码时或登录时 | |
| 11 | email_state | smallint | 5 | 0 | N | N | 0 | 邮箱认证:[0,1](0未认证|1审核中|2已认证) |
| 12 | avatar | varchar | 255 | 0 | Y | N | 头像地址:[0,255] | |
| 13 | open_id | varchar | 255 | 0 | Y | N | 针对获取用户信息字段 | |
| 14 | create_time | timestamp | 19 | 0 | N | N | CURRENT_TIMESTAMP | 创建时间: |
| 15 | vip_level | varchar | 255 | 0 | Y | N | 会员等级 | |
| 16 | vip_discount | double | 11 | 2 | Y | N | 0.00 | 会员折扣 |
| 编号 | 名称 | 数据类型 | 长度 | 小数位 | 允许空值 | 主键 | 默认值 | 说明 |
| 1 | user_answer_id | mediumint | 8 | 0 | N | Y | ||
| 2 | user_id | mediumint | 7 | 0 | N | N | 用户ID:[0,8388607]用户获取其他与用户相关的数据 | |
| 3 | exam_id | mediumint | 7 | 0 | N | N | 0 | 考试id |
| 4 | score | double | 9 | 2 | Y | N | 0.00 | 分数 |
| 5 | answers | text | 65535 | 0 | Y | N | 答案 | |
| 6 | score_detail | text | 65535 | 0 | Y | N | 评分详情 | |
| 7 | objective_score | double | 9 | 2 | Y | N | 0.00 | 客观题得分 |
| 8 | subjective_score | double | 9 | 2 | Y | N | 0.00 | 主观题得分 |
| 9 | score_state | tinyint | 4 | 0 | Y | N | 0 | 评分状态 |
| 10 | nickname | varchar | 255 | 0 | Y | N | 提交人 | |
| 11 | create_time | timestamp | 19 | 0 | N | N | CURRENT_TIMESTAMP | 创建时间: |
| 12 | update_time | timestamp | 19 | 0 | N | N | CURRENT_TIMESTAMP | 更新时间: |
| 编号 | 名称 | 数据类型 | 长度 | 小数位 | 允许空值 | 主键 | 默认值 | 说明 |
| 1 | group_id | mediumint | 8 | 0 | N | Y | 用户组ID:[0,8388607] | |
| 2 | display | smallint | 5 | 0 | N | N | 100 | 显示顺序:[0,1000] |
| 3 | name | varchar | 16 | 0 | N | N | 名称:[0,16] | |
| 4 | description | varchar | 255 | 0 | Y | N | 描述:[0,255]描述该用户组的特点或权限范围 | |
| 5 | source_table | varchar | 255 | 0 | Y | N | 来源表: | |
| 6 | source_field | varchar | 255 | 0 | Y | N | 来源字段: | |
| 7 | source_id | int | 10 | 0 | N | N | 0 | 来源ID: |
| 8 | register | smallint | 5 | 0 | Y | N | 0 | 注册位置: |
| 9 | create_time | timestamp | 19 | 0 | N | N | CURRENT_TIMESTAMP | 创建时间: |
| 10 | update_time | timestamp | 19 | 0 | N | N | CURRENT_TIMESTAMP | 更新时间: |
第5章 系统实现
5.1登录模块的实现
学生用户、辅导员用户、心理专家和管理员在登录界面输入账号+密码,完成验证,点击“登录”按钮,系统在用户数据库表中会对管理员、用户的账号进行匹配,账号+密码正确的话,就会登录到系统中各个用户的主管理界面,否则提示对应的信息,返回到登录的界面点击重置按钮,清空所填数据,
用户登录流程图如下所示。

图5-1 用户登录流程图
登录界面如下图所示。

图5-2 登录界面
登录的逻辑代码如下所示。
/**
* 登录
* @param data
* @param httpServletRequest
* @return
*/
@PostMapping("login")
public Map<String, Object> login(@RequestBody Map<String, String> data, HttpServletRequest httpServletRequest) {
log.info("[执行登录接口]");
String username = data.get("username");
String email = data.get("email");
String phone = data.get("phone");
String password = data.get("password");
List resultList = null;
Map<String, String> map = new HashMap<>();
if(username != null && "".equals(username) == false){
map.put("username", username);
resultList = service.select(map, new HashMap<>()).getResultList();
}
else if(email != null && "".equals(email) == false){
map.put("email", email);
resultList = service.select(map, new HashMap<>()).getResultList();
}
else if(phone != null && "".equals(phone) == false){
map.put("phone", phone);
resultList = service.select(map, new HashMap<>()).getResultList();
}else{
return error(30000, "账号或密码不能为空");
}
if (resultList == null || password == null) {
return error(30000, "账号或密码不能为空");
}
//判断是否有这个用户
if (resultList.size()<=0){
return error(30000,"用户不存在");
}
User byUsername = (User) resultList.get(0);
Map<String, String> groupMap = new HashMap<>();
groupMap.put("name",byUsername.getUserGroup());
List groupList = userGroupService.select(groupMap, new HashMap<>()).getResultList();
if (groupList.size()<1){
return error(30000,"用户组不存在");
}
UserGroup userGroup = (UserGroup) groupList.get(0);
//查询用户审核状态
if (!StringUtils.isEmpty(userGroup.getSourceTable())){
String sql = "select examine_state from "+ userGroup.getSourceTable() +" WHERE user_id = " + byUsername.getUserId();
String res = String.valueOf(service.runCountSql(sql).getSingleResult());
if (res==null){
return error(30000,"用户不存在");
}
if (!res.equals("已通过")){
return error(30000,"该用户审核未通过");
}
}
//查询用户状态
if (byUsername.getState()!=1){
return error(30000,"用户非可用状态,不能登录");
}
String md5password = service.encryption(password);
if (byUsername.getPassword().equals(md5password)) {
// 存储Token到数据库
AccessToken accessToken = new AccessToken();
accessToken.setToken(UUID.randomUUID().toString().replaceAll("-", ""));
accessToken.setUser_id(byUsername.getUserId());
tokenService.save(accessToken);
// 返回用户信息
JSONObject user = JSONObject.parseObject(JSONObject.toJSONString(byUsername));
user.put("token", accessToken.getToken());
JSONObject ret = new JSONObject();
ret.put("obj",user);
return success(ret);
} else {
return error(30000, "账号或密码不正确");
}
}
5.2用户模块的实现
5.2.1注册模块的实现
系统的用户通过自行注册生成,在系统首页点击用户注册菜单,系统跳转到对应的注册页面。学生用户可点击注册,填写账号+密码+昵称+邮箱+身份等信息点击注册即可对输入的信息进行验证,验证成功后即可完成注册,辅导员用户的注册信息还需要通过管理员审核通过才能进行登录。
用户注册流程图如下所示。

图5-3 用户注册流程图
用户注册界面如下图所示。

图5-4 用户注册界面
注册关键代码如下:
/**
* 注册
* @param user
* @return
*/
@PostMapping("register")
public Map<String, Object> signUp(@RequestBody User user) {
// 查询用户
Map<String, String> query = new HashMap<>();
Map<String,Object> map = JSON.parseObject(JSON.toJSONString(user));
query.put("username",user.getUsername());
List list = service.selectBaseList(service.select(query, new HashMap<>()));
if (list.size()>0){
return error(30000, "用户已存在");
}
map.put("password",service.encryption(String.valueOf(map.get("password"))));
service.insert(map);
return success(1);
}
5.2.2学生用户线上论坛模块的实现
可查看所有论坛信息,支持局部搜索,点击可查看详情,可进行发布内容(封面图、标题、分类、标签、正文)操作,并进行点赞、收藏和评论。界面如下图所示。

图5-5 学生用户线上论坛界面
5.2.3学生用户评测问卷模块的实现
可查看所有评测问卷信息,支持名称搜索,查看列表信息(名称、答题时长),可点击进行答题操作。界面如下图所示。

图5-6 学生用户评测问卷界面
5.2.4学生用户心理知识模块的实现
可查看所有心理知识信息,支持局部搜索,点击可查看详情,并进行点赞、收藏和评论。界面如下图所示。

图5-7 学生用户心理知识界面
5.2.5学生用户专家信息模块的实现
可查看所有专家信息,支持关键字(专家姓名、专家性别)搜索,点击可查看详情(心理专家、专家姓名、专家性别、联系方式、辅导领域、排班时间、从业履历、个人介绍),可进行在线咨询(咨询标题、咨询类型、咨询内容),并进行点赞、收藏和评论。界面如下图所示。

图5-8 学生用户专家信息界面
5.2.6学生用户个人中心模块的实现
对个人首页、在线咨询、评测信息、收藏等信息进行管理。点击“在线咨询”,可查看提交的所有咨询信息,可进行增改删查操作,支持专家姓名、咨询标题搜索,可点击查看详情;点击“评测信息”,可查看提交的所有评测信息,可进行查询操作,支持评测名称、评测分数搜索,可点击查看详情;点击“收藏”可查看收藏的线上论坛、心理知识、专家信息等所有收藏信息,点击可查看详情,并可进行删除操作。界面如下图所示。

图5-9 学生用户个人中心界面
5.2.7辅导员用户心理知识模块的实现
可查看所有心理知识信息,支持局部搜索,点击可查看详情,并进行点赞、收藏和评论。界面如下图所示。

图5-10 辅导员用户心理知识界面
5.2.8辅导员用户个人中心模块的实现
对个人首页、评测结果、评测问卷、收藏等信息进行管理。点击“评测结果”,可查看学生的评测结果信息,可进行增改删查操作,支持测评名称、测评分数搜索,可点击查看详情;点击“评测问卷”,可查看学生提交的评测问卷信息,可进行查询和评分操作,支持名称搜索,可点击查看详情;点击“收藏”可查看收藏的线上论坛、心理知识、专家信息等所有收藏信息,点击可查看详情,并可进行删除操作。界面如下图所示。

图5-11 辅导员用户个人中心界面
5.2.9心理专家专家信息模块的实现
可查看所有专家信息,支持关键字(专家姓名、专家性别)搜索,点击可查看详情(心理专家、专家姓名、专家性别、联系方式、辅导领域、排班时间、从业履历、个人介绍),并进行点赞、收藏和评论。界面如下图所示。

图5-12 心理专家专家信息界面
5.2.10心理专家个人中心模块的实现
对个人首页、专家信息、在线咨询、收藏等信息进行管理。点击“专家信息”,可查看提交的专家信息,可进行增改删查操作,支持专家姓名、专家性别搜索,可点击查看详情;点击“在线咨询”,可查看学生提交的在线咨询信息,可进行查询操作,支持专家姓名、咨询标题搜索,可点击查看详情进行回复;点击“收藏”可查看收藏的线上论坛、心理知识、专家信息等所有收藏信息,点击可查看详情,并可进行删除操作。界面如下图所示。

图5-13心理专家个人中心界面
5.3后台模块的实现
5.3.1用户管理模块的实现
可对学生用户、辅导员用户、心理专家和管理员进行管控,辅导员用户和心理专家由管理员添加,支持对注册用户进行用户姓名和用户性别搜索,包括进行增删改查操作,点击可查看详情。
用户管理流程图如下所示。

图5-14 用户管理流程图
用户管理界面如下图所示。

图5-15 用户管理界面
用户管理关键代码如下:
@PostMapping("/add")
@Transactional
public Map<String, Object> add(HttpServletRequest request) throws IOException {
service.insert(service.readBody(request.getReader()));
return success(1);
}
public Map<String, Object> addMap(Map<String,Object> map){
service.insert(map);
return success(1);
}
5.3.2专家信息管理模块的实现
可查看所有专家信息,进行增改删查操作,支持专家姓名、专家性别搜索,点击可查看详情(心理专家、专家姓名、专家性别、联系方式、辅导领域、排班时间、从业履历、个人介绍),并进行查看评论操作。
专家信息管理流程如下图所示。

图5-16 专家信息管理流程
专家信息管理界面如下图所示。

图5-17 专家信息管理界面
5.3.3在线咨询管理模块的实现
可查看所有学生提交的在线咨询信息,进行增改删查操作,支持专家名字、咨询标题搜索,可点击查看详情。界面如下图所示。

图5-18 在线咨询管理界面
5.3.4公告信息管理模块的实现
可对公告信息进行管理,进行增删改查操作,支持标题搜索,可点击查看详情。界面如下图所示。

图5-19 公告信息管理界面
5.3.5资源管理模块的实现
可对心理知识、知识分类和评测问卷进行管理,可看到所有心理知识、知识分类和评测问卷信息,并进行增删改查操作,其中心理知识支持标题、标签、分类搜索,可点击查看详情(封面图、标题、分类、标签、描述、正文)和查看评论;知识分类支持类型名称搜索,可点击查看详情;评测问卷支持名称搜索,可点击查看详情操作,并进行测评、答题、评分。界面如下图所示。

图5-20 资源管理界面
5.3.6辅导员用户评测结果管理模块的实现
可查看学生的评测结果信息,进行增改删查操作,支持测评名称、测评分数搜索,可点击查看详情(辅导员、评测学生、学生姓名、评测分数、评测时间、评测分数、评测结果、结果分析)。界面如下图所示。

图5-22 辅导员用户评测结果管理界面
5.3.7辅导员用户资源管理模块的实现
可对评测问卷进行管理,可看到学生提交的评测问卷信息,进行查询操作,支持名称搜索,点击可查看详情,并可点击评分操作,对学生提交的评测问卷进行评分,支持提交人和评分状态搜索。界面如下图所示。

图5-22 辅导员用户资源管理界面
第6章 系统测试
6.1测试目的
在这个产品被投入使用前,首先需要进行试用,这是重要的环节。考虑到某个部分的开发没有缺陷情况下,把各种模块拼接,也有一定概率就存在矛盾。这就好比每个人都很独特,但聚在一起就显得杂乱无章,需要保证有默契的配合。对于测试,要看它的各项内容是否契合的原则。若与最初定下的标准有一定程度上的出入,那么就需要做出一些调整,让最终的大方向朝着目标前进。
测试是为了发现在开发的程序中所存在的问题,测试这一工作是非常艰巨的,而又是非常困难的,这一部分在程序的设计中占有很大比例,可以说一个程序的开发工作量要是占据了百分至六十,那么剩下的百分之四十必然是测试这一部分,甚至更高。
6.2测试用例
6.2.1用户登录测试
用户登录功能测试用例如下表所示。
表6-1 用户登录功能测试表
| 用例名称 | 用户登录系统 |
| 目的 | 测试用户通过正确的用户名和密码可否登录功能 |
| 前提 | 未登录的情况下 |
| 测试流程 | 1) 进入登录页面 2) 输入正确的用户名和密码 |
| 预期结果 | 用户名和密码正确的时候,跳转到登录成功界面,反之则显示错误信息,提示重新输入 |
| 实际结果 | 实际结果与预期结果一致 |
6.2.2创建数据测试
在系统中,创建功能也是基础功能之一,因此创建功能的测试很有代表性。在此章节主要列举在创建时各种情况下系统结果的测试。由于系统涉及创建功能操作过多,因此将多处统称创建功能。
创建数据用例如下表所示。
表6-2 创建数据测试用例
| 测试用例编号 | YL_05 | |
| 测试用例名称 | 系统使用者进行创建数据 | |
| 测试用例描述 | 使用者输入要创建的数据 | |
| 系统入口 | 浏览器 | |
| 步骤 | 预期结果 | 实际结果 |
| 输入完整并且格式正确的数据 | 提示“创建成功”,并显示所有数据 | 预期结果 |
| 核心位置数据但非必要位置不输入数据 | 提示“创建成功”,并显示所有数据 | 预期结果 |
| 核心数据位置不输入数据 | 提示“创建失败” | 预期结果 |
6.2.3修改数据测试
在系统中,修改功能是系统主要实现功能,因此修改功能的测试很有代表性。在此章节主要列举在修改时各种情况下系统结果的测试。由于系统涉及修改功能操作过多,因此将多处数据表记录修改和状态修改统称修改功能。
修改数据用例如下表所示。
表6-3 修改数据测试用例
| 测试用例编号 | YL_06 | |
| 测试用例名称 | 系统使用者进行修改数据 | |
| 测试用例描述 | 使用者对可修改的数据项进行修改 | |
| 系统入口 | 浏览器 | |
| 步骤 | 预期结果 | 实际结果 |
| 将现有数据修改成正确的数据 | 提示“修改成功”,并显示所有数据 | 预期结果 |
| 将现有数据修改成错误的数据 | 提示“修改失败” | 预期结果 |
6.2.4查询数据测试
在系统中,查询功能是使用系统使用最多也是最基础的功能,因此查询功能的测试很有代表性。在此章节主要列举在查询时各种情况下系统结果的测试。
查询数据用例如下表所示。
表6-4 查询数据测试用例
| 测试用例编号 | YL_05 | |
| 测试用例名称 | 系统使用者进行查询数据 | |
| 测试用例描述 | 全部查询以及输入关键词查询 | |
| 系统入口 | 浏览器 | |
| 步骤 | 预期结果 | 实际结果 |
| 界面自动查询全部 | 显示对应所有记录 | 预期结果 |
| 输入已存在且能匹配成功的关键字 | 显示所查询到的数据 | 预期结果 |
| 输入不存在的关键字 | 显示数据界面为空 | 预期结果 |
6.3测试结果
在本次测试的过程主要针对所有功能下的添加操作,修改操作和删除操作,并以真实数据一一进行相关功能项目的输入,最终能够保证每个项目涉及的功能都是能够正常运行,因此能够保证本次设计的,已实现的功能能够正常运行并且相关数据库的信息也同样保证正确。
结 论
本次学生心理健康测评系统利用了Java开发技术通过SpringBoot框架同现实学生心理健康测评系统工作进行相结合,在系统功能开始编码之前,作者花费了大量时间在图书馆内进行资料文献的收集和总结,通过大量文献的分析,能够发现,学生心理健康测评系统的方式在学校中扮演的位置是越来越重要,而使用的方式也是越来越多元化,也正是因为这个原因,作者深深的希望能够开发出一种专门针对学校的学生心理健康测评系统,以满足用户的需求。
在本次学生心理健康测评系统中,利用了目前市场上普遍使用的Java技术,以及数据库管理功能MySQL,和目前比较流行的SpringBoot框架,最后配合使用到了VUE页面布局技术进行系统界面的布置,以现实生活的学生心理健康测评系统过程为标准,设计实现了线上论坛、评测问卷、公告信息、心理知识、专家信息等功能,并维护好后台的信息和整体系统的稳定性。
但是由于作者受到了技术水平的限制,在有限的时间,只能够将系统功能模拟时的功能实现,在许多功能方面仍然存在很大的弊端,而这些弊端需要不断的测试,不断的总结,不断的改进。例如本次系统设计中,在数据储存的方面并不够全面,很容易出现信息泄露的风险;例如针对用户权限的设置同样不够全面完整,没有考虑权限在实际情况的运用是否能够完美执行。而在这之后的日子里,作者将会继续学习Java技术和相关的信息技术,对系统功能进行更加完整的,详细的分析,将系统功能一一进行完善,帮助使用者完成相应的操作。
参考文献
[1]赵彩霞,张栽培,杨璇.基于Java编程导航学习平台开发设计的研究[J].家电维修,2024,(03):62-64.
[2]陈南苏,王远霞.职业院校学生心理健康教育的问题与对策研究[J].湖北开放职业学院学报,2024,37(04):59-60+66.
[3]申雪萍,原仓周,邵兵.面向软件实践能力的Java程序设计课程教学改革探索[J].计算机教育,2024,(02):20-25.DOI:10.16512/j.cnki.jsjjy.2024.02.008.
[4]粟梁.基于Java的汽车租赁管理系统[J].电脑编程技巧与维护,2024,(01):43-45+52.DOI:10.16184/j.cnki.comprg.2024.01.035.
[5]王亚飞.心理测查数据在辅导员学生管理工作中的应用研究——以《中国大学生心理健康测评系统》为例[J].晋城职业技术学院学报,2024,17(01):60-63+69.
[6]刘乂毓.应用Java的加密解密算法实验教学软件包[J].福建电脑,2024,40(01):89-93.DOI:10.16707/j.cnki.fjpc.2024.01.017.
[7]韩小龙,司珍,吕晓峰等.基于面向对象编程的Java语言程序设计方法分析[J].集成电路应用,2024,41(01):228-229.DOI:10.19339/j.issn.1674-2583.2024.01.103.
[8]石雨昕,关家兴,邹博华等.基于SpringBoot微服务架构设计与实现实验室开放课题管理系统[J].实验室检测,2024,2(01):101-106.
[9]谭光兴,甘景,戚秋晨.基于Java语言的远程数据采集系统设计与实现[J].科技与创新,2024,(01):19-22.DOI:10.15913/j.cnki.kjycx.2024.01.005.
[10]韩前鹏,陈雨华,王星.基于Java的叶片机械自动设计平台研究与开发[J].工业控制计算机,2023,36(12):21-23.
[11]吴伶琳.基于SpringBoot的客户关系管理系统设计与实现[J].无线互联科技,2023,20(24):60-62.
[12]袁琳琳.计算机软件Java编程特点及技术分析[J].数字通信世界,2023,(12):87-89.
[13]马庆.计算机软件开发中JAVA编程语言的应用[J].山西电子技术,2023,(06):84-86+98.
[14]吴昊,张丹.基于SpringBoot框架的大学生网上兼职系统设计与实现[J].电脑知识与技术,2023,19(35):68-72.DOI:10.14004/j.cnki.ckt.2023.1860.
[15]苏婉怡,揣小龙,刘美瑜等.基于Java技术的实验室管理系统设计与实现[J].无线互联科技,2023,20(23):58-60.
[16]刘莉.新工科背景下Java程序设计课程教学创新与实践探索[J].电脑知识与技术,2023,19(33):130-132+144.DOI:10.14004/j.cnki.ckt.2023.1726.
[17]艾钰承,朱海风,刘舟.基于SpringBoot的“喵站”宠物服务平台的设计与实现[J].科技资讯,2023,21(22):22-25.DOI:10.16661/j.cnki.1672-3791.2305-5042-0756.
[18]游晶,邱淑丽,李敬文.基于SpringBoot的校园智慧报修系统的设计与实现[J].电脑知识与技术,2023,19(32):50-52+65.DOI:10.14004/j.cnki.ckt.2023.1718.
[19]黄赛英.基于Springboot的医院档案管理系统设计[J].集成电路应用,2023,40(11):384-385.DOI:10.19339/j.issn.1674-2583.2023.11.176.
[20]张余别.基于Web的学生心理健康测评与管理系统[D].广东工业大学,2020.DOI:10.27029/d.cnki.ggdgu.2020.002186.
致 谢
在此论文完成之际,感谢我的指导老师。在指导老师的网页设计课上,当时我学到了很多东西,这对于我实习过程中也打了一定的基础,而且指导老师对于我的设计也提出许多建议,并予以悉心的指导,对于一些细小的问题都耐心的指导我去完善,授予我写论文的心得,时常的鼓励我,另外感谢教导我完善此项目的前端同学,对于这个项目,我是边学习边实现完成的,有许多东西开始并不是很明白,但前端开发的同学非常耐心的引导我去将这个项目完成,在系统的后端开发中,所用到的后台开发技术也时常会给我讲解,助于我更好的将论文完成,在此对帮助到我的同学和一直予以教导的指导老师致以衷心的感谢,祝事业有成。
免费领取项目源码,请关注❤点赞收藏并私信博主,谢谢-

被折叠的 条评论
为什么被折叠?



