摘 要
随着大学生群体规模不断壮大,大学生闲置用品的交易需求逐渐增多。然而,传统的线下交易模式存在诸多不便之处,如时间成本高、信息不透明等问题。为解决这一问题,本文提出了基于SpringBoot开发的大学生闲置用品网上交易平台。该平台依托互联网技术,为大学生提供了一个便捷高效的交易平台。
本文首先通过调研大学生的交易需求,设计并搭建了该平台的系统架构。其次,基于SpringBoot框架,实现了平台的核心功能,包括用户注册登录、商品发布浏览、交易评价等模块。同时,本文还采用了MySQL数据库进行数据存储和管理,确保了系统的稳定性和数据安全性。在系统开发完成后,本文对平台进行了功能测试和性能评估,结果表明平台具有良好的稳定性和响应速度。最后,本文通过用户调研与反馈,优化了平台的用户体验,提高了交易效率和安全性。
综上所述,基于SpringBoot的大学生闲置用品网上交易平台在提升大学生闲置物品交易效率和便捷性方面具有重要意义,为大学生群体提供了一个安全、高效的交易平台。未来,可以进一步优化平台功能,扩大用户群体,提升平台影响力和社会效力。
关键词:大学生闲置用品网上交易平台;SpringBoot;MySQL数据库
Abstract
With the growing scale of college students, the trading demand of idle products is gradually increasing. However, the traditional offline transaction mode has many inconveniences, such as high time cost, opaque information and other problems. In order to solve this problem, this paper proposes an online trading platform for idle products for college students developed based on SpringBoot. Relying on the Internet technology, this platform provides a convenient and efficient trading platform for college students.
This paper first designs and builds the system architecture of the platform by investigating the transaction needs of college students. Secondly, based on the SpringBoot framework, the core functions of the platform are realized, including user registration and login, product release and browsing, transaction evaluation and other modules. At the same time, this paper also uses the MySQL database for data storage and management, to ensure the stability of the system and data security. After the development of the system, this paper conducts functional testing and performance evaluation of the platform, and the results show that the platform has good stability and response speed. Finally, through user research and feedback, the paper optimizes the user experience of the platform and improves the transaction efficiency and security.
To sum up, the online trading platform for college students 'idle products based on SpringBoot is of great significance in improving the efficiency and convenience of college students' idle goods, and provides a safe and efficient trading platform for college students. In the future, we can further optimize the platform functions, expand the user group, and enhance the influence and social effectiveness of the platform.
Keywords: Online trading platform for college students; SpringBoot; MySQL database
目 录
第一章 绪 论
1.1 研究背景和意义
随着互联网的普及和移动支付的发展,网上交易平台在学生群体中变得越来越流行。大学生时常面临着闲置物品积累、学习用具更新、生活用品需求等问题,因此基于SpringBoot的大学生闲置用品网上交易平台的建设具有重要的实践意义和研究价值。
基于SpringBoot的大学生闲置用品网上交易平台可以促进校园闲置资源的合理利用。这种平台可以提供一个便捷的交易渠道,帮助学生们将自己的闲置物品通过网络发布出售或出租,从而形成资源共享、循环再利用的良好生态。
这样的平台有助于培养学生的创业意识和实践能力。通过参与平台的使用和管理,学生可以接触到电子商务运营管理、市场营销、客户服务等各个方面的知识和技能,在实践中提升自己的综合素质和能力。
基于SpringBoot的大学生闲置用品网上交易平台还能够促进校园社交与交流。学生们可以在这个平台上交流购物经验、分享生活技巧,扩大社交圈子,增进友谊。这有助于缓解大学生在学习和生活压力下的孤独感,促进校园的文化交流和融合。
综上所述,基于SpringBoot的大学生闲置用品网上交易平台的建设不仅有助于解决学生们的实际问题,还可以培养学生的综合素质和实践能力,促进校园资源共享和社交交流。因此,这一项目具有重要的研究背景和实践意义,值得进一步深入研究和推广应用。
1.2 国内外研究现状
基于SpringBoot的大学生闲置用品网上交易平台在国内外研究领域中具有重要的研究价值和应用前景。目前,相关领域的研究主要集中在以下几个方面:
国内研究现状:
校园二手交易平台发展情况:国内一些大学已经建立了校园二手交易平台,通过互联网和移动端应用为学生提供二手交易服务。这些平台通常采用了一些开源框架如SpringBoot用于快速开发和部署。
电子商务与互联网+教育:国内许多研究关注了电子商务和互联网+教育的结合,在校园二手交易领域也有涉及。通过提供线上交易服务,促进学生之间的资源共享和互助。
国外研究现状:
在国外,对在线市场的研究一直很广泛,重点是用户体验、信任构建机制和平台的可伸缩性。克雷格列表网站、eBay和亚马逊等平台已经在这个领域设定了基准。
西方国家见证了电子商务趋势的激增,重点关注点对点销售、可持续性和循环经济原则。人们对探索在线平台如何促进学生的可持续消费实践越来越感兴趣。
未来,基于SpringBoot的大学生闲置用品网上交易平台将面对更多挑战和机遇。随着移动支付、智能技术的不断发展,平台将更加智能化、个性化,用户体验将得到进一步提升。同时,隐私保护、安全性、信任机制等问题也将成为研究的重点。
综上所述,基于SpringBoot的大学生闲置用品网上交易平台领域的研究已经取得了一定进展,但仍有待进一步深入研究和实践。未来的发展趋势将受到技术发展、用户需求和政策法规等多方面因素的影响,这将为该领域的研究提供更多可能性和机遇。
1.3论文结构与章节安排
论文将分层次经行编排,除去论文摘要致谢文献参考部分,正文部分还会对网站需求做出分析,以及阐述大体的设计和实现的功能,罗列部分调测记录,论文主要架构如下:
第一章:绪论。主要介绍了课题研究的背景,研究意义和论文结构与章节安排。
第二章:系统分析。主要从系统的用户、功能等方面进行需求分析。
第三章:系统总体设计。主要对系统功能模块、数据库进行功能设计。
第四章:系统详细设计与实现。主要介绍了系统框架搭建、系统界面的实现。
第五章:系统测试。主要对系统的部分界面进行测试并对主要功能进行测试。
1.4相关技术介绍
(1)基于springboot大学生闲置用品网上交易平台中的web后台管理中的后端不再使用古老的jsp+javabean+servlet技术,而是使用当前主流的springboot框架,它减少java配置代码,简化编程代码,目前springboot框架也是很多企业选择的框架之一。
(2)基于springboot大学生闲置用品网上交易平台中的web后台管理中的前端使用的是bootstrap框架,它配合ajax和jquery可以美化页面设计。
(3)流行vue框架结合jQuery技术,在jQuery基础上扩展一些插件,通过自己定义插件更好的实现前端的设计。
(4)基于springboot大学生闲置用品网上交易平台中数据库用的mysql5.7,它执行效率高。
第二章 系统分析
系统分析是开发一个项目的先决条件,通过系统分析可以很好的了解系统的主体用户的基本需求情况,同时这也是项目的开发的原因。进而对系统开发进行可行性分析,通常包括技术可行性、经济可行性等,可行性分析同时也是从项目整体角度进行的分析。然后就是对项目的具体需求进行分析,分析的手段一般都是通过用户的用例图来实现。下面是详细的介绍。
2.1 可行性分析
Springboot框架作为当前流行的Java开发框架,以其快速开发、简洁配置、强大功能等特点,成为构建Web应用程序的首选。基于Springboot框架开发系统网站,能够充分利用其技术优势,快速搭建一个稳定、可靠、易扩展的交易平台。因此,从技术层面来说是可行的。
(2)经济可行性
Spring Boot的自动配置功能可以根据应用程序的依赖和环境来进行自动配置,减少了大量的手动配置工作,可以降低开发成本;另外,Spring Boot的代码质量和可维护性较高,可以降低后期维护成本。因此,从经济角度分析是可行的。
(3)社会可行性
目前,市场上已经存在一些大学生闲置用品网上交易平台,但是这些平台的使用体验并不理想,如安全性不足、交易流程繁琐等。因此,开发一个基于Springboot的大学生闲置物品交易系统网站具有广阔的市场前景。此外,大学生是消费能力较强的群体,他们的购买力可以保证系统网站的盈利能力。因此,这个项目也有较好的商业模式和盈利前景。
2.2 系统流程分析
系统流程是用一些特定的符合和线条来进行演示用户在使用系统时的过程,在进行系统分析的时候,业务流程可以帮助开发人员更好的理解业务,发现错误,完善系统。
2.2.1 数据流程
系统主要的目的就是实现对二手商品的在线选购,图2-1就是系统的数据流图。

图2-1商品购买操作展开图
3.3.2 业务流程
分析完系统的数据流,接下来我们来看系统的业务流程,图2-2就是业务流程图:

图2-2业务流程图
2.3 系统功能分析
2.3.1 功能性分析
基于springboot大学生闲置用品网上交易平台从角色上划分为了注册用户以及管理员两种角色。
管理员角色:
(1)登录:管理员直接输入账号密码登录。
(2)系统用户:管理员点击“系统用户”这一菜单时,可查看注册用户和管理员这两个子菜单,同时可对系统用户进行增删改查操作。
(3)系统管理:管理员可查看轮播图,也可对轮播图进行增删改查操作。
(4)网站公告管理:管理员可查看网站公告信息,也可对网站公告信息进行增删改查操作。
(5)资源管理:管理员可查看校园资讯和咨询分类信息,也可对校园资讯和咨询分类进行增删改查操作。
(6)商城管理:管理员可查看二手商城、分类列表、订单列表、订单配送这四个子菜单的信息。并可对其进行增删改查或者审核。
普通用户角色:
(1)注册登录:用户通过注册账号,填写登录相关信息登录进去系统。也可以对个人资料和密码进行修改。
(2)首页:用户登录系统后可查看各导航按钮。
(3)网站公告:用户可查看系统发布的所有公告信息。
(4)校园资讯:用户可以查看系统发布的所有资讯,也可以对某一资讯进行点赞收藏以及评论。
(5)二手商城:用户可查看所有商品信息,也可对商品详情进行浏览、点赞、评论以及加入购物车或者立即购买等操作。
(6)商城管理:用户可查看我的购物车、我的订单和我的地址。
(7)我的账户:用户可以在我的账户中进行个人资料和登录密码的修改。
(8)个人中心:在个人中心包含了订单配送和收藏两个子菜单,并可对其进行管理。
2.3.2 非功能性分析
基于springboot大学生闲置用品网上交易平台的非功能性需求比如基于springboot大学生闲置用品网上交易平台的安全性怎么样,可靠性怎么样,性能怎么样,可拓展性怎么样等。具体可以表示在如下2-1表格中:
表2-1基于springboot大学生闲置用品网上交易平台非功能需求表
| 安全性 | 主要指基于springboot大学生闲置用品网上交易平台数据库的安装,数据库的使用和密码的设定必须合乎规范。 |
| 可靠性 | 可靠性是指基于springboot大学生闲置用品网上交易平台能够安装用户的指示进行操作,经过测试,可靠性90%以上。 |
| 性能 | 性能是影响基于springboot大学生闲置用品网上交易平台占据市场的必要条件,所以性能最好要佳才好。 |
| 可扩展性 | 比如数据库预留多个属性,比如接口的使用等确保了系统的非功能性需求。 |
| 易用性 | 用户只要跟着基于springboot大学生闲置用品网上交易平台的页面展示内容进行操作,就可以了。 |
| 可维护性 | 基于springboot大学生闲置用品网上交易平台开发的可维护性是非常重要的,经过测试,可维护性没有问题 |
2.4 系统用例分析
通过2.3功能的分析,得出了本大学生闲置物品交易系统网站的用例图:
根据上一节功能分析,可以得出系统的用例,普通用户角色用例如图2.1所示。

图2.1 基于springboot大学生闲置用品网上交易平台中用户角色用例图
管理员角色用例如图2.2所示。

图2.2 基于springboot大学生闲置用品网上交易平台管理员角色用例图
2.5本章小结
本章主要通过对大学生闲置物品交易系统网站的可行性分析、流程分析、功能需求分析、系统用例分析,确定整个大学生闲置物品交易系统网站要实现的功能。同时也为大学生闲置物品交易系统网站的代码实现和测试提供了标准。
第三章 系统总体设计
本章主要讨论的内容包括大学生闲置物品交易系统网站的功能模块设计、数据库系统设计。
3.1 系统功能模块设计
根据第二章中基于springboot大学生闲置用品网上交易平台的功能分析可知,基于springboot大学生闲置用品网上交易平台中整体功能模块图如图3.1所示,

图3.1 基于springboot大学生闲置用品网上交易平台功能模块图
数据库设计一般包括需求分析、概念模型设计、数据库表建立三大过程,其中需求分析前面章节已经阐述,概念模型设计有概念模型和逻辑结构设计两部分。
3.2.1用户模块设计
后台管理者能够实现对前台注册的用户增删改查操作,用户模块结构图如下图:

图3-3会员用户模块结构图
3.2.2 评论管理模块设计
闲置用品网上交易平台是一个交流性质的公开平台,注册用户可以在平台上交流,增加用户之间的互动性。但是同时也为了更好的规范评论的内容,给予管理员删除不合适的言论的功能,所以需要专门设计一个评论模块,具体的结构图如下:

图3-4评论模块结构图
3.2.3商城管理模块设计
闲置用品网上交易平台的商城管理中需要存储不少商品信息,其模块功能结构,具体的结构图如下:

图3-5商城模块结构图
3.2.4订单管理模块设计
闲置用品网上交易平台最重要的一个功能就是购买,其模块功能结构,具体的结构图如下:

图3-5订单模块结构图
3.3 数据库设计
数据库设计一般包括需求分析、概念模型设计、数据库表建立三大过程,其中需求分析前面章节已经阐述,概念模型设计有概念模型和逻辑结构设计两部分。
3.3.1 数据库概念结构设计
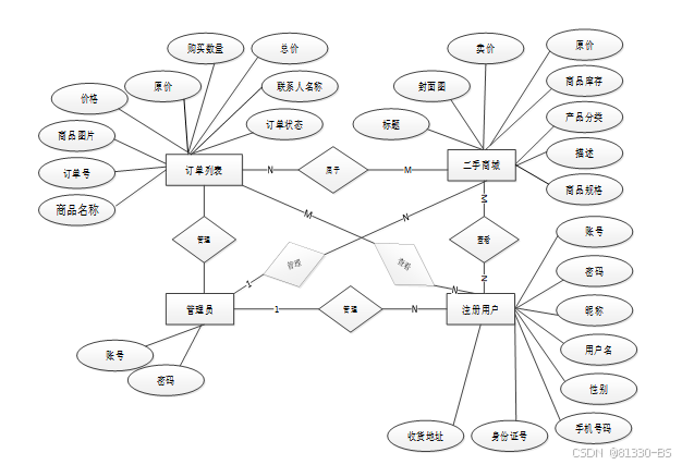
下面是整个大学生闲置物品交易系统网站中主要的数据库表总E-R实体关系图。

图3-3 系统总E-R关系图
3.3.2 数据库逻辑结构设计
在此罗列几个主要的数据库表结构设计。
表access_token (登陆访问时长)
| 编号 | 名称 | 数据类型 | 长度 | 小数位 | 允许空值 | 主键 | 默认值 | 说明 |
| 1 | token_id | int | 10 | 0 | N | Y | 临时访问牌ID | |
| 2 | token | varchar | 64 | 0 | Y | N | 临时访问牌 | |
| 3 | info | text | 65535 | 0 | Y | N | ||
| 4 | maxage | int | 10 | 0 | N | N | 2 | 最大寿命:默认2小时 |
| 5 | create_time | timestamp | 19 | 0 | N | N | CURRENT_TIMESTAMP | 创建时间: |
| 6 | update_time | timestamp | 19 | 0 | N | N | CURRENT_TIMESTAMP | 更新时间: |
| 7 | user_id | int | 10 | 0 | N | N | 0 | 用户编号: |
| 编号 | 名称 | 数据类型 | 长度 | 小数位 | 允许空值 | 主键 | 默认值 | 说明 |
| 1 | address_id | int | 10 | 0 | N | Y | 收货地址: | |
| 2 | name | varchar | 32 | 0 | Y | N | 姓名: | |
| 3 | phone | varchar | 13 | 0 | Y | N | 手机: | |
| 4 | postcode | varchar | 8 | 0 | Y | N | 邮编: | |
| 5 | address | varchar | 255 | 0 | N | N | 地址: | |
| 6 | user_id | mediumint | 8 | 0 | N | N | 用户ID:[0,8388607]用户获取其他与用户相关的数据 | |
| 7 | create_time | timestamp | 19 | 0 | N | N | CURRENT_TIMESTAMP | 创建时间: |
| 8 | update_time | timestamp | 19 | 0 | N | N | CURRENT_TIMESTAMP | 更新时间: |
| 9 | default | bit | 1 | 0 | N | N | 0 | 默认判断 |
| 编号 | 名称 | 数据类型 | 长度 | 小数位 | 允许空值 | 主键 | 默认值 | 说明 |
| 1 | article_id | mediumint | 8 | 0 | N | Y | 文章id:[0,8388607] | |
| 2 | title | varchar | 125 | 0 | N | Y | 标题:[0,125]用于文章和html的title标签中 | |
| 3 | type | varchar | 64 | 0 | N | N | 0 | 文章分类:[0,1000]用来搜索指定类型的文章 |
| 4 | hits | int | 10 | 0 | N | N | 0 | 点击数:[0,1000000000]访问这篇文章的人次 |
| 5 | praise_len | int | 10 | 0 | N | N | 0 | 点赞数 |
| 6 | create_time | timestamp | 19 | 0 | N | N | CURRENT_TIMESTAMP | 创建时间: |
| 7 | update_time | timestamp | 19 | 0 | N | N | CURRENT_TIMESTAMP | 更新时间: |
| 8 | source | varchar | 255 | 0 | Y | N | 来源:[0,255]文章的出处 | |
| 9 | url | varchar | 255 | 0 | Y | N | 来源地址:[0,255]用于跳转到发布该文章的网站 | |
| 10 | tag | varchar | 255 | 0 | Y | N | 标签:[0,255]用于标注文章所属相关内容,多个标签用空格隔开 | |
| 11 | content | longtext | 2147483647 | 0 | Y | N | 正文:文章的主体内容 | |
| 12 | img | varchar | 255 | 0 | Y | N | 封面图 | |
| 13 | description | text | 65535 | 0 | Y | N | 文章描述 |
| 编号 | 名称 | 数据类型 | 长度 | 小数位 | 允许空值 | 主键 | 默认值 | 说明 |
| 1 | type_id | smallint | 5 | 0 | N | Y | 分类ID:[0,10000] | |
| 2 | display | smallint | 5 | 0 | N | N | 100 | 显示顺序:[0,1000]决定分类显示的先后顺序 |
| 3 | name | varchar | 16 | 0 | N | N | 分类名称:[2,16] | |
| 4 | father_id | smallint | 5 | 0 | N | N | 0 | 上级分类ID:[0,32767] |
| 5 | description | varchar | 255 | 0 | Y | N | 描述:[0,255]描述该分类的作用 | |
| 6 | icon | text | 65535 | 0 | Y | N | 分类图标: | |
| 7 | url | varchar | 255 | 0 | Y | N | 外链地址:[0,255]如果该分类是跳转到其他网站的情况下,就在该URL上设置 | |
| 8 | create_time | timestamp | 19 | 0 | N | N | CURRENT_TIMESTAMP | 创建时间: |
| 9 | update_time | timestamp | 19 | 0 | N | N | CURRENT_TIMESTAMP | 更新时间: |
| 编号 | 名称 | 数据类型 | 长度 | 小数位 | 允许空值 | 主键 | 默认值 | 说明 |
| 1 | auth_id | int | 10 | 0 | N | Y | 授权ID: | |
| 2 | user_group | varchar | 64 | 0 | Y | N | 用户组: | |
| 3 | mod_name | varchar | 64 | 0 | Y | N | 模块名: | |
| 4 | table_name | varchar | 64 | 0 | Y | N | 表名: | |
| 5 | page_title | varchar | 255 | 0 | Y | N | 页面标题: | |
| 6 | path | varchar | 255 | 0 | Y | N | 路由路径: | |
| 7 | position | varchar | 32 | 0 | Y | N | 位置: | |
| 8 | mode | varchar | 32 | 0 | N | N | _blank | 跳转方式: |
| 9 | add | tinyint | 3 | 0 | N | N | 1 | 是否可增加: |
| 10 | del | tinyint | 3 | 0 | N | N | 1 | 是否可删除: |
| 11 | set | tinyint | 3 | 0 | N | N | 1 | 是否可修改: |
| 12 | get | tinyint | 3 | 0 | N | N | 1 | 是否可查看: |
| 13 | field_add | text | 65535 | 0 | Y | N | 添加字段: | |
| 14 | field_set | text | 65535 | 0 | Y | N | 修改字段: | |
| 15 | field_get | text | 65535 | 0 | Y | N | 查询字段: | |
| 16 | table_nav_name | varchar | 500 | 0 | Y | N | 跨表导航名称: | |
| 17 | table_nav | varchar | 500 | 0 | Y | N | 跨表导航: | |
| 18 | option | text | 65535 | 0 | Y | N | 配置: | |
| 19 | create_time | timestamp | 19 | 0 | N | N | CURRENT_TIMESTAMP | 创建时间: |
| 20 | update_time | timestamp | 19 | 0 | N | N | CURRENT_TIMESTAMP | 更新时间: |
| 编号 | 名称 | 数据类型 | 长度 | 小数位 | 允许空值 | 主键 | 默认值 | 说明 |
| 1 | cart_id | int | 10 | 0 | N | Y | 购物车ID: | |
| 2 | title | varchar | 64 | 0 | Y | N | 标题: | |
| 3 | img | varchar | 255 | 0 | N | N | 0 | 图片: |
| 4 | user_id | int | 10 | 0 | N | N | 0 | 用户ID: |
| 5 | create_time | timestamp | 19 | 0 | N | N | CURRENT_TIMESTAMP | 创建时间: |
| 6 | update_time | timestamp | 19 | 0 | N | N | CURRENT_TIMESTAMP | 更新时间: |
| 7 | state | int | 10 | 0 | N | N | 0 | 状态:使用中,已失效 |
| 8 | price | double | 9 | 2 | N | N | 0.00 | 单价: |
| 9 | price_ago | double | 9 | 2 | N | N | 0.00 | 原价: |
| 10 | price_count | double | 11 | 2 | N | N | 0.00 | 总价: |
| 11 | num | int | 10 | 0 | N | N | 1 | 数量: |
| 12 | goods_id | mediumint | 8 | 0 | N | N | 商品id:[0,8388607] | |
| 13 | type | varchar | 64 | 0 | N | N | 未分类 | 商品分类: |
| 14 | description | varchar | 255 | 0 | Y | N | 描述:[0,255]用于产品规格描述 |
| 编号 | 名称 | 数据类型 | 长度 | 小数位 | 允许空值 | 主键 | 默认值 | 说明 |
| 1 | collect_id | int | 10 | 0 | N | Y | 收藏ID: | |
| 2 | user_id | int | 10 | 0 | N | N | 0 | 收藏人ID: |
| 3 | source_table | varchar | 255 | 0 | Y | N | 来源表: | |
| 4 | source_field | varchar | 255 | 0 | Y | N | 来源字段: | |
| 5 | source_id | int | 10 | 0 | N | N | 0 | 来源ID: |
| 6 | title | varchar | 255 | 0 | Y | N | 标题: | |
| 7 | img | varchar | 255 | 0 | Y | N | 封面: | |
| 8 | create_time | timestamp | 19 | 0 | N | N | CURRENT_TIMESTAMP | 创建时间: |
| 9 | update_time | timestamp | 19 | 0 | N | N | CURRENT_TIMESTAMP | 更新时间: |
| 编号 | 名称 | 数据类型 | 长度 | 小数位 | 允许空值 | 主键 | 默认值 | 说明 |
| 1 | comment_id | int | 10 | 0 | N | Y | 评论ID: | |
| 2 | user_id | int | 10 | 0 | N | N | 0 | 评论人ID: |
| 3 | reply_to_id | int | 10 | 0 | N | N | 0 | 回复评论ID:空为0 |
| 4 | content | longtext | 2147483647 | 0 | Y | N | 内容: | |
| 5 | nickname | varchar | 255 | 0 | Y | N | 昵称: | |
| 6 | avatar | varchar | 255 | 0 | Y | N | 头像地址:[0,255] | |
| 7 | create_time | timestamp | 19 | 0 | N | N | CURRENT_TIMESTAMP | 创建时间: |
| 8 | update_time | timestamp | 19 | 0 | N | N | CURRENT_TIMESTAMP | 更新时间: |
| 9 | source_table | varchar | 255 | 0 | Y | N | 来源表: | |
| 10 | source_field | varchar | 255 | 0 | Y | N | 来源字段: | |
| 11 | source_id | int | 10 | 0 | N | N | 0 | 来源ID: |
| 编号 | 名称 | 数据类型 | 长度 | 小数位 | 允许空值 | 主键 | 默认值 | 说明 |
| 1 | goods_id | mediumint | 8 | 0 | N | Y | 产品id:[0,8388607] | |
| 2 | title | varchar | 125 | 0 | Y | N | 标题:[0,125]用于产品和html的<title>标签中 | |
| 3 | img | text | 65535 | 0 | Y | N | 封面图:用于显示于产品列表页 | |
| 4 | description | varchar | 255 | 0 | Y | N | 描述:[0,255]用于产品规格描述 | |
| 5 | price_ago | double | 8 | 2 | N | N | 0.00 | 原价:[1] |
| 6 | price | double | 8 | 2 | N | N | 0.00 | 卖价:[1] |
| 7 | sales | int | 10 | 0 | N | N | 0 | 销量:[0,1000000000] |
| 8 | inventory | int | 10 | 0 | N | N | 0 | 商品库存 |
| 9 | type | varchar | 64 | 0 | N | N | 商品分类: | |
| 10 | hits | int | 10 | 0 | N | N | 0 | 点击量:[0,1000000000]访问这篇产品的人次 |
| 11 | content | longtext | 2147483647 | 0 | Y | N | 正文:产品的主体内容 | |
| 12 | img_1 | text | 65535 | 0 | Y | N | 主图1: | |
| 13 | img_2 | text | 65535 | 0 | Y | N | 主图2: | |
| 14 | img_3 | text | 65535 | 0 | Y | N | 主图3: | |
| 15 | img_4 | text | 65535 | 0 | Y | N | 主图4: | |
| 16 | img_5 | text | 65535 | 0 | Y | N | 主图5: | |
| 17 | create_time | timestamp | 19 | 0 | N | N | CURRENT_TIMESTAMP | 创建时间: |
| 18 | update_time | timestamp | 19 | 0 | N | N | CURRENT_TIMESTAMP | 更新时间: |
| 19 | customize_field | text | 65535 | 0 | Y | N | 自定义字段 | |
| 20 | source_table | varchar | 255 | 0 | Y | N | 来源表: | |
| 21 | source_field | varchar | 255 | 0 | Y | N | 来源字段: | |
| 22 | source_id | int | 10 | 0 | N | N | 0 | 来源ID: |
| 23 | user_id | int | 10 | 0 | Y | N | 0 | 添加人 |
| 编号 | 名称 | 数据类型 | 长度 | 小数位 | 允许空值 | 主键 | 默认值 | 说明 |
| 1 | type_id | int | 10 | 0 | N | Y | 商品分类ID: | |
| 2 | father_id | smallint | 5 | 0 | N | N | 0 | 上级分类ID:[0,32767] |
| 3 | name | varchar | 255 | 0 | Y | N | 商品名称: | |
| 4 | desc | varchar | 255 | 0 | Y | N | 描述: | |
| 5 | icon | varchar | 255 | 0 | Y | N | 图标: | |
| 6 | source_table | varchar | 255 | 0 | Y | N | 来源表: | |
| 7 | source_field | varchar | 255 | 0 | Y | N | 来源字段: | |
| 8 | create_time | timestamp | 19 | 0 | N | N | CURRENT_TIMESTAMP | 创建时间: |
| 9 | update_time | timestamp | 19 | 0 | N | N | CURRENT_TIMESTAMP | 更新时间: |
| 编号 | 名称 | 数据类型 | 长度 | 小数位 | 允许空值 | 主键 | 默认值 | 说明 |
| 1 | hits_id | int | 10 | 0 | N | Y | 点赞ID: | |
| 2 | user_id | int | 10 | 0 | N | N | 0 | 点赞人: |
| 3 | create_time | timestamp | 19 | 0 | N | N | CURRENT_TIMESTAMP | 创建时间: |
| 4 | update_time | timestamp | 19 | 0 | N | N | CURRENT_TIMESTAMP | 更新时间: |
| 5 | source_table | varchar | 255 | 0 | Y | N | 来源表: | |
| 6 | source_field | varchar | 255 | 0 | Y | N | 来源字段: | |
| 7 | source_id | int | 10 | 0 | N | N | 0 | 来源ID: |
| 编号 | 名称 | 数据类型 | 长度 | 小数位 | 允许空值 | 主键 | 默认值 | 说明 |
| 1 | logistics_delivery_id | int | 10 | 0 | N | Y | 物流配送ID | |
| 2 | order_number | varchar | 64 | 0 | Y | N | 订单号 | |
| 3 | product_name | varchar | 64 | 0 | Y | N | 商品名称 | |
| 4 | purchase_quantity | varchar | 64 | 0 | Y | N | 购买数量 | |
| 5 | total_transaction_amount | double | 11 | 2 | Y | N | 0.00 | 交易总额 |
| 6 | the_date_of_issuance | date | 10 | 0 | Y | N | 发货日期 | |
| 7 | delivery_number | varchar | 30 | 0 | Y | N | 配送订单 | |
| 8 | ordinary_users | int | 10 | 0 | Y | N | 0 | 普通用户 |
| 9 | shipping_address | varchar | 64 | 0 | Y | N | 收货地址 | |
| 10 | delivery_status | varchar | 64 | 0 | Y | N | 配送状态 | |
| 11 | signing_status | varchar | 64 | 0 | Y | N | 签收状态 | |
| 12 | recommend | int | 10 | 0 | N | N | 0 | 智能推荐 |
| 13 | contact_name | varchar | 255 | 0 | Y | N | 联系人名字 | |
| 14 | merchant_id | int | 10 | 0 | Y | N | 商家id | |
| 15 | create_time | datetime | 19 | 0 | N | N | CURRENT_TIMESTAMP | 创建时间 |
| 16 | update_time | timestamp | 19 | 0 | N | N | CURRENT_TIMESTAMP | 更新时间 |
| 编号 | 名称 | 数据类型 | 长度 | 小数位 | 允许空值 | 主键 | 默认值 | 说明 |
| 1 | notice_id | mediumint | 8 | 0 | N | Y | 公告id: | |
| 2 | title | varchar | 125 | 0 | N | N | 标题: | |
| 3 | content | longtext | 2147483647 | 0 | Y | N | 正文: | |
| 4 | create_time | timestamp | 19 | 0 | N | N | CURRENT_TIMESTAMP | 创建时间: |
| 5 | update_time | timestamp | 19 | 0 | N | N | CURRENT_TIMESTAMP | 更新时间: |
| 编号 | 名称 | 数据类型 | 长度 | 小数位 | 允许空值 | 主键 | 默认值 | 说明 |
| 1 | order_id | int | 10 | 0 | N | Y | 订单ID: | |
| 2 | order_number | varchar | 64 | 0 | Y | N | 订单号: | |
| 3 | goods_id | mediumint | 8 | 0 | N | N | 商品id:[0,8388607] | |
| 4 | title | varchar | 32 | 0 | Y | N | 商品标题: | |
| 5 | img | varchar | 255 | 0 | Y | N | 商品图片: | |
| 6 | price | double | 10 | 2 | N | N | 0.00 | 价格: |
| 7 | price_ago | double | 10 | 2 | N | N | 0.00 | 原价: |
| 8 | num | int | 10 | 0 | N | N | 1 | 数量: |
| 9 | price_count | double | 8 | 2 | N | N | 0.00 | 总价: |
| 10 | norms | varchar | 255 | 0 | Y | N | 规格: | |
| 11 | type | varchar | 64 | 0 | N | N | 未分类 | 商品分类: |
| 12 | contact_name | varchar | 32 | 0 | Y | N | 联系人姓名: | |
| 13 | contact_email | varchar | 125 | 0 | Y | N | 联系人邮箱: | |
| 14 | contact_phone | varchar | 11 | 0 | Y | N | 联系人手机: | |
| 15 | contact_address | varchar | 255 | 0 | Y | N | 收件地址: | |
| 16 | postal_code | varchar | 9 | 0 | Y | N | 邮政编码: | |
| 17 | user_id | int | 10 | 0 | N | N | 0 | 买家ID: |
| 18 | merchant_id | mediumint | 8 | 0 | N | N | 0 | 商家ID: |
| 19 | create_time | timestamp | 19 | 0 | N | N | CURRENT_TIMESTAMP | 创建时间: |
| 20 | update_time | timestamp | 19 | 0 | N | N | CURRENT_TIMESTAMP | 更新时间: |
| 21 | description | varchar | 255 | 0 | Y | N | 描述:[0,255]用于产品规格描述 | |
| 22 | state | varchar | 16 | 0 | N | N | 待付款 | 订单状态:待付款,待发货,待签收,已签收,待退款,已退款,已拒绝,已完成 |
| 23 | remark | text | 65535 | 0 | Y | N | 订单备注 | |
| 24 | delivery_state | varchar | 16 | 0 | Y | N | 未配送 | 发货状态:未配送,已配送 |
| 25 | vip_discount | double | 11 | 2 | Y | N | 0.00 | 折扣 |
| 编号 | 名称 | 数据类型 | 长度 | 小数位 | 允许空值 | 主键 | 默认值 | 说明 |
| 1 | praise_id | int | 10 | 0 | N | Y | 点赞ID: | |
| 2 | user_id | int | 10 | 0 | N | N | 0 | 点赞人: |
| 3 | create_time | timestamp | 19 | 0 | N | N | CURRENT_TIMESTAMP | 创建时间: |
| 4 | update_time | timestamp | 19 | 0 | N | N | CURRENT_TIMESTAMP | 更新时间: |
| 5 | source_table | varchar | 255 | 0 | Y | N | 来源表: | |
| 6 | source_field | varchar | 255 | 0 | Y | N | 来源字段: | |
| 7 | source_id | int | 10 | 0 | N | N | 0 | 来源ID: |
| 8 | status | bit | 1 | 0 | N | N | 1 | 点赞状态:1为点赞,0已取消 |
| 编号 | 名称 | 数据类型 | 长度 | 小数位 | 允许空值 | 主键 | 默认值 | 说明 |
| 1 | registered_users_id | int | 10 | 0 | N | Y | 注册用户ID | |
| 2 | user_name | varchar | 64 | 0 | Y | N | 用户姓名 | |
| 3 | user_gender | varchar | 64 | 0 | Y | N | 用户性别 | |
| 4 | contact_information | varchar | 16 | 0 | Y | N | 联系方式 | |
| 5 | examine_state | varchar | 16 | 0 | N | N | 已通过 | 审核状态 |
| 6 | user_id | int | 10 | 0 | N | N | 0 | 用户ID |
| 7 | create_time | datetime | 19 | 0 | N | N | CURRENT_TIMESTAMP | 创建时间 |
| 8 | update_time | timestamp | 19 | 0 | N | N | CURRENT_TIMESTAMP | 更新时间 |
表second_hand_shopping_mall (二手商城)
| 编号 | 名称 | 数据类型 | 长度 | 小数位 | 允许空值 | 主键 | 默认值 | 说明 |
| 1 | second_hand_shopping_mall_id | int | 10 | 0 | N | Y | 二手商城ID | |
| 2 | product_specifications | varchar | 64 | 0 | Y | N | 商品规格 | |
| 3 | praise_len | int | 10 | 0 | N | N | 0 | 点赞数 |
| 4 | cart_title | varchar | 125 | 0 | Y | N | 标题:[0,125]用于产品html的标签中 | |
| 5 | cart_img | text | 65535 | 0 | Y | N | 封面图:用于显示于产品列表页 | |
| 6 | cart_description | varchar | 255 | 0 | Y | N | 描述:[0,255]用于产品规格描述 | |
| 7 | cart_price_ago | double | 8 | 2 | N | N | 0.00 | 原价:[1] |
| 8 | cart_price | double | 8 | 2 | N | N | 0.00 | 卖价:[1] |
| 9 | cart_inventory | int | 10 | 0 | N | N | 0 | 商品库存 |
| 10 | cart_type | varchar | 64 | 0 | N | N | 未分类 | 商品分类: |
| 11 | cart_content | longtext | 2147483647 | 0 | Y | N | 正文:产品的主体内容 | |
| 12 | cart_img_1 | text | 65535 | 0 | Y | N | 主图1: | |
| 13 | cart_img_2 | text | 65535 | 0 | Y | N | 主图2: | |
| 14 | cart_img_3 | text | 65535 | 0 | Y | N | 主图3: | |
| 15 | cart_img_4 | text | 65535 | 0 | Y | N | 主图4: | |
| 16 | cart_img_5 | text | 65535 | 0 | Y | N | 主图5: | |
| 17 | create_time | datetime | 19 | 0 | N | N | CURRENT_TIMESTAMP | 创建时间 |
| 18 | update_time | timestamp | 19 | 0 | N | N | CURRENT_TIMESTAMP | 更新时间 |
| 编号 | 名称 | 数据类型 | 长度 | 小数位 | 允许空值 | 主键 | 默认值 | 说明 |
| 1 | slides_id | int | 10 | 0 | N | Y | 轮播图ID: | |
| 2 | title | varchar | 64 | 0 | Y | N | 标题: | |
| 3 | content | varchar | 255 | 0 | Y | N | 内容: | |
| 4 | url | varchar | 255 | 0 | Y | N | 链接: | |
| 5 | img | varchar | 255 | 0 | Y | N | 轮播图: | |
| 6 | hits | int | 10 | 0 | N | N | 0 | 点击量: |
| 7 | create_time | timestamp | 19 | 0 | N | N | CURRENT_TIMESTAMP | 创建时间: |
| 8 | update_time | timestamp | 19 | 0 | N | N | CURRENT_TIMESTAMP | 更新时间: |
| 编号 | 名称 | 数据类型 | 长度 | 小数位 | 允许空值 | 主键 | 默认值 | 说明 |
| 1 | upload_id | int | 10 | 0 | N | Y | 上传ID | |
| 2 | name | varchar | 64 | 0 | Y | N | 文件名 | |
| 3 | path | varchar | 255 | 0 | Y | N | 访问路径 | |
| 4 | file | varchar | 255 | 0 | Y | N | 文件路径 | |
| 5 | display | varchar | 255 | 0 | Y | N | 显示顺序 | |
| 6 | father_id | int | 10 | 0 | Y | N | 0 | 父级ID |
| 7 | dir | varchar | 255 | 0 | Y | N | 文件夹 | |
| 8 | type | varchar | 32 | 0 | Y | N | 文件类型 |
| 编号 | 名称 | 数据类型 | 长度 | 小数位 | 允许空值 | 主键 | 默认值 | 说明 |
| 1 | user_id | mediumint | 8 | 0 | N | Y | 用户ID:[0,8388607]用户获取其他与用户相关的数据 | |
| 2 | state | smallint | 5 | 0 | N | N | 1 | 账户状态:[0,10](1可用|2异常|3已冻结|4已注销) |
| 3 | user_group | varchar | 32 | 0 | Y | N | 所在用户组:[0,32767]决定用户身份和权限 | |
| 4 | login_time | timestamp | 19 | 0 | N | N | CURRENT_TIMESTAMP | 上次登录时间: |
| 5 | phone | varchar | 11 | 0 | Y | N | 手机号码:[0,11]用户的手机号码,用于找回密码时或登录时 | |
| 6 | phone_state | smallint | 5 | 0 | N | N | 0 | 手机认证:[0,1](0未认证|1审核中|2已认证) |
| 7 | username | varchar | 16 | 0 | N | N | 用户名:[0,16]用户登录时所用的账户名称 | |
| 8 | nickname | varchar | 16 | 0 | Y | N | 昵称:[0,16] | |
| 9 | password | varchar | 64 | 0 | N | N | 密码:[0,32]用户登录所需的密码,由6-16位数字或英文组成 | |
| 10 | | varchar | 64 | 0 | Y | N | 邮箱:[0,64]用户的邮箱,用于找回密码时或登录时 | |
| 11 | email_state | smallint | 5 | 0 | N | N | 0 | 邮箱认证:[0,1](0未认证|1审核中|2已认证) |
| 12 | avatar | varchar | 255 | 0 | Y | N | 头像地址:[0,255] | |
| 13 | open_id | varchar | 255 | 0 | Y | N | 针对获取用户信息字段 | |
| 14 | create_time | timestamp | 19 | 0 | N | N | CURRENT_TIMESTAMP | 创建时间: |
| 15 | vip_level | varchar | 255 | 0 | Y | N | 会员等级 | |
| 16 | vip_discount | double | 11 | 2 | Y | N | 0.00 | 会员折扣 |
| 编号 | 名称 | 数据类型 | 长度 | 小数位 | 允许空值 | 主键 | 默认值 | 说明 |
| 1 | group_id | mediumint | 8 | 0 | N | Y | 用户组ID:[0,8388607] | |
| 2 | display | smallint | 5 | 0 | N | N | 100 | 显示顺序:[0,1000] |
| 3 | name | varchar | 16 | 0 | N | N | 名称:[0,16] | |
| 4 | description | varchar | 255 | 0 | Y | N | 描述:[0,255]描述该用户组的特点或权限范围 | |
| 5 | source_table | varchar | 255 | 0 | Y | N | 来源表: | |
| 6 | source_field | varchar | 255 | 0 | Y | N | 来源字段: | |
| 7 | source_id | int | 10 | 0 | N | N | 0 | 来源ID: |
| 8 | register | smallint | 5 | 0 | Y | N | 0 | 注册位置: |
| 9 | create_time | timestamp | 19 | 0 | N | N | CURRENT_TIMESTAMP | 创建时间: |
| 10 | update_time | timestamp | 19 | 0 | N | N | CURRENT_TIMESTAMP | 更新时间: |
3.3本章小结
整个系统网站的需求分析主要对系统总体架构以及功能模块的设计,通过建立E-R模型和数据库逻辑系统设计完成了数据库系统设计。
第四章 系统详细设计与实现
基于springboot大学生闲置用品网上交易平台的详细设计与实现主要是根据前面的基于springboot大学生闲置用品网上交易平台的需求分析和基于springboot大学生闲置用品网上交易平台的总体设计来设计页面并实现业务逻辑。主要从基于springboot大学生闲置用品网上交易平台界面实现、业务逻辑实现这两部分进行介绍。
4.1 用户功能展示
4.1.1系统首页界面
当进入基于springboot大学生闲置用品网上交易平台的时候,首先映入眼帘的是系统的导航栏,下面是轮播图以及通知公告,其主界面展示如下图4.1.1所示。

图4.1.1系统首页界面图
4.1.2 用户登录界面
用户通过填写登录相关信息,进去系统。同时也可以对个人资料和密码进行修改。界面展示如下图4.1.2所示。

图4.1.2 用户登录界面图
4.1.3校园资讯界面
当用户点击“校园资讯”时,可以查看系统内的大学生资讯信息,也可以对某一资讯进行点赞收藏和发表评论。界面如下图4.1.3所示。

图4.1.3 校园资讯界面图
4.1.4网站公告界面
当用户点击“网站公告”时,可查看系统公告信息。界面如下图4.1.4所示。

图4.1.4网站公告界面图
4.1.5二手商城界面
当用户点击“二手商城”时,可查看商品列表,也可对商品详情进行浏览、点赞、评论和加入购物车或者立即购买操作。界面如下图4.1.5所示。

图4.1.5 二手商城界面图
4.1.6 我的购物车界面
在我的购物车菜单中可以看到用户所有收在购物车的商品信息,可以点击需要的购买。界面如下图4.1.6所示。

图4.1.6 我的购物车界面图
4.2 管理员功能展示
4.2.1系统用户管理界面
当管理员点击“系统用户”这一菜单时,可查看注册用户和管理员这两个子菜单,也可对系统用户进行增删改查操作。界面如下图4.2.1所示。

图4.2.1系统用户管理界面图
4.2.2系统管理界面
当管理员点击“系统管理”这一菜单时,可查看轮播图,也可对轮播图进行增删改查操作。界面如下图4.2.2所示。

图4.2.2系统管理界面图
4.2.3网站公告管理界面
当管理员点击“网站公告管理”这一菜单时,可查看公告信息,也可对公告信息进行增删改查操作。界面如下图4.2.3所示。

图4.2.3网站公告管理界面图
4.2.4资源管理界面
当管理员点击“资源管理”这一菜单时,可查看校园资讯列表和资讯分类列表这两个子菜单,并可对其进行增删改查操作。界面图如下图4.2.4所示。

图4.2.4资源管理界面图
4.2.5商城管理界面
当管理员点击“商城管理”这一菜单时,可查看二手商城、分类列表、订单列表,订单配送这四个子菜单,并可对其进行增删改查操作。界面图如下图4.2.5所示。

图4.2.5商城管理界面图
第五章 系统测试
5.1 测试目的
随着互联网不断的发展,目前各大领域都利用互联网进行了信息的管理,因此产品能否存货,质量问题是很重要的标准,也决定着是否有更多的人使用。所以软件的质量我们必须要把关,必须要把软件做好,做到位,少出不必要的问题,这样才能有更多的用户使用,并且得到更多的推广。所以,我们在开发完系统后,需要进行大量的测试,以确保系统的稳定性和可使用性,并要确定系统的质量能否做到满足不同人的需求。这是系统在开发设计中非常重要的环节,测试的结果直接关系到系统的好坏。
5.2 测试方法
在对系统进行测试的时候我们主要应用到两种测试的方法,通过测试我们就能找出可能存在的问题保证系统成功运行。
从软件的内部构造和具体实施是否有关系的观点来看:黑盒测试和白盒测试。
1)黑盒测试:测试系统功能,当用户进行相应的操作时,系统是否能够及时且准确的反馈数据,并执行相应功能。需要对功能以及使用方法进行详细的测试,保证所有的操作信息都能够完整的输出输入。
2)白盒测试:主要是对系统的结构进行测试,了解系统在运行过程中是否可以正常的工作。
大学生闲置物品交易系统网站的测试也会从下面几方面进行:
(1)窗体测试:例如用户登录界面,在用户名和密码输入时,需要界面窗口弹出,给予用户反馈,我对窗口的设计进行了测试,确保每一个窗口在用户进行相应操作后,能够及时的弹出。
(2)数据跟踪:进行数据跟踪,我们就能知道系统功能是否在顺利的执行当中。将数据库中的相关的信息进行调动,弹出我们需要的相对应的数据信息。同时,在追踪过程中,我们也更容易的发现系统的问题所在,便于解决问题和维护系统。
(3)综合测试:完成上述测试后,需要对系统进行由内而外的重新检测,来宏观的发现系统中存在的问题,并且及时的进行解决,系统的设计要结合实际的使用情况有针对性的进行开发,可以满足不同人的需求。
5.3 功能测试
基于Springboot技术的测井数据及流程系统基本达到我理想的开发状态,在各个功能的运行方面,表现较为良好,基本满足用户的使用需求,及时矫正了较多的错误信息。总体说来,软件通过了相应的测试。
表5-1:用户登录测试表
| 模块名称 | 测试用例 | 预期结果 | 实际结果 | 是否通过 |
| 登录模块 | 用户名:admin 密码:123 | 弹出错误提示,提示密码错误 | 弹出错误提示,提示密码错误 | 通过 |
| 登录模块 | 用户名:123 密码:admin | 弹出错误提示,提示用户名错误 | 弹出错误提示,提示用户名错误 | 通过 |
| 登录模块 | 用户名:admin 密码:admin | 管理员登录成功 | 管理员登录成功 | 通过 |
表5-2:修改密码测试表
| 模块名称 | 测试用例 | 预期结果 | 实际结果 | 是否通过 |
| 修改密码模块 | 原密码:666 新密码:123 确认密码:123 | 弹出错误提示,提示原密码错误 | 弹出错误提示,提示原密码错误 | 通过 |
| 修改密码模块 | 原密码:admin 新密码:123 确认密码:333 | 弹出错误提示,提示确认密码不一致 | 弹出错误提示,提示确认密码不一致 | 通过 |
| 修改密码模块 | 原密码:admin 新密码:123 确认密码:123 | 密码修改成功 | 密码修改成功 | 通过 |
5.4 测试结论
测试的过程要按照指定好的计划一步一步的实行,测试时候一定不要着急,并且将测试的结果进行详细的记录,我们在进行测试的时候做好选择自动化的测试,这样更加的准确也更快捷,如果采用人工测试的方法就不会这么的方便,很可能会出现一些问题,而且极其测试不会疲劳也不会出现问题。在测试的时候一定要非常专注,时刻关注着测试的结果,一旦发现异常及时进行修改,;最后,测试完之后的文档应该保存下来,方便以后测试时用到。
通过测试,我们也可以直观的感受到,在我们最开始进行系统设计的时候,先把思路理清楚,才能有机会把代码写好。有好的逻辑性的代码在后期的测试中才能避免出现问题,也可以给我们节省很多的时间和不必要的操作。
结 论
在大学生闲置物品交易系统网站开发之前,需要先对用户的具体需求进行分析。包括系统的可行性分析、功能需求分析以及其他需求等。在可行性分析过程中,对系统实现的技术性、经济性等方面进行了分析。总体上证明了系统实施的可行性。
本文总结了大学生闲置物品交易系统网站开发背景与意义,然后阐述了系统的具体业务需求,并根据系统需求对系统结构以及功能模块等进行了详细地设计,将整个系统划分为多个不同的功能模块。在分析系统功能需求时,对整个系统的总体架构以及功能模块等进行了分析,并选择合适的系统开发技术完成了对各个模块的开发工作。大学生闲置物品交易系统网站开发完成之后进行了部署,同时进行了系统的测试过程,通过测试证明了系统在功能以及性能等方面都达到了预期的要求,具有较高的稳定性与可靠性。
致 谢
首先,我要感谢我的论文指导老师。在论文完成的整个过程中,指导老师始终给予我无微不至的关爱与指导。在论文写作的过程中,导师那耐心细致的指导,以及提出的具有建设性的意见,都给予了我极大的帮助,让我受益匪浅。导师严谨的治学态度、敬业精神以及高水平的教学能力,都给我树立了追求卓越的典范,这对我以后的人生道路和学业成就都产生了极大的积极影响。
此外,我还要感谢我班的同学们,他们既是我的同窗好友,又是我的良师益友。正是由于你们的支持和关怀,使得我在大学期间的学习和生活都变得异常充实。感谢那些在大学期间给予我帮助的所有老师和同学们,是你们给予了我在学业道路上的前进动力。
最后,我还要感谢我的父母,是他们用无私的爱抚养我成人,你们的养育之恩我永远不会忘记。在成长的道路上,我会不断努力,不负众望,用实际行动来回报你们对我的期望。
参考文献
[1]李明,冯树栋,白宗文,等.基于SpringBoot的成果需求匹配系统设计与实现[J].延安大学学报(自然科学版),2024,43(01):90-95.DOI:10.13876/J.cnki.ydnse.230026.
[2]王晓东,刘海燕,王迎,等.基于SpringBoot的气象信息资源管理系统设计与实现[J].电脑编程技巧与维护,2024,(03):79-82.DOI:10.16184/j.cnki.comprg.2024.03.028.
[3]孙铁强,刘俊,于洪健,等.基于SpringBoot框架的在线监测和专家系统的研究[J].自动化应用,2024,65(04):15-16+19.DOI:10.19769/j.zdhy.2024.04.006.
[4]雷欣,马宏琳,郑霖,等.基于SpringBoot的域名信息系统设计与实现[J].电脑知识与技术,2024,20(05):44-47.DOI:10.14004/j.cnki.ckt.2024.0188.
[5]Yang Y .Design and Implementation of Student Information Management System Based on Springboot[J].Advances in Computer, Signals and Systems,2022,6(6):
[6]Du J ,Ma D .Intelligent Resume Retrieval Based on Lucence[J].Journal of Software,2022,17(1):
[7]Mengdie G ,Rui S ,Shulin Y , et al.Research on copyright appointment registration microplatform system based on vue[J].MATEC Web of Conferences,2022,355
[8]Hejing W .Commerce Middle Office Management System Based on Springboot[J].International Journal of Advanced Network, Monitoring and Controls,2022,7(2):32-45.
[9]金严艺,黄文泽,王虹.考虑消费者信任的网上交易平台服务质量提升研究[J].经济研究导刊,2021,(36):83-85.
[10]Cheng F .Talent Recruitment Management System for Small and Micro Enterprises Based on Springboot Framework[J].Advances in Educational Technology and Psychology,2021,5(2):
[11]Chen G ,Xu J .Design and implementation of efficient Learning platform based on SpringBoot Framework[J].Journal of Electronics and Information Science,2020,6(1):
[12]Chen J ,Jian C ,Hailan P .Design of Man Hour Management Information System on SpringBoot Framework[J].Journal of Physics: Conference Series,2020,1646(1):012136-.
[13]He M ,Lv S .Research on Civil Aircraft Structural Strength Material Performance Database Based on SpringBoot[C]//Advanced Science and Industry Research Center.Proceedings of 2020 4th International Conference on Electrical,Automation and Mechanical Engineering(EAME2020).School of Software, Northwestern Polytechnical University;Science and Technology of UAV Laboratory, Northwestern Polytechnical University;,2020:6.DOI:10.26914/c.cnkihy.2020.057541.
[14]沐红英.网上交易平台应收账款风险的产生、原因及控制建议[J].中国农业会计,2020,(04):89-91.DOI:10.13575/j.cnki.319.2020.04.034.
[15]王晴,滕玮铭,童舒,等.高校二手书网上交易平台分析[J].中国集体经济,2019,(35):157-158.
[16]Ji K ,Chen X ,Qin A , et al.Design and Implementation of Teaching Quality Evaluation System Based on SpringBoot[C]//西南石油大学(Southwest Petroleum University).第七届计算与信息科学国际学术会议论文集.Network and Information Center,Southwest Petroleum University;School of Computer Science,Southwest Petroleum University;,2019:9.
[17]张煜,杨娜,徐志轩.网上交易平台数据分析[J].知识文库,2019,(17):247.
[18]付彩霞.基于校园网的网上交易平台的设计与实现[J].信息通信,2019,(08):197-198.
[19]郭雪丰.城市社区居民闲置家用品资源共享服务设计[D].燕山大学,2019.
[20]刘鸿宁,马佳琳.大学生闲置物品“E直Z”网络平台的设计与实现[J].科技风,2018,(03):5.DOI:10.19392/j.cnki.1671-7341.201803003.
免费领取项目源码,请关注❤点赞收藏并私信博主,谢谢-
849

被折叠的 条评论
为什么被折叠?



