摘要
科技进步的飞速发展引起人们日常生活的巨大变化,电子信息技术的飞速发展使得电子信息技术的各个领域的应用水平得到普及和应用。信息时代的到来已成为不可阻挡的时尚潮流,人类发展的历史正进入一个新时代。在现实运用中,应用软件的工作规则和开发步骤,采用PHP技术建设高考志愿填报分析网站。
本设计主要实现集人性化、高效率、便捷等优点于一身的高考志愿填报分析网站,完成公共管理、用户管理、资讯管理、标签推荐、学校类型、学校省份、学校信息、大学排名、专业信息等功能模块。系统通过浏览器与服务器进行通信,实现数据的交互与变更。本系统通过科学的管理方式、便捷的服务提高了工作效率,减少了数据存储上的错误和遗漏。高考志愿填报分析网站系统采用PHP作为主要开发语言,使用MySQL数据库进行数据存储,并结合前端技术实现了用户界面的设计。通过科学的管理方式和便捷的服务,该高考志愿填报分析网站可以提高工作效率,减少数据存储上的错误和遗漏。它将成为一个高效且方便使用的工具,帮助用户更便捷地分析高考志愿填报。
关键词:PHP;高考志愿填报分析网站;MySQL
Abstract
The rapid development of technological progress has caused tremendous changes in people's daily lives, and the rapid development of electronic information technology has popularized and applied the application level of electronic information technology in various fields. The arrival of the information age has become an unstoppable fashion trend, and the history of human development is entering a new era. In practical application, the working rules and development steps of application software are used to build a college entrance examination volunteer filling and analysis website using PHP technology.
This design mainly implements a college entrance examination volunteer filling and analysis website that combines the advantages of humanization, high efficiency, and convenience. It completes functional modules such as public management, user management, information management, tag recommendation, school type, province, school information, university ranking, and professional information. The system communicates with the server through a browser to achieve data exchange and change. This system improves work efficiency and reduces errors and omissions in data storage through scientific management and convenient services. The college entrance examination volunteer filling and analysis website system adopts PHP as the main development language, uses MySQL database for data storage, and combines front-end technology to achieve user interface design. Through scientific management methods and convenient services, this college entrance examination volunteer application analysis website can improve work efficiency and reduce errors and omissions in data storage. It will become an efficient and user-friendly tool to help users analyze college entrance examination preferences more conveniently.
Keywords:PHP; College Entrance Examination Volunteer Filling and Analysis Website; MySQL
1 绪论
1.1 选题背景与意义
随着高考制度的实施,高考志愿填报对于考生来说是非常重要的一环。在填报志愿时,考生需要综合考虑自身的成绩、兴趣爱好、专业前景等因素,以选择最适合自己的高校和专业。然而,由于信息不对称和信息不完全的情况,许多考生在填报志愿时存在困惑和迷茫,导致可能做出不够理性的选择,影响自己的未来发展。
为了帮助考生更好地填报高考志愿,提高填报质量和效率,开发一款PHP高考志愿填报分析网站具有重要的实际意义和应用价值。通过这样的网站,考生可以输入自己的成绩情况、兴趣爱好、职业规划等信息,系统会根据这些信息为考生推荐最适合的高校和专业,提供专业的数据分析和评估,帮助考生做出更科学的选择。
开发PHP高考志愿填报分析网站有着重要的研究意义和实践意义。通过构建这样一个网站,可以帮助高校更好地了解考生的需求和倾向,更精准地进行招生宣传和招生政策制定,有效提高高校对接率和录取率。考生可以通过这个网站得到更为科学和客观的志愿填报建议,避免主观因素的干扰,提高填报质量,减少填报失误。:网站提供的数据分析和专业评估可以为考生提供更准确的就业前景和发展趋势,帮助考生更好地规划职业发展,促进个人成长。
总之,开发PHP高考志愿填报分析网站可以为高校、考生和社会带来一系列积极的影响,提升高考志愿填报的科学性和有效性,促进教育发展和现代化建设。
当前,随着高考报名人数的增长和高校招生政策的不断调整,高考志愿填报已经成为考生和家长关注的重要问题。传统的高考志愿填报方式主要依靠学校老师、辅导员或者自行查询学校信息,然后根据自身情况进行选择。然而,随着信息化程度的提升,很多考生和家长希望能够借助互联网平台来进行更加科学、智能化的志愿填报。因此,开发一个高考志愿填报分析网站是十分必要和迫切的。
目前已经有一些针对高考志愿填报的网站或平台,但大多还停留在提供院校信息、专业信息和录取分数线等基本功能上,缺乏更细致、精准的分析和推荐服务。而随着数据挖掘、人工智能等技术的发展,可以通过大数据分析和算法模型来帮助考生更好地选择志愿,提高填报的准确性和合理性。因此,开发一个拥有数据分析和智能推荐功能的高考志愿填报分析网站已成为亟待解决的问题。
开发高考志愿填报分析网站具有以下特点:
1. 提供全面的院校信息和专业信息,包括学校排名、专业设置、就业前景等,帮助考生对目标院校和专业有更全面的了解;
2. 提供个性化的志愿填报推荐,根据考生的兴趣、学习成绩、职业规划等因素进行智能匹配,为考生提供最佳的志愿选择方案;
3. 提供历年录取数据统计和预测分析,帮助考生了解不同院校录取线走势,从而更好地把握填报时机;
4. 提供高考政策解读和志愿填报指导,帮助考生家长解决填报过程中的疑问和困扰,提供专业化的建议和支持;
5. 提供交互式的志愿填报模拟和调整功能,让考生可以根据各种因素进行虚拟填报和调整,直观感受不同选择带来的影响。
开发一个高考志愿填报分析网站不仅可以提供更加便捷、科学的志愿填报服务,更可以通过大数据分析和人工智能技术为考生提供更有效的志愿选择支持,促进高考志愿填报的规范化和科学化。在未来,随着高考招生政策的不断调整和教育信息化的深入发展,类似的网站将成为考生和家长的重要工具,更好地指导他们进行志愿填报,实现更好的升学和就业规划。
本文共分为七章,章节内容安排如下:
第一章:引言。此章节对所设计和实现的系统的背景和状况以及意义进行详细的论述以及说明,同时进行了论文整体框架的结构的简要介绍。
第二章:相关技术介绍。主要对本系统使用的相关技术和开发环境进行介绍。
第三章:系统需求分析。章节所做的主要的工作是对系统进行了技术、经济和操作方面可行性的分析;对系统实行了总体功能的需求、用例分析。
第四章:系统概要设计。主要是对系统的功能结构进行设计,并对系统数据库的概念结构以及物理结构的设计进行了分析。
第五章:系统实现。根据系统功能的划分,分别的对系统所需要实现的前台客户功能和后台管理员功能进行了分析和说明。
第六章:系统测试。主要对系统的部分界面进行测试并对主要功能进行测试
2 开发环境及相关技术介绍
MySQL数据库已经成为网络上的一种强大的工具,它能够支持多个用户,并且能够根据客户端和服务端的需求进行调整,从而满足不同的需求。在这里,服务端和客户端只是一种软件上的概念,而我们所使用的计算机硬件则没有必要完全相互匹配。
MySQL作为一个受到广泛认可的开放式DBMS,其卓越的性能和易于操作的特性,以及其在多种操作环境中的灵活性,让其成为了众多AP中的首选。此外,MySQL还具有良好的跨平台性,让软件开发人员对其有着极高的评价。与传统的关联式数据库系统形式大相径庭,MySQL拥有一套完善的数据库管理策略,以确保用户的安全、稳健、安全。MySQL具备良好的容错、安全、快速、稳健的特点,使得mysql成为一款极其实用的数据库管理工具。
MySQL拥有一种独特的权限分配机制,可以根据用户的身份和业务逻辑,为用户提供更多的选择,从而大大提高了MySQL的安全性和完整性,远超过其他关系型数据库。
MySQL具有强大的功能,能够处理各种数据类型,包括动态、静态、多种语言,从而使用户能够轻松访问多种数据。
MySQL具有多种功能,它能够支持多种平台的开发,并且支持多种编程语言,使得用户能够轻松访问和使用MySQL数据库。
PHP采用函数或者过程来解析对于数据的操作,但又把数据和函数之间相互分开,这样并不利于维护,并会增加程序的工作量。而面向对象的编程将程序的函数和函数对于数据的操作封装在一个类中,作为一个整体来处理。所以PHP语言是主要通过面向对象来实现编程,并且摒除了C++语言中的指针、多继承等比较难理解部分,创造出了自身独有的单继承、多接口、高内聚、低耦合等特性。
PHP技术对动态Web页面的开发作用简直是举足轻重。可以很快的响应到客户端的发送请求。是甲骨文公司旗下的IT及互联网技术服务公司Sun Microsystems公司主导并创立的动态网页技术的标准。而且能依据请求内容动态地生成XML、HTML,为用户的网络请求提供技术服务,而且可以与服务器上的其它PHP程序共同处理先对复杂的业务需求[5] [6]。
PHP主要优势如下:
(1)一旦程序有一次成功的编写,就能在多处运行起来。
(2)支持面特别广,许多平台已经引入该技术。
ThinkPHP是为了简化企业级应用开发和敏捷WEB应用开发而诞生的。最早诞生于2006年初,2007年元旦正式更名为ThinkPHP,并且遵循Apache2开源协议发布。ThinkPHP从诞生以来一直秉承简洁实用的设计原则,在保持出色的性能和至简的代码的同时,也注重易用性。并且拥有众多原创功能和特性,在社区团队的积极参与下,在易用性、扩展性和性能方面不断优化和改进。
ThinkPHP是一个快速、兼容而且简单的轻量级国产PHP开发框架,诞生于2006年初,原名FCS,2007年元旦正式更名为ThinkPHP,遵循Apache2开源协议发布,从Struts结构移植过来并做了改进和完善,同时也借鉴了国外很多优秀的框架和模式,使用面向对象的开发结构和MVC模式,融合了Struts的思想和TagLib(标签库)、RoR的ORM映射和ActiveRecord模式。
ThinkPHP可以支持windows/Unix/Linux等服务器环境,正式版需要PHP5.0以上版本支持,支持MySql、PgSQL、Sqlite多种数据库以及PDO扩展,ThinkPHP框架本身没有什么特别模块要求,具体的应用系统运行环境要求视开发所涉及的模块。
作为一个整体开发解决方案,ThinkPHP能够解决应用开发中的大多数需要,因为其自身包含了底层架构、兼容处理、基类库、数据库访问层、模板引擎、缓存机制、插件机制、角色认证、表单处理等常用的组件,并且对于跨版本、跨平台和跨数据库移植都比较方便。并且每个组件都是精心设计和完善的,应用开发过程仅仅需要关注您的业务逻辑。
3 高考志愿填报分析网站系统分析
系统需求分析是系统开发的一个关键环节,它在系统的设计和实现上起到了一个承上启下的位置。系统需求分析是对所需要做的系统进行一个需求的挖掘,如果分析的准确可以精准的解决现实中碰到的问题。如果分析不到位会影响后期系统的实现。一个系统的优秀程度需求分析也是占据了非常大的比例,如果需求分析不到位,后面的系统设计要实现就是一个偏离导航的设计。
系统可行行分析是对系统对系统可行性进行一个探讨。在探讨系统的可行性上我们主要从技术上的可行性和经济上的可行性以及法律层面的可行性上进行分析,如果三个层面度通过,我们则认为系统是比较可行的。
3.1.1 技术可行性分析
PHP高考志愿填报分析网站采用的是PHP编程语言并于MVVM模式,数据库部分采用的是当前流行的MYSQL数据库,高考志愿填报分析网站中的所有数据资源都存储在Mysql数据库中,本系统多处采用了AJAX的异步操作,AJAX技术可以对用户指定部分的数据进行局部刷新,不仅减少了服务器对页面的解析而且极大增加了用户的体验度。本系统的环境配置也较为简单,因为用的是HBuilder编辑器,而HBuilder里面有自带的Apache服务器和JDK环境,因此不需要我们在重新配置。
PHP高考志愿填报分析网站是在PHP和MySQL的环境中运行的,而系统的成本也只是主要分布在软件的开发和维护上。但如果系统上线投入使用之后,不仅可以方便人们,还节省了用户的时间和精力,而且还极大限度的方便了运营者,减少了运营者的工作强度。高考志愿填报分析网站其实也不太复杂,在开发的时候经济支出也不大,在开发系统时时间用的也不多,从时间的优势和对经济利益方面产生的好处远超过维护和管理的成本,所以开发此系统是可行合适的。
本系统是基于浏览器和服务器的高考志愿填报分析网站,系统开发完成之后用户只需要在浏览器中输入正确的URL地址即可进行访问。本系统的前台页面简单明了,在没有操作指导的情况下也可以进行操作,无论是系统管理员还是普通用户在页面中所有的操作都是在浏览器中完成的,因此只要电脑在有网络的情况下,打开浏览器都能操作。而且在使用之前也不用进行相关的环境配置,因此本系统方便、简单、易于使用,所以该系统是容易并且可操作的。
3.2.1 功能性分析
高考志愿填报分析网站我划分为了普通用户模块和管理员模块这两大部分。
普通系统用户模块:
(1)用户注册登录:游客可以随时进入到系统中,对系统中的信息浏览,但是想要实现资讯评论等操作,就必须有这个系统的账号,如果没有账号的话,可以注册用户进行相关的操作,同时用户还可以通过“我的”这个按钮对个人信息以及操作的信息进行管控。
(2)查看高考志愿填报分析网站的首页信息:高考志愿填报分析网站的首页信息包含了首页、通知公告、高考资讯、学校信息、大学排名、专业信息等。
(3)通知公告:当用户点击“通知公告”这一菜单按钮,会显示管理员在后台发布的所有的通知公告,可以查看详情。
(4)高考资讯:当用户点击“高考资讯”这一菜单按钮,会显示管理员在后台发布的所有的高考资讯,可以查看详情,进行收藏、点赞、评论等。
(5)学校信息:当用户点击“学校信息”这一菜单按钮,可以查看所有的学校信息列表,可以查看包括学校名称、特长专业、地理位置、学校省份、学校类型、学校属性、学校简介等详情信息,可以进行收藏、点赞、评论等操作详情。
(6)大学排名:当用户点击“大学排名”这一菜单按钮,可以查看所有的学校的排名信息列表,可以通过学校名称、特长专业、地理位置、学校省份、学校类型等信息进行搜索查询。
(7)专业信息:当用户点击“专业信息”这一菜单按钮,可以查看所有的专业信息列表,可以查看包括专业名称、学制信息、标签推荐、最低分数、最高分数、录取人数、发布日期、专业介绍等详情信息,可以进行收藏、点赞、评论等操作详情。
(8)我的账户:在前台点击“我的”下面的“我的账户”可以对个人资料+密码修改进行管控。
(9)个人中心:用户点击右上角的“用户名”,然后点击“个人中心”可查看自己收藏的信息并对其进行管理。
管理员管理模块:
(1)登录:管理员在后台可以输入用户名+密码进行登录,管理员的用户名和密码是在数据库中直接设定好的。
(2)公共管理:管理员点击“公共管理”菜单可以对首页展示的轮播图和通知公告信息进行管理。可以查看到系统中的所有轮播图和通知公告信息,对已经存在的轮播图和通知公告,管理员可以修改,也可以添加或者删除。
(3)用户管理:管理员可以对高考志愿填报分析网站中的管理员和普通用户账户信息进行增删改查。
(4)资讯管理:管理员可以对高考志愿填报分析网站前台展示的高考资讯以及高考资讯所属的分类进行管控。
(5)标签推荐:管理员可以对学校信息所属的标签推荐进行添加、修改。
(6)学校类型:管理员可以对学校信息所属的分类类型进行添加、修改。
(7)学校省份:管理员可以对学校所属的省份信息进行添加、修改。
(8)学校信息:管理员点击“学校信息”会显示出所有的学校信息,支持输入学校名称对学校信息进行查询,如果想要添加新的学校信息,点击“添加”按钮,输入详细信息,点击“提交”按钮就可以添加了,同时可以选择某一条学校信息,点击“删除”进行删除。也可以对用户提交的关于学校的评论信息进行管控。
(9)大学排名:管理员可以对学校排名信息进行添加、修改。
(10)专业信息:管理员点击“专业信息”会显示出所有的专业信息,支持输入专业名称对专业信息进行查询,如果想要添加新的专业信息,点击“添加”按钮,输入详细信息,点击“提交”按钮就可以添加了,同时可以选择某一条专业信息,点击“删除”进行删除。也可以对用户提交的关于专业的评论信息进行管控。
3.2.2 非功能性分析
高考志愿填报分析网站的非功能性需求,比如高考志愿填报分析网站的安全性怎么样,可靠性怎么样,性能怎么样,可拓展性怎么样等。具体可以表示在如3-1表格中:
表3-1高考志愿填报分析网站非功能需求表
| 安全性 | 主要指高考志愿填报分析网站数据库的安装,数据库的使用和密码的设定必须合乎规范。 |
| 可靠性 | 可靠性是指高考志愿填报分析网站能够按照用户提交的指示进行操作,经过测试,可靠性90%以上。 |
| 性能 | 性能是影响高考志愿填报分析网站占据市场的必要条件,所以性能最好要佳才好。 |
| 可扩展性 | 比如数据库预留多个属性,比如接口的使用等确保了系统的非功能性需求。 |
| 易用性 | 用户只要跟着高考志愿填报分析网站的页面展示内容进行操作,就可以了。 |
| 可维护性 | 高考志愿填报分析网站开发的可维护性是非常重要的,经过测试,可维护性没有问题 |
3.3 系统用例分析
高考志愿填报分析网站的完整UML用例图分别是图3-1和图3-2。
图3-1就是普通用户角色的用例展示。

图3-1 高考志愿填报分析网站普通用户角色用例图
图3-2就是管理员角色的用例展示。

图3-2资料推荐管理员角色用例图
3.4 系统业务流程分析
业务流程图不仅能反映出内部业务之间的关系,而且能体现出管理顺序及信息的流动。高考志愿填报分析网站必须支持整个组织在不同层次上的各种功能,各个功能模块之间又有各种不同相关的信息进行联系,构成了一个有机的整体,根据高考志愿填报分析网站的特点以及结合所面临的实际情况,设计出了系统的业务流程图。
系统的业务流程如下图所示。

图3-3系统业务流程图
本章主要通过对高考志愿填报分析网站的可行性分析、功能需求分析、系统用例分析、系统业务流程分析,确定整个高考志愿填报分析网站要实现的功能。同时也为高考志愿填报分析网站的代码实现和测试提供了标准。
4 高考志愿填报分析网站总体设计
本章主要讨论的内容包括高考志愿填报分析网站的功能模块设计、数据库系统设计。
4.1 系统功能模块设计
4.1.1整体功能模块设计
在上一章节中主要对系统的功能性需求和非功能性需求进行分析,并且根据需求分析了本高考志愿填报分析网站中的用例。那么接下来就要开始对本高考志愿填报分析网站的架构、主要功能和数据库开始进行设计。高考志愿填报分析网站根据前面章节的需求分析得出,其总体设计模块图如图4-1所示。

图4-1 高考志愿填报分析网站功能模块图
4.1.2用户模块设计
本系统的用户包括前台和后台两种用户,模块的功能基本是相同的,前台用户比后台多了一个注册功能,所以以用户模块的结构图为例进行分析,用户模块结构图为例进行分析,如下图:

图4-2用户模块结构图
4.1.3 评论管理模块设计
高考志愿填报分析网站是一个交流性质的公开平台,用户在平台上提交评论,增加用户之间的互动性。但是同时也为了更好的规范评论的内容,给予管理员删除不合适的评论的功能,所以需要专门设计一个评论管理模块,具体的结构图如下:

图4-3评论管理模块结构图
高考志愿填报分析网站中需要存储不少学校信息,其模块功能结构,具体的结构图如下:

图4-4学校信息模块结构图
4.1.5通知公告管理模块设计
高考志愿填报分析网站中需要存储不少通知公告,其模块功能结构,具体的结构图如下:

图4-5通知公告模块结构图
高考志愿填报分析网站是中需要存储不少高考资讯信息,其模块功能结构,具体的结构图如下:

图4-6高考资讯信息模块结构图
4.2 数据库设计
数据库设计一般包括需求分析、概念模型设计、数据库表建立三大过程,其中需求分析前面章节已经阐述,概念模型设计有概念模型和逻辑结构设计两部分。
4.2.1 数据库概念结构设计
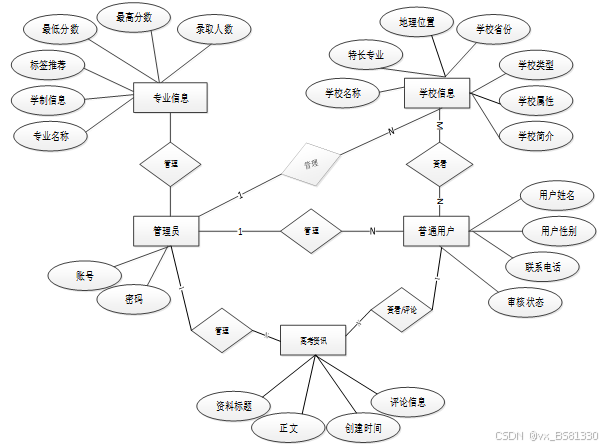
下面是整个高考志愿填报分析网站中主要的数据库表总E-R实体关系图。

图4-7 高考志愿填报分析网站总E-R关系图
4.2.2 数据库逻辑结构设计
通过上一小节中高考志愿填报分析网站中总E-R关系图上得出一共需要创建很多个数据表。在此我主要罗列几个主要的数据库表结构设计。
| 编号 | 名称 | 数据类型 | 长度 | 小数位 | 允许空值 | 主键 | 默认值 | 说明 |
| 1 | token_id | int | 10 | 0 | N | Y | 临时访问牌ID | |
| 2 | token | varchar | 64 | 0 | Y | N | 临时访问牌 | |
| 3 | info | text | 65535 | 0 | Y | N | ||
| 4 | maxage | int | 10 | 0 | N | N | 2 | 最大寿命:默认2小时 |
| 5 | create_time | timestamp | 19 | 0 | N | N | CURRENT_TIMESTAMP | 创建时间: |
| 6 | update_time | timestamp | 19 | 0 | N | N | CURRENT_TIMESTAMP | 更新时间: |
| 7 | user_id | int | 10 | 0 | N | N | 0 | 用户编号: |
| 编号 | 名称 | 数据类型 | 长度 | 小数位 | 允许空值 | 主键 | 默认值 | 说明 |
| 1 | article_id | mediumint | 8 | 0 | N | Y | 文章id:[0,8388607] | |
| 2 | title | varchar | 125 | 0 | N | Y | 标题:[0,125]用于文章和html的title标签中 | |
| 3 | type | varchar | 64 | 0 | N | N | 0 | 文章分类:[0,1000]用来搜索指定类型的文章 |
| 4 | hits | int | 10 | 0 | N | N | 0 | 点击数:[0,1000000000]访问这篇文章的人次 |
| 5 | praise_len | int | 10 | 0 | N | N | 0 | 点赞数 |
| 6 | create_time | timestamp | 19 | 0 | N | N | CURRENT_TIMESTAMP | 创建时间: |
| 7 | update_time | timestamp | 19 | 0 | N | N | CURRENT_TIMESTAMP | 更新时间: |
| 8 | source | varchar | 255 | 0 | Y | N | 来源:[0,255]文章的出处 | |
| 9 | url | varchar | 255 | 0 | Y | N | 来源地址:[0,255]用于跳转到发布该文章的网站 | |
| 10 | tag | varchar | 255 | 0 | Y | N | 标签:[0,255]用于标注文章所属相关内容,多个标签用空格隔开 | |
| 11 | content | longtext | 2147483647 | 0 | Y | N | 正文:文章的主体内容 | |
| 12 | img | varchar | 255 | 0 | Y | N | 封面图 | |
| 13 | description | text | 65535 | 0 | Y | N | 文章描述 |
| 编号 | 名称 | 数据类型 | 长度 | 小数位 | 允许空值 | 主键 | 默认值 | 说明 |
| 1 | type_id | smallint | 5 | 0 | N | Y | 分类ID:[0,10000] | |
| 2 | display | smallint | 5 | 0 | N | N | 100 | 显示顺序:[0,1000]决定分类显示的先后顺序 |
| 3 | name | varchar | 16 | 0 | N | N | 分类名称:[2,16] | |
| 4 | father_id | smallint | 5 | 0 | N | N | 0 | 上级分类ID:[0,32767] |
| 5 | description | varchar | 255 | 0 | Y | N | 描述:[0,255]描述该分类的作用 | |
| 6 | icon | text | 65535 | 0 | Y | N | 分类图标: | |
| 7 | url | varchar | 255 | 0 | Y | N | 外链地址:[0,255]如果该分类是跳转到其他网站的情况下,就在该URL上设置 | |
| 8 | create_time | timestamp | 19 | 0 | N | N | CURRENT_TIMESTAMP | 创建时间: |
| 9 | update_time | timestamp | 19 | 0 | N | N | CURRENT_TIMESTAMP | 更新时间: |
| 编号 | 名称 | 数据类型 | 长度 | 小数位 | 允许空值 | 主键 | 默认值 | 说明 |
| 1 | auth_id | int | 10 | 0 | N | Y | 授权ID: | |
| 2 | user_group | varchar | 64 | 0 | Y | N | 用户组: | |
| 3 | mod_name | varchar | 64 | 0 | Y | N | 模块名: | |
| 4 | table_name | varchar | 64 | 0 | Y | N | 表名: | |
| 5 | page_title | varchar | 255 | 0 | Y | N | 页面标题: | |
| 6 | path | varchar | 255 | 0 | Y | N | 路由路径: | |
| 7 | position | varchar | 32 | 0 | Y | N | 位置: | |
| 8 | mode | varchar | 32 | 0 | N | N | _blank | 跳转方式: |
| 9 | add | tinyint | 3 | 0 | N | N | 1 | 是否可增加: |
| 10 | del | tinyint | 3 | 0 | N | N | 1 | 是否可删除: |
| 11 | set | tinyint | 3 | 0 | N | N | 1 | 是否可修改: |
| 12 | get | tinyint | 3 | 0 | N | N | 1 | 是否可查看: |
| 13 | field_add | text | 65535 | 0 | Y | N | 添加字段: | |
| 14 | field_set | text | 65535 | 0 | Y | N | 修改字段: | |
| 15 | field_get | text | 65535 | 0 | Y | N | 查询字段: | |
| 16 | table_nav_name | varchar | 500 | 0 | Y | N | 跨表导航名称: | |
| 17 | table_nav | varchar | 500 | 0 | Y | N | 跨表导航: | |
| 18 | option | text | 65535 | 0 | Y | N | 配置: | |
| 19 | create_time | timestamp | 19 | 0 | N | N | CURRENT_TIMESTAMP | 创建时间: |
| 20 | update_time | timestamp | 19 | 0 | N | N | CURRENT_TIMESTAMP | 更新时间: |
| 编号 | 名称 | 数据类型 | 长度 | 小数位 | 允许空值 | 主键 | 默认值 | 说明 |
| 1 | collect_id | int | 10 | 0 | N | Y | 收藏ID: | |
| 2 | user_id | int | 10 | 0 | N | N | 0 | 收藏人ID: |
| 3 | source_table | varchar | 255 | 0 | Y | N | 来源表: | |
| 4 | source_field | varchar | 255 | 0 | Y | N | 来源字段: | |
| 5 | source_id | int | 10 | 0 | N | N | 0 | 来源ID: |
| 6 | title | varchar | 255 | 0 | Y | N | 标题: | |
| 7 | img | varchar | 255 | 0 | Y | N | 封面: | |
| 8 | create_time | timestamp | 19 | 0 | N | N | CURRENT_TIMESTAMP | 创建时间: |
| 9 | update_time | timestamp | 19 | 0 | N | N | CURRENT_TIMESTAMP | 更新时间: |
| 编号 | 名称 | 数据类型 | 长度 | 小数位 | 允许空值 | 主键 | 默认值 | 说明 |
| 1 | comment_id | int | 10 | 0 | N | Y | 评论ID: | |
| 2 | user_id | int | 10 | 0 | N | N | 0 | 评论人ID: |
| 3 | reply_to_id | int | 10 | 0 | N | N | 0 | 回复评论ID:空为0 |
| 4 | content | longtext | 2147483647 | 0 | Y | N | 内容: | |
| 5 | nickname | varchar | 255 | 0 | Y | N | 昵称: | |
| 6 | avatar | varchar | 255 | 0 | Y | N | 头像地址:[0,255] | |
| 7 | create_time | timestamp | 19 | 0 | N | N | CURRENT_TIMESTAMP | 创建时间: |
| 8 | update_time | timestamp | 19 | 0 | N | N | CURRENT_TIMESTAMP | 更新时间: |
| 9 | source_table | varchar | 255 | 0 | Y | N | 来源表: | |
| 10 | source_field | varchar | 255 | 0 | Y | N | 来源字段: | |
| 11 | source_id | int | 10 | 0 | N | N | 0 | 来源ID: |
| 编号 | 名称 | 数据类型 | 长度 | 小数位 | 允许空值 | 主键 | 默认值 | 说明 |
| 1 | hits_id | int | 10 | 0 | N | Y | 点赞ID: | |
| 2 | user_id | int | 10 | 0 | N | N | 0 | 点赞人: |
| 3 | create_time | timestamp | 19 | 0 | N | N | CURRENT_TIMESTAMP | 创建时间: |
| 4 | update_time | timestamp | 19 | 0 | N | N | CURRENT_TIMESTAMP | 更新时间: |
| 5 | source_table | varchar | 255 | 0 | Y | N | 来源表: | |
| 6 | source_field | varchar | 255 | 0 | Y | N | 来源字段: | |
| 7 | source_id | int | 10 | 0 | N | N | 0 | 来源ID: |
| 编号 | 名称 | 数据类型 | 长度 | 小数位 | 允许空值 | 主键 | 默认值 | 说明 |
| 1 | notice_id | mediumint | 8 | 0 | N | Y | 公告id: | |
| 2 | title | varchar | 125 | 0 | N | N | 标题: | |
| 3 | content | longtext | 2147483647 | 0 | Y | N | 正文: | |
| 4 | create_time | timestamp | 19 | 0 | N | N | CURRENT_TIMESTAMP | 创建时间: |
| 5 | update_time | timestamp | 19 | 0 | N | N | CURRENT_TIMESTAMP | 更新时间: |
| 编号 | 名称 | 数据类型 | 长度 | 小数位 | 允许空值 | 主键 | 默认值 | 说明 |
| 1 | praise_id | int | 10 | 0 | N | Y | 点赞ID: | |
| 2 | user_id | int | 10 | 0 | N | N | 0 | 点赞人: |
| 3 | create_time | timestamp | 19 | 0 | N | N | CURRENT_TIMESTAMP | 创建时间: |
| 4 | update_time | timestamp | 19 | 0 | N | N | CURRENT_TIMESTAMP | 更新时间: |
| 5 | source_table | varchar | 255 | 0 | Y | N | 来源表: | |
| 6 | source_field | varchar | 255 | 0 | Y | N | 来源字段: | |
| 7 | source_id | int | 10 | 0 | N | N | 0 | 来源ID: |
| 8 | status | bit | 1 | 0 | N | N | 1 | 点赞状态:1为点赞,0已取消 |
表professional_information (专业信息)
| 编号 | 名称 | 数据类型 | 长度 | 小数位 | 允许空值 | 主键 | 默认值 | 说明 |
| 1 | professional_information_id | int | 10 | 0 | N | Y | 专业信息ID | |
| 2 | professional_name | varchar | 64 | 0 | Y | N | 专业名称 | |
| 3 | education_system_information | varchar | 64 | 0 | Y | N | 学制信息 | |
| 4 | professional_cover | varchar | 255 | 0 | Y | N | 专业封面 | |
| 5 | tag_recommendation | varchar | 64 | 0 | Y | N | 标签推荐 | |
| 6 | minimum_score | int | 10 | 0 | Y | N | 0 | 最低分数 |
| 7 | highest_score | int | 10 | 0 | Y | N | 0 | 最高分数 |
| 8 | number_of_admissions | int | 10 | 0 | Y | N | 0 | 录取人数 |
| 9 | release_date | date | 10 | 0 | Y | N | 发布日期 | |
| 10 | professional_introduction | text | 65535 | 0 | Y | N | 专业介绍 | |
| 11 | hits | int | 10 | 0 | N | N | 0 | 点击数 |
| 12 | praise_len | int | 10 | 0 | N | N | 0 | 点赞数 |
| 13 | recommend | int | 10 | 0 | N | N | 0 | 智能推荐 |
| 14 | create_time | datetime | 19 | 0 | N | N | CURRENT_TIMESTAMP | 创建时间 |
| 15 | update_time | timestamp | 19 | 0 | N | N | CURRENT_TIMESTAMP | 更新时间 |
| 编号 | 名称 | 数据类型 | 长度 | 小数位 | 允许空值 | 主键 | 默认值 | 说明 |
| 1 | regular_users_id | int | 10 | 0 | N | Y | 普通用户ID | |
| 2 | user_name | varchar | 64 | 0 | Y | N | 用户姓名 | |
| 3 | user_gender | varchar | 64 | 0 | Y | N | 用户性别 | |
| 4 | contact_phone_number | varchar | 16 | 0 | Y | N | 联系电话 | |
| 5 | volunteer_filling | varchar | 64 | 0 | Y | N | 志愿填报 | |
| 6 | tag_recommendation | varchar | 64 | 0 | Y | N | 标签推荐 | |
| 7 | examine_state | varchar | 16 | 0 | N | N | 已通过 | 审核状态 |
| 8 | user_id | int | 10 | 0 | N | N | 0 | 用户ID |
| 9 | create_time | datetime | 19 | 0 | N | N | CURRENT_TIMESTAMP | 创建时间 |
| 10 | update_time | timestamp | 19 | 0 | N | N | CURRENT_TIMESTAMP | 更新时间 |
| 编号 | 名称 | 数据类型 | 长度 | 小数位 | 允许空值 | 主键 | 默认值 | 说明 |
| 1 | school_information_id | int | 10 | 0 | N | Y | 学校信息ID | |
| 2 | school_name | varchar | 64 | 0 | Y | N | 学校名称 | |
| 3 | school_pictures | varchar | 255 | 0 | Y | N | 学校图片 | |
| 4 | specialty | varchar | 64 | 0 | Y | N | 特长专业 | |
| 5 | geographical_position | varchar | 64 | 0 | Y | N | 地理位置 | |
| 6 | school_province | varchar | 64 | 0 | Y | N | 学校省份 | |
| 7 | school_type | varchar | 64 | 0 | Y | N | 学校类型 | |
| 8 | school_attributes | varchar | 64 | 0 | Y | N | 学校属性 | |
| 9 | school_introduction | text | 65535 | 0 | Y | N | 学校简介 | |
| 10 | hits | int | 10 | 0 | N | N | 0 | 点击数 |
| 11 | praise_len | int | 10 | 0 | N | N | 0 | 点赞数 |
| 12 | create_time | datetime | 19 | 0 | N | N | CURRENT_TIMESTAMP | 创建时间 |
| 13 | update_time | timestamp | 19 | 0 | N | N | CURRENT_TIMESTAMP | 更新时间 |
| 编号 | 名称 | 数据类型 | 长度 | 小数位 | 允许空值 | 主键 | 默认值 | 说明 |
| 1 | school_province_id | int | 10 | 0 | N | Y | 学校省份ID | |
| 2 | school_province | varchar | 64 | 0 | Y | N | 学校省份 | |
| 3 | create_time | datetime | 19 | 0 | N | N | CURRENT_TIMESTAMP | 创建时间 |
| 4 | update_time | timestamp | 19 | 0 | N | N | CURRENT_TIMESTAMP | 更新时间 |
| 编号 | 名称 | 数据类型 | 长度 | 小数位 | 允许空值 | 主键 | 默认值 | 说明 |
| 1 | school_type_id | int | 10 | 0 | N | Y | 学校类型ID | |
| 2 | school_type | varchar | 64 | 0 | Y | N | 学校类型 | |
| 3 | create_time | datetime | 19 | 0 | N | N | CURRENT_TIMESTAMP | 创建时间 |
| 4 | update_time | timestamp | 19 | 0 | N | N | CURRENT_TIMESTAMP | 更新时间 |
表sensitive_vocabulary (敏感词汇)
| 编号 | 名称 | 数据类型 | 长度 | 小数位 | 允许空值 | 主键 | 默认值 | 说明 |
| 1 | sensitive_vocabulary_id | int | 10 | 0 | N | Y | 敏感词汇ID | |
| 2 | sensitive_vocabulary | varchar | 64 | 0 | Y | N | 敏感词汇 | |
| 3 | create_time | datetime | 19 | 0 | N | N | CURRENT_TIMESTAMP | 创建时间 |
| 4 | update_time | timestamp | 19 | 0 | N | N | CURRENT_TIMESTAMP | 更新时间 |
表slides (轮播图)
| 编号 | 名称 | 数据类型 | 长度 | 小数位 | 允许空值 | 主键 | 默认值 | 说明 |
| 1 | slides_id | int | 10 | 0 | N | Y | 轮播图ID: | |
| 2 | title | varchar | 64 | 0 | Y | N | 标题: | |
| 3 | content | varchar | 255 | 0 | Y | N | 内容: | |
| 4 | url | varchar | 255 | 0 | Y | N | 链接: | |
| 5 | img | varchar | 255 | 0 | Y | N | 轮播图: | |
| 6 | hits | int | 10 | 0 | N | N | 0 | 点击量: |
| 7 | create_time | timestamp | 19 | 0 | N | N | CURRENT_TIMESTAMP | 创建时间: |
| 8 | update_time | timestamp | 19 | 0 | N | N | CURRENT_TIMESTAMP | 更新时间: |
| 编号 | 名称 | 数据类型 | 长度 | 小数位 | 允许空值 | 主键 | 默认值 | 说明 |
| 1 | tag_recommendation_id | int | 10 | 0 | N | Y | 标签推荐ID | |
| 2 | tag_recommendation | varchar | 64 | 0 | Y | N | 标签推荐 | |
| 3 | create_time | datetime | 19 | 0 | N | N | CURRENT_TIMESTAMP | 创建时间 |
| 4 | update_time | timestamp | 19 | 0 | N | N | CURRENT_TIMESTAMP | 更新时间 |
| 编号 | 名称 | 数据类型 | 长度 | 小数位 | 允许空值 | 主键 | 默认值 | 说明 |
| 1 | university_ranking_id | int | 10 | 0 | N | Y | 大学排名ID | |
| 2 | school_name | varchar | 64 | 0 | Y | N | 学校名称 | |
| 3 | school_pictures | varchar | 255 | 0 | Y | N | 学校图片 | |
| 4 | specialty | varchar | 64 | 0 | Y | N | 特长专业 | |
| 5 | geographical_position | varchar | 64 | 0 | Y | N | 地理位置 | |
| 6 | school_province | varchar | 64 | 0 | Y | N | 学校省份 | |
| 7 | school_type | varchar | 64 | 0 | Y | N | 学校类型 | |
| 8 | school_attributes | varchar | 64 | 0 | Y | N | 学校属性 | |
| 9 | school_introduction | text | 65535 | 0 | Y | N | 学校简介 | |
| 10 | hits | int | 10 | 0 | N | N | 0 | 点击数 |
| 11 | praise_len | int | 10 | 0 | N | N | 0 | 点赞数 |
| 12 | recommend | int | 10 | 0 | N | N | 0 | 智能推荐 |
| 13 | create_time | datetime | 19 | 0 | N | N | CURRENT_TIMESTAMP | 创建时间 |
| 14 | update_time | timestamp | 19 | 0 | N | N | CURRENT_TIMESTAMP | 更新时间 |
表upload (文件上传)
| 编号 | 名称 | 数据类型 | 长度 | 小数位 | 允许空值 | 主键 | 默认值 | 说明 |
| 1 | upload_id | int | 10 | 0 | N | Y | 上传ID | |
| 2 | name | varchar | 64 | 0 | Y | N | 文件名 | |
| 3 | path | varchar | 255 | 0 | Y | N | 访问路径 | |
| 4 | file | varchar | 255 | 0 | Y | N | 文件路径 | |
| 5 | display | varchar | 255 | 0 | Y | N | 显示顺序 | |
| 6 | father_id | int | 10 | 0 | Y | N | 0 | 父级ID |
| 7 | dir | varchar | 255 | 0 | Y | N | 文件夹 | |
| 8 | type | varchar | 32 | 0 | Y | N | 文件类型 |
表user (用户账户:用于保存用户登录信息)
| 编号 | 名称 | 数据类型 | 长度 | 小数位 | 允许空值 | 主键 | 默认值 | 说明 |
| 1 | user_id | mediumint | 8 | 0 | N | Y | 用户ID:[0,8388607]用户获取其他与用户相关的数据 | |
| 2 | state | smallint | 5 | 0 | N | N | 1 | 账户状态:[0,10](1可用|2异常|3已冻结|4已注销) |
| 3 | user_group | varchar | 32 | 0 | Y | N | 所在用户组:[0,32767]决定用户身份和权限 | |
| 4 | login_time | timestamp | 19 | 0 | N | N | CURRENT_TIMESTAMP | 上次登录时间: |
| 5 | phone | varchar | 11 | 0 | Y | N | 手机号码:[0,11]用户的手机号码,用于找回密码时或登录时 | |
| 6 | phone_state | smallint | 5 | 0 | N | N | 0 | 手机认证:[0,1](0未认证|1审核中|2已认证) |
| 7 | username | varchar | 16 | 0 | N | N | 用户名:[0,16]用户登录时所用的账户名称 | |
| 8 | nickname | varchar | 16 | 0 | Y | N | 昵称:[0,16] | |
| 9 | password | varchar | 64 | 0 | N | N | 密码:[0,32]用户登录所需的密码,由6-16位数字或英文组成 | |
| 10 | | varchar | 64 | 0 | Y | N | 邮箱:[0,64]用户的邮箱,用于找回密码时或登录时 | |
| 11 | email_state | smallint | 5 | 0 | N | N | 0 | 邮箱认证:[0,1](0未认证|1审核中|2已认证) |
| 12 | avatar | varchar | 255 | 0 | Y | N | 头像地址:[0,255] | |
| 13 | open_id | varchar | 255 | 0 | Y | N | 针对获取用户信息字段 | |
| 14 | create_time | timestamp | 19 | 0 | N | N | CURRENT_TIMESTAMP | 创建时间: |
| 15 | vip_level | varchar | 255 | 0 | Y | N | 会员等级 | |
| 16 | vip_discount | double | 11 | 2 | Y | N | 0.00 | 会员折扣 |
表user_group (用户组:用于用户前端身份和鉴权)
| 编号 | 名称 | 数据类型 | 长度 | 小数位 | 允许空值 | 主键 | 默认值 | 说明 |
| 1 | group_id | mediumint | 8 | 0 | N | Y | 用户组ID:[0,8388607] | |
| 2 | display | smallint | 5 | 0 | N | N | 100 | 显示顺序:[0,1000] |
| 3 | name | varchar | 16 | 0 | N | N | 名称:[0,16] | |
| 4 | description | varchar | 255 | 0 | Y | N | 描述:[0,255]描述该用户组的特点或权限范围 | |
| 5 | source_table | varchar | 255 | 0 | Y | N | 来源表: | |
| 6 | source_field | varchar | 255 | 0 | Y | N | 来源字段: | |
| 7 | source_id | int | 10 | 0 | N | N | 0 | 来源ID: |
| 8 | register | smallint | 5 | 0 | Y | N | 0 | 注册位置: |
| 9 | create_time | timestamp | 19 | 0 | N | N | CURRENT_TIMESTAMP | 创建时间: |
| 10 | update_time | timestamp | 19 | 0 | N | N | CURRENT_TIMESTAMP | 更新时间: |
整个高考志愿填报分析网站的需求分析主要对系统总体架构以及功能模块的设计,通过建立E-R模型和数据库逻辑系统设计完成了数据库系统设计。
5 高考志愿填报分析网站详细设计与实现
高考志愿填报分析网站的详细设计与实现主要是根据前面的高考志愿填报分析网站的需求分析和高考志愿填报分析网站的总体设计来设计页面并实现业务逻辑。主要从高考志愿填报分析网站界面实现、业务逻辑实现这两部分进行介绍。
5.1前台用户功能模块
5.1.1 前台首页界面
当进入高考志愿填报分析网站的时候,系统以上中下的布局进行展示,首先映入眼帘的是系统的导航栏,下面是轮播图,其主界面展示如下图5-1所示。
图5-1 前台首页界面图
5.1.2 用户注册界面
高考志愿填报分析网站的游客和普通用户时可以进行注册登录,当用户右上角“注册”按钮的时候,当填写上自己的账号+密码+确认密码+昵称+邮箱+手机号等后再点击“注册”按钮后将会先验证输入的有没有空数据,再次验证密码和确认密码是否是一样的,最后验证输入的账户名和数据库表中已经注册的账户名是否重复,只有都验证没问题后即可用户注册成功。其用户注册界面展示如下图5-2所示。
图5-2注册界面图
注册关键代码如下所示。
public function register()
{
if (Request::isPost()) {
$request = Request::param();
$request['create_time'] = isset($request['create_time']) ? $request['create_time'] : date('Y-m-d H:i:s');
$request['update_time'] = isset($request['update_time']) ? $request['update_time'] : date('Y-m-d H:i:s');
$result = $this->validate($request, $this->validate);
if (true !== $result) {
$data['error'] = 30000;
$data['message'] = $result;
} else {
$request['password'] = md5($request['password']);
$result = $this->model->register($request, $this->table);
$data = $result;
}
} else {
$data['error'] = 30000;
$data['message'] = "field的值不能为空!";
}
return json_encode($data);
}
public function register($request=[],$table_name = ''){
$username = $request['username'];
$bol = $this->where(['username'=>$username])->find();
if (!$bol){
$result = self::allowField(true)->save($request);
if ($result) {
return ['result' => 1];
} else {
return ['error' => ['code' => 3000, 'message' => '注册失败']];
}
}else{
return ['error' => ['code' => 3000, 'message' => '注册失败,账号已存在']];
}
}
5.1.3 用户登录界面
高考志愿填报分析网站中的前台上注册后的用户是可以通过自己的账户名和密码进行登录的,当普通用户输入完整的自己的账户名和密码信息并点击“登录”按钮后,将会首先验证输入的有没有空数据,再次验证输入的账户名+密码和数据库中当前保存的用户信息是否一致,只有在一致后将会登录成功并自动跳转到高考志愿填报分析网站的首页中;否则将会提示相应错误信息,用户登录界面如下图5-3所示。
图5-3用户登录界面图
登录的逻辑代码如下所示。
{
if (Request::isPost()) {
$request = Request::param();
$result = $this->validate($request, $this->validate);
if (true !== $result) {
$data['error'] = 30000;
$data['message'] = $result;
} else {
$request['password'] = md5($request['password']);
$result = $this->model->login($request, $this->table);
$data = $result;
}
} else {
$data['error'] = 30000;
$data['message'] = "field的值不能为空!";
}
return json_encode($data);
}
public function login($request=[],$table_name = ''){
$username = $request['username'];
$password = $request['password'];
$bol = $this->where(['username'=>$username])->find();
if ($bol){
$password = md5($password);
if ($request['password']==$bol['password']) {
//添加token信息
$access_token['create_time'] = date('Y-m-d H:i:s');
$access_token['update_time'] = date('Y-m-d H:i:s');
$access_token['info'] = json_encode($bol);
// $access_token['info'] = $bol;
$access_token['token'] = md5(date('Y-m-d H:i:s'));
$bol_token = Db::name('AccessToken')->insert($access_token);
if ($bol_token){
$data['obj'] = $bol;
$data['obj']['token'] = $access_token['token'];
return ['result' => $data];
}else{
return ['error' => ['code' => 5000, 'message' => '登录失败,token生成失败']];
}
} else {
return ['error' => ['code' => 5000, 'message' => '登录失败,密码不正确']];
}
}else{
return ['error' => ['code' => 5000, 'message' => '登录失败,账号不存在']];
}
}
用户可以查看通知公告列表信息,点击某一公告可以查看公告详情。其界面如下图5-4所示。
图5-4通知公告展示界面图
当访客点击高考志愿填报分析网站中导航栏上的“高考资讯”后将会进入到该“高考资讯”列表的界面,然后选择想要看的高考资讯,点击进入到详细界面,在详细界面可以收藏+赞+评论等操作。高考资讯界面如下图5-5所示。
图5-5高考资讯界面图
正式通过注册的用户可以点击学校信息菜单,在此页面查看学校信息详细信息,包括学校名称、特长专业、地理位置、学校省份、学校类型、学校属性、学校简介等,点击可以进行点赞、收藏、评论等操作。学校信息详情展示界面如下图5-6所示。
图5-6学校信息详情展示界面图
5.1.7专业信息界面
正式通过注册的用户可以点击专业信息菜单,在此页面查看专业信息详细信息,包括专业名称、学制信息、标签推荐、最低分数、最高分数、录取人数、发布日期、专业介绍等,点击可以进行点赞、收藏、评论等操作。专业信息详情展示界面如下图5-7所示。
图5-7专业信息详情展示界面图
5.2后台功能模块
5.2.1公共管理界面
管理员点击“公共管理”菜单可以对系统的轮播图和通知公告进行管理,查看到系统中的所有轮播图和通知公告信息,对已经存在的轮播图和通知公告信息,管理员可以修改,也可以发布新的信息。轮播图管理界面如下图5-8所示。
图5-8轮播图管理界面图
通知公告管理界面如下图5-9所示。
图5-9通知公告管理界面图
高考志愿填报分析网站中的管理人员在“用户管理”这一菜单是中可以对注册的前台用户以及管理员进行管控。用户管理如下图5-10所示。
图5-10用户管理界面图
5.2.3学校信息管理界面
管理员点击“学校信息管理”会显示出所有的学校信息,支持输入学校名称或学校类型对学校信息进行查询,也可以添加新的学校信息,对学校信息评论进行管控。学校信息管理界面如下图5-11所示。
图5-11学校信息管理界面图
管理员点击“学校类型”可以查看到所有的学校类型,可以对其进行增删改查操作。学校类型管理界面如下图5-12所示。
管理员点击“资讯管理”菜单能够对其下子菜单高考资讯和高考资讯的分类进行增删改查,也可以对资讯的评论进行管控。资讯管理界面如下图5-13所示。
图5-13资讯管理界面图
6系统评估与测试
系统开发的最后一个步骤就是系统测试,系统测试也是整个系统十分重要的一个环节,测试的好坏关系到产品的发展。客户对软件的质量、性能和可靠性等需求就要通过测试来实现。测试过程要必须遵循严谨性、完善性、规范性的原则,测试的主要目的就是看看在系统运行中,是否会出现bug,然后对出现的bug进行调试,直到程序完美运行。但是软件的测试只能尽可能的减少bug,理论上来说是无法达到消除bug。但是bug越少,系统出错的几率就越低,用户使用起来也更方便、更安全。
近年来,软件包含测试从现在的检验当中来看,系统接近预期目标可能出现的问题,并对这些错误做出相应的修正,假如我们不进行早期的测试错误就会延续下去,最后所做出的成品就会有很大的困难。
我们要在这个测试的过程当中找出错误。测试成软件开发的主要一部分,自从有了程序的设计那天开始,它就成为了重要的组成部分。经过统计来看,软件测试可以占据这个系统45%的工作量,而在软件开发的成本当中,对于测试成本来说它包含了很多的测试工作。每个程序测试时都会出现和遇到错误。在整个程序的开发过程当中,人为去查找错误是非常复杂和困难的,所以我们一般都会找一些测试的工具来进行测试。
随着现代信息的快速发展,在社会各大领域中已经都开始应用网络信息技术,在应用网络技术的同时人们也开始把软件的质量问题作为了一个重要焦点来关注,因为一个软件的好与坏它决定着这个系统在市场上的生存,所以我们必须要把软件质量来做好,这样才有一定的生存能力。对于用户来说它们首先选用的都是保证这个系统软件的质量问题,因为一个系统的软件质量决定着用户在后期上成本经济的问题。
图6-1就是纠错测试流程。

图6-1 测试与纠错信息流程
具体测试方法包括:黑盒测试和白盒测试。
黑盒测试又被人们称作为功能测试,通常是在程序的接口来做一些测试的方法,它一般包括对程序的功能和使用的方法来做出一些数据的接受和输出,同时还可以做出正确的输出信息,并保证与外部信息的完整性。
白盒测试通常被人们称作为结构测试,在整个程序的结构和处理当中它是由程序当中的逻辑测试和检验程序来完成一些正确的工作。
具体的功能测试它是包括:系统的适用性、准确性、安全性等功能测试。
系统测试包括:用户登录功能测试、通知公告查看功能测试、学校信息添加、高考资讯搜索、密码修改功能测试,如表6-1、6-2、6-3、6-4、6-5所示:
表6-1 用户登录功能测试表
| 用例名称 | 用户登录系统 |
| 目的 | 测试用户通过正确的用户名和密码可否登录功能 |
| 前提 | 未登录的情况下 |
| 测试流程 | 1) 进入登录页面 2) 输入正确的用户名和密码 |
| 预期结果 | 用户名和密码正确的时候,跳转到登录成功界面,反之则显示错误信息,提示重新输入 |
| 实际结果 | 实际结果与预期结果一致 |
通知公告查看功能测试:
表6-2 通知公告查看功能测试表
| 用例名称 | 通知公告查看 |
| 目的 | 测试通知公告查看功能 |
| 前提 | 用户登录 |
| 测试流程 | 点击通知公告列表 |
| 预期结果 | 可以查看到所有通知公告信息 |
| 实际结果 | 实际结果与预期结果一致 |
管理员添加学校信息界面测试:
表6-3 管理员添加学校信息界面测试表
| 用例名称 | 添加学校信息测试用例 |
| 目的 | 测试学校信息添加功能 |
| 前提 | 管理员正常登录情况下 |
| 测试流程 | 1)管理员点击学校信息,然后点击添加后并填写信息。 2)点击进行提交。 |
| 预期结果 | 提交以后,页面首页会显示新的学校信息 |
| 实际结果 | 实际结果与预期结果一致 |
高考资讯搜索功能测试:
表6-4高考资讯搜索功能测试表
| 用例名称 | 高考资讯搜索测试 |
| 目的 | 测试高考资讯搜索功能 |
| 前提 | 无 |
| 测试流程 | 1)在搜索框填入搜索关键字。 2)点击搜索按钮。 |
| 预期结果 | 页面显示包含有搜索关键字的高考资讯 |
| 实际结果 | 实际结果与预期结果一致 |
密码修改搜索功能测试:
表6-5 密码修改功能测试表
| 用例名称 | 密码修改测试用例 |
| 目的 | 测试管理员密码修改功能 |
| 前提 | 管理员用户正常登录情况下 |
| 测试流程 | 1)管理员密码修改并完成填写。 2)点击进行提交。 |
| 预期结果 | 使用新的密码可以登录 |
| 实际结果 | 实际结果与预期结果一致 |
通过编写高考志愿填报分析网站的测试用例,已经检测完毕用户登录功能测试、通知公告查看功能测试、学校信息添加、高考资讯搜索、密码修改功能测试,通过这5大模块为高考志愿填报分析网站的后期推广运营提供了强力的技术支撑。
本高考志愿填报分析网站满足相关信息的管理需求,在设计时借鉴了国内外优秀网站的优点,从界面到系统设计都保证了管理员以及用户能够方便操作。系统的主要特点和优点归纳如下:
(1)本系统用的移置性和针对性都比较高,因为针对性高可以提供更好的服务而移置性可以在多个系统上运行,更给用户带来了极大的方便。
(2)该高考志愿填报分析网站内容全面,管理方便可以及时的全面的处理各种错误,异常,这样避免了很多因用户的马虎操作而出现的失误,其操作方便,用户界面友好,能够上网的人都可以很好的进行操作。
经过对上述的测试结果分析,所有基本功能齐全,操作简单,系统运行性能良好,系统安全可靠,能促进高考志愿填报分析网站的发展,发展前景广阔。
结论
本次毕业论文主要是利用PHP技术开发一个安全可靠,操作简易,同时具备业务可扩展的高考志愿填报分析网站。本文详细的论述了系统的设计和开发,本系统的所有事务逻辑都是按照系统的需求分析进行设计的,系统有管理员和普通用户两种角色,本系统多处采用了Ajax的异步交互技术,同时它也叫异步交互技术,利用它我们可以让网页的局部进行数据刷新操作,Ajax和传统的数据更新技术大大增加了客户的体验程度,由于是对局部进行操作那么就减少了一些繁琐而又不必要的操作,减轻了服务器对页面解析的负担。
目前完成的基于PHP的高考志愿填报分析网站设计与实现,还有许多有待改进的地方。一个是功能上的改进,第二个是技术上的改进。另外,系统如果能提供更多的功能就会使得系统更加丰富和多样化,比如兼职数据分析和可视化等。另外就是对前端UI的使用还不够熟练,视觉效果和界面观感有待提升,希望日后能对这个系统有所改进。
当然在该系统的设计与实现的过程中也离不开老师以及同学们的帮助,正是因为他们的指导与帮助,我才能够成功的在预期内完成了这个系统。同时在这个过程当中我也收获了很多东西,此系统也有需要改进的地方,但是由于专业知识的浅薄,并不能做到十分完美,希望以后有机会可以让其真正的投入到使用之中。
参考文献
[1]Yuxin* H ,Bringula R.Design and Implementation of the Heartful Education System Platform Based on PHP[J].International Journal of Information and Education Technology,2023,13(12):
[2]赵朝进.基于PHP技术的动态网页设计和实现[J].电脑知识与技术,2023,19(33):21-23.DOI:10.14004/j.cnki.ckt.2023.1767.
[3]梁艳春,成睿智,王文迪等.融合考生性格的高考志愿推荐算法[J].内蒙古民族大学学报(自然科学版),2023,38(05):398-403.DOI:10.14045/j.cnki.15-1220.2023.05.004.
[4]Zhang L ,Li P ,Zhang T .Exploration of Learning-Centered Teaching Reform: Taking PHP Framework Technology as an Example[J].Advances in Educational Technology and Psychology,2023,7(10):
[5]刘艳春,张宗霞.基于PHP的动态网站设计与实现[J].集成电路应用,2023,40(07):238-239.DOI:10.19339/j.issn.1674-2583.2023.07.108.
[6]王豪,魏其濛.高考志愿填报,“提前出发”才能少走弯路[N].中国青年报,2023-07-03(006).DOI:10.38302/n.cnki.nzgqn.2023.002155.
[7]卢岳.AI助力高考志愿填报“稳准狠”[N].消费日报,2023-06-14(B03).DOI:10.28866/n.cnki.nxfrb.2023.000985.
[8]马春环.河北省高考志愿填报智能参考系统使用指南[J].考试与招生,2023,(Z1):15-18.
[9]李春雪,钟江顺.我国高考志愿填报指导平台建设的研究[J].产业与科技论坛,2023,22(11):223-224.
[10]王柏琦,付立军,周晓磊等.新高考志愿推荐算法研究[J].中国教育信息化,2023,29(04):112-120.
[11]Chun L ,Yijia X ,Yong F , et al.VulEye: A Novel Graph Neural Network Vulnerability Detection Approach for PHP Application[J].Applied Sciences,2023,13(2):825-825.
[12]白俊杰.基于混合推荐的高考志愿推荐系统的设计与实现[D].内蒙古大学,2022.DOI:10.27224/d.cnki.gnmdu.2022.001490.
[13]刘志文.面向多元化需求的高考志愿推荐系统[D].江西财经大学,2022.DOI:10.27175/d.cnki.gjxcu.2022.001078.
[14]王柏琦.基于多特征权重的新高考志愿填报系统的设计与实现[D].中国科学院大学(中国科学院沈阳计算技术研究所),2022.DOI:10.27587/d.cnki.gksjs.2022.000035.
[15]宋小烜.基于深度特征提取的个性化高考志愿推荐系统研究[D].西北大学,2022.DOI:10.27405/d.cnki.gxbdu.2022.001430.
[16]廖慧玲.信息不对称下城乡学生高考志愿填报信息搜寻行为研究[D].云南大学,2022.DOI:10.27456/d.cnki.gyndu.2022.000130.
[17]谢明旭.高考志愿填报策略关键技术研究[D].西南科技大学,2022.DOI:10.27415/d.cnki.gxngc.2022.000614.
[18]程璐璐.基于多源异构数据页面渲染的志愿填报系统设计与实现[D].中国科学院大学(中国科学院沈阳计算技术研究所),2021.DOI:10.27587/d.cnki.gksjs.2021.000050.
[19]李艳芳.基于移动平台的高考志愿填报辅助系统研究与实现[D].云南大学,2021.DOI:10.27456/d.cnki.gyndu.2021.003161.
[20]刘福伟.高考志愿智能填报系统设计与实现[D].浙江理工大学,2020.DOI:10.27786/d.cnki.gzjlg.2020.000436.
致 谢
到此,整个php高考志愿填报分析网站就算完成了,虽然过程十分艰难,但是等到都完成的时候,我感觉无比的自豪,虽然设计的系统还存在许多的纰漏,但是我已经拼劲全力,给自己的大学四年画上了一个圆满的句号。
在这里我首先要感谢的就是大学四年来所有教导我的老师,是他们教会了我许多的专业知识以及做人的道理,从一进校门对对开发系统一窍不通到现在能自主开发一个管理系统,里面包含了前台框架、后台框架、业务流程、数据结构、操作系统等各种知识,只有把他们统一运用好,才能够完成整个系统,这都是老师的功劳;其次我要感谢我的指导老师,在开发这个系统的时候,我遇到了无数的问题,经常通过线上、线下的方式去请教导师,每次去请教导师,他从来没有不耐烦,都是细心的引导,告诉我怎么样实现这个功能,怎么样才能使得系统更加完善,然后通过自己查询相关资料解决问题,提高了自己自主解决问题的能力,授人以鱼不如授人以渔,指导老师的这种工作态度受益终生,我也会向老师不断靠拢,向他学习,在此我只想说一句:“老师,谢谢您,您辛苦了”!最后我还要感谢我的室友、同学,在一起学习这四年,他们不但学习上给了我很多建议,在生活上更加给了我帮助,正是有他们的帮助,我的大学生涯才如此完美。
最后,希望自己在未来的道路上能够越走越远,不辜负在大学的学习以及老师们的细致的教导,追风赶月莫停留,平荒尽处是春山。
免费领取项目源码,请关注❤点赞收藏并私信博主,谢谢-
PHP高考志愿填报分析网站的设计与实现
3203

被折叠的 条评论
为什么被折叠?



