目录
摘 要
本文详述了企业二手交易市场的系统设计与实现过程。该系统旨在为企业提供一个高效、便捷、安全的二手商品交易平台,以促进企业内部资源的循环利用,降低运营成本,并提升企业的可持续发展能力。
在系统设计方面,我们采用了微服务架构,利用Spring Boot框架快速构建了后端服务,包括用户管理、商品发布、商品浏览、交易撮合、支付结算等功能模块。同时,结合云开发技术,实现了数据库、存储和函数计算的弹性扩展与高效管理。
微信小程序作为前端展示与交互的主要载体,提供了用户友好的界面和流畅的操作体验。通过微信小程序的社交属性,我们还实现了商品分享、好友推荐等特色功能,有效提升了用户粘性和交易活跃度。
在实现过程中,我们注重系统的安全性与稳定性,采用了多种加密技术和安全策略保护用户数据和交易信息的安全。同时,通过负载均衡、容错处理等技术手段,确保了系统在高并发场景下的稳定运行。
最终,该系统成功上线并得到了广泛应用,为企业内部二手交易提供了强有力的支持,实现了资源的有效配置和价值的最大化利用。本文的研究成果对于类似场景下的系统设计与实现具有一定的参考价值和指导意义。
关键词:Spring Boot框架;微信小程序;云开发技术;前后端分离;企业二手交易市场;系统设计与实现
Abstract
This article elaborates on the system design and implementation process of the second-hand trading market for enterprises. The system aims to provide enterprises with an efficient, convenient, and secure second-hand commodity trading platform to promote the recycling of internal resources, reduce operating costs, and enhance the sustainable development ability of enterprises.
In terms of system design, we adopted a microservices architecture and quickly built backend services using the Spring Boot framework, including user management, product publishing, product browsing, transaction matching, payment settlement and other functional modules. At the same time, by combining cloud development technology, elastic expansion and efficient management of databases, storage, and function calculations have been achieved.
WeChat mini programs, as the main carrier for front-end display and interaction, provide a user-friendly interface and smooth operating experience. Through the social attributes of WeChat mini programs, we have also implemented unique features such as product sharing and friend recommendations, effectively improving user stickiness and transaction activity.
In the implementation process, we focus on the security and stability of the system, and adopt various encryption technologies and security strategies to protect the security of user data and transaction information. At the same time, through load balancing, fault-tolerant processing and other technical means, the stable operation of the system in high concurrency scenarios is ensured.
In the end, the system was successfully launched and widely applied, providing strong support for internal second-hand transactions of enterprises, achieving effective resource allocation and maximum value utilization. The research results of this article have certain reference value and guiding significance for system design and implementation in similar scenarios.
Keywords: Spring Boot framework; WeChat Mini Program; Cloud development technology; Front and rear separation; Second hand trading market for enterprises; System Design and Implementation
1 绪论
1.1 选题背景与意义
随着信息技术的快速发展和企业对资源循环利用的重视,企业内部二手交易市场的建设变得日益重要。传统的企业二手交易方式往往受限于信息发布、交易撮合、支付结算等方面的技术瓶颈,难以满足现代企业的需求。同时,随着移动互联网的普及,微信小程序作为一种轻量级、易传播的应用形态,成为了企业与用户交互的重要桥梁。Spring Boot框架以其快速构建、易于维护的特点,成为了后端开发的热门选择。而云开发技术则提供了强大的后端支持,实现了数据库、存储和函数计算的弹性扩展与高效管理。
通过构建一个高效、便捷、安全的二手商品交易平台,企业内部的闲置资源可以得到更好的利用,降低资源浪费,减少企业运营成本。通过微信小程序的社交属性,企业内部员工可以更加方便地进行互动和交流,增强企业凝聚力和员工归属感。
采用先进的技术手段构建企业二手交易市场,是企业数字化转型的重要一步,有助于提升企业的信息化水平和核心竞争力。
综上所述,基于微信小程序、Spring Boot框架和云开发技术的企业二手交易市场的设计与实现,具有重要的现实意义和应用价值。通过该系统的建设,不仅可以提高企业的资源利用效率,降低运营成本,还可以推动企业的数字化转型和可持续发展。同时,该系统也为类似场景下的系统设计与实现提供了一定的参考和指导意义。
近年来,随着移动互联网的快速发展和环保理念的深入人心,国内对于企业二手交易市场的研究与实践逐渐增多。许多企业开始认识到内部二手交易的重要性,并尝试通过技术手段来提高资源利用效率和降低运营成本。微信小程序作为一种新兴的移动应用形态,因其便捷性和广泛的用户基础,被越来越多的企业应用于二手交易市场的构建。同时,Spring Boot框架和云开发技术的广泛应用,为二手交易市场的后端开发提供了强大的支持。
目前,国内已经有一些研究和实践案例涉及到基于微信小程序、Spring Boot框架和云开发的企业二手交易市场的设计与实现。这些研究主要关注于系统的功能设计、用户体验、安全性等方面,并取得了一定的成果。然而,仍有许多挑战和问题需要解决,如如何确保信息的真实性、如何提高交易撮合的效率、如何保障交易双方的权益等。
国外研究现状:
在国外,企业二手交易市场的研究与实践相对较早,已经形成了较为成熟的市场体系和技术支撑。许多大型企业都建立了自己的二手交易平台,通过内部员工之间的交易来实现资源的循环利用。同时,一些第三方平台也提供了企业二手交易的服务,帮助企业更好地管理和利用闲置资源。
在技术方面,国外的研究和实践主要关注于系统的稳定性、可扩展性和安全性等方面。他们采用了先进的技术手段,如分布式架构、大数据处理、人工智能等,来提高系统的性能和智能化程度。此外,国外的企业和研究机构还注重保护用户隐私和数据安全,采取了多种加密技术和安全策略来确保交易信息的安全。
综上所述,国内外对于企业二手交易市场的研究与实践都在不断深入和发展。然而,仍有许多问题和挑战需要解决,如如何提高系统的性能、如何保障交易双方的权益、如何促进资源的有效循环利用等。因此,基于微信小程序、Spring Boot框架和云开发的企业二手交易市场的设计与实现仍然具有重要的研究价值和现实意义。
论文将分层次经行编排,除去论文摘要致谢文献参考部分,正文部分还会对系统需求做出分析,以及阐述大体的设计和实现的功能,最后罗列部分调测记录,论文主要架构如下:
第一章:引言。第一章主要介绍了课题研究的背景和意义,系统开发的国内外研究现状和本文的研究内容与主要工作。
第二章:系统需求分析。主要从系统的用户、功能等方面进行需求分析。
第三章:系统设计。主要对系统框架、系统功能模块、数据库进行功能设计。
第四章:系统实现。主要介绍了系统框架搭建、系统界面的实现。
第五章:系统测试。主要对系统的部分界面进行测试并对主要功能进行测试
2系统分析
系统分析是开发一个项目的先决条件,通过系统分析可以很好的了解系统的主体用户的基本需求情况,同时这也是项目的开发的原因。进而对系统开发进行可行性分析,通常包括技术可行性、经济可行性等,可行性分析同时也是从项目整体角度进行的分析。然后就是对项目的具体需求进行分析,分析的手段一般都是通过用户的用例图来实现。接下来会进行详细的介绍。
2.1 可行性分析
2.1.1技术可行性
微信小程序作为一种轻量级、易传播的应用形态,已经成为企业与用户交互的重要桥梁。其提供了丰富的API和开发工具,使得开发者可以快速地构建出功能强大、用户体验良好的前端应用。Spring Boot框架以其快速构建、易于维护的特点,简化了后端开发的复杂度,提高了开发效率。云开发技术则提供了强大的后端支持,包括数据库、存储和函数计算的弹性扩展与高效管理,为系统的稳定运行提供了保障。因此,从技术角度来看,基于微信小程序、Spring Boot框架和云开发的企业二手交易市场的设计与实现是完全可行的。
企业内部二手交易市场的建设可以降低运营成本,提高资源利用效率,从而实现经济效益的提升。通过构建一个高效、便捷、安全的二手商品交易平台,企业可以更好地管理和利用闲置资源,减少资源浪费。同时,微信小程序和云开发技术的使用也可以降低系统的开发和维护成本,进一步提高了经济可行性。
随着环保理念的深入人心和企业对社会责任的重视,构建一个企业二手交易市场符合社会发展的趋势和需求。通过促进资源的循环利用,该系统有助于减少企业对环境的负担,实现可持续发展目标。同时,通过微信小程序的社交属性,该系统还可以促进企业内部员工之间的交流和互动,增强企业凝聚力和员工归属感。因此,从社会角度来看,该系统的设计与实现也是可行的。
综上所述,企业二手交易市场的设计与实现具有技术可行性、经济可行性和社会可行性。通过该系统的建设,不仅可以提高企业的资源利用效率和经济效益,还可以推动企业的数字化转型和可持续发展。
企业二手交易市场主要的目的就是实现用户线上交易商品,图2-1就是系统的数据流图。

图2-1商品购买操作展开图
2.2.2 业务流程
分析完系统的数据流,接下来我们来看系统的业务流程,图2-2就是业务流程图:

图2-2业务流程图
按照企业二手交易市场的角色,系统划分为了普通用户模块、商家用户模块和管理员模块这两大部分。
登录注册: 提供商家用户注册和登录功能,确保用户身份安全。
首页: 展示网站的主要功能入口、最新的网站公告和商品信息,引导用户浏览交易市场。
网站公告: 提供网站发布的通知和公告信息,包括市场活动、网站更新等。
商品信息: 展示商家发布的二手商品信息,包括商品名称、价格、描述等。
交流论坛: 商家可以在论坛上发布交流帖子、评论和互动,增强用户之间的交流和互动体验。
我的:
基本信息: 商家个人信息管理,包括修改密码、更改联系方式等。
收藏: 商家收藏的商品信息,方便日后查看和购买。
商品信息: 商家发布的商品信息管理,包括编辑、删除已发布的商品。
咨询信息: 用户对商家发布的商品进行咨询的信息管理。
购买信息: 商家已出售商品的购买信息管理,包括订单状态、交易记录等。
2. 普通用户功能:
登录注册: 提供普通用户注册和登录功能,确保用户身份安全。
首页: 展示网站的主要功能入口、最新的网站公告和商品信息,引导用户浏览交易市场。
网站公告: 提供网站发布的通知和公告信息,包括市场活动、网站更新等。
商品信息: 展示商家发布的二手商品信息,包括商品名称、价格、描述等。
交流论坛: 用户可以在论坛上发布交流帖子、评论和互动,增强用户之间的交流和互动体验。
我的:
基本信息: 用户个人信息管理,包括修改密码、更改联系方式等。
收藏: 用户收藏的商品信息,方便日后查看和购买。
咨询信息: 用户对商家发布的商品进行咨询的信息管理。
购买信息: 用户已购买的商品的购买信息管理,包括订单状态、交易记录等。
意见反馈: 用户对网站使用体验提出意见和建议的功能。
3. 管理员功能:
后台首页: 提供管理员登录后的管理主页,展示系统的重要信息和功能入口。
系统用户: 管理系统内的用户信息,包括商家用户和普通用户的账户信息和权限设置。
商品信息管理: 管理网站上发布的商品信息,包括添加、编辑和删除商品。
咨询信息管理: 管理用户对商品的咨询信息,包括回复用户咨询和处理问题。
购买信息管理: 管理用户的购买信息,包括订单状态、交易记录等。
意见反馈管理: 管理用户对网站的意见反馈信息,及时处理用户反馈。
商品分类管理: 管理商品的分类信息,包括添加、编辑和删除分类。
轮播图管理: 管理网站首页的轮播图内容,确保信息更新及时。
通知公告管理: 发布、编辑和删除网站的通知和公告信息。
论坛列表: 管理论坛上的帖子和评论信息,包括审核、删除和回复。
论坛列表分类: 管理论坛帖子的分类信息,包括添加、编辑和删除分类。
以上是企业二手交易市场的功能需求分析,涵盖了商家用户、普通用户和管理员三个角色的功能设计与实现要求。
企业二手交易市场的非功能性需求比如系统的安全性怎么样,可靠性怎么样,性能怎么样,可拓展性怎么样等。具体可以表示在如下2-1表格中:
表2-1企业二手交易市场非功能需求表
| 安全性 | 主要指企业二手交易市场数据库的安装,数据库的使用和密码的设定必须合乎规范。 |
| 可靠性 | 可靠性是指企业二手交易市场能够安装用户的指示进行操作,经过测试,可靠性90%以上。 |
| 性能 | 性能是影响企业二手交易市场占据市场的必要条件,所以性能最好要佳才好。 |
| 可扩展性 | 比如数据库预留多个属性,比如接口的使用等确保了系统的非功能性需求。 |
| 易用性 | 用户只要跟着企业二手交易市场的页面展示内容进行操作,就可以了。 |
| 可维护性 | 企业二手交易市场开发的可维护性是非常重要的,经过测试,可维护性没有问题 |
2.4 系统用例分析
通过2.3功能的分析,得出了系统的用例图:
普通用户角色用例如图2-3所示。

图2-3普通用户角色用例图
管理员是维护整个企业二手交易市场中所有数据信息的。管理员角色用例如图2-4所示。

商家用户角色用例如图2-5所示。

图2-5普通用户角色用例图
本章主要通过对企业二手交易市场的可行性分析、流程分析、功能需求分析、系统用例分析,确定整个系统要实现的功能。同时也为系统的代码实现和测试提供了标准。
3 系统总体设计
3.1 系统架构设计
本系统从架构上分为三层:表现层(UI)、业务逻辑层(BLL)以及数据层(DL)。

图3-1系统架构设计图
表现层(UI):又称UI层,主要完成本系统的UI交互功能,一个良好的UI可以打打提高用户的用户体验,增强用户使用本系统时的舒适度。UI的界面设计也要适应不同版本的企业二手交易市场以及不同尺寸的分辨率,以做到良好的兼容性。UI交互功能要求合理,用户进行交互操作时必须要得到与之相符的交互结果,这就要求表现层要与业务逻辑层进行良好的对接。
业务逻辑层(BLL):主要完成本系统的数据处理功能。用户从表现层传输过来的数据经过业务逻辑层进行处理交付给数据层,系统从数据层读取的数据经过业务逻辑层进行处理交付给表现层。
数据层(DL):由于本系统的数据是放在服务端的mysql数据库中,因此本属于服务层的部分可以直接整合在业务逻辑层中,所以数据层中只有数据库,其主要完成本系统的数据存储和管理功能。
3.2 系统功能模块设计
在上一章节中主要对系统的功能性需求和非功能性需求进行分析,并且根据需求分析了本系统中的用例。那么接下来就要开始对本系统的架构、主要功能和数据库开始进行设计。企业二手交易市场根据前面章节的需求分析得出,其总体设计模块图如图3-2所示。

图3-2系统功能模块图
数据库设计一般包括需求分析、概念模型设计、数据库表建立三大过程,其中需求分析前面章节已经阐述,概念模型设计有概念模型和逻辑结构设计两部分。
3.3.1 数据库概念结构设计
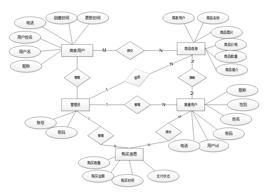
下面是整个企业二手交易市场中主要的数据库表总E-R实体关系图。

图3-3 企业二手交易市场总E-R关系图
通过上一小节中企业二手交易市场中总E-R关系图上得出一共需要创建很多个数据表。在此我主要罗列几个主要的数据库表结构设计。
| 编号 | 名称 | 数据类型 | 长度 | 小数位 | 允许空值 | 主键 | 默认值 | 说明 |
| 1 | token_id | int | 10 | 0 | N | Y | 临时访问牌ID | |
| 2 | token | varchar | 64 | 0 | Y | N | 临时访问牌 | |
| 3 | info | text | 65535 | 0 | Y | N | ||
| 4 | maxage | int | 10 | 0 | N | N | 2 | 最大寿命:默认2小时 |
| 5 | create_time | timestamp | 19 | 0 | N | N | CURRENT_TIMESTAMP | 创建时间: |
| 6 | update_time | timestamp | 19 | 0 | N | N | CURRENT_TIMESTAMP | 更新时间: |
| 7 | user_id | int | 10 | 0 | N | N | 0 | 用户编号: |
| 编号 | 名称 | 数据类型 | 长度 | 小数位 | 允许空值 | 主键 | 默认值 | 说明 |
| 1 | auth_id | int | 10 | 0 | N | Y | 授权ID: | |
| 2 | user_group | varchar | 64 | 0 | Y | N | 用户组: | |
| 3 | mod_name | varchar | 64 | 0 | Y | N | 模块名: | |
| 4 | table_name | varchar | 64 | 0 | Y | N | 表名: | |
| 5 | page_title | varchar | 255 | 0 | Y | N | 页面标题: | |
| 6 | path | varchar | 255 | 0 | Y | N | 路由路径: | |
| 7 | position | varchar | 32 | 0 | Y | N | 位置: | |
| 8 | mode | varchar | 32 | 0 | N | N | _blank | 跳转方式: |
| 9 | add | tinyint | 3 | 0 | N | N | 1 | 是否可增加: |
| 10 | del | tinyint | 3 | 0 | N | N | 1 | 是否可删除: |
| 11 | set | tinyint | 3 | 0 | N | N | 1 | 是否可修改: |
| 12 | get | tinyint | 3 | 0 | N | N | 1 | 是否可查看: |
| 13 | field_add | text | 65535 | 0 | Y | N | 添加字段: | |
| 14 | field_set | text | 65535 | 0 | Y | N | 修改字段: | |
| 15 | field_get | text | 65535 | 0 | Y | N | 查询字段: | |
| 16 | table_nav_name | varchar | 500 | 0 | Y | N | 跨表导航名称: | |
| 17 | table_nav | varchar | 500 | 0 | Y | N | 跨表导航: | |
| 18 | option | text | 65535 | 0 | Y | N | 配置: | |
| 19 | create_time | timestamp | 19 | 0 | N | N | CURRENT_TIMESTAMP | 创建时间: |
| 20 | update_time | timestamp | 19 | 0 | N | N | CURRENT_TIMESTAMP | 更新时间: |
| 编号 | 名称 | 数据类型 | 长度 | 小数位 | 允许空值 | 主键 | 默认值 | 说明 |
| 1 | collect_id | int | 10 | 0 | N | Y | 收藏ID: | |
| 2 | user_id | int | 10 | 0 | N | N | 0 | 收藏人ID: |
| 3 | source_table | varchar | 255 | 0 | Y | N | 来源表: | |
| 4 | source_field | varchar | 255 | 0 | Y | N | 来源字段: | |
| 5 | source_id | int | 10 | 0 | N | N | 0 | 来源ID: |
| 6 | title | varchar | 255 | 0 | Y | N | 标题: | |
| 7 | img | varchar | 255 | 0 | Y | N | 封面: | |
| 8 | create_time | timestamp | 19 | 0 | N | N | CURRENT_TIMESTAMP | 创建时间: |
| 9 | update_time | timestamp | 19 | 0 | N | N | CURRENT_TIMESTAMP | 更新时间: |
| 编号 | 名称 | 数据类型 | 长度 | 小数位 | 允许空值 | 主键 | 默认值 | 说明 |
| 1 | comment_id | int | 10 | 0 | N | Y | 评论ID: | |
| 2 | user_id | int | 10 | 0 | N | N | 0 | 评论人ID: |
| 3 | reply_to_id | int | 10 | 0 | N | N | 0 | 回复评论ID:空为0 |
| 4 | content | longtext | 2147483647 | 0 | Y | N | 内容: | |
| 5 | nickname | varchar | 255 | 0 | Y | N | 昵称: | |
| 6 | avatar | varchar | 255 | 0 | Y | N | 头像地址:[0,255] | |
| 7 | create_time | timestamp | 19 | 0 | N | N | CURRENT_TIMESTAMP | 创建时间: |
| 8 | update_time | timestamp | 19 | 0 | N | N | CURRENT_TIMESTAMP | 更新时间: |
| 9 | source_table | varchar | 255 | 0 | Y | N | 来源表: | |
| 10 | source_field | varchar | 255 | 0 | Y | N | 来源字段: | |
| 11 | source_id | int | 10 | 0 | N | N | 0 | 来源ID: |
表consultation_information (咨询信息)
| 编号 | 名称 | 数据类型 | 长度 | 小数位 | 允许空值 | 主键 | 默认值 | 说明 |
| 1 | consultation_information_id | int | 10 | 0 | N | Y | 咨询信息ID | |
| 2 | regular_users | int | 10 | 0 | Y | N | 0 | 普通用户 |
| 3 | user_name | varchar | 64 | 0 | Y | N | 用户姓名 | |
| 4 | merchant_users | int | 10 | 0 | Y | N | 0 | 商家用户 |
| 5 | merchant_name | varchar | 64 | 0 | Y | N | 商家名称 | |
| 6 | consultation_content | text | 65535 | 0 | Y | N | 咨询内容 | |
| 7 | reply_content | text | 65535 | 0 | Y | N | 回复内容 | |
| 8 | create_time | datetime | 19 | 0 | N | N | CURRENT_TIMESTAMP | 创建时间 |
| 9 | update_time | timestamp | 19 | 0 | N | N | CURRENT_TIMESTAMP | 更新时间 |
| 编号 | 名称 | 数据类型 | 长度 | 小数位 | 允许空值 | 主键 | 默认值 | 说明 |
| 1 | feedback_id | int | 10 | 0 | N | Y | 意见反馈ID | |
| 2 | regular_users | int | 10 | 0 | Y | N | 0 | 普通用户 |
| 3 | user_name | varchar | 64 | 0 | Y | N | 用户姓名 | |
| 4 | feedback_title | varchar | 64 | 0 | Y | N | 反馈标题 | |
| 5 | feedback_time | date | 10 | 0 | Y | N | 反馈时间 | |
| 6 | feedback_content | text | 65535 | 0 | Y | N | 反馈内容 | |
| 7 | examine_state | varchar | 16 | 0 | N | N | 未审核 | 审核状态 |
| 8 | examine_reply | varchar | 16 | 0 | Y | N | 审核回复 | |
| 9 | create_time | datetime | 19 | 0 | N | N | CURRENT_TIMESTAMP | 创建时间 |
| 10 | update_time | timestamp | 19 | 0 | N | N | CURRENT_TIMESTAMP | 更新时间 |
| 编号 | 名称 | 数据类型 | 长度 | 小数位 | 允许空值 | 主键 | 默认值 | 说明 |
| 1 | forum_id | mediumint | 8 | 0 | N | Y | 论坛id | |
| 2 | display | smallint | 5 | 0 | N | N | 100 | 排序 |
| 3 | user_id | mediumint | 8 | 0 | N | N | 0 | 用户ID |
| 4 | nickname | varchar | 16 | 0 | Y | N | 昵称:[0,16] | |
| 5 | praise_len | int | 10 | 0 | Y | N | 0 | 点赞数 |
| 6 | hits | int | 10 | 0 | N | N | 0 | 访问数 |
| 7 | title | varchar | 125 | 0 | N | N | 标题 | |
| 8 | keywords | varchar | 125 | 0 | Y | N | 关键词 | |
| 9 | description | varchar | 255 | 0 | Y | N | 描述 | |
| 10 | url | varchar | 255 | 0 | Y | N | 来源地址 | |
| 11 | tag | varchar | 255 | 0 | Y | N | 标签 | |
| 12 | img | text | 65535 | 0 | Y | N | 封面图 | |
| 13 | content | longtext | 2147483647 | 0 | Y | N | 正文 | |
| 14 | create_time | timestamp | 19 | 0 | N | N | CURRENT_TIMESTAMP | 创建时间: |
| 15 | update_time | timestamp | 19 | 0 | N | N | CURRENT_TIMESTAMP | 更新时间: |
| 16 | avatar | varchar | 255 | 0 | Y | N | 发帖人头像: | |
| 17 | type | varchar | 64 | 0 | N | N | 0 | 论坛分类:[0,1000]用来搜索指定类型的论坛帖 |
| 编号 | 名称 | 数据类型 | 长度 | 小数位 | 允许空值 | 主键 | 默认值 | 说明 |
| 1 | type_id | smallint | 5 | 0 | N | Y | 分类ID:[0,10000] | |
| 2 | name | varchar | 16 | 0 | N | N | 分类名称:[2,16] | |
| 3 | description | varchar | 255 | 0 | Y | N | 描述:[0,255]描述该分类的作用 | |
| 4 | url | varchar | 255 | 0 | Y | N | 外链地址:[0,255]如果该分类是跳转到其他网站的情况下,就在该URL上设置 | |
| 5 | father_id | smallint | 5 | 0 | N | N | 0 | 上级分类ID:[0,32767] |
| 6 | icon | varchar | 255 | 0 | Y | N | 分类图标: | |
| 7 | create_time | timestamp | 19 | 0 | N | N | CURRENT_TIMESTAMP | 创建时间: |
| 8 | update_time | timestamp | 19 | 0 | N | N | CURRENT_TIMESTAMP | 更新时间: |
| 编号 | 名称 | 数据类型 | 长度 | 小数位 | 允许空值 | 主键 | 默认值 | 说明 |
| 1 | hits_id | int | 10 | 0 | N | Y | 点赞ID: | |
| 2 | user_id | int | 10 | 0 | N | N | 0 | 点赞人: |
| 3 | create_time | timestamp | 19 | 0 | N | N | CURRENT_TIMESTAMP | 创建时间: |
| 4 | update_time | timestamp | 19 | 0 | N | N | CURRENT_TIMESTAMP | 更新时间: |
| 5 | source_table | varchar | 255 | 0 | Y | N | 来源表: | |
| 6 | source_field | varchar | 255 | 0 | Y | N | 来源字段: | |
| 7 | source_id | int | 10 | 0 | N | N | 0 | 来源ID: |
| 编号 | 名称 | 数据类型 | 长度 | 小数位 | 允许空值 | 主键 | 默认值 | 说明 |
| 1 | merchant_users_id | int | 10 | 0 | N | Y | 商家用户ID | |
| 2 | merchant_name | varchar | 64 | 0 | Y | N | 商家名称 | |
| 3 | contact_information | varchar | 64 | 0 | Y | N | 联系方式 | |
| 4 | examine_state | varchar | 16 | 0 | N | N | 已通过 | 审核状态 |
| 5 | user_id | int | 10 | 0 | N | N | 0 | 用户ID |
| 6 | create_time | datetime | 19 | 0 | N | N | CURRENT_TIMESTAMP | 创建时间 |
| 7 | update_time | timestamp | 19 | 0 | N | N | CURRENT_TIMESTAMP | 更新时间 |
| 编号 | 名称 | 数据类型 | 长度 | 小数位 | 允许空值 | 主键 | 默认值 | 说明 |
| 1 | notice_id | mediumint | 8 | 0 | N | Y | 公告id: | |
| 2 | title | varchar | 125 | 0 | N | N | 标题: | |
| 3 | content | longtext | 2147483647 | 0 | Y | N | 正文: | |
| 4 | create_time | timestamp | 19 | 0 | N | N | CURRENT_TIMESTAMP | 创建时间: |
| 5 | update_time | timestamp | 19 | 0 | N | N | CURRENT_TIMESTAMP | 更新时间: |
| 编号 | 名称 | 数据类型 | 长度 | 小数位 | 允许空值 | 主键 | 默认值 | 说明 |
| 1 | praise_id | int | 10 | 0 | N | Y | 点赞ID: | |
| 2 | user_id | int | 10 | 0 | N | N | 0 | 点赞人: |
| 3 | create_time | timestamp | 19 | 0 | N | N | CURRENT_TIMESTAMP | 创建时间: |
| 4 | update_time | timestamp | 19 | 0 | N | N | CURRENT_TIMESTAMP | 更新时间: |
| 5 | source_table | varchar | 255 | 0 | Y | N | 来源表: | |
| 6 | source_field | varchar | 255 | 0 | Y | N | 来源字段: | |
| 7 | source_id | int | 10 | 0 | N | N | 0 | 来源ID: |
| 8 | status | bit | 1 | 0 | N | N | 1 | 点赞状态:1为点赞,0已取消 |
表product_classification (商品分类)
| 编号 | 名称 | 数据类型 | 长度 | 小数位 | 允许空值 | 主键 | 默认值 | 说明 |
| 1 | product_classification_id | int | 10 | 0 | N | Y | 商品分类ID | |
| 2 | product_classification | varchar | 64 | 0 | Y | N | 商品分类 | |
| 3 | create_time | datetime | 19 | 0 | N | N | CURRENT_TIMESTAMP | 创建时间 |
| 4 | update_time | timestamp | 19 | 0 | N | N | CURRENT_TIMESTAMP | 更新时间 |
| 编号 | 名称 | 数据类型 | 长度 | 小数位 | 允许空值 | 主键 | 默认值 | 说明 |
| 1 | product_information_id | int | 10 | 0 | N | Y | 商品信息ID | |
| 2 | merchant_users | int | 10 | 0 | Y | N | 0 | 商家用户 |
| 3 | merchant_name | varchar | 64 | 0 | Y | N | 商家名称 | |
| 4 | product_name | varchar | 64 | 0 | Y | N | 商品名称 | |
| 5 | product_classification | varchar | 64 | 0 | Y | N | 商品分类 | |
| 6 | product_number | varchar | 64 | 0 | Y | N | 商品编号 | |
| 7 | product_images | varchar | 255 | 0 | Y | N | 商品图片 | |
| 8 | commodity_price | int | 10 | 0 | Y | N | 0 | 商品价格 |
| 9 | product_quantity | int | 10 | 0 | Y | N | 0 | 商品数量 |
| 10 | product_introduction | text | 65535 | 0 | Y | N | 商品简介 | |
| 11 | hits | int | 10 | 0 | N | N | 0 | 点击数 |
| 12 | praise_len | int | 10 | 0 | N | N | 0 | 点赞数 |
| 13 | location_address | varchar | 64 | 0 | Y | N | 当前位置 | |
| 14 | location_lng | varchar | 64 | 0 | Y | N | 当前位置经度 | |
| 15 | location_lat | varchar | 64 | 0 | Y | N | 当前位置纬度 | |
| 16 | create_time | datetime | 19 | 0 | N | N | CURRENT_TIMESTAMP | 创建时间 |
| 17 | update_time | timestamp | 19 | 0 | N | N | CURRENT_TIMESTAMP | 更新时间 |
| 编号 | 名称 | 数据类型 | 长度 | 小数位 | 允许空值 | 主键 | 默认值 | 说明 |
| 1 | purchase_information_id | int | 10 | 0 | N | Y | 购买信息ID | |
| 2 | regular_users | int | 10 | 0 | Y | N | 0 | 普通用户 |
| 3 | user_name | varchar | 64 | 0 | Y | N | 用户姓名 | |
| 4 | merchant_users | int | 10 | 0 | Y | N | 0 | 商家用户 |
| 5 | merchant_name | varchar | 64 | 0 | Y | N | 商家名称 | |
| 6 | product_name | varchar | 64 | 0 | Y | N | 商品名称 | |
| 7 | product_number | varchar | 64 | 0 | Y | N | 商品编号 | |
| 8 | commodity_price | int | 10 | 0 | Y | N | 0 | 商品价格 |
| 9 | purchase_quantity | int | 10 | 0 | Y | N | 0 | 购买数量 |
| 10 | purchase_amount | varchar | 64 | 0 | Y | N | 购买金额 | |
| 11 | purchase_time | date | 10 | 0 | Y | N | 购买时间 | |
| 12 | pay_state | varchar | 16 | 0 | N | N | 未支付 | 支付状态 |
| 13 | pay_type | varchar | 16 | 0 | Y | N | 支付类型: 微信、支付宝、网银 | |
| 14 | create_time | datetime | 19 | 0 | N | N | CURRENT_TIMESTAMP | 创建时间 |
| 15 | update_time | timestamp | 19 | 0 | N | N | CURRENT_TIMESTAMP | 更新时间 |
| 编号 | 名称 | 数据类型 | 长度 | 小数位 | 允许空值 | 主键 | 默认值 | 说明 |
| 1 | regular_users_id | int | 10 | 0 | N | Y | 普通用户ID | |
| 2 | user_name | varchar | 64 | 0 | Y | N | 用户姓名 | |
| 3 | user_gender | varchar | 64 | 0 | Y | N | 用户性别 | |
| 4 | contact_information | varchar | 64 | 0 | Y | N | 联系方式 | |
| 5 | examine_state | varchar | 16 | 0 | N | N | 已通过 | 审核状态 |
| 6 | user_id | int | 10 | 0 | N | N | 0 | 用户ID |
| 7 | create_time | datetime | 19 | 0 | N | N | CURRENT_TIMESTAMP | 创建时间 |
| 8 | update_time | timestamp | 19 | 0 | N | N | CURRENT_TIMESTAMP | 更新时间 |
| 编号 | 名称 | 数据类型 | 长度 | 小数位 | 允许空值 | 主键 | 默认值 | 说明 |
| 1 | slides_id | int | 10 | 0 | N | Y | 轮播图ID: | |
| 2 | title | varchar | 64 | 0 | Y | N | 标题: | |
| 3 | content | varchar | 255 | 0 | Y | N | 内容: | |
| 4 | url | varchar | 255 | 0 | Y | N | 链接: | |
| 5 | img | varchar | 255 | 0 | Y | N | 轮播图: | |
| 6 | hits | int | 10 | 0 | N | N | 0 | 点击量: |
| 7 | create_time | timestamp | 19 | 0 | N | N | CURRENT_TIMESTAMP | 创建时间: |
| 8 | update_time | timestamp | 19 | 0 | N | N | CURRENT_TIMESTAMP | 更新时间: |
| 编号 | 名称 | 数据类型 | 长度 | 小数位 | 允许空值 | 主键 | 默认值 | 说明 |
| 1 | upload_id | int | 10 | 0 | N | Y | 上传ID | |
| 2 | name | varchar | 64 | 0 | Y | N | 文件名 | |
| 3 | path | varchar | 255 | 0 | Y | N | 访问路径 | |
| 4 | file | varchar | 255 | 0 | Y | N | 文件路径 | |
| 5 | display | varchar | 255 | 0 | Y | N | 显示顺序 | |
| 6 | father_id | int | 10 | 0 | Y | N | 0 | 父级ID |
| 7 | dir | varchar | 255 | 0 | Y | N | 文件夹 | |
| 8 | type | varchar | 32 | 0 | Y | N | 文件类型 |
| 编号 | 名称 | 数据类型 | 长度 | 小数位 | 允许空值 | 主键 | 默认值 | 说明 |
| 1 | user_id | mediumint | 8 | 0 | N | Y | 用户ID:[0,8388607]用户获取其他与用户相关的数据 | |
| 2 | state | smallint | 5 | 0 | N | N | 1 | 账户状态:[0,10](1可用|2异常|3已冻结|4已注销) |
| 3 | user_group | varchar | 32 | 0 | Y | N | 所在用户组:[0,32767]决定用户身份和权限 | |
| 4 | login_time | timestamp | 19 | 0 | N | N | CURRENT_TIMESTAMP | 上次登录时间: |
| 5 | phone | varchar | 11 | 0 | Y | N | 手机号码:[0,11]用户的手机号码,用于找回密码时或登录时 | |
| 6 | phone_state | smallint | 5 | 0 | N | N | 0 | 手机认证:[0,1](0未认证|1审核中|2已认证) |
| 7 | username | varchar | 16 | 0 | N | N | 用户名:[0,16]用户登录时所用的账户名称 | |
| 8 | nickname | varchar | 16 | 0 | Y | N | 昵称:[0,16] | |
| 9 | password | varchar | 64 | 0 | N | N | 密码:[0,32]用户登录所需的密码,由6-16位数字或英文组成 | |
| 10 | | varchar | 64 | 0 | Y | N | 邮箱:[0,64]用户的邮箱,用于找回密码时或登录时 | |
| 11 | email_state | smallint | 5 | 0 | N | N | 0 | 邮箱认证:[0,1](0未认证|1审核中|2已认证) |
| 12 | avatar | varchar | 255 | 0 | Y | N | 头像地址:[0,255] | |
| 13 | open_id | varchar | 255 | 0 | Y | N | 针对获取用户信息字段 | |
| 14 | create_time | timestamp | 19 | 0 | N | N | CURRENT_TIMESTAMP | 创建时间: |
| 15 | vip_level | varchar | 255 | 0 | Y | N | 会员等级 | |
| 16 | vip_discount | double | 11 | 2 | Y | N | 0.00 | 会员折扣 |
| 编号 | 名称 | 数据类型 | 长度 | 小数位 | 允许空值 | 主键 | 默认值 | 说明 |
| 1 | group_id | mediumint | 8 | 0 | N | Y | 用户组ID:[0,8388607] | |
| 2 | display | smallint | 5 | 0 | N | N | 100 | 显示顺序:[0,1000] |
| 3 | name | varchar | 16 | 0 | N | N | 名称:[0,16] | |
| 4 | description | varchar | 255 | 0 | Y | N | 描述:[0,255]描述该用户组的特点或权限范围 | |
| 5 | source_table | varchar | 255 | 0 | Y | N | 来源表: | |
| 6 | source_field | varchar | 255 | 0 | Y | N | 来源字段: | |
| 7 | source_id | int | 10 | 0 | N | N | 0 | 来源ID: |
| 8 | register | smallint | 5 | 0 | Y | N | 0 | 注册位置: |
| 9 | create_time | timestamp | 19 | 0 | N | N | CURRENT_TIMESTAMP | 创建时间: |
| 10 | update_time | timestamp | 19 | 0 | N | N | CURRENT_TIMESTAMP | 更新时间: |
整个企业二手交易市场的需求分析主要对系统总体架构以及功能模块的设计,通过建立E-R模型和数据库逻辑系统设计完成了数据库系统设计。
4系统关键模块设计与实现
企业二手交易市场的详细设计与实现主要是根据前面的需求分析和总体设计来设计页面并实现业务逻辑。主要从界面实现、业务逻辑实现这两部分进行介绍。
4.1 前台微信端
不是企业二手交易市场的用户可以通过微信小程序在线进行注册,填写上自己的账号、密码、重复密码、昵称、邮箱登信息后点击“提交”按钮后将会验证是否有非空数据,再验证密码和重复密码是否一样,最后验证是否账号重复,都验证没问题后即可注册成功。注册实现了用户注册和发布者注册两部分,其用户注册界面展示如下图4-1所示。

图4-1用户注册界面图
微信小程序上注册后的用户可以通过自己的用户名和密码进行登录,在用户填写好自己的用户名和密码信息并点击“登录”按钮后,将会先验证是否有非空数据,再验证填写的用户信息和数据库中保存的是否一致,一致后将会登录成功,登录成功后将会在左上角上显示用户信息;否则将会提示相应错误信息,用户登录界面如下图4-2所示。

图4-2用户登录界面图
输入有效的用户名和密码信息,点击“登录”按钮,自动跳转到“首页”页面,首页界面如下图4-3所示。

图4-3首页界面图
用户点击交流论坛按钮,可以在论坛上发布交流帖子、评论和互动,界面如下图4-4所示。

图4-4发布帖子界面图
4.1.4 商品信息详情界面
用户点击商品信息可以进入商品信息列表,点击任意一个商品信息后将可以进入到该商品信息的详情界面中,用户可以查看商品信息的详细介绍,还可以进行咨询、购买、点赞、收藏、评论等,商品信息详情界面如下图4-5所示。

图4-5商品信息详情界面图
4.1.5 咨询界面
在商品信息详情页面左下角点击“咨询”,用户可以对商家发布的商品进行咨询,界面如下图4-6所示。

图4-6咨询界面图
4.1.6购买界面
在商品信息详情页面左下角点击“购买”,可以填写相关购买信息进行下单,界面如下图4-7所示。

图4-7购买信息界面图
4.1.7意见反馈界面
点击企业二手交易市场端底部的“我的”-“意见反馈”按钮,用户可以对网页使用提出意见反馈,界面如下图4-8所示。

图4-8意见反馈界面图
4.2 后台商家用户用户端
4.2.1 商品信息界面
商家用户点击我的“商品信息”这一菜单, 可以发布和管理商品信息。界面如下图4-9所示。

图4-9商品信息发布界面图
4.2.2 咨询信息界面
商家用户点击我的“咨询信息”这一菜单,可以查看和回复用户的咨询信息。界面如下图4-10所示。

图4-10咨询信息回复界面图
4.2.3 购买信息界面
商家用户点击我的“购买信息”菜单后,可以查看和管理已出售商品的购买信息,包括订单状态、交易记录等。界面如下图4-11所示。

图4-11购买信息详情界面图
4.3后台管理员端
4.3.1 系统用户界面
管理员点击“系统用户”这一菜单会显示管理员、普通用户、商家用户这三个子菜单,管理员可以对这三个角色的信息进行增删改查操作。界面如下图4-12所示。

图4-12商家用户管理界面图
4.3.2商品信息管理界面
管理员点击后台左边的“商品信息管理”菜单后将可以 管理网站上发布的商品信息,包括添加、编辑和删除商品。界面如下图4-13所示。

图4-13商品信息列表界面图
4.3.3系统管理界面
管理员点击“系统管理”这一菜单会显示轮播图这一个子菜单,管理员可以对前台展示的轮播图进行设置,界面如下图所示。

4.3.4通知公告管理界面
点击“通知告管理”这个菜单,可以查看到系统中所有添加的通知公告,支持通过标题对通知公告进行查询,添加、删除等操作。通知公告管理界面如下图所示。

图4-15通知公告界面图
4.3.5交流管理界面
管理员点击“交流管理”这一菜单, 可以管理论坛上的帖子和评论信息,包括审核、删除和回复,还可以管理论坛帖子的分类信息,包括添加、编辑和删除分类。界面如下图所示。

5系统测试
系统开发到了最后一个阶段那就是系统测试,系统测试对软件的开发其实是非常有必要的。因为没什么系统一经开发出来就可能会尽善尽美,再厉害的系统开发工程师也会在系统开发的时候出现纰漏,系统测试能够较好的改正一些bug,为后期系统的维护性提供很好的支持。通过系统测试,开发人员也可以建立自己对系统的信心,为后期的系统版本的跟新提供支持。
5.2 系统测试用例
系统测试包括:用户登录功能测试、商品信息展示功能测试、商品信息添加、商品信息搜索、密码修改功能测试,如表5-1、5-2、5-3、5-4、5-5所示:
表5-1 用户登录功能测试表
| 用例名称 | 用户登录系统 |
| 目的 | 测试用户通过正确的用户名和密码可否登录功能 |
| 前提 | 未登录的情况下 |
| 测试流程 | 1) 进入登录页面 2) 输入正确的用户名和密码 |
| 预期结果 | 用户名和密码正确的时候,跳转到登录成功界面,反之则显示错误信息,提示重新输入 |
| 实际结果 | 实际结果与预期结果一致 |
商品信息查看功能测试:
表5-2商品信息查看功能测试表
| 用例名称 | 商品信息查看 |
| 目的 | 测试商品信息查看功能 |
| 前提 | 用户登录 |
| 测试流程 | 点击商品信息列表 |
| 预期结果 | 可以查看到所有商品信息 |
| 实际结果 | 实际结果与预期结果一致 |
管理员添加商品信息界面测试:
表5-3 管理员添加商品信息界面测试表
| 用例名称 | 商品信息添加测试用例 |
| 目的 | 测试商品信息添加功能 |
| 前提 | 管理员正常登录情况下 |
| 测试流程 | 1)管理员点击商品信息管理,然后点击商品信息添加,点击添加后并填写信息。 2)点击进行提交。 |
| 预期结果 | 提交以后,页面首页会显示新的商品信息 |
| 实际结果 | 实际结果与预期结果一致 |
商品信息搜索功能测试:
表5-4商品信息搜索功能测试表
| 用例名称 | 商品信息搜索测试 |
| 目的 | 测试商品信息搜索功能 |
| 前提 | 无 |
| 测试流程 | 1)在搜索框填入搜索关键字。 2)点击搜索按钮。 |
| 预期结果 | 页面显示包含有搜索关键字的商品信息 |
| 实际结果 | 实际结果与预期结果一致 |
密码修改功能测试:
表5-5 密码修改功能测试表
| 用例名称 | 密码修改测试用例 |
| 目的 | 测试管理员密码修改功能 |
| 前提 | 管理员用户正常登录情况下 |
| 测试流程 | 1)管理员密码修改并完成填写。 2)点击进行提交。 |
| 预期结果 | 使用新的密码可以登录 |
| 实际结果 | 实际结果与预期结果一致 |
5.3 系统测试结果
通过编写企业二手交易市场的测试用例,已经检测完毕用户登录模块、商品信息查看模块、商品信息添加模块、商品信息搜索模块、密码修改功能测试,通过这5大模块为企业二手交易市场的后期推广运营提供了强力的技术支撑。
结论
至此,企业二手交易市场已经结束,在开发前做了许多的准备,在本系统的设计和开发过程中阅览和学习了许多文献资料,从中我也收获了很多宝贵的方法和设计思路,对系统的开发也起到了很重要的作用,系统的开发技术选用的都是自己比较熟悉的,比如springboot、JAVA语言、MYSQL,这些技术都是在以前的学习中学到了,其中许多的设计思路和方法都是在以前不断地学习中摸索出来的经验,其实对于我们来说工作量还是比较大的,但是正是由于之前的积累与准备,才能顺利的完成这个项目,由此看来,积累经验跟做好准备是十分重要的事情。
当然在该系统的设计与实现的过程中也离不开老师以及同学们的帮助,正是因为他们的指导与帮助,我才能够成功的在预期内完成了这个系统。同时在这个过程当中我也收获了很多东西,此系统也有需要改进的地方,但是由于专业知识的浅薄,并不能做到十分完美,希望以后有机会可以让其真正的投入到使用之中。
[1]马庆.计算机软件开发中JAVA编程语言的应用[J].山西电子技术,2023,(06):84-86+98.
[2]Cuong Q B ,Ranindya P ,Ly D V , et al.APR4Vul: an empirical study of automatic program repair techniques on real-world Java vulnerabilities[J].Empirical Software Engineering,2023,29(1):
[3]Li D ,Wang W ,Zhao Y .Intelligent Visual Representation for Java Code Data in the Field of Software Engineering Based on Remote Sensing Techniques[J].Electronics,2023,12(24):
[4]田玉昆.基于Java Web技术的手机销售系统的设计与实现[J].电脑知识与技术,2023,19(32):47-49.DOI:10.14004/j.cnki.ckt.2023.1766.
[5]张国芳.Java编程语言在计算机软件开发中的应用方向分析[J].信息记录材料,2023,24(11):138-141.DOI:10.16009/j.cnki.cn13-1295/tq.2023.11.042.
[6]崔臣,宋甲旭.基于SpringBoot的校园二手交易系统研究[J].无线互联科技,2023,20(18):31-34.
[7]Nikahat M ,Prachi G .Leveraging well-formedness and cognitive level classifiers for automatic question generation on Java technical passages using T5 transformer[J].International Journal of Information Technology,2023,15(4):1961-1973.
[8]王海峰,孙海涛,曾佳峰.大学跳蚤市场系统设计与实现[J].电子制作,2023,31(08):65-68.DOI:10.16589/j.cnki.cn11-3571/tn.2023.08.010.
[9]Surya H I P ,Imam B ,Wiwandari H .Land use change and precipitation implication to hydro-meteorological disasters in Central Java: an overview[J].International Journal of Disaster Resilience in the Built Environment,2023,14(1):100-114.
[10]李馨雅,吴茂琳,许婕益等.互联网下大学生二手交易平台的物流网络优化研究[J].中国储运,2023,(01):197-198.DOI:10.16301/j.cnki.cn12-1204/f.2023.01.115.
[11]张威威,郗文豪.校园二手书交易系统设计与制作[J].现代信息科技,2022,6(14):35-37+41.DOI:10.19850/j.cnki.2096-4706.2022.014.008.
[12]李美云.大学生闲置物品再循环的可持续研究[J].中国市场,2021,(32):70-71.DOI:10.13939/j.cnki.zgsc.2021.32.070.
[13]王雪,李宛盈.校园二手物品交易系统的设计与实现[J].科学技术创新,2021,(26):102-103.
[14]王苏皖,徐伟业,马湘蓉.基于JAVA的校园二手物交易系统设计[J].电子技术与软件工程,2021,(13):148-149.
[15]罗宇瑞,张秋霞.“互联网+”背景下校园闲置物品交易平台设计研究[J].河南科技,2021,40(05):30-32.
[16]徐茹月,李雨城.基于二手物品交易融入电子商务平台建设研究[J].南方农机,2021,52(03):159-161.
[17]吕雪萍,郭志粉,宋治兵等.河南高校二手资源交易平台模式构建的研究与探讨[J].中外企业家,2020,(20):86+88.
[18]余丽娜.校园二手图书交易系统设计与实现[J].电脑知识与技术,2020,16(13):78-79.DOI:10.14004/j.cnki.ckt.2020.1623.
[19]时合生,赵晓阳.基于Java的校园二手物品交易系统的设计与实现[J].天工,2019,(10):120.
[20]林梅,胡元闯,殷玉玲.基于Java Web二手商品交易系统的设计与实现[J].今日财富,2019,(16):76-77.
转眼间,大学生用户活便已经接近尾声,人面对着离别与结束,总是充满着不舍与茫然,我亦如此,仍记得那年秋天,我迫不及待的提前一天到了学校,面对学校巍峨的大门,我心里充满了期待:这里,就是我新生活的起点吗?那天,阳光明媚,学校的欢迎仪式很热烈,我面对着一个个对着我微笑的同学,仿佛一缕缕阳光透过胸口照进了我心里,同时,在那天我认识可爱的室友,我们携手共同度过了这难忘的两年。如今,我望着这篇论文的致谢,不禁又要问自己:现在,我们就要说再见了吗?
感慨莫名,不知所言。遥想当初刚来学校的时候,心里总是想着工科学校会过于板正,会缺乏一些柔情,当时心里甚至有一点点排斥,但是随着我对学校的慢慢认识与了解,我才认识到了她的美丽,她的柔情,并且慢慢的喜欢上了这个校园,但是时间太快了,快到我还没有好好体会她的美丽便要离开了,但是她带给我的回忆,永远不会离开我,也许真正离开那天我的眼里会满含泪水,我不是因为难过,我只是想将她的样子映在我的泪水里,刻在我的心里。最后,感谢我的老师们,是你们教授了我们知识与做人的道理;感谢我的室友们,是你们陪伴了我如此之久;感谢每位关心与支持我的人。
少年,追风赶月莫停留,平荒尽处是春山。
点赞+收藏+关注 →私信领取本源代码、数据库
关注博主下篇更精彩
一键三连!!!
一键三连!!!
一键三连!!!
感谢一键三连!!!
1160

被折叠的 条评论
为什么被折叠?



