摘 要
随着计算机技术的发展,特别是计算机网络技术与数据库技术的发展,使用人们的生活与工作方式发生了很大的改观。本课题研究的个性化课程推荐系统,主要功能模块包括学生管理、课程管理、课程分类、课程学习管理等,采取面对对象的开发模式进行软件的开发和硬体的架设,能很好的满足实际使用的需求,完善了对应的软体架设以及程序编码的工作,采取MySQL作为后台数据的主要存储单元,采用Springboot框架进行系统的开发,实现了本系统的全部功能。本次报告,首先分析了研究的背景、意义,为研究工作的合理性打下了基础。针对个性化课程推荐系统的各项需求以及技术问题进行分析,证明了系统的必要性和技术可行性,然后对设计系统需要使用的技术软件以及设计思想做了基本的介绍,最后来实现平台各大模块。
关键词:课程推荐;Springboot框架;MySQL数据库
Springboot Personalized Course recommendation system
Abstract
With the development of computer technology, especially the development of computer network technology and database technology, great changes have taken place in people's way of life and work. The main functional modules of the personalized course recommendation system studied in this topic include student management, course management, course classification, course learning management, etc. the object-oriented development mode is adopted for software development and hardware erection, which can well meet the needs of practical use, improve the corresponding software erection and program coding, and take MySQL as the main storage unit of background data, Using the springboot framework to develop the system, all the functions of the system are realized. This report first analyzes the background and significance of the research, which lays a foundation for the rationality of the research work. This paper analyzes the requirements and technical problems of the personalized course recommendation system, proves the necessity and technical feasibility of the system, then makes a basic introduction to the technical software and design ideas needed to design the system, and finally realizes the major modules of the platform.
Key words:Course recommendation; Springboot framework; Mysql database
目 录
随着国家教育信息化教育战略目标的提出,各大在线教育机构如雨后春笋般拔地而起,各大高等学校也纷纷推出线上课程。然而,在线平台中海量、丰富的学习资源也为学习者带来了“信息迷航”、“信息过载”等问题,如何为目标用户精准的个性化推荐学习资源成为平台亟待解决的难题。因此将个性化推荐技术应用到在线教育领域中是一个可行的解决方案,它解决了用户难以从海量数据中搜寻自己感兴趣学习资源的问题,而且还可以提高用户的产品喜爱度和学习积极性。深度学习因为在图像识别、语音识别等领域高效的表现而得到了广泛的应用,同样也为解决传统推荐系统中稀疏性、复杂特征难提取和挖掘特征交叉等问题提出了有效方案。为此,本文提出了基于Springboot框架的个性化课程推荐系统,主要展开的研究工作如下:1、对现有基于深度学习的推荐和教育学习资源的研究进展进行概述,阐述了常用推荐算法的思想、原理、具体流程和各自的优缺点,对深度学习基本模型进行了简单介绍,最后提出本文评估个性化推荐系统实验方法和评估指标。2、建立基于Springboot框架下融合自然语言处理的网络模型的个性化课程推荐模型。1、系统应具有实用性、可靠性和适用性,同时注意到先进性。
-
- 本文的组织结构
第一章是绪论,本文章的开头部分,对本题目的研究背景和研究意义等一些做文字性的描述。
第二章研究了个性化课程推荐系统所采用的开发技术和开发工具。
第三章是系统分析部分,包括系统总体需求描述、功能性角度分析系统需求、非功能性等各个方面分析系统是否可以实现。
第四章是系统设计部分,本文章的重要部分,提供了系统架构的详细设计和一些主要功能模块的设计说明。
第五章是系统的具体实现,介绍系统的各个模块的具体实现。
第六章在前几章的基础上对系统进行测试和运行。
最后对系统进行了认真的总结,以此对未来有一个新的展望。
可以掌握多门外语,而一个计算机科学家精通的大多是编程语言,它不是人类的自然语言,比如C语言、Java、Perl等等。由于不同的公司开发出的“中间件”不够规范,所以Sun公司推出J2EE,用这个标准来解决弊病。它提供了良好的机制,让每个层次允许与之相对的服务器、组件运行,使得系统的搭建稳定可用、开发高效、维护方便。
Spring框架是Java平台上的一种开源应用框架,提供具有控制反转特性的容器。尽管Spring框架自身对编程模型没有限制,但其在Java应用中的频繁使用让它备受青睐,以至于后来让它作为EJB(EnterpriseJavaBeans)模型的补充,甚至是替补。Spring框架为开发提供了一系列的解决方案,比如利用控制反转的核心特性,并通过依赖注入实现控制反转来实现管理对象生命周期容器化,利用面向切面编程进行声明式的事务管理,整合多种持久化技术管理数据访问,提供大量优秀的Web框架方便开发等等。Spring框架具有控制反转(IOC)特性,IOC旨在方便项目维护和测试,它提供了一种通过Java的反射机制对Java对象进行统一的配置和管理的方法。Spring框架利用容器管理对象的生命周期,容器可以通过扫描XML文件或类上特定Java注解来配置对象,开发者可以通过依赖查找或依赖注入来获得对象。Spring框架具有面向切面编程(AOP)框架,SpringAOP框架基于代理模式,同时运行时可配置;AOP框架主要针对模块之间的交叉关注点进行模块化。Spring框架的AOP框架仅提供基本的AOP特性,虽无法与AspectJ框架相比,但通过与AspectJ的集成,也可以满足基本需求。Spring框架下的事务管理、远程访问等功能均可以通过使用SpringAOP技术实现。Spring的事务管理框架为Java平台带来了一种抽象机制,使本地和全局事务以及嵌套事务能够与保存点一起工作,并且几乎可以在Java平台的任何环境中工作。Spring集成多种事务模板,系统可以通过事务模板、XML或Java注解进行事务配置,并且事务框架集成了消息传递和缓存等功能。Spring的数据访问框架解决了开发人员在应用程序中使用数据库时遇到的常见困难。它不仅对Java:JDBC、iBATS/MyBATIs、Hibernate、Java数据对象(JDO)、ApacheOJB和ApacheCayne等所有流行的数据访问框架中提供支持,同时还可以与Spring的事务管理一起使用,为数据访问提供了灵活的抽象。Spring框架最初是没有打算构建一个自己的WebMVC框架,其开发人员在开发过程中认为现有的StrutsWeb框架的呈现层和请求处理层之间以及请求处理层和模型之间的分离不够,于是创建了SpringMVC。
-
- MySQL数据库
用MySQL这个软件,是因为它能接受多个使用者访问,而且里面存在Archive等。它会先把数据进行分类,然后分别保存在表里,这样的特别操作就会提高数据管理系统自身的速度,让数据库能被灵活运用。MySQL的代码是公开的,而且允许别人二次编译升级。这个特点能够降低使用者的成本,再搭配合适的软件后形成一个良好的网站系统。虽然它有缺点,但是综合各方面来说,它是使用者的主流运用的对象。
-
- B/S结构
B/S(Browser/Server)比前身架构更为省事的架构。它借助Web server完成数据的传递交流。只需要下载浏览器作为客户端,那么工作就达到“瘦身”效果, 不需要考虑不停装软件的问题。
-
- JavaScript 运行模式
JavaScript是一种属于网络的高级脚本语言,已经被广泛用于Web应用开发,常用来为网页添加各式各样的动态功能,为用户提供更流畅美观的浏览效果。通常JavaScript脚本是通过嵌入在HTML中来实现自身的功能的。
1.1是一种解释性脚本语言(代码不进行预编译)。
1.2主要用来向HTML(标准通用标记语言下的一个应用)页面添加交互行为。
1.3可以直接嵌入HTML页面,但写成单独的js文件有利于结构和行为的分离。
1.4跨平台特性,在绝大多数浏览器的支持下,可以在多种平台下运行(如Windows、Linux、Mac、Android、iOS等)。
1.5 JavaScript脚本语言同其他语言一样,有它自身的基本数据类型,表达式和算术运算符及程序的基本程序框架。JavaScript提供了四种基本的数据类型和两种特殊数据类型用来处理数据和文字。而变量提供存放信息的地方,表达式则可以完成较复杂的信息处理。
-
- B/S体系工作原理
B/S架构采取浏览器请求,服务器响应的工作模式。
用户可以通过浏览器去访问Internet上由Web服务器产生的文本、数据、图片、动画、视频点播和声音等信息;
而每一个Web服务器又可以通过各种方式与数据库服务器连接,大量的数据实际存放在数据库服务器中;
从Web服务器上下载程序到本地来执行,在下载过程中若遇到与数据库有关的指令,由Web服务器交给数据库服务器来解释执行,并返回给Web服务器,Web服务器又返回给用户。在这种结构中,将许许多多的网连接到一块,形成一个巨大的网,即全球网。而各个企业可以在此结构的基础上建立自己的Internet。
在 B/S 模式中,用户是通过浏览器针对许多分布于网络上的服务器进行请求访问的,浏览器的请求通过服务器进行处理,并将处理结果以及相应的信息返回给浏览器,其他的数据加工、请求全部都是由Web Server完成的。通过该框架结构以及植入于操作系统内部的浏览器,该结构已经成为了当今软件应用的主流结构模式。
开发任何一个系统,都要对其可行性进行分析,对其时间和资源上的限制进行考虑,这样可以减少系统开发的风险。同时,分析之后不仅能够合理的运用人力,还能在各方面资源的消耗上得到节省。下面就对技术、经济和社会三个方面来介绍。
实用性方面,本次设计的主要任务是在个性化课程推荐系统内课程信息、课程分类、课程学习等,符合当前潮流的发展。从用户角度出发,同时也考虑系统运营成本和人力资源,采用网络上的便捷方式,实现线上业务,使得业务流程更系统,也更方便用户的体验,比较实用。
经济性方面,由于本课题中设计的个性化课程推荐系统的主要目的是为了能够更加方便及快捷的进行课程信息的查询管理及检索服务,也就是能够可以直接投入使用的信息化软件。同时这个个性化课程推荐系统所带来的实际应用方面的价值是远远的超过了实际系统进行开发与维护方面的成本,因此,从经济上来说开发这个软件是可行的。
个性化课程推荐系统的功能主要分为台用户根据自己的需求进行注册登录,学生浏览课程资讯,课程学习,课程信息。老师进行课程信息管理、课程分类管理等,后台系统管理员主要对注册用户,课程资讯数据,课程分类、课程学习进行管理维护。
学生用例图如下所示。

图3-1 学生用例图
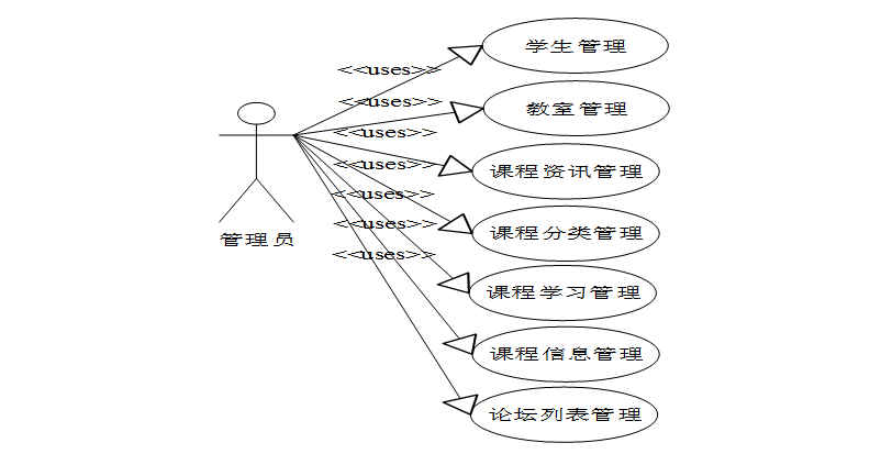
管理员用例图如下所示。

图3-2 管理员用例图
老师用例图如下所示。

图3-3 老师用例图
前台学生功能如下:
注册账号:学生填写个人信息,并验证手机号码。
登录:根据账号密码进行登录操作。
浏览课程资讯数据:学生可以浏览主页面的课程资讯数据来了解最新的系统资讯数据。
维护个人信息:学生因个人信息的变更可以随时修改自己注册信息。
课程信息:学生可以在线进行课程查询操作。
课程学习:学生可以进行课程学习。
教师功能如下:
课程信息管理:发布课程信息可供学生浏览。
课程学习管理:上传学习视频到系统供学生在线进行视频学习。
管理员功能如下:
修改密码:管理员可以随时修改自己进入系统的登录密码,以保证系统的安全性。
课程资讯:发布课程最新资讯数据等。
课程信息管理:对课程信息进行维护,添加、删除、修改信息。
课程分类管理:对课程信息进行分类维护,添加、删除、修改信息。
课程学习管理:对课程学习进行维护管理等。
首先主要考虑的是系统功能软件,在具体设计的环节上,是不是能够较好的满足各类用户的基本功能需求,如果不能较好的满足用户需求,那么这个系统的存在是没有价值的。软件系统的非功能性求分析,从7个方面展开,一个是性能分析,针对系统;一个是安全分析,针对系统,一个是完整度分析,针对系统,一个是可维护分析,针对系统,一个是可扩展性分析,针对系统,一个是适应业务的性能分析。面对个性化课程推荐系统存在的性能、安全、扩展、完整度等7个方面性能综合比对分析后发现,需要相应的非功能性需求分析。
安全性对每一个系统来说都是非常重要的。安全性很好的系统可以保护企业的信息和用户的信息不被窃取。提高系统的安全性不仅是对用户的负责,更是对学校的负责。尤其针对于个性化课程推荐系统来说,必须要有很好的安全性来保障整个系统。
系统具有对使用者有权限控制,针对角色的不通限制使用者的权限,以此来确保系统的安全性。
数据库中的数据是从外界输入的,当数据的输入时,由于种种原因,输入的数据会无效,或者是脏数据。因此,怎样保证输入的数据符合规定,成为了数据库系统,尤其是多用户的关系数据库系统首要关注的问题。
因此,在写入数据库时,要保证数据完整性、正确性和一致性。
对系统的数据流进行分析,系统的使用者分为二类,一般用户,管理员。系统主要对界面信息传送,登录信息的验证,注册信息的接收,用户各种操作的响应做处理。
系统顶层数据流图如下图所示。

图3-2 顶层数据流图
要判断用户是是什么身份,是根据登录的数据来判断后,跳转到对应的功能界面。在系统的内部用户就可以对数据进行操作,数据库中心就可以接收到系统传输的有效数据流来对数据sql语句进行对应操作。
系统底层数据流图如下图所示。

图3-3 底层数据流图
系统可以分为前台和后台两部分,每一种操作后系统都返回操作结果。前台和后台的数据连接主要通过数据库,既分别对数据库做不同的操作。
本个性化课程推荐系统的架构设计主要分为可以3层,主要有Web层,业务层,Model层。其中web层还包括View层和Controller层,Model层包括元数据扩展层和数据访问层。
系统架构如下图所示。
MVVM 就是将其中的View 的状态和行为抽象化,让我们将视图 UI 和业务逻辑分开。当然这些事 ViewModel 已经帮我们做了,它可以取出 Model 的数据同时帮忙处理 View 中由于需要展示内容而涉及的业务逻辑。它强制性的把应用程序的输入、输出和处理全部分开,将其分为三个核心部分,这三个部分分别有不同的功能。

图4-1系统架构图
视图层视图是指被用户所看到的并且能够与之进行交互的界面。视图可以向用户展示相关的数据,并接收用户输入的数据,但对用户数据不进行任何实际业务操作处理。
模型层通过控制层来处理视图层传递的数据,同一个模型可以给不同的视图提供数据,也可以被不同的视图重复使用。由于 Model 的主要内容是数据、方法和行为,其也是 MVVM 中逻辑最为复杂,代码量最多的部分,其中包含了许多应用中需要用到的业务逻辑,因此模型层的开发也变得尤为重要,后期一般不会对模型层进行大规模改动,也是 MVVM最稳定的部分。
控制层主要负责视图层和模型层之间的数据传输和处理请求操作。当用户通过视图发送数据和请求时,控制层可以接收请求和数据并决定调用哪些模型、通过模型的哪些操来处理数据和请求,处理完成后,控制层再将数据返回给相应的视图。
个性化课程推荐系统总体分为前台用户(学生、老师)模块和后台管理员模块。
两个模块表现上是分别独立存在,但是访问的数据库是一样的。每一个模块的功能都是根据先前完成的需求分析,并查阅相关资料后整理制作的。
综上所述,系统功能结构图如下图所示。

图4-2 系统功能结构图
登录模块:登录模块是进入系统的入口,所有用户必须登录后才能访问系统。登录需要输入用户名和密码,如果多次尝试登录需要输入验证码。登录时需要选择用户的角色,是一般用户还是管理员登录等。登录成功后,会通过数据库获取用户的权限,并跳转至用户的主页面。
课程信息数据模块:可分为课程信息数据浏览、课程信息数据检索、课程信息数据维护三个模块,管理员对课程信息数据有维护的权限,发布新的课程信息数据、更新已有的课程信息数据等。
从前面可以分析到数据库中最重要的是功能是:课程信息,学生、老师信息,课程学习信息,同时存在课程分类和学习论坛。分析可以得到如下数据描述:
平台用户:用于记录用户的各种信息,包括姓名、性别、手机、邮箱、专业、照片等数据项。
管理员:记录管理员的登录信息。包括用户名,密码,权限等数据项。
课程资讯:存储课程资讯信息。
课程信息:存储系统上传的课程信息。
课程学习:存储课程学习信息。
根据前面的数据流程图,结合系统的功能模块设计,设计出符合系统的各信息实体。
系统ER图如下图所示。

图4-3 系统ER图
个性化课程推荐系统所拥有的数据表有以下:课程信息表,课程学习表,课程资讯表,学习论坛表,课程分类表等。
由于数据表较多,只展示系统主要数据表,如下表所示。
| 名称 | 类型 | 长度 | 不是null | 主键 | 注释 |
| teacher_user_id | int | 11 | 是 | 是 | 教师用户ID |
| full_name | varchar | 64 | 否 | 否 | 姓名 |
| gender | varchar | 64 | 否 | 否 | 性别 |
| faculty | varchar | 64 | 否 | 否 | 院系 |
| examine_state | varchar | 16 | 是 | 否 | 审核状态 |
| recommend | int | 11 | 是 | 否 | 智能推荐 |
| user_id | int | 11 | 是 | 否 | 用户ID |
| create_time | datetime | 0 | 是 | 否 | 创建时间 |
| update_time | timestamp | 0 | 是 | 否 | 更新时间 |
| 名称 | 类型 | 长度 | 不是null | 主键 | 注释 |
| student_user_id | int | 11 | 是 | 是 | 学生用户ID |
| full_name | varchar | 64 | 否 | 否 | 姓名 |
| gender | varchar | 64 | 否 | 否 | 性别 |
| major | varchar | 64 | 否 | 否 | 专业 |
| faculty | varchar | 64 | 否 | 否 | 院系 |
| examine_state | varchar | 16 | 是 | 否 | 审核状态 |
| recommend | int | 11 | 是 | 否 | 智能推荐 |
| user_id | int | 11 | 是 | 否 | 用户ID |
| create_time | datetime | 0 | 是 | 否 | 创建时间 |
| update_time | timestamp | 0 | 是 | 否 | 更新时间 |
| 名称 | 类型 | 长度 | 不是null | 主键 | 注释 |
| course_learning_id | int | 11 | 是 | 是 | 课程学习ID |
| student | int | 11 | 否 | 否 | 学生 |
| course_name | varchar | 64 | 否 | 否 | 课程名称 |
| course_type | varchar | 64 | 否 | 否 | 课程类型 |
| remarks | varchar | 64 | 否 | 否 | 备注 |
| course_cover | varchar | 255 | 否 | 否 | 课程封面 |
| course_attachment | varchar | 255 | 否 | 否 | 课程附件 |
| course_introduction | text | 0 | 否 | 否 | 课程介绍 |
| recommend | int | 11 | 是 | 否 | 智能推荐 |
| create_time | datetime | 0 | 是 | 否 | 创建时间 |
| update_time | timestamp | 0 | 是 | 否 | 更新时间 |
| 名称 | 类型 | 长度 | 不是null | 主键 | 注释 |
| course_information_id | int | 11 | 是 | 是 | 课程信息ID |
| teacher | int | 11 | 否 | 否 | 教师 |
| course_name | varchar | 64 | 否 | 否 | 课程名称 |
| course_type | varchar | 64 | 否 | 否 | 课程类型 |
| remarks | varchar | 64 | 否 | 否 | 备注 |
| course_cover | varchar | 255 | 否 | 否 | 课程封面 |
| course_attachment | varchar | 255 | 否 | 否 | 课程附件 |
| course_introduction | text | 0 | 否 | 否 | 课程介绍 |
| hits | int | 11 | 是 | 否 | 点击数 |
| praise_len | int | 11 | 是 | 否 | 点赞数 |
| recommend | int | 11 | 是 | 否 | 智能推荐 |
| create_time | datetime | 0 | 是 | 否 | 创建时间 |
| update_time | timestamp | 0 | 是 | 否 | 更新时间 |
| 名称 | 类型 | 长度 | 不是null | 主键 | 注释 |
| course_classification_id | int | 11 | 是 | 是 | 课程分类ID |
| course_type | varchar | 64 | 否 | 否 | 课程类型 |
| recommend | int | 11 | 是 | 否 | 智能推荐 |
| create_time | datetime | 0 | 是 | 否 | 创建时间 |
| update_time | timestamp | 0 | 是 | 否 | 更新时间 |
| 名称 | 类型 | 长度 | 不是null | 主键 | 注释 |
| forum_id | mediumint | 8 | 是 | 是 | 论坛id |
| display | smallint | 5 | 是 | 否 | 排序 |
| user_id | mediumint | 8 | 是 | 否 | 用户ID |
| nickname | varchar | 16 | 否 | 否 | 昵称 |
| praise_len | int | 10 | 否 | 否 | 点赞数 |
| hits | int | 10 | 是 | 否 | 访问数 |
| title | varchar | 125 | 是 | 否 | 标题 |
| keywords | varchar | 125 | 否 | 否 | 关键词 |
| description | varchar | 255 | 否 | 否 | 描述 |
| url | varchar | 255 | 否 | 否 | 来源地址 |
| tag | varchar | 255 | 否 | 否 | 标签 |
| img | text | 0 | 否 | 否 | 封面图 |
| content | longtext | 0 | 否 | 否 | 正文 |
| create_time | timestamp | 0 | 是 | 否 | 创建时间: |
| update_time | timestamp | 0 | 是 | 否 | 更新时间: |
| avatar | varchar | 255 | 否 | 否 | 发帖人头像: |
| type | varchar | 64 | 是 | 否 | 论坛分类 |
| 名称 | 类型 | 长度 | 不是null | 主键 | 注释 |
| comment_id | int | 11 | 是 | 是 | 评论ID: |
| user_id | int | 11 | 是 | 否 | 评论人ID: |
| reply_to_id | int | 11 | 是 | 否 | 回复评论ID |
| content | longtext | 0 | 否 | 否 | 内容: |
| nickname | varchar | 255 | 否 | 否 | 昵称: |
| avatar | varchar | 255 | 否 | 否 | 头像地址 |
| create_time | timestamp | 0 | 是 | 否 | 创建时间: |
| update_time | timestamp | 0 | 是 | 否 | 更新时间: |
| source_table | varchar | 255 | 否 | 否 | 来源表: |
| source_field | varchar | 255 | 否 | 否 | 来源字段: |
| source_id | int | 10 | 是 | 否 | 来源ID: |
用户在填写数据的时候必须与注册页面上的验证相匹配否则会注册失败,注册页面的表单验证是通过验证的,用户名的长度必须在6到18之间,邮箱必须带有@符号,密码和密码确认必须相同,你输入的密码,系统会根据你输入密码的强度给出指定的值,电话号码和身份证号码必须要求输入格式与生活相符合,当你前台验证通过的时候你点击注册,表单会将你输入的值通过name值传递给后台并保存到数据库中。
用户注册流程图如下图所示。

图5-1用户注册流程图
用户注册界面如下图所示。

图5-4用户注册界面
用户注册逻辑代码如下:
* 注册
* @return
*/
@PostMapping("register")
public Map<String, Object> signUp(HttpServletRequest request) throws IOException {
// 查询用户
Map<String, String> query = new HashMap<>();
Map<String,Object> map = service.readBody(request.getReader());
query.put("username",String.valueOf(map.get("username")));
List list = service.selectBaseList(service.select(query, new HashMap<>()));
if (list.size()>0){
return error(30000, "用户已存在");
}
map.put("password",service.encryption(String.valueOf(map.get("password"))));
service.insert(map);
return success(1);
}
public Map<String,Object> readBody(BufferedReader reader){
BufferedReader br = null;
StringBuilder sb = new StringBuilder("");
try{
br = reader;
String str;
while ((str = br.readLine()) != null){
sb.append(str);
}
br.close();
String json = sb.toString();
return JSONObject.parseObject(json, Map.class);
}catch (IOException e){
e.printStackTrace();
}finally{
if (null != br){
try{
br.close();
}catch (IOException e){
e.printStackTrace();
}
}
}
return null;
}
public void insert(Map<String,Object> body){
E entity = JSON.parseObject(JSON.toJSONString(body),eClass);
baseMapper.insert(entity);
log.info("[{}] - 插入操作:{}",entity);
}
主要由两部分组成,登录前的登录界面以及登录后的用户功能界面。登录界面,要求用户输入用户名和密码,当用户名和密码其中一个输入为空时,给出提示“用户名,密码不能为空”。获取用户名和密码后到数据库中查找,如果用户名存在,以及对应的密码正确,则登录成功,否则登录失败。登录失败后给出提示,并把焦点停在文本框中。登录成功后将该次会话的全局变量username设置为用户名。登录成功后进入会员的功能模块,主要有会员基本信息修改,已经发布考试信息管理,发布信息,和退出功能。退出功能是清除全局变量username的值,并跳回到首页。
登录流程图如下图所示。

图5-2登录流程图
用户登录界面如下图所示。

图5-4用户登录界面
用户登录的逻辑代码如下所示。
* 登录
* @param data
* @param httpServletRequest
* @return
*/
@PostMapping("login")
public Map<String, Object> login(@RequestBody Map<String, String> data, HttpServletRequest httpServletRequest) {
log.info("[执行登录接口]");
String username = data.get("username");
String email = data.get("email");
String phone = data.get("phone");
String password = data.get("password");
List resultList = null;
QueryWrapper wrapper = new QueryWrapper<User>();
Map<String, String> map = new HashMap<>();
if(username != null && "".equals(username) == false){
map.put("username", username);
resultList = service.selectBaseList(service.select(map, new HashMap<>()));
}
else if(email != null && "".equals(email) == false){
map.put("email", email);
resultList = service.selectBaseList(service.select(map, new HashMap<>()));
}
else if(phone != null && "".equals(phone) == false){
map.put("phone", phone);
resultList = service.selectBaseList(service.select(map, new HashMap<>()));
}else{
return error(30000, "账号或密码不能为空");
}
if (resultList == null || password == null) {
return error(30000, "账号或密码不能为空");
}
//判断是否有这个用户
if (resultList.size()<=0){
return error(30000,"用户不存在");
}
User byUsername = (User) resultList.get(0);
Map<String, String> groupMap = new HashMap<>();
groupMap.put("name",byUsername.getUserGroup());
List groupList = userGroupService.selectBaseList(userGroupService.select(groupMap, new HashMap<>()));
if (groupList.size()<1){
return error(30000,"用户组不存在");
}
UserGroup userGroup = (UserGroup) groupList.get(0);
//查询用户审核状态
if (!StringUtils.isEmpty(userGroup.getSourceTable())){
String res = service.selectExamineState(userGroup.getSourceTable(),byUsername.getUserId());
if (res==null){
return error(30000,"用户不存在");
}
if (!res.equals("已通过")){
return error(30000,"该用户审核未通过");
}
}
//查询用户状态
if (byUsername.getState()!=1){
return error(30000,"用户非可用状态,不能登录");
}
String md5password = service.encryption(password);
if (byUsername.getPassword().equals(md5password)) {
// 存储Token到数据库
AccessToken accessToken = new AccessToken();
accessToken.setToken(UUID.randomUUID().toString().replaceAll("-", ""));
accessToken.setUser_id(byUsername.getUserId());
tokenService.save(accessToken);
// 返回用户信息
JSONObject user = JSONObject.parseObject(JSONObject.toJSONString(byUsername));
user.put("token", accessToken.getToken());
JSONObject ret = new JSONObject();
ret.put("obj",user);
return success(ret);
} else {
return error(30000, "账号或密码不正确");
}
}
public String select(Map<String,String> query,Map<String,String> config){
StringBuffer sql = new StringBuffer("select ");
sql.append(config.get(FindConfig.FIELD) == null || "".equals(config.get(FindConfig.FIELD)) ? "*" : config.get(FindConfig.FIELD)).append(" ");
sql.append("from ").append("`").append(table).append("`").append(toWhereSql(query, "0".equals(config.get(FindConfig.LIKE))));
if (config.get(FindConfig.GROUP_BY) != null && !"".equals(config.get(FindConfig.GROUP_BY))){
sql.append("group by ").append(config.get(FindConfig.GROUP_BY)).append(" ");
}
if (config.get(FindConfig.ORDER_BY) != null && !"".equals(config.get(FindConfig.ORDER_BY))){
sql.append("order by ").append(config.get(FindConfig.ORDER_BY)).append(" ");
}
if (config.get(FindConfig.PAGE) != null && !"".equals(config.get(FindConfig.PAGE))){
int page = config.get(FindConfig.PAGE) != null && !"".equals(config.get(FindConfig.PAGE)) ? Integer.parseInt(config.get(FindConfig.PAGE)) : 1;
int limit = config.get(FindConfig.SIZE) != null && !"".equals(config.get(FindConfig.SIZE)) ? Integer.parseInt(config.get(FindConfig.SIZE)) : 10;
sql.append(" limit ").append( (page-1)*limit ).append(" , ").append(limit);
}
log.info("[{}] - 查询操作,sql: {}",table,sql);
return sql.toString();
}
public List selectBaseList(String select) {
List<Map<String,Object>> mapList = baseMapper.selectBaseList(select);
List<E> list = new ArrayList<>();
for (Map<String,Object> map:mapList) {
list.add(JSON.parseObject(JSON.toJSONString(map),eClass));
}
return list;
}
用户登录/注册成功之后可以修改自己的基本信息。修改页面的表单中每一个input的name值都要与实体类中的参数相匹配,在用户点击修改页面的时候,如果改后用户名与数据库里面重复了,页面会提示该用户名已经存在了,否则通过Id来查询用户,并将用户的信息修改为表单提交的数据。
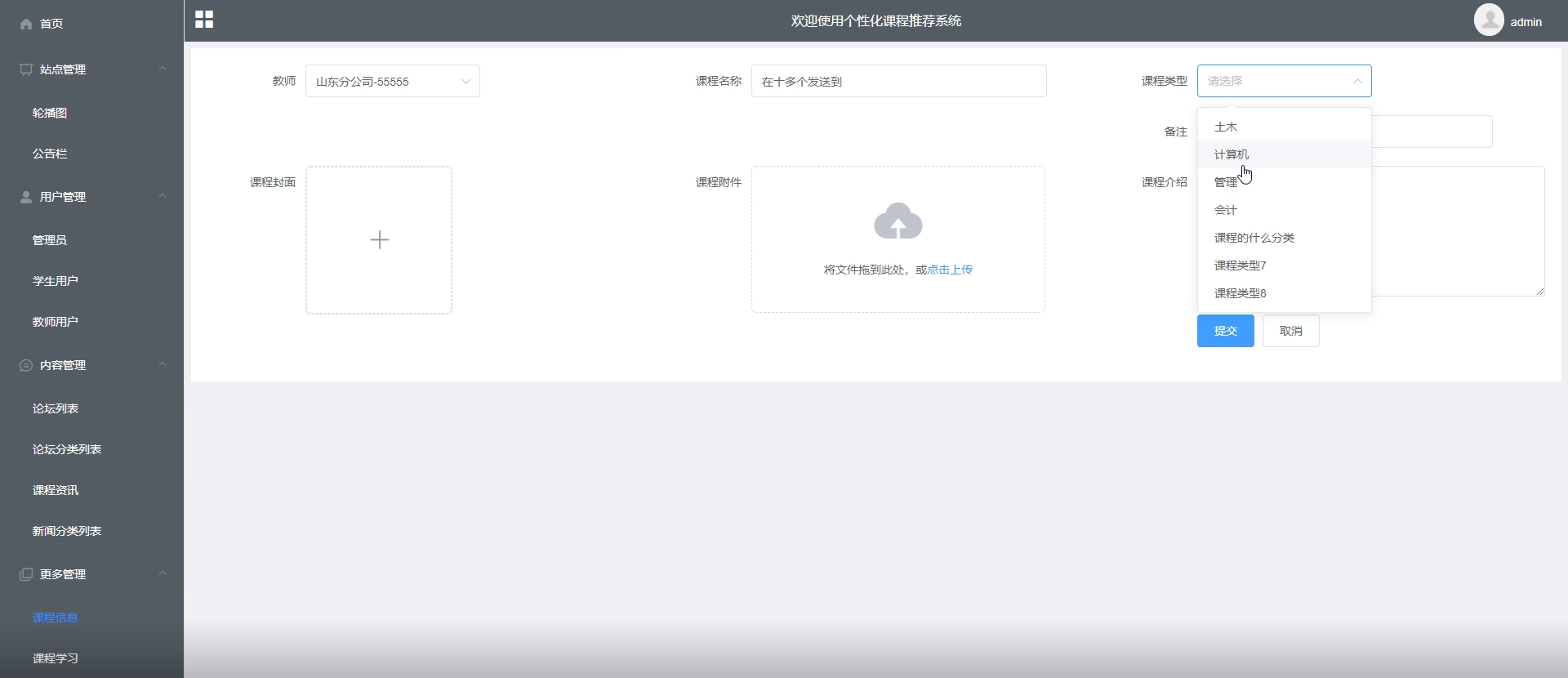
如果课程信息需要修改,管理员可以通过课程名称来查询课程信息,查询课程信息是通过ajax技术来进行查询的,需要传递课程名称、类型等参数然后在返回到该页面中,可以选中要修改或删除的那条信息,如果选中了超过一条数据,页面会挑一个窗口提醒只能选择一条数,如果没有选中数据会挑一个窗口题型必须选择一条数据。当选择确认修改的时候,后台会根据传过来的id到数据库查询,并将结果返回到修改页面中,可以在修改页面中修改刚刚选中的信息当点击确认的时候from表单会将修改的数据提交到后台并保存到数据库中,就是说如果提交的数据库中存在就修改,否则就保存。
课程信息展示界面如下图所示。

图5-5课程信息展示界面
课程信息的逻辑代码如下:
@PostMapping("/add")
@Transactional
public Map<String, Object> add(HttpServletRequest request) throws IOException {
service.insert(service.readBody(request.getReader()));
return success(1);
}
@Transactional
public Map<String, Object> addMap(Map<String,Object> map){
service.insert(map);
return success(1);
}
public Map<String,Object> readBody(BufferedReader reader){
BufferedReader br = null;
StringBuilder sb = new StringBuilder("");
try{
br = reader;
String str;
while ((str = br.readLine()) != null){
sb.append(str);
}
br.close();
String json = sb.toString();
return JSONObject.parseObject(json, Map.class);
}catch (IOException e){
e.printStackTrace();
}finally{
if (null != br){
try{
br.close();
}catch (IOException e){
e.printStackTrace();
}
}
}
return null;
}
public void insert(Map<String,Object> body){
StringBuffer sql = new StringBuffer("INSERT INTO ");
sql.append("`").append(table).append("`").append(" (");
for (Map.Entry<String,Object> entry:body.entrySet()){
sql.append("`"+humpToLine(entry.getKey())+"`").append(",");
}
sql.deleteCharAt(sql.length()-1);
sql.append(") VALUES (");
for (Map.Entry<String,Object> entry:body.entrySet()){
Object value = entry.getValue();
if (value instanceof String){
sql.append("'").append(entry.getValue()).append("'").append(",");
}else {
sql.append(entry.getValue()).append(",");
}
}
sql.deleteCharAt(sql.length() - 1);
sql.append(")");
log.info("[{}] - 插入操作:{}",table,sql);
Query query = runCountSql(sql.toString());
query.executeUpdate();
}
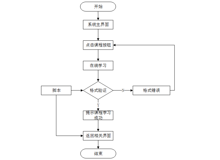
课程学习功能整体流程:用户浏览课程信息进行学习时,同时会显示课程的状态,系统会在其显示详细信息的页面时便会判断课程的状态,若课程状态为可选,则会显示课程学习的链接按钮。在用户点击课程学习按钮时,会先通过拦截器判断用户是否登录,若未登录,会跳转至登录页面,提示用户先登录,若为登录用户就会跳转至在线课程信息的页面,点击课程学习,成功之后进行学习。
课程学习流程图如下图所示。

图5-6课程学习流程图
课程学习界面如下图所示。

图5-7课程学习界面
课程学习界面逻辑代码如下:
@RequestMapping(value = {"/avg_group", "/avg"})
public Map<String, Object> avg(HttpServletRequest request) {
Query count = service.avg(service.readQuery(request), service.readConfig(request));
return success(count.getResultList());
}
此页面的关键是编写课程分类,包括类型、创建时间等。单击提交按钮以完成信息的添加。如果未写入完整的课程类型信息,例如,如果未写入类型,系统将给出相应的错误提示,并且无法成功输入。数据以概念的形式以onsubmit =“return checkForm()”的形式写入以进行检查,checkForm()函数是一种用于写入数据的不同类型的校对方法,是不是为空也是经过form表单中的onsubmit=”return checkForm()来检查。
管理员点击左侧菜单“课程分类理”,页面跳转到课程分类理外观,调用后台测试查询。并将信息密封到数据集合List,绑定到请求对象,然后页面跳转到相应的界面,显示出分类信息,单击删除按钮完成分类信息的删除。
课程分类添加流程图如下图所示。

图5-8课程分类添加流程图
课程添加界面如下图所示。

图5-9课程添加界面
课程分类管理界面如下图所示。

图5-10课程分类管理界面
课程分类管理界面逻辑代码如下:
public Map<String, Object> getList(HttpServletRequest request) {
Map<String, Object> map = service.selectToPage(service.readQuery(request), service.readConfig(request));
return success(map);
}
根据需求,需要对学生进行添加、删除或修改详情信息。删除或修改学生时,系统根据学生的状态判定为可删除状态下,才会给出删除和修改链接,点击删除链接按钮时,请求到达后台,还会先查询学生状态再次做出判定能否删除。点击修改链接按钮时,会跳转到修改信息的页面,重新填写好数据后,数据提交到后台会对数据库中相应的记录做出修改。
添加学生时,会给出数据填写的页面,该页面根据填写好的学生编号同样会事先发送Ajax请求查询编号是否已存在,数据填写好之后提交到后台,会调用相关服务在数据库中插入记录。
学生管理界面效果如下图所示。

图5-11学生管理界面
学生管理界面关键代码如下:
@RequestMapping("auth")
public class AuthController extends BaseController<Auth, AuthService> {
/**
* 服务对象
*/
@Autowired
public AuthController(AuthService service) {
setService(service);
对任何系统而言,测试都是必不可少的环节,测试可以发现系统存在的很多问题,所有的软件上线之前,都应该进行充足的测试之后才能保证上线后不会Bug频发,或者是功能不满足需求等问题的发生。下面分别从单元测试,功能测试和用例测试来对系统进行测试以保证系统的稳定性和可靠性。
下表是课程信息管理功能的测试用例,检测了课程信息管理中对课程信息信息的增加,删除,修改,查询操作是否成功运行。观察系统的响应情况,得出该功能也达到了设计目标,系统运行正确。
前置条件;用户登录系统。
表6-1 课程信息管理的测试用例
| 功能描述 | 用于课程信息管理 | |
| 测试目的 | 检测课程信息管理时的各种操作的运行情况 | |
| 测试数据以及操作 | 预期结果 | 实际结果 |
| 点击添加课程信息,必填项合法输入,点击保存 | 提示添加成功 | 与预期结果一致 |
| 点击添加课程信息,必填项输入不合法,点击保存 | 提示必填项不能为空 | 与预期结果一致 |
| 点击修改课程信息,必填项修改为空,点击保存 | 提示必填项不能为空 | 与预期结果一致 |
| 点击修改课程信息,必填项输入不合法,点击保存 | 提示必填项不能为空 | 与预期结果一致 |
| 点击删除课程信息,选择课程信息删除 | 提示删除成功 | 与预期结果一致 |
| 点击搜索课程信息,输入存在的课程信息名 | 查找出课程信息 | 与预期结果一致 |
| 点击搜索课程信息,输入不存在的课程信息名 | 不显示课程信息 | 与预期结果一致 |
下表是课程学习管理功能的测试用例,检测了课程学习管理中对课程学习信息的增加,删除,修改,查询操作是否成功运行。观察系统的响应情况,得出该功能也达到了设计目标,系统运行正确。
前置条件;用户登录系统。
表6-2 课程学习管理的测试用例
| 功能描述 | 用于课程学习管理 | |
| 测试目的 | 检测课程学习管理时的各种操作的运行情况 | |
| 测试数据以及操作 | 预期结果 | 实际结果 |
| 点击添加课程学习,必填项合法输入,点击保存 | 提示添加成功 | 与预期结果一致 |
| 点击添加课程学习,必填项输入不合法,点击保存 | 提示必填项不能为空 | 与预期结果一致 |
| 点击修改课程学习,必填项修改为空,点击保存 | 提示必填项不能为空 | 与预期结果一致 |
| 点击修改课程学习,必填项输入不合法,点击保存 | 提示必填项不能为空 | 与预期结果一致 |
| 点击删除课程学习,选择课程学习删除 | 提示删除成功 | 与预期结果一致 |
| 点击搜索课程学习,输入存在的课程学习名 | 查找出课程学习 | 与预期结果一致 |
| 点击搜索课程学习,输入不存在的课程学习名 | 不显示课程学习 | 与预期结果一致 |
下表是课程资讯管理功能的测试用例,检测了课程资讯管理中分类列表的操作是否成功运行。观察系统的响应情况,得出该功能也达到了设计目标,系统运行正确。
前置条件;用户登录系统。
表6-3 课程资讯管理的测试用例
| 功能描述 | 用于课程资讯管理 | |
| 测试目的 | 检测课程资讯管理时各种操作的情况 | |
| 测试数据以及操作 | 预期结果 | 实际结果 |
| 未选择分类,点击提交 | 提示请选择分类 | 与预期结果一致 |
| 未选择列表,点击提交 | 提示请选择列表 | 与预期结果一致 |
使用阿里云PTS(Performance Testing Service)性能测试服务对线上系统进行压力测试。线上服务器环境为:1核心CPU,1G内存,1Mbps公网带宽,Centos7.0操作系统。
压测过程中使用了2台并发机器,每台机器20个用户并发,对系统主页,登录,数据查询和数据维护等模块进行并发访问,测试结果是有40个用户并发时,数据管理相关页面的响应时间甚至达到了7s,通过查看服务器出网流量发现已经达到1381kb/s,可以看出服务器的带宽已经达到峰值,如果系统使用5Mbps的带宽,系统的响应时间和TPS将会大大增加。在整个测试的过程中,CPU的使用率占用仅8%,也提现出带宽瓶颈对系统的影响非常严重。
随着计算机互联网技术的迅猛发展,各行各业都已经实现采用计算机相关技术对日益放大的数据进行管理。该课题是为个性化课程推荐为核心展开的。
本研究针对个性化课程推荐系统需求建模,数据建模及过程建模分析设计并实现课程考试系统的过程。给出系统应用架构并分析优劣势,通过功能分解图,系统组件图描述功能需求。设计建立了数据库,给出系统关键数据结构的定义。通过类关系图描述组件间的协作关系,给出各个类的定义方法。通过描述每一个类的字段,属性及方法实现平台的前后端代码。最终给出系统集成整合方法,完成个性化课程推荐系统的设计与实现。系统投入运行时,各功能均运行正常。系统的每个界面的操作符合常规逻辑,对使用者来说操作简单,界面友好。整个系统的各个功能设计合理,体现了人性化。
但是由于自己在系统开发过程中对一些用到的相关知识和技术掌握不够牢固,再加上自身开发经验欠缺,因此系统在有些方面的功能还不够完善,考虑的不够全面,因此整个系统还有待日后逐步完善。
参考文献
[1]苏卫强. 基于Sakai的网络个性化课程推荐系统的设计与实现[D].厦门大学,2020.
[2]王敏. 项目管理在高职院校精品课程建设中的应用[D].青岛大学,2020.
[3]张自辉. 基于spring MVC框架下的个性化课程推荐系统设计与实现[D].湖南师范大学,2020.
[4]张倩淑. 基于WEB的精品课程申报平台设计与实现[D].山东大学,2019.
[5]秦莹. 小学个性化课程推荐系统的设计与实现[D].东北大学,2019.
[6]李贺. 北京现代音乐学院个性化课程推荐系统的设计与实现[D].山东大学,2019.
[7]孙家旭. 基于WAP模式的研究生课程管理软件设计[D].大连理工大学,2019.
[8]刘忠德.以精品课程建设为目标,构建科学的课程管理平台[J].考试周刊,2019(84):155-156.
[9]罗美淑. 高校精品课程网络管理平台的设计与实现[D].电子科技大学,2019.
[10]熊威,朱新莲.数字化个性化课程推荐系统的设计与实现[J].信息通信,2019(08):129.
[11]李婷. 基于JSP个性化课程推荐系统的设计与实现[D].厦门大学,2018.
[12]刘泽华. 精品课程学习与资源管理平台设计与实现[D].电子科技大学,2018.
[13]李萍,袁芳.个性化课程推荐系统的数据库及操作组件的设计[J].电脑编程技巧与维护,2018(22):148-150.
[14]祝小兰.基于MySQL和JSP的精品课程开发与管理系统的设计[J].信息与电脑(理论版),2018(16):52-53.
[15]Kemal Emre Özen,Kübra Erdoğan,Burhan Yarar,Gizem Çizmeci,Gonca Ay Keselik,Ferhan Elmalı,Mehmet Ali Malas. The practical examination types (spot test and slide test) of gross anatomy course in faculty of medicine: a simultaneous evaluation of the aspect of student success[J]. Surgical and Radiologic Anatomy,2021,43(4):
致谢
本次设计历时3个月。在这个毕业设计中,它离不开指导教师的指导,使事情基本顺利。指导老师无论是在毕业设计历经中,还是在论文做完中都给了了我特别大的助益。另1个方面,教师认真负责的工作姿态,谨慎的教学精神厚重的理论水准都使我获益匪浅。他勤恳谨慎的教学育人学习姿态也给我留下了特别特别深的感觉。我从老师那里学到了很多东西。在理论和实践中,我的技能得到了特别大的提高。在此,特向教师表示由衷的感激。
经过对该毕业设计的全部研究和开发,我的系统研发经历了从需求分析到实现详细功能,再到最终测试和维护的特殊进展。让我对系统研发有了更深层次的认识。如今我的动手本领单独处理疑惑的本领也获取到了特别大的演练学习增多,这是这次毕业设计最好的收获。
最后,在整个系统开发过程中,我周围的同学和朋友给了我很多意见,所以我很快就确认了系统的商业思想。在次,我由衷的向他们表示感激。
点赞+收藏+关注 →私信领取本源代码、数据库
关注博主下篇更精彩
一键三连!!!
一键三连!!!
一键三连!!!
感谢一键三连!!!

被折叠的 条评论
为什么被折叠?



