摘 要
随着高校学生宿舍管理的不断发展,宿舍的日常维护和管理工作逐渐成为提升学生生活质量、保证校园设施正常运行的重要部分。传统的宿舍管理方式,主要依靠人工操作,存在效率低、管理滞后、信息传递不畅等问题,无法满足现代高校日益增长的管理需求。因此,设计一套高效、便捷的宿舍保修管理系统,显得尤为重要。
本文设计并实现了一个高校宿舍保修管理系统,系统根据用户角色分为管理员与学生用户,提供不同的功能模块。管理员可以对宿舍信息、报修信息、物资管理等进行有效管理,实现宿舍日常维护工作的高效处理。学生用户则可以查询宿舍信息、查看报修记录,并进行评论、点赞等互动操作,方便学生及时了解宿舍情况并参与管理。该系统通过合理设计,优化了宿舍管理流程,提高了工作效率,同时增强了用户的参与感和互动性。
系统的设计不仅注重功能的全面性,还强调操作的便捷性和界面的友好性。通过采用现代化的技术手段,系统有效提升了宿舍管理的效率和透明度,为高校宿舍管理提供了一个新的解决方案。同时,也为学生提供了一个方便的报修与信息查询平台,促进了宿舍环境的持续改善。
关键词:SpringBoot框架;高校宿舍保修管理系统;MySQL; Vue
With the continuous development of college student dormitory management, daily maintenance and management of dormitories have gradually become an important part of improving students' quality of life and ensuring the normal operation of campus facilities. The traditional dormitory management method mainly relies on manual operation, which has problems such as low efficiency, lagging management, and poor information transmission, and cannot meet the growing management needs of modern universities. Therefore, designing an efficient and convenient dormitory warranty management system is particularly important.
This article designs and implements a university dormitory warranty management system, which is divided into administrator and student users based on user roles, and provides different functional modules. Administrators can effectively manage dormitory information, repair information, material management, etc., achieving efficient processing of daily dormitory maintenance work. Student users can query dormitory information, view repair records, and perform interactive operations such as commenting and liking, making it convenient for students to timely understand the dormitory situation and participate in management. The system has optimized the dormitory management process through reasonable design, improved work efficiency, and enhanced user participation and interaction.
The design of the system not only emphasizes the comprehensiveness of functions, but also emphasizes the convenience of operation and the friendliness of the interface. By adopting modern technological means, the system has effectively improved the efficiency and transparency of dormitory management, providing a new solution for university dormitory management. At the same time, it also provides students with a convenient platform for reporting and information inquiry, promoting the continuous improvement of dormitory environment.
Keywords: SpringBoot framework; University Dormitory Warranty Management System; MySQL; Vue
目 录
随着高校规模的不断扩大和学生人数的增多,宿舍管理面临着日益复杂的挑战。传统的人工管理模式已经无法满足高效、精确、实时的管理需求,尤其在宿舍设施的维护和保修方面,存在着信息传递不畅、处理滞后等问题,影响了学生的住宿体验和学校的管理效率。因此,开发一套智能化、信息化的宿舍保修管理系统显得尤为必要。通过信息化手段,能够实现对宿舍信息、报修信息、物资管理等的实时监控与管理,从而提高管理效率、减少人为错误,同时提升学生的满意度和学校的整体服务水平。
本研究的意义在于通过设计和实现高校宿舍保修管理系统,探索信息化技术在高校宿舍管理中的应用,以提升管理效率和服务质量。该系统能够实现宿舍信息、报修信息、物资管理等模块的数字化处理,简化传统人工操作流程,减少人为错误,进而提高管理精度和工作效率。通过为学生提供便捷的报修平台,系统使学生能够随时提交报修申请,并实时跟踪处理进度,显著缩短了维修时间,改善了学生的住宿体验。系统还对物资管理和库存调配进行了优化,避免了资源浪费,提升了宿舍管理的智能化水平。总的来说,该系统为高校宿舍管理提供了一种新的高效解决方案,有助于推动管理模式的现代化,同时提升了服务质量和学生满意度。
随着信息技术的快速发展,国内外在宿舍管理方面的研究逐渐向数字化、智能化转型,尤其是在宿舍保修管理领域,相关系统和平台的设计与应用日益增多。国内外的研究和实践主要集中在宿舍管理系统的建设、信息化技术的应用、物资管理和报修流程的优化等方面。
在国外,许多高校已经实现了宿舍管理系统的数字化应用。例如,美国和欧洲的一些高校通过开发集成化的宿舍管理平台,涵盖了宿舍分配、设施管理、报修处理等多项功能。这些系统通常通过移动端和后台管理系统相结合的方式,提供实时报修、设施维护的自动化提醒和数据分析功能,极大提高了管理效率和学生满意度。此外,一些高校还采用了物联网技术,将宿舍内的设施设备与智能传感器相连接,实现了对设备故障的即时监测和预警。
在国内,随着高校信息化建设的推进,宿舍管理系统逐渐得到重视。国内一些高校已经在宿舍管理中引入了智能化元素,如通过APP或微信小程序进行宿舍报修、物资管理和宿舍信息查询等操作。然而,相较于国外的成熟系统,国内的相关研究和应用仍然处于初步阶段,许多系统在功能设计、用户体验、数据集成等方面存在一定的不足。此外,国内对于物资管理、报修流程的自动化和智能化的研究相对较少,许多学校依然采用传统的人工管理方式,效率较低。
总的来说,国内外在宿舍管理信息化建设方面都取得了不同程度的进展,但仍存在一定的差距,尤其是在系统功能的全面性、智能化程度和用户体验方面。未来,随着技术的不断发展,尤其是物联网、大数据和人工智能技术的成熟,宿舍管理系统将朝着更加智能、高效的方向发展。
本论文共分为七个主要章节,具体结构如下:
1. 绪论:介绍研究背景与意义,回顾国内外研究现状,并概述论文的组织结构。
2. 相关技术介绍:详细介绍与本研究相关的技术,B/S框架、SpringBoot框架、Vue技术和MySQL数据库。
3. 需求分析:对系统的功能需求和非功能需求进行分析,明确用户和管理员的需求,并进行可行性分析,包括技术、操作和经济可行性。
4. 系统设计:涵盖系统架构设计、系统模块设计,并进行数据库的概念设计与表设计。
5. 系统实现:具体描述各个功能模块的实现过程,展示系统如何根据需求进行开发。
6. 系统测试:阐述测试的目的,分析测试结果并得出结论,以验证系统的稳定性和功能完整性。
7. 总结:总结研究的主要成果和贡献,指出存在的不足及未来的研究方向。
B/S(Browser/Server)架构是一种基于浏览器和服务器的应用架构模式。它以Web浏览器作为客户端,服务器端通过Web技术提供应用服务。客户端通过浏览器与服务器进行交互,用户无需安装专门的客户端应用程序,只需要通过互联网连接即可访问应用程序[1]。在B/S架构中,客户端主要承担用户界面的呈现和基本的输入输出功能,而核心的业务处理、数据存储等操作则由服务器端完成。这种架构的核心优势在于无需在每个客户端机器上安装或更新软件,只要用户的浏览器符合要求,就可以使用系统。
B/S(Browser/Server)架构是一种网络架构模型,其主要特点是客户端通过浏览器与服务器进行通信,所有的业务逻辑和数据处理都在服务器端完成,客户端仅负责展示数据[2]。B/S架构本质上是一种客户端-服务器模式的变体,它通过将传统的C/S(Client/Server)架构中的客户端功能移到浏览器中,简化了客户端的开发和维护工作。在B/S架构中,用户通过浏览器发送请求,浏览器负责展示从服务器获取的数据,服务器则处理请求并返回响应。该架构避免了安装和配置客户端软件的麻烦,也减少了对客户端硬件的依赖,适合于需要大规模部署和跨平台支持的应用系统。
B/S模式三层结构图如图2-1所示。

图2-1 B/S模式三层结构图
SpringBoot是一个用于简化Spring应用开发的开源框架,通过减少开发人员配置和依赖的复杂性,使得开发者能够快速构建基于Spring的生产级应用。SpringBoot基于Spring框架之上,提供了一种自配置的方式,使得开发者可以以最少的配置来启动和开发Spring应用[3]。它通过约定优于配置的原则,将常见的配置预设,使得开发人员能够聚焦于业务逻辑的实现,而不必过多关注繁琐的配置和环境搭建。
SpringBoot框架的核心特点之一是其自动配置功能。它能够根据项目中已存在的类和库,自动推断出开发环境的配置需求,减少了手动配置的工作量。SpringBoot还提供了嵌入式Web服务器支持(如Tomcat、Jetty等),使得应用可以以独立的Java应用形式运行,不再依赖外部的Web容器。这种特性使得SpringBoot特别适合于微服务架构的构建。SpringBoot还通过其提供的启动器(Starters)简化了常见功能的集成,例如数据库连接、消息队列、缓存、认证与授权等,从而提升了开发效率[4]。
Vue.js是一款用于构建用户界面的渐进式JavaScript框架,提供一种灵活而高效的方式来开发单页面应用(SPA)。Vue的设计理念是通过尽量简化开发过程,提供一种声明式的方式来构建用户界面[5]。Vue.js通过数据驱动的视图模型,允许开发者以声明式语法绑定数据与视图,使得应用的状态和界面表现更加简洁和可维护。它的核心思想是通过组件化开发将复杂的UI拆分为可重用的独立模块,从而提升了代码的模块化、可维护性和可扩展性。
Vue.js具备响应式数据绑定和虚拟DOM的特性。响应式数据绑定意味着当数据变化时,Vue会自动更新与之绑定的DOM元素,从而实现视图的实时更新。虚拟DOM则是Vue.js的一种优化手段,通过将对DOM的操作抽象为一个虚拟的DOM树来提高性能,减少实际DOM操作的开销[6]。Vue还提供了丰富的插件和工具,如Vue Router用于路由管理,Vuex用于状态管理,方便开发者构建复杂的前端应用。Vue的灵活性和简洁性使其成为现代Web开发中常用的前端框架之一。
MySQL是一种开源的关系型数据库管理系统(RDBMS),基于SQL(结构化查询语言)进行数据操作。作为一个被广泛使用的数据库系统,MySQL具有高度的性能、可扩展性和可靠性。MySQL使用表格结构来存储数据,每个表由多个列和行组成,数据通过SQL查询语言进行操作[7]。MySQL支持多种数据类型,如整数、浮动小数、字符串、日期等,以满足不同应用场景对数据存储的需求。在实际应用中,MySQL通常用于存储和管理结构化数据,通过索引、视图、触发器等功能提升数据查询的效率和数据的完整性。
MySQL支持ACID事务特性(原子性、一致性、隔离性、持久性),确保数据库操作的可靠性和数据的一致性。它还支持多种存储引擎,其中InnoDB是最常用的存储引擎,具备事务支持、行级锁定和外键约束等特性,适用于高并发、高可靠性的数据存储需求。MySQL可以通过主从复制、分区和分库分表等技术实现横向扩展,以应对大规模数据存储和高负载的应用需求。MySQL还具有灵活的权限管理机制,支持用户系统用户、细粒度的权限控制等,保障数据的安全性。
基于Spring Boot框架和Mybatis技术栈开发的高校宿舍保修管理系统具有很高的技术可行性。Spring Boot提供了简洁高效的开发模式和丰富的功能支持,能够在短时间内完成系统的开发与部署。Mybatis作为持久化框架,能够与各种关系型数据库无缝集成,提供灵活的SQL映射,使得系统的数据操作更加高效且易于维护。系统设计中可以利用现有的Web技术,使得用户可以通过浏览器进行操作,进一步提高了系统的普及性和可访问性。系统能够在保证高效运行的同时,处理大量数据和复杂的高校宿舍保修管理系统逻辑,因此从技术角度来看,项目实施完全可行。
高校宿舍保修管理系统在操作上具有较高的可行性。SpringBoot框架轻量且易于配置,能够简化开发过程并提高开发效率。同时,SpringBoot与数据库的结合保证了数据存储与查询的高效性,支持高并发操作。系统的前端可采用Vue.js等现代技术,确保良好的用户体验。角色权限管理能够满足不同用户的需求,确保安全性和私密性。借助SpringBoot的开发社区支持,系统的开发和维护将更加顺利,整体可行性较高。
高校宿舍保修管理系统经济上具有可行性。系统开发可利用现有Web框架和开源工具,降低开发成本。通过云平台部署,减少硬件投资,并按需扩展,控制成本。同时,自动化流程提高了效率,减少了人工成本。随着用户增加,运营成本降低,系统的经济效益和可持续发展潜力较大。
1.可用性需求
系统必须具备高可用性,以确保其在各种使用场景下能够稳定运行。为满足可用性要求,系统应当具备自恢复能力和冗余机制,避免因单点故障而导致的服务中断。具体而言,系统的部署架构应支持负载均衡和集群配置,通过多个实例的协作提高整体系统的可用性。系统应提供详尽的监控与告警机制,能够实时追踪系统运行状态,及时发现潜在问题并触发自动恢复操作或通知管理员。在用户体验方面,系统需要提供清晰的错误提示信息,并能够在发生异常时通过回滚操作或其他容错机制,保证用户的操作不受到严重影响。
2.可靠性需求
可靠性要求系统在长时间运行中保持稳定,能够有效应对各种可能的故障和压力。系统设计应支持高可用的数据库架构,采用数据库主从复制、分片等技术以实现数据的可靠存储与访问。应用层应具备容错能力,在面对硬件故障、网络中断等意外情况时,能够保持系统的正常服务或在故障恢复后迅速恢复数据和业务流程。系统应具备日志记录功能,能够全面记录操作过程和异常信息,从而为问题追踪与系统优化提供数据支持。系统的可靠性还需要通过压力测试和稳定性测试来验证,确保在大规模用户访问及高并发场景下能够正常运行,不发生崩溃或数据丢失现象。
3.安全性需求
系统的安全性需求必须得到高度重视,确保系统和用户数据的保密性、完整性和可用性。为实现数据安全,系统应采用加密技术,特别是在用户认证、敏感数据传输和存储过程中,采用SSL/TLS协议进行加密通信,确保数据在传输过程中不被窃取或篡改。系统应支持用户身份验证与授权管理,采用如OAuth、JWT等安全机制防止未授权访问。访问控制应细化到资源级别,确保不同角色的用户只能访问其权限范围内的功能。为了防止恶意攻击,系统还应加强对常见攻击方式(如SQL注入、XSS攻击、CSRF攻击等)的防护,通过输入验证、输出转义、会话管理等技术措施提高系统的安全性。系统应定期进行安全审计与漏洞扫描,及时发现并修补可能的安全漏洞,保障系统的长期安全运营。
功能需求分析是对系统所需功能进行详细描述的过程,明确系统的目标、功能模块及其相互关系。在此阶段,结合用户需求、业务流程和技术架构,识别系统必须实现的各项功能,并对其优先级、实现方式和约束条件进行梳理。通过功能需求分析,确保系统设计能够满足实际需求,且具有良好的可用性、可维护性和扩展性,为后续的系统开发和测试提供明确的指导和依据。

学生用户用例图如图3-1所示。
管理员用例图如图3-2所示。

图3-2 管理员用例图
系统开发流程的主要步骤,从需求分析到系统完成的全过程。流程包括需求分析、总体设计(结构、功能、数据)、详细设计(模块、编码)、模块整合与调用,以及测试、扩展和完善,最终完成系统的开发。本系统的开发流程如图3-4所示

图3-4系统开发流程图
-
-
- 用户登录流程
-
用户输入用户名和密码后,系统先检查输入是否为空,再验证用户名是否存在,若存在则通过用户名获取密码并校验。若密码正确则登录成功,否则提示密码错误。若用户名不存在或无法登录,提示用户操作无效。如图3-5所示。

图3-5登录流程图
用户首先进入系统登录界面,输入用户名和密码后,系统验证信息是否正确。若验证失败,返回登录界面重新输入;若验证成功,则进入功能界面,执行相应功能处理后结束操作流程。操作流程如图3-6所示。

图3-6 系统操作流程图
管理员可以添加信息,用户添加可以自己权限内的信息,输入信息后,要想利用这个软件来进行系统的安全管理,首先需要登录到该软件中。添加信息流程如图3-7所示。

图3-7 添加信息流程图
用户首先选择需要修改的记录,输入修改后的数据,系统判断输入数据是否合法。若数据不合法,提示重新输入;若数据合法,则将修改后的数据写入数据库,完成操作后流程结束。修改信息流程图如图3-8所示。

图3-8 修改信息流程图
用户选择需要删除的记录后,系统判断是否确认删除。若未确认,返回选择环节;若确认删除,则更新数据库,删除对应记录,完成操作后流程结束。删除信息流程图如图3-9所示。

图3-9删除信息流程图
系统由表现层、业务逻辑层、数据访问层和数据库服务器组成。表现层通过浏览器(如IE、Chrome、Firefox)与用户交互,采用FreeMarker、Bootstrap、jQuery等技术实现界面呈现。业务逻辑层负责处理系统的核心业务逻辑,通过分模块设计实现功能分离。数据访问层使用MyBatis框架连接数据库,执行数据的增删改查操作。数据库服务器采用MySQL进行数据存储和管理,为系统提供稳定的数据库支持。整个架构通过Tomcat服务器完成用户请求的接收和处理,确保系统的高效运行[8]。整个系统架构如图4-1所示。

图4-1 系统架构图
系统功能结构图如图4-2所示。

图4-2 系统功能结构图
用户通过注册模块发送注册请求,系统完成注册后返回确认信息。随后,用户通过登录模块发送登录请求,系统验证用户信息后允许访问目标系统。用户完成操作后可选择退出,系统终止会话。注册时序图,如图4-3所示。

图4-3 注册时序图
管理员输入登录信息后,登录界面将信息传递至前台管理界面,随后通过SpringBoot框架读取数据库中的用户信息并返回。系统验证信息,若验证成功则登录成功,若验证失败则返回错误提示。登录时序图如图4-4所示。

图4-4登录时序图
管理员输入登录信息后,进入用户信息管理模块,选择增删改查操作并提交命令至数据库。数据库执行操作后返回成功状态,系统显示用户管理界面并提示操作成功。管理员修改用户信息时序图如图4-5所示。

图4-5管理员修改用户信息时序图
管理员通过访问系统发起请求,系统接收访问后转向系统信息模块进行管理操作。管理完成后,系统返回管理结果至系统,最终反馈给管理员,管理员可选择退出。管理员管理系统信息时序图如图4-6所示。

图4-6管理员管理系统信息时序图
数据库设计是系统开发中至关重要的环节,为系统提供高效、规范的数据存储和管理方案。设计过程包括需求分析、实体设计、表设计和逻辑结构设计。首先,通过分析业务需求,确定系统的核心实体及其属性,同时明确实体间的关系。接着,将实体抽象为具体的数据库表,为每张表定义字段名、数据类型、主键和外键,通过主外键关系和关联表设计,保证数据的完整性和一致性。最后,数据库逻辑设计进一步优化表之间的关系,通过索引、视图和存储过程提升查询效率和操作性能。整个设计需严格遵循规范,避免数据冗余和冲突,确保系统在高并发访问和复杂数据处理场景下的稳定性和高效性。
数据库实体设计是数据库设计的关键步骤,对实际业务逻辑中涉及的实体及其属性进行抽象建模,明确系统中的主要信息对象及其关系[9]。在实体设计中,根据需求分析确定系统的核心实体,如用户、角色、权限、宿舍信息等,提取实体的主要属性,如用户的ID、姓名、联系方式,宿舍信息ID、名称、类型等,同时定义各实体之间的关系,包括一对一、一对多、多对多等。在设计过程中,注重实体的完整性、规范性和唯一性,确保设计能够满足系统功能需求,并为后续的表设计提供清晰的结构框架。实体设计需遵循数据库设计的标准化要求,避免数据冗余和不必要的复杂度。
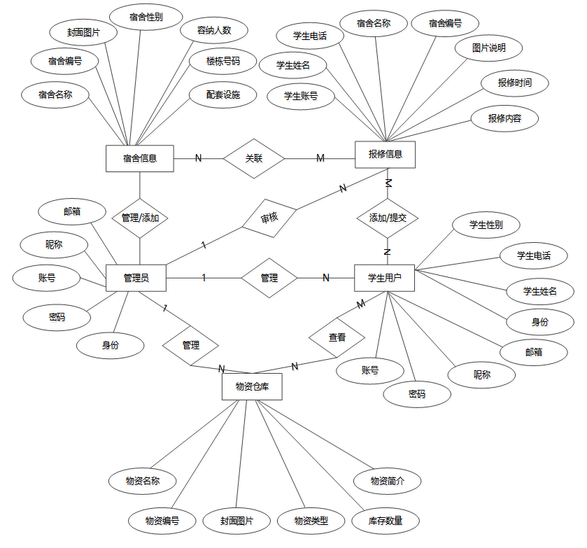
以下将展示系统的全局E-R图。
系统全局E-R图如图4-7所示。

图4-7系统E-R图
数据库表设计基于实体设计,将抽象的实体映射为具体的表结构。设计过程中,为每个实体定义表名、字段名及数据类型[10]。根据业务需求,合理定义主键、外键及约束条件,确保表之间的关联性,例如通过外键建立用户表和角色表之间的关系。表设计时注重数据存储的完整性、一致性,并通过索引优化查询效率,最终确保数据库结构能够支持系统的功能需求。以下是系统的数据库表设计展示。
表 4-1-access_token(登陆访问时长)
| 编号 | 字段名 | 类型 | 长度 | 是否非空 | 是否主键 | 注释 |
| 1 | token_id | int | 是 | 是 | 临时访问牌ID | |
| 2 | token | varchar | 64 | 否 | 否 | 临时访问牌 |
| 3 | info | text | 65535 | 否 | 否 | 信息 |
| 4 | maxage | int | 是 | 否 | 最大寿命:默认2小时 | |
| 5 | create_time | timestamp | 是 | 否 | 创建时间 | |
| 6 | update_time | timestamp | 是 | 否 | 更新时间 | |
| 7 | user_id | int | 是 | 否 | 用户编号 |
表 4-2-article(文章)
| 编号 | 字段名 | 类型 | 长度 | 是否非空 | 是否主键 | 注释 |
| 1 | article_id | mediumint | 是 | 是 | 文章id | |
| 2 | title | varchar | 125 | 是 | 是 | 标题 |
| 3 | type | varchar | 64 | 是 | 否 | 文章分类 |
| 4 | hits | int | 是 | 否 | 点击数 | |
| 5 | praise_len | int | 是 | 否 | 点赞数 | |
| 6 | create_time | timestamp | 是 | 否 | 创建时间 | |
| 7 | update_time | timestamp | 是 | 否 | 更新时间 | |
| 8 | source | varchar | 255 | 否 | 否 | 来源 |
| 9 | url | varchar | 255 | 否 | 否 | 来源地址 |
| 10 | tag | varchar | 255 | 否 | 否 | 标签 |
| 11 | content | longtext | 4294967295 | 否 | 否 | 正文 |
| 12 | img | varchar | 255 | 否 | 否 | 封面图 |
| 13 | description | text | 65535 | 否 | 否 | 文章描述 |
表 4-3-article_type(文章分类)
| 编号 | 字段名 | 类型 | 长度 | 是否非空 | 是否主键 | 注释 |
| 1 | type_id | smallint | 是 | 是 | 分类ID | |
| 2 | display | smallint | 是 | 否 | 显示顺序 | |
| 3 | name | varchar | 16 | 是 | 否 | 分类名称 |
| 4 | father_id | smallint | 是 | 否 | 上级分类ID | |
| 5 | description | varchar | 255 | 否 | 否 | 描述 |
| 6 | icon | text | 65535 | 否 | 否 | 分类图标 |
| 7 | url | varchar | 255 | 否 | 否 | 外链地址 |
| 8 | create_time | timestamp | 是 | 否 | 创建时间 | |
| 9 | update_time | timestamp | 是 | 否 | 更新时间 |
表 4-4-auth(用户权限管理)
| 编号 | 字段名 | 类型 | 长度 | 是否非空 | 是否主键 | 注释 |
| 1 | auth_id | int | 是 | 是 | 授权ID | |
| 2 | user_group | varchar | 64 | 否 | 否 | 用户组 |
| 3 | mod_name | varchar | 64 | 否 | 否 | 模块名 |
| 4 | table_name | varchar | 64 | 否 | 否 | 表名 |
| 5 | page_title | varchar | 255 | 否 | 否 | 页面标题 |
| 6 | path | varchar | 255 | 否 | 否 | 路由路径 |
| 7 | parent | varchar | 64 | 否 | 否 | 父级菜单 |
| 8 | parent_sort | int | 是 | 否 | 父级菜单排序 | |
| 9 | position | varchar | 32 | 否 | 否 | 位置 |
| 10 | mode | varchar | 32 | 是 | 否 | 跳转方式 |
| 11 | add | tinyint | 是 | 否 | 是否可增加 | |
| 12 | del | tinyint | 是 | 否 | 是否可删除 | |
| 13 | set | tinyint | 是 | 否 | 是否可修改 | |
| 14 | get | tinyint | 是 | 否 | 是否可查看 | |
| 15 | field_add | text | 65535 | 否 | 否 | 添加字段 |
| 16 | field_set | text | 65535 | 否 | 否 | 修改字段 |
| 17 | field_get | text | 65535 | 否 | 否 | 查询字段 |
| 18 | table_nav_name | varchar | 500 | 否 | 否 | 跨表导航名称 |
| 19 | table_nav | varchar | 500 | 否 | 否 | 跨表导航 |
| 20 | option | text | 65535 | 否 | 否 | 配置 |
| 21 | create_time | timestamp | 是 | 否 | 创建时间 | |
| 22 | update_time | timestamp | 是 | 否 | 更新时间 |
表 4-5-code_token(验证码)
| 编号 | 字段名 | 类型 | 长度 | 是否非空 | 是否主键 | 注释 |
| 1 | code_token_id | int | 是 | 是 | 验证码ID | |
| 2 | token | varchar | 255 | 否 | 否 | 令牌 |
| 3 | code | varchar | 255 | 否 | 否 | 验证码 |
| 4 | expire_time | timestamp | 是 | 否 | 失效时间 | |
| 5 | create_time | timestamp | 是 | 否 | 创建时间 | |
| 6 | update_time | timestamp | 是 | 否 | 更新时间 |
表 4-6-collect(收藏)
| 编号 | 字段名 | 类型 | 长度 | 是否非空 | 是否主键 | 注释 |
| 1 | collect_id | int | 是 | 是 | 收藏ID | |
| 2 | user_id | int | 是 | 是 | 收藏人ID | |
| 3 | source_table | varchar | 255 | 否 | 否 | 来源表 |
| 4 | source_field | varchar | 255 | 否 | 否 | 来源字段 |
| 5 | source_id | int | 是 | 否 | 来源ID | |
| 6 | title | varchar | 255 | 否 | 否 | 标题 |
| 7 | img | varchar | 255 | 否 | 否 | 封面 |
| 8 | create_time | timestamp | 是 | 否 | 创建时间 | |
| 9 | update_time | timestamp | 是 | 否 | 更新时间 |
表 4-7-comment(评论)
| 编号 | 字段名 | 类型 | 长度 | 是否非空 | 是否主键 | 注释 |
| 1 | comment_id | int | 是 | 是 | 评论ID | |
| 2 | user_id | int | 是 | 是 | 评论人ID | |
| 3 | reply_to_id | int | 是 | 否 | 回复评论ID | |
| 4 | content | longtext | 4294967295 | 否 | 否 | 内容 |
| 5 | nickname | varchar | 255 | 否 | 否 | 昵称 |
| 6 | avatar | varchar | 255 | 否 | 否 | 头像地址 |
| 7 | create_time | timestamp | 是 | 否 | 创建时间 | |
| 8 | update_time | timestamp | 是 | 否 | 更新时间 | |
| 9 | source_table | varchar | 255 | 否 | 否 | 来源表 |
| 10 | source_field | varchar | 255 | 否 | 否 | 来源字段 |
| 11 | source_id | int | 是 | 否 | 来源ID |
表 4-8-dormitory_arrangement(宿舍安排)
| 编号 | 字段名 | 类型 | 长度 | 是否非空 | 是否主键 | 注释 |
| 1 | dormitory_arrangement_id | int | 是 | 是 | 宿舍安排ID | |
| 2 | name_of_dormitory | varchar | 64 | 否 | 否 | 宿舍名称 |
| 3 | dormitory_no | varchar | 64 | 否 | 否 | 宿舍编号 |
| 4 | dormitory_gender | varchar | 64 | 否 | 否 | 宿舍性别 |
| 5 | accommodation | varchar | 64 | 否 | 否 | 容纳人数 |
| 6 | building_number | varchar | 64 | 否 | 否 | 楼栋号码 |
| 7 | student_account_number | int | 否 | 否 | 学生账号 | |
| 8 | schedule_time | date | 否 | 否 | 安排时间 | |
| 9 | accommodation_instructions | text | 65535 | 否 | 否 | 住宿须知 |
| 10 | create_time | datetime | 是 | 否 | 创建时间 | |
| 11 | update_time | timestamp | 是 | 否 | 更新时间 |
表 4-9-dormitory_information(宿舍信息)
| 编号 | 字段名 | 类型 | 长度 | 是否非空 | 是否主键 | 注释 |
| 1 | dormitory_information_id | int | 是 | 是 | 宿舍信息ID | |
| 2 | name_of_dormitory | varchar | 64 | 否 | 否 | 宿舍名称 |
| 3 | dormitory_no | varchar | 64 | 否 | 否 | 宿舍编号 |
| 4 | cover_image | varchar | 255 | 否 | 否 | 封面图片 |
| 5 | dormitory_gender | varchar | 64 | 否 | 否 | 宿舍性别 |
| 6 | accommodation | double | 否 | 否 | 容纳人数 | |
| 7 | building_number | varchar | 64 | 否 | 否 | 楼栋号码 |
| 8 | supporting_facilities | longtext | 4294967295 | 否 | 否 | 配套设施 |
| 9 | hits | int | 是 | 否 | 点击数 | |
| 10 | praise_len | int | 是 | 否 | 点赞数 | |
| 11 | collect_len | int | 是 | 否 | 收藏数 | |
| 12 | comment_len | int | 是 | 否 | 评论数 | |
| 13 | create_time | datetime | 是 | 否 | 创建时间 | |
| 14 | update_time | timestamp | 是 | 否 | 更新时间 |
表 4-10-hits(用户点击)
| 编号 | 字段名 | 类型 | 长度 | 是否非空 | 是否主键 | 注释 |
| 1 | hits_id | int | 是 | 是 | 点赞ID | |
| 2 | user_id | int | 是 | 否 | 点赞人 | |
| 3 | create_time | timestamp | 是 | 否 | 创建时间 | |
| 4 | update_time | timestamp | 是 | 否 | 更新时间 | |
| 5 | source_table | varchar | 255 | 否 | 否 | 来源表 |
| 6 | source_field | varchar | 255 | 否 | 否 | 来源字段 |
| 7 | source_id | int | 是 | 否 | 来源ID |
表 4-11-material_type(物资类型)
| 编号 | 字段名 | 类型 | 长度 | 是否非空 | 是否主键 | 注释 |
| 1 | material_type_id | int | 是 | 是 | 物资类型ID | |
| 2 | material_type | varchar | 64 | 否 | 否 | 物资类型 |
| 3 | create_time | datetime | 是 | 否 | 创建时间 | |
| 4 | update_time | timestamp | 是 | 否 | 更新时间 |
表 4-12-material_warehouse(物资仓库)
| 编号 | 字段名 | 类型 | 长度 | 是否非空 | 是否主键 | 注释 |
| 1 | material_warehouse_id | int | 是 | 是 | 物资仓库ID | |
| 2 | material_name | varchar | 64 | 否 | 否 | 物资名称 |
| 3 | material_no | varchar | 64 | 否 | 否 | 物资编号 |
| 4 | cover_image | varchar | 255 | 否 | 否 | 封面图片 |
| 5 | material_type | varchar | 64 | 否 | 否 | 物资类型 |
| 6 | inventory_quantity | double | 否 | 否 | 库存数量 | |
| 7 | brief_introduction_of_materials | text | 65535 | 否 | 否 | 物资简介 |
| 8 | receipt_records_limit_times | int | 是 | 否 | 入库限制次数 | |
| 9 | outbound_record_limit_times | int | 是 | 否 | 出库限制次数 | |
| 10 | create_time | datetime | 是 | 否 | 创建时间 | |
| 11 | update_time | timestamp | 是 | 否 | 更新时间 |
表 4-13-notice(公告)
| 编号 | 字段名 | 类型 | 长度 | 是否非空 | 是否主键 | 注释 |
| 1 | notice_id | mediumint | 是 | 是 | 公告ID | |
| 2 | title | varchar | 125 | 是 | 否 | 标题 |
| 3 | content | longtext | 4294967295 | 否 | 否 | 正文 |
| 4 | create_time | timestamp | 是 | 否 | 创建时间 | |
| 5 | update_time | timestamp | 是 | 否 | 更新时间 |
表 4-14-outbound_record(出库记录)
| 编号 | 字段名 | 类型 | 长度 | 是否非空 | 是否主键 | 注释 |
| 1 | outbound_record_id | int | 是 | 是 | 出库记录ID | |
| 2 | material_name | varchar | 64 | 否 | 否 | 物资名称 |
| 3 | material_no | varchar | 64 | 否 | 否 | 物资编号 |
| 4 | issue_number | varchar | 64 | 否 | 否 | 出库编号 |
| 5 | quantity_of_issue | double | 否 | 否 | 出库数量 | |
| 6 | outbound_time | datetime | 否 | 否 | 出库时间 | |
| 7 | outbound_description | text | 65535 | 否 | 否 | 出库说明 |
| 8 | create_time | datetime | 是 | 否 | 创建时间 | |
| 9 | update_time | timestamp | 是 | 否 | 更新时间 | |
| 10 | source_table | varchar | 255 | 否 | 否 | 来源表 |
| 11 | source_id | int | 否 | 否 | 来源ID | |
| 12 | source_user_id | int | 否 | 否 | 来源用户 |
表 4-15-praise(点赞)
| 编号 | 字段名 | 类型 | 长度 | 是否非空 | 是否主键 | 注释 |
| 1 | praise_id | int | 是 | 是 | 点赞ID | |
| 2 | user_id | int | 是 | 是 | 点赞人 | |
| 3 | create_time | timestamp | 是 | 否 | 创建时间 | |
| 4 | update_time | timestamp | 是 | 否 | 更新时间 | |
| 5 | source_table | varchar | 255 | 否 | 否 | 来源表 |
| 6 | source_field | varchar | 255 | 否 | 否 | 来源字段 |
| 7 | source_id | int | 是 | 否 | 来源ID | |
| 8 | status | tinyint | 是 | 否 | 点赞状态:1为点赞,0已取消 |
表 4-16-receipt_records(入库记录)
| 编号 | 字段名 | 类型 | 长度 | 是否非空 | 是否主键 | 注释 |
| 1 | receipt_records_id | int | 是 | 是 | 入库记录ID | |
| 2 | material_name | varchar | 64 | 否 | 否 | 物资名称 |
| 3 | material_no | varchar | 64 | 否 | 否 | 物资编号 |
| 4 | receipt_no | varchar | 64 | 否 | 否 | 入库编号 |
| 5 | receipt_quantity | double | 否 | 否 | 入库数量 | |
| 6 | receipt_time | datetime | 否 | 否 | 入库时间 | |
| 7 | receipt_description | text | 65535 | 否 | 否 | 入库说明 |
| 8 | create_time | datetime | 是 | 否 | 创建时间 | |
| 9 | update_time | timestamp | 是 | 否 | 更新时间 | |
| 10 | source_table | varchar | 255 | 否 | 否 | 来源表 |
| 11 | source_id | int | 否 | 否 | 来源ID | |
| 12 | source_user_id | int | 否 | 否 | 来源用户 |
表 4-17-repair_information(报修信息)
| 编号 | 字段名 | 类型 | 长度 | 是否非空 | 是否主键 | 注释 |
| 1 | repair_information_id | int | 是 | 是 | 报修信息ID | |
| 2 | student_account_number | int | 否 | 否 | 学生账号 | |
| 3 | student_name | varchar | 64 | 否 | 否 | 学生姓名 |
| 4 | student_phone | varchar | 64 | 否 | 否 | 学生电话 |
| 5 | name_of_dormitory | varchar | 64 | 否 | 否 | 宿舍名称 |
| 6 | dormitory_no | varchar | 64 | 否 | 否 | 宿舍编号 |
| 7 | image_caption | varchar | 255 | 否 | 否 | 图片说明 |
| 8 | repair_time | datetime | 否 | 否 | 报修时间 | |
| 9 | contents_of_repair_report | text | 65535 | 否 | 否 | 报修内容 |
| 10 | examine_state | varchar | 16 | 是 | 否 | 审核状态 |
| 11 | examine_reply | varchar | 255 | 否 | 否 | 审核回复 |
| 12 | create_time | datetime | 是 | 否 | 创建时间 | |
| 13 | update_time | timestamp | 是 | 否 | 更新时间 |
表 4-18-slides(轮播图)
| 编号 | 字段名 | 类型 | 长度 | 是否非空 | 是否主键 | 注释 |
| 1 | slides_id | int | 是 | 是 | 轮播图ID | |
| 2 | title | varchar | 64 | 否 | 否 | 标题 |
| 3 | content | varchar | 255 | 否 | 否 | 内容 |
| 4 | url | varchar | 255 | 否 | 否 | 链接 |
| 5 | img | varchar | 255 | 否 | 否 | 轮播图 |
| 6 | hits | int | 是 | 否 | 点击量 | |
| 7 | create_time | timestamp | 是 | 否 | 创建时间 | |
| 8 | update_time | timestamp | 是 | 否 | 更新时间 |
表 4-19-student_users(学生用户)
| 编号 | 字段名 | 类型 | 长度 | 是否非空 | 是否主键 | 注释 |
| 1 | student_users_id | int | 是 | 是 | 学生用户ID | |
| 2 | student_name | varchar | 64 | 否 | 否 | 学生姓名 |
| 3 | student_phone | varchar | 64 | 否 | 否 | 学生电话 |
| 4 | student_gender | varchar | 64 | 否 | 否 | 学生性别 |
| 5 | examine_state | varchar | 16 | 是 | 否 | 审核状态 |
| 6 | user_id | int | 是 | 否 | 用户ID | |
| 7 | create_time | datetime | 是 | 否 | 创建时间 | |
| 8 | update_time | timestamp | 是 | 否 | 更新时间 |
表 4-20-upload(文件上传)
| 编号 | 字段名 | 类型 | 长度 | 是否非空 | 是否主键 | 注释 |
| 1 | upload_id | int | 是 | 是 | 上传ID | |
| 2 | name | varchar | 64 | 否 | 否 | 文件名 |
| 3 | path | varchar | 255 | 否 | 否 | 访问路径 |
| 4 | file | varchar | 255 | 否 | 否 | 文件路径 |
| 5 | display | varchar | 255 | 否 | 否 | 显示顺序 |
| 6 | father_id | int | 否 | 否 | 父级ID | |
| 7 | dir | varchar | 255 | 否 | 否 | 文件夹 |
| 8 | type | varchar | 32 | 否 | 否 | 文件类型 |
表 4-21-user(用户账户)
| 编号 | 字段名 | 类型 | 长度 | 是否非空 | 是否主键 | 注释 |
| 1 | user_id | int | 是 | 是 | 用户ID | |
| 2 | state | smallint | 是 | 否 | 账户状态:(1可用|2异常|3已冻结|4已注销) | |
| 3 | user_group | varchar | 32 | 否 | 否 | 所在用户组 |
| 4 | login_time | timestamp | 是 | 否 | 上次登录时间 | |
| 5 | phone | varchar | 11 | 否 | 否 | 手机号码 |
| 6 | phone_state | smallint | 是 | 否 | 手机认证:(0未认证|1审核中|2已认证) | |
| 7 | username | varchar | 16 | 是 | 否 | 用户名 |
| 8 | nickname | varchar | 16 | 否 | 否 | 昵称 |
| 9 | password | varchar | 64 | 是 | 否 | 密码 |
| 10 | | varchar | 64 | 否 | 否 | 邮箱 |
| 11 | email_state | smallint | 是 | 否 | 邮箱认证:(0未认证|1审核中|2已认证) | |
| 12 | avatar | varchar | 255 | 否 | 否 | 头像地址 |
| 13 | open_id | varchar | 255 | 否 | 否 | 针对获取用户信息字段 |
| 14 | create_time | timestamp | 是 | 否 | 创建时间 |
表 4-22-user_group(用户组)
| 编号 | 字段名 | 类型 | 长度 | 是否非空 | 是否主键 | 注释 |
| 1 | group_id | mediumint | 是 | 是 | 用户组ID | |
| 2 | display | smallint | 是 | 否 | 显示顺序 | |
| 3 | name | varchar | 16 | 是 | 否 | 名称 |
| 4 | description | varchar | 255 | 否 | 否 | 描述 |
| 5 | source_table | varchar | 255 | 否 | 否 | 来源表 |
| 6 | source_field | varchar | 255 | 否 | 否 | 来源字段 |
| 7 | source_id | int | 是 | 否 | 来源ID | |
| 8 | register | smallint | 否 | 否 | 注册位置 | |
| 9 | create_time | timestamp | 是 | 否 | 创建时间 | |
| 10 | update_time | timestamp | 是 | 否 | 更新时间 |
学生用户登录后进入首页,首页为系统的核心入口,展示了最重要的信息和操作入口。学生可以通过首页快速访问通知公告、校园资讯、宿舍信息、报修信息等内容,为学生提供便捷的导航和信息展示。首页界面如图5-1所示。

图5-1首页界面
通知公告功能为学生提供学校发布的最新公告、宿舍管理系统的介绍、联系方式以及平台功能和使用方法。学生可通过该模块及时获取宿舍管理相关信息,并方便地联系相关部门,了解如何更好地使用系统进行报修和查询等操作。通知公告界面如图5-2所示。

图5-2通知公告界面
校园资讯功能为学生提供校园内的新闻、活动、学习资源等信息。学生可以通过点赞、收藏和评论功能与这些资讯进行互动,提升了学生对校园动态的参与度和关注度。校园资讯界面如图5-3所示。

图5-3校园资讯界面
学生可以查看宿舍的详细信息,包括宿舍的名称、编号、楼栋号码等。同时,学生可以对宿舍信息进行点赞、收藏、评论等操作,这为学生提供了参与管理和反馈意见的渠道。宿舍信息界面如图5-4所示。

图5-4宿舍信息界面
报修信息功能允许学生提交和填写宿舍内设施的报修信息。学生可以详细描述设备故障或问题,系统会将报修请求提交给相关管理人员处理,确保宿舍设施得到及时维修。报修信息界面如图5-5所示。

图5-5报修信息界面
个人中心展示学生的基本信息、宿舍安排、报修历史和收藏内容,学生可以查看报修进度、管理收藏和评论,方便随时反馈和评价宿舍环境或校园服务。个人中心界面如图5-6所示。

图5-6个人中心界面
管理员可以查看、添加、修改和删除系统用户,包括学生用户和其他管理员,确保系统用户的有效管理和权限控制。系统用户界面如图5-7所示。

图5-7系统用户界面
管理员可以管理宿舍信息,包括宿舍信息列表的查询、重置、删除和查看详情,同时还能够查看学生的评论反馈。此模块还支持添加新的宿舍信息,确保宿舍信息的及时更新和准确性。宿舍信息管理界面如图5-8所示。

图5-8宿舍信息管理界面
管理员可以查看宿舍安排的列表,进行查询、重置、删除和查看详情,方便掌握宿舍的分配情况。管理员还可以添加新的宿舍安排,确保学生能够按时入住并安排合理的宿舍分配。宿舍安排管理界面如图5-9所示。

图5-9宿舍安排管理管理界面
管理员可以查看和管理报修信息,包括查询、重置、删除和查看报修详情。对于每个报修记录,管理员可以进行审核处理,确保及时有效地解决宿舍设施的问题。报修信息界面如图5-10所示。

图5-10报修信息管理界面
管理员可以查看物资仓库列表,进行查询、重置、删除和查看物资详情。此外,管理员可以进行物资的入库和出库操作,管理库存的变化,确保物资的合理流转与使用。物资仓库管理界面如图5-11所示。

图5-11物资仓库管理界面
管理员可以查看物资的入库记录,进行查询、重置、删除和查看详情,确保入库物资的准确记录和跟踪。入库记录管理界面如图5-12所示。

图5-12入库记录管理界面
系统管理为管理员提供了平台整体配置与内容管理的功能,特别是轮播图的管理。管理员可以通过此功能调整平台的视觉内容,确保平台展示内容的动态更新与优化。系统管理界面如图5-12所示。

图5-12系统管理界面
资源管理功能管理员可管理校园资讯及其分类,确保校园新闻、活动、资源等信息有序发布,帮助学生获取重要的校园信息和活动通知。资源管理界面如图5-13所示。

图5-13资源管理界面
系统的测试环境如表6-1所示。
表6-1 测试环境
| 类别 | 配置项 | 详细信息 |
| 硬件环境 | 服务器CPU | Intel Xeon E5-2680 v4 |
| 内存 | 32GB DDR4 | |
| 硬盘 | 1TB SSD | |
| 网络带宽 | 100Mbps | |
| 软件环境 | 操作系统 | Windows Server 2019 |
| 数据库 | MySQL 8.0 | |
| Web服务器 | Tomcat 9.0 | |
| 开发框架 | SpringBoot 2.5 | |
| 前端框架 | Vue.js 2.6 | |
| Java版本 | JDK 11 | |
| 浏览器 | Chrome 88, Firefox 85 |
系统测试的主要目的是确保系统的功能、性能和稳定性满足需求规格说明书中的要求,并验证系统在实际使用环境中的可用性和可靠性。通过测试,可以发现软件中的缺陷、漏洞和潜在问题,确保系统运行的准确性、完整性和安全性。在功能测试中,目的是验证系统各功能模块是否按设计实现预期功能,例如用户登录、信息管理、数据查询等核心功能是否准确执行。性能测试的目的是验证系统在高并发、数据量大等压力场景下的响应时间和处理能力,确保系统具备良好的性能。兼容性测试的目的是确保系统在不同的硬件、软件和浏览器环境中能正常运行。测试还包括对异常处理和边界条件的验证,确保系统在异常场景下能够正确处理和恢复。最终,通过测试确保系统可以安全稳定地部署上线,为用户提供可靠的服务。
系统测试采用多种测试方法,以全面验证系统的功能和性能。功能测试采用黑盒测试方法,通过设计测试用例直接验证系统功能是否符合需求,无需了解内部代码逻辑。例如,设计用例验证用户登录模块,通过输入合法和非法的用户名与密码,检查系统响应是否符合预期。性能测试采用压力测试和负载测试方法,通过模拟高并发用户访问、数据处理的场景,评估系统的响应时间、吞吐量和稳定性。兼容性测试通过在不同操作系统、浏览器和硬件设备上运行系统,验证其在不同环境中的适应性[11]。异常测试通过设计边界条件和异常输入,检查系统对非法数据和操作的处理能力。测试用例的设计需覆盖系统的所有功能模块和接口,确保测试过程的全面性。通过系统测试方法的综合应用,可以有效发现问题,并为系统的优化和改进提供依据。
系统的测试用例表格如下图所示。
表6-2 系统测试用例表
| 测试项 | 测试用例 | 问题 | 结论 |
| 登录功能测试 | 打开登录页面 输入正确的用户名和密码 点击“登录”按钮 | 无 | 符合预期 |
| 登录功能测试 | 打开登录页面 输入错误的用户名 输入正确的密码 点击“登录”按钮 | 无 | 符合预期 |
| 登录功能测试 | 打开登录页面 输入正确的用户名 输入错误的密码 点击“登录”按钮 | 无 | 符合预期 |
| 登录功能测试 | 打开登录页面 输入不存在的用户名和密码 点击“登录”按钮 | 无 | 符合预期 |
| 注册功能测试 | 打开注册页面 输入合法的用户名、密码、邮箱等信息 点击“注册”按钮 | 无 | 符合预期 |
| 注册功能测试 | 打开注册页面 输入已存在的用户名 输入其他合法信息 点击“注册”按钮 | 无 | 符合预期 |
| 注册功能测试 | 打开注册页面 输入合法用户名但密码不符合要求(如长度不足) 点击“注册”按钮 | 无 | 符合预期 |
| 注册功能测试 | 打开注册页面 输入合法用户名和密码但邮箱格式错误 点击“注册”按钮 | 无 | 符合预期 |
| 宿舍信息测试 | 登录系统 进入宿舍信息管理页面 浏览宿舍名称、类型等信息 | 无 | 符合预期 |
| 宿舍信息测试 | 登录系统 进入宿舍信息管理页面 使用搜索栏输入关键词搜索宿舍信息管理 | 无 | 符合预期 |
| 宿舍信息测试 | 登录系统 进入宿舍信息管理页面 点击宿舍信息详情查看完整信息 | 无 | 符合预期 |
| 宿舍信息测试 | 登录系统 进入宿舍信息管理页面 不输入任何搜索条件直接点击搜索 | 无 | 符合预期 |
经过多轮功能和性能测试,高校宿舍保修管理系统在各项操作中表现出较好的稳定性和可靠性。系统的用户界面简洁直观,操作流程清晰,管理员和学生用户都能够快速上手。功能模块如注册、登录、宿舍信息管理等能够顺利运行,信息传递及时、准确。在负载测试中,系统能够处理较大数量的并发访问,响应时间保持在合理范围内,确保了系统在高峰期的稳定性。此外,系统的后台管理模块具有较高的灵活性,支持根据需求进行定制化开发,能够有效满足不同的管理需求。
总体来说,系统的设计与实现符合预期,具备高效、便捷的操作体验,成功实现了全面的高校宿舍保修管理系统设计与实现解决方案。
本论文围绕高校宿舍保修管理系统的设计与实现展开,通过深入分析当前高校宿舍管理中的存在问题,并结合信息技术的发展趋势,提出了一种基于信息化手段的宿舍保修管理系统。系统的设计以提升宿舍管理效率、优化资源配置和改善学生住宿体验为目标,通过集成宿舍信息管理、报修信息管理、物资仓库管理等多个模块,实现了高校宿舍管理的数字化和智能化。
在系统的实现过程中,我们采用了先进的技术框架和数据库管理系统,确保了系统的高效性和稳定性。系统的前端界面设计注重用户体验,提供了直观、便捷的操作方式,方便学生和管理员快速完成相关操作。学生用户可以轻松提交报修信息、查看宿舍安排、管理个人信息;管理员则能够高效管理宿舍信息、报修信息、物资库存等,提升了工作效率。
本系统的实现不仅提高了宿舍管理的效率,减少了人工操作的误差和时间成本,还为学生提供了更便捷、更透明的宿舍服务,增强了学生的满意度和归属感。同时,系统通过数据的积累和分析,为学校决策者提供了有价值的参考依据,有助于进一步优化宿舍资源配置和管理流程。
然而,本系统也存在一定的局限性,例如在物联网技术的集成、智能化设备的管理等方面,仍有提升空间。未来的研究可以结合物联网、人工智能等新兴技术,进一步拓展系统的功能,提升其智能化水平,以实现更加精准和高效的宿舍管理。
总体而言,本论文提出的宿舍保修管理系统为高校宿舍管理提供了一个有效的解决方案,具有较强的实用性和推广价值。随着技术的不断发展和应用场景的进一步拓展,该系统有望在更多高校中推广应用,为宿舍管理的现代化和智能化发展贡献力量。
- 刘江涛,王亮亮,吴庆茹,等.基于B/S模式的铁路勘测设计案例信息化管理系统设计与实现[J].铁路计算机应用,2021,30(03):32-35.
- 张丹丹,李弘.基于B/S架构的办公管理系统设计与开发[J].铁路通信信号工程技术,2024,21(09):44-48+106.
- 王志亮,纪松波.基于SpringBoot的Web前端与数据库的接口设计[J].工业控制计算机,2023,36(03):51-53.
- 熊永平.基于SpringBoot框架应用开发技术的分析与研究[J].电脑知识与技术,2021,15(36):76-77.
- 赵媛.基于Vue的Web系统前端性能优化分析[J].电脑编程技巧与维护,2024,(09):44-46.
- 秦冬.浅析Vue框架在前端开发中的应用[J].信息与电脑(理论版),2024,36(13):61-63.
- 李艳杰.MySQL数据库下存储过程的综合运用研究[J].现代信息科技,2023,7(11):80-82+88.
- 陈倩怡,何军.Vue+Springboot+MyBatis技术应用解析[J].电脑编程技巧与维护,2020,(01):14-15+28.
- 周晓玉,崔文超.基于Web技术的数据库应用系统设计[J].信息与电脑(理论版),2023,35(09):189-191.
- 马艳艳,吴晓光.计算机软件与数据库的设计策略分析[J].电子技术,2024,53(05):104-105.
- 李俊萌.计算机软件测试技术与开发应用策略分析[J].信息记录材料,2023,24(03):50-52.
- Shi Z ,Huang C ,Wang J , et al.Enhancing performance and generalization in dormitory optimization using deep reinforcement learning with embedded surrogate model[J].Building and Environment,2025,276112864-112864.
- Liu Q ,Ma S ,Guo Y , et al.Research on the coupling relationship between energy consumption and architectural form design of university dormitory buildings under the target of low energy consumption[J].Energy & Buildings,2025,337115664-115664.
- 王咏梅.高校学生宿舍文化的特色塑造与传承路径探索[J].公关世界,2025,(07):91-93.
- 莫景然,刘东旭,刘春元.上海冬季高校学生宿舍自然通风习惯研究[J].低温建筑技术,2025,47(03):118-122.DOI:10.13905/j.cnki.dwjz.2025.3.025.
- 赵湘,刘清阳,刘奎良,等.高校学生宿舍文化建设探索[J].大理大学学报,2025,10(03):124-128.
- 谭彦.基于Python的高校宿舍管理系统研究与实现[J].现代信息科技,2025,9(04):124-128.DOI:10.19850/j.cnki.2096-4706.2025.04.024.
- 张志浩,晋菁.高校宿舍安全管理体系构建路径研究——以江苏海洋大学为例[J].中国物业管理,2025,(02):84-89.
- 曾新然.基于PLC控制的高校学生宿舍安全管理系统设计[J].南方金属,2025,(01):51-54.
- 杜春梅.高校宿舍维修管理策略研究[J].居舍,2025,(03):173-176.
- 唐瑞明,谭倩芳.高校宿舍信息化管理系统设计[J].电子技术与软件工程,2023,(04):258-262.DOI:10.20109/j.cnki.etse.2023.04.060..
在高校宿舍保修管理系统的设计与实现开发过程中,我衷心感谢所有给予我支持与帮助的人们。首先,我要向我的指导老师表达深深的谢意,正是他专业的引领和耐心的指导,使我在技术层面和项目管理上均取得了显著的进步。他对待科研的严谨态度和精湛的技术能力,对我产生了深远的影响,帮助我在遇到难题时能够迅速找到解决方案。
同时,我非常感谢我的团队成员们,我们一同面对挑战,共同解决问题,彼此之间的默契合作和无私奉献,使得项目能够顺利推进。在无数个加班的夜晚,是你们的陪伴和鼓励,让我感受到了团队的力量和温暖。
此外,我还要感谢那些为我提供测试环境、数据和反馈的工作人员,他们的宝贵意见让我能够不断完善系统,更好地满足实际需求。
最后,我要感谢家人的理解和支持,他们始终是我坚强的后盾。在我全身心投入项目开发的日子里,他们给予了我无微不至的关怀和鼓励,让我能够无后顾之忧地专注于项目。在此,我再次向所有帮助过我的人表示最诚挚的感谢!
附录
系统核心代码设计
用户注册
注册页UserController.java,传入user对象,并将"user_id"、 "state"、 "user_group"、"login_time"、"phone"、"phone_state"、 "username"、"nickname"、"password"、"email"、"email_state"、"avatar"、"create_time"输入,重点是 "username"、"nickname"、"password"必须输入,通过获取username,数据库查询是否有该用户,如果存在,则提示“用户已存在”,否则执行将UserId置为空(数据库表中该字段已设置自动递增),代码如图所示。

图注册核心代码图
用户登录
登录页,首先传入"username"、"email"、"phone"、"password",用户可通过用户名、邮箱、手机号进行登陆,通过判断resultList来确定查询结果,然后执行查询用户组UserGroup,用户组里面不存在,依然报“用户不存在”,执行完以上代码,最后涉及到用户带有“审核”的,会查询examine_state(用户的审核状态),数据库表user_group中含有source_table和source_field进行查询,以上步骤完成,对输入的密码进行存储Token到数据库,匹对账号和密码,数据库中的AccessToken为令牌,用于身份认证,代码如图所示。

用户登录核心代码图
修改密码
修改密码,通过请求data,获取旧密码,并将新密码重新赋值,期间都是需要通过加密,代码如图所示。

修改密码核心代码图
修改数据
修改一个数据,原理与add基本一致,不同点在于通过readConfig()读取关键字,以及通过readQuery()获取URL后面?指定位置的标识,转成Map对象后,执行update操作,同样通过拼接的sql语句执行,执行过程读取query,toWhereSql()语句完成数据库操作,body为修改对象的值,代码如图所示。

修改数据核心代码图
删除数据
删除一条数据,通过readQuery(),获取URL后面的对象地址,删除FROM具体的table,query删除查询FindConfig语句,代码如图示。

图4-11删除数据核心代码图
获取列表
通过请求的参数获取列表数据,代码如图所示。

图获取列表核心代码图
图片上传
通过请求的参数获取列表数据,代码如图4-13所示。
图片上传核心代码图

点赞+收藏+关注 →私信领取本源代码、数据库
关注博主下篇更精彩
一键三连!!!
一键三连!!!
一键三连!!!
感谢一键三连!!!

被折叠的 条评论
为什么被折叠?



