目 录
摘要
随着互联网趋势的到来,各行各业都在考虑利用互联网将自己推广出去,最好方式就是建立自己的互联网系统,并对其进行维护和管理。在现实运用中,应用软件的工作规则和开发步骤,采用python技术建设超市管理系统 。
本设计主要实现集人性化、高效率、便捷等优点于一身的超市管理系统,完成用户管理、分类信息、商品信息管理、销售记录管理、采购记录管理、会员等级设置、会员信息管理等功能模块。系统通过浏览器与服务器进行通信,实现数据的交互与变更。只需通过一台电脑,动动手指就可以操作系统,实现数据通信管理。整个系统的设计过程都充分考虑了数据的安全、稳定及可靠等问题,而且操作过程简单。本系统通过科学的管理方式、便捷的服务提高了工作效率,减少了数据存储上的错误和遗漏。
超市管理系统使用python语言,采用基于 MVC模式的Django技术进行开发,使用 pycharm编译器编写,数据方面主要采用的是微软的MySQL关系型数据库来作为数据存储媒介,配合前台HTML+CSS 技术完成系统的开发。
关键词:python技术;MYSQL;超市管理系统
Abstract
With the advent of the Internet trend, all walks of life are considering using the Internet to promote themselves. The best way is to establish their own Internet system and maintain and manage it. In practical application, according to the working rules and development steps of the application software, python technology is used to build the supermarket management system.
This design mainly realizes the supermarket management system with the advantages of humanization, high efficiency and convenience, and completes the functional modules such as user management, classification information, commodity information management, sales record management, purchase record management, member level setting, member information management and so on. The system communicates with the server through the browser to realize the interaction and change of data. You can operate the system and realize data communication management by moving your fingers through a computer. The safety, stability and reliability of data are fully considered in the design process of the whole system, and the operation process is simple. Through scientific management and convenient service, the system improves work efficiency and reduces errors and omissions in data storage.
The supermarket management system uses Python language, uses Django technology based on MVC mode for development, and uses Python compiler. In terms of data, it mainly uses Microsoft's MySQL relational database as the data storage medium, and completes the development of the system with the foreground HTML + CSS technology.
Keywords:Python technology; MYSQL;Supermarket management system
1 绪论
1.1研究背景
随着社会经济的不断发展,人们生活水平的日益提高,人们对于食品和日用品等商品的要求也越来越高。超市作为一种方便、快捷、物美价廉的购物场所已经逐渐被广大消费者所接受。但是,由于我国传统的管理模式存在着许多弊端,使得很多企业在进行现代化管理时遇到了很大困难。而在超市中采用先进的管理信息系统来对其进行科学管理是非常重要的一个方面。因此,为了使企业能够更好地适应市场环境,提高管理水平,必须要加强对超市管理系统的研究与应用。本文以某大型连锁超市为对象,通过分析该超市现有的管理系统,发现其中存在一些问题并提出解决方案。
首先,根据系统功能需求确定本课题所使用到的主要技术及方法;
其次,对系统进行详细设计,包括:数据库结构设计、模块划分以及功能模块实现等内容;
最后,利用MySQL建立系统后台数据库,完成数据导入工作,并且将已构建好的模型导入到HTML页面上展示出来。本系统采用B/S结构模式,运用Python开发语言,MySQL数据库系统。
本论文针对目前我国超市行业普遍存在的“重经营轻管理”现象,结合现代超市的特点,设计出一套适合于大型超市的管理系统,可以有效解决这些问题。该系统具有操作简便、界面友好、实用性强、安全性高等优点。它不仅能满足超市管理人员日常业务处理需要,而且还能帮助他们及时掌握超市运行状态信息,以便及时发现问题、及时处理。本系统对超市管理者来说有着十分重大的意义。本系统的成功实施不仅能为企业节约大量人力物力成本,更重要的是可以大大提高公司的工作效率,从而达到提高经济效益、增加效益的目的。
1.2研究现状
随着我国经济的不断发展,人们对食品和商品要求也越来越高。超市作为现代零售业中最重要的一种业态,其管理问题受到了广泛关注。
本文首先分析了当前国内超市管理系统的应用情况,并结合目前国内外超市系统存在的一些问题进行探讨;在此基础上提出了基于Python技术实现一个具有良好扩展性和开放性的超市管理信息系统(MIS),该系统以C/S模式为基础,采用J2-EE三层体系结构,通过使用数据库、中间件等先进技术来提高整个系统的可靠性,同时利用Python技术开发出一个功能强大的B/S结构的超市信息管理系统。论文介绍了本系统开发过程中所涉及到的相关理论,包括面向对象技术、Python技术以及MVC设计模式,然后对系统设计与实现过程做了详细说明;最后,对本系统进行了测试,并总结了该系统在实际应用过程中的优点及不足之处。
本系统主要完成了以下几个方面工作:
- 根据客户需求,对系统功能进行规划,确定了系统功能模块及其划分方案。
- 根据系统业务逻辑,对系统总体架构进行规划,将整个系统分为前台和后台两部分,其中前端主要是销售模块、订单处理模块和系统管理模块。
- 根据系统功能分析,对系统各功能模块进行详细的用例分析。
- 针对系统性能优化问题,从系统资源调度角度出发,给出相应的解决方案。
- 为了验证本文设计方法的有效性,本文还进行了原型系统的实现。经过测试表明,本文提出的系统设计方案能够较好地满足企业对于超市经营管理的需要,并且能很好地解决企业面临的一系列问题,因此可以推广应用于其他类似的信息系统开发当中。但是由于系统的复杂性和多样性,系统仍有许多不足,有待进一步完善和改进。希望通过今后的努力,使系统更加智能化,更好地为顾客服务。随着电子商务的飞速发展,超市的信息化水平也得到很大程度的提升。而传统的管理模式已经不能适应新时期的发展要求,如何有效的解决这些问题就成为当前迫切需要研究的课题。本项目旨在结合超市经营管理的特点,运用现代信息技术对现有超市管理系统进行整合和升级改造,从而达到降低运营成本,提高管理效率的目的。
1.3系统开发技术的特色
(1)基于Python的 超市管理系统 中的web后台管理中的后端不再使用古老的flask+javabean+servlet技术,而是使用当前主流的打击Django框架,它减少java配置代码,简化编程代码,目前Django框架也是很多企业选择的框架之一。
(2)基于Python的 超市管理系统 中的web后台管理中的前端使用的是JavaScript框架,它配合ajax[8]和jquery[9]可以美化页面设计。
(3)基于Python的 超市管理系统 中数据库用的mysql5.7,它执行效率高。
1.4论文结构与章节安排
论文将分层次经行编排,除去论文摘要致谢文献参考部分,正文部分还会对网站需求做出分析,以及阐述大体的设计和实现的功能,最后罗列部分调测记录,论文主要架构如下:
第一章:引言。第一章主要介绍了课题研究的背景,系统开发的现状和本文的研究现状与主要工作。
第二章:系统需求分析。第二章主要从系统的用户、功能等方面进行需求分析。
第三章:系统设计。第三章主要对系统框架、系统功能模块、数据库进行功能设计。
第四章:系统实现。第四章主要介绍了系统框架搭建、系统界面的实现。
第五章:系统测试。第五章主要对系统的部分界面进行测试并对主要功能进行测试
2 基于Python的 超市管理系统 分析
系统分析是开发一个项目的先决条件,通过系统分析可以很好的了解系统的主体用户的基本需求情况,同时这也是项目的开发的原因。进而对系统开发进行可行性分析,通常包括技术可行性、经济可行性等,可行性分析同时也是从项目整体角度进行的分析。然后就是对项目的具体需求进行分析,分析的手段一般都是通过用户的用例图来实现。下面是详细的介绍。
2.1 可行性分析
在项目上使用的工具大部分都是是当下流行开源免费的,所以在开发前期,开发时用于项目的经费将会大大降低,不会让开发该软件在项目启动期受到经费的影响,所以经济上还是可行的。尽量用最少的花费去满足用户的需求。省下经费用于人工费,以及设备费用。将在无纸化,高效率的道路上越走越远。
所以经济可行性没有问题。
(2)操作可行性:
此次项目设计参考了几个该模式下网站的开发案例,对他们的操作界面分析,将众多案例结合在一起,突出以人为本简化操作,所以具有基本计算机知识的人都会操作本项目。
因此操作可行性也没有问题。
(3)技术可行性:
技术可行性指的是对于搭建框架的可行性,以及有更优秀的技术出现时系统的技术更新换代的纳新性如何,开发时间成本费用比如何。
现有的python技术能够迎合所有电子商务系统的搭建。开发这个基于Python的 超市管理系统 的时候我采用了python+MYSQL用以运行整体程序。
综上所述技术可行性也没有问题。
(4)法律可行性:
从开发者角度来看,python和MYSQL是网上开源且免费的,在知识产权方面不会产生任何法律纠纷。
从用户使用角度来看,只要不再系统上贩卖违禁品,对系统做出条约协议,杜绝非法支付即可。
综上所述法律可行性也没有问题。
业务流程是用一些特定的符合和线条来进行演示用户在使用系统时的过程,在进行系统分析的时候,业务流程可以帮助开发人员更好的理解业务,发现错误,完善系统。
用户成功登入系统后就能够实现增加数据的操作,增加数据的编号是特定的,系统生成,用户不能随意填写,除了编号以外,其他增加信息用户自己填写,填写后的信息经过系统验证,验证合法通过就显示增加数据成功了,相反的话,就没有增加成功,图2-1显示的就是在增加数据时的流程。

图2-1 数据增加流程图
数据修改时的流程和上面介绍的数据增加时的流程差不多,如图2-2所示。

图2-2 数据修改流程图
如果系统里面存在一些没有用的数据的话,相关的管理人员还可以对这些数据进行删除,图2-3就是数据删除时的流程图。

图2-3 数据删除流程图
按照基于Python的 超市管理系统的角色,我划分为了销售人员管理模块、采购人员管理模块和管理员管理模块这三大部分。
采购人员管理模块:
(1)采购人员注册登录:采购人员注册为采购人员并登录基于Python的 超市管理系统 ;用户对个人信息的增删改查,比如个人资料,密码修改。
(4)商品信息管理:采购人员进行商品信息的阅览,查看管理者发布的商品信息。
(5)销售记录:采购人员进行销售记录查询,查看管理者发布的销售记录信息。
管理员管理模块:
(1)登录:管理员的账号是在数据表表中直接设置生成的,不需要进行注册;
(2)系统用户管理:当点击“用户管理”这一菜单的时候,会出现管理员+采购人员+销售人员三个子菜单,可以对这三个模块进行增删改查操作;
(3)更多块管理:当点击“更多模块”这一菜单的时候,会出现分类信息+商品信息管理+销售记录管理+采购记录管理+会员等级设置+会员信息管理这六个子菜单,可以对分这六个模块进行增删改查操作;
(4)商品信息管理:管理员可以对超市管理系统中现有的商品信息进行增删改查。
(5)销售记录管理:管理员可以对超市管理系统中现有的销售记录信息进行增删改查。
(6)会员信息管理:管理员可以对超市管理系统中现有的会员信息进行增删改查。
(7)会员等级管理:管理员对用户提交的会员等级进行管控。
2.3.2 非功能性分析
基于Python的 超市管理系统 的非功能性需求比如基于Python的 超市管理系统 的安全性怎么样,可靠性怎么样,性能怎么样,可拓展性怎么样等。具体可以表示在如下3-1表格中:
表3-1基于Python的 超市管理系统 非功能需求表
| 安全性 | 主要指基于Python的 超市管理系统 数据库的安装,数据库的使用和密码的设定必须合乎规范。 |
| 可靠性 | 可靠性是指基于Python的 超市管理系统 能够安装用户的指示进行操作,经过测试,可靠性90%以上。 |
| 性能 | 性能是影响基于Python的 超市管理系统 占据市场的必要条件,所以性能最好要佳才好。 |
| 可扩展性 | 比如数据库预留多个属性,比如接口的使用等确保了系统的非功能性需求。 |
| 易用性 | 用户只要跟着基于Python的 超市管理系统 的页面展示内容进行操作,就可以了。 |
| 可维护性 | 基于Python的 超市管理系统 开发的可维护性是非常重要的,经过测试,可维护性没有问题 |
2.4 系统用例分析
通过2.3功能的分析,得出了本基于Python的 超市管理系统 的用例图:
销售人员用户角色用例如图2-3所示。

图2-3 基于Python的 超市管理系统销售人员角色用例图
通过2.3功能的分析,得出了本基于Python的 超市管理系统的用例图:
采购人员角色用例如图2-4所示。

图2-4 基于Python的 超市管理系统采购人员角色用例图
web后台管理上的管理员是维护整个基于Python的 超市管理系统 中所有数据信息的。管理员角色用例如图2-4所示。

本章主要通过对基于Python的 超市管理系统 的可行性分析、流程分析、功能需求分析、系统用例分析,确定整个基于Python的 超市管理系统 要实现的功能。同时也为基于Python的 超市管理系统 的代码实现和测试提供了标准。
本章主要讨论的内容包括基于Python的 超市管理系统 的功能模块设计、数据库系统设计。
3.1 系统架构设计
本基于Python的 超市管理系统 从架构上分为三层:表现层(UI)、业务逻辑层(BLL)以及数据层(DL)。

图3-1基于Python的 超市管理系统 系统架构设计图
表现层(UI):又称UI层,主要完成本基于Python的 超市管理系统 的UI交互功能,一个良好的UI可以打打提高用户的用户体验,增强用户使用本基于Python的 超市管理系统 时的舒适度。UI的界面设计也要适应不同版本的基于Python的 超市管理系统 以及不同尺寸的分辨率,以做到良好的兼容性。UI交互功能要求合理,用户进行交互操作时必须要得到与之相符的交互结果,这就要求表现层要与业务逻辑层进行良好的对接。
业务逻辑层(BLL):主要完成本基于Python的 超市管理系统 的数据处理功能。用户从表现层传输过来的数据经过业务逻辑层进行处理交付给数据层,系统从数据层读取的数据经过业务逻辑层进行处理交付给表现层。
数据层(DL):由于本基于Python的 超市管理系统 的数据是放在服务端的mysql数据库中,因此本属于服务层的部分可以直接整合在业务逻辑层中,所以数据层中只有数据库,其主要完成本基于Python的 超市管理系统 的数据存储和管理功能。
3.2 系统功能模块设计
在上一章节中主要对系统的功能性需求和非功能性需求进行分析,并且根据需求分析了本基于Python的超市管理系统中的用例。那么接下来就要开始对本基于Python的 超市管理系统 的架构、主要功能和数据库开始进行设计。基于Python的 超市管理系统 根据前面章节的需求分析得出,其总体设计模块图如图3-2所示。

图3-2 基于Python的 超市管理系统功能模块图
3.2.2用户模块设计
后台管理者能够实现对前台注册的用户增删改查操作,用户模块结构图如下图:

图3-3用户用户模块结构图
3.2.3评论管理模块设计
基于Python的 超市管理系统 是一个交流性质的公开平台,用户用户和管理人员用户可以对平台上信息进行评论,增加用户之间的互动性。但是同时也为了更好的规范评论的内容,给予管理员删除不合适的言论的功能,所以需要专门设计一个评论管理模块,具体的结构图如下:

图3-4评论模块结构图
3.2.4商品信息管理模块设计
超市管理系统是中需要存储不少商品信息,其模块功能结构,具体的结构图如下:

图3-5商品信息模块结构图
数据库设计一般包括需求分析、概念模型设计、数据库表建立三大过程,其中需求分析前面章节已经阐述,概念模型设计有概念模型和逻辑结构设计两部分。
3.3.1 数据库概念结构设计
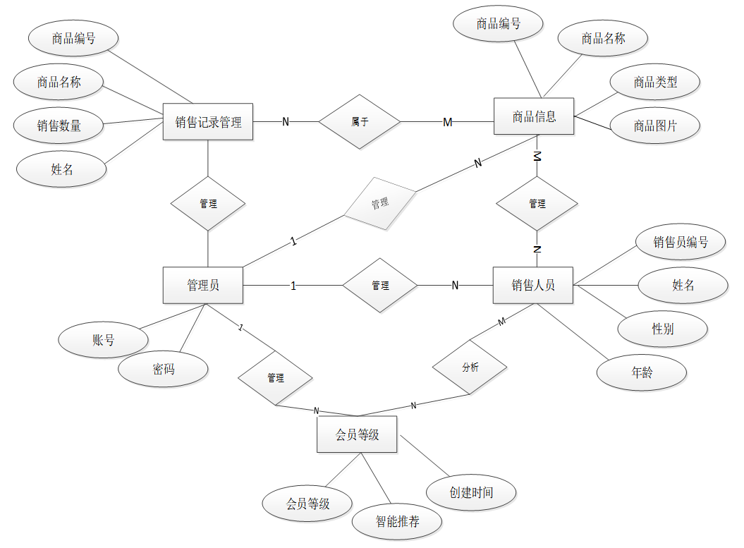
下面是整个基于Python的 超市管理系统 中主要的数据库表总E-R实体关系图。

图3-6 基于Python的 超市管理系统 总E-R关系图
下面根据基于Python的 超市管理系统的数据库总E-R关系图可以得出基于Python的 超市管理系统 需要很多E-R图,在此罗列出来一些主要的数据库E-R模型图。

图3-7销售人员E-R关系图

图3-8 商品信息E-R关系图

图3-9会员信息E-R关系图

图3-10销售记录管理E-R关系图
通过上一小节中基于Python的 超市管理系统中总E-R关系图上得出一共需要创建很多个数据表。在此我主要罗列几个主要的数据库表结构设计。
salesman表:
| 类型 | 长度 | 不是null | 主键 | 注释 | |
| salesman_id | int | 11 | 是 | 是 | 销售人员ID |
| salesperson_no | varchar | 64 | 否 | 否 | 销售员编号 |
| full_name | varchar | 64 | 否 | 否 | 姓名 |
| gender | varchar | 64 | 否 | 否 | 性别 |
| age | varchar | 64 | 否 | 否 | 年龄 |
| examine_state | varchar | 16 | 是 | 否 | 审核状态 |
| recommend | int | 11 | 是 | 否 | 智能推荐 |
| user_id | int | 11 | 是 | 否 | 用户ID |
| create_time | datetime | 0 | 是 | 否 | 创建时间 |
| update_time | timestamp | 0 | 是 | 否 | 更新时间 |
| sales_record_management表: | |||||
| 名称 | 类型 | 长度 | 不是null | 主键 | 注释 |
| sales_record_management_id | int | 11 | 是 | 是 | 销售记录管理ID |
| commodity_number | varchar | 64 | 否 | 否 | 商品编号 |
| trade_name | varchar | 64 | 否 | 否 | 商品名称 |
| commodity_type | varchar | 64 | 否 | 否 | 商品类型 |
| commodity_specifications | varchar | 64 | 否 | 否 | 商品规格 |
| commodity_price | varchar | 64 | 否 | 否 | 商品价格 |
| sales_volumes | int | 11 | 否 | 否 | 销售数量 |
| total_sales | varchar | 64 | 否 | 否 | 销售总额 |
| salesperson_no | int | 11 | 否 | 否 | 销售员编号 |
| full_name | varchar | 64 | 否 | 否 | 姓名 |
| date_of_sale | date | 0 | 否 | 否 | 销售日期 |
| recommend | int | 11 | 是 | 否 | 智能推荐 |
| create_time | datetime | 0 | 是 | 否 | 创建时间 |
| update_time | timestamp | 0 | 是 | 否 | 更新时间 |
| purchasing_personnel表: | |||||
| 名称 | 类型 | 长度 | 不是null | 主键 | 注释 |
| purchasing_personnel_id | int | 11 | 是 | 是 | 采购人员ID |
| purchaser_no | varchar | 64 | 否 | 否 | 采购员编号 |
| full_name | varchar | 64 | 否 | 否 | 姓名 |
| gender | varchar | 64 | 否 | 否 | 性别 |
| age | varchar | 64 | 否 | 否 | 年龄 |
| examine_state | varchar | 16 | 是 | 否 | 审核状态 |
| recommend | int | 11 | 是 | 否 | 智能推荐 |
| user_id | int | 11 | 是 | 否 | 用户ID |
| create_time | datetime | 0 | 是 | 否 | 创建时间 |
| update_time | timestamp | 0 | 是 | 否 | 更新时间 |
| member_level_setting表: | |||||
| 名称 | 类型 | 长度 | 不是null | 主键 | 注释 |
| member_level_setting_id | int | 11 | 是 | 是 | 会员等级设置ID |
| membership_level | varchar | 64 | 否 | 否 | 会员等级 |
| recommend | int | 11 | 是 | 否 | 智能推荐 |
| create_time | datetime | 0 | 是 | 否 | 创建时间 |
| update_time | timestamp | 0 | 是 | 否 | 更新时间 |
| member_information_management表: | |||||
| 名称 | 类型 | 长度 | 不是null | 主键 | 注释 |
| member_information_management_id | int | 11 | 是 | 是 | 会员信息管理ID |
| member_number | varchar | 64 | 否 | 否 | 会员编号 |
| member_name | varchar | 64 | 否 | 否 | 会员名称 |
| membership_level | varchar | 64 | 否 | 否 | 会员等级 |
| member_points | varchar | 64 | 否 | 否 | 会员积分 |
| remarks | text | 0 | 否 | 否 | 备注 |
| recommend | int | 11 | 是 | 否 | 智能推荐 |
| create_time | datetime | 0 | 是 | 否 | 创建时间 |
| update_time | timestamp | 0 | 是 | 否 | 更新时间 |
| commodity_information_management表 | |||||
| 名称 | 类型 | 长度 | 不是null | 主键 | 注释 |
| commodity_information_management_id | int | 11 | 是 | 是 | 商品信息管理ID |
| commodity_number | varchar | 64 | 否 | 否 | 商品编号 |
| trade_name | varchar | 64 | 否 | 否 | 商品名称 |
| commodity_type | varchar | 64 | 否 | 否 | 商品类型 |
| product_picture | varchar | 255 | 否 | 否 | 商品图片 |
| merchandise_inventory | int | 11 | 否 | 否 | 商品库存 |
| commodity_price | varchar | 64 | 否 | 否 | 商品价格 |
| commodity_specifications | varchar | 64 | 否 | 否 | 商品规格 |
| product_details | longtext | 0 | 否 | 否 | 商品详情 |
| recommend | int | 11 | 是 | 否 | 智能推荐 |
| create_time | datetime | 0 | 是 | 否 | 创建时间 |
| update_time | timestamp | 0 | 是 | 否 | 更新时间 |
| classification_information表; | |||||
| 名称 | 类型 | 长度 | 不是null | 主键 | 注释 |
| classification_information_id | int | 11 | 是 | 是 | 分类信息ID |
| commodity_type | varchar | 64 | 否 | 否 | 商品类型 |
| supplier | varchar | 64 | 否 | 否 | 供应商 |
| recommend | int | 11 | 是 | 否 | 智能推荐 |
| create_time | datetime | 0 | 是 | 否 | 创建时间 |
| update_time | timestamp | 0 | 是 | 否 | 更新时间 |
3.4本章小结
整个基于Python的 超市管理系统 的需求分析主要对系统总体架构以及功能模块的设计,通过建立E-R模型和数据库逻辑系统设计完成了数据库系统设计。
4 基于Python的超市管理系统详细设计与实现
基于Python的 超市管理系统 的详细设计与实现主要是根据前面的基于Python的 超市管理系统 的需求分析和基于Python的 超市管理系统 的总体设计来设计页面并实现业务逻辑。主要从基于Python的 超市管理系统 界面实现、业务逻辑实现这两部分进行介绍。
4.1用户功能模块
4.1.1 后台首页界面
当进入基于Python的超市管理系统的时候,首先映入眼帘的是系统的导航栏,下面是轮播图以及系统内容,其主界面展示如下图4-1所示。

图4-1 后台首页界面图
4.1.2销售人员登录界面
基于Python的 超市管理系统中的注册后的销售员是可以通过自己的账户名和密码进行登录的,当用户输入完整的自己的账户名和密码信息并点击“登录”按钮后,将会首先验证输入的有没有空数据,再次验证输入的账户名+密码和数据库中当前保存的用户信息是否一致,只有在一致后将会登录成功并自动跳转到基于Python的 超市管理系统的首页中;否则将会提示相应错误信息,销售人员登录界面如下图4-2所示。

图4-2销售人员登录界面图
4.1.3销售人员注册界面
不是基于Python的 超市管理系统 中正式销售员的是可以在线进行注册的,如果你没有本基于Python的 超市管理系统的账号的话,添加“注册”,当填写上自己的账号+密码+确认密码+昵称+邮箱+手机号等后再点击“注册”按钮后将会先验证输入的有没有空数据,再次验证密码和确认密码是否是一样的,最后验证输入的账户名和数据库表中已经注册的账户名是否重复,只有都验证没问题后即可销售人员注册成功。其用销售人员注册界面展示如下图4-3所示。

图4-2销售人员注册界面图
4.1.4个人信息界面
销售人员进入后台后点击“个人信息”,能够看到自己要修改个人信息,对个人信息进行管控。界面如下图4-3所示。

图4-3个人信息界面图
4.1.5商品信息管理界面
销售人员进入后台后点击“更多管理”,能够看到自己发布的销售商品信息,对商品信息进行管控。界面如下图4-4所示。

图4-4商品信息管理界面图
4.1.6销售记录管理界面
销售人员进入后台后点击“销售记录”,能够看到销售人员销售商品的时候提交的记录单。界面如下图4-5所示。

图4-5销售记录管理界面图
4.3管理员功能模块
4.3.1 用户管理界面
基于Python的超市管理系统中的管理人员是可以对注册的销售人员、采购人员进行管理的,也可以对管理员进行管控。界面如下图4-6所示。

图4-6用户管理界面图
基于Python的超市管理系统的管理人员是可以对基于Python的超市管理系统内的商品信息进行维护和管理的。商品信息界面如下图4-7所示。

图4-7商品信息管理界面图
4.3.3销售记录管理界面
基于Python的超市管理系统的管理人员是可以对基于Python的超市管理系统内的销售记录进行维护和管理的。销售记录息界面如下图4-8所示。

图4-8销售记录管理界面图
基于Python的 超市管理系统中的管理人员在“更多管理”这一菜单下是可以对基于Python的超市管理系统内的分类信息、商品信息管理、销售记录管理、采购记录管理、会员等级设置、会员信息管理进行管控的,其管理界面如下图4-9所示。

图4-9更多管理界面图
5系统测试
系统开发到了最后一个阶段那就是系统测试,系统测试对软件的开发其实是非常有必要的。因为没什么系统一经开发出来就可能会尽善尽美,再厉害的系统开发工程师也会在系统开发的时候出现纰漏,系统测试能够较好的改正一些bug,为后期系统的维护性提供很好的支持。通过系统测试,开发人员也可以建立自己对系统的信心,为后期的系统版本的跟新提供支持。
系统测试包括:用户登录功能测试、商品展示功能测试、商品添加、商品搜索、密码修改功能测试,如表5-1、5-2、5-3、5-4、5-5所示:
表5-1 用户登录功能测试表
| 用例名称 | 用户登录系统 |
| 目的 | 测试用户通过正确的用户名和密码可否登录功能 |
| 前提 | 未登录的情况下 |
| 测试流程 | 1) 进入登录页面 2) 输入正确的用户名和密码 |
| 预期结果 | 用户名和密码正确的时候,跳转到登录成功界面,反之则显示错误信息,提示重新输入 |
| 实际结果 | 实际结果与预期结果一致 |
商品查看功能测试:
表5-2 商品查看功能测试表
| 用例名称 | 商品查看 |
| 目的 | 测试商品查看功能 |
| 前提 | 用户登录 |
| 测试流程 | 点击商品列表 |
| 预期结果 | 可以查看到所有商品信息 |
| 实际结果 | 实际结果与预期结果一致 |
管理员添加商品界面测试:
表5-3 管理员添加商品界面测试表
| 用例名称 | 商品发布测试用例 |
| 目的 | 测试商品发布功能 |
| 前提 | 用户正常登录情况下 |
| 测试流程 | 1)点击商品信息管理就,然后点击添加后并填写信息。 2)点击进行提交。 |
| 预期结果 | 提交以后,页面首页会显示新的商品信息 |
| 实际结果 | 实际结果与预期结果一致 |
商品搜索功能测试:
表5-4商品搜索功能测试表
| 用例名称 | 商品搜索测试 |
| 目的 | 测试商品搜索功能 |
| 前提 | 无 |
| 测试流程 | 1)在搜索框填入搜索关键字。 2)点击搜索按钮。 |
| 预期结果 | 页面显示包含有搜索关键字的商品 |
| 实际结果 | 实际结果与预期结果一致 |
密码修改功能测试:
表5-5 密码修改功能测试表
| 用例名称 | 密码修改测试用例 |
| 目的 | 测试管理员密码修改功能 |
| 前提 | 管理员用户正常登录情况下 |
| 测试流程 | 1)管理员密码修改并完成填写。 2)点击进行提交。 |
| 预期结果 | 使用新的密码可以登录 |
| 实际结果 | 实际结果与预期结果一致 |
通过编写基于Python的超市管理系统的测试用例,已经检测完毕用户登录模块、商品查看模块、商品添加模块、商品搜索模块、密码修改功能测试,通过这5大模块为基于Python的超市管理系统的后期推广运营提供了强力的技术支撑。
至此,基于Python的超市管理系统已经结束,在开发前做了许多的准备,在本系统的设计和开发过程中阅览和学习了许多文献资料,从中我也收获了很多宝贵的方法和设计思路,对系统的开发也起到了很重要的作用,系统的开发技术选用的都是自己比较熟悉的,比如Web、python技术、MYSQL,这些技术都是在以前的学习中学到了,其中许多的设计思路和方法都是在以前不断地学习中摸索出来的经验,其实对于我们来说工作量还是比较大的,但是正是由于之前的积累与准备,才能顺利的完成这个项目,由此看来,积累经验跟做好准备是十分重要的事情。
当然在该系统的设计与实现的过程中也离不开老师以及同学们的帮助,正是因为他们的指导与帮助,我才能够成功的在预期内完成了这个系统。同时在这个过程当中我也收获了很多东西,此系统也有需要改进的地方,但是由于专业知识的浅薄,并不能做到十分完美,希望以后有机会可以让其真正的投入到使用之中。
[1]吕冠艳,李奋华.MVC架构下的校园超市管理系统的设计[J].计算机时代,2022(04):123-125.DOI:10.16644/j.cnki.cn33-1094/tp.2022.04.034.
[2]魏正,汤路丹. 一种基于射频技术的超市管理系统[P]. 安徽省:CN215814224U,2022-02-11.
[3]李益兰,姜友文.Python技术在风险导向税务审计中的应用研究[J].财会通讯,2022(03):138-141+150.DOI:10.16144/j.cnki.issn1002-8072.2022.03.007.
[4]李同金.基于Python的端口扫描技术研究[J].电子世界,2022(02):38-39+42.DOI:10.19353/j.cnki.dzsj.2022.02.015.
[5]史亚维.《Python技术与应用》课堂思政元素研究探讨[J].中国新通信,2022,24(03):223-224.
[6]杜继明.Python语言的Web开发应用分析[J].数字通信世界,2022(01):76-78.
[7]吴永豪.基于大数据平台的无人智慧超市管理系统设计[J].电子技术与软件工程,2021(12):189-191.
[8]马兴莹. 基于计算思维的初中python课程教学模式设计与应用研究[D].山东师范大学,2021.DOI:10.27280/d.cnki.gsdsu.2021.000632.
[9]Fu Rui,Li Xinyu. Malicious attacks on the web and crawling of information data by Python technology[J]. Security and Privacy,2021,4(5).
[10]岳纹.企业小型超市管理系统的研究与开发[J].电脑编程技巧与维护,2021(05):89-91.DOI:10.16184/j.cnki.comprg.2021.05.036.
[11]Guoxia Sun. Symmetry Analysis in Analyzing Cognitive and Emotional Attitudes for Tourism Consumers by Applying Artificial Intelligence Python Technology[J]. Symmetry,2020,12(4).
[12]赵唯淇. 基于云平台的无人超市管理系统研究与实现[D].西安理工大学,2019.
[13]黄文镜.基于供应链管理的中小型超市管理系统研究设计[J].商场现代化,2019(05):10-12.DOI:10.14013/j.cnki.scxdh.2019.05.004.
[14]王梓宁,薛益鸽.基于SQL环境下超市管理系统的设计与实现[J].智能计算机与应用,2018,8(03):224-226.
[15]任中俊, 基于物联网技术的大型商场超市节能运行管理系统及其示范. 广东省,深圳市紫衡技术有限公司,2018-04-13.
[16]刘佳旻.无人售货超市管理系统的分析与设计[J].电脑知识与技术,2018,14(01):87-88+98.DOI:10.14004/j.cnki.ckt.2018.0152.
[17]史智臣,刘菲菲,张迎春.基于商品的商业超市管理系统的改进[J].潍坊学院学报,2017,17(06):9-10+19.
致 谢
逝者如斯夫,不舍昼夜。转眼间,大用户用户活便已经接近尾声,人面对着离别与结束,总是充满着不舍与茫然,我亦如此,仍记得那年秋天,我迫不及待的提前一天到了学校,面对学校巍峨的大门,我心里充满了期待:这里,就是我新生活的起点吗?那天,阳光明媚,学校的欢迎仪式很热烈,我面对着一个个对着我微笑的同学,仿佛一缕缕阳光透过胸口照进了我心里,同时,在那天我认识可爱的室友,我们携手共同度过了这难忘的两年。如今,我望着这篇论文的致谢,不禁又要问自己:现在,我们就要说再见了吗?
感慨莫名,不知所言。遥想当初刚来学校的时候,心里总是想着工科学校会过于板正,会缺乏一些柔情,当时心里甚至有一点点排斥,但是随着我对学校的慢慢认识与了解,我才认识到了她的美丽,她的柔情,并且慢慢的喜欢上了这个校园,但是时间太快了,快到我还没有好好体会她的美丽便要离开了,但是她带给我的回忆,永远不会离开我,也许真正离开那天我的眼里会满含泪水,我不是因为难过,我只是想将她的样子映在我的泪水里,刻在我的心里。最后,感谢我的老师们,是你们教授了我们知识与做人的道理;感谢我的室友们,是你们陪伴了我如此之久;感谢每位关心与支持我的人。
少年,追风赶月莫停留,平荒尽处是春山。
点赞+收藏+关注 →私信领取本源代码、数据库
关注博主下篇更精彩
一键三连!!!
一键三连!!!
一键三连!!!
感谢一键三连!!!

被折叠的 条评论
为什么被折叠?



