摘 要
随着互联网技术的发展,摄影行业的在线交流与展示逐渐成为主流。然而,许多摄影爱好者依然依赖于社交媒体或线下活动,信息更新滞后,互动性差,且缺乏专业的管理平台。这种模式不仅使得摄影内容传播效率低,而且缺乏有效的内容审核与信息共享机制,限制了摄影爱好者之间的交流与合作。
本系统采用Vue作为前端框架,SpringBoot作为后端技术,数据库使用MySQL。系统主要分为用户和管理员两类功能模块。用户可以在平台上进行论坛交流、发布和查看摄影资讯、发布留言、管理分享信息。管理员则负责用户管理、作品分类管理、分享信息审核、留言管理、公告发布等操作,确保平台内容的规范性和互动的有效性。系统通过这些功能,提供了一个集交流、展示、管理于一体的摄影爱好者平台,提升了用户体验与管理效率。
关键词:摄影交流;SpringBoot;MySQL
Design and Implementation of the Student Photography Exchange Circle Website in Qiannan Prefecture
Major:Mechanical Manufacture and Automation Student ID:201510111120
Student:Zhang San Instructor:Li Si/Wang Wu
With the development of Internet technology, online communication and display in the photography industry has gradually become the mainstream. However, many photography enthusiasts still rely on social media or offline activities, with outdated information updates, poor interactivity, and a lack of professional management platforms. This mode not only reduces the efficiency of disseminating photography content, but also lacks effective content review and information sharing mechanisms, limiting communication and cooperation among photography enthusiasts.
This system uses Vue as the front-end framework, SpringBoot as the back-end technology, and MySQL as the database. The system is mainly divided into two types of functional modules: user and administrator. Users can engage in forum communication, post and view photography information, leave comments, and manage shared information on the platform. Administrators are responsible for user management, work classification management, sharing information review, message management, announcement publishing, and other operations to ensure the standardization of platform content and the effectiveness of interaction. The system provides a photography enthusiast platform that integrates communication, display, and management through these functions, improving user experience and management efficiency.
Key words:Photography communication;SpringBoot;MySQL
目 录
1 绪 论
随着社会经济的不断发展和文化活动的多样化,摄影作为一项艺术形式和兴趣爱好,逐渐成为大众文化的重要组成部分[1]。黔西南州的学生群体在摄影领域的兴趣不断增长,越来越多的学生通过摄影表达自我、记录生活、传递情感。过去,这些学生多通过传统方式进行交流与学习,如参加线下活动、摄影俱乐部、摄影展览的方式。这些方式具有局限性,交流范围受限,信息传递慢,获取摄影技巧和经验的途径较少,缺乏一个集中、系统的交流平台。在这种背景下,学生摄影爱好者面临着获取信息困难、交流不便和创作灵感受限等问题。随着计算机技术和互联网的发展,信息传播方式发生了革命性的变化。数字化平台为学生群体提供了更多的机会和途径,摄影爱好者可以借助网络平台进行作品展示、经验交流和资源共享。数字化技术不仅提高了摄影的普及度,也为摄影作品提供了更多的展示空间,使得学生能够通过线上平台与更广泛的群体进行互动,获得反馈,提升创作水平。借助网络平台,学生群体的沟通与互动不再局限于物理空间,信息传播更加高效[2]。在线学习平台、摄影资讯网站以及社交媒体的兴起,使得学生能够方便地获取专业的摄影知识和技巧,能够更好地发展自己的兴趣和提高摄影水平。
本系统的设计与实现,正是在这样的背景下应运而生。该系统为黔西南州的学生群体提供了一个便捷、高效的线上交流平台。通过该平台,学生不仅可以分享自己的摄影作品,还可以参与摄影相关的讨论和交流,获取摄影技巧、参与摄影比赛等。这种平台打破了地域限制,使得学生之间可以在更广泛的范围内互动,促进了摄影文化的传播和发展。与此同时,平台的管理功能也为信息的规范性提供了保障,确保了作品的质量和内容的安全性。该平台不仅是一个展示和交流的空间,也为学生群体的摄影创作提供了丰富的资源和支持,进一步激发了学生的创作热情和创新能力。本系统不仅符合当前学生群体对摄影交流平台的需求,也在提升学生摄影水平、促进区域文化交流方面具有重要意义。
近年来,随着互联网的普及,国内的摄影行业迎来了迅速发展的机遇。谢婉芳等(2022)在《高校“互联网+摄影”平台市场前景及发展建议》中,分析了高校学生群体在“互联网+摄影”平台中的消费需求,并提出了平台发展中的瓶颈和解决策略[3]。此研究聚焦于高校摄影行业,通过问卷调查等手段,探讨了学生在平台中的需求特征和市场现状,为摄影行业的互联网转型提供了有价值的见解。季嘉焱、焦雨莼(2021)在《“互联网+”摄影——约拍平台的网络信息安全探究》中,研究了网络信息安全对约拍平台的影响,提出了平台运营中的潜在安全风险,并提出相应的安全保护措施[4]。刘鹏等(2021)在《基于大数据的摄影实训教学平台设计》中,提出了基于大数据的教学平台设计方案,采用大数据技术分析学生实训需求,设计了摄影教学的交互模块和作品展示模块[5]。该平台以硬件和软件的结合方式提升了教学效果,优化了教学资源的使用效率。随着平台模式的不断创新,国内研究逐渐从单纯的技术实现向更为复杂的安全性、市场需求分析等多维度拓展。
国内的研究现状呈现出从技术研究到应用研究的逐步过渡,在大数据和互联网技术的应用方面,逐渐形成了多个针对不同需求的摄影平台设计方案。国内学者的研究多侧重于具体问题的解决,重点在于如何通过技术手段实现平台功能的完善与用户体验的提升。也逐渐有更多的研究将摄影平台作为教育平台进行探讨,通过教学实训模块的设计提升平台的教学功能,推动摄影教育的改革。
国外在摄影领域的研究主要集中在摄影技术和成像系统的优化,尤其是在影像质量和噪声控制等方面。Martin Lahn Henriksen等(2024)在《A direct comparison of a next generation hyperspectral camera to state-of-the-art》中,比较了新一代高光谱相机与传统相机在视觉和短波红外范围内的表现[6]。通过对比成像技术的精度、噪声控制和光谱分辨率,研究表明新一代相机在成像质量上具有显著的优势。该研究的重点是成像设备技术的不断进步。Maik Wischow等(2024)在《Real‐Time Noise Source Estimation of a Camera System from an Image and Metadata》中,提出了一种基于深度神经网络的相机噪声源实时估计方法[7]。该方法结合数据驱动和物理模型,能够实时准确地估计图像中的噪声源,极大提高了相机系统在恶劣环境下的稳定性和准确性。此研究的成果对改进摄影设备的图像质量、提高相机的抗干扰能力具有重要意义。Guo Y等(2024)在《Comparative analysis of two retinal fractures with ultrabroadangle fundus photography systems》一文中,比较了两种超广角眼底摄影系统在诊断视网膜裂孔中的表现[8]。通过对298例眼科患者的眼底检查进行分析,研究发现Zeiss Clarus 500系统在诊断视网膜裂孔的灵敏度上优于Opel Panorama 200系统,证明了新一代眼底摄影系统在医学诊断中的广泛应用前景。该研究强调了先进影像设备在医学影像学领域中的重要性,为临床诊断提供了新的技术支持。
国外研究的核心集中在新型成像技术和影像处理方法上,在医学影像、工业成像和高光谱成像领域的创新。通过先进的传感器技术、图像处理算法和智能化系统,国外的研究正在不断推动摄影系统的性能提升,扩展其在多个行业的应用场景,在精细化诊断和工业检测等领域表现突出。
论文组织结构如下:
第一章绪论:介绍研究背景、意义、国内外研究现状及论文结构安排。
第二章相关技术介绍:阐述Java语言、SpringBoot框架、Vue技术及MySQL数据库的相关技术。
第三章需求分析:分析系统的功能需求、非功能需求及技术可行性等。
第四章系统设计:包括系统架构设计、总体功能设计和数据库设计。
第五章系统实现:描述用户功能与管理员功能的具体实现过程。
第六章系统测试:介绍系统测试的目的、方法、用例及测试结论。
最后是结论:总结研究成果。
2 相关技术介绍
Java是一种广泛应用的高级编程语言,由Sun Microsystems于1995年发布,现由Oracle公司维护。Java语言具有跨平台性,代码一经编写可在任何支持Java虚拟机(JVM)的设备上运行[9]。Java语言是一种面向对象的编程语言,提供了类和对象的概念,支持封装、继承和多态等核心特性,这些特性使得Java语言适合用于大规模和复杂的系统开发。Java语言不仅支持面向对象的设计理念,还能够通过异常处理、线程管理和内存管理机制,提高程序的健壮性与并发处理能力[10]。Java语言通过丰富的类库和开发工具包支持网络编程、文件操作、数据库访问等各种功能的实现。Java编写的应用程序通常通过字节码进行编译,字节码可以在不同的操作系统和硬件平台上执行,这种“编写一次,到处运行”的特性使得Java在企业级应用、Web开发和移动开发等领域得到广泛应用。
Java语言通过其丰富的生态系统支持多种开发模式。它提供了一个标准库,包含了大量的类和接口,可以助开发者快速构建功能丰富的应用程序[11]。Java还具有强大的垃圾回收机制,自动管理内存,避免了内存泄漏问题。Java的多线程机制允许程序同时处理多个任务,这对于需要处理大量并发请求的应用程序尤为重要。Java还通过反射机制和动态代理等技术,使得开发者可以在运行时动态地分析和操作类和对象的属性与方法。Java具有严格的语法规则,虽然这对开发者提出了一定的要求,但也保证了程序的可维护性和可扩展性。Java的高性能、多线程支持和跨平台特性,使其成为现代企业级应用开发中不可或缺的一部分。
2.2 SpringBoot框架
Spring Boot是基于Spring框架的开源框架,旨在简化企业级应用的开发过程。它通过约定优于配置的理念,使得开发者可以在较少的配置下快速构建独立运行的生产级应用程序[12]。Spring Boot支持自动化配置,开发者只需专注于业务逻辑的实现,Spring Boot自动处理框架配置的繁琐细节。这一特性显著提高了开发效率,减少了配置文件的复杂度[13]。Spring Boot还支持内嵌的Web服务器,如Tomcat、Jetty和Undertow,开发者可以将应用程序打包成独立的JAR文件,方便部署与运行。Spring Boot还通过提供开箱即用的功能,助开发者快速构建稳定、可靠的Web应用。
Spring Boot框架与Spring生态系统紧密集成,开发者可以方便地引入Spring的其他模块,如Spring Data、Spring Security、Spring AOP,满足不同的应用需求。Spring Boot提供了多种内置的组件,使得构建RESTful API、处理数据库操作、进行事务管理等变得简单高效。通过Spring Boot,开发者可以利用Spring框架的强大功能,而无需关心其复杂的配置细节。Spring Boot的核心优势在于能够快速启动和部署,减少了开发过程中常见的配置问题和调试时间。Spring Boot还支持微服务架构的开发,开发者可以通过Spring Cloud等相关技术,构建可扩展、易于维护的分布式应用。通过与Spring框架的结合,Spring Boot助开发者实现了高效的代码复用和模块化管理,极大地提升了开发效率和应用的可维护性。
2.3 Vue技术
Vue是一种用于构建用户界面的渐进式JavaScript框架,设计理念是通过简化复杂的前端开发过程,提高开发者的工作效率[14]。Vue框架采用MVVM设计模式,通过数据绑定和组件化开发,使得开发者能够以声明式的方式构建用户界面。Vue的核心思想是响应式数据绑定,当数据发生变化时,视图会自动更新,无需手动操作DOM。这种数据驱动的开发方式使得前端开发变得更加直观和高效。Vue的模板语法类似HTML,开发者可以直接在模板中插入动态内容,使得代码更加简洁易懂。Vue提供了强大的指令系统和事件处理机制,可以方便地对DOM元素进行条件渲染、列表渲染和事件绑定等操作。
Vue框架采用了组件化的开发模式,每个Vue组件具有独立的模板、逻辑和样式,能够封装复杂的界面功能,便于复用和维护。Vue支持单文件组件,使得开发者可以在一个文件中同时定义组件的HTML、JavaScript和CSS,提高了代码的组织性和可维护性。Vue的路由系统支持单页应用的开发,能够通过URL映射不同的视图,实现无刷新页面跳转。Vue还通过Vuex提供了状态管理机制,适用于复杂应用的状态管理需求。Vue通过与现有的前端构建工具和插件生态的结合,能够轻松集成现代前端开发流程,支持模块化、自动化构建、代码压缩等功能,提升了开发效率和应用性能。
2.4 MySQL数据库
MySQL是一种开源的关系型数据库管理系统,广泛应用于Web应用、企业应用和其他需要数据存储的场景[15]。MySQL支持SQL,用于管理存储在数据库中的数据。作为一种关系型数据库,MySQL使用表格结构来存储数据,表与表之间可以通过外键进行关联。MySQL数据库支持基本的增、删、改、查操作,并提供了丰富的SQL查询语法,允许用户通过复杂的查询语句检索和操作数据。MySQL具有事务处理功能,支持ACID特性,能够保证数据在并发操作中的一致性和完整性。MySQL支持存储过程、触发器和视图等高级功能,使得开发者能够实现复杂的数据库逻辑和数据操作。
MySQL采用客户端-服务器架构,通过网络协议连接数据库和应用程序,支持多个客户端同时访问数据库[16]。在性能方面,MySQL提供了多种优化机制,包括查询缓存、索引优化、查询执行计划等,帮助提高数据库的响应速度和并发处理能力。MySQL支持多种存储引擎,如InnoDB、MyISAM,用户可以根据不同的应用需求选择合适的存储引擎。InnoDB引擎支持事务、行级锁和外键约束,适合处理高并发和复杂的事务操作。MySQL还具备备份、恢复、数据复制和分区等功能,能够保证数据的可靠性和高可用性。凭借其高性能、易用性和可靠性,MySQL成为全球最受欢迎的数据库之一,广泛应用于各类Web开发项目中。
3 需求分析
用户可以搜索、查看和评论论坛帖子,发布新内容。能够查看网站公告、关于我们、联系方式和网站介绍信息。可以搜索和查看摄影资讯,并按摄影类别进行筛选。用户能够查看其他人的留言信息,并发布自己的留言。能够增删查改分享的摄影作品,分享内容需经过管理员审核后才会展示。用户功能用例图如图3-1所示。

图3-1 用户功能用例图
管理员可以管理用户账号,进行添加、删除、查询和重置操作,并审核账号申请。可以管理作品分类信息,包括查询、重置、删除和添加。对作品分享信息进行管理,支持查询、重置、删除、添加、审核和评论查看。可操作轮播图、公告通知、摄影资讯和论坛信息的增删查改。能够管理留言信息,包括查看、删除、重置和回复留言。管理员功能用例图如图3-2所示。

图3-2 管理员功能用例图
1.可用性
系统需要具备良好的可用性,用户能够在任何时刻轻松访问并使用系统的各项功能。系统界面应简洁、直观,符合用户的使用习惯,并提供友好的交互方式。系统应具备较高的响应速度,用户在操作过程中应避免长时间等待。对于多终端使用场景,系统应支持自适应布局,不同设备上均能正常访问和使用。
2.可靠性
系统应具备高可靠性,能够在长时间运行中保持稳定性。应对系统可能出现的故障进行有效的容错设计,如处理用户输入错误、数据库连接问题等。数据的完整性和一致性应得到保证,系统在出现故障时能够尽量减少对用户操作的影响,并提供有效的错误提示。定期进行备份,数据不会因系统崩溃或意外情况丢失。
3.安全性
系统应具备完善的安全机制,保证用户信息和数据的保密性、完整性与可用性。用户的账户信息、留言内容、个人资料等敏感信息应进行加密存储,防止未经授权的访问。系统应实现严格的权限控制机制,不同角色用户对系统资源的访问权限应严格区分,避免出现信息泄露或滥用的情况。系统应具有防止SQL注入、XSS攻击等常见网络安全威胁的能力,并定期进行漏洞扫描和修复。
4.性能
系统应具备良好的性能,能够承受一定数量的并发用户请求,并保证在高负载情况下仍能保持较低的响应时间。数据库应支持高效的查询和操作,避免因数据量过大而导致的性能下降。
5.可维护性
系统的设计应具有高可维护性,代码应结构清晰、模块化,方便后期的扩展和维护。开发文档应完善,包含系统架构、接口说明、功能描述等内容,开发人员能够迅速理解系统结构并进行相应修改和扩展。系统应支持高效的日志管理和监控功能,能够及时捕捉并记录系统运行中的异常,方便维护人员快速诊断和修复问题。
3.3 公式的格式说明
本系统的技术可行性体现在所选技术栈的成熟度与可用性上。Java语言、SpringBoot框架、Vue技术和MySQL数据库均为当前广泛应用且经过多次验证的技术。Java和SpringBoot在企业级应用中得到广泛应用,具有稳定性和高性能。Vue作为现代前端开发框架,易于开发和维护,且具有较好的扩展性,能够支持未来可能的功能扩展。MySQL数据库则具有高效的数据存储能力,适合用于处理中小型数据量的操作。结合这些技术,本系统能够实现高效的功能开发与维护,具备较强的技术可行性。
从操作可行性的角度来看,系统界面设计简洁,符合现代用户的操作习惯。前端采用Vue框架,提供动态交互功能,保证了用户体验的流畅性。后台管理系统也经过简化,管理员通过图形化界面可以方便地进行用户管理、内容审核、公告发布等操作。系统的操作流程设计直观,使得任何具备基本计算机操作能力的用户都能够快速掌握系统的使用方法,具备操作的可行性。
随着摄影爱好者群体的逐渐增多,在黔西南州,学生群体的摄影兴趣日益增长,迫切需要一个集交流、展示、学习为一体的平台。当前,市面上尚缺乏专注于学生摄影爱好者的专业性平台,而现有的社交平台和泛娱乐类平台难以满足这一特定需求。本系统提供的专属平台能够有效填补这一市场空白,满足黔西南州学生群体对摄影交流和资源分享的需求。随着数字化平台的普及和人们信息获取方式的变化,线上摄影交流平台的市场前景广阔,具备较强的市场可行性。
系统基于免费开源技术栈进行开发和部署,采用Java、SpringBoot、Vue和MySQL等开源技术,这些技术的使用无需支付昂贵的许可费用。开源技术的引入大大降低了系统的开发和维护成本。系统所需的服务器硬件资源相对较为简单,且开源社区的支持使得系统开发者能够快速获取所需的技术资源,缩短开发周期,降低整体经济投入,具备较好的经济可行性。
系统采用四层架构设计,分别为客户层、表示层、业务逻辑层和持久化层。
客户层通过浏览器与系统进行交互,用户通过客户端提交请求,浏览器渲染页面并展示数据。表示层负责页面的渲染,使用HTML和CSS构建静态页面,采用GET和POST方法与服务器进行数据交互。业务逻辑层分为Controller和Service,Controller负责接收并处理前端请求,将请求转发到相应的Service进行业务处理,Service层则负责核心业务逻辑的实现。持久化层通过MyBatis进行对象关系映射,负责将业务数据存取到数据库。数据库层使用MySQL存储和管理数据,保证数据的完整性和一致性。该架构将各功能模块解耦,方便维护和扩展。通过层次分明的设计,系统能够高效地处理前端请求,执行复杂的业务逻辑,并将数据持久化存储,确保系统的高可用性和稳定性。系统架构图如下图4-1所示。

图4-1 系统架构图
系统的总体功能设计分为用户功能和管理员功能两大模块。用户功能包括交流论坛功能,允许用户搜索、查看、评论和发布论坛帖子;公告通知查看,提供查看网站公告、联系方式和相关信息的能力;摄影资讯查看,支持按摄影类别浏览和搜索资讯内容;留言中心功能,用户可查看和发布留言信息;分享信息管理,允许用户管理自己分享的摄影作品信息,且分享内容需管理员审核通过。管理员功能包括系统用户管理,管理员可对用户账号进行添加、删除、查询、重置及审核操作;作品分类管理,管理员负责管理摄影作品的分类信息;分享信息管理,管理员进行作品分享信息的审核与管理;系统管理,管理轮播图及其他系统配置;留言管理,管理员可查看、删除和回复留言;公告通知管理,进行公告和通知的增删改查;资源管理,负责管理摄影资讯;交流管理,管理员可管理论坛信息。功能结构图如下图4-2所示。

图4-2 系统功能结构图
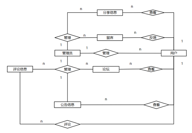
数据库概念设计通过E-R图展示实体及其关系。系统包括用户、论坛、评论、公告、作品分享等实体。各实体之间通过外键关联,保证数据一致性与完整性。下面是系统的E-R图。

图4-3 总体E-R图
评论实体有评论ID、评论人ID、回复评论ID、评论内容等。评论实体如图4-4所示。

图4-4 评论实体图
论坛实体有论坛ID、标题、正文内容、发帖人ID、访问数等。论坛实体如图4-5所示。

图4-5 论坛实体图
留言实体有留言ID、留言标题、留言内容、用户昵称、邮箱等。留言实体如图4-6所示。

图4-6 留言实体图
公告实体有公告ID、公告标题、公告正文、创建时间等。公告实体如图4-7所示。

图4-7 公告实体图
普通用户实体有普通用户ID、用户姓名、用户年龄、性别等。普通用户实体如图4-8所示。

图4-8 普通用户实体图
分享信息实体有分享信息ID、作品编号、作品名称、拍摄地点、封面图片等。分享信息实体如图4-9所示。

图4-9 分享信息实体图
数据库表设计依据系统需求,将数据按功能模块划分为多个表。每个表设计了合适的字段类型和约束条件,保证数据的完整性与一致性。下面是数据库表。
表4-1 评论表主要是用来存储用户对论坛帖子或其他内容的评论信息。主要有评论ID、评论人ID、回复评论ID、评论内容、昵称等字段。评论表如表4-1所示。
表4-1 评论
| 序号 | 列名 | 数据类型 | 长度 | 主键 | 说明 |
| 1 | comment_id | int | 10 | 是 | 评论ID |
| 2 | user_id | int | 10 | 评论人ID | |
| 3 | reply_to_id | int | 10 | 回复评论ID:空为0 | |
| 4 | content | longtext | 内容 | ||
| 5 | nickname | varchar | 255 | 昵称 | |
| 6 | avatar | varchar | 255 | 头像地址 | |
| 7 | create_time | timestamp | 创建时间 | ||
| 8 | update_time | timestamp | 更新时间 | ||
| 9 | source_table | varchar | 255 | 来源表 | |
| 10 | source_field | varchar | 255 | 来源字段 | |
| 11 | source_id | int | 10 | 来源ID |
表4-2 论坛表主要是用来存储论坛帖子的基本信息。主要有论坛ID、标题、正文内容、发帖人ID、访问数、点赞数等字段。论坛表如表4-2所示。
表4-2 论坛
| 序号 | 列名 | 数据类型 | 长度 | 主键 | 说明 |
| 1 | forum_id | mediumint | 8 | 是 | 论坛id |
| 2 | display | smallint | 5 | 排序 | |
| 3 | user_id | mediumint | 8 | 用户ID | |
| 4 | nickname | varchar | 16 | 昵称 | |
| 5 | praise_len | int | 10 | 点赞数 | |
| 6 | hits | int | 10 | 访问数 | |
| 7 | title | varchar | 125 | 标题 | |
| 8 | keywords | varchar | 125 | 关键词 | |
| 9 | description | varchar | 255 | 描述 | |
| 10 | url | varchar | 255 | 来源地址 | |
| 11 | tag | varchar | 255 | 标签 | |
| 12 | img | text | 封面图 | ||
| 13 | content | longtext | 正文 | ||
| 14 | create_time | timestamp | 创建时间 | ||
| 15 | update_time | timestamp | 更新时间 | ||
| 16 | avatar | varchar | 255 | 发帖人头像 | |
| 17 | type | varchar | 64 | 论坛分类 | |
| 18 | istop | int | 10 | 是否置顶 |
表4-3 留言表主要是用来存储用户在留言板上发布的留言信息。主要包括留言ID、留言标题、留言内容、用户昵称、邮箱、手机号码等字段。留言表如表4-3所示。
表4-3 留言
| 序号 | 列名 | 数据类型 | 长度 | 主键 | 说明 |
| 1 | message_id | int | 10 | 是 | 留言板ID |
| 2 | user_id | int | 10 | 用户ID | |
| 3 | title | varchar | 64 | 标题 | |
| 4 | content | longtext | 内容 | ||
| 5 | nickname | varchar | 32 | 昵称 | |
| 6 | avatar | varchar | 255 | 头像 | |
| 7 | | varchar | 125 | 留言者邮箱 | |
| 8 | phone | varchar | 11 | 留言者手机号码 | |
| 9 | create_time | timestamp | 创建时间 | ||
| 10 | update_time | timestamp | 更新时间 | ||
| 11 | reply | longtext | 回复 | ||
| 12 | reply_state | tinyint | 4 | 回复状态 |
表4-4 公告表主要是用来存储系统发布的公告信息。主要有公告ID、公告标题、公告正文、创建时间、更新时间等字段。公告表如表4-4所示。
表4-4 公告
| 序号 | 列名 | 数据类型 | 长度 | 主键 | 说明 |
| 1 | notice_id | mediumint | 8 | 是 | 公告id |
| 2 | title | varchar | 125 | 标题 | |
| 3 | content | longtext | 正文 | ||
| 4 | create_time | timestamp | 创建时间 | ||
| 5 | update_time | timestamp | 更新时间 |
表4-5 普通用户表主要是用来存储普通用户的个人信息。主要有普通用户ID、用户姓名、用户年龄、性别、审核状态等字段。普通用户表如表4-5所示。
表4-5 普通用户
| 序号 | 列名 | 数据类型 | 长度 | 主键 | 说明 |
| 1 | ordinary_users_id | int | 10 | 是 | 普通用户ID |
| 2 | user_name | varchar | 64 | 用户姓名 | |
| 3 | user_age | varchar | 64 | 用户年龄 | |
| 4 | user_gender | varchar | 64 | 用户性别 | |
| 5 | examine_state | varchar | 16 | 审核状态 | |
| 6 | user_id | int | 10 | 用户ID | |
| 7 | create_time | datetime | 创建时间 | ||
| 8 | update_time | timestamp | 更新时间 |
表4-6 分享信息表主要是用来存储用户发布的作品分享信息。主要有分享信息ID、作品编号、作品名称、拍摄地点、封面图片、点赞数等字段。分享信息表如表4-6所示。
表4-6 分享信息
| 序号 | 列名 | 数据类型 | 长度 | 主键 | 说明 |
| 1 | share_information_id | int | 10 | 是 | 分享信息ID |
| 2 | work_number | varchar | 64 | 作品编号 | |
| 3 | title_of_work | varchar | 64 | 作品名称 | |
| 4 | type_of_work | varchar | 64 | 作品类型 | |
| 5 | shooting_location | varchar | 64 | 拍摄地点 | |
| 6 | cover_photo | varchar | 255 | 封面图片 | |
| 7 | work_video | varchar | 255 | 作品视频 | |
| 8 | publish_user | int | 10 | 发布用户 | |
| 9 | release_date | date | 发布日期 | ||
| 10 | shooting_experience | text | 拍摄经历 | ||
| 11 | share_details | longtext | 分享详情 | ||
| 12 | hits | int | 10 | 点击数 | |
| 13 | praise_len | int | 10 | 点赞数 | |
| 14 | examine_state | varchar | 16 | 审核状态 | |
| 15 | create_time | datetime | 创建时间 | ||
| 16 | update_time | timestamp | 更新时间 |
5.1 用户功能实现
用户可以通过搜索框输入关键词查找论坛帖子,查看相关内容。用户可在帖子下方进行评论,发表个人见解,与其他用户互动。用户可以发布新帖。发布的帖子需经过管理员审核后才能显示在平台上。交流论坛界面如图5-1所示。

图5-1 交流论坛界面
用户可以查看系统发布的公告通知,了解网站的最新动态、规则以及平台运营相关信息。用户还可以点击查看具体公告内容,并浏览“关于我们”、“联系方式”、“网站介绍”等页面。公告通知界面如图5-2所示。

图5-2 公告通知界面
用户可以在摄影资讯页面查看最新的摄影相关资讯,包括新闻、技术文章、活动动态等。用户可通过分类筛选或关键词搜索查找感兴趣的内容。每篇资讯都提供详细介绍,用户可以点击查看完整信息。摄影资讯界面如图5-3所示。

图5-3 摄影资讯界面
用户可以查看他人发布的留言信息,并参与互动或发布新留言。留言可包含标题和内容,用户发布留言后可等待管理员审核。系统支持回复留言。留言中心界面如图5-4所示。

图5-4 留言中心界面
用户可以在平台上管理和编辑自己发布的分享信息,包括摄影作品、拍摄经历、视频等内容。用户可以增、删、改分享的信息,更新作品内容。所有分享信息需要经过管理员审核才能展示在前台。分享信息管理界面如图5-5所示。

图5-5 分享信息管理界面
5.2 管理员功能实现
管理员可以添加、删除、查询和重置用户账户信息。管理员还可以审核用户的账户申请。管理员通过该模块对用户进行全面管理。系统用户管理界面如图5-6所示。

图5-6 系统用户管理界面
管理员可以查看、添加、删除和修改作品分类信息。管理员还可以重置分类信息,确保平台的分类清晰且易于管理。作品分类管理界面如图5-7所示。

图5-7 作品分类管理界面
管理员可查看、审核、删除和修改用户发布的分享信息。管理员对用户发布的作品进行审核。所有分享信息在前台展示前需经过管理员审核。分享信息管理界面如图5-8所示。

图5-8 分享信息管理界面
管理员可以管理平台的轮播图,包括添加、删除和修改现有的轮播图。管理员确认轮播图内容的更新和展示符合平台的要求。系统管理界面如图5-9所示。

图5-9 系统管理界面
管理员可查看、删除、重置和回复用户的留言。管理员通过此功能与用户互动,保证留言内容的有效性与合规性。留言管理界面如图5-10所示。

图5-10 留言管理界面
管理员可以对平台的公告通知进行增、删、改和查操作。管理员及时发布系统公告,并更新公告内容,保持信息的时效性。公告通知管理界面如图5-11所示。

图5-11 公告通知管理界面
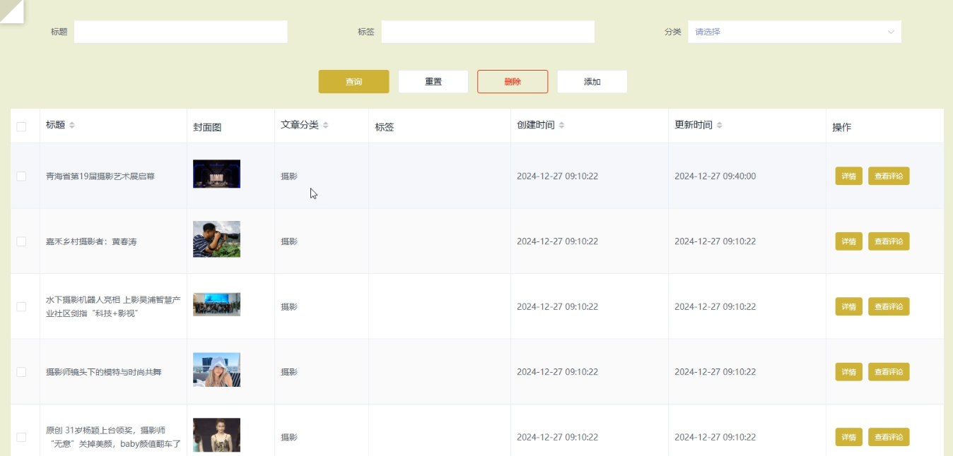
管理员可对平台中的摄影资讯内容进行增、删、改和查询操作,确保资讯内容的及时更新和准确性。管理员通过该功能管理所有摄影相关的资讯信息。资源管理界面如图5-12所示。

图5-12 资源管理界面
管理员可以对论坛帖子的内容进行增、删、查、改等操作。管理员监督论坛内容合规,删除不当帖子,维护平台秩序。交流管理界面如图5-13所示。

图5-13 交流管理界面
测试目的在于确保系统的各项功能和性能符合设计要求,能够稳定运行并满足用户需求。通过全面的测试,验证系统的功能是否完备、操作是否流畅、数据是否准确。测试还可发现潜在的bug,提前消除系统运行中的隐患,避免系统上线后出现问题,影响用户体验。功能性测试可以确保用户在操作界面中执行的每一个动作都能够得到正确的响应。性能测试则着重于测试系统在高负载情况下的反应速度与稳定性,避免系统在并发访问或大数据量的处理下出现性能瓶颈。安全性测试则验证系统是否能有效防止外部攻击,确保用户数据和平台信息的安全。通过综合测试,确保系统具备良好的可用性、可靠性与安全性,满足业务需求并提升用户体验。
测试方法包括单元测试、集成测试、系统测试和验收测试等多种类型。单元测试主要针对系统的各个模块或组件进行功能验证,保证每个模块能够独立完成其预定任务。集成测试主要验证不同模块之间的协作是否正常,数据流动和接口调用是否顺畅。系统测试主要对整个系统进行全面验证,检测各项功能是否如期运行。性能测试对系统的响应时间、并发处理能力等进行压力验证,模拟高并发访问环境,检查系统是否能承受预期的流量负载。安全性测试包括对用户信息的保护、系统漏洞的查找与修复等,保证系统免受攻击,数据得到有效保护。验收测试则在系统完成开发后,由最终用户进行确认,保证系统符合实际使用需求,达到交付标准。以上测试方法组合使用,能够全面检测系统各项指标,保证最终交付的系统是一个稳定、安全、功能完备的产品。
在本系统中,测试方法主要依赖于测试用例的设计与执行。测试用例是根据系统需求文档编写的,覆盖所有功能模块及其边界情况。
交流论坛功能测试表是用来验证用户在交流论坛模块中的功能是否正常运作。交流论坛功能测试用例表如表6-1所示。
表6-1 交流论坛功能测试用例表
| 测试项 | 测试用例 | 预期结果 | 结论 |
| 交流论坛功能测试 | 1. 用户打开网站首页; | 1. 用户成功进入论坛模块; | 与预期结果一致 |
| 交流论坛功能测试 | 1. 用户进入论坛首页; | 1. 用户进入论坛分类页面; | 与预期结果一致 |
公告通知查看功能测试表是用来验证用户在公告通知模块中的功能是否正常运作。公告通知查看功能测试用例表如表6-2所示。
表6-2 公告通知查看功能测试用例表
| 测试项 | 测试用例 | 预期结果 | 结论 |
| 公告通知查看功能测试 | 1. 用户打开网站首页; | 1. 用户成功进入公告模块; | 与预期结果一致 |
| 公告通知查看功能测试 | 1. 用户在公告通知模块查看公告列表; | 1. 用户能够正常查看“关于我们”或“联系方式”页面内容; | 与预期结果一致 |
摄影资讯查看功能测试表是用来验证用户在摄影资讯模块中的功能是否正常运作。摄影资讯查看功能测试用例表如表6-3所示。
表6-3 摄影资讯查看功能测试用例表
| 测试项 | 测试用例 | 预期结果 | 结论 |
| 摄影资讯查看功能测试 | 1. 用户进入网站首页; | 1. 用户成功进入摄影资讯模块; | 与预期结果一致 |
| 摄影资讯查看功能测试 | 1. 用户在摄影资讯模块中查看最新资讯; | 1. 用户能够看到资讯的详细内容,且页面内容完整无误; | 与预期结果一致 |
留言中心功能测试表是用来验证用户在留言中心模块中的功能是否正常运作。留言中心功能测试用例表如表6-4所示。
表6-4 留言中心功能测试用例表
| 测试项 | 测试用例 | 预期结果 | 结论 |
| 留言中心功能测试 | 1. 用户打开留言中心页面; | 1. 用户能够查看他人留言内容; | 与预期结果一致 |
| 留言中心功能测试 | 1. 用户查看留言信息; | 1. 用户可以查看留言的回复内容; | 与预期结果一致 |
分享信息管理功能测试表是用来验证用户在分享信息模块中的功能是否正常运作。分享信息管理功能测试用例表如表6-5所示。
表6-5 分享信息管理功能测试用例表
| 测试项 | 测试用例 | 预期结果 | 结论 |
| 分享信息管理功能测试 | 1. 用户进入分享信息管理页面; | 1. 用户能够查看和编辑分享的信息; | 与预期结果一致 |
| 分享信息管理功能测试 | 1. 用户发布新的分享信息; | 1. 用户发布的分享信息提交成功; | 与预期结果一致 |
系统用户管理功能测试表是用来验证管理员在系统用户管理模块中的功能是否正常运作。系统用户管理功能测试用例表如表6-6所示。
表6-6 系统用户管理功能测试用例表
| 测试项 | 测试用例 | 预期结果 | 结论 |
| 系统用户管理功能测试 | 1. 管理员登录系统后台; | 1. 管理员成功进入后台; | 与预期结果一致 |
| 系统用户管理功能测试 | 1. 管理员查看待审核用户; | 1. 管理员成功审核用户申请; | 与预期结果一致 |
所有功能测试均按预期结果执行,操作流畅且无异常。各模块的功能均能正常实现,用户交互无障碍,数据处理准确。系统的各项功能如论坛发布、公告查看、摄影资讯搜索、留言发布、分享信息管理、用户管理等均符合设计要求。测试过程中未出现错误或不一致情况,功能和交互符合需求。
结 论
本论文设计并实现了黔西南州学生摄影交流圈网站,为摄影爱好者提供一个交流、学习和分享的平台。通过对系统需求的深入分析,明确了系统的用户需求和管理员需求,系统设计包括前端页面设计、后端功能设计、数据库设计等多个方面。技术选择上,系统采用了Java语言、SpringBoot框架、Vue技术和MySQL数据库,保证了系统的高效性和稳定性。系统的功能实现通过精确的模块划分,使得用户能够方便地进行论坛发布、留言互动、公告通知查看等操作。管理员则能够对用户、作品分类、分享信息等进行管理。系统的设计和实现满足了实际需求,功能完整,界面简洁,操作流畅。
通过对系统的全面测试,所有功能均通过了验证,测试结果符合预期,系统稳定运行。测试项涵盖了各个模块,保证了系统的可用性、可靠性和安全性。论文中还进行了详细的经济可行性分析,表明该系统具备良好的市场前景。整体而言,黔西南州学生摄影交流圈网站的设计与实现具备较高的可行性和实用性,能够满足目标用户的需求,推动本地区摄影文化的交流和发展。
参考文献
- 赵永章.新媒体视角下新闻摄影传播创新探究[J].全媒体探索,2023,(10):68-71.
- 徐诺.图像时代摄影类自媒体盈利模式探析[J].新闻研究导刊,2022,13(14):236-238.
- 谢婉芳,王小茜,赵丕隽. 高校“互联网+摄影”平台市场前景及发展建议 [J]. 市场周刊, 2022, 35 (08): 31-34.
- 季嘉焱,焦雨莼. “互联网+”摄影——约拍平台的网络信息安全探究 [J]. 软件, 2021, 42 (09): 113-115.
- 刘鹏,吴圣华. 基于大数据的摄影实训教学平台设计 [J]. 信息与电脑(理论版), 2021, 33 (23): 98-100.
- Henriksen L M ,Pedersen C J ,Jensen E B B , et al. A direct comparison of a next generation hyperspectral camera to state-of-the-art. [J]. Spectrochimica acta. Part A, Molecular and biomolecular spectroscopy, 2024, 325 125068.
- Wischow M ,Irmisch P ,Boerner A , et al. Real‐Time Noise Source Estimation of a Camera System from an Image and Metadata [J]. Advanced Intelligent Systems, 2024, 6 (6):
- Guo Y ,Yan H ,Guo C , et al. Comparative analysis of two retinal fractures with ultrabroad angle fundus photography systems. [J]. Biomedical reports, 2024, 20 (2): 34-34.
- 柯灵.Java编程语言在计算机软件开发中的应用与问题处理探析[J].电脑知识与技术,2024,20(27):45-47.
- 李程,胡五音.Java编程语言在计算机软件开发中的应用[J].电子技术,2024,53(03):66-67.
- 赵将.Java语言在计算机软件开发中的应用[J].数字技术与应用,2023,41(03):160-162.
- 王志亮,纪松波.基于SpringBoot的Web前端与数据库的接口设计[J].工业控制计算机,2023,36(03):51-53.
- 熊永平.基于SpringBoot框架应用开发技术的分析与研究[J].电脑知识与技术,2021,15(36):76-77.
- 秦冬.浅析Vue框架在前端开发中的应用[J].信息与电脑(理论版),2024,36(13):61-63.
- 杨芬,宋晓燕.MySQL数据库应用的课程教学分析[J].电子技术,2023,52(10):180-181.
- 赵停停.基于MySQL数据库技术的Web动态网页设计研究[J].信息与电脑(理论版),2023,35(17):174-176.
附录一 附录内容名称
以下内容可放在附录之内:
(1) 正文内过于冗长的公式推导;
(2) 方便他人阅读所需的辅助性数学工具或表格;
(3) 重复性数据和图表;
(4) 论文使用的主要符号的意义和单位;
(5) 程序说明和程序全文;
(6) 调研报告;
(7) 翻译部分有关说明。
这部分内容可省略。如果省略,删掉此页。
书写格式说明:
致 谢
在此,我衷心感谢所有在我的毕业设计过程中给予帮助和支持的老师、同学及亲朋好友。
我要感谢我的指导老师,感谢他在整个研究过程中提供的宝贵意见与指导。从课题的选定到论文的撰写,每一个阶段,老师都耐心指导我,帮助我厘清思路,解决了许多技术和理论上的难题。老师的严谨治学态度和专业知识深深影响了我,让我受益匪浅。
感谢我的朋友在研究过程中给予的帮助和支持。他们提供了有益的建议和帮助,让我能顺利推进每一项工作。感谢他们在繁忙的学习和工作之余,仍抽出时间帮助我解决疑惑,分享经验。感谢各位同学,大家在讨论中分享了许多宝贵的观点和思路。我们一起度过了许多充实的时光,彼此的支持和鼓励让这个过程更加愉快和富有成效。
最后,我要感谢我的家人对我在学习期间的支持与理解。无论在遇到困难时还是在顺利完成任务时,他们都给予我无私的帮助和鼓励。是他们的陪伴让我在这段求学旅程中始终充满信心,勇敢前行。再次向所有帮助和支持我的人表示深深的谢意。
点赞+收藏+关注 →私信领取本源代码、数据库
关注博主下篇更精彩
一键三连!!!
一键三连!!!
一键三连!!!
感谢一键三连!!!

被折叠的 条评论
为什么被折叠?



