目 录
摘 要
基于Spring Boot框架构建的河南红色研学信息管理系统,为研学活动提供了高效、稳定的后台支持。系统通过模块化设计实现了对研学资讯、历史背景、研学活动及用户管理等多方面的全面覆盖。利用Spring Boot的优势,该系统能够快速部署,并且在保证数据安全的同时,简化了代码结构和开发流程,使得维护和扩展变得更加容易。管理员可以方便地进行活动报名统计、公告消息发布以及研学成果评估等工作,所有操作均在一个统一的平台上完成,提高了工作效率和管理水平。
在团队协作方面,这个系统支持团队负责人对成员进行精细化管理,包括查询、重置、删除、添加成员信息,分配研学任务等。学生用户则可以通过平台参与研学活动报名,查看研学资讯,提交研学成果,享受一站式服务体验。系统中还特别集成了对红色文化资源的有效管理和展示功能,让每一位参与者都能深入了解和学习红色文化知识。整个系统以提升用户体验为目标,通过优化操作流程,减少不必要的步骤,确保各类型用户在使用过程中感到便捷与满意,有效促进了红色文化的传承与发展。
关键词:河南红色研学信息管理系统;SpringBoot框架
The Henan Red Study Tour Information Management System, built on the Spring Boot framework, provides efficient and stable backend support for study tour activities. Through modular design, the system comprehensively covers various aspects such as study tour information, historical background, study activities, and user management. Leveraging the advantages of Spring Boot, the system enables rapid deployment, simplifies code structure and development processes while ensuring data security, making maintenance and expansion easier. Administrators can conveniently perform tasks such as activity registration statistics, announcement publishing, and study tour outcome evaluations, all completed on a unified platform, thereby improving work efficiency and management standards.
In terms of team collaboration, the system supports team leaders in conducting detailed management of members, including querying, resetting, deleting, and adding member information, as well as assigning study tour tasks. Student users can participate in study tour activity registrations, view study tour information, submit study outcomes, and enjoy a one-stop service experience through the platform. The system also specifically integrates effective management and display functions for red cultural resources, enabling every participant to deeply understand and learn about red cultural knowledge. The entire system aims to enhance user experience by optimizing operational processes, reducing unnecessary steps, and ensuring convenience and satisfaction for all types of users, effectively promoting the inheritance and development of red culture.
Keywords: Henan Red Study Tour Information Management System; Spring Boot framework
- 绪 论
- 研究背景及意义
河南红色研学信息管理系统的开发背景源于对红色文化教育资源整合与高效管理的需求。随着红色教育活动的日益增多,传统的管理方式难以满足现代研学活动对于信息处理速度和准确性的要求。通过采用Spring Boot框架构建系统,可以有效地解决数据分散、流程不规范等问题,实现研学资源的集中管理和利用。该系统能够支持大规模研学活动的组织和实施,涵盖从报名到评估的全流程管理,使得每一次研学活动都能有序开展,为参与者提供丰富的学习体验。
这套系统的建立具有重要的现实意义,它不仅提升了红色研学活动的组织效率,还增强了文化传播的效果。在统一平台上,管理员可以轻松维护各类信息,发布最新的研学资讯,并及时更新历史背景资料,确保所有参与者获取的信息准确无误。对于学生而言,他们可以通过系统深入了解红色历史,参与多样化的研学任务,提交个人成果并接受评价,从而增强自我学习能力和团队合作精神。整体来看,这一平台促进了红色文化的传承与发展,增进了社会公众特别是青少年群体对国家历史的认知和尊重,强化了爱国主义教育的实际效果。
在国内,红色文化教育及其信息管理系统的研究已经取得了显著进展。许多学者和实践者关注于红色文化的内涵、历史意义以及如何通过现代信息技术手段促进其传播与传承。特别是针对红色资源丰富的地区如江西等地,研究集中探讨了如何结合当地特色进行红色文化的数字化保护与推广。利用Spring Boot等现代框架开发的信息管理系统,为红色研学活动提供了强有力的技术支持,有助于实现对研学流程的精细化管理,并提升了参与者的体验感和学习效果。然而,对于具体如河南这样的地域性红色研学信息管理系统的专门研究相对较少,这表明在特定区域背景下深入探索红色文化教育信息化应用的空间仍然很大。
国际上,尽管直接关于中国红色文化教育的研究不多,但有关文化遗产保护与教育技术应用的讨论为国内研究提供了宝贵的视角。国外学者更多地是从马克思主义理论及其在中国革命历史中的应用角度出发,分析红色文化的价值。例如,有研究探讨了毛泽东思想如何影响了中国社会的发展轨迹,以及这些理论在现代社会中的持续影响力。尽管如此,国外对于采用信息技术特别是基于Spring Boot框架构建的文化教育信息管理系统的讨论较为有限。这意味着,在全球范围内分享和交流红色文化教育资源管理经验方面存在较大潜力,尤其是在结合本土文化特点与国际化视野的基础上,进一步探索红色文化教育的现代化路径。通过借鉴国际上的相关经验,可以为中国红色研学信息管理系统的优化提供新的思路和方法。
本论文共分为七个主要章节,具体结构如下:
1. 绪论:介绍研究背景与意义,回顾国内外研究现状,并概述论文的组织结构。
2. 相关技术介绍:详细介绍与本研究相关的技术,包括Java语言、B/S框架、SpringBoot框架、Vue技术和MySQL数据库。
3. 需求分析:对系统的功能需求和非功能需求进行分析,明确用户和管理员的需求,并进行可行性分析,包括技术、操作和经济可行性。
4. 系统设计:涵盖系统架构设计、系统模块设计,并进行数据库的概念设计与表设计。
5. 系统实现:具体描述各个功能模块的实现过程,展示系统如何根据需求进行开发。
6. 系统测试:阐述测试的目的,分析测试结果并得出结论,以验证系统的稳定性和功能完整性。
7. 总结:总结研究的主要成果和贡献,指出存在的不足及未来的研究方向。
Java语言是一种广泛使用的高级编程语言,具有平台无关性、面向对象特性和丰富的标准库。Java通过Java虚拟机(JVM)实现跨平台运行,开发者可以编写一次代码,在任何支持JVM的环境中执行[1]。Java的面向对象特性使得代码复用和模块化变得更加容易,促进了软件的维护和扩展。Java支持多线程编程,允许开发者在同一程序中同时执行多个任务,提升了应用程序的性能。
Java语言的语法结构简洁且易于理解,吸引了大量开发者。Java的标准库包含数据结构、输入输出处理、网络编程等众多功能模块。这使得开发者在构建应用程序时能够高效利用已有工具,减少重复劳动。Java广泛应用于企业级应用、移动应用、Web开发和大数据处理等领域。
B/S(Browser/Server)架构是一种基于浏览器和服务器的系统架构模式,用户通过浏览器与服务器进行交互。B/S架构简化了客户端的部署和管理,用户无需在本地安装复杂的软件,只需使用标准浏览器即可访问应用程序。服务器端负责处理业务逻辑和数据存储,客户端则主要负责展示用户界面和数据交互[2]。B/S架构的设计使得系统更新和维护集中在服务器端,降低了维护成本。
B/S架构通常采用Web技术进行实现,包括HTML、CSS和JavaScript等。用户在浏览器中发起请求,服务器响应并返回数据。数据传输通常通过HTTP或HTTPS协议进行,B/S架构的灵活性使其适用于在线购物、信息管理系统和社交网络等各类应用场景[3]。由于其易于扩展性,B/S架构可以方便地支持大规模用户访问,适应不断变化的业务需求。
SpringBoot框架是基于Spring框架的开源项目,简化Java应用程序的开发过程。SpringBoot通过约定优于配置的理念,减少了传统Spring应用的繁琐配置,开发者可以快速搭建和部署应用程序。框架提供了一系列默认配置,支持自动化配置,简化了应用启动的复杂性[4]。SpringBoot内置了嵌入式Web服务器,使得开发者能够独立运行Java应用,无需外部容器。
SpringBoot支持微服务架构,开发者可以轻松创建和管理多个微服务。框架集成了丰富的功能模块,包括安全、数据访问和消息中间件等,支持RESTful API和JSON数据格式的处理[5]。SpringBoot还提供了强大的监控和管理功能,允许开发者实时监控应用的健康状态和性能指标。借助SpringBoot,开发者能够高效构建和维护现代企业级应用,满足复杂业务需求。
Vue是一种渐进式JavaScript框架,专注于构建用户界面。Vue采用组件化的开发模式,允许开发者将应用程序拆分为独立的、可重用的组件,从而提高了开发效率和代码的可维护性[6]。框架的核心库专注于视图层,支持数据绑定和DOM操作,提供了简洁的API。Vue的虚拟DOM机制提升了应用的性能,减少了实际DOM操作的次数。
Vue支持双向数据绑定,能够自动更新视图与模型之间的变化。开发者可以通过Vue的指令系统,简化数据展示和事件处理。Vue还支持路由管理和状态管理,使得开发复杂单页面应用变得更加容易[7]。借助Vue的生态系统,开发者能够使用多种工具和库来扩展功能,满足不同的业务需求。Vue在前端开发中逐渐成为主流选择,受到广泛关注和应用。
MySQL是一种开源关系型数据库管理系统,广泛应用于Web应用和企业级数据存储。MySQL支持结构化查询语言,允许开发者通过标准语句进行数据的创建、读取、更新和删除操作[8]。数据库通过表格形式组织数据,支持数据完整性和约束条件的定义。MySQL的存储引擎机制使得用户可以根据具体需求选择不同的存储引擎,以优化性能和功能。
MySQL具有高性能和可扩展性,支持大规模数据存储和高并发访问。系统提供了丰富的用户权限管理和数据加密安全特性。
当今的软件开发领域已经发展得相当成熟,提供了众多工具和框架以应对各种复杂的业务需求。通过采用Java等成熟且稳定的编程语言,我们可以利用其面向对象、跨平台等优势,构建出模块化、可扩展且易于维护的系统。借助SpringBoot等现代框架,我们能够简化开发流程,提升开发效率。在数据库的选择上,使用MySQL等关系型数据库可以满足我们对数据存储和查询的需求。因此,从技术角度审视,开发河南红色研学信息管理系统是完全可行的。
系统的开发成本相对较低,可以利用开源框架和工具,降低开发成本。其次,系统的运行和维护成本也相对较低,可以采用Java等技术,实现系统的自动化部署和维护。因此,从经济层面来看,开发河南红色研学信息管理系统也是可行的。
河南红色研学信息管理系统的建立具有显著的社会可行性。该系统通过整合红色文化资源,提供了一个集研学资讯发布、活动组织、成果评估等多功能于一体的平台,极大地促进了红色文化的传播与教育效果。对于学校和教育机构而言,它不仅简化了研学活动的组织流程,还提升了学生参与的积极性和学习效果。社会公众尤其是青少年群体能够更便捷地接触到丰富的红色历史资料,增强对国家历史的认知和爱国主义情感。此外,系统有助于加强社会各界对红色文化的重视和支持,推动形成崇尚英雄、尊重历史的良好社会风尚,进一步巩固和发展社会主义核心价值观。。
系统的操作界面设计简洁明了,易于用户理解和操作。系统提供了详尽的操作指南和帮助文档,使得用户能够快速上手并熟练使用系统。系统还具备良好的容错性和错误提示功能,当用户操作失误时,能够及时给出提示信息,引导用户进行正确的操作。因此,从操作层面来看,河南红色研学信息管理系统同样具备可行性。
河南红色研学信息管理系统划分为了前端模块和后端模块两大部分。
前端学生用户模块:
- 注册登录:注册登录功能为用户提供了一个安全的入口来访问系统。用户可以通过填写必要的个人信息进行注册,并使用其凭证登录。此功能确保了用户的个人信息得到保护,并允许用户根据自己的兴趣和需求定制体验。
- 首页:首页是系统的主界面,展示了最新公告消息、热门研学资讯及即将举行的研学活动等信息。它作为信息汇聚地,帮助学生快速了解最新的研学动态,并提供便捷的导航链接至其他重要部分。
- 公告消息:公告消息板块用于发布系统更新、活动通知及其他重要信息。学生可以在此获取官方发布的即时消息,确保不会错过任何关键信息或即将到来的事件。
- 研学资讯:研学资讯模块提供了丰富的学习资料和行业动态。学生不仅能够阅读相关内容,还能通过点赞、收藏或发表评论来表达自己的观点和偏好,促进知识共享与交流。
- 历史背景:历史背景部分专注于介绍研学领域的历史发展及其重要意义。该区域鼓励学生深入探索过去的知识宝库,同时支持对感兴趣的内容进行点赞、收藏和讨论,以增强理解和记忆。
- 研学活动:研学活动模块列出了各类可参与的实践活动。学生可以根据自身兴趣选择合适的项目进行报名参加。此外,他们还可以点赞、收藏感兴趣的活动,或是留下评论分享个人见解,加强社区互动。
- 我的账户:我的账户功能允许用户查看和编辑个人信息,包括但不限于联系方式和个人简介。这里还提供了修改密码的安全选项,保证账户的隐私性和安全性。
- 个人中心:个人中心是用户管理和追踪自己在平台上所有活动的核心地带。从查看个人首页到管理活动报名、团队协作、完成研学任务、展示研学成果,再到接受成果评估,以及整理收藏和评论,这个全方位的管理中心旨在提升学生的研学体验和效率。
后端团队负责人模块:
- 注册登录:注册登录功能为团队负责人提供了进入系统的安全通道。在此过程中,负责人需要填写必要的个人信息以完成注册,并使用所设的凭证进行登录。这不仅保证了用户信息的安全性,也为个性化访问权限的设定奠定了基础。
- 后台首页:后台首页是团队负责人的控制中心,展示了包括个人信息查看与编辑、密码修改以及快速跳转至网站前台的功能选项。这里集中呈现了对个人账户的基本操作入口,便于随时维护个人信息及安全性设置,同时保持与前台动态的紧密联系。
- 团队成员管理:团队成员管理模块使负责人能够全面掌控团队构成。通过该模块,可以便捷地查询现有成员信息、重置或删除账户、添加新成员以及查看详细资料。此外,还能直接为成员分配研学任务,确保团队运作高效有序。
- 研学任务管理:研学任务管理功能专注于任务的创建与追踪。负责人可以查询现有的研学任务,重置任务状态以便重新分配或更新进度,同时深入查看每个任务的详细情况。这有助于确保所有任务按时按质完成,促进研学目标的实现。
- 研学成果管理:研学成果管理模块允许负责人查询团队成员提交的各项研学成果,支持重置状态以便于进一步审核或修订。通过详尽查看每项成果的内容,负责人可以进行全面评估,给予反馈,从而激励团队成员不断提高研究质量。
- 成果评估管理:成果评估管理功能旨在帮助团队负责人系统化地跟踪和评价研学成果的质量。利用此功能,可以查询待评估的项目列表,根据需要重置评估流程,深入分析各项成果的具体内容,进而作出公正合理的评估决定,推动团队整体进步与发展。
后端管理员模块:
- 登录:登录功能为管理员提供了安全访问系统后台的入口。通过输入正确的用户名和密码,管理员可以进入系统执行各种管理操作。此过程确保了只有授权人员才能访问敏感信息并进行关键设置。
- 后台首页:后台首页为管理员提供了一个综合视图,包括活动报名统计数据、个人资料查看与编辑、密码修改以及跳转至网站首页的快捷方式。这里是获取最新系统动态和快速导航到其他重要功能模块的起点,帮助管理员高效完成日常管理工作。
- 系统用户:系统用户管理模块允许管理员对所有类型的用户(包括管理员、团队负责人和学生用户)进行全面管理。管理员可以通过该模块查询、重置、删除或添加用户账户,并查看详细信息及用户的评论情况,确保系统的用户基础健康且有序。
- 历史背景管理:历史背景管理功能使管理员能够维护平台上的历史背景内容。包括查询现有条目、重置或删除不再需要的信息、添加新的历史背景资料,并查看每一条目的详细情况及其相关评论,从而保证内容的准确性和时效性。
- 研学活动管理:研学活动管理模块让管理员可以轻松处理研学活动相关的各项事务。通过此模块,管理员能够查询现有的研学活动,根据需要重置状态、删除过期活动、添加新活动,并深入查看每个活动的详细信息,确保活动组织的顺利进行。
- 活动报名管理:活动报名管理功能专注于处理参与者的报名数据。管理员可以查询已有的报名记录,必要时重置或删除错误或无效的报名信息,并深入查看每个报名详情,以确保报名流程的顺畅和数据的准确性。
- 团队成员管理:团队成员管理模块使得管理员能够全面掌控各个团队的构成和运作。管理员可以查询团队成员信息、重置或删除账户、添加新成员、查看成员详情以及分配研学任务,从而确保团队的有效管理和任务的顺利完成。
- 研学任务管理:研学任务管理功能支持管理员追踪和管理所有的研学任务。这包括查询现有任务、重置任务状态、删除不必要的任务、查看任务详情,并监控任务成果的提交进度,确保所有研学任务按时高质量完成。
- 研学成果管理:研学成果管理模块让管理员能够有效地审核和评估研学成果。管理员可以查询提交的成果、根据需要重置状态、删除不合适的成果、查看详细信息,并进行评估,促进高质量研究成果的产出。
- 成果评估管理:成果评估管理功能帮助管理员系统地跟踪评估过程。通过查询待评估项目列表、重置评估状态、删除已完成的评估记录以及查看具体评估详情,管理员可以确保评估工作的公正性和透明度,推动持续改进。
- 系统管理:系统管理中的轮播图管理模块允许管理员更新网站主页的视觉展示。管理员可以查询当前轮播图配置、重置或删除旧图片、添加新的宣传图片,并查看每张图片的详细信息,以吸引用户关注重要资讯。
- 公告消息管理:公告消息管理功能让管理员能够发布和管理重要通知。管理员可以查询现有的公告消息、根据需要重置或删除过期信息、添加新的公告,并查看每条消息的详细情况,确保所有用户都能及时接收到关键信息。
- 资源管理:资源管理模块针对研学资讯及相关分类进行维护。管理员可以查询现有资源、重置或删除过时资讯、添加新资讯,并查看详细的资讯分类和具体内容,同时还能查看用户的评论反馈,保证信息资源的丰富性和实时更新。
河南红色研学信息管理系统的非功能性需求比如河南红色研学信息管理系统的安全性怎么样,可靠性怎么样,性能怎么样,可拓展性怎么样等,具体可以表示在如下3-1表格中:
表3-1河南红色研学信息管理系统非功能需求表
| 安全性 | 主要指河南红色研学信息管理系统数据库的安装,数据库的使用和密码的设定必须合乎规范。 |
| 可靠性 | 可靠性是指河南红色研学信息管理系统能够安装用户的指示进行操作,经过测试,可靠性90%以上。 |
| 性能 | 性能是影响河南红色研学信息管理系统占据市场的必要条件,所以性能最好要佳才好。 |
| 可扩展性 | 比如数据库预留多个属性,比如接口的使用等确保了系统的非功能性需求。 |
| 易用性 | 用户只要跟着河南红色研学信息管理系统的页面展示内容进行操作,就可以了。 |
| 可维护性 | 河南红色研学信息管理系统开发的可维护性是非常重要的,经过测试,可维护性没有问题 |
河南红色研学信息管理系统的完整UML用例图分别是图3-1、3-2、3-3。
学生用户角色用例如下图所示。

-
-
-
-
- 河南红色研学信息管理系统学生用户角色用例图
-
-
-
管理员角色用例如下图所示。

-
-
-
-
- 河南红色研学信息管理系统管理员角色用例图
-
-
-
团队负责人角色用例如下图所示。

系统开发流程的主要步骤,从需求分析到系统完成的全过程。流程包括需求分析、总体设计(结构、功能、数据)、详细设计(模块、编码)、模块整合与调用,以及测试、扩展和完善,最终完成系统的开发。本系统的开发流程如下图所示

-
-
-
-
- 系统开发流程图
-
- 用户登录流程
-
-
用户输入用户名和密码后,系统先检查输入是否为空,再验证用户名是否存在,若存在则通过用户名获取密码并校验。若密码正确则登录成功,否则提示密码错误。若用户名不存在或无法登录,提示用户操作无效。如下图所示。

-
-
-
-
- 登录流程图
-
- 系统操作流程
-
-
用户首先进入系统登录界面,输入用户名和密码后,系统验证信息是否正确。若验证失败,返回登录界面重新输入,若验证成功,则进入功能界面,执行相应功能处理后结束操作流程。操作流程如下图所示。

-
-
-
-
- 系统操作流程图
-
- 添加信息流程
-
-
管理员可以添加信息,用户添加可以自己权限内的信息,输入信息后,要想利用这个软件来进行系统的安全管理,首先需要登录到该软件中。添加信息流程如下图所示。

-
-
-
-
- 添加信息流程图
-
-
-
用户首先选择需要修改的记录,输入修改后的数据,系统判断输入数据是否合法。若数据不合法,提示重新输入,若数据合法,则将修改后的数据写入数据库,完成操作后流程结束。修改信息流程图如下图所示。

-
-
-
-
- 修改信息流程图
-
- 删除信息流程
-
-
用户选择需要删除的记录后,系统判断是否确认删除。若未确认,返回选择环节,若确认删除,则更新数据库,删除对应记录,完成操作后流程结束。删除信息流程图如下图所示。

-
-
-
-
- 删除信息流程图
-
-
-
- 总体设计
本章主要讨论的内容包括河南红色研学信息管理系统的功能模块设计、数据库系统设计。
本河南红色研学信息管理系统从架构上分为三层:表现层(UI)、业务逻辑层(BLL)以及数据层(DL)。

-
-
-
-
- 河南红色研学信息管理系统架构设计图
-
-
-
表现层(UI):也称为用户界面层,它负责与用户进行直接的交互。一个优秀的UI设计能够显著提升用户的体验,确保用户在使用河南红色研学信息管理系统时感到舒适和便捷。为了确保良好的兼容性,UI界面设计需要适应不同版本的平台和各种屏幕尺寸的分辨率。此外,UI交互功能必须合理设计,确保用户的操作能够得到相应的反馈和结果,这要求表现层与业务逻辑层之间保持良好的通信和协同工作。
业务逻辑层(BLL):这一层主要处理河南红色研学信息管理系统的数据和业务逻辑。当用户通过表现层提交数据时,业务逻辑层会接收这些数据,进行处理,并将结果传递给数据层进行存储或查询。同时,当系统需要从数据层读取数据时,业务逻辑层会处理这些数据,并将其传递给表现层进行展示。
数据层(DL):虽然本河南红色研学信息管理系统的数据存储在服务端的MySQL数据库中,但数据层仍然作为一个独立的部分存在。它的主要功能是存储和管理河南红色研学信息管理系统的数据。数据层与MySQL数据库进行交互,执行数据的增、删、改、查等操作,确保数据的完整性和安全性。
这三个层次相互独立但又紧密协作,共同构成了河南红色研学信息管理系统的完整架构。通过合理的分层设计,可以提高系统的可维护性、可扩展性和可重用性,为用户提供更好的服务和体验。
在上一章节中主要对系统的功能性需求和非功能性需求进行分析,并且根据需求分析了本河南红色研学信息管理系统中的用例。那么接下来就要开始对本河南红色研学信息管理系统的架构、主要功能和数据库开始进行设计。河南红色研学信息管理系统根据前面章节的需求分析得出,河南红色研学信息管理系统的功能模块图如下图所示。

数据库设计一般包括需求分析、概念模型设计、数据库表建立三大过程,其中需求分析前面章节已经阐述,概念模型设计有概念模型和逻辑结构设计两部分。
-
-
- 数据库概念结构设计
-
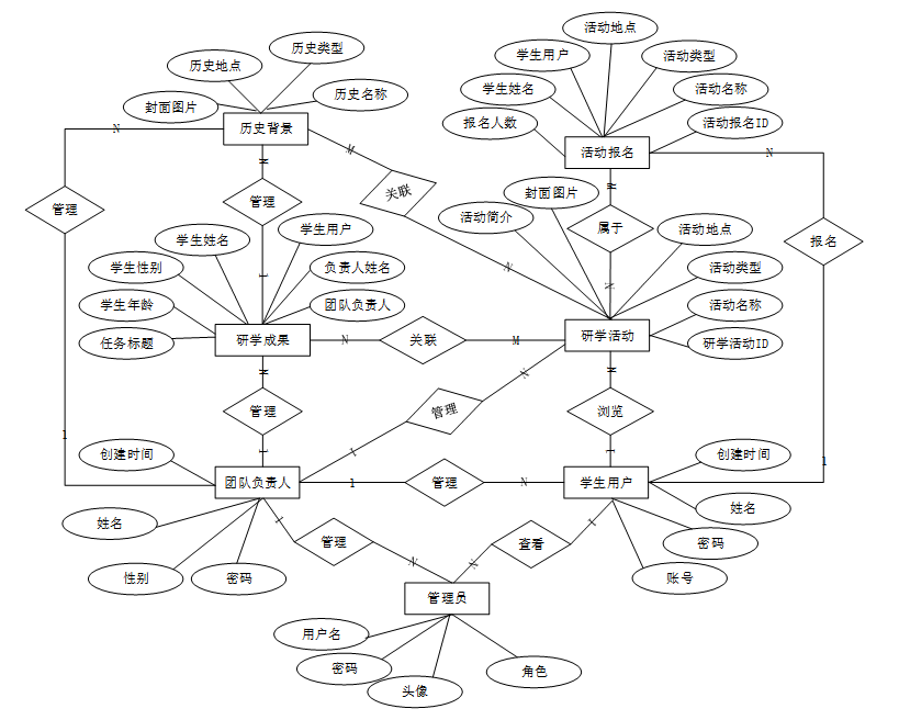
下面是整个河南红色研学信息管理系统中主要的数据库表总E-R实体关系图。

-
-
-
-
- 河南红色研学信息管理系统总E-R关系图
-
- 数据库逻辑结构设计
-
-
通过上一小节中河南红色研学信息管理系统中总E-R关系图上得出一共需要创建多个数据表。在此主要罗列几个主要的数据库表结构设计。
| 编号 | 字段名 | 类型 | 长度 | 是否非空 | 是否主键 | 注释 |
| 1 | token_id | int | 是 | 是 | 临时访问牌ID | |
| 2 | token | varchar | 64 | 否 | 否 | 临时访问牌 |
| 3 | info | text | 65535 | 否 | 否 | 信息 |
| 4 | maxage | int | 是 | 否 | 最大寿命:默认2小时 | |
| 5 | create_time | timestamp | 是 | 否 | 创建时间 | |
| 6 | update_time | timestamp | 是 | 否 | 更新时间 | |
| 7 | user_id | int | 是 | 否 | 用户编号 |
表 4-2-achievement_evaluation(成果评估)
| 编号 | 字段名 | 类型 | 长度 | 是否非空 | 是否主键 | 注释 |
| 1 | achievement_evaluation_id | int | 是 | 是 | 成果评估ID | |
| 2 | team_leader | int | 否 | 否 | 团队负责人 | |
| 3 | name_of_the_person_in_charge | varchar | 64 | 否 | 否 | 负责人姓名 |
| 4 | student_users | int | 否 | 否 | 学生用户 | |
| 5 | student_name | varchar | 64 | 否 | 否 | 学生姓名 |
| 6 | student_gender | varchar | 64 | 否 | 否 | 学生性别 |
| 7 | student_age | varchar | 64 | 否 | 否 | 学生年龄 |
| 8 | task_title | varchar | 64 | 否 | 否 | 任务标题 |
| 9 | task_type | varchar | 64 | 否 | 否 | 任务类型 |
| 10 | task_files | varchar | 255 | 否 | 否 | 任务文件 |
| 11 | task_requirements | text | 65535 | 否 | 否 | 任务要求 |
| 12 | submission_time | date | 否 | 否 | 提交时间 | |
| 13 | outcome_document | varchar | 255 | 否 | 否 | 成果文件 |
| 14 | achievement_content | varchar | 64 | 否 | 否 | 成果内容 |
| 15 | assessment_score | double | 否 | 否 | 评估分数 | |
| 16 | assessment_content | text | 65535 | 否 | 否 | 评估内容 |
| 17 | create_time | datetime | 是 | 否 | 创建时间 | |
| 18 | update_time | timestamp | 是 | 否 | 更新时间 | |
| 19 | source_table | varchar | 255 | 否 | 否 | 来源表 |
| 20 | source_id | int | 否 | 否 | 来源ID | |
| 21 | source_user_id | int | 否 | 否 | 来源用户 |
表 4-3-article(文章)
| 编号 | 字段名 | 类型 | 长度 | 是否非空 | 是否主键 | 注释 |
| 1 | article_id | mediumint | 是 | 是 | 文章id | |
| 2 | title | varchar | 125 | 是 | 是 | 标题 |
| 3 | type | varchar | 64 | 是 | 否 | 文章分类 |
| 4 | hits | int | 是 | 否 | 点击数 | |
| 5 | praise_len | int | 是 | 否 | 点赞数 | |
| 6 | create_time | timestamp | 是 | 否 | 创建时间 | |
| 7 | update_time | timestamp | 是 | 否 | 更新时间 | |
| 8 | source | varchar | 255 | 否 | 否 | 来源 |
| 9 | url | varchar | 255 | 否 | 否 | 来源地址 |
| 10 | tag | varchar | 255 | 否 | 否 | 标签 |
| 11 | content | longtext | 4294967295 | 否 | 否 | 正文 |
| 12 | img | varchar | 255 | 否 | 否 | 封面图 |
| 13 | description | text | 65535 | 否 | 否 | 文章描述 |
表 4-4-article_type(文章分类)
| 编号 | 字段名 | 类型 | 长度 | 是否非空 | 是否主键 | 注释 |
| 1 | type_id | smallint | 是 | 是 | 分类ID | |
| 2 | display | smallint | 是 | 否 | 显示顺序 | |
| 3 | name | varchar | 16 | 是 | 否 | 分类名称 |
| 4 | father_id | smallint | 是 | 否 | 上级分类ID | |
| 5 | description | varchar | 255 | 否 | 否 | 描述 |
| 6 | icon | text | 65535 | 否 | 否 | 分类图标 |
| 7 | url | varchar | 255 | 否 | 否 | 外链地址 |
| 8 | create_time | timestamp | 是 | 否 | 创建时间 | |
| 9 | update_time | timestamp | 是 | 否 | 更新时间 |
表 4-5-auth(用户权限管理)
| 编号 | 字段名 | 类型 | 长度 | 是否非空 | 是否主键 | 注释 |
| 1 | auth_id | int | 是 | 是 | 授权ID | |
| 2 | user_group | varchar | 64 | 否 | 否 | 用户组 |
| 3 | mod_name | varchar | 64 | 否 | 否 | 模块名 |
| 4 | table_name | varchar | 64 | 否 | 否 | 表名 |
| 5 | page_title | varchar | 255 | 否 | 否 | 页面标题 |
| 6 | path | varchar | 255 | 否 | 否 | 路由路径 |
| 7 | parent | varchar | 64 | 否 | 否 | 父级菜单 |
| 8 | parent_sort | int | 是 | 否 | 父级菜单排序 | |
| 9 | position | varchar | 32 | 否 | 否 | 位置 |
| 10 | mode | varchar | 32 | 是 | 否 | 跳转方式 |
| 11 | add | tinyint | 是 | 否 | 是否可增加 | |
| 12 | del | tinyint | 是 | 否 | 是否可删除 | |
| 13 | set | tinyint | 是 | 否 | 是否可修改 | |
| 14 | get | tinyint | 是 | 否 | 是否可查看 | |
| 15 | field_add | text | 65535 | 否 | 否 | 添加字段 |
| 16 | field_set | text | 65535 | 否 | 否 | 修改字段 |
| 17 | field_get | text | 65535 | 否 | 否 | 查询字段 |
| 18 | table_nav_name | varchar | 500 | 否 | 否 | 跨表导航名称 |
| 19 | table_nav | varchar | 500 | 否 | 否 | 跨表导航 |
| 20 | option | text | 65535 | 否 | 否 | 配置 |
| 21 | create_time | timestamp | 是 | 否 | 创建时间 | |
| 22 | update_time | timestamp | 是 | 否 | 更新时间 |
表 4-6-code_token(验证码)
| 编号 | 字段名 | 类型 | 长度 | 是否非空 | 是否主键 | 注释 |
| 1 | code_token_id | int | 是 | 是 | 验证码ID | |
| 2 | token | varchar | 255 | 否 | 否 | 令牌 |
| 3 | code | varchar | 255 | 否 | 否 | 验证码 |
| 4 | expire_time | timestamp | 是 | 否 | 失效时间 | |
| 5 | create_time | timestamp | 是 | 否 | 创建时间 | |
| 6 | update_time | timestamp | 是 | 否 | 更新时间 |
表 4-7-collect(收藏)
| 编号 | 字段名 | 类型 | 长度 | 是否非空 | 是否主键 | 注释 |
| 1 | collect_id | int | 是 | 是 | 收藏ID | |
| 2 | user_id | int | 是 | 是 | 收藏人ID | |
| 3 | source_table | varchar | 255 | 否 | 否 | 来源表 |
| 4 | source_field | varchar | 255 | 否 | 否 | 来源字段 |
| 5 | source_id | int | 是 | 否 | 来源ID | |
| 6 | title | varchar | 255 | 否 | 否 | 标题 |
| 7 | img | varchar | 255 | 否 | 否 | 封面 |
| 8 | create_time | timestamp | 是 | 否 | 创建时间 | |
| 9 | update_time | timestamp | 是 | 否 | 更新时间 |
表 4-8-comment(评论)
| 编号 | 字段名 | 类型 | 长度 | 是否非空 | 是否主键 | 注释 |
| 1 | comment_id | int | 是 | 是 | 评论ID | |
| 2 | user_id | int | 是 | 是 | 评论人ID | |
| 3 | reply_to_id | int | 是 | 否 | 回复评论ID | |
| 4 | content | longtext | 4294967295 | 否 | 否 | 内容 |
| 5 | nickname | varchar | 255 | 否 | 否 | 昵称 |
| 6 | avatar | varchar | 255 | 否 | 否 | 头像地址 |
| 7 | create_time | timestamp | 是 | 否 | 创建时间 | |
| 8 | update_time | timestamp | 是 | 否 | 更新时间 | |
| 9 | source_table | varchar | 255 | 否 | 否 | 来源表 |
| 10 | source_field | varchar | 255 | 否 | 否 | 来源字段 |
| 11 | source_id | int | 是 | 否 | 来源ID |
表 4-9-event_registration(活动报名)
| 编号 | 字段名 | 类型 | 长度 | 是否非空 | 是否主键 | 注释 |
| 1 | event_registration_id | int | 是 | 是 | 活动报名ID | |
| 2 | event_name | varchar | 64 | 否 | 否 | 活动名称 |
| 3 | activity_type | varchar | 64 | 否 | 否 | 活动类型 |
| 4 | event_location | varchar | 64 | 否 | 否 | 活动地点 |
| 5 | student_users | int | 否 | 否 | 学生用户 | |
| 6 | student_name | varchar | 64 | 否 | 否 | 学生姓名 |
| 7 | number_of_applicants | varchar | 64 | 是 | 否 | 报名人数 |
| 8 | create_time | datetime | 是 | 否 | 创建时间 | |
| 9 | update_time | timestamp | 是 | 否 | 更新时间 | |
| 10 | source_table | varchar | 255 | 否 | 否 | 来源表 |
| 11 | source_id | int | 否 | 否 | 来源ID | |
| 12 | source_user_id | int | 否 | 否 | 来源用户 |
表 4-10-historical_background(历史背景)
| 编号 | 字段名 | 类型 | 长度 | 是否非空 | 是否主键 | 注释 |
| 1 | historical_background_id | int | 是 | 是 | 历史背景ID | |
| 2 | historical_name | varchar | 64 | 否 | 否 | 历史名称 |
| 3 | historical_type | varchar | 64 | 否 | 否 | 历史类型 |
| 4 | historical_location | varchar | 64 | 否 | 否 | 历史地点 |
| 5 | historical_description | text | 65535 | 否 | 否 | 历史描述 |
| 6 | cover_photo | varchar | 255 | 否 | 否 | 封面图片 |
| 7 | historical_details | longtext | 4294967295 | 否 | 否 | 历史详情 |
| 8 | praise_len | int | 是 | 否 | 点赞数 | |
| 9 | collect_len | int | 是 | 否 | 收藏数 | |
| 10 | comment_len | int | 是 | 否 | 评论数 | |
| 11 | create_time | datetime | 是 | 否 | 创建时间 | |
| 12 | update_time | timestamp | 是 | 否 | 更新时间 |
表 4-11-hits(用户点击)
| 编号 | 字段名 | 类型 | 长度 | 是否非空 | 是否主键 | 注释 |
| 1 | hits_id | int | 是 | 是 | 点赞ID | |
| 2 | user_id | int | 是 | 否 | 点赞人 | |
| 3 | create_time | timestamp | 是 | 否 | 创建时间 | |
| 4 | update_time | timestamp | 是 | 否 | 更新时间 | |
| 5 | source_table | varchar | 255 | 否 | 否 | 来源表 |
| 6 | source_field | varchar | 255 | 否 | 否 | 来源字段 |
| 7 | source_id | int | 是 | 否 | 来源ID |
表 4-12-notice(公告)
| 编号 | 字段名 | 类型 | 长度 | 是否非空 | 是否主键 | 注释 |
| 1 | notice_id | mediumint | 是 | 是 | 公告ID | |
| 2 | title | varchar | 125 | 是 | 否 | 标题 |
| 3 | content | longtext | 4294967295 | 否 | 否 | 正文 |
| 4 | create_time | timestamp | 是 | 否 | 创建时间 | |
| 5 | update_time | timestamp | 是 | 否 | 更新时间 |
表 4-13-praise(点赞)
| 编号 | 字段名 | 类型 | 长度 | 是否非空 | 是否主键 | 注释 |
| 1 | praise_id | int | 是 | 是 | 点赞ID | |
| 2 | user_id | int | 是 | 是 | 点赞人 | |
| 3 | create_time | timestamp | 是 | 否 | 创建时间 | |
| 4 | update_time | timestamp | 是 | 否 | 更新时间 | |
| 5 | source_table | varchar | 255 | 否 | 否 | 来源表 |
| 6 | source_field | varchar | 255 | 否 | 否 | 来源字段 |
| 7 | source_id | int | 是 | 否 | 来源ID | |
| 8 | status | tinyint | 是 | 否 | 点赞状态:1为点赞,0已取消 |
表 4-14-research_achievements(研学成果)
| 编号 | 字段名 | 类型 | 长度 | 是否非空 | 是否主键 | 注释 |
| 1 | research_achievements_id | int | 是 | 是 | 研学成果ID | |
| 2 | team_leader | int | 否 | 否 | 团队负责人 | |
| 3 | name_of_the_person_in_charge | varchar | 64 | 否 | 否 | 负责人姓名 |
| 4 | student_users | int | 否 | 否 | 学生用户 | |
| 5 | student_name | varchar | 64 | 否 | 否 | 学生姓名 |
| 6 | student_gender | varchar | 64 | 否 | 否 | 学生性别 |
| 7 | student_age | varchar | 64 | 否 | 否 | 学生年龄 |
| 8 | task_title | varchar | 64 | 否 | 否 | 任务标题 |
| 9 | task_type | varchar | 64 | 否 | 否 | 任务类型 |
| 10 | task_files | varchar | 255 | 否 | 否 | 任务文件 |
| 11 | task_requirements | text | 65535 | 否 | 否 | 任务要求 |
| 12 | submission_time | date | 否 | 否 | 提交时间 | |
| 13 | outcome_document | varchar | 255 | 否 | 否 | 成果文件 |
| 14 | achievement_content | varchar | 64 | 否 | 否 | 成果内容 |
| 15 | achievement_evaluation_limit_times | int | 是 | 否 | 评估限制次数 | |
| 16 | create_time | datetime | 是 | 否 | 创建时间 | |
| 17 | update_time | timestamp | 是 | 否 | 更新时间 | |
| 18 | source_table | varchar | 255 | 否 | 否 | 来源表 |
| 19 | source_id | int | 否 | 否 | 来源ID | |
| 20 | source_user_id | int | 否 | 否 | 来源用户 |
表 4-15-research_and_study_activities(研学活动)
| 编号 | 字段名 | 类型 | 长度 | 是否非空 | 是否主键 | 注释 |
| 1 | research_and_study_activities_id | int | 是 | 是 | 研学活动ID | |
| 2 | event_name | varchar | 64 | 否 | 否 | 活动名称 |
| 3 | activity_type | varchar | 64 | 否 | 否 | 活动类型 |
| 4 | event_location | varchar | 64 | 否 | 否 | 活动地点 |
| 5 | event_notice | text | 65535 | 否 | 否 | 活动须知 |
| 6 | cover_photo | varchar | 255 | 否 | 否 | 封面图片 |
| 7 | event_overview | longtext | 4294967295 | 否 | 否 | 活动简介 |
| 8 | collect_len | int | 是 | 否 | 收藏数 | |
| 9 | event_registration_limit_times | int | 是 | 否 | 报名限制次数 | |
| 10 | create_time | datetime | 是 | 否 | 创建时间 | |
| 11 | update_time | timestamp | 是 | 否 | 更新时间 |
表 4-16-research_tasks(研学任务)
| 编号 | 字段名 | 类型 | 长度 | 是否非空 | 是否主键 | 注释 |
| 1 | research_tasks_id | int | 是 | 是 | 研学任务ID | |
| 2 | team_leader | int | 否 | 否 | 团队负责人 | |
| 3 | name_of_the_person_in_charge | varchar | 64 | 否 | 否 | 负责人姓名 |
| 4 | student_users | int | 否 | 否 | 学生用户 | |
| 5 | student_name | varchar | 64 | 否 | 否 | 学生姓名 |
| 6 | student_gender | varchar | 64 | 否 | 否 | 学生性别 |
| 7 | student_age | varchar | 64 | 否 | 否 | 学生年龄 |
| 8 | task_title | varchar | 64 | 否 | 否 | 任务标题 |
| 9 | task_type | varchar | 64 | 否 | 否 | 任务类型 |
| 10 | task_files | varchar | 255 | 否 | 否 | 任务文件 |
| 11 | task_requirements | text | 65535 | 否 | 否 | 任务要求 |
| 12 | research_achievements_limit_times | int | 是 | 否 | 提交成果限制次数 | |
| 13 | create_time | datetime | 是 | 否 | 创建时间 | |
| 14 | update_time | timestamp | 是 | 否 | 更新时间 | |
| 15 | source_table | varchar | 255 | 否 | 否 | 来源表 |
| 16 | source_id | int | 否 | 否 | 来源ID | |
| 17 | source_user_id | int | 否 | 否 | 来源用户 |
表 4-17-slides(轮播图)
| 编号 | 字段名 | 类型 | 长度 | 是否非空 | 是否主键 | 注释 |
| 1 | slides_id | int | 是 | 是 | 轮播图ID | |
| 2 | title | varchar | 64 | 否 | 否 | 标题 |
| 3 | content | varchar | 255 | 否 | 否 | 内容 |
| 4 | url | varchar | 255 | 否 | 否 | 链接 |
| 5 | img | varchar | 255 | 否 | 否 | 轮播图 |
| 6 | hits | int | 是 | 否 | 点击量 | |
| 7 | create_time | timestamp | 是 | 否 | 创建时间 | |
| 8 | update_time | timestamp | 是 | 否 | 更新时间 |
表 4-18-student_users(学生用户)
| 编号 | 字段名 | 类型 | 长度 | 是否非空 | 是否主键 | 注释 |
| 1 | student_users_id | int | 是 | 是 | 学生用户ID | |
| 2 | student_name | varchar | 64 | 否 | 否 | 学生姓名 |
| 3 | student_gender | varchar | 64 | 否 | 否 | 学生性别 |
| 4 | student_age | varchar | 64 | 否 | 否 | 学生年龄 |
| 5 | examine_state | varchar | 16 | 是 | 否 | 审核状态 |
| 6 | user_id | int | 是 | 否 | 用户ID | |
| 7 | create_time | datetime | 是 | 否 | 创建时间 | |
| 8 | update_time | timestamp | 是 | 否 | 更新时间 |
表 4-19-team_leader(团队负责人)
| 编号 | 字段名 | 类型 | 长度 | 是否非空 | 是否主键 | 注释 |
| 1 | team_leader_id | int | 是 | 是 | 团队负责人ID | |
| 2 | name_of_the_person_in_charge | varchar | 64 | 否 | 否 | 负责人姓名 |
| 3 | gender_of_the_person_in_charge | varchar | 64 | 否 | 否 | 负责人性别 |
| 4 | age_of_the_person_in_charge | varchar | 64 | 否 | 否 | 负责人年龄 |
| 5 | examine_state | varchar | 16 | 是 | 否 | 审核状态 |
| 6 | user_id | int | 是 | 否 | 用户ID | |
| 7 | create_time | datetime | 是 | 否 | 创建时间 | |
| 8 | update_time | timestamp | 是 | 否 | 更新时间 |
表 4-20-team_members(团队成员)
| 编号 | 字段名 | 类型 | 长度 | 是否非空 | 是否主键 | 注释 |
| 1 | team_members_id | int | 是 | 是 | 团队成员ID | |
| 2 | team_leader | int | 否 | 否 | 团队负责人 | |
| 3 | name_of_the_person_in_charge | varchar | 64 | 否 | 否 | 负责人姓名 |
| 4 | student_users | int | 否 | 否 | 学生用户 | |
| 5 | student_name | varchar | 64 | 否 | 否 | 学生姓名 |
| 6 | student_gender | varchar | 64 | 否 | 否 | 学生性别 |
| 7 | student_age | varchar | 64 | 否 | 否 | 学生年龄 |
| 8 | joining_time | date | 否 | 否 | 入团时间 | |
| 9 | research_tasks_limit_times | int | 是 | 否 | 研学任务限制次数 | |
| 10 | create_time | datetime | 是 | 否 | 创建时间 | |
| 11 | update_time | timestamp | 是 | 否 | 更新时间 |
表 4-21-upload(文件上传)
| 编号 | 字段名 | 类型 | 长度 | 是否非空 | 是否主键 | 注释 |
| 1 | upload_id | int | 是 | 是 | 上传ID | |
| 2 | name | varchar | 64 | 否 | 否 | 文件名 |
| 3 | path | varchar | 255 | 否 | 否 | 访问路径 |
| 4 | file | varchar | 255 | 否 | 否 | 文件路径 |
| 5 | display | varchar | 255 | 否 | 否 | 显示顺序 |
| 6 | father_id | int | 否 | 否 | 父级ID | |
| 7 | dir | varchar | 255 | 否 | 否 | 文件夹 |
| 8 | type | varchar | 32 | 否 | 否 | 文件类型 |
表 4-22-user(用户账户)
| 编号 | 字段名 | 类型 | 长度 | 是否非空 | 是否主键 | 注释 |
| 1 | user_id | int | 是 | 是 | 用户ID | |
| 2 | state | smallint | 是 | 否 | 账户状态:(1可用|2异常|3已冻结|4已注销) | |
| 3 | user_group | varchar | 32 | 否 | 否 | 所在用户组 |
| 4 | login_time | timestamp | 是 | 否 | 上次登录时间 | |
| 5 | phone | varchar | 11 | 否 | 否 | 手机号码 |
| 6 | phone_state | smallint | 是 | 否 | 手机认证:(0未认证|1审核中|2已认证) | |
| 7 | username | varchar | 16 | 是 | 否 | 用户名 |
| 8 | nickname | varchar | 16 | 否 | 否 | 昵称 |
| 9 | password | varchar | 64 | 是 | 否 | 密码 |
| 10 | | varchar | 64 | 否 | 否 | 邮箱 |
| 11 | email_state | smallint | 是 | 否 | 邮箱认证:(0未认证|1审核中|2已认证) | |
| 12 | avatar | varchar | 255 | 否 | 否 | 头像地址 |
| 13 | open_id | varchar | 255 | 否 | 否 | 针对获取用户信息字段 |
| 14 | create_time | timestamp | 是 | 否 | 创建时间 |
表 4-23-user_group(用户组)
| 编号 | 字段名 | 类型 | 长度 | 是否非空 | 是否主键 | 注释 |
| 1 | group_id | mediumint | 是 | 是 | 用户组ID | |
| 2 | display | smallint | 是 | 否 | 显示顺序 | |
| 3 | name | varchar | 16 | 是 | 否 | 名称 |
| 4 | description | varchar | 255 | 否 | 否 | 描述 |
| 5 | source_table | varchar | 255 | 否 | 否 | 来源表 |
| 6 | source_field | varchar | 255 | 否 | 否 | 来源字段 |
| 7 | source_id | int | 是 | 否 | 来源ID | |
| 8 | register | smallint | 否 | 否 | 注册位置 | |
| 9 | create_time | timestamp | 是 | 否 | 创建时间 | |
| 10 | update_time | timestamp | 是 | 否 | 更新时间 |
河南红色研学信息管理系统的详细设计与实现主要是根据前面的河南红色研学信息管理系统的需求分析和河南红色研学信息管理系统的总体设计来设计页面并实现业务逻辑。主要从河南红色研学信息管理系统界面实现、业务逻辑实现这两部分进行介绍。
-
- 前端首页模块
首页是用户进入平台后首先看到的页面,它设计得直观且易于导航。页面上会展示公告消息、研学资讯、历史背景、研学活动,根据用户的浏览历史和偏好推荐相关产品和文章。整个首页旨在为用户提供丰富的内容和资源,增强用户体验。前台首页模块展示如下图所示。

-
-
-
-
- 前台首页模块图
-
-
- 用户注册模块
-
不是河南红色研学信息管理系统中正式用户的是可以在线进行注册的,当填写上自己的账号+设置密码+确认密码+昵称+邮箱+手机号+身份+用户姓名+用户性别等信息后再点击“注册”按钮后将会先验证输入的有没有空数据,再次验证密码和确认密码是否是一样的,最后验证输入的账户名和数据库表中已经注册的账户名是否重复,只有都验证没问题后即可用户注册成功。其用户注册模块展示如下图所示。

-
-
-
-
- 注册模块图
-
-
- 登录模块
-
河南红色研学信息管理系统中的前台上注册后的用户是可以通过自己的用户名+密码进行登录的,当用户输入完整的自己的用户名+密码信息并点击“登录”按钮后,将会首先验证输入的有没有空数据,再次验证输入的用户名+密码和数据库中当前保存的用户信息是否一致,只有在一致后将会登录成功并自动跳转到河南红色研学信息管理系统的首页中,否则将会提示相应错误信息,登录模块如下图所示。

-
-
-
-
- 登录模块图
-
-
- 前端学生用户功能模块
-
研学资讯:研学资讯模块提供了丰富的学习资料和行业动态。学生不仅能够阅读相关内容,还能通过点赞、收藏或发表评论来表达自己的观点和偏好,促进知识共享与交流。模块如下图所示:

历史背景:历史背景部分专注于介绍研学领域的历史发展及其重要意义。该区域鼓励学生深入探索过去的知识宝库,同时支持对感兴趣的内容进行点赞、收藏和讨论,以增强理解和记忆。模块如下图所示。

研学活动:研学活动模块列出了各类可参与的实践活动。学生可以根据自身兴趣选择合适的项目进行报名参加。此外,他们还可以点赞、收藏感兴趣的活动,或是留下评论分享个人见解,加强社区互动。模块如下图所示。

公告消息:公告消息板块用于发布系统更新、活动通知及其他重要信息。学生可以在此获取官方发布的即时消息,确保不会错过任何关键信息或即将到来的事件。模块如下图所示。

个人中心:个人中心是用户管理和追踪自己在平台上所有活动的核心地带。从查看个人首页到管理活动报名、团队协作、完成研学任务、展示研学成果,再到接受成果评估,以及整理收藏和评论,这个全方位的管理中心是在提升学生的研学体验和效率。模块如下图所示。

后台首页:后台首页是团队负责人的控制中心,展示了包括个人信息查看与编辑、密码修改以及快速跳转至网站前台的功能选项。这里集中呈现了对个人账户的基本操作入口,便于随时维护个人信息及安全性设置,同时保持与前台动态的紧密联系。模块如下图所示。

团队成员管理:团队成员管理模块使负责人能够全面掌控团队构成。通过该模块,可以便捷地查询现有成员信息、重置或删除账户、添加新成员以及查看详细资料。此外,还能直接为成员分配研学任务,确保团队运作高效有序。模块如下图所示。

研学成果管理:研学成果管理模块允许负责人查询团队成员提交的各项研学成果,支持重置状态以便于进一步审核或修订。通过详尽查看每项成果的内容,负责人可以进行全面评估,给予反馈,从而激励团队成员不断提高研究质量。模块如下图所示。

-
-
-
-
- 研学成果管理模块图
-
-
- 后端管理员功能模块
-
后台首页:后台首页为管理员提供了一个综合视图,包括活动报名统计数据、个人资料查看与编辑、密码修改以及跳转至网站首页的快捷方式。这里是获取最新系统动态和快速导航到其他重要功能模块的起点,帮助管理员高效完成日常管理工作。模块如下图所示。

系统用户:系统用户管理模块允许管理员对所有类型的用户(包括管理员、团队负责人和学生用户)进行全面管理。管理员可以通过该模块查询、重置、删除或添加用户账户,并查看详细信息及用户的评论情况,确保系统的用户基础健康且有序。流程图如下所示。

-
-
-
-
- 系统用户模块图
-
-
-
系统用户模块如下图所示。

历史背景管理:历史背景管理功能使管理员能够维护平台上的历史背景内容。包括查询现有条目、重置或删除不再需要的信息、添加新的历史背景资料,并查看每一条目的详细情况及其相关评论,从而保证内容的准确性和时效性。模块如下图所示。

研学活动管理:研学活动管理模块让管理员可以轻松处理研学活动相关的各项事务。通过此模块,管理员能够查询现有的研学活动,根据需要重置状态、删除过期活动、添加新活动,并深入查看每个活动的详细信息,确保活动组织的顺利进行。模块如下图所示。

活动报名管理:活动报名管理功能专注于处理参与者的报名数据。管理员可以查询已有的报名记录,必要时重置或删除错误或无效的报名信息,并深入查看每个报名详情,以确保报名流程的顺畅和数据的准确性。模块如下图所示。

系统管理:系统管理中的轮播图管理模块允许管理员更新网站主页的视觉展示。管理员可以查询当前轮播图配置、重置或删除旧图片、添加新的宣传图片,并查看每张图片的详细信息,以吸引用户关注重要资讯。模块如下图所示。

公告消息管理:公告消息管理功能让管理员能够发布和管理重要通知。管理员可以查询现有的公告消息、根据需要重置或删除过期信息、添加新的公告,并查看每条消息的详细情况,确保所有用户都能及时接收到关键信息。模块如下图所示。

资源管理:资源管理模块针对研学资讯及相关分类进行维护。管理员可以查询现有资源、重置或删除过时资讯、添加新资讯,并查看详细的资讯分类和具体内容,同时还能查看用户的评论反馈,保证信息资源的丰富性和实时更新。模块如下图所示。

-
-
-
-
- 资源管理模块图
-
-
-
测试的主要目的是确保系统的功能和性能满足预期的需求,同时识别和修复潜在的缺陷。通过系统测试,可以验证各个功能模块的正确性和稳定性,确保系统在不同使用场景下的表现符合设计要求。测试目的包括确认系统功能的完整性、验证数据处理的准确性、评估系统的性能和安全性[10]。测试还可以提高用户满意度,保证用户在使用系统时获得流畅和可靠的体验。通过全面的测试,可以降低后期维护成本,减少系统上线后出现故障的风险,从而保障系统的长期稳定运行。
在本系统中,测试方法主要依赖于测试用例的设计与执行。测试用例是根据系统需求文档编写的,覆盖所有功能模块及其边界情况。每个测试用例包含输入数据、预期结果和实际结果的对比,以验证系统的功能是否按预期工作。
常见的测试用例包括功能测试用例、边界测试用例和异常测试用例。功能测试用例针对系统的各项功能进行验证;边界测试用例则侧重于输入数据的边界条件,验证系统在极端情况下是否能够稳定运行;异常测试用例则用于验证系统在处理错误输入或异常情况时的反应。本文选择功能测试用例进行系统测试。
在测试执行过程中,记录每个用例的执行结果,并根据实际结果与预期结果的对比,判断系统是否存在缺陷。通过系统化的测试用例执行,可以有效提高测试的覆盖率和效率,为系统的最终上线提供保障。
表6-1 用户登录功能测试表
| 用例名称 | 用户登录系统 |
| 目的 | 测试用户通过正确的用户名和密码可否登录功能 |
| 前提 | 未登录的情况下 |
| 测试流程 | 1) 进入登录页面 2) 输入正确的用户名和密码 |
| 预期结果 | 用户名和密码正确的时候,跳转到登录成功界面,反之则显示错误信息,提示重新输入 |
| 实际结果 | 实际结果与预期结果一致 |
在系统中,创建功能也是基础功能之一,因此创建功能的测试很有代表性。在此章节主要列举在创建时各种情况下系统结果的测试。由于系统涉及创建功能操作过多,因此将多处统称创建功能。
创建数据用例如表6-2 所示。
表6-2 创建数据测试用例
| 测试用例编号 | YL_06 | |
| 测试用例名称 | 系统使用者进行创建数据 | |
| 测试用例描述 | 使用者输入要创建的数据 | |
| 系统入口 | 浏览器 | |
| 步骤 | 预期结果 | 实际结果 |
| 输入完整并且格式正确的数据 | 提示“创建成功”,并显示所有数据 | 预期结果 |
| 核心位置数据但非必要位置不输入数据 | 提示“创建成功”,并显示所有数据 | 预期结果 |
| 核心数据位置不输入数据 | 提示“创建失败” | 预期结果 |
-
-
- 修改数据测试
-
在系统中,修改功能是系统主要实现功能,因此修改功能的测试很有代表性。在此章节主要列举在修改时各种情况下系统结果的测试。由于系统涉及修改功能操作过多,因此将多处数据表记录修改和状态修改统称修改功能。
修改数据用例如表6-3所示。
表6-3 修改数据测试用例
| 测试用例编号 | YL_06 | |
| 测试用例名称 | 系统使用者进行修改数据 | |
| 测试用例描述 | 使用者对可修改的数据项进行修改 | |
| 系统入口 | 浏览器 | |
| 步骤 | 预期结果 | 实际结果 |
| 将现有数据修改成正确的数据 | 提示“修改成功”,并显示所有数据 | 预期结果 |
| 将现有数据修改成错误的数据 | 提示“修改失败” | 预期结果 |
-
-
- 查询数据测试
-
在系统中,查询功能是使用系统使用最多也是最基础的功能,因此查询功能的测试很有代表性。在此章节主要列举在查询时各种情况下系统结果的测试。
查询数据用例如表6-4所示。
表6-4 查询数据测试用例
| 测试用例编号 | YL_06 | |
| 测试用例名称 | 系统使用者进行查询数据 | |
| 测试用例描述 | 全部查询以及输入关键词查询 | |
| 系统入口 | 浏览器 | |
| 步骤 | 预期结果 | 实际结果 |
| 界面自动查询全部 | 显示对应所有记录 | 预期结果 |
| 输入已存在且能匹配成功的关键字 | 显示所查询到的数据 | 预期结果 |
| 输入不存在的关键字 | 显示数据界面为空 | 预期结果 |
在本次测试的过程主要针对所有功能下的添加操作,修改操作和删除操作,并以真实数据一一进行相关功能项目的输入,最终能够保证每个项目涉及的功能都能够正常运行,因此能够保证本次设计的,已实现的功能能够正常运行并且相关数据库的信息也同样保证正确。
通过采用Spring Boot框架,河南红色研学信息管理系统成功实现了对红色文化资源的全面数字化管理。系统覆盖了从活动策划到执行的各个环节,包括研学资讯发布、历史背景管理、研学活动组织、报名统计、成果评估等功能模块。Spring Boot提供的便捷开发模式和强大生态支持,使得系统的开发周期缩短,代码结构清晰,易于维护与扩展。在开发过程中,积累了关于如何高效整合教育资源、优化用户体验以及确保数据安全性的宝贵经验。对于开发者来说,深入理解Spring Boot的核心机制,如自动配置、起步依赖等特性,是项目顺利进行的关键。
展望未来,随着红色教育重要性的日益凸显,该系统可以进一步拓展功能,例如增加更多的互动元素以增强用户参与感,或者深化与其他平台的集成以扩大影响力。技术上,探索更先进的安全措施来保护敏感信息也是值得考虑的方向。同时,考虑到不同地区红色文化的独特性,定制化开发适应各地需求的信息管理系统将具有广阔的应用前景。希望这一系统不仅能够成为河南地区红色文化传播的有效工具,也能为其他地区的类似项目提供参考范例,共同促进红色文化教育的发展,让更多人受益于丰富的历史文化资源,提升全民的历史认知和文化素养。通过不断迭代升级,相信该系统能在推动红色文化传承方面发挥更大的作用。
- 尹应荆.JAVA编程语言在计算机软件开发中的应用[J].石河子科技,2023,(05):45-47.
- 刘江涛,王亮亮,吴庆茹,等.基于B/S模式的铁路勘测设计案例信息化管理系统设计与实现[J].铁路计算机应用,2021,30(03):32-35.
- 张丹丹,李弘.基于B/S架构的办公管理系统设计与开发[J].铁路通信信号工程技术,2024,21(09):44-48+106.
- 王志亮,纪松波.基于SpringBoot的Web前端与数据库的接口设计[J].工业控制计算机,2023,36(03):51-53.
- 熊永平.基于SpringBoot框架应用开发技术的分析与研究[J].电脑知识与技术,2021,15(36):76-77.
- 赵媛.基于Vue的Web系统前端性能优化分析[J].电脑编程技巧与维护,2024,(09):44-46.
- 秦冬.浅析Vue框架在前端开发中的应用[J].信息与电脑(理论版),2024,36(13):61-63.
- 李艳杰.MySQL数据库下存储过程的综合运用研究[J].现代信息科技,2023,7(11):80-82+88.
- 周晓玉,崔文超.基于Web技术的数据库应用系统设计[J].信息与电脑(理论版),2023,35(09):189-191.
- 李俊萌.计算机软件测试技术与开发应用策略分析[J].信息记录材料,2023,24(03):50-52.
- Java Sunrise Coffee: Better Beans, and Better Coffee [J]. M2 Presswire, 2025,
- Salunke V S ,Ouda A . A Performance Benchmark for the PostgreSQL and MySQL Databases [J]. Future Internet, 2024, 16 (10): 382-382.
- Shao W ,Liu K . Design and Implementation of Online Ordering System Based on SpringBoot [J]. Journal of Big Data and Computing, 2024, 2 (3):
- 李妍妍. 基于红色研学视角下的红色档案资源开发策略分析 [J]. 兰台内外, 2025, (09): 52-53+56.
- 李湘,俞蓉倩,程世利,等. 用革命文物提高红色研学成效的价值与路径研究 [J]. 文物鉴定与鉴赏, 2025, (03): 158-161.
- 魏雄. 基于跨学科主题学习的初中地理红色研学活动案例设计 [J]. 中小学班主任, 2025, (02): 9-13.
- 马志华. “校旅结合”背景下红色研学教育课程设计 [J]. 源流, 2024, (20): 94-96.
- 熊继红. 武汉市红色研学基地建设研究 [J]. 旅游纵览, 2024, (12): 64-66.
- 张丽娟. 中学红色研学的德育功能及其强化路径研究[D]. 广州大学, 2024.
- 沈芷晴. 红色研学资源开发与地理研学设计研究[D]. 广州大学, 2023.
河南红色研学信息管理系统设计与实现工作已结束,虽然过程中充满挑战,但内心充满自豪和满足。感谢大学四年间教导我的所有老师,他们的专业知识与人生智慧让我成长为能独立完成系统的学生。特别感谢指导老师,他耐心解答疑惑,引导我解决问题,提升自主解决能力。室友和同学们的宝贵建议和支持也让我取得长足进步。未来,我将继续努力追求卓越,不辜负所学所悟和老师期望。坚信坚定信念和不懈努力,未来定能取得更辉煌成就。期待更美好未来!
此外,河南红色研学信息管理系统设计与实现不仅是技术挑战,挫折和困难是成长的垫脚石,让我更深入理解问题,精确找到解决方案。每次解决问题,都感到满足和自豪。
对于未来,我充满期待和信心。无论道路多崎岖,只要保持坚定信念,持续努力,定能取得更大成就。期待将知识和技能运用到实际中,为社会做出更大贡献。
最后,感谢所有帮助和支持我的人。你们的教诲、鼓励和支持让我有今天的成就。我会继续努力,不辜负期望,为实现更美好的未来而奋斗。
代码:
连接数据库的文件在Resources 文件夹下的application.yml文件,代码如下:
server:
port: 5000
servlet:
context-path: /api
spring:
mvc:
static-path-pattern: /upload/**
resources:
static-locations: file:此处填写地址/project93355/server/src/main/resources/static
datasource:
jdbc:mysql://127.0.0.1:3306/projectxxxxx?serverTimezone=GMT%2B8&useSSL=false&characterEncoding=utf-8
username: root
password: root
driver-class-name: com.mysql.cj.jdbc.Driver
type: com.alibaba.druid.pool.DruidDataSource
jackson:
property-naming-strategy: CAMEL_CASE_TO_LOWER_CASE_WITH_UNDERSCORES
default-property-inclusion: ALWAYS
time-zone: GMT+8
date-format: yyyy-MM-dd HH:mm:ss
servlet:
项目启动文件Application.java,代码如下:
@SpringBootApplication(exclude = {DataSourceAutoConfiguration.class})
@EnableJpaRepositories
@MapperScan("com.project.demo.dao")
public class Application {
public static void main(String[] args) {
SpringApplication.run(Application.class,args);
}
}
修改数据代码如下:
@PostMapping("/set")
@Transactional
public Map<String, Object> set(HttpServletRequest request) throws IOException {
service.update(service.readQuery(request), service.readConfig(request), service.readBody(request.getReader()));
return success(1);
}
删除一条数据代码如下:
@RequestMapping(value = "/del")
@Transactional
public Map<String, Object> del(HttpServletRequest request) {
service.delete(service.readQuery(request), service.readConfig(request));
return success(1);
}
public void delete(Map<String,String> query,Map<String,String> config){
QueryWrapper wrapper = new QueryWrapper<E>();
toWhereWrapper(query, "0".equals(config.get(FindConfig.GROUP_BY)),wrapper);
baseMapper.delete(wrapper);
log.info("[{}] - 删除操作:{}",wrapper.getSqlSelect());
}
通过请求的参数获取列表数据,代码如下:
@RequestMapping("/get_list")
public Map<String, Object> getList(HttpServletRequest request) {
Map<String, Object> map = service.selectToPage(service.readQuery(request), service.readConfig(request));
return success(map);
}
获取某个组下面的数量,代码如下:
@RequestMapping(value = {"/count_group", "/count"})
public Map<String, Object> count(HttpServletRequest request) {
Integer value= service.selectSqlToInteger(service.groupCount(service.readQuery(request), service.readConfig(request)));
return success(value);
}
注册页登录代码如下:
/**
* 注册
* @param user
* @return
*/
@PostMapping("register")
public Map<String, Object> signUp(@RequestBody User user) {
// 查询用户
Map<String, String> query = new HashMap<>();
Map<String,Object> map = JSON.parseObject(JSON.toJSONString(user));
query.put("username",user.getUsername());
List list = service.selectBaseList(service.select(query, new HashMap<>()));
if (list.size()>0){
return error(30000, "用户已存在");
}
map.put("password",service.encryption(String.valueOf(map.get("password"))));
service.insert(map);
return success(1);
}
MD5加密,代码如下:
public String encryption(String plainText) {
String re_md5 = new String();
try {
MessageDigest md = MessageDigest.getInstance("MD5");
md.update(plainText.getBytes());
byte b[] = md.digest();
int i;
StringBuffer buf = new StringBuffer("");
for (int offset = 0; offset < b.length; offset++) {
i = b[offset];
if (i < 0)
i += 256;
if (i < 16)
buf.append("0");
buf.append(Integer.toHexString(i));
}
re_md5 = buf.toString();
} catch (Exception e) {
e.printStackTrace();
}
return re_md5;
}
登录页代码如下:
/**
* 登录
* @param data
* @param httpServletRequest
* @return
*/
@PostMapping("login")
public Map<String, Object> login(@RequestBody Map<String, String> data, HttpServletRequest httpServletRequest) {
log.info("[执行登录接口]");
String username = data.get("username");
String email = data.get("email");
String phone = data.get("phone");
String password = data.get("password");
List resultList = null;
Map<String, String> map = new HashMap<>();
if(username != null && "".equals(username) == false){
map.put("username", username);
resultList = service.selectBaseList(service.select(map, new HashMap<>()));
}
else if(email != null && "".equals(email) == false){
map.put("email", email);
resultList = service.selectBaseList(service.select(map, new HashMap<>()));
}
找回密码,接收用户输入的用户名、密码、验证码,并进行条件判断,代码如下:
/**
* 找回密码
* @param form
* @return
*/
@PostMapping("forget_password")
public Map<String, Object> forgetPassword(@RequestBody User form,HttpServletRequest request) {
JSONObject ret = new JSONObject();
String username = form.getUsername();
String code = form.getCode();
String password = form.getPassword();
// 判断条件
if(code == null || code.length() == 0){
return error(30000, "验证码不能为空");
}
if(username == null || username.length() == 0){
return error(30000, "用户名不能为空");
}
if(password == null || password.length() == 0){
return error(30000, "密码不能为空");
}
点赞+收藏+关注 →私信领取本源代码、数据库
关注博主下篇更精彩
一键三连!!!
一键三连!!!
一键三连!!!
感谢一键三连!!!

被折叠的 条评论
为什么被折叠?



