摘 要
在传统的农田信息管理中,存在信息更新慢、管理效率低、资源分配不均等问题。为了克服这些不足,我们采用了基于Node.js的技术来构建农田信息管理平台。Node.js的高效I/O处理能力和事件驱动机制,使得平台能够实时处理大量数据,满足高并发访问需求。结合KOA框架的简洁API和中间件机制,我们快速构建了用户管理、信息管理、交易管理等多个功能模块。通过该平台,用户可以方便地注册、登录,并根据权限访问相应的资源。管理员可以实时更新农田信息、气象信息,发布通知公告。同时,平台还提供了农用品商城功能,支持在线购买、支付和订单管理,促进了农用品的流通。
采用Node.js技术,我们实现了农田信息管理的数字化、智能化,提升了农业生产的效率和精确度,帮助农民提高农作物产量和质量,为农业生产提供了有力支持。
关键词:农田信息管理平台;Node.js;MVVM模式;Koa框架
Abstract
In traditional farmland information management, there are problems such as slow information updates, low management efficiency, and uneven resource allocation. To overcome these shortcomings, we adopted a technology based on Node.js to build a farmland information management platform. The efficient I/O processing capability and event driven mechanism of Node.js enable the platform to process large amounts of data in real-time, meeting high concurrency access requirements. By combining the concise API and middleware mechanism of the KOA framework, we quickly built multiple functional modules such as user management, information management, and transaction management. Through this platform, users can easily register, log in, and access corresponding resources according to their permissions. Administrators can update real-time agricultural and meteorological information, and issue notifications and announcements. At the same time, the platform also provides the function of an agricultural product mall, supporting online purchasing, payment, and order management, promoting the circulation of agricultural products.
By using Node.js technology, we have achieved digitalization and intelligence in farmland information management, improving the efficiency and accuracy of agricultural production, helping farmers increase crop yield and quality, and providing strong support for agricultural production.
Keywords:Farmland information management platform; Node.js; MVVM mode; Koa framework
目 录
农田信息具有数据量大、时效性强、涉及面广等特点,而且传统农业生产方式存在效率低下、资源浪费和应对自然灾害能力不足等问题。当下,农业信息化快速发展,传统的农田信息管理方式已难以满足现代农业的需求。
随着Node.js等新型技术的兴起,其高效的数据处理能力和实时响应特性为农田信息管理提供了新的解决方案。因此,本课题旨在利用Node.js技术构建一个农田信息管理平台,实现农田信息的数字化、智能化管理。
基于Node.js的农田信息管理平台,不仅能够解决传统农业生产方式中的诸多问题,还能为农业信息化和智能化发展提供强有力的支持。
通过平台高效的数据处理与分析能力以及实时更新的农田信息和气象数据,可以帮助农民根据精准的气象和土壤数据进行科学决策,优化资源配置,提高农作物产量和质量。平台的预警通知功能使农民能够及时应对极端天气、病虫害等风险,增强农业生产的稳定性和安全性。此外,平台集成的农用品商城简化了农用品采购流程,促进了农业产业链的发展。长远来看,这种智能化管理系统有助于实现农业可持续发展目标,促进生态系统的稳定,为未来农业发展奠定坚实基础。
在国内,关于农业信息化和智能化管理的研究与实践已经取得了不少进展。许多研究和实际项目致力于开发集成化的农田信息管理系统,以提高农业生产效率、优化资源配置,并增强应对自然灾害的能力。直接利用Node.js技术构建农田信息管理平台的研究和应用相对较少,但有一些类似的信息管理系统或平台,比如智慧农业平台、精准农业系统等。这些系统提高了农田信息的采集效率和准确性,为农业生产提供了科学决策支持;实现了农田资源的优化配置和高效利用,提高了农业生产效率;推动了农业信息化的进程,促进了现代农业的发展。虽然国内在这方面取得了一定的成绩,但是也存在一些不足,比如:很多小型农户由于资金和技术限制,难以广泛应用这些系统;还有不同来源的数据(如气象、土壤、市场等)格式不统一,导致数据整合和共享面临挑战;现有的农田信息管理系统大多功能单一,缺乏综合性的管理平台,难以满足现代农业对信息管理的多元化需求。
国外在农业信息化领域的研究和应用相对领先,已经出现了多种农田信息管理相关的系统和平台。虽然直接针对利用Node.js技术构建农田信息管理平台的研究和应用可能因技术细节和地域差异而有所不同,但国外在农业信息化领域的技术积累为类似系统的开发提供了坚实的基础。类似系统有,美国的FarmLogs、AgWorld,德国的农业信息化系统等。这些系统通常具备强大的数据采集、分析和处理能力,能够为农业生产提供全方位的信息化管理服务。它们不仅提高了农业生产效率,还降低了成本,促进了农业可持续发展。此外,这些系统还推动了农业信息化标准的制定和推广,促进了农业信息化技术的普及和应用。尽管国外在农业信息化领域取得了显著成果,但仍存在一些不足之处。比如,部分系统的用户界面不够友好,操作复杂,影响了用户的使用体验;还有由于不同国家和地区的农业生产环境和技术水平存在差异,现有的农田信息管理系统可能难以完全适应所有地区的需求;部分系统可能过于复杂和昂贵,对于小规模农户来说难以承担,限制了信息技术在农业领域的推广和应用。
本文研究构建一个基于Node.js的农田信息管理平台,通过信息化手段优化数据采集效率,为现代农业管理提供了一套全面且高效的解决方案。具体研究内容涵盖以下几个方面:
一、需求分析:通过问卷调查、访谈以及数据分析等方式,深入了解潜在用户群体(如农民、农业技术人员和农业企业管理者)关于现有农田管理方式、面临的主要问题、对新系统的期望功能等方面的信息。分析现有农田信息管理系统的不足,确保新系统能够针对性地解决这些问题,提升用户体验。
二、系统架构设计:
前端界面:采用MVVM模式,使用Vue.js或React框架实现动态数据绑定和组件化开发,提供高效、灵活的用户交互体验,支持快速响应用户操作及数据更新。
后端服务:采用Node.js与Koa框架,Node.js以其非阻塞I/O模型和事件驱动架构著称,非常适合处理高并发请求。Koa框架则进一步增强了这种能力,它通过简洁的中间件机制简化了异步编程,提供了更好的错误处理方式,使代码更加清晰易读。
数据库管理:采用MySQL数据库网站,设计合理的数据库结构,存储用户信息、农田信息数据、农用品商城数据和订单记录等关键数据,确保数据安全、完整和高效访问。
- 功能模块设计:功能设计充分考虑普通用户、员工用户和管理员的不同需求。针对普通用户,可以通过平台提供的注册功能进行账号注册,注册成功后可以根据用户名和密码登录系统,可以进行首页浏览、查看通知公告、农用品商城、商城管理(包含我的购物车、我的订单和我的地址)、气象信息、农田信息和个人中心(包含预警通知、订单配送、收藏和评论管理)。针对员工用户,由管理员后台添加账号后,可以登录系统后台,查看后台首页、进行气象信息管理、农田信息管理、预警通知管理、和商城管理(包含农用品商城、分类列表、订单列表和订单配送)。针对管理员,则提供全面的后台管理功能,包括系统用户、气象信息管理、农田信息管理、农田类型管理、预警通知管理、系统管理、通知公告管理商城管理(包含农用品商城、分类列表、订单列表和订单配送)和权限管理,确保基于Node.js的农田信息管理平台健康运行和内容的及时更新。
四、系统实现与测试:根据设计文档进行系统编码,采用敏捷开发方法,确保代码质量和开发进度。实施全面的单元测试、集成测试和系统测试,利用自动化测试工具提高测试效率,确保基于Node.js的农田信息管理平台功能的完整性和稳定性,及时修复潜在问题。
本系统前端部分基于MVVM模式进行开发,采用B/S模式,后端部分基于node.js的koa框架进行开发。
前端部分:前端框架采用了比较流行的渐进式JavaScript框架Vue.js。使用Vue-Router和Vuex实现动态路由和全局状态管理,Ajax实现前后端通信,Element UI组件库使页面快速成型,项目前端通过栅格布局实现响应式,可适应PC端、平板端、手机端等不同屏幕大小尺寸的完美布局展示。
后端部分:采用koa作为开发框架,同时集成Redis等相关技术。
-
- 相关技术简介
MVVM是Model-View-ViewModel的简写。它本质上就是MVC 的改进版。MVVM 就是将其中的View 的状态和行为抽象化,让我们将视图 UI 和业务逻辑分开。当然这些事 ViewModel 已经帮我们做了,它可以取出 Model 的数据同时帮忙处理 View 中由于需要展示内容而涉及的业务逻辑。微软的WPF带来了新的技术体验,如Silverlight、音频、视频、3D、动画……,这导致了软件UI层更加细节化、可定制化。同时,在技术层面,WPF也带来了 诸如Binding、Dependency Property、Routed Events、Command、DataTemplate、ControlTemplate等新特性。MVVM(Model-View-ViewModel)框架的由来便是MVP(Model-View-Presenter)模式与WPF结合的应用方式时发展演变过来的一种新型架构框架。它立足于原有MVP框架并且把WPF的新特性糅合进去,以应对客户日益复杂的需求变化。
Node.js是一个异步的世界,官方API支持的都是callback形式的异步编程模型,这会带来许多问题,例如:1、callback嵌套问题;2、异步函数中可能同步调用callback返回数据,带来不一致性。为了解决以上问题Koa出现了。
koa是由Express原班人马打造的,致力于成为一个更小、更富有表现力、更健壮的Web框架。使用koa编写web应用,可以免除重复繁琐的回调函数嵌套,并极大地提升错误处理的效率。koa不在内核方法中绑定任何中间件,它仅仅提供了一个轻量优雅的函数库,使得编写Web应用变得得心应手。开发思路和express差不多,最大的特点就是可以避免异步嵌套。
阿里内部就在使用Koa框架,并在Koa基础上面做了一些扩展和封装。并且基于koa开发了一个开源框架egg
MySQL数据库,作为开源关系型数据库管理系统的佼佼者,以其高性能、可靠性、易用性和灵活性,在全球范围内被广泛应用于各类企业级应用中。MySQL采用SQL(结构化查询语言)作为数据操作的标准语言,支持复杂的查询、数据更新、索引优化等功能,确保数据的高效存取和完整性。其强大的事务处理能力,为业务逻辑的原子性、一致性、隔离性和持久性提供了坚实保障。此外,MySQL还具备高度的可配置性和可扩展性,通过优化存储引擎、调整配置参数等手段,可以轻松应对高并发、大数据量的应用场景。基于Node.js的农田信息管理平台中,MySQL作为后端数据存储的核心,不仅为系统提供了稳定可靠的数据支持,还通过其丰富的数据操作功能,助力系统实现复杂的业务逻辑和高效的数据管理。
通过综合考虑经济、操作、技术等因素,可以对基于Node.js的农田信息管理平台的可行性进行全面评估。这将有助于确定项目的成功概率,并为项目规划提供坚实的基础。
系统采用现代化的技术框架如Koa和MVVM模式,并利用MySQL数据库进行数据管理,系统能够实现高效的数据处理与分析,减少人力成本并提高工作效率。此外,平台提供的智能化决策支持有助于农民及时应对各种种植风险,减少因自然灾害或病虫害造成的经济损失。长期来看,随着系统功能的不断完善和应用范围的扩大,不仅能为用户带来直接经济效益,还能促进农业产业链上下游的发展,如农产品加工、销售等环节,形成良性循环。因此,本系统具有经济可行性。
随着互联网、计算机的普及使用,大多数的人们对计算机的操作还是熟悉的,如果有一些对计算机使用较为陌生的用户,在开发这个系统的时候也需要一起考虑在内,所以本人在设计这个系统的时候都是尽量做到页面简单明了,功能的布局一目了然,逻辑通顺,保证即使对计算机陌生的用户而言,都可以进行简单的使用,所以在系统的操作方面也是可行的。
Koa凭借其高效的异步处理能力和简洁的中间件机制,能够轻松应对高并发请求,确保系统的响应速度和稳定性。MVVM模式通过清晰分离数据模型、业务逻辑与用户界面,并利用双向数据绑定技术简化了开发流程,提高了代码的可维护性和复用性。MySQL作为一款成熟的关系型数据库管理系统,能够高效地存储和检索大量农田信息,支持复杂查询和事务处理,保证数据的准确性和一致性。此外,这些技术的广泛应用和社区支持也为快速解决问题、持续集成和部署提供了保障,使得系统不仅在当前环境下可行,也具备良好的扩展性和适应未来需求的能力。因此,本系统具有技术可行性。
通过对基于Node.js的农田信息管理平台的功能需求分析,系统划分为了普通用户、员工用户和管理员三大角色。各角色主要包括的功能说明如下:
- 普通用户
- 注册登录:游客可以通过填写账号、密码、昵称、邮箱、姓名和联系方式,选择身份进行注册;注册成功后可以根据用户名和密码登录。
- 我的账户:用户可以在此修改个人资料和密码。
- 通知公告:查看系统发布的公告信息。
- 农用品商城:查看商品列表,可点击商品查看详情及评论,可以收藏商品和加入购物车;也可直接点击页面的立即购买提交订单结算,支付多种付款方式,订单完成后可以在评论区进行评论。
- 商城管理:包含我的购物车、我的订单和我的地址。在我的购物车中用户可以修改商品数量或删除商品,提供购物车结算入口,方便用户快速进入支付流程;在我的订单,用户可以查看订单列表,可以根据订单状态筛选查询;在我的地址,用户可以新增、修改和删除收货地址,并将收货地址设为默认才可生效使用。
- 气象信息:气象信息列表,用户可以根据关键字、日期或排序进行筛选查看,可对信息内容进行点赞、收藏和评论。
- 农田信息:农田信息列表,可以根据农田名称、位置和种植作物进行搜索查看;可对信息内容进行点赞、收藏和评论。用户可在此模块根据推荐的生产计划制定自己的生产方案。
- 个人中心:包含预警通知(用户可以通过平台接收实时预警通知,包含预警类型、内容和应对措施等详细内容),订单配送(查看订单的配送状态,进行签收处理),收藏和评论管理。
- 员工用户
- 登录:员工账号由管理员后台添加,添加后可根据账号密码登录系统后台使用权限内功能。
- 个人信息:员工用户可以在此查看和修改个人资料。
- 后台首页:员工用户可以查看统计图表,包含商品销售金额统计、商品销售数量统计、气象信息统计和农田信息统计图表。
- 气象信息管理:员工用户可以查看气象信息列表和详情。
- 农田信息管理:员工用户可以查看农田信息列表,可以进行农田信息的添加和删除,还可以点击预警通知,填写内容提交,系统会推送给用户。
- 预警通知管理:可以查看预警通知列表和详情。
- 商城管理:包含农用品商城(商品列表,可以查看商品详情和评论,可以对内容进行修改、删除,员工用户也可以添加发布自己的商品),分类列表(商品分类,可以进行修改、删除和添加操作),订单列表(在此查看订单列表及详细信息,进行配送处理)和订单配送(可以查看、更新各订单的配送状态)。
- 管理员
- 登录:管理员可以根据账号密码登录系统后台进行各项管理。
- 个人信息:管理员可以在点击右上角的头像进行个人信息管理。
- 后台首页:管理员可以查看统计图表,包含商品销售金额统计、商品销售数量统计、气象信息统计和农田信息统计图表。
- 系统用户:包含管理员、普通用户和员工用户,可以进行查看、删除和添加等操作。员工用户账号由管理员后台进行添加。
- 气象信息管理:管理员可以查看气象信息列表、详情和评论,还可删除以及添加新的气象信息。
- 农田信息管理:管理员可以查看农田信息列表、详情、评论和删除以及添加新的农田信息,还可以点击预警通知,填写内容提交,系统会推送给用户。
- 农田类型管理:农田类型列表,管理员可以查看、删除和添加类型。
- 预警通知管理:管理员可以查看预警通知列表和详情,也可以删除预警通知内容。
- 系统管理:系统首页轮播图进行管理,可以进行查看、添加和删除操作。
- 通知公告管理:管理员对通知公告进行管理,包括查看、添加和删除等操作。
- 商城管理:包含农用品商城(商品列表,可以查看商品详情和评论,可以对内容进行修改、删除,也可以添加新的商品内容),分类列表(商品分类,可以进行修改、删除和添加操作),订单列表(在此查看商城内的订单列表及详细信息,进行配送处理)和订单配送(可以查看、更新各订单的配送状态)。
- 权限管理:管理员对用户使用系统各功能的权限进行管理。
该系统的用户角色用例图具体如下所示。
基于Node.js的农田信息管理平台普通用户角色用例图如下所示。

图3-1 普通用户角色用例图
基于Node.js的农田信息管理平台员工用户角色用例图如下所示。

图3-2 员工用户角色用例图
基于Node.js的农田信息管理平台管理员角色用例图如下所示。

图3-3 管理员角色用例图
-
- 系统流程分析
登录流程图,如图所示:

图3-4 登录流程图
添加信息流程图,如图所示:

图3-5 添加信息流程图
删除信息流程图,如图所示:

图3-6 删除信息流程图
系统功能模块设计是系统开发过程中的重要阶段,它旨在将系统划分为不同的模块,每个模块负责完成特定的功能或任务。基于Node.js的农田信息管理平台由前台和后台两大功能模块组成,每个模块下又包含具体的功能操作。前台功能模块图如下所示。

图4-1前台功能模块图
后台模块主要包含员工用户和管理员二大角色功能。系统后台功能模块图如下图所示。

图4-2系统后台功能模块图
数据库的设计是系统的设计中比较重要的一部分内容,数据库设计是一切系统设计的基础,首先需要进行概念模型E-R图的设计,然后进行关系模型物理模型的建立。
数据库概念结构设计主要涉及数据库的实体和实体之间的关系。通过实体-关系模型或者其他适当的模型,我将定义网站中涉及的各个实体以及它们之间的联系。下面我将罗列用户实体属性图和网站E-R图。
- 用户实体属性如下图所示。

图4-3 用户实体属性图
- 农田信息实体属性如下图所示。

图4-4 农田信息实体属性图
- 农用品商城实体属性如下图所示。

图4-5 农用品商城实体属性图
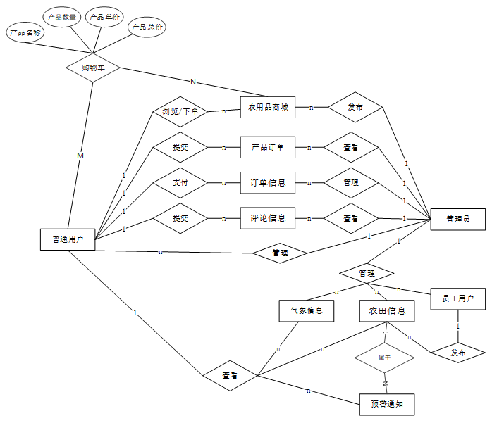
下面是农田信息管理平台中主要的数据库表总E-R实体关系图。

图4-6系统总体E-R图
本系统采MySQL数据库管理系统对数据进行管理。下面是对各个表中的字段数据类型、大小等做简短描述。基于Node.js的农田信息管理平台所需要的部分数据结构表如下表所示。
表farmland_information (农田信息)
| 编号 | 名称 | 数据类型 | 长度 | 小数位 | 允许空值 | 主键 | 默认值 | 说明 |
| 1 | farmland_information_id | int | 10 | 0 | N | Y | 农田信息ID | |
| 2 | employee_users | int | 10 | 0 | Y | N | 0 | 员工用户 |
| 3 | employee_name | varchar | 64 | 0 | Y | N | 员工姓名 | |
| 4 | farmland_name | varchar | 64 | 0 | Y | N | 农田名称 | |
| 5 | type_of_farmland | varchar | 64 | 0 | Y | N | 农田类型 | |
| 6 | farmland_location | varchar | 64 | 0 | Y | N | 农田位置 | |
| 7 | farmland_area | varchar | 64 | 0 | Y | N | 农田面积 | |
| 8 | irrigation_method | varchar | 64 | 0 | Y | N | 灌溉方式 | |
| 9 | soil_information | varchar | 64 | 0 | Y | N | 土壤信息 | |
| 10 | raise_crops | varchar | 64 | 0 | Y | N | 种植作物 | |
| 11 | annual_production_in_kilograms | double | 9 | 2 | Y | N | 0.00 | 年产公斤 |
| 12 | cover_photo | varchar | 255 | 0 | Y | N | 封面图片 | |
| 13 | production_plan | longtext | 2147483647 | 0 | Y | N | 生产计划 | |
| 14 | praise_len | int | 10 | 0 | N | N | 0 | 点赞数 |
| 15 | collect_len | int | 10 | 0 | N | N | 0 | 收藏数 |
| 16 | comment_len | int | 10 | 0 | N | N | 0 | 评论数 |
| 17 | warning_notification_limit_times | int | 10 | 0 | N | N | 0 | 预警通知限制次数 |
| 18 | create_time | datetime | 19 | 0 | N | N | CURRENT_TIMESTAMP | 创建时间 |
| 19 | update_time | timestamp | 19 | 0 | N | N | CURRENT_TIMESTAMP | 更新时间 |
| 编号 | 名称 | 数据类型 | 长度 | 小数位 | 允许空值 | 主键 | 默认值 | 说明 |
| 1 | farm_tool_mall_id | int | 10 | 0 | N | Y | 农用品商城ID | |
| 2 | order_notice | varchar | 64 | 0 | Y | N | 下单须知 | |
| 3 | employee_users | int | 10 | 0 | Y | N | 0 | 员工用户 |
| 4 | collect_len | int | 10 | 0 | N | N | 0 | 收藏数 |
| 5 | comment_len | int | 10 | 0 | N | N | 0 | 评论数 |
| 6 | cart_title | varchar | 125 | 0 | Y | N | 标题:[0,125]用于产品html的标签中 | |
| 7 | cart_img | text | 65535 | 0 | Y | N | 封面图:用于显示于产品列表页 | |
| 8 | cart_description | varchar | 255 | 0 | Y | N | 描述:[0,255]用于产品规格描述 | |
| 9 | cart_price_ago | double | 8 | 2 | N | N | 0.00 | 原价:[1] |
| 10 | cart_price | double | 8 | 2 | N | N | 0.00 | 卖价:[1] |
| 11 | cart_inventory | int | 10 | 0 | N | N | 0 | 商品库存 |
| 12 | cart_type | varchar | 64 | 0 | N | N | 未分类 | 商品分类: |
| 13 | cart_content | longtext | 2147483647 | 0 | Y | N | 正文:产品的主体内容 | |
| 14 | cart_img_1 | text | 65535 | 0 | Y | N | 主图1: | |
| 15 | cart_img_2 | text | 65535 | 0 | Y | N | 主图2: | |
| 16 | cart_img_3 | text | 65535 | 0 | Y | N | 主图3: | |
| 17 | cart_img_4 | text | 65535 | 0 | Y | N | 主图4: | |
| 18 | cart_img_5 | text | 65535 | 0 | Y | N | 主图5: | |
| 19 | create_time | datetime | 19 | 0 | N | N | CURRENT_TIMESTAMP | 创建时间 |
| 20 | update_time | timestamp | 19 | 0 | N | N | CURRENT_TIMESTAMP | 更新时间 |
| 编号 | 名称 | 数据类型 | 长度 | 小数位 | 允许空值 | 主键 | 默认值 | 说明 |
| 1 | goods_id | mediumint | 8 | 0 | N | Y | 产品id:[0,8388607] | |
| 2 | title | varchar | 125 | 0 | Y | N | 标题:[0,125]用于产品和html的<title>标签中 | |
| 3 | img | text | 65535 | 0 | Y | N | 封面图:用于显示于产品列表页 | |
| 4 | description | varchar | 255 | 0 | Y | N | 描述:[0,255]用于产品规格描述 | |
| 5 | price_ago | double | 8 | 2 | N | N | 0.00 | 原价:[1] |
| 6 | price | double | 8 | 2 | N | N | 0.00 | 卖价:[1] |
| 7 | sales | int | 10 | 0 | N | N | 0 | 销量:[0,1000000000] |
| 8 | inventory | int | 10 | 0 | N | N | 0 | 商品库存 |
| 9 | type | varchar | 64 | 0 | N | N | 商品分类: | |
| 10 | hits | int | 10 | 0 | N | N | 0 | 点击量:[0,1000000000]访问这篇产品的人次 |
| 11 | content | longtext | 2147483647 | 0 | Y | N | 正文:产品的主体内容 | |
| 12 | img_1 | text | 65535 | 0 | Y | N | 主图1: | |
| 13 | img_2 | text | 65535 | 0 | Y | N | 主图2: | |
| 14 | img_3 | text | 65535 | 0 | Y | N | 主图3: | |
| 15 | img_4 | text | 65535 | 0 | Y | N | 主图4: | |
| 16 | img_5 | text | 65535 | 0 | Y | N | 主图5: | |
| 17 | create_time | timestamp | 19 | 0 | N | N | CURRENT_TIMESTAMP | 创建时间: |
| 18 | update_time | timestamp | 19 | 0 | N | N | CURRENT_TIMESTAMP | 更新时间: |
| 19 | customize_field | text | 65535 | 0 | Y | N | 自定义字段 | |
| 20 | source_table | varchar | 255 | 0 | Y | N | 来源表: | |
| 21 | source_field | varchar | 255 | 0 | Y | N | 来源字段: | |
| 22 | source_id | int | 10 | 0 | N | N | 0 | 来源ID: |
| 23 | user_id | int | 10 | 0 | Y | N | 0 | 添加人 |
表order (订单)
| 编号 | 名称 | 数据类型 | 长度 | 小数位 | 允许空值 | 主键 | 默认值 | 说明 |
| 1 | order_id | int | 10 | 0 | N | Y | 订单ID: | |
| 2 | order_number | varchar | 64 | 0 | Y | N | 订单号: | |
| 3 | goods_id | mediumint | 8 | 0 | N | N | 商品id:[0,8388607] | |
| 4 | title | varchar | 255 | 0 | Y | N | 商品标题: | |
| 5 | img | varchar | 255 | 0 | Y | N | 商品图片: | |
| 6 | price | double | 10 | 2 | N | N | 0.00 | 价格: |
| 7 | price_ago | double | 10 | 2 | N | N | 0.00 | 原价: |
| 8 | num | int | 10 | 0 | N | N | 1 | 数量: |
| 9 | price_count | double | 8 | 2 | N | N | 0.00 | 总价: |
| 10 | norms | varchar | 255 | 0 | Y | N | 规格: | |
| 11 | type | varchar | 64 | 0 | N | N | 未分类 | 商品分类: |
| 12 | contact_name | varchar | 32 | 0 | Y | N | 联系人姓名: | |
| 13 | contact_email | varchar | 125 | 0 | Y | N | 联系人邮箱: | |
| 14 | contact_phone | varchar | 11 | 0 | Y | N | 联系人手机: | |
| 15 | contact_address | varchar | 255 | 0 | Y | N | 收件地址: | |
| 16 | postal_code | varchar | 9 | 0 | Y | N | 邮政编码: | |
| 17 | user_id | int | 10 | 0 | N | N | 0 | 买家ID: |
| 18 | merchant_id | mediumint | 8 | 0 | N | N | 0 | 商家ID: |
| 19 | create_time | timestamp | 19 | 0 | N | N | CURRENT_TIMESTAMP | 创建时间: |
| 20 | update_time | timestamp | 19 | 0 | N | N | CURRENT_TIMESTAMP | 更新时间: |
| 21 | description | varchar | 255 | 0 | Y | N | 描述:[0,255]用于产品规格描述 | |
| 22 | state | varchar | 16 | 0 | N | N | 待付款 | 订单状态:待付款,待发货,待签收,已签收,待退款,已退款,已拒绝,已完成 |
| 23 | remark | text | 65535 | 0 | Y | N | 订单备注 | |
| 24 | delivery_state | varchar | 16 | 0 | Y | N | 未配送 | 发货状态:未配送,已配送 |
| 25 | vip_discount | double | 11 | 2 | Y | N | 0.00 | 折扣 |
表warning_notification (预警通知)
| 编号 | 名称 | 数据类型 | 长度 | 小数位 | 允许空值 | 主键 | 默认值 | 说明 |
| 1 | warning_notification_id | int | 10 | 0 | N | Y | 预警通知ID | |
| 2 | employee_name | varchar | 64 | 0 | Y | N | 员工姓名 | |
| 3 | employee_phone_number | varchar | 16 | 0 | Y | N | 员工电话 | |
| 4 | employee_users | int | 10 | 0 | Y | N | 0 | 员工用户 |
| 5 | ordinary_users | int | 10 | 0 | Y | N | 0 | 普通用户 |
| 6 | user_name | varchar | 64 | 0 | Y | N | 用户姓名 | |
| 7 | users_mobile_phone | varchar | 64 | 0 | Y | N | 用户手机 | |
| 8 | warning_type | varchar | 64 | 0 | Y | N | 预警类型 | |
| 9 | warning_content | text | 65535 | 0 | Y | N | 预警内容 | |
| 10 | response_measures | text | 65535 | 0 | Y | N | 应对措施 | |
| 11 | create_time | datetime | 19 | 0 | N | N | CURRENT_TIMESTAMP | 创建时间 |
| 12 | update_time | timestamp | 19 | 0 | N | N | CURRENT_TIMESTAMP | 更新时间 |
| 13 | source_table | varchar | 255 | 0 | Y | N | 来源表 | |
| 14 | source_id | int | 10 | 0 | Y | N | 来源ID | |
| 15 | source_user_id | int | 10 | 0 | Y | N | 来源用户 |
系统实现部分就是将系统分析,系统设计部分的内容通过编码进行功能实现,以一个实际应用系统的形式展示系统分析与系统设计的结果。
注册用户登录时,输入用户名及密码即可登录前台进行相关功能操作。普通用户登录界面如下图所示:

图5-1 普通用户登录界面图
前台首页模块是系统的主入口,为用户提供导航和重要信息展示。通过清晰的界面布局和内容展示,为用户提供良好的导航菜单、轮播图、功能浏览体验,引导用户进行系统内各项操作。前台首页界面如下图所示:

图5-2 前台首页界面图
在农用品商城界面,用户可以查看商品列表,可点击商品查看详情及评论,可以收藏商品和加入购物车;也可直接点击页面的立即购买提交订单结算,支付多种付款方式,订单完成后可以在评论区进行评论。农用品商城界面如下图所示:

图5-3 农用品商城界面图
包含我的购物车、我的订单和我的地址。在我的购物车中用户可以修改商品数量或删除商品,提供购物车结算入口,方便用户快速进入支付流程;在我的订单,用户可以查看订单列表,可以根据订单状态筛选查询;在我的地址,用户可以新增、修改和删除收货地址,并将收货地址设为默认才可生效使用。商城管理界面如下图所示:

图5-4 商城管理界面图
在农田信息界面,展示农田信息列表,用户可以根据农田名称、位置和种植作物进行搜索查看;可对信息内容进行点赞、收藏和评论。还可在此模块根据推荐的生产计划制定自己的生产方案。农田信息界面如下图所示:

图5-5 农田信息界面图
在个人中心界面,包含预警通知,用户可以通过平台接收实时预警通知,包含预警类型、内容和应对措施等详细内容,在订单配送可以查看订单的配送状态,进行签收处理,在收藏和评论管理中进行查看和删除。个人中心界面如下图所示:

图5-6 个人中心界面图
在后台首页界面,管理员和员工用户可以查看统计图表,包含商品销售金额统计、商品销售数量统计、气象信息统计和农田信息统计图表。系统后台首页界面如下图所示:

图5-7 后台首页界面图
气象信息管理界面,管理员和员工用户可以查看气象信息列表、详情和评论,另外,管理员还可删除以及添加新的气象信息。气象信息界面如下图所示:

图5-8 气象信息管理界面图
在农田信息管理界面,管理员和员工用户可以查看农田信息列表、详情、评论、删除以及添加新的农田信息,还可以点击预警通知,填写内容提交,系统会推送给用户。农田信息添加界面、预警通知界面如下图所示:

图5-9 农田信息添加界面图

图5-10 预警通知界面图
在系统管理界面,管理员可以对系统首页轮播图进行管理,可以进行查看、添加和删除操作。系统管理界面如下图所示:

图5-11 系统管理界面图
在商城管理界面,包含农用品商城,展示商品列表,员工用户和管理员可以查看商品详情和评论,可以对内容进行修改、删除,也可以添加新的商品内容以及在分类列表进行商品分类的修改、删除和添加操作,员工用户和管理员都可以在订单列表查看商城内的订单列表及详细信息,进行配送处理,在订单配送查看、更新各订单的配送状态。商城管理界面如下图所示:

图5-12 商城管理界面图
在权限管理界面,管理员对系统所有用户使用系统各功能的权限进行管理。权限管理界面如下图所示:

图5-12 权限管理界面图
测试目的是为了验证系统的功能、性能和稳定性,以确保系统在实际应用中能够达到预期的要求。通过测试,可以发现潜在的问题和缺陷,并及时进行修复和改进。测试还可以评估系统的可靠性、安全性和用户体验,以提供一个高质量和可信赖的产品。此外,测试也有助于验证系统是否满足用户需求和预期,是否符合相应的标准和规范。总之,测试的目的是为了确保系统的质量和可靠性,从而为用户提供良好的使用体验和价值。
表6-1用户登录测试用例
| 测试编号 | 测试内容 | 预期结果 |
| TC-01 | 输入正确的用户名密码 | 登录成功,跳转到系统首页 |
| TC-02 | 输入错误的用户名密码 | 显示登录失败的提示信息,要求重新输入正确的用户名密码 |
表6-2 修改密码测试用例
| 测试编号 | 测试内容 | 预期结果 |
| TC-03 | 输入有效密码 | 密码修改成功,显示修改成功的提示信息 |
| TC-04 | 输入无效密码 | 显示密码无效的提示信息,要求重新输入有效密码 |
| TC-05 | 输入错误原密码 | 显示原密码错误的提示信息,要求重新输入正确原密码 |
表6-3 查看农田信息测试用例
| 测试编号 | 测试内容 | 预期结果 |
| TC-06 | 点击查看农田信息 | 显示农田信息页面,包含员工用户、员工姓名、农田名称、农田类型、农田位置、农田面积、灌溉方式、土壤信息、种值作物、年产公斤、封面图片和生产计划等 |
| TC-07 | 选择农田类型 | 显示所选类型下的相关农田信息等内容 |
| TC-08 | 搜索没有的农田名称,显示无可用农田信息内容 | 显示暂无信息内容的提示信息,提醒用户重新输入农田名称 |
基于Node.js的农田信息管理平台,采用MVVM模式、Koa框架和MySQL数据库,成功提升了农业生产的信息化与智能化水平。该平台通过集成气象信息查询、农田信息管理及农用品商城购物等功能,实现了高效的数据处理与分析,帮助用户根据精准数据进行科学决策,优化资源利用,减少浪费,提高产量和质量。此外,平台的预警通知功能使得用户能够及时应对自然灾害和病虫害风险,增强了农业生产的稳定性和安全性。
未来,为了进一步提升平台的应用价值和覆盖面,需要从以下方面继续努力:降低系统的部署和使用成本,使更多小型农户能够负担得起;加强数据标准化工作,促进数据的有效整合与共享;加大对农民的信息技术培训力度,提高其使用现代化管理工具的能力;持续优化平台功能,增强用户体验,确保其能够适应不断变化的农业生产需求。通过这些努力,该平台有望成为推动我国农业现代化转型的重要力量,助力实现农业可持续发展目标。
参考文献
[1]黄韵.数字经济背景下智慧农业赋能广西乡村振兴实现路径研究[J].智慧农业导刊,2024,4(24):5-8.
[2]黄苗苗.基于Vue和Node.js的作业管理系统的设计与实现[J].现代信息科技,2024,8(22):102-105+110.
[3]Bethany G ,Manuel S .Node.js Cookbook:Practical recipes for building server-side web applications with Node.js 22[M].Packt Publishing Limited:2024-11-15.
[4]黎青霞.Node. js在Web开发中的应用研究[J].信息记录材料,2024,25(10):91-93+96.
[5]Sravani C ,Kumar P ,Priya S , et al.Constructing a Study Buddy Using MERN (MongoDB, Express.js, React, Node.js) Stack Technologies †[J].Engineering Proceedings,2024,66(1):27-27.
[6]付金枝.信息管理技术在赤峰市农田水利中的应用实践[J].农业工程技术,2024,44(17):52-53.
[7]赵晓阳.信息管理促进甘肃高标准农田发展研究[J].发展,2024,(04):72-74.
[8]倪鹏程,严利,陈红,等.基于Node.js的农业物联网应用平台设计[J].信息与电脑(理论版),2024,36(03):60-63.
[9]Liu P ,Zhu H .Design of improved ZigBee routing algorithm for the application of farmland information data acquisition and analysis[J].Journal of Biotech Research,2024,16357-370.
[10]康义,李鹏,阙艳红,等.高标准农田综合信息管理系统设计[J].电脑知识与技术,2023,19(22):129-131.
[11]吕双良.农田水利信息管理技术及应用实践[J].农业工程技术,2023,43(11):92-93.
[12]赵蕾.装上“千里眼”精准护良田[N].中国自然资源报,2023-02-22(001).
[13]徐瑞曜,周劲松.合肥市关于构建市级农田建设信息管理平台的调研报告[J].中国农业综合开发,2022,(12):47-52.
[14]刘晓.基于信息融合的农田智能化管理系统应用研究[J].农机化研究,2023,45(05):215-219.
[15]Shubo W ,Peng Q ,Wei Z , et al.Development and Application of an Intelligent Plant Protection Monitoring System[J].Agronomy,2022,12(5):1046-1046.
[16]余任杰,王风硕.基于Node.js的网上图书销售系统设计[J].电脑知识与技术,2021,17(34):83-84+92.
[17]唐小燕,刘洪武.Node.js应用开发[M].人民邮电出版社:202111.308.
[18]Jian Z ,Ying W .Design of remote control device using wireless sensor network and its use in intelligent monitoring of farmland information[J].EURASIP Journal on Wireless Communications and Networking,2021,2021(1):.
致 谢
我要感谢我的论文指导老师。在论文写作的过程中,导师耐心细致的指导,以及提出的具有建设性的意见,都给予了我极大的帮助,让我受益匪浅。导师严谨的治学态度、敬业精神以及高水平的教学能力,都给我树立了追求卓越的典范,这对我以后的人生道路和学业成就都产生了极大的积极影响。
此外,我还要感谢我班的同学们,他们既是我的同窗好友,也是我的良师益友。正是由于你们的支持和关怀,使得我在大学期间的学习和生活都变得异常充实。感谢那些在大学期间给予我帮助的所有老师和同学们,是你们给予了我在学业道路上的前进动力。
还有要感谢我的父母,是你们一直默默支持我。是你们的教诲和关爱让我勇往直前,做一个坚韧、努力、有担当的人。在未来的道路上,我会不断努力,用实际行动来回报你们对我的期望。
再次,感谢所有给予我帮助的人,包括指导老师、同学们、家人和朋友们。我会珍惜这份感恩之情,将这份力量用于学习和未来的生活中,不断追求卓越,成为一个更加优秀的人。
点赞+收藏+关注 →私信领取本源代码、数据库
关注博主下篇更精彩
一键三连!!!
一键三连!!!
一键三连!!!
感谢一键三连!!!

被折叠的 条评论
为什么被折叠?



