摘 要
传统就医推荐系统在信息准确性、个性化服务及用户体验等方面存在不足。为了克服这些局限,本课题提出了一种基于Spring Boot框架开发的智能家庭医生推荐管理系统,旨在通过信息化手段提高医疗服务的便捷性和个性化。
该系统采用Java语言,后端框架选用Spring Boot,以确保系统的高效运行和良好的扩展性。数据库选用MySQL,前端界面则通过与后端RESTful API的对接实现快速响应。此外,系统前台的智能机器人模块集成了文心一言 API,提供即时健康咨询服务,增强了用户体验。功能方面,系统不仅支持医生信息的实时更新与维护,还具备智能推荐、在线咨询、医疗资讯和用户评价等多种实用功能。
通过实施本系统,不仅能够缓解传统医疗模式下的资源紧张问题,还能够更全面地理解用户需求,为用户提供更加贴心、个性化的就医建议。
关键词:智能家庭医生推荐管理系统;智能推荐;在线咨询
Abstract
Traditional medical recommendation systems have shortcomings in terms of information accuracy, personalized services, and user experience. To overcome these limitations, this project proposes an intelligent home doctor recommendation management system developed based on the Spring Boot framework, aiming to improve the convenience and personalization of medical services through information technology.
The system uses Java language and Spring Boot as the backend framework to ensure efficient operation and good scalability. MySQL is used for the database, and the front-end interface is implemented through integration with the back-end RESTful API for fast response. In addition, the intelligent robot module at the front of the system integrates ERNIE Bot API to provide real-time health consulting services and enhance the user experience. In terms of functionality, the system not only supports real-time updates and maintenance of doctor information, but also has various practical functions such as intelligent recommendation, online consultation, medical information, and user evaluation.
By implementing this system, not only can it alleviate the resource shortage problem under traditional medical models, but it can also comprehensively understand user needs and provide users with more intimate and personalized medical advice.
Keywords: Intelligent family doctor recommendation management system; Intelligent recommendation; Online consultation
1 前 言
1.1 选题背景
1.2 研究意义
1.3 国内外研究现状
1.3.1 国内研究现状
1.3.2 国外研究现状
1.4 论文结构与章节安排
2 关键技术
2.1 JAVA语言
2.2 Springboot 框架
2.3 Mysql数据库
3 系统分析
3.1 可行性分析
3.1.1 技术可行性
3.1.2 经济可行性
3.1.3 社会可行性
3.2 功能需求分析
3.3 系统性能分析
3.4 系统流程分析
3.4.1 程序操作流程
3.4.2 登录流程
3.4.3 注册流程
4 系统设计
4.1 总体设计
4.1.1 框架设计
4.1.2 功能模块设计
4.2 数据库设计
4.2.1 E-R图
4.2.1 数据库表结构设计
5 系统实现
5.1 系统前台功能
5.1.1 用户登录
5.1.2 用户注册
5.1.3 前台首页
5.1.4 医生信息
5.2 后台管理功能
5.2.1 系统用户界面
5.2.2 医生信息管理界面
5.2.3 医疗咨询回复界面
5.2.4 系统管理界面
5.2.5 医疗资讯界面
6 系统测试
6.1 测试目的与意义
6.2 测试用例
6.3测试结果分析
结束语
参考文献
致 谢
传统的医疗服务模式面临着资源分配不均、信息不对称、患者满意度低等问题,特别是在人口老龄化加剧、慢性病发病率上升的大背景下,如何提升医疗服务的质量和效率成为亟待解决的问题。
随着信息技术的迅猛发展,互联网医疗和智慧医疗逐渐成为提升医疗服务质量和效率的重要手段。在此背景下,通过智能化手段提高医疗服务效率、医疗资源利用率、和增强医患信任关系显得尤为重要[1]。
智能家庭医生推荐管理系统通过整合先进的信息技术手段如在线咨询、智能机器人模块、智能算法等,提高医疗服务效率,并增强医患信任关系。个性化医疗服务和界面与交互设计优化可以大幅提升患者满意度,改善患者的就医体验[2]。此外,智慧医疗系统通过预约诊疗和在线诊断等模块,不仅提升了基层医疗服务能力,还为偏远地区的患者提供了便捷的医疗服务,缩小了城乡医疗服务差距[3]。智能家庭医生推荐管理系统的应用,有助于提升医疗服务水平,使医疗服务向更加智能化和人性化的方向发展,促进医疗卫生系统的可持续发展。
近年来,随着信息技术的快速发展,国内在智能化互联网医疗平台领域的研究取得了显著进展。这些研究涵盖了从数据挖掘、智慧医院建设到个性化推荐系统的多个方面,展示了信息技术在优化医疗服务流程和提高医疗资源利用率方面的巨大潜力。
吕沁等人讨论了数据挖掘技术在医疗系统中的应用[4]。该技术通过识别疾病模式和规律支持医疗决策和诊断,提高了医疗服务的精准度和资源的有效利用,对于提升整体医疗服务水平具有重要意义;袁达等总结了我国智慧医院建设的现状和发展趋势[5]。研究表明,智慧医院不仅提升了患者满意度,还促进了医院高质量发展。智慧医院建设需要政府、医院和社会资本等多方面的合作与支持,以确保资源的有效配置和技术的顺利实施;翟浩楠实现了隐私保护的智能家庭医生推荐管理系统[6]。该系统采用可修订签名隐私保护算法和基于Adabound优化器的深度神经网络模型,确保了医疗数据的安全共享。这一系统不仅提高了医疗服务的个性化水平,还增强了患者的信任感,为智慧医疗的发展奠定了基础;李贝宁提出了考虑医患交互信息与患者就医偏好的智能医患匹配方法[7]。霍晓云设计了基于Python的医疗专家推荐平台,该平台采用协同过滤-标签组合推荐算法处理冷启动和数据稀疏性问题,提高了推荐结果的精准度[8]。通过结合多种推荐算法的优势,有效解决了传统推荐系统中存在的冷启动和数据稀疏性问题,进一步提升了推荐系统的实用性和可靠性。
这些文献为本课题提供了宝贵的经验和技术指导。它们展示了如何利用先进的信息技术手段解决传统医疗服务中的挑战,并推动医疗服务向更加智能化和人性化的方向发展。
国外在智能化互联网医疗平台领域的研究也取得了显著进展。这些研究不仅探讨了在线医疗服务的现状和挑战,还提出了多种技术解决方案以提升服务质量、保护隐私以及优化用户体验。ugawara等人通过在日本进行的一项全国性问卷调查,研究了在线医疗服务的采用情况及其限制因素[9]。研究从患者和医疗专业人士的角度出发,分析了在线医疗服务的使用状况及未被广泛采纳的原因。这项研究为理解不同国家和地区在线医疗服务的普及障碍提供了宝贵的见解,并强调了需要更多关注文化和社会经济因素对在线医疗服务接受度的影响;Wei等人介绍了一种基于机器学习的混合推荐框架,用于智能医疗系统中的服务评估和医生推荐[10]。该框架利用大数据技术和学习算法开发了一个挂号审核系统,并通过TF-IDF算法结合K-means聚类和ALS矩阵分解,提高了医生推荐的准确性和效率,为智能医疗系统的推荐系统设计提供了新的思路和技术支持;Hang等人则介绍了一种基于K-Means聚类算法的智能推荐系统[11]。该系统通过分析用户偏好数据来提高推荐的准确性,实验表明其在提升用户体验方面具有显著效果。这种智能推荐系统不仅提高了医疗服务的个性化水平,还有效解决了传统推荐系统中存在的冷启动和数据稀疏性问题,进一步提升了推荐系统的实用性和可靠性。
国外研究展示了如何通过优化算法提升推荐系统的准确性和用户体验,为本课题提供了重要的参考和技术支持。借鉴这些研究成果,可以更好地解决在构建智能家庭医生推荐管理系统中遇到的问题。
本文共分为七章,章节内容安排如下:
第一章:引言,主要介绍智能家庭医生推荐管理系统领域研究的背景和意义,概述研究的现状和系统特点。
第二章:关键技术,主要探讨和说明实现智能家庭医生推荐管理系统的关键技术。
第三章:系统分析,主要从智能家庭医生推荐管理系统的可行性、功能、性能等方面进行分析,为后续系统设计提供理论支持。
第四章:系统设计,主要对智能家庭医生推荐管理系统功能模块、数据库进行功能设计。
第五章:系统实现,主要介绍了智能家庭医生推荐管理系统各个用户的功能、系统界面的实现。
第六章:系统测试,主要对智能家庭医生推荐管理系统进行测试,验证功能完整性、稳定性和安全性,评估系统在实际运行中的性能表现。
第七章:结束语。总结全文研究内容,提出对智能家庭医生推荐管理系统未来发展的展望和建议,指出研究的不足和可优化之处,为相关领域的进一步探索提供参考。
在本研究中,选用Java语言作为构建智能家庭医生推荐管理系统的核心技术之一。利用Java语言开发后端系统,并采用Spring Boot框架来实现业务逻辑和数据交互。Spring Boot以其简化配置和加速开发过程的特点,提供了便捷的开箱即用解决方案,使得开发团队可以更加专注于核心业务功能的实现而非基础设施的搭建。此外,得益于Java语言强大的多线程处理能力和高效的并发控制机制,系统能够轻松应对高并发用户请求和交易,确保了系统的稳定性和响应速度。
Java语言的跨平台特性及其丰富的类库支持,为系统的可移植性和扩展性奠定了坚实的基础。这意味着该赛事管理系统不仅可以在不同的操作系统上无缝运行,而且可以根据未来的业务需求灵活地进行功能扩展或调整。
Spring Boot,作为Spring生态系统中一颗璀璨的明星,以其“约定优于配置”的核心理念,极大地简化了Java应用的开发、部署与管理流程。它并非是对Spring框架的颠覆,而是在其基础上进行了深度封装与优化,旨在快速搭建独立的、生产级别的Spring应用。Spring Boot通过自动配置功能,减少了大量繁琐的配置工作,让开发者能够更加专注于业务逻辑的实现。同时,它集成了众多常用库,如数据库连接池、缓存、消息队列等,为开发者提供了一站式的解决方案。此外,Spring Boot还支持多种部署方式,无论是传统的WAR包部署,还是现代的容器化部署,都能轻松应对。因此,选择Spring Boot作为智能家庭医生推荐管理系统的开发框架,不仅能够提升开发效率,还能确保系统的稳定性和可维护性。
MySQL是一种流行的开源关系型数据库管理系统,用于存储和管理数据。在智能家庭医生推荐管理系统中,MySQL可以用于数据存储、数据查询和数据管理等方面,用户可以免费使用和修改源代码,为平台提供可靠和高性能的数据库支持。MySQL支持多种存储引擎,如InnoDB和MyISAM,可以根据不同的应用场景选择合适的存储引擎,提高性能;提供了多种数据安全机制,如用户权限管理、数据加密和备份恢复等,保证数据的安全性。
平台采用成熟且广泛应用的技术栈。后端开发使用Java语言和Spring Boot框架,这些技术在Web应用开发中具有良好的稳定性和扩展性。前端利用Vue.js框架,为用户提供直观、流畅的界面体验。数据管理方面,MySQL数据库支持高效的数据存储和复杂查询,确保数据的完整性和一致性。同时,B/S体系结构使得系统部署和维护更加简便,用户无需安装任何客户端,只需通过浏览器即可访问平台。
项目开发成本控制良好,主要得益于使用了开源的技术栈,如Java、Spring Boot、MySQL和Vue.js。这些技术的使用减少了软件许可费用,降低了开发和维护成本。此外,系统设计灵活,可随着需求的增长逐步扩展功能和容量,避免了初期过高的资本投入。通过提供一个便捷、高效的智能家庭医生推荐管理系统,预计能够吸引大量用户参与,进而实现稳定的收入流,具备较高的投资回报潜力。
从社会角度来看,智能家庭医生推荐管理系统便于患者使用,可以提升就医体验;同时,系统也有助于医疗机构提高效率,优化资源分配。作为数字化医疗服务的一部分,该系统符合社会信息化发展趋势,具有积极的社会意义。因此,本系统具有社会可行性。
本系统可以分为:普通用户、医生用户和管理员三大角色。
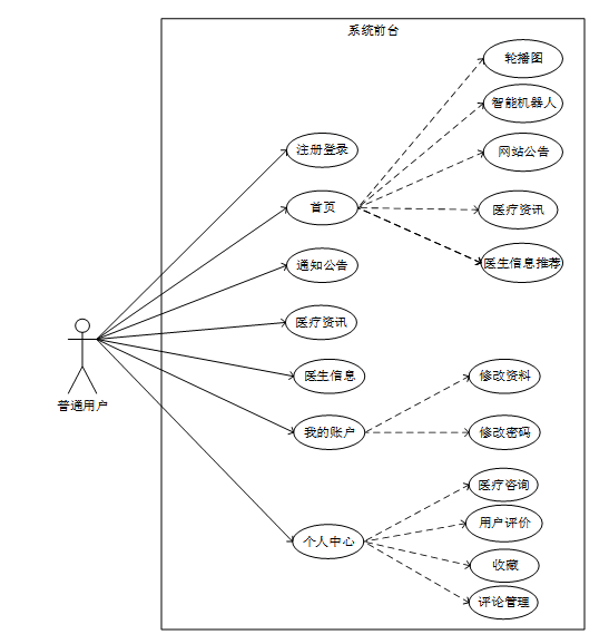
普通用户角色用例如下图所示。

-
-
-
-
-
- 普通用户用例图
-
-
-
-
系统前台普通用户具体功能说明如下所示。
- 注册登录:游客可以通过注册成为普通用户,使用用户名密码可登录系统前台,使用系统功能。
- 首页:普通用户登录系统后首先进入首页界面,可查看轮播图、通知公告、医疗资讯、医生信息推荐等和其他系统功能导航栏,还可点击首页的机器人挂件,用户可以发送文字,机器人会根据文字内容进行自动回复。
- 我的账户:点击右上角头像进入我的账户,选择个人资料可以修改密码和资料。
- 通知公告:普通用户可以点击查看系统发布的公告信息。
- 医疗资讯:普通用户可查看管理员发布的所有医疗资讯信息,可点击查看详情,可进行点赞、收藏和评论操作。
- 医生信息:展示医生信息列表,普通用户可以根据医生姓名和病患类型进行搜索,点击图片可以查看医生详细信息,可进行点赞、收藏、评论和评分操作;可点击咨询按钮,填写内容提交咨询单,等待医生回复。
- 个人中心:普通用户进入个人中心,点击医疗咨询,可以查看提交的咨询记录列表和详情,也可点击评价按钮,选择用户评价(如好评、中评、差评),填写评价内容提交用户评价;点击用户评价可查看评价记录和详情;点击收藏、评论管理,可以查看、删除收藏和评论记录。
医生用户角色用例如下图所示。

-
-
-
-
-
- 医生用户用例图
-
-
-
-
系统后台医生用户具体功能说明如下所示。
- 注册登录:医生用户可以通过注册成为医生用户,注册成功后根据账号和密码登录系统后台进行相关管理。
- 医生信息管理:可以在医生信息列表查看详情和评论,也可填写相关内容,进行医生信息添加。
- 医疗咨询管理:查看普通用户提交的咨询信息,可点击详情进行回复处理。
- 用户评价管理:查看普通用户提交的对自己的评价信息。
- 个人信息:可以更新个人资料。
- 修改密码:可在此修改密码。
管理员角色用例如下图所示。

-
-
-
-
-
- 管理员用例图
-
-
-
-
系统后台管理端管理员具体功能说明如下所示。
- 登录:管理员账号密码由系统生成,根据账号密码可登录系统后台,使用系统功能进行管理,并可对自己的个人信息和密码进行管控。
- 系统用户:对系统所有用户信息进行管控,包括进行增删改查操作,可点击详情进行查阅。
- 病患类型管理:查看病患类型列表,可以进行病患类型查看、删除和添加操作。
- 医生信息管理:查看医生信息列表,可以点击详情和评论进行查看,也可对医生信息进行删除、修改和添加操作。
- 医疗咨询管理:可以查看医疗咨询列表、详情和评论。
- 用户评价管理:可以查看用户评价列表和详情。
- 系统管理:对首页的轮播图进行管理,可进行查看、添加、删除操作。
- 通知公告管理:通知公告列表,可以进行查看、添加、删除操作。
- 资源管理:对医疗资讯、资讯分类进行管理,可以进行查看、添加、删除操作。
- 个人信息:可以更新个人资料。
- 修改密码:可在此修改密码。
对于智能家庭医生推荐管理系统的设计与实现,下面是系统性能分析表:
-
-
-
-
- 性能需求表
-
-
-
|
项目 |
内容 |
|
响应时间 |
系统对用户请求的响应时间需在500ms以内 |
|
并发用户数 |
系统需要支持1000个并发用户同时访问 |
|
吞吐量 |
系统每秒需要处理1000个请求 |
|
可用性 |
系统需要保证每月99.9%的可用性 |
|
数据安全 |
用户敏感数据需要加密存储,并支持数据库备份和恢复 |
|
数据一致性 |
系统中的数据操作需保证ACID特性,确保数据一致性 |
|
扩展性 |
系统需要支持水平扩展,能够方便地增加服务器节点以应对高请求量 |
|
可维护性 |
系统代码需要清晰易懂、结构良好,方便团队成员维护和修改 |
|
日志记录 |
系统需要记录用户操作日志、异常日志以及系统运行日志 |
|
监控报警 |
系统需要实时监控运行状态,当系统异常时能够及时发送警报通知相关人员 |
|
缓存设置 |
针对频繁使用的数据,系统需要进行合适的缓存 |
用户访问系统前台,可以选择进行注册或登录操作。注册成功后,用户可以使用注册的账号登录系统。登录后的用户可以进入系统前台,使用自己权限内的功能操作。程序操作流程图如下图所示。

用户访问系统前台,进入登录页面页面,输入用户名和密码,后端服务接收登录请求,验证用户提供的用户名和密码是否匹配数据库中存储的信息,验证通过即可登录成功。登录流程图如下图所示。

没有账号的用户可进入注册界面进行注册操作,填写注册表格,选择身份后填写账号、密码、昵称、邮箱等必要信息。后台系统验证并保存用户提交的信息。分配唯一用户标识符。注册成功后,用户可以使用账号密码进行登录。用户注册流程图如下图所示。

-
-
-
-
-
- 注册流程图
-
-
-
-
B/S架构,即浏览器/服务器架构,是一种基于Web的分布式计算范式。在此架构中,应用程序的逻辑被巧妙地区分为客户端和服务器两部分。具体而言,客户端借助广泛使用的浏览器界面,进行应用访问与操作;而服务器端则肩负起业务逻辑处理、数据存储及管理的核心职责。值得一提的是,客户端无需安装特定的软件,用户仅需通过浏览器输入相应的URL地址,即可轻松访问应用程序,这一特性极大地提升了用户的使用便捷性和系统的维护效率。服务器端通常采用高性能的计算机和数据库系统,能够处理大量并发请求和复杂的业务逻辑。B/S架构的优势在于其跨平台性和易于维护性,开发者可以通过更新服务器端的代码来实现整个系统的升级和维护,而无需逐一更新客户端。

功能模块设计是系统开发过程中的重要阶段,它旨在将系统划分为不同的模块,每个模块负责完成特定的功能或任务。智能家庭医生推荐管理系统由多个功能模块组成,每个模块下又包含具体的功能操作。功能模块图如下图所示。

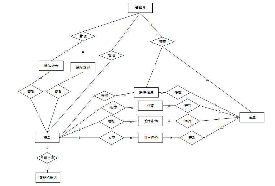
- R图有助于理清系统中的数据结构和关系,为后续的数据库表结构设计提供指导。在进行数据库设计之前,首先需要先绘制实体-关系(E-R)图。E-R图将帮助我们理清业务中的实体(Entity)及它们之间的关系(Relationship),从而为后续的数据库表设计提供基础。根据前文可以得出智能家庭医生推荐管理系统拥有多个实体,在此罗列出来一些主要的数据库E-R模型图,如图以下所示:

图4.3 普通用户实体E-R图

图4.4 医生信息实体E-R图

图4.5 医疗咨询实体E-R图

图4.7 总E-R图
在E-R图确定后,接下来可以根据实体和关系的属性设计数据库表结构。在E-R图明确了实体和它们之间的关系后,接下来可以开始设计数据库表结构。每个实体对应一个数据库表,每个属性对应表中的字段。如下列表格所示,在此列举主要数据表。
表 4-1-doctor_information(医生信息)
|
编号 |
字段名 |
类型 |
长度 |
是否非空 |
是否主键 |
注释 |
|
1 |
doctor_information_id |
int |
是 |
是 |
医生信息ID | |
|
2 |
doctors_name |
varchar |
64 |
否 |
否 |
医生姓名 |
|
3 |
doctors_gender |
varchar |
64 |
否 |
否 |
医生性别 |
|
4 |
professional_field |
varchar |
64 |
否 |
否 |
专业领域 |
|
5 |
doctor_users |
int |
否 |
否 |
医生用户 | |
|
6 |
patient_type |
varchar |
64 |
否 |
否 |
病患类型 |
|
7 |
cover_photo |
varchar |
255 |
否 |
否 |
封面图片 |
|
8 |
doctor_introduction |
longtext |
4294967295 |
否 |
否 |
医生简介 |
|
9 |
hits |
int |
是 |
否 |
点击数 | |
|
10 |
praise_len |
int |
是 |
否 |
点赞数 | |
|
11 |
collect_len |
int |
是 |
否 |
收藏数 | |
|
12 |
comment_len |
int |
是 |
否 |
评论数 | |
|
13 |
recommend |
int |
是 |
否 |
智能推荐 | |
|
14 |
medical_consultation_limit_times |
int |
是 |
否 |
咨询限制次数 | |
|
15 |
create_time |
datetime |
是 |
否 |
创建时间 | |
|
16 |
update_time |
timestamp |
是 |
否 |
更新时间 |
表 4-2-doctor_users(医生用户)
|
编号 |
字段名 |
类型 |
长度 |
是否非空 |
是否主键 |
注释 |
|
1 |
doctor_users_id |
int |
是 |
是 |
医生用户ID | |
|
2 |
doctors_name |
varchar |
64 |
否 |
否 |
医生姓名 |
|
3 |
doctors_gender |
varchar |
64 |
否 |
否 |
医生性别 |
|
4 |
professional_field |
varchar |
64 |
否 |
否 |
专业领域 |
|
5 |
examine_state |
varchar |
16 |
是 |
否 |
审核状态 |
|
6 |
user_id |
int |
是 |
否 |
用户ID | |
|
7 |
create_time |
datetime |
是 |
否 |
创建时间 | |
|
8 |
update_time |
timestamp |
是 |
否 |
更新时间 |
表 4-3-medical_consultation(医疗咨询)
|
编号 |
字段名 |
类型 |
长度 |
是否非空 |
是否主键 |
注释 |
|
1 |
medical_consultation_id |
int |
是 |
是 |
医疗咨询ID | |
|
2 |
doctors_name |
varchar |
64 |
否 |
否 |
医生姓名 |
|
3 |
doctor_users |
int |
否 |
否 |
医生用户 | |
|
4 |
ordinary_users |
int |
否 |
否 |
普通用户 | |
|
5 |
user_name |
varchar |
64 |
否 |
否 |
用户姓名 |
|
6 |
user_medical_records |
text |
65535 |
否 |
否 |
用户病历 |
|
7 |
user_consultation |
text |
65535 |
否 |
否 |
用户咨询 |
|
8 |
doctors_reply |
text |
65535 |
否 |
否 |
医生回复 |
|
9 |
user_reviews_limit_times |
int |
是 |
否 |
评价限制次数 | |
|
10 |
create_time |
datetime |
是 |
否 |
创建时间 | |
|
11 |
update_time |
timestamp |
是 |
否 |
更新时间 | |
|
12 |
source_table |
varchar |
255 |
否 |
否 |
来源表 |
|
13 |
source_id |
int |
否 |
否 |
来源ID | |
|
14 |
source_user_id |
int |
否 |
否 |
来源用户 |
表 4-4-ordinary_users(普通用户)
|
编号 |
字段名 |
类型 |
长度 |
是否非空 |
是否主键 |
注释 |
|
1 |
ordinary_users_id |
int |
是 |
是 |
普通用户ID | |
|
2 |
user_name |
varchar |
64 |
否 |
否 |
用户姓名 |
|
3 |
user_gender |
varchar |
64 |
否 |
否 |
用户性别 |
|
4 |
user_medical_records |
text |
65535 |
否 |
否 |
用户病历 |
|
5 |
examine_state |
varchar |
16 |
是 |
否 |
审核状态 |
|
6 |
user_id |
int |
是 |
否 |
用户ID | |
|
7 |
create_time |
datetime |
是 |
否 |
创建时间 | |
|
8 |
update_time |
timestamp |
是 |
否 |
更新时间 |
表 4-5-patient_type(病患类型)
|
编号 |
字段名 |
类型 |
长度 |
是否非空 |
是否主键 |
注释 |
|
1 |
patient_type_id |
int |
是 |
是 |
病患类型ID | |
|
2 |
patient_type |
varchar |
64 |
否 |
否 |
病患类型 |
|
3 |
create_time |
datetime |
是 |
否 |
创建时间 | |
|
4 |
update_time |
timestamp |
是 |
否 |
更新时间 |
表 4-6-user_reviews(用户评价)
|
编号 |
字段名 |
类型 |
长度 |
是否非空 |
是否主键 |
注释 |
|
1 |
user_reviews_id |
int |
是 |
是 |
用户评价ID | |
|
2 |
doctors_name |
varchar |
64 |
否 |
否 |
医生姓名 |
|
3 |
doctor_users |
int |
否 |
否 |
医生用户 | |
|
4 |
ordinary_users |
int |
否 |
否 |
普通用户 | |
|
5 |
user_name |
varchar |
64 |
否 |
否 |
用户姓名 |
|
6 |
user_reviews |
varchar |
64 |
否 |
否 |
用户评价 |
|
7 |
evaluation_content |
text |
65535 |
否 |
否 |
评价内容 |
|
8 |
create_time |
datetime |
是 |
否 |
创建时间 | |
|
9 |
update_time |
timestamp |
是 |
否 |
更新时间 | |
|
10 |
source_table |
varchar |
255 |
否 |
否 |
来源表 |
|
11 |
source_id |
int |
否 |
否 |
来源ID | |
|
12 |
source_user_id |
int |
否 |
否 |
来源用户 |
系统实现部分就是将系统分析,系统设计部分的内容通过编码进行功能实现,以一个实际应用系统的形式展示系统分析与系统设计的结果。
用户输入用户名和密码后,系统首先对这些输入进行基本的格式验证,确保用户名和密码符合系统设定的格式要求(如长度、特殊字符要求等)。系统接收到用户输入后,会根据用户名查找系统中存储的用户信息数据库或者其他持久化存储方式。系统需要验证密码的正确性,验证成功即可成功登录。用户登录界面如图5.1所示。

用户注册时,系统要求用户提供必要的信息,例如用户名、密码、电子邮件地址等。这些信息通常由用户在注册表单中输入,并通过前端验证确保格式的正确性。注册过程完成后,系统会为新用户创建一个账户。这包括分配一个唯一的用户ID和设置初始的权限或者角色。用户注册界面如图5.2所示。

前台首页模块是系统的主入口,为用户提供导航和重要信息展示。通过清晰的界面布局和内容展示,为用户提供良好的导航菜单、轮播图、通知公告、医生信息推荐、医疗资讯和信息浏览体验,引导用户进行登录、注册及系统内相关操作。另外,首页设有智能机器人模块集成文心一言API,可以处理用户发送的文字并进行自动回复。前台首页界面如图5.3所示。

普通用户登录系统后可点击医生信息,查看医生信息列表,可以根据医生姓名、病患类型进行搜索,点击图片可以查看医生详细信息,可进行点赞、收藏、评论和评分操作;可点击咨询按钮,填写问题提交咨询单,等待医生回复。医生信息列表和提交咨询单界面如下图5.4、5.5所示。

-
-
-
-
-
- 医生信息界面设计
-
-
-
-

-
-
-
-
-
- 普通用户提交咨询界面设计
-
-
- 普通用户个人中心
-
-
普通用户进入个人中心,点击医疗咨询,可以查看提交的咨询记录列表和详情,也可点击评价按钮,选择用户评价(如好评、中评、差评),填写评价内容提交用户评价;点击用户评价可查看评价记录和详情;点击收藏、评论管理,可以查看、删除收藏和评论记录。医疗咨询、用户评价界面如图5.6、5.7所示。

-
-
-
-
-
- 医疗咨询界面设计
-
-
-
-

管理员对系统所有用户信息进行管控,包括进行增删改查操作,可点击详情进行查阅。

在医生信息管理界面,管理员可以对系统的所有医生用户进行管理,可查看、修改、删除信息,也可添加新的医生信息。医生用户则对自己的信息进行管理,可查看、修改、删除信息和评论,也可添加新的信息内容。

-
-
-
-
-
- 医生信息管理界面设计
-
-
-
-

在医疗咨询管理模块,医生用户可以查看普通用户提交的咨询信息,点击详情进行回复处理。管理员则可以查看所有用户提交的咨询信息和详情。

管理员可对首页的轮播图进行管理,可进行查看、添加、删除操作。

管理员在资源管理模块可对医疗资讯、资讯分类进行管理,可进行查看、添加、删除等操作。

在软件开发生命周期中,系统测试占据着举足轻重的地位。通过进行全面而系统的测试,可以验证系统是否满足设计需求,发现并修复潜在的问题,提高系统的可靠性和安全性,从而确保系统功能的正确性、稳定性和用户体验的满意度。测试的意义在于保障系统的质量,为用户提供稳定、高效的服务,同时也有助于提升医疗服务的整体水平和效率。
图6-1就是纠错测试流程。

-
-
-
-
-
- 测试与纠错信息流程
-
-
-
-
系统测试旨在检验系统功能是否正常工作。通过功能测试用例的执行,可以有效评估系统功能的正确性、完整性和稳定性,帮助发现和解决潜在的功能缺陷,确保系统能够按照预期功能正常运行。
具体测试设计如下表所示:
|
测试编号 |
测试目的 |
测试步骤 |
预期结果 |
实际结果 |
是否通过 |
|
TC001 |
验证有效登录 |
1. 输入正确的用户名和密码 <br> 2. 点击登录按钮 |
显示登录成功,跳转至用户首页 |
登录成功,跳转至用户首页 |
通过 |
|
TC002 |
验证空用户名登录 |
1. 不输入用户名,输入正确密码 <br> 2. 点击登录按钮 |
显示用户名不能为空提示信息 |
显示用户名不能为空提示信息 |
通过 |
|
TC003 |
验证空密码登录 |
1. 输入正确用户名,不输入密码 <br> 2. 点击登录按钮 |
显示密码不能为空提示信息 |
显示密码不能为空提示信息 |
通过 |
|
TC004 |
验证错误用户名登录 |
1. 输入错误的用户名和正确密码 <br> 2. 点击登录按钮 |
显示用户名或密码错误提示信息 |
显示用户名或密码错误提示信息 |
通过 |
|
TC005 |
验证错误密码登录 |
1. 输入正确用户名和错误密码 <br> 2. 点击登录按钮 |
显示用户名或密码错误提示信息 |
显示用户名或密码错误提示信息 |
通过 |
图6.2 用户登录功能测试用例
|
测试编号 |
测试目的 |
测试步骤 |
预期结果 |
实际结果 |
是否通过 |
|
TC006 |
验证咨询提交 |
1. 进入医生信息模块<br>2. 选择医生,点击咨询,输入咨询内容<br>3. 点击提交按钮 |
患者咨询信息成功提交,等待医生回复 |
患者咨询信息成功提交,等待医生回复 |
通过 |
|
TC007 |
验证咨询记录查询 |
1. 进入患者医疗咨询模块<br>2. 查看已提交的咨询记录及状态 |
咨询记录及状态正确显示,无遗漏 |
咨询记录及状态正确显示,无遗漏 |
通过 |
图6.3 患者咨询功能测试用例
在本章节对智能家庭医生推荐管理系统进行了黑白盒测试,并对系统中的部分功能进行了用例分析,能够发现系统还是比较稳定的,系统的所有功能基本可以实现,通过测试可以看出在系统的运行过程中,其功能完整,对于输入的错误信息,能够把错误信息提示出来,方便用户操作的时候发现自己输入的信息哪里有错误,进而进行改正,而且系统界面都设有导航栏,操作非常便捷,不需要对使用者进行任何培训。
本论文通过Spring Boot框架和集成先进算法智能推荐策略,有效解决了传统医疗服务模式中的资源分配不均、就医难、沟通不便等问题。智能家庭医生推荐管理系统可以根据用户的病患类型偏好精准推荐医生信息,并提供智能机器人服务增强用户体验。用户能够在线查看医生信息并发起咨询,可对医生进行点赞、收藏、评论及评分,促进了医患之间的互动交流;医生用户可以通过后台管理工具,管理医生信息,高效处理用户提交的咨询信息和查看用户评价;同时,管理员后台提供了包括系统用户、病患类型管理、医生信息管理、医疗咨询管理和资源管理等多种功能,确保了系统的高效运行和服务质量。
展望未来,我们将继续优化算法模型,提高推荐的准确性和效率。同时,我们将进一步拓展系统功能,如增强医患互动的在线预约、视频咨询等服务,提升用户体验。此外,我们还将密切关注人工智能、大数据等新技术的发展,将其融入系统中,提升系统的智能化水平。我们将不断探索新技术在医疗领域的应用,为智能家庭医生推荐管理系统注入新的活力。相信未来,我们的系统将成为用户健康管理的重要助手,为人们的健康生活提供更加便捷、智能的服务。
[1]刘冉冉.智能化互联网医疗平台的用户体验优化研究[C]//中国高科技产业化研究会智能信息处理产业化分会.第十八届全国信号和智能信息处理与应用学术会议论文集.首都医科大学附属北京天坛医院;,2024:5.
[2]戚淼杰,陈柯羽,刘中勋.北京中医医院互联网诊疗服务现状浅析[J].现代医院,2024,24(11):1764-1768.
[3]姜俨森.互联网智慧医疗在提升基层医疗服务能力中的作用[J].大众标准化,2024,(21):140-142.
[4]吕沁,陈义良,叶森.数据挖掘技术在医疗系统中的应用[J].科技与创新,2024,(20):108-110.
[5]袁达,赵从朴,朱溥珏,等.我国智慧医院建设现状及发展趋势[J].医学信息学杂志,2024,45(07):33-36.
[6]翟浩楠.隐私保护的智能家庭医生推荐管理系统[D].青海大学,2023.
[7]李贝宁.考虑医患交互信息与患者就医偏好的智能医患匹配方法[D].西安电子科技大学,2022.
[8]霍晓云.基于Python的医疗专家推荐平台与推荐算法设计[D].大连交通大学,2020.
[9]Sugawara Y ,Hirakawa Y ,Iwagami M , et al.Issues in the Adoption of Online Medical Care: Cross-Sectional Questionnaire Survey.[J].Journal of medical Internet research,2024,26e64159.
[10]Wei J ,Yan H ,Shao X , et al.A machine learning-based hybrid recommender framework for smart medical systems.[J].PeerJ. Computer science,2024,10e1880-e1880.
[11]Hang Z T ,Tao G ,Jun L , et al.Intelligent Recommendation System Based On K-Means Clustering Algorithm[J].International Journal of Advanced Networking and Applications,2020,11(05):4393-4398.
[12]Shen T ,Li Y ,Chen X .A Systematic Review of Online Medical Consultation Research[J].Healthcare,2024,12(17):1687-1687.
[13]Ghosh J ,Banerji O.The socio-legal challenges of privacy issues in smart healthcare 4.0 ecosystem[J].International Journal of Technology, Policy and Management,2024,24(2):145-168.
[14]Fang Z ,Uladzislau S ,Haochen Y , et al.OP-K-Means: Optimized Algorithm for Recommendation System Based on User Preferences[J].Journal of Physics: Conference Series,2022,2171(1):
[15]苏未,李赞,顼禹同,等.中国居民医疗系统综合评价水平的影响因素研究——基于2011年和2021年中国综合社会调查(CGSS)数据的实证分析[J].卫生软科学,2024,38(12):28-34.
[16]陈爱迪.互联网+医疗与服务流程模式现状与改进——以四川大学华西医院为例[J].现代医院,2024,24(10):1477-1479.
[17]宫蕊,于洪建,李俊根.线上线下一体的互联网医院建设实践研究[J].电脑知识与技术,2023,19(22):123-125.
[18]薛苏萍.A公司医疗服务平台的互联网营销策略优化研究[D].华东师范大学,2022.
[19]史静潼.在线医疗平台个性化分诊推荐系统研究[D].北京工业大学,2021.
这次毕业设计能够完成,最重要的就是来自指导老师的帮助,老师不厌其烦的对我的论文及毕业设计提出非常有建设性的建议,我的毕设施能够完成离不开老师的帮助。我对老师由衷的表示感谢!
还要感谢大学四年里学院里所有的任课老师的教导,老师们在我整个大学四年里给予了我丰富的知识,让我能够在大学中不虚度光阴,踏踏实实的学习,没有这些老师不辞辛劳的教诲,我无法完成这四年的学业。
当然,还有我的家人和同学们。感谢父母在物质与精神上给予我无限的支持和鼓励。感谢我的同学们,在论文写作期间,你们给予了我许多宝贵的建议和帮助,让我在学术研究的道路上不再孤单。
再次感谢所有在我大学生活中给予我帮助和支持的人们。您们的关怀和鼓励将永远铭刻在我的心中,成为我未来前行的动力。
由于自己的水平有限,毕设仍然存在着很大的缺陷,各位老师若提出意见,我会努力改正。
点赞+收藏+关注 →私信领取本源代码、数据库
关注博主下篇更精彩
一键三连!!!
一键三连!!!
一键三连!!!
感谢一键三连!!!

被折叠的 条评论
为什么被折叠?



