摘 要
本研究基于springboot框架,旨在开发一个高效、可靠的青少儿素质培育类校外培训平台。该系统主要面向管理员、家长用户和教师用户,提供了多种功能模块,包括教师资质管理、课程信息展示、课程报名、作业信息发布与提交、考勤信息记录以及留言管理等核心功能。通过对系统需求进行分析和设计,采用合理的数据库结构和前后端技术实现,实现了用户注册登录、课程浏览、作业管理、用户留言等核心功能。系统运用Spring Boot框架的优势,实现了代码的模块化、可扩展性和易维护性。在开发过程中,进行了充分的测试和优化,以确保系统的稳定性和性能。
关键词:青少儿素质培育类校外培训平台;Java语言;Springboot技术
Design and Implementation of Extracurricular Training Platform for Cultivating the Quality of Young Children
Abstract
This study is based on the Springboot framework and aims to develop an efficient and reliable extracurricular training platform for cultivating the quality of young children. The system is mainly aimed at administrators, parents, and teachers, providing various functional modules, including teacher qualification management, course information display, course registration, homework information publishing and submission, attendance information recording, and message management, among other core functions. By analyzing and designing system requirements, adopting a reasonable database structure and front-end and back-end technologies, core functions such as user registration and login, course browsing, homework management, and user comments have been achieved. The system utilizes the advantages of the Spring Boot framework to achieve code modularity, scalability, and ease of maintenance. During the development process, sufficient testing and optimization were conducted to ensure the stability and performance of the system.
Key words:Extracurricular training platform for cultivating the quality of young children; Java language; Springboot technology
目 录
在当今社会,青少儿素质培养日益受到家长和社会的重视。随着教育观念的转变和教育需求的多样化,校外培训成为提高青少儿综合素质的重要途径。然而,传统的校外培训存在诸多问题,如信息不透明、报名繁琐、管理混乱等,制约了培训质量和学生发展。
因此,开发一款青少儿素质培育类校外培训平台具有重要意义。该平台旨在通过技术手段解决传统校外培训中的问题,提供一个便捷、高效的培训服务环境。家长可以通过平台浏览详细的课程信息,包括教师资质和课程内容,从而选择适合孩子的培训项目。同时,教师可以发布作业信息、记录考勤情况,并与家长进行留言交流,促进家校合作。管理员则能够有效管理教师资质和课程信息,提供良好的运营和管理支持。
通过这样的平台,可以实现信息的透明化和公正性,提高培训资源的利用效率和培训质量。家长可以更加方便地选择合适的培训课程,提升孩子的综合素质。教师能够更好地与家长沟通交流,促进学生的学习发展。而管理员可以实现对整个平台的有效管理,确保培训平台的正常运营。
通过该平台的研究和开发,可以改善传统校外培训的问题,提供一个高效、可靠的培训环境,促进青少儿素质培养的发展,为青少年的成长和未来做出积极贡献。
-
- 研究内容
青少儿素质培育类校外培训平台的开发及实现,所需要的工作内容:
(1)首先是确定选题,确定好所要做的系统,并对系统的研究背景及现在面临的一些问题等进行系统的初步确认。
(2)系统确认完成后,结合系统开发的需求进行确认系统开发所使用的技术,青少儿素质培育类校外培训平台的开发使用springboot框架,数据库进行平台的搭建开发,确认好使用的技术进行技术分析,所使用的技术是否可以完成系统的实现。
(3)确定好系统使用的技术,进行在线确认系统所划分的用户角色,并且根据用户角色划分确定所要设计的功能模块,对青少儿素质培育类校外培训平台的设计主要划分别为管理员和用户角色对于系统用户可以根据自己的分管内容进行在线信息的处理及操作,管理员获取到所有用户的详细数据信息,并根据需求进行第一时间处理解决。
(4)系统的功能模块确认完成后进行程序及界面的设计,设计完成后,并且通过测试来判断程序是否完善,对于系统测试,需要不同的用户进行不同的内容编辑及提交,及使用不同的测试方式找出程序中存在的漏洞,并对程序出现的漏洞问题进行在线解决处理,如果测试系统没有任何问题时,可以将系统上传进行正式操作使用。
早在上个世纪90年代,Java就由詹姆斯·高斯林进行开发,自诞生之日起,Java就一直深深的受到了程序开发者的广泛喜爱,它作为计算机主要的编程语言,一直到今。Java语言是真的是一种纯面向对象的计算机语言,在Java的世界中,所有的方法、数据类型、符号等都是以类的方式存在的,最顶层的就是Object,所有的类都是对object的继承。继承是Java中的核心思想,与C语言不同的是,子类只有一个父类,这样的好处就是操作更加的简便,让人更容易理解,在代码的书写上也会容易较多。Java另外一个特性就是多态性,调用父类接口的方法可以实现子类的实现,这样的好处就是很好的对实现方法进行了隐藏(封装),而且又能够把API进行公开,一举两得。接口思想很好的诠释了想象对象的思想,让面向对象编程渐渐转向面向接口编程。如今,随着编程思想的继续发展,Java也加入了一些函数式编程的思想,这样的好处就是让编程代码更加的简洁与方便。本管理系统采用Java编程语言进行后台的开发,一是鉴于标准化制定以后[4],Java语言常用于大型商业应用程序后台系统中,生态稳定;二是也希望通过本系统的开发提高自己编写Java代码的能力。
在Web项目中,异步请求是必须要使用的技术,最早是通过javaScript进行异步请求,这样的操作非常的繁琐,随着jquery的出现,给代码的书写提供了很多的方便,ajax就可以操作相应的代码,本质上说,jQuery是js的封装的库,js在获取DOM元素的时候需要书写的代码量大,而且随着如今前台项目越来越庞大,js完全不能满足当前的需求,通过jquery则可以非常简单的获取相应的DOM元素。正是如此,jquery在前台应用十分广阔,成为必备的前台技术之一。
数据库作为数据的存储地方是项目必须的,MySQL是一款非常优秀的关系型数据库,早期的Mysql并不是甲骨文公司的,后来才被他收购的。Mysql非常的小巧,安装包才几兆,sql语言的书写也比较容易学习,最重要的是mysql同时也是一款开源的软件,所以不需要额外进行付费,本系统本身也是以学习总结所学知识为主,在系统的开发上最好尽量使用免费的软件,所以选用mysql进行数据库管理。Mysql的容量也是非常大的,同时支持分库分表的操作,支持分布式,所以越来越多的中小企业选择该款数据库管理工具。另外值得一提的是,开源也有一个不好的地方,就是容易遭到破解和黑客攻击,所以mysql在使用上还是更多的使用在中小项目中。
Spring boot是一种新的开源轻量级框架,它继承了Spring framework的优秀特性。它是Spring 4.0之后提供的一个自动启动框架,通过配置进一步简化了Spring应用程序的构建和开发的整个过程。此外,Springboot还集成了大量的框架,解决了依赖包的版本冲突和引用不稳定的问题[7]。
SpringBoot有两个核心,快速启动和自动装配。快速启动是指Spring Boot通过main方法启动,而且内置Web容器(Tomcat)。自动装配是指采用习惯优于配置的理念,可以进行自动化配置(EnabelAutoConfiguration),框架采用注解和properties(或yaml)代替传统的Xml配置[8]。
为了迎合当今社会的现况,便于在市场中打开局面、占有一席之地;在大数据时代下,所有的信息化资源全部都是共享资源、为了长远性考虑,对此需要考虑如何推动整体的系统开发实现标准化。保证系统成功,所以就必须从效益、技术等上面做可行性报告研究。
-
-
- 技术可行性分析
-
青少儿素质培育类校外培训平台存储所使用的mysql数据库以及开发中所使用的IDEA、Tomcat这些开发工具的使用,能够给我们的编写工作带来许多的便利。系统使用springboot框架进行开发,使系统的可扩展性和维护性更佳,减少java配置代码,简化编程代码,目前springboot框架也是很多企业选择的框架之一。
-
-
- 经济可行性分析
-
在开发青少儿素质培育类校外培训平台中所使用的开发软件像IDEA开发工具、Tomcat8.0服务器、MySQL5.7数据库、Photoshop图片处理软件等,这些都是开源免费的,并且青少儿素质培育类校外培训平台是自己设计并编码实现的,数据库是使用流行mysql进行数据的存储,开源的mysql等技术的使用,减少系统开发费用。
-
-
- 法律可行性分析
-
系统从法律层面上来没有对第三方有其他放有法律层面的问题,系统数据库采用的Mysql 开源社区数据库、框架采用的是开源的Spring boot。系统资讯和相关内容也是法律层面的。在源码的管理上采用git开源进行管理,所以在法律可行性上是成立的。
-
- 系统功能分析
青少儿素质培育类校外培训平台中采用了Java的springboot框架进行开发,在数据库上选择MYSQL,在功能上青少儿素质培育类校外培训平台我划分为了教师用户模块、家长用户模块和管理员模块这三大部分。
家长用户管理模块:
(1)用户注册登录:游客可以随时进入到系统中,对系统中的信息浏览,但是想要实现课程信息的报名、体验、收藏评论等,就必须有这个系统的账号,如果没有账号的话,可以注册成家长用户进行相关的操作,同时用户还可以对个人信息以及操作的信息进行管控。
(2)查看青少儿素质培育类校外培训平台的首页信息:青少儿素质培育类校外培训平台的首页信息包含了首页、通知公告、学校资讯、课程信息、教师资质、作业信息、用户留言。
(3)通知公告:用户点击“通知公告”菜单显示管理员在后台发布的所有的通知公告信息,可以查看通知公告详情。
(4)教师资质:用户点击“教师资质”菜单可以查看所有教师资质,可以按照条件查看教师资质,或者输入关键词进行查询,点击可以进入教师资质详细展示界面,在此界面用户可以收藏、点赞和评论。
(5)用户留言:用户进行用户留言的提交,管理员在后台可对用户提交的留言进去回复。
(6)学校资讯:用户进行资讯的阅览,查看管理者发布的学校资讯信息。
(7)课程信息:家长可以查看课程信息,在查询到自己想要了解的课程的时候,可以进入查看详细的介绍,点击“报名”这一按钮以后会跳转到报名信息填写的界面,根据提示填写好报名的信息,点击“提交”以后报名就完成了;点击“体验”这一按钮以后会跳转到体验信息填写的界面,根据提示填写好体验的信息,点击“提交”以后体验就完成了,在课程详情这个界面,同时支持用户对喜欢的课程进行收藏、点赞、评论的功能。
(8)我的账户:用户点击“我的账户”可以对个人资料以及密码进行更新。
(9)我的收藏:用户点击“我的收藏”,会显示出自己收藏的所有信息,点击某一条收藏可以查看信息详细介绍,同时删除收藏;
管理员管理模块:
(1)登录:管理员在后台可以输入用户名+密码进行登录,管理员的用户名和密码是在数据库中直接设定好的。
(2)系统用户:管理员点击“系统用户”这一菜单会显示管理员+家长用户+教师用户这三个子菜单,管理员可以对这三个角色的信息进行增删改查操作。
(3)教师资质:管理员点击“教师资质”这一菜单会所有的教师资质,管理员可以对教师资质进行增删改查操作。
(4)班级信息:管理员点击“班级信息”菜单可以对班级信息进行增删改查。
(5)课程信息:管理员点击“课程信息”菜单可以对课程信息进行增删改查。
(6)考勤信息:管理员点击“考勤信息”菜单可以对考勤信息进行增删改查。
(7)课程报名:管理员点击“课程报名”菜单可以对课程报名进行管控。
(8)课程体验:管理员点击“课程体验”菜单可以对课程体验进行管控。
(9)系统管理:管理员点击“系统管理”菜单可以对首页展示的轮播图进行增删改查。
(10)通知公告:管理员点击“通知公告”菜单可以查看到系统中的所有公告信息,对已经存在的公告,管理员可以修改,也可以添加新的公告或者删除公告。
(11)留言管理:管理员点击“用户留言”菜单可以对前台用户提交的留言信息进行回复及管控。
青少儿素质培育类校外培训平台的非功能性需求比如青少儿素质培育类校外培训平台的安全性怎么样,可靠性怎么样,性能怎么样,可拓展性怎么样等。具体可以表示在如下3-1表格中:
表3-1青少儿素质培育类校外培训平台非功能需求表
| 安全性 | 主要指青少儿素质培育类校外培训平台数据库的安装,数据库的使用和密码的设定必须合乎规范。 |
| 可靠性 | 可靠性是指青少儿素质培育类校外培训平台能够安装用户的指示进行操作,经过测试,可靠性90%以上。 |
| 性能 | 性能是影响青少儿素质培育类校外培训平台占据市场的必要条件,所以性能最好要佳才好。 |
| 可扩展性 | 比如数据库预留多个属性,比如接口的使用等确保了系统的非功能性需求。 |
| 易用性 | 用户只要跟着青少儿素质培育类校外培训平台的页面展示内容进行操作,就可以了。 |
| 可维护性 | 青少儿素质培育类校外培训平台开发的可维护性是非常重要的,经过测试,可维护性没有问题 |
-
- 系统用例分析
通过3-1功能的分析,得出了本青少儿素质培育类校外培训平台的用例图:
家长用户角色用例如图3-1所示。

图3-1 青少儿素质培育类校外培训平台家长用户角色用例图
web后台管理上的管理员是维护整个青少儿素质培育类校外培训平台中所有数据信息的。管理员角色用例如图3-2所示。

在上一章节中主要对系统的功能性需求和非功能性需求进行分析,并且根据需求分析了本青少儿素质培育类校外培训平台中的用例。那么接下来就要开始对本青少儿素质培育类校外培训平台的架构、主要功能和数据库开始进行设计。青少儿素质培育类校外培训平台根据前面章节的需求分析得出,其总体设计模块图如图4-1所示。

图4-1 系统功能结构图
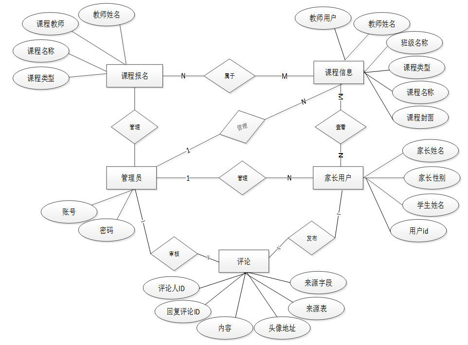
在需求分析中,我们用来分析的对象往往是抽象的概念,所以在这个环节应当避免过于细致的细节分析,而是通过这些抽象的概念来分析实体所具备的属性和实体之间的联系。青少儿素质培育类校外培训平台利用E-R图对上述实体和联系进行描述。
系统的主要实体间关系E-R图如下图所示。

图4-2 系统E-R图
数据库是青少儿素质培育类校外培训平台的数据处理的基础,也是为界面数据的展示与存储的关键。青少儿素质培育类校外培训平台的数据库表如下。
表assignment_information (作业信息)
| 编号 | 名称 | 数据类型 | 长度 | 小数位 | 允许空值 | 主键 | 默认值 | 说明 |
| 1 | assignment_information_id | int | 10 | 0 | N | Y | 作业信息ID | |
| 2 | teacher_users | int | 10 | 0 | Y | N | 0 | 教师用户 |
| 3 | teachers_name | varchar | 64 | 0 | Y | N | 教师姓名 | |
| 4 | teacher_profession | varchar | 64 | 0 | Y | N | 教师专业 | |
| 5 | course_type | varchar | 64 | 0 | Y | N | 课程类型 | |
| 6 | course_name | varchar | 64 | 0 | Y | N | 课程名称 | |
| 7 | related_assignments | varchar | 255 | 0 | Y | N | 相关作业 | |
| 8 | course_cover | varchar | 255 | 0 | Y | N | 课程封面 | |
| 9 | related_videos | varchar | 255 | 0 | Y | N | 相关视频 | |
| 10 | hits | int | 10 | 0 | N | N | 0 | 点击数 |
| 11 | praise_len | int | 10 | 0 | N | N | 0 | 点赞数 |
| 12 | create_time | datetime | 19 | 0 | N | N | CURRENT_TIMESTAMP | 创建时间 |
| 13 | update_time | timestamp | 19 | 0 | N | N | CURRENT_TIMESTAMP | 更新时间 |
表attendance_information (考勤信息)
| 编号 | 名称 | 数据类型 | 长度 | 小数位 | 允许空值 | 主键 | 默认值 | 说明 |
| 1 | attendance_information_id | int | 10 | 0 | N | Y | 考勤信息ID | |
| 2 | teacher_users | int | 10 | 0 | Y | N | 0 | 教师用户 |
| 3 | teachers_name | varchar | 64 | 0 | Y | N | 教师姓名 | |
| 4 | teacher_profession | varchar | 64 | 0 | Y | N | 教师专业 | |
| 5 | parental_users | int | 10 | 0 | Y | N | 0 | 家长用户 |
| 6 | student_name | varchar | 64 | 0 | Y | N | 学生姓名 | |
| 7 | sign_in_frequency | int | 10 | 0 | Y | N | 0 | 签到次数 |
| 8 | absenteeism_frequency | int | 10 | 0 | Y | N | 0 | 缺勤次数 |
| 9 | create_time | datetime | 19 | 0 | N | N | CURRENT_TIMESTAMP | 创建时间 |
| 10 | update_time | timestamp | 19 | 0 | N | N | CURRENT_TIMESTAMP | 更新时间 |
表class_information (班级信息)
| 编号 | 名称 | 数据类型 | 长度 | 小数位 | 允许空值 | 主键 | 默认值 | 说明 |
| 1 | class_information_id | int | 10 | 0 | N | Y | 班级信息ID | |
| 2 | class_name | varchar | 64 | 0 | Y | N | 班级名称 | |
| 3 | create_time | datetime | 19 | 0 | N | N | CURRENT_TIMESTAMP | 创建时间 |
| 4 | update_time | timestamp | 19 | 0 | N | N | CURRENT_TIMESTAMP | 更新时间 |
表comment (评论)
| 编号 | 名称 | 数据类型 | 长度 | 小数位 | 允许空值 | 主键 | 默认值 | 说明 |
| 1 | comment_id | int | 10 | 0 | N | Y | 评论ID: | |
| 2 | user_id | int | 10 | 0 | N | N | 0 | 评论人ID: |
| 3 | reply_to_id | int | 10 | 0 | N | N | 0 | 回复评论ID:空为0 |
| 4 | content | longtext | 2147483647 | 0 | Y | N | 内容: | |
| 5 | nickname | varchar | 255 | 0 | Y | N | 昵称: | |
| 6 | avatar | varchar | 255 | 0 | Y | N | 头像地址:[0,255] | |
| 7 | create_time | timestamp | 19 | 0 | N | N | CURRENT_TIMESTAMP | 创建时间: |
| 8 | update_time | timestamp | 19 | 0 | N | N | CURRENT_TIMESTAMP | 更新时间: |
| 9 | source_table | varchar | 255 | 0 | Y | N | 来源表: | |
| 10 | source_field | varchar | 255 | 0 | Y | N | 来源字段: | |
| 11 | source_id | int | 10 | 0 | N | N | 0 | 来源ID: |
表course_experience (课程体验)
| 编号 | 名称 | 数据类型 | 长度 | 小数位 | 允许空值 | 主键 | 默认值 | 说明 |
| 1 | course_experience_id | int | 10 | 0 | N | Y | 课程体验ID | |
| 2 | course_type | varchar | 64 | 0 | Y | N | 课程类型 | |
| 3 | course_name | varchar | 64 | 0 | Y | N | 课程名称 | |
| 4 | course_teacher | int | 10 | 0 | Y | N | 0 | 课程教师 |
| 5 | teachers_name | varchar | 64 | 0 | Y | N | 教师姓名 | |
| 6 | class_name | varchar | 64 | 0 | Y | N | 班级名称 | |
| 7 | parental_users | int | 10 | 0 | Y | N | 0 | 家长用户 |
| 8 | parents_name | varchar | 64 | 0 | Y | N | 学生姓名 | |
| 9 | examine_state | varchar | 16 | 0 | N | N | 未审核 | 审核状态 |
| 10 | create_time | datetime | 19 | 0 | N | N | CURRENT_TIMESTAMP | 创建时间 |
| 11 | update_time | timestamp | 19 | 0 | N | N | CURRENT_TIMESTAMP | 更新时间 |
表course_information (课程信息)
| 编号 | 名称 | 数据类型 | 长度 | 小数位 | 允许空值 | 主键 | 默认值 | 说明 |
| 1 | course_information_id | int | 10 | 0 | N | Y | 课程信息ID | |
| 2 | teacher_users | int | 10 | 0 | Y | N | 0 | 教师用户 |
| 3 | teachers_name | varchar | 64 | 0 | Y | N | 教师姓名 | |
| 4 | class_name | varchar | 64 | 0 | Y | N | 班级名称 | |
| 5 | course_type | varchar | 64 | 0 | Y | N | 课程类型 | |
| 6 | course_name | varchar | 64 | 0 | Y | N | 课程名称 | |
| 7 | course_cover | varchar | 255 | 0 | Y | N | 课程封面 | |
| 8 | course_documents | varchar | 255 | 0 | Y | N | 课程文件 | |
| 9 | course_details | varchar | 255 | 0 | Y | N | 课程详情 | |
| 10 | course_content | text | 65535 | 0 | Y | N | 课程内容 | |
| 11 | hits | int | 10 | 0 | N | N | 0 | 点击数 |
| 12 | praise_len | int | 10 | 0 | N | N | 0 | 点赞数 |
| 13 | create_time | datetime | 19 | 0 | N | N | CURRENT_TIMESTAMP | 创建时间 |
| 14 | update_time | timestamp | 19 | 0 | N | N | CURRENT_TIMESTAMP | 更新时间 |
表course_registration (课程报名)
| 编号 | 名称 | 数据类型 | 长度 | 小数位 | 允许空值 | 主键 | 默认值 | 说明 |
| 1 | course_registration_id | int | 10 | 0 | N | Y | 课程报名ID | |
| 2 | course_type | varchar | 64 | 0 | Y | N | 课程类型 | |
| 3 | course_name | varchar | 64 | 0 | Y | N | 课程名称 | |
| 4 | course_teacher | int | 10 | 0 | Y | N | 0 | 课程教师 |
| 5 | teachers_name | varchar | 64 | 0 | Y | N | 教师姓名 | |
| 6 | class_name | varchar | 64 | 0 | Y | N | 班级名称 | |
| 7 | parental_users | int | 10 | 0 | Y | N | 0 | 家长用户 |
| 8 | student_name | varchar | 64 | 0 | Y | N | 学生姓名 | |
| 9 | examine_state | varchar | 16 | 0 | N | N | 未审核 | 审核状态 |
| 10 | create_time | datetime | 19 | 0 | N | N | CURRENT_TIMESTAMP | 创建时间 |
| 11 | update_time | timestamp | 19 | 0 | N | N | CURRENT_TIMESTAMP | 更新时间 |
表course_type (课程类型)
| 编号 | 名称 | 数据类型 | 长度 | 小数位 | 允许空值 | 主键 | 默认值 | 说明 |
| 1 | course_type_id | int | 10 | 0 | N | Y | 课程类型ID | |
| 2 | course_type | varchar | 64 | 0 | Y | N | 课程类型 | |
| 3 | create_time | datetime | 19 | 0 | N | N | CURRENT_TIMESTAMP | 创建时间 |
| 4 | update_time | timestamp | 19 | 0 | N | N | CURRENT_TIMESTAMP | 更新时间 |
表homework_submission (作业提交)
| 编号 | 名称 | 数据类型 | 长度 | 小数位 | 允许空值 | 主键 | 默认值 | 说明 |
| 1 | homework_submission_id | int | 10 | 0 | N | Y | 作业提交ID | |
| 2 | parental_users | int | 10 | 0 | Y | N | 0 | 家长用户 |
| 3 | student_name | varchar | 64 | 0 | Y | N | 学生姓名 | |
| 4 | teacher_users | int | 10 | 0 | Y | N | 0 | 教师用户 |
| 5 | teachers_name | varchar | 64 | 0 | Y | N | 教师姓名 | |
| 6 | teacher_profession | varchar | 64 | 0 | Y | N | 教师专业 | |
| 7 | course_type | varchar | 64 | 0 | Y | N | 课程类型 | |
| 8 | course_name | varchar | 64 | 0 | Y | N | 课程名称 | |
| 9 | homework_submission | varchar | 255 | 0 | Y | N | 作业提交 | |
| 10 | parental_feedback | text | 65535 | 0 | Y | N | 家长反馈 | |
| 11 | create_time | datetime | 19 | 0 | N | N | CURRENT_TIMESTAMP | 创建时间 |
| 12 | update_time | timestamp | 19 | 0 | N | N | CURRENT_TIMESTAMP | 更新时间 |
表message (留言板)
| 编号 | 名称 | 数据类型 | 长度 | 小数位 | 允许空值 | 主键 | 默认值 | 说明 |
| 1 | message_id | int | 10 | 0 | N | Y | 留言板ID: | |
| 2 | user_id | int | 10 | 0 | N | N | 0 | 用户ID: |
| 3 | title | varchar | 64 | 0 | Y | N | 标题: | |
| 4 | content | longtext | 2147483647 | 0 | N | N | 内容: | |
| 5 | nickname | varchar | 32 | 0 | N | N | 昵称: | |
| 6 | avatar | varchar | 255 | 0 | Y | N | 头像: | |
| 7 | | varchar | 125 | 0 | Y | N | 留言者邮箱 | |
| 8 | phone | varchar | 11 | 0 | Y | N | 留言者手机号码 | |
| 9 | create_time | timestamp | 19 | 0 | N | N | CURRENT_TIMESTAMP | 创建时间: |
| 10 | update_time | timestamp | 19 | 0 | N | N | CURRENT_TIMESTAMP | 更新时间: |
| 11 | reply | longtext | 2147483647 | 0 | Y | N | 回复 | |
| 12 | reply_state | tinyint | 4 | 0 | Y | N | 0 | 回复状态 |
表notice (公告)
| 编号 | 名称 | 数据类型 | 长度 | 小数位 | 允许空值 | 主键 | 默认值 | 说明 |
| 1 | notice_id | mediumint | 8 | 0 | N | Y | 公告id: | |
| 2 | title | varchar | 125 | 0 | N | N | 标题: | |
| 3 | content | longtext | 2147483647 | 0 | Y | N | 正文: | |
| 4 | create_time | timestamp | 19 | 0 | N | N | CURRENT_TIMESTAMP | 创建时间: |
| 5 | update_time | timestamp | 19 | 0 | N | N | CURRENT_TIMESTAMP | 更新时间: |
表parental_users (家长用户)
| 编号 | 名称 | 数据类型 | 长度 | 小数位 | 允许空值 | 主键 | 默认值 | 说明 |
| 1 | parental_users_id | int | 10 | 0 | N | Y | 家长用户ID | |
| 2 | parents_name | varchar | 64 | 0 | Y | N | 家长姓名 | |
| 3 | student_name | varchar | 64 | 0 | Y | N | 学生姓名 | |
| 4 | parental_phone_number | varchar | 64 | 0 | Y | N | 家长电话 | |
| 5 | examine_state | varchar | 16 | 0 | N | N | 已通过 | 审核状态 |
| 6 | user_id | int | 10 | 0 | N | N | 0 | 用户ID |
| 7 | create_time | datetime | 19 | 0 | N | N | CURRENT_TIMESTAMP | 创建时间 |
| 8 | update_time | timestamp | 19 | 0 | N | N | CURRENT_TIMESTAMP | 更新时间 |
表teacher_qualifications (教师资质)
| 编号 | 名称 | 数据类型 | 长度 | 小数位 | 允许空值 | 主键 | 默认值 | 说明 |
| 1 | teacher_qualifications_id | int | 10 | 0 | N | Y | 教师资质ID | |
| 2 | teacher_users | int | 10 | 0 | Y | N | 0 | 教师用户 |
| 3 | teachers_name | varchar | 64 | 0 | Y | N | 教师姓名 | |
| 4 | teacher_gender | varchar | 64 | 0 | Y | N | 教师性别 | |
| 5 | teacher_profession | varchar | 64 | 0 | Y | N | 教师专业 | |
| 6 | teachers_phone_number | varchar | 64 | 0 | Y | N | 教师电话 | |
| 7 | teacher_qualifications | varchar | 255 | 0 | Y | N | 教师资质 | |
| 8 | teacher_introduction | text | 65535 | 0 | Y | N | 教师简介 | |
| 9 | hits | int | 10 | 0 | N | N | 0 | 点击数 |
| 10 | praise_len | int | 10 | 0 | N | N | 0 | 点赞数 |
| 11 | examine_state | varchar | 16 | 0 | N | N | 未审核 | 审核状态 |
| 12 | examine_reply | varchar | 16 | 0 | Y | N | 审核回复 | |
| 13 | create_time | datetime | 19 | 0 | N | N | CURRENT_TIMESTAMP | 创建时间 |
| 14 | update_time | timestamp | 19 | 0 | N | N | CURRENT_TIMESTAMP | 更新时间 |
表teacher_users (教师用户)
| 编号 | 名称 | 数据类型 | 长度 | 小数位 | 允许空值 | 主键 | 默认值 | 说明 |
| 1 | teacher_users_id | int | 10 | 0 | N | Y | 教师用户ID | |
| 2 | teachers_name | varchar | 64 | 0 | Y | N | 教师姓名 | |
| 3 | teacher_gender | varchar | 64 | 0 | Y | N | 教师性别 | |
| 4 | teachers_phone_number | varchar | 64 | 0 | Y | N | 教师电话 | |
| 5 | teacher_profession | varchar | 64 | 0 | Y | N | 教师专业 | |
| 6 | examine_state | varchar | 16 | 0 | N | N | 已通过 | 审核状态 |
| 7 | user_id | int | 10 | 0 | N | N | 0 | 用户ID |
| 8 | create_time | datetime | 19 | 0 | N | N | CURRENT_TIMESTAMP | 创建时间 |
| 9 | update_time | timestamp | 19 | 0 | N | N | CURRENT_TIMESTAMP | 更新时间 |
登录的验证将不再局限于登录信息和权限的匹配验证,而是另外增加了一个验证码,只有界面上所有的编辑框数据都准确的情况下才能实现登录成功。管理员的登录和前台用户登录是一样的过程,其主要就是利用权限字段来完成对用户或管理员的角色识别。
登录流程图如下所示。

图5-1 登录流程
系统登录界面如下图所示。

图5-2 系统登录界面
登录关键代码如下:
/**
* 登录
* @param data
* @param httpServletRequest
* @return
*/
@PostMapping("login")
public Map<String, Object> login(@RequestBody Map<String, String> data, HttpServletRequest httpServletRequest) {
log.info("[执行登录接口]");
String username = data.get("username");
String email = data.get("email");
String phone = data.get("phone");
String password = data.get("password");
List resultList = null;
Map<String, String> map = new HashMap<>();
if(username != null && "".equals(username) == false){
map.put("username", username);
resultList = service.selectBaseList(service.select(map, new HashMap<>()));
}
else if(email != null && "".equals(email) == false){
map.put("email", email);
resultList = service.selectBaseList(service.select(map, new HashMap<>()));
}
else if(phone != null && "".equals(phone) == false){
map.put("phone", phone);
resultList = service.selectBaseList(service.select(map, new HashMap<>()));
}else{
return error(30000, "账号或密码不能为空");
}
if (resultList == null || password == null) {
return error(30000, "账号或密码不能为空");
}
//判断是否有这个用户
if (resultList.size()<=0){
return error(30000,"用户不存在");
}
User byUsername = (User) resultList.get(0);
Map<String, String> groupMap = new HashMap<>();
groupMap.put("name",byUsername.getUserGroup());
List groupList = userGroupService.selectBaseList(userGroupService.select(groupMap, new HashMap<>()));
if (groupList.size()<1){
return error(30000,"用户组不存在");
}
UserGroup userGroup = (UserGroup) groupList.get(0);
//查询用户审核状态
if (!StringUtils.isEmpty(userGroup.getSourceTable())){
String res = service.selectExamineState(userGroup.getSourceTable(),byUsername.getUserId());
if (res==null){
return error(30000,"用户不存在");
}
if (!res.equals("已通过")){
return error(30000,"该用户审核未通过");
}
}
//查询用户状态
if (byUsername.getState()!=1){
return error(30000,"用户非可用状态,不能登录");
}
String md5password = service.encryption(password);
if (byUsername.getPassword().equals(md5password)) {
// 存储Token到数据库
AccessToken accessToken = new AccessToken();
accessToken.setToken(UUID.randomUUID().toString().replaceAll("-", ""));
accessToken.setUser_id(byUsername.getUserId());
Duration duration = Duration.ofSeconds(7200L);
redisTemplate.opsForValue().set(accessToken.getToken(), accessToken,duration);
// 返回用户信息
JSONObject user = JSONObject.parseObject(JSONObject.toJSONString(byUsername));
user.put("token", accessToken.getToken());
JSONObject ret = new JSONObject();
ret.put("obj",user);
return success(ret);
} else {
return error(30000, "账号或密码不正确");
}
}
注册的本质是后台拿到前台的数据,使用的方法是request.getParameter方法,然后拿到的数据再封装到会员实体类中,保存到数据库中。值得注意的是,注册的时候是需要输入合法的字符的,不合法那么则会进行红色报错,这个功能的实现是通过validate框架实现的,本质是封装好了的正则表达式。
用户注册流程图如下所示。

图5-3 用户注册流程
用户注册界面如下图所示。

图5-4 用户注册界面
注册关键代码如下:
/**
* 注册
* @param user
* @return
*/
@PostMapping("register")
public Map<String, Object> signUp(@RequestBody User user) {
// 查询用户
Map<String, String> query = new HashMap<>();
Map<String,Object> map = JSON.parseObject(JSON.toJSONString(user));
query.put("username",user.getUsername());
List list = service.selectBaseList(service.select(query, new HashMap<>()));
if (list.size()>0){
return error(30000, "用户已存在");
}
map.put("password",service.encryption(String.valueOf(map.get("password"))));
service.insert(map);
return success(1);
}
-
-
- 密码修改模块
-
用户使用该青少儿素质培育类校外培训平台 注册完成后,用户对登录密码有修改需求时,系统也可以提供用户修改密码权限。系统中所有的操作者能够变更自己的密码信息,执行该功能首先必须要登入系统,然后选择密码变更选项以后在给定的文本框中填写初始密码和新密码来完成修改密码的操作。在填写的时候,假如两次密码填写存在差异,那么此次密码变更操作失败,下面的图片展示的就是该板块对应的工作面。
密码修改流程图如下所示。

图5-5 密码修改流程图
密码修改界面如图所示。

图5-6 密码修改界面
密码修改关键代码如下:
/**
* 修改密码
* @param data
* @param request
* @return
*/
@PostMapping("change_password")
public Map<String, Object> change_password(@RequestBody Map<String, String> data, HttpServletRequest request){
// 根据Token获取UserId
String token = request.getHeader("x-auth-token");
Integer userId = tokenGetUserId(token);
// 根据UserId和旧密码获取用户
Map<String, String> query = new HashMap<>();
String o_password = data.get("o_password");
query.put("user_id" ,String.valueOf(userId));
query.put("password" ,service.encryption(o_password));
int count = service.selectBaseCount(service.count(query, service.readConfig(request)));
if(count > 0){
// 修改密码
Map<String,Object> form = new HashMap<>();
form.put("password",service.encryption(data.get("password")));
service.update(query,service.readConfig(request),form);
return success(1);
}
return error(10000,"密码修改失败!");
}
-
-
- 教师资质收藏模块
-
用户选择相应的教师资质收藏,通过id传参,找到id为此传参的教师资质,在收藏页提交收藏记录表单,生成收藏记录,用户在个人中心管理个人的收藏夹。
教师资质收藏界面如下图所示。

图5-7 教师资质收藏界面
-
-
- 作业信息模块
-
用户点击作业信息之后,会展示作业信息详情信息,作业信息详情信息中有一个操作列表,包括有收藏,评论与作业提交,点击作业提交这个按钮会跳转到相对应的作业提交页面,作业的提交需要填写教师的专业,教师的姓名等信息
作业信息流程如下图所示。

图5-8 作业信息流程
作业信息界面如下图所示。

图5-9 作业信息界面
注册用户信息,用户通过注册了方可获得其对青少儿素质培育类校外培训平台的登录使用权限,此时选择注册用户选项,系统就会自动转到用户注册工作面,在注册该部分信息时系统会自动调用add函数,然后在给定的文本框中填写有关该用户的基础信息后选择确认即可完成注册。检索用户信息,在新增用户信息以后,在检索工具栏中填写对应的用户信息,系统就会将该用户有关的所有信息展示出来。
用户管理界面如下图所示。

图5-10 用户管理界面
用户管理关键代码如下:
@PostMapping("/add")
@Transactional
public Map<String, Object> add(HttpServletRequest request) throws IOException {
service.insert(service.readBody(request.getReader()));
return success(1);
}
public Map<String, Object> addMap(Map<String,Object> map){
service.insert(map);
return success(1);
}
-
-
- 教师资质管理模块
-
在主页左侧菜单栏中点击“教师资质管理”按钮,再从二级目录中点击“新增教师资质”按钮,进入到新增教师资质界面。在此处教师资质可以添加教师资质的教师用户、教师姓名、教师性别、教师专业、教师电话、教师资质、教师简介。
在主页左侧菜单栏中点击“教师资质管理”按钮,再从二级目录中点击“查询教师资质”按钮,进入到查询教师资质界面。在此处教师资质可以查询当前所有教师资质记录。
教师资质管理流程如下图所示。

图5-11 教师资质管理流程
教师资质管理的界面如所示。

图5-12 教师资质管理界面
-
-
- 班级信息管理模块
-
在主页左侧菜单栏中点击“班级信息管理”按钮,再从二级目录中点击“新增班级信息”按钮,进入到新增班级信息界面。在此处班级信息可以新增班级的班级信息。
在主页左侧菜单栏中点击“班级信息管理”按钮,再从二级目录中点击“查询班级信息”按钮,进入到查询班级信息界面。在此处班级信息可以查询当前所有班级信息记录。
班级信息管理流程如下图所示。

图5-13 班级信息管理流程
班级信息管理的界面如所示。

图5-14 班级信息管理界面
班级信息管理关键如下:
@PostMapping("/set")
@Transactional
public Map<String, Object> set(HttpServletRequest request) throws IOException {
service.update(service.readQuery(request), service.readConfig(request), service.readBody(request.getReader()));
return success(1);
}
-
-
- 课程信息管理模块
-
课程信息管理包括新增课程信息、删除课程信息、修改课程信息、查询课程信息等,以课程信息新增为例,在视图层请求课程信息新增,反馈后,调用业务逻辑层,通过业务逻辑层的接口调用底层的数据逻辑层完成数据库联动操作。
课程信息管理的流程如所示。

图5-15 课程信息管理流程
课程信息管理的界面如所示。

图5-16 课程信息管理界面
课程信息管理关键如下:
@RequestMapping(value = "/del")
@Transactional
public Map<String, Object> del(HttpServletRequest request) {
service.delete(service.readQuery(request), service.readConfig(request));
return success(1);
}
public void delete(Map<String,String> query,Map<String,String> config){
QueryWrapper wrapper = new QueryWrapper<E>();
toWhereWrapper(query, "0".equals(config.get(FindConfig.GROUP_BY)),wrapper);
baseMapper.delete(wrapper);
log.info("[{}] - 删除操作:{}",wrapper.getSqlSelect());
}
系统测试的目的是为了尽可能多的检查出系统出现的bug,因为系统是人做出来的,肯定存在由于算法等各种原因造成问题,错误暴露得越早越好,如果能在系统上线之前就能找到这些bug肯定是最好不过了的,所以需要对系统进行测试。本文主要就是对系统进行了兼容性的测试,还有就是使用了典型测试用例进行测试。
浏览器兼容性问题:随着ES6标准的制定,目前主流的浏览器都是符合ES6标准的,尤其是以谷歌为核心的内核,然后IE浏览器的相对于早期的版本是使用的微软人家自己的内容,对信息的兼容性产生影响。测试结果表明,目前的主要浏览器包括谷歌,IE,360,火狐浏览器最近的版本的运行都是没有问题的,状态良好,就是使用IE的早期版本有会有图片展示问题,通过对代码的修改,进行了改善,所以总的来说浏览器兼容性是没有问题的。
JDK、tomcat等兼容性问题。JDK这里使用的1.8的版本,tomcat是springboot自动搭配的9.0版本,mysql是5.5版本,自己尝试了使用1.7以上的版本的JDK,是可以的,1.7以下的版本不兼容。Mysql版本如果出现冲突,需要更改配置文件中的类信息,tomcat兼容性较好,8版本以上都兼容。
登录测试用例如下表所示。
表6-1 登录测试用例
| 测试用例编号 | YL_01 | |
| 测试用例名称 | 系统使用者登录 | |
| 测试用例描述 | 登录者输入用户名、密码和验证码 | |
| 系统入口 | 浏览器 | |
| 步骤 | 预期结果 | 实际结果 |
| 输入正确的用户名、密码和验证码 | 提示“登录成功”,并进入系统 | 预期结果 |
| 输入错误的用户名、密码和验证码 | 提示“登录失败”,并返回登录界面 | 预期结果 |
| 不输入用户名、密码和验证码 | 提示“请输入完整” | 预期结果 |
注册测试用例如下表所示。
表6-2 注册测试用例
| 测试用例编号 | YL_02 | |
| 测试用例名称 | 系统使用者注册账号 | |
| 测试用例描述 | 使用者输入用户名、密码以及个人信息进行账号注册 | |
| 系统入口 | 浏览器 | |
| 步骤 | 预期结果 | 实际结果 |
| 输入系统不存在的用户名、密码和个人信息 | 提示“注册成功” | 预期结果 |
| 输入系统已存在的用户名 | 提示“注册失败”,并返回注册界面 | 预期结果 |
| 不输入用户名、密码和个人信息 | 提示“请输入完整” | 预期结果 |
-
-
- 新增资讯测试
-
新增资讯测试用例如下表所示。
表6-4 新增资讯测试用例
| 测试用例编号 | YL_04 | |
| 测试用例名称 | 系统使用者进行新增资讯 | |
| 测试用例描述 | 使用者输入资讯标题、内容等信息 | |
| 系统入口 | 浏览器 | |
| 步骤 | 预期结果 | 实际结果 |
| 输入完整的资讯标题和内容 | 提示“新增成功”,并进入系统 | 预期结果 |
| 不输入的资讯标题和内容 | 提示“请输入完整” | 预期结果 |
-
-
- 创建课程信息测试
-
在系统中,创建功能也是基础功能之一,因此创建功能的测试很有代表性。在此章节主要列举在创建时各种情况下系统结果的测试。由于系统涉及创建功能操作过多,因此将多处统称创建功能。
创建课程信息用例如下表所示。
表6-5 创建课程信息测试用例
| 测试用例编号 | YL_05 | |
| 测试用例名称 | 系统使用者进行创建课程信息 | |
| 测试用例描述 | 使用者输入要创建的课程信息 | |
| 系统入口 | 浏览器 | |
| 步骤 | 预期结果 | 实际结果 |
| 输入完整并且格式正确的课程信息 | 提示“创建成功”,并显示所有课程信息 | 预期结果 |
| 核心位置课程信息但非必要位置不输入课程信息 | 提示“创建成功”,并显示所有课程信息 | 预期结果 |
| 核心课程信息位置不输入课程信息 | 提示“创建失败” | 预期结果 |
在本次测试的过程主要针对所有功能下的添加操作,修改操作和删除操作,并以真实数据一一进行相关功能项目的输入,最终能够保证每个项目涉及的功能都是能够正常运行,因此能够保证本次设计的,已实现的功能能够正常运行并且相关数据库的信息也同样保证正确。
在青少儿素质培育类校外培训平台开发之前,需要先对用户的具体需求进行分析。包括系统的可行性分析、功能需求分析以及其他需求等。在可行性分析过程中,对系统实现的技术性、经济性以及管理等方面进行了分析。总体上证明了系统实施的可行性。
本文总结了青少儿素质培育类校外培训平台实现背景与现状,然后阐述了系统的具体业务需求,并根据系统需求对系统结构以及功能模块等进行了详细地设计,将整个系统划分为多个不同的功能模块。在分析系统功能需求时,对整个系统的总体架构以及功能模块等进行了分析,并选择合适的系统开发技术完成了对各个模块的开发工作。系统开发完成之后进行了部署,同时进行了系统的测试过程,通过测试证明了系统在功能以及性能等方面都达到了预期的要求,具有较高的稳定性与可靠性。
参考文献
[1]束方鹏,张逸. 基于SpringBoot框架的数据转换系统及方法[P]. 江苏省: CN117289914B, 2024-02-02.
[2]韩小龙,司珍,吕晓峰等. 基于面向对象编程的Java语言程序设计方法分析 [J]. 集成电路应用, 2024, 41 (01): 228-229.
[3]谭光兴,甘景,戚秋晨. 基于Java语言的远程数据采集系统设计与实现 [J]. 科技与创新, 2024, (01): 19-22.
[4]吴昊,张丹. 基于SpringBoot框架的大学生网上兼职系统设计与实现 [J]. 电脑知识与技术, 2023, 19 (35): 68-72.
[5]马庆. 计算机软件开发中JAVA编程语言的应用 [J]. 山西电子技术, 2023, (06): 84-86+98.
[6]李冉,杨军,宁玉富等. 基于SpringBoot框架和CNN-SVM算法的浸润性肺腺癌细胞的初步诊断筛选系统 [J]. 无线互联科技, 2023, 20 (22): 58-61.
[7]刘明,杨胜飞,张冶锋等. 基于SpringBoot框架的长距离输水工程水量监测系统设计 [J]. 云南水力发电, 2023, 39 (11): 359-362.
[8]Liang C . School Vehicle Management System Based on JAVA Language [J]. Academic Journal of Computing & Information Science, 2023, 6 (9):
[9]陈消冰. “双减”政策背景下的瑞安市校外培训机构政府监管职能问题研究[D]. 浙江中医药大学, 2023.
[10]高志平. 基于SpringBoot框架与ITIL方法的运维管理系统的设计与实现[D]. 华东师范大学, 2021.
[11]赵克斌, 校外培训机构综合服务平台V1.0. 甘肃省, 甘肃环讯信息科技有限公司, 2021-11-01.
[12]刘梦雨. 信用监管 促进校外培训行业健康良性发展 [J]. 中国信用, 2021, (09): 56-60.
[13]丁志强, 民办教育 认真做好校外培训机构管理服务平台数据注册发布, 李宏伟 主编, 迁安年鉴, 九州出版社, 2020, 313, 年鉴.
[14]秦知东. 北京线下校外培训紧急叫停 在线教育或将迎来新契机 [J]. 计算机与网络, 2021, 47 (06): 4-5.
[15]Liu S . Explore Java Language and Android Mobile Software Development [J]. International Journal of Frontiers in Engineering Technology, 2021, 3.0 (2.0):
[16]Kline K . The Java Language Extension for SQL Server Is Now Open Source [J]. Database Trends and Applications, 2020, 34 (4): 31-31.
[17]王砾尧,孟佳惠. 校外培训机构治理整改达九成 [J]. 中国信用, 2019, (01): 43.
[18]窦胜东. 新时期的青少儿素质教育 [J]. 辽宁教育研究, 2019, (11): 37-39.
致谢
程序的开发与设计是对我大学多年中所学知识的一个整体的运用的一个考验,从最开始拿到论题时的不知所措,再上网找资料,参考成熟的青少儿素质培育类校外培训平台,向老师寻求帮助,最后和同学一起讨论,把面前的一座座大山一一翻越。通过对本次论文的开发与设计,我发现了还有很多知识撑握的不牢固,而且经常会有一些低级错,如果说出来,都会好笑,通过实践发现了很多问题,正是这些问题帮助我找到需要学习的方向,也希望同学、老师够给我更多的帮助。
首先我要感谢我的指导老师,在教学任务繁忙的情况下,任然抽出很多的时间帮助我纠正我在系统设计当中出现的不严谨的地方,在程序即将设计完成之后又开始为我的论文进行校正,是他辛苦付出才使得我们的毕业设计高质量完成。
最后要感谢我的同学,在我心情糟糕的时候逗我开心,在我压力大的时候陪我放松,在我对现在迷茫抱怨的时候让我觉得未来可期。感谢他对我的鼓励和陪伴,我才一路坚持下来,谢谢你。
点赞+收藏+关注 →私信领取本源代码、数据库
关注博主下篇更精彩
一键三连!!!
一键三连!!!
一键三连!!!
感谢一键三连!!!
青少儿校外培训平台的设计与实现
1571

被折叠的 条评论
为什么被折叠?



