在信息化社会的浪潮中,图书管理系统作为图书馆运营的核心工具,其重要性日益凸显。传统的图书管理方式,如手工记录、纸质卡片索引等,已无法满足现代图书馆高效、精准、便捷的管理需求。因此,开发一套基于PHP的图书管理系统成为了图书馆数字化转型的关键一步。
PHP作为一种成熟、稳定的服务器端脚本语言,具有广泛的应用基础和强大的开发能力。它不仅能够处理复杂的业务逻辑,还能与多种数据库进行高效交互,为图书管理系统的实现提供了强有力的技术支撑。
基于PHP的图书管理系统旨在实现图书信息的数字化管理,包括图书的入库、借阅、归还、查询等操作。通过该系统,图书馆工作人员可以更加便捷地管理图书资源,提高工作效率;读者则可以更加快速地获取所需图书信息,提升阅读体验。
综上所述,基于PHP的图书管理系统是图书馆数字化转型的重要工具,它将为图书馆的现代化管理提供强有力的支持,推动图书馆事业持续、健康发展。
关键词:图书管理系统;php;数字化转型
A Library Management System Based on PHP
Abstract
In the wave of information society, the importance of library management systems as the core tool for library operation is increasingly prominent. Traditional book management methods, such as manual recording and paper card indexing, are no longer able to meet the efficient, accurate, and convenient management needs of modern libraries. Therefore, developing a PHP based book management system has become a crucial step in the digital transformation of libraries.
PHP, as a mature and stable server-side scripting language, has a wide range of application foundations and powerful development capabilities. It can not only handle complex business logic, but also efficiently interact with various databases, providing strong technical support for the implementation of library management systems.
The book management system based on PHP aims to achieve digital management of book information, including operations such as storing, borrowing, returning, and querying books. Through this system, library staff can more conveniently manage book resources and improve work efficiency; Readers can quickly obtain the required book information and improve their reading experience.
In summary, a library management system based on PHP is an important tool for the digital transformation of libraries. It will provide strong support for the modernization of library management and promote the sustainable and healthy development of the library industry.
Key words: Library management system; PHP; Digital transformatio
第一章 绪 论
1.1选题背景和意义
在数字化和信息化的时代背景下,图书管理系统作为图书馆运营与服务的核心组成部分,其转型与升级显得尤为关键。传统的图书管理方式,如依赖纸质卡片和手工记录等,不仅效率低下,而且难以适应大规模图书资源的管理需求。因此,研究和开发基于PHP的图书管理系统具有深远的意义。
PHP作为一种广泛使用的服务器端脚本语言,具有灵活、高效和易于学习的特点,非常适合用于开发图书管理系统。通过PHP,我们可以实现图书信息的数字化存储、查询、借阅和归还等操作,从而大大提高图书馆的工作效率和服务质量。同时,PHP还提供了与多种数据库进行交互的能力,使得图书管理系统能够轻松地实现数据的存储和访问。
基于PHP的图书管理系统的研究与开发,不仅有助于推动图书馆的数字化转型,提升图书馆的管理水平和服务能力,还能够为读者提供更加便捷、高效的图书借阅体验。此外,该系统还可以为图书馆提供数据分析和决策支持,帮助图书馆更好地了解读者的阅读需求和习惯,从而优化资源配置和运营策略。
因此,基于PHP的图书管理系统的研究背景和意义在于,它顺应了数字化和信息化的时代潮流,为图书馆的现代化管理提供了有力的技术支撑和解决方案,有助于推动图书馆事业的持续发展和创新。
1.2国内外研究现状
在国内,随着图书馆数字化建设的不断推进,越来越多的图书馆开始采用基于PHP的图书管理系统来提升其管理效率和服务质量。这些系统不仅实现了图书信息的数字化管理,还提供了丰富的功能,如在线借阅、预约、查询、统计等,极大地便利了读者和图书馆工作人员。同时,国内的研究者和开发者也在不断创新,将新的技术和理念引入到图书管理系统中,如引入移动应用、社交功能等,使得图书管理系统更加智能化、个性化。
在国际上,基于PHP的图书管理系统同样得到了广泛的应用。许多国外的图书馆和机构也采用PHP技术来开发图书管理系统,以满足其特定的需求。这些系统不仅具有高度的灵活性和可扩展性,还能够与各种数据库和系统进行集成,实现了图书管理的全面自动化。此外,国外的研究者和企业也在不断探索和创新,推出了一系列先进的图书管理系统和解决方案,为全球的图书馆数字化建设提供了有益的参考和借鉴。
总的来说,基于PHP的图书管理系统在国内外都呈现出蓬勃发展的态势。随着技术的不断进步和应用的不断深入,这些系统将更加智能、高效、便捷,为图书馆的数字化转型提供强有力的支持。
1.3本文的组织结构
第一章是绪论,本文章的开头部分,对本题目的研究背景意义和国内外研究现状等一些做文字性的描述。
第二章是系统分析部分,包括系统总体需求描述、功能性角度分析系统需求、非功能性等各个方面分析系统是否可以实现。
第三章是系统设计部分,本文章的重要部分,提供了系统架构的详细设计和一些主要功能模块的设计说明。
第四章是系统的具体实现,介绍系统的各个模块的具体实现。
第五章在前几章的基础上对系统进行测试和运行。
最后对系统进行了认真的总结,以此对未来有一个新的展望。
第二章 系统分析
2.1可行性分析
2.1.1技术可行性
图书管理系统采用了php技术,开发了功能完备、使用简单的前端应用程序,并建立、维护了一个数据完整、安全、稳定性强的后台数据库系统。
系统使用php技术和Mysql数据库作为设计工具,可简单易行地学习操作。用户角色之间的相结合开发一套图书管理系统是值得尝试的,数据完整性和许多品质为数据的功能分配和管理提供了依据。它也是数据库安全平台的重要组成部分,是提高和增强数据安全性的重要手段。此外,为了提供更平滑,更智能和更有效的基本控制方法,定义了同时构建对安全计算环境的支持所需的步骤,并帮助维护安全性。因为在这两种开发工具中,功能强大且免费且界面良好,所以图书管理系统在技术方面是可行的。
2.1.2经济可行性
图书管理系统管理的开发是由开发者自己开发,不需要购买其他软件或者端口之类的,而且在图书管理系统管理的开发之前所做的市场调研及其他的图书管理系统,都是没有任何费用的,通过开发者自己的努力,所有的工作的都是自己亲力亲为,在碰到自己比较难以解决的问题,大多是通过同学和指导老师的帮助进行相关信息的解决,所以对于图书管理系统的开发在经济上是完全可行的,没有任何费用支出的。
使用php技术是比较成熟的技术,所以图书管理系统的开发在经济上是没有问题的。
2.1.3操作可行性
可操作性主要是对图书管理系统系统设计完成后,用户的使用体验度,对于管理员可以通过系统随时管理相关的数据信息,并且对于管理员、普通用户、这两种用户角色,都可以简单明了的进入到自己的系统界面,通过界面导航菜单可以简单明了地操作功能模块,方便用户预约,对于系统的操作,不需要专业人员都可以直接进行功能模块的操作管理,所以在系统的可操作性是完全可以的。本系统的操作使用的也是界面窗口进行登录,所以操作人员只要会简单的电脑操作就完全可以的。
2.2系统功能分析
2.2.1 功能性分析
按照图书管理系统的角色,划分了普通用户管理模块、管理员管理模块这两大部分。
普通用户管理模块:
注册登录:用户可以注册新账号并登录系统,以便享受系统提供的各项服务。
首页:用户登录后可以浏览系统首页,获取最新的图书信息和公告通知。
公告信息:可以查看图书管理系统相关的公告信息,包括活动通知、图书馆规定等。
图书资讯:提供详细的图书信息,包括书名、作者、出版社、简介等,方便用户查询和了解图书。
图书借阅:用户可以选择需要的图书并进行借阅操作,借阅期限、归还规则等需明确。
我的账户:用户可以查看个人账户信息,包括借阅记录、归还记录、续借记录、催还信息等。
个人中心:
个人首页:展示用户个人信息和相关操作入口。
借阅信息:显示用户当前借阅的图书信息,包括书名、借阅时间、归还时间等。
归还信息:显示用户已归还的图书信息,包括书名、归还时间、逾期罚款等。
续借信息:提供用户续借图书的功能,并显示续借记录。
催还信息:提醒用户归还逾期图书,并显示相应的罚款情况。
订购管理:用户可以提交图书订购申请,管理员收到申请后进行处理。
管理员管理模块:
登录:管理员可以通过专门的账号登录系统,以管理图书管理系统的各项功能。
首页:管理员登录后可以查看系统首页,了解系统总体情况和最新动态。
系统用户管理:管理员可以管理系统内所有用户的信息,包括注册信息、权限设置等。
图书借阅管理:管理员可以管理图书借阅相关事务,包括借阅规则的设置、借阅申请的处理等。
借阅信息管理:管理员可以查看和管理用户的借阅信息,包括借阅记录、借阅状态等。
归还信息管理:管理员可以记录和管理用户的图书归还情况,包括归还时间、归还状态等。
续借信息管理:管理员可以处理用户的图书续借申请,记录续借信息并更新借阅期限。
催还信息管理:管理员可以发送催还通知给逾期未归还图书的用户,并记录催还情况。
订购管理管理:管理员可以处理用户的图书订购申请,包括审核订购需求、更新图书库存等。
系统管理:
轮播图管理:管理员可以管理系统首页的轮播图信息,包括添加、删除、编辑轮播图。
公告信息管理:管理员可以发布图书管理系统相关的公告信息,包括活动通知、系统更新等。
资源管理:
图书资讯管理:管理员可以管理图书的详细信息,包括书名、作者、出版社、简介等。
分类列表管理:管理员可以管理图书的分类信息,包括添加、删除、编辑分类等操作。
2.2.2 非功能性分析
图书管理系统的非功能性需求比如图书管理系统的安全性怎么样,可靠性怎么样,性能怎么样,可拓展性怎么样等。具体可以表示在如下2-1表格中:
表2-1图书管理系统非功能需求表
| 安全性 | 主要指图书管理系统数据库的安装,数据库的使用和密码的设定必须合乎规范。 |
| 可靠性 | 可靠性是指图书管理系统能够安装用户的指示进行操作,经过测试,可靠性90%以上。 |
| 性能 | 性能是影响图书管理系统占据市场的必要条件,所以性能最好要佳才好。 |
| 可扩展性 | 比如数据库预留多个属性,比如接口的使用等确保了系统的非功能性需求。 |
| 易用性 | 用户只要跟着图书管理系统的页面展示内容进行操作,就可以了。 |
| 可维护性 | 图书管理系统开发的可维护性是非常重要的,经过测试,可维护性没有问题 |
2.3 系统用例分析
通过2.2功能的分析,得出了图书管理系统的用例图:
普通用户角色用例如图2-1所示。

图2-1图书管理系统普通用户角色用例图
后台管理上的管理员是维护整个图书管理系统中所有数据信息的。管理员角色用例如图2-2所示。

2.4系统操作流程
2.4.1用户登录流程
对于系统的安全性的第一关,就是用户想要进入系统,必须通过登录窗口,输入自己的登录信息才可以进行登录,用户输入的信息准确无误后才可以进入到操作系统界面,进行功能模块的相对应操作,如果用户输入的信息不正确,则窗口出现提示框,用户登录失败,返回到第一步进行重新输入,如图2-3所示。

图2-3登录操作流程图
2.4.2信息添加流程
对于图书管理系统,需要随时添加所需要的数据信息,对于用户添加信息,需要根据添加界面,根据选框的内容进行填写所要添加的数据信息,信息输入完成后判断数据信息是否符合要求,符合要求则添加完成,用户所添加的信息不符合要求,则需要返回到第一步,重新输入数据信息,再进行判断操作,如图2-4所示。

图2-4信息添加流程图
2.4.3信息删除流程
不管是哪个用户角色进入到不通的系统操作界面,都可以进行不同的信息内容的操作功能,对用系统数据信息的删除,用户一旦将信息删除,那么该删除的数据信息将无法恢复,所以用户在对数据删除事,一定判断删除的内容是否是确定要删除的,确定无误后选择确定删除操作,如图2-5所示。

图2-5信息删除流程图
第三章 系统设计与实现
3.1系统架构设计
本图书管理系统从架构上分为三层:表现层(UI)、业务逻辑层(BLL)以及数据层(DL)。

图3-1 图书管理系统架构设计图
表现层(UI):又称UI层,主要完成本图书管理系统的UI交互功能,一个良好的UI可以打打提高用户的用户体验,增强用户使用本图书管理系统时的舒适度。UI的界面设计也要适应不同版本的图书管理系统以及不同尺寸的分辨率,以做到良好的兼容性。UI交互功能要求合理,用户进行交互操作时必须要得到与之相符的交互结果,这就要求表现层要与业务逻辑层进行良好的对接。
业务逻辑层(BLL):主要完成本图书管理系统的数据处理功能。用户从表现层传输过来的数据经过业务逻辑层进行处理交付给数据层,系统从数据层读取的数据经过业务逻辑层进行处理交付给表现层。
数据层(DL):由于本图书管理系统的数据是放在服务端的mysql数据库中,因此本属于服务层的部分可以直接整合在业务逻辑层中,所以数据层中只有数据库,其主要完成本图书管理系统的数据存储和管理功能。
3.2开发流程设计
图书管理系统的开发对管理模块和系统使用的数据库进行分析,编写代开发,规划和操作是构建信息管理应用程序的必要三步曲,它决定了系统是否能够真正实现预设功能以及是否可以在成功设计后实施。在开发过程中,每个阶段必须严格按照线性顺序进行开发,并且在相应阶段生成的每个工作都可以通过技术进行验证和检查。确保一个阶段完成后是正确的,不会造成下一阶段拖拽现象,使系统完成设计功能后得到保证。
从图书管理系统的成功开发经验来看,上述方法效果最为明显,最大程度地降低了系统开发的复杂性。如图3-2所示。

图3-2开发系统流程图
3.3系统总体设计
图书管理系统总体分为前台用户模块和后台管理员模块。
两个模块表现上是分别独立存在,但是访问的数据库是一样的。每一个模块的功能都是根据先前完成的需求分析,并查阅相关资料后整理制作的。
综上所述,系统功能结构图如下图所示。

图3-3 系统功能结构图
3.4数据库设计
数据库是信息系统的基础和核心。数据库设计的好坏直接影响到信息系统开发的成败。创建数据库表首先确定实体的属性和实体之间的关系。根据关系创建一个数据表。
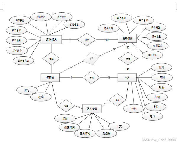
3.4.1实体ER图
数据库是整个软件编程中最重要的一个步骤,对于数据库问题主要是判定数据库的数量和结构公式的创建。展示系统使用的是Mysql进行对数据库进行管理,进行保证数据的安全性、稳定性等。
概念模型的设计是为了抽象真实世界的信息,并对信息世界进行建模。它是数据库设计的强大工具。数据库概念模型设计可以通过E-R图描述现实世界的概念模型。系统的E-R图显示了系统中实体之间的链接。而且Mysql数据库是自我保护能力比较强的数据库,下图主要是数据库实体的E-R图如图3-4所示:

图3-4实体的E-R图
3.4.2数据表
我们可以根据数据结构的详细分析要求,我们根据输入和输出数据量的要求进行分析,确定什么表表,结构之间的关系,我们可以验证,调整和完善,查询和浏览过程,可以实现数据库,以使用户对数据和功能有更多要求。
基于系统使用的数据库管理系统的特点,对数据库的概念模型进行了转换和构建。但是,这个系统只需要充分考虑图书管理系统的功能,而且组织比较清晰。
| 编号 | 名称 | 数据类型 | 长度 | 小数位 | 允许空值 | 主键 | 默认值 | 说明 |
| 1 | token_id | int | 10 | 0 | N | Y | 临时访问牌ID | |
| 2 | token | varchar | 64 | 0 | Y | N | 临时访问牌 | |
| 3 | info | text | 65535 | 0 | Y | N | ||
| 4 | maxage | int | 10 | 0 | N | N | 2 | 最大寿命:默认2小时 |
| 5 | create_time | timestamp | 19 | 0 | N | N | CURRENT_TIMESTAMP | 创建时间: |
| 6 | update_time | timestamp | 19 | 0 | N | N | CURRENT_TIMESTAMP | 更新时间: |
| 7 | user_id | int | 10 | 0 | N | N | 0 | 用户编号: |
| 编号 | 名称 | 数据类型 | 长度 | 小数位 | 允许空值 | 主键 | 默认值 | 说明 |
| 1 | article_id | mediumint | 8 | 0 | N | Y | 文章id:[0,8388607] | |
| 2 | title | varchar | 125 | 0 | N | Y | 标题:[0,125]用于文章和html的title标签中 | |
| 3 | type | varchar | 64 | 0 | N | N | 0 | 文章分类:[0,1000]用来搜索指定类型的文章 |
| 4 | hits | int | 10 | 0 | N | N | 0 | 点击数:[0,1000000000]访问这篇文章的人次 |
| 5 | praise_len | int | 10 | 0 | N | N | 0 | 点赞数 |
| 6 | create_time | timestamp | 19 | 0 | N | N | CURRENT_TIMESTAMP | 创建时间: |
| 7 | update_time | timestamp | 19 | 0 | N | N | CURRENT_TIMESTAMP | 更新时间: |
| 8 | source | varchar | 255 | 0 | Y | N | 来源:[0,255]文章的出处 | |
| 9 | url | varchar | 255 | 0 | Y | N | 来源地址:[0,255]用于跳转到发布该文章的网站 | |
| 10 | tag | varchar | 255 | 0 | Y | N | 标签:[0,255]用于标注文章所属相关内容,多个标签用空格隔开 | |
| 11 | content | longtext | 2147483647 | 0 | Y | N | 正文:文章的主体内容 | |
| 12 | img | varchar | 255 | 0 | Y | N | 封面图 | |
| 13 | description | text | 65535 | 0 | Y | N | 文章描述 |
| 编号 | 名称 | 数据类型 | 长度 | 小数位 | 允许空值 | 主键 | 默认值 | 说明 |
| 1 | type_id | smallint | 5 | 0 | N | Y | 分类ID:[0,10000] | |
| 2 | display | smallint | 5 | 0 | N | N | 100 | 显示顺序:[0,1000]决定分类显示的先后顺序 |
| 3 | name | varchar | 16 | 0 | N | N | 分类名称:[2,16] | |
| 4 | father_id | smallint | 5 | 0 | N | N | 0 | 上级分类ID:[0,32767] |
| 5 | description | varchar | 255 | 0 | Y | N | 描述:[0,255]描述该分类的作用 | |
| 6 | icon | text | 65535 | 0 | Y | N | 分类图标: | |
| 7 | url | varchar | 255 | 0 | Y | N | 外链地址:[0,255]如果该分类是跳转到其他网站的情况下,就在该URL上设置 | |
| 8 | create_time | timestamp | 19 | 0 | N | N | CURRENT_TIMESTAMP | 创建时间: |
| 9 | update_time | timestamp | 19 | 0 | N | N | CURRENT_TIMESTAMP | 更新时间: |
| 编号 | 名称 | 数据类型 | 长度 | 小数位 | 允许空值 | 主键 | 默认值 | 说明 |
| 1 | auth_id | int | 10 | 0 | N | Y | 授权ID: | |
| 2 | user_group | varchar | 64 | 0 | Y | N | 用户组: | |
| 3 | mod_name | varchar | 64 | 0 | Y | N | 模块名: | |
| 4 | table_name | varchar | 64 | 0 | Y | N | 表名: | |
| 5 | page_title | varchar | 255 | 0 | Y | N | 页面标题: | |
| 6 | path | varchar | 255 | 0 | Y | N | 路由路径: | |
| 7 | position | varchar | 32 | 0 | Y | N | 位置: | |
| 8 | mode | varchar | 32 | 0 | N | N | _blank | 跳转方式: |
| 9 | add | tinyint | 3 | 0 | N | N | 1 | 是否可增加: |
| 10 | del | tinyint | 3 | 0 | N | N | 1 | 是否可删除: |
| 11 | set | tinyint | 3 | 0 | N | N | 1 | 是否可修改: |
| 12 | get | tinyint | 3 | 0 | N | N | 1 | 是否可查看: |
| 13 | field_add | text | 65535 | 0 | Y | N | 添加字段: | |
| 14 | field_set | text | 65535 | 0 | Y | N | 修改字段: | |
| 15 | field_get | text | 65535 | 0 | Y | N | 查询字段: | |
| 16 | table_nav_name | varchar | 500 | 0 | Y | N | 跨表导航名称: | |
| 17 | table_nav | varchar | 500 | 0 | Y | N | 跨表导航: | |
| 18 | option | text | 65535 | 0 | Y | N | 配置: | |
| 19 | create_time | timestamp | 19 | 0 | N | N | CURRENT_TIMESTAMP | 创建时间: |
| 20 | update_time | timestamp | 19 | 0 | N | N | CURRENT_TIMESTAMP | 更新时间: |
| 编号 | 名称 | 数据类型 | 长度 | 小数位 | 允许空值 | 主键 | 默认值 | 说明 |
| 1 | book_borrowing_id | int | 10 | 0 | N | Y | 图书0借阅ID | |
| 2 | book_number | varchar | 64 | 0 | Y | N | 图书编号 | |
| 3 | book_name | varchar | 64 | 0 | Y | N | 图书名称 | |
| 4 | book_types | varchar | 64 | 0 | Y | N | 图书类型 | |
| 5 | number_of_books | int | 10 | 0 | Y | N | 0 | 图书数量 |
| 6 | user_name | varchar | 255 | 0 | Y | N | 封面图片 | |
| 7 | borrowing_price | int | 10 | 0 | Y | N | 0 | 借阅价格 |
| 8 | purchase_price | varchar | 64 | 0 | Y | N | 购买价格 | |
| 9 | book_introduction | text | 65535 | 0 | Y | N | 图书简介 | |
| 10 | hits | int | 10 | 0 | N | N | 0 | 点击数 |
| 11 | praise_len | int | 10 | 0 | N | N | 0 | 点赞数 |
| 12 | create_time | datetime | 19 | 0 | N | N | CURRENT_TIMESTAMP | 创建时间 |
| 13 | update_time | timestamp | 19 | 0 | N | N | CURRENT_TIMESTAMP | 更新时间 |
| 编号 | 名称 | 数据类型 | 长度 | 小数位 | 允许空值 | 主键 | 默认值 | 说明 |
| 1 | borrowing_information_id | int | 10 | 0 | N | Y | 借阅信息ID | |
| 2 | order_number | varchar | 64 | 0 | Y | N | 订单编号 | |
| 3 | book_number | varchar | 64 | 0 | Y | N | 图书编号 | |
| 4 | book_name | varchar | 64 | 0 | Y | N | 图书名称 | |
| 5 | book_types | varchar | 64 | 0 | Y | N | 图书类型 | |
| 6 | borrowing_price | varchar | 64 | 0 | Y | N | 借阅价格 | |
| 7 | borrowing_users | int | 10 | 0 | Y | N | 0 | 借阅用户 |
| 8 | user_name | varchar | 64 | 0 | Y | N | 用户姓名 | |
| 9 | borrowed_quantity | int | 10 | 0 | Y | N | 0 | 借阅数量 |
| 10 | remarks | text | 65535 | 0 | Y | N | 备注信息 | |
| 11 | create_time | datetime | 19 | 0 | N | N | CURRENT_TIMESTAMP | 创建时间 |
| 12 | update_time | timestamp | 19 | 0 | N | N | CURRENT_TIMESTAMP | 更新时间 |
| 编号 | 名称 | 数据类型 | 长度 | 小数位 | 允许空值 | 主键 | 默认值 | 说明 |
| 1 | collect_id | int | 10 | 0 | N | Y | 收藏ID: | |
| 2 | user_id | int | 10 | 0 | N | N | 0 | 收藏人ID: |
| 3 | source_table | varchar | 255 | 0 | Y | N | 来源表: | |
| 4 | source_field | varchar | 255 | 0 | Y | N | 来源字段: | |
| 5 | source_id | int | 10 | 0 | N | N | 0 | 来源ID: |
| 6 | title | varchar | 255 | 0 | Y | N | 标题: | |
| 7 | img | varchar | 255 | 0 | Y | N | 封面: | |
| 8 | create_time | timestamp | 19 | 0 | N | N | CURRENT_TIMESTAMP | 创建时间: |
| 9 | update_time | timestamp | 19 | 0 | N | N | CURRENT_TIMESTAMP | 更新时间: |
| 编号 | 名称 | 数据类型 | 长度 | 小数位 | 允许空值 | 主键 | 默认值 | 说明 |
| 1 | comment_id | int | 10 | 0 | N | Y | 评论ID: | |
| 2 | user_id | int | 10 | 0 | N | N | 0 | 评论人ID: |
| 3 | reply_to_id | int | 10 | 0 | N | N | 0 | 回复评论ID:空为0 |
| 4 | content | longtext | 2147483647 | 0 | Y | N | 内容: | |
| 5 | nickname | varchar | 255 | 0 | Y | N | 昵称: | |
| 6 | avatar | varchar | 255 | 0 | Y | N | 头像地址:[0,255] | |
| 7 | create_time | timestamp | 19 | 0 | N | N | CURRENT_TIMESTAMP | 创建时间: |
| 8 | update_time | timestamp | 19 | 0 | N | N | CURRENT_TIMESTAMP | 更新时间: |
| 9 | source_table | varchar | 255 | 0 | Y | N | 来源表: | |
| 10 | source_field | varchar | 255 | 0 | Y | N | 来源字段: | |
| 11 | source_id | int | 10 | 0 | N | N | 0 | 来源ID: |
| 编号 | 名称 | 数据类型 | 长度 | 小数位 | 允许空值 | 主键 | 默认值 | 说明 |
| 1 | employee_users_id | int | 10 | 0 | N | Y | 员工用户ID | |
| 2 | employee_name | varchar | 64 | 0 | Y | N | 员工姓名 | |
| 3 | employee_gender | varchar | 64 | 0 | Y | N | 员工性别 | |
| 4 | employee_age | varchar | 64 | 0 | Y | N | 员工年龄 | |
| 5 | examine_state | varchar | 16 | 0 | N | N | 已通过 | 审核状态 |
| 6 | user_id | int | 10 | 0 | N | N | 0 | 用户ID |
| 7 | create_time | datetime | 19 | 0 | N | N | CURRENT_TIMESTAMP | 创建时间 |
| 8 | update_time | timestamp | 19 | 0 | N | N | CURRENT_TIMESTAMP | 更新时间 |
| 编号 | 名称 | 数据类型 | 长度 | 小数位 | 允许空值 | 主键 | 默认值 | 说明 |
| 1 | hits_id | int | 10 | 0 | N | Y | 点赞ID: | |
| 2 | user_id | int | 10 | 0 | N | N | 0 | 点赞人: |
| 3 | create_time | timestamp | 19 | 0 | N | N | CURRENT_TIMESTAMP | 创建时间: |
| 4 | update_time | timestamp | 19 | 0 | N | N | CURRENT_TIMESTAMP | 更新时间: |
| 5 | source_table | varchar | 255 | 0 | Y | N | 来源表: | |
| 6 | source_field | varchar | 255 | 0 | Y | N | 来源字段: | |
| 7 | source_id | int | 10 | 0 | N | N | 0 | 来源ID: |
| 编号 | 名称 | 数据类型 | 长度 | 小数位 | 允许空值 | 主键 | 默认值 | 说明 |
| 1 | notice_id | mediumint | 8 | 0 | N | Y | 公告id: | |
| 2 | title | varchar | 125 | 0 | N | N | 标题: | |
| 3 | content | longtext | 2147483647 | 0 | Y | N | 正文: | |
| 4 | create_time | timestamp | 19 | 0 | N | N | CURRENT_TIMESTAMP | 创建时间: |
| 5 | update_time | timestamp | 19 | 0 | N | N | CURRENT_TIMESTAMP | 更新时间: |
| 编号 | 名称 | 数据类型 | 长度 | 小数位 | 允许空值 | 主键 | 默认值 | 说明 |
| 1 | praise_id | int | 10 | 0 | N | Y | 点赞ID: | |
| 2 | user_id | int | 10 | 0 | N | N | 0 | 点赞人: |
| 3 | create_time | timestamp | 19 | 0 | N | N | CURRENT_TIMESTAMP | 创建时间: |
| 4 | update_time | timestamp | 19 | 0 | N | N | CURRENT_TIMESTAMP | 更新时间: |
| 5 | source_table | varchar | 255 | 0 | Y | N | 来源表: | |
| 6 | source_field | varchar | 255 | 0 | Y | N | 来源字段: | |
| 7 | source_id | int | 10 | 0 | N | N | 0 | 来源ID: |
| 8 | status | bit | 1 | 0 | N | N | 1 | 点赞状态:1为点赞,0已取消 |
| 编号 | 名称 | 数据类型 | 长度 | 小数位 | 允许空值 | 主键 | 默认值 | 说明 |
| 1 | regular_users_id | int | 10 | 0 | N | Y | 普通用户ID | |
| 2 | user_name | varchar | 64 | 0 | Y | N | 用户姓名 | |
| 3 | user_age | varchar | 64 | 0 | Y | N | 用户年龄 | |
| 4 | user_gender | varchar | 64 | 0 | Y | N | 用户性别 | |
| 5 | examine_state | varchar | 16 | 0 | N | N | 已通过 | 审核状态 |
| 6 | user_id | int | 10 | 0 | N | N | 0 | 用户ID |
| 7 | create_time | datetime | 19 | 0 | N | N | CURRENT_TIMESTAMP | 创建时间 |
| 8 | update_time | timestamp | 19 | 0 | N | N | CURRENT_TIMESTAMP | 更新时间 |
| 编号 | 名称 | 数据类型 | 长度 | 小数位 | 允许空值 | 主键 | 默认值 | 说明 |
| 1 | reminder_information_id | int | 10 | 0 | N | Y | 催还信息ID | |
| 2 | order_number | varchar | 64 | 0 | Y | N | 订单编号 | |
| 3 | book_number | varchar | 64 | 0 | Y | N | 图书编号 | |
| 4 | book_name | varchar | 64 | 0 | Y | N | 图书名称 | |
| 5 | borrowing_users | int | 10 | 0 | Y | N | 0 | 借阅用户 |
| 6 | user_name | varchar | 64 | 0 | Y | N | 用户姓名 | |
| 7 | reminder_details | text | 65535 | 0 | Y | N | 催还详情 | |
| 8 | create_time | datetime | 19 | 0 | N | N | CURRENT_TIMESTAMP | 创建时间 |
| 9 | update_time | timestamp | 19 | 0 | N | N | CURRENT_TIMESTAMP | 更新时间 |
| 编号 | 名称 | 数据类型 | 长度 | 小数位 | 允许空值 | 主键 | 默认值 | 说明 |
| 1 | renewal_information_id | int | 10 | 0 | N | Y | 续借信息ID | |
| 2 | order_number | varchar | 64 | 0 | Y | N | 订单编号 | |
| 3 | book_number | varchar | 64 | 0 | Y | N | 图书编号 | |
| 4 | book_name | varchar | 64 | 0 | Y | N | 图书名称 | |
| 5 | book_types | varchar | 64 | 0 | Y | N | 图书类型 | |
| 6 | borrowing_users | int | 10 | 0 | Y | N | 0 | 借阅用户 |
| 7 | user_name | varchar | 64 | 0 | Y | N | 用户姓名 | |
| 8 | renewal_remarks | text | 65535 | 0 | Y | N | 续借备注 | |
| 9 | create_time | datetime | 19 | 0 | N | N | CURRENT_TIMESTAMP | 创建时间 |
| 10 | update_time | timestamp | 19 | 0 | N | N | CURRENT_TIMESTAMP | 更新时间 |
| 编号 | 名称 | 数据类型 | 长度 | 小数位 | 允许空值 | 主键 | 默认值 | 说明 |
| 1 | return_information_id | int | 10 | 0 | N | Y | 归还信息ID | |
| 2 | order_number | varchar | 64 | 0 | Y | N | 订单编号 | |
| 3 | book_number | varchar | 64 | 0 | Y | N | 图书编号 | |
| 4 | book_name | varchar | 64 | 0 | Y | N | 图书名称 | |
| 5 | borrowing_users | int | 10 | 0 | Y | N | 0 | 借阅用户 |
| 6 | user_name | varchar | 64 | 0 | Y | N | 用户姓名 | |
| 7 | return_quantity | int | 10 | 0 | Y | N | 0 | 归还数量 |
| 8 | details_remarks | text | 65535 | 0 | Y | N | 详情备注 | |
| 9 | create_time | datetime | 19 | 0 | N | N | CURRENT_TIMESTAMP | 创建时间 |
| 10 | update_time | timestamp | 19 | 0 | N | N | CURRENT_TIMESTAMP | 更新时间 |
| 编号 | 名称 | 数据类型 | 长度 | 小数位 | 允许空值 | 主键 | 默认值 | 说明 |
| 1 | slides_id | int | 10 | 0 | N | Y | 轮播图ID: | |
| 2 | title | varchar | 64 | 0 | Y | N | 标题: | |
| 3 | content | varchar | 255 | 0 | Y | N | 内容: | |
| 4 | url | varchar | 255 | 0 | Y | N | 链接: | |
| 5 | img | varchar | 255 | 0 | Y | N | 轮播图: | |
| 6 | hits | int | 10 | 0 | N | N | 0 | 点击量: |
| 7 | create_time | timestamp | 19 | 0 | N | N | CURRENT_TIMESTAMP | 创建时间: |
| 8 | update_time | timestamp | 19 | 0 | N | N | CURRENT_TIMESTAMP | 更新时间: |
表subscription_management (订购管理)
| 编号 | 名称 | 数据类型 | 长度 | 小数位 | 允许空值 | 主键 | 默认值 | 说明 |
| 1 | subscription_management_id | int | 10 | 0 | N | Y | 订购管理ID | |
| 2 | book_number | varchar | 64 | 0 | Y | N | 图书编号 | |
| 3 | book_name | varchar | 64 | 0 | Y | N | 图书名称 | |
| 4 | book_types | varchar | 64 | 0 | Y | N | 图书类型 | |
| 5 | ordering_users | int | 10 | 0 | Y | N | 0 | 订购用户 |
| 6 | user_name | varchar | 64 | 0 | Y | N | 用户姓名 | |
| 7 | order_remarks | text | 65535 | 0 | Y | N | 订购备注 | |
| 8 | create_time | datetime | 19 | 0 | N | N | CURRENT_TIMESTAMP | 创建时间 |
| 9 | update_time | timestamp | 19 | 0 | N | N | CURRENT_TIMESTAMP | 更新时间 |
| 编号 | 名称 | 数据类型 | 长度 | 小数位 | 允许空值 | 主键 | 默认值 | 说明 |
| 1 | upload_id | int | 10 | 0 | N | Y | 上传ID | |
| 2 | name | varchar | 64 | 0 | Y | N | 文件名 | |
| 3 | path | varchar | 255 | 0 | Y | N | 访问路径 | |
| 4 | file | varchar | 255 | 0 | Y | N | 文件路径 | |
| 5 | display | varchar | 255 | 0 | Y | N | 显示顺序 | |
| 6 | father_id | int | 10 | 0 | Y | N | 0 | 父级ID |
| 7 | dir | varchar | 255 | 0 | Y | N | 文件夹 | |
| 8 | type | varchar | 32 | 0 | Y | N | 文件类型 |
| 编号 | 名称 | 数据类型 | 长度 | 小数位 | 允许空值 | 主键 | 默认值 | 说明 |
| 1 | user_id | mediumint | 8 | 0 | N | Y | 用户ID:[0,8388607]用户获取其他与用户相关的数据 | |
| 2 | state | smallint | 5 | 0 | N | N | 1 | 账户状态:[0,10](1可用|2异常|3已冻结|4已注销) |
| 3 | user_group | varchar | 32 | 0 | Y | N | 所在用户组:[0,32767]决定用户身份和权限 | |
| 4 | login_time | timestamp | 19 | 0 | N | N | CURRENT_TIMESTAMP | 上次登录时间: |
| 5 | phone | varchar | 11 | 0 | Y | N | 手机号码:[0,11]用户的手机号码,用于找回密码时或登录时 | |
| 6 | phone_state | smallint | 5 | 0 | N | N | 0 | 手机认证:[0,1](0未认证|1审核中|2已认证) |
| 7 | username | varchar | 16 | 0 | N | N | 用户名:[0,16]用户登录时所用的账户名称 | |
| 8 | nickname | varchar | 16 | 0 | Y | N | 昵称:[0,16] | |
| 9 | password | varchar | 64 | 0 | N | N | 密码:[0,32]用户登录所需的密码,由6-16位数字或英文组成 | |
| 10 | | varchar | 64 | 0 | Y | N | 邮箱:[0,64]用户的邮箱,用于找回密码时或登录时 | |
| 11 | email_state | smallint | 5 | 0 | N | N | 0 | 邮箱认证:[0,1](0未认证|1审核中|2已认证) |
| 12 | avatar | varchar | 255 | 0 | Y | N | 头像地址:[0,255] | |
| 13 | open_id | varchar | 255 | 0 | Y | N | 针对获取用户信息字段 | |
| 14 | create_time | timestamp | 19 | 0 | N | N | CURRENT_TIMESTAMP | 创建时间: |
| 15 | vip_level | varchar | 255 | 0 | Y | N | 会员等级 | |
| 16 | vip_discount | double | 11 | 2 | Y | N | 0.00 | 会员折扣 |
| 编号 | 名称 | 数据类型 | 长度 | 小数位 | 允许空值 | 主键 | 默认值 | 说明 |
| 1 | group_id | mediumint | 8 | 0 | N | Y | 用户组ID:[0,8388607] | |
| 2 | display | smallint | 5 | 0 | N | N | 100 | 显示顺序:[0,1000] |
| 3 | name | varchar | 16 | 0 | N | N | 名称:[0,16] | |
| 4 | description | varchar | 255 | 0 | Y | N | 描述:[0,255]描述该用户组的特点或权限范围 | |
| 5 | source_table | varchar | 255 | 0 | Y | N | 来源表: | |
| 6 | source_field | varchar | 255 | 0 | Y | N | 来源字段: | |
| 7 | source_id | int | 10 | 0 | N | N | 0 | 来源ID: |
| 8 | register | smallint | 5 | 0 | Y | N | 0 | 注册位置: |
| 9 | create_time | timestamp | 19 | 0 | N | N | CURRENT_TIMESTAMP | 创建时间: |
| 10 | update_time | timestamp | 19 | 0 | N | N | CURRENT_TIMESTAMP | 更新时间: |
图书管理系统的详细设计与实现主要是根据前面的图书管理系统的需求分析和图书管理系统的总体设计来设计页面并实现业务逻辑。主要从图书管理系统界面实现、业务逻辑实现这两部分进行介绍。
4.1普通用户功能模块
4.1.1 前台首页界面
当进入图书管理系统的时候,系统以上中下的布局进行展示,首先映入眼帘的是系统的导航栏,下面是轮播图,再往下是公告消息,其主界面展示如下图所示。

图4-1 前台首页界面图
4.1.2 用户注册界面
图书管理系统的游客和用户时可以进行注册登录,当用户右上角“注册”按钮的时候,当填写上自己的账号+密码+确认密码+昵称+邮箱等后再点击“注册”按钮后将会先验证输入的有没有空数据,再次验证密码和确认密码是否是一样的,最后验证输入的账户名和数据库表中已经注册的账户名是否重复,只有都验证没问题后即可用户注册成功。普通用户注册界面展示如下图所示。

图4-2注册界面图
注册的关键代码如下:
public function register()
{
if (Request::isPost()) {
$request = Request::param();
$request['create_time'] = isset($request['create_time']) ? $request['create_time'] : date('Y-m-d H:i:s');
$request['update_time'] = isset($request['update_time']) ? $request['update_time'] : date('Y-m-d H:i:s');
$result = $this->validate($request, $this->validate);
if (true !== $result) {
$data['error'] = 30000;
$data['message'] = $result;
} else {
$request['password'] = md5($request['password']);
$result = $this->model->register($request, $this->table);
$data = $result;
}
} else {
$data['error'] = 30000;
$data['message'] = "field的值不能为空!";
}
return json_encode($data);
}
public function register($request=[],$table_name = ''){
$username = $request['username'];
$bol = $this->where(['username'=>$username])->find();
if (!$bol){
$result = self::allowField(true)->save($request);
if ($result) {
return ['result' => 1];
} else {
return ['error' => ['code' => 3000, 'message' => '注册失败']];
}
}else{
return ['error' => ['code' => 3000, 'message' => '注册失败,账号已存在']];
}
}
4.1.3 用户登录界面
图书管理系统中的前台上注册后的用户是可以通过自己的账户名和密码进行登录的,当用户输入完整的自己的账户名和密码信息并点击“登录”按钮后,将会首先验证输入的有没有空数据,再次验证输入的账户名+密码和数据库中当前保存的用户信息是否一致,只有在一致后将会登录成功并自动跳转到图书管理系统的首页中;否则将会提示相应错误信息,用户登录界面如下图所示。

图4-3用户登录界面图
登录的关键代码如下:
public function login()
{
if (Request::isPost()) {
$request = Request::param();
$result = $this->validate($request, $this->validate);
if (true !== $result) {
$data['error'] = 30000;
$data['message'] = $result;
} else {
$request['password'] = md5($request['password']);
$result = $this->model->login($request, $this->table);
$data = $result;
}
} else {
$data['error'] = 30000;
$data['message'] = "field的值不能为空!";
}
return json_encode($data);
}
public function login($request=[],$table_name = ''){
$username = $request['username'];
$password = $request['password'];
$bol = $this->where(['username'=>$username])->find();
if ($bol){
$password = md5($password);
if ($request['password']==$bol['password']) {
//添加token信息
$access_token['create_time'] = date('Y-m-d H:i:s');
$access_token['update_time'] = date('Y-m-d H:i:s');
$access_token['info'] = json_encode($bol);
// $access_token['info'] = $bol;
$access_token['token'] = md5(date('Y-m-d H:i:s'));
$bol_token = Db::name('AccessToken')->insert($access_token);
if ($bol_token){
$data['obj'] = $bol;
$data['obj']['token'] = $access_token['token'];
return ['result' => $data];
}else{
return ['error' => ['code' => 5000, 'message' => '登录失败,token生成失败']];
}
} else {
return ['error' => ['code' => 5000, 'message' => '登录失败,密码不正确']];
}
}else{
return ['error' => ['code' => 5000, 'message' => '登录失败,账号不存在']];
}
}
4.1.4我的账户界面
当用户点击右上角点击“我的账户”可以对个人的资料、登录系统的密码的信息进行设置管理,我的账户界面和密码修改界面如下图所示。

图4-4我的账户界面图

图4-5密码修改界面图
4.1.5 公告消息界面
当用户点击图书管理系统中导航栏上的“公告消息”后将会进入到该“公告消息”的界面,然后选择想要看的公告,点击进入到详细界面进行查看。公告消息界面如下图所示。

图4-6公告消息界面图
4.1.6 图书资讯界面
当用户点击“图书资讯”这一菜单按钮,会显示管理员在后台发布的所有的图书资信息,支持通过关键词对资讯进行搜索,选择需要的资讯信息点击可以进入到资讯信息详细的介绍界面,同时可以进行点赞、收藏和评论等操作,图书资讯界面如下图所示。

图4-7图书资讯详情界面图
用户可以查看当前借阅的图书信息,包括订单编号、图书编号等,还可以进行查询、重置的操作。借阅信息界面如下图所示。

图4-8借阅信息详情界面图
4.2.1系统用户管理界面
管理员点击“系统用户”这一菜单会显示管理员、普通用户这两个子菜单,管理员可以对这两个角色的信息进行增删改查操作。界面如下图所示。

图4-9系统用户管理界面图
添加的关键代码如下:
public function add()
{
if (Request::isPost()) {
$request = Request::param();
$request['create_time'] = isset($request['create_time']) ? $request['create_time'] : date('Y-m-d H:i:s');
$request['update_time'] = isset($request['update_time']) ? $request['update_time'] : date('Y-m-d H:i:s');
$result = $this->validate($request, $this->validate);
if (true !== $result) {
// 验证失败 输出错误信息
$data['error'] = 30000;
$data['message'] = $result;
} else {
if($this->table == 'user'){
$request['password'] = md5($request['password']);
}
$res = $this->add_before($request, $this->table, $this->table_id);
if($res['code'] == 200){
$result = $this->model->add($request, $this->table, $this->table_id);
$this->add_after($this->table);
$data = $result;
}else{
$data['error'] = $res;
}
}
} else {
$data['error']['code'] = 30000;
$data['error']['message'] = "field的值不能为空!";
}
return json_encode($data);
}
删除的关键代码如下:
public function del()
{
$request = Request::param();
$result = $this->model->del_data($request, $this->table, $this->table_id);
$data = $result;
return json_encode($data);
}
管理员点击“图书借阅管理”会显示出图书借阅列表和图书借阅添加,支持输入图书名称、图书类型等进行查询、重置、和删除的操作,还可以查看评论。如果想要添加新的图书借阅,点击“添加”按钮,同时可以选择某一条图书借阅,点击“删除”进行删除。图书借阅列表和图书借阅添加界面如下图所示。

图4-10图书借阅列表管理界面图

图4-11图书借阅添加管理界面图
4.2.3续借信息管理界面
管理员点击“续借信息管理”会显示出续借信息列表,支持输入图书名称、图书类型进行查询、重置、删除的操作,管理员可以处理用户的图书续借申请,记录续借信息并更新借阅期限。续借信息管理界面如下图所示。

图4-12续借信息管理界面图
4.2.4系统管理界面
管理员可以对系统前台展示的轮播图进行增删改查,方便用户进行查看。轮播图管理界面如下图所示。

图4-13 系统管理界面图
轮播图上传的关键代码如下:
public function upload()
{
$month = date('Ym', time());
$data = 'file';
$path = 'upload/file/' . $month . "/";//上传文件保存位置
$allow_ext = explode(",", "jpg,jpeg,png,jfif,bmp,gif,ico,xls,xlsx,AVI,mov,rmvb,rm,FLV,mp4,3GP");
if ($_FILES) {
$file = $_FILES[$data];
$rst = [];
if (!empty($file['name'])) {
$file_type = explode('.', $file['name']);
$ext = end($file_type); //获取文件的格式
$ext = strtolower($ext);
if (!in_array($ext, $allow_ext)) {
$rst['error']['code'] = 30000;
$rst['message'] = '只能上传jpg,jpeg,png,jfif,bmp,gif,ico,xls,xlsx,AVI,mov,rmvb,rm,FLV,mp4,3GP类型文件';
} else {
if (!is_dir($path))
{
mkdir($path, 0777, true);
};
$name = date('YmdHis') . '_' . rand(10000, 99999) . '.' . $ext;
$save_rst = move_uploaded_file($file['tmp_name'], $path . $name);
if ($save_rst !== false) {
$rst['result']['url'] = 'http://'.$_SERVER['HTTP_HOST'].'/'.$path . $name;
} else {
$rst['error']['code'] = 30000;
$rst['error']['message'] = '文件上传失败';
}
}
} else {
$rst['error']['code'] = 30000;
$rst['error']['message'] = '未选择文件';
}
} else {
$rst['error']['code'] = 30000;
$rst['error']['message'] = '未获取到文件';
}
return json_encode($rst);
}
4.2.5资源管理界面
管理员点击“资源管理”菜单能够对其下子图书资讯和分类列表进行增删改查。界面如下图所示。

图4-14 图书资讯界面图

图4-15分类列表界面图
第五章 系统的测试
系统开发到了最后一个阶段那就是系统测试,系统测试对软件的开发其实是非常有必要的。因为没什么系统一经开发出来就可能会尽善尽美,再厉害的系统开发工程师也会在系统开发的时候出现纰漏,系统测试能够较好的改正一些错误,为后期系统的维护性提供很好的支持。通过系统测试,开发人员也可以建立自己对系统的信心,为后期的系统版本的跟新提供支持。
系统测试包括:用户登录功能测试、图书资讯查看功能测试、添加借阅信息、归还信息搜索、密码修改功能测试,如表5-1、5-2、5-3、5-4、5-5所示:
表5-1 用户登录功能测试表
| 用例名称 | 用户登录系统 |
| 目的 | 测试用户通过正确的用户名和密码可否登录功能 |
| 前提 | 未登录的情况下 |
| 测试流程 | 1) 进入登录页面 2) 输入正确的用户名和密码 |
| 预期结果 | 用户名和密码正确的时候,跳转到登录成功界面,反之则显示错误信息,提示重新输入 |
| 实际结果 | 实际结果与预期结果一致 |
图书资讯查看功能测试:
表5-2 图书资讯查看功能测试表
| 用例名称 | 图书资讯查看 |
| 目的 | 测试图书资讯查看功能 |
| 前提 | 用户登录 |
| 测试流程 | 点击图书资讯列表 |
| 预期结果 | 可以查看到所有图书资讯 |
| 实际结果 | 实际结果与预期结果一致 |
管理员添加借阅信息界面测试:
表5-3 管理员添加借阅信息界面测试表
| 用例名称 | 借阅信息发布测试用例 |
| 目的 | 测试借阅信息发布功能 |
| 前提 | 用户正常登录情况下 |
| 测试流程 | 1)点击借阅信息管理,然后点击添加后并填写信息。 2)点击进行提交。 |
| 预期结果 | 提交以后,页面首页会显示新的借阅信息 |
| 实际结果 | 实际结果与预期结果一致 |
归还信息搜索功能测试:
表5-4归还信息搜索功能测试表
| 用例名称 | 归还信息搜索测试 |
| 目的 | 测试归还信息搜索功能 |
| 前提 | 无 |
| 测试流程 | 1)在搜索框填入搜索关键字。 2)点击搜索按钮。 |
| 预期结果 | 页面显示包含有搜索关键字的归还信息 |
| 实际结果 | 实际结果与预期结果一致 |
密码修改功能测试:
表5-5 密码修改功能测试表
| 用例名称 | 密码修改测试用例 |
| 目的 | 测试管理员密码修改功能 |
| 前提 | 管理员用户正常登录情况下 |
| 测试流程 | 1)管理员密码修改并完成填写。 2)点击进行提交。 |
| 预期结果 | 使用新的密码可以登录 |
| 实际结果 | 实际结果与预期结果一致 |
通过编写图书管理系统的测试用例,已经检测完毕用户登录功能测试、图书资讯查看功能测试、添加借阅信息、归还信息搜索、密码修改功能测试,通过这些测试为图书管理系统的后期推广运营提供了强力的技术支撑。
结 论
在这个设计中,我花了大量的时间去理解系统开发中使用的知识,经过这段时间的努力工作最终完成了系统设计。通过这一阶段的学习,我发现了自己的不足,充分掌握了必要的应用技能,进一步的学习使我充实了自己的知识基础,完成了这个艰巨的任务。当遇到问题时,我很及时的寻求老师的帮助,通过专业的网站和论坛来解决,他们的帮助让我一步一步的成功克服了困难的问题。系统设计过程不容易,你需要不断充实自己,有勇气克服困难。系统开发的一些功能还不完善,需要继续改善后,通过用户体验来修改设计完美的系统,让用户得到更好的体验,我觉得很高兴,因为这是我第一次通过自己的努力实现这个系统,但绝不是我的最后一个,在未来我将努力实现更多的优秀的系统。
在一些编程语言的系统实现中,对词汇表不太熟悉,导致了开发的困难,但是我通过了合适的字典软件来解决这个大问题。由此,我学会了自己的英语缺陷。在那之后,我不断地提高自己的英语知识,这样我就不会有任何未来的工作和生活。毕业设计过程我感觉很深刻,从一开始就不熟悉开发技术,一步一步的使用,接触到文献和信息,不难理解,系统是一次又一次的实现,系统本身对于在线学习是有用的。我从这个设计中获益良多,论文的编写需要有自己的意愿去实现一点,学习生活中所有的问题的勇气,学习的过程就是学习的过程。毕业设计,我学会了将理论知识应用于实践。让我知道该怎么做,我们必须认真对待。勇于克服困难,相信未来,我会做得更好。
参考文献
[1]刘晖.大数据时代公共图书馆图书管理分析[J].中国报业,2023,(22):52-53.DOI:10.13854/j.cnki.cni.2023.22.015.
[2]严明,边建军.动态书目推荐图书管理系统设计与实现[J].福建电脑,2023,39(11):87-92.DOI:10.16707/j.cnki.fjpc.2023.11.018.
[3]杨静,梁益铭,左斯敏等.中山大学智能图书管理系统建设与应用[J].中国教育网络,2023,(11):75-77.
[4]Zhang L ,Li P ,Zhang T .Exploration of Learning-Centered Teaching Reform: Taking PHP Framework Technology as an Example[J].Advances in Educational Technology and Psychology,2023,7(10):
[5]王丽平.大数据背景下高校图书馆图书管理信息化研究[J].参花(上),2023,(08):98-100.
[6]Nadia F ,B J H ,S L B , et al.Heparin reversal with protamine sulfate after Percutaneous Hepatic Perfusion (PHP): is less more?[J].Cancer imaging : the official publication of the International Cancer Imaging Society,2023,23(1):68-68.
[7]李大志.Java Web在高校图书管理系统中的应用研究[J].中国信息化,2023,(06):64-65.
[8]时业茂,颜晓宏,刘卫.基于Spring Boot整合SSMP框架实现图书管理系统[J].电脑编程技巧与维护,2023,(06):82-84.DOI:10.16184/j.cnki.comprg.2023.06.044.
[9]吴俊绒.基于K-means算法的图书书目推荐系统设计与实现[J].黑龙江科学,2023,14(09):124-125+128.
[10]高彩凤.基于SQL的高校图书信息检索管理系统的设计[J].电脑编程技巧与维护,2023,(04):90-92.DOI:10.16184/j.cnki.comprg.2023.04.050.
[11]何辉娟.基于大数据的智能图书管理系统的研究与设计[J].电子技术与软件工程,2023,(06):222-225.
[12]李庆华.基于iFace Chain和RFID集成的图书馆管理平台研究[J].大众科技,2023,25(02):12-15.
[13]王莉萍,戴晓峰.基于大数据的智能图书管理系统的设计与实现[J].信息与电脑(理论版),2023,35(01):162-164.
[14]Kazuki O ,Yuji K ,Kenta Y , et al.Specific AAV2/PHP.eB-mediated gene transduction of CA2 pyramidal cells via injection into the lateral ventricle.[J].Scientific reports,2023,13(1):323-323.
[15]Chun L ,Yijia X ,Yong F , et al.VulEye: A Novel Graph Neural Network Vulnerability Detection Approach for PHP Application[J].Applied Sciences,2023,13(2):825-825.
[16]杨建峰.基于RFID技术的图书馆管理系统构建[J].信息记录材料,2023,24(01):194-196.DOI:10.16009/j.cnki.cn13-1295/tq.2023.01.038.
[17]Robert H ,Jakub M ,Filip Z , et al.PeachPie: Mature PHP to CLI compiler[J].Journal of Computer Languages,2022,73
[18]李振波.图书馆管理系统的设计研究[J].电脑编程技巧与维护,2022,(09):116-118.DOI:10.16184/j.cnki.comprg.2022.09.033.
[19]方文雄,纪旭,何鑫海.基于MATLAB GUI的图书管理系统设计[J].电脑知识与技术,2022,18(24):47-50.DOI:10.14004/j.cnki.ckt.2022.1486.
[20]徐建林.基于JSP的图书馆管理系统的设计与实现[J].长江信息通信,2022,35(08):143-145.
致 谢
图书管理系统的完成,如何实现的更好,其中付出的努力是很大的,这段时光将会终身难忘。
图书管理系统的设计可以顺利完成,首先,我要感谢我的指导老师,他在我遇到设计问题时及时帮助了我,并在我对设计感到困惑时给了我充分的指导。在他的帮助下,我可以完成高质量的毕业设计。在图书管理系统的设计和开发中,指导老师提出了许多实用的意见和建议,并为我提供了大量相关的研究资料,使我对设计有了更深入的了解。只有在老师的指导下,才能在毕业设计中取得成功。在此,我要向指导老师表示深深的谢意。
在此,我还要感谢我的同学们,他们为我的设计提供了许多参考意见,并与我讨论了设计中的问题,从而使我的设计一步一步走向成熟。
免费领取项目源码,请关注❥点赞收藏并私信博主,谢谢~
3935

被折叠的 条评论
为什么被折叠?



