本文旨在介绍基于Spring Boot框架的校园停车管理系统的设计与实现。该系统旨在解决校园停车管理中存在的停车位分配不均、车辆通行效率低下等问题,提升校园停车管理的智能化和便捷性。通过整合实时停车位监控、预约停车服务、电子支付等功能,为校园内车辆管理提供了一套高效、智能的解决方案。
在校园停车管理系统的设计中,注重用户体验和系统稳定性。借助Spring Boot框架的优势,系统实现了快速开发和灵活部署,为校园停车管理带来了更高效的管理方式。通过实时停车位监控和智能预约系统,学生、教职员工可以更便捷地找到停车位,提升了停车效率和校园交通管理水平。
未来,基于Spring Boot的校园停车管理系统将持续优化和完善,引入更多智能化技术和大数据分析手段,实现更精准的停车位分配和车辆管理。同时,系统还将与校园内部其他信息系统进行深度集成,提升校园交通管理的整体效率和便捷性,为师生提供更加舒适、便利的校园停车体验。
关键词:校园停车管理系统;springboot框架,Mysql 数据库
Abstract
This paper aims to introduce the design and implementation of campus parking management system based on Spring Boot framework. The system aims to solve the problems such as uneven distribution of parking Spaces and low efficiency of vehicle traffic in campus parking management, and improve the intelligence and convenience of campus parking management. By integrating real-time parking monitoring, reservation parking service, electronic payment and other functions, it provides a set of efficient and intelligent solutions for vehicle management on campus.
In the design of campus parking management system, emphasis is placed on user experience and system stability. With the advantages of Spring Boot framework, the system realizes rapid development and flexible deployment, and brings a more efficient management mode for campus parking management. Through real-time parking monitoring and intelligent reservation system, students, faculty and staff can more easily find parking Spaces, improve parking efficiency and campus traffic management level.
In the future, the campus parking management system based on Spring Boot will continue to optimize and improve, introduce more intelligent technology and big data analysis means, and achieve more accurate parking space allocation and vehicle management. At the same time, the system will also be deeply integrated with other information systems inside the campus, improve the overall efficiency and convenience of campus traffic management, and provide teachers and students with a more comfortable and convenient campus parking experience.
Keywords: Campus parking management system; springboot framework, Mysql database
1 绪论
-
- 选题背景与意义
随着高校规模不断扩大和汽车普及率的提高,校园停车管理面临诸多挑战,如停车位资源利用不均衡、停车管理效率低下等问题日益突出。设计一款基于Spring Boot框架的校园停车管理系统的选题背景在于解决这些问题,提高校园停车管理的智能化水平,优化校园内停车资源的管理和利用效率。
校园停车管理系统的设计与实现具有重要意义。通过引入智能停车位监控、预约停车服务等功能,系统能够提升校园内车辆管理的便捷性和效率,解决停车难题,提高师生员工的停车体验。这不仅有助于改善校园内部的交通秩序,提升校园环境质量,还能提高校园管理效率,为教学科研工作提供更好的支持。
在当前信息化时代,基于Spring Boot的校园停车管理系统的设计与实现将推动校园停车管理向数字化和智能化发展。系统的建立不仅有利于提高停车管理的科学性和便捷性,还能为校园管理部门提供数据支持和决策依据,推动校园交通管理工作的现代化和智能化,提升校园管理水平和服务质量。
当前,国内外对校园停车管理系统的研究逐渐增多。国外研究机构在智能交通领域积极探索先进技术,如车辆识别、智能停车系统等,将其应用于校园停车管理系统的设计与实现中,提升系统的智能化和高效性。与此同时,国内研究更注重于校园停车管理系统与校园信息化建设的融合,致力于打造便捷高效的校园停车管理服务。
在国际研究中,校园停车管理系统的设计与实现越来越注重用户体验和智能化服务。一些国外研究机构通过引入大数据分析和智能算法,实现停车位分配的智能化和个性化,提高用户停车体验和管理效率。而国内研究则在系统的可扩展性和安全性方面加强研究,致力于构建稳定可靠的校园停车管理系统,为校园交通管理带来更多创新和便利。
未来,基于Spring Boot的校园停车管理系统将受到国际合作和技术创新的推动,不断完善和发展。国内外研究机构将加强交流与合作,共同探讨校园停车管理系统的发展趋势和技术创新,为校园交通管理提供更智能、更高效的解决方案,促进校园停车管理服务的现代化和智能化发展。
1.3论文结构与章节安排
论文将分层次经行编排,除去论文摘要致谢文献参考部分,正文部分还会对系统需求做出分析,以及阐述大体的设计和实现的功能,最后罗列部分调测记录,论文主要架构如下:
第一章:引言。第一章主要介绍了课题研究的背景和意义,系统开发的国内外研究现状和本文的研究内容与主要工作。
第二章:系统需求分析。主要从系统的用户、功能等方面进行需求分析。
第三章:系统设计。主要对系统框架、系统功能模块、数据库进行功能设计。
第四章:系统实现。主要介绍了系统框架搭建、系统界面的实现。
第五章:系统测试。主要对系统的部分界面进行测试并对主要功能进行测试
2系统分析
系统分析是开发一个项目的先决条件,通过系统分析可以很好的了解系统的主体用户的基本需求情况,同时这也是项目的开发的原因。进而对系统开发进行可行性分析,通常包括技术可行性、经济可行性等,可行性分析同时也是从项目整体角度进行的分析。然后就是对项目的具体需求进行分析,分析的手段一般都是通过用户的用例图来实现。接下来会进行详细的介绍。
2.1.1 技术可行性分析
校园停车管理系统在数据的存储上使用的MYSQL数据库,在校园停车管理系统开发中使用了JAVA、HTML、TOMCAT、Springboot这些开发工具的使用,能够给我们的编写工作带来许多的便利。系统使用B/S模式进行开发,使系统的可扩展性和维护性更佳,减少系统配置代码,简化编程代码,目前B/S模式是目前最受欢迎的一种模式。
从经济可行性上看项目在开发阶段需要一台开发PC,在生产阶段需要web服务器和数据库服务器。一台个人PC从经济上来看也不是太多问题,在后期的系统部署生产上来说,服务器的投入也不会过高,在经济层面上是一个比较可行的。
系统从法律层面上来没有对第三方有其他放有法律层面的问题,系统数据库采用的Mysql 开源社区数据库、框架采用的是开源的Springboot。系统资讯和相关内容也是呵呵法律层面的。在源码的管理上采用git开源进行管理,所以在法律可行性上是成立的。
2.2.1 添加信息流程
管理员可以对车位信息等进行信息的添加,用户可以对自己权限内的信息进行添加,输入信息后,系统会自行验证输入的信息和数据,若信息正确,会将其添加到数据库内,若信息有误,则会提示重新输入信息,添加信息流程如图2-1所示。

图2-1添加信息流程图
2.2.2 修改信息流程
管理员可以对车位信息等进行的修改,用户可以对自己权限内的信息进行修改,首先进入修改信息界面,输入修改信息数据,系统进行数据的判断验证,修改信息合法则修改成功,信息更新至数据库,信息不合法则修改失败,重新输入。修改信息流程图如图2-2所示。

图2-2修改信息流程图
2.2.3 删除信息流程
管理员可以对通知公告、轮播图等进行信息的删除,对要删除的信息进行选中后,点击删除按钮,系统会询问是否确定,若点击确定,则系统会删除掉选中的信息,并在数据库内对信息进行删除,删除信息流程图如图2-3所示。

图2-3 删除信息流程图
2.3 系统功能分析
按照校园停车管理系统的角色,划分为了普通用户模块和管理员模块这两大部分。
普通用户:
(1)注册登录:用户通过注册后需等管理员进行审核通过后可登录系统,同时可通过点击头像中我的账户,对个人信息进行增删改查。比如个人资料、头像和密码修改。
(2)通知公告:用户点击可查看网站公告、关于我们、联系方式和网站介绍。
(3)车位咨讯:用户点击可查车位咨讯,同时可对咨讯文章进行点赞、收藏和评论。
(4)用户留言:用户可点击“留言”按钮,输入标题和留言内容进行留言操作。
(5)车位信息:用户点击可通过搜索车位名称、车位区域和车位状态进行查看车位信息列表,同时可进行点赞、收藏、评论和预约操作。点击“预约”按钮,可填写预约信息,包括车位名称、车位区域、车位位置、小时单价、车位状态、普通用户、用户姓名、用户车辆、车牌号码、计划进场时间和计划出场时间。
(6)个人中心:用户点击头像可查看“个人中心”,包括个人首页、车位预约、入场记录、出场记录和收藏。
管理员:
(1)登录:管理员的账号是在数据列表中直接设置生成的,不需要进行注册,可直接输入账号密码登录,同时可对管理员资料进行增删改查。
(2)系统用户:管理员点击可查看管理员和普通用户;同时可对系统用户进行增删改查。
(3)车位区域管理:管理员点击可查看车位区域列表,同时可对车位区域进行增删改查。
(4)车位信息管理:管理员点击可查看车位信息列表和车位信息添加;点击“车位信息添加”,输入车位名称,选择车位区域,输入车位位置、小时单价,上传封面图片和选择车位状态,点击“提交”按钮进行添加。
(5)车位预约管理:管理员点击可查看车位预约列表,可对车位预约进行审核回复。
(6)入场记录管理:管理员点击可查看入场记录列表。
(7)出场记录管理:管理员点击可查看出场记录列表。
(8)系统管理:当管理员点击“系统管理”时,可查看轮播图; 如需添加新的轮播图,点击右侧“添加”按钮,上传图片,输入标题,点击“确认”按钮进行添加;同时可对轮播图进行增删改查。
(9)留言管理:管理员点击可查看用户留言,同时可对留言进行回复。
(10)通知公告管理:通知公告管理:当管理员点击“通知公告管理”时,可查看通知公告;如需添加新的通知公告,点击右侧“添加”按钮,输入标题和正文,点击“确认”按钮进行添加。
(11)资源管理:管理员点击可查看车位咨讯和咨讯分类;如需添加新的咨讯,点击“添加”按钮,上传封面图,输入标题,选择分类,输入标签、描述和正文,点击“提交”按钮进行添加。同时可对咨讯进行增删改查。
校园停车管理系统的非功能性需求比如平台的安全性怎么样,可靠性怎么样,性能怎么样,可拓展性怎么样等。具体可以表示在如下2-7表格中:
表2-4校园停车管理系统非功能需求表
| 安全性 | 主要指校园停车管理系统数据库的安装,数据库的使用和密码的设定必须合乎规范。 |
| 可靠性 | 可靠性是指校园停车管理系统能够安装用户的指示进行操作,经过测试,可靠性90%以上。 |
| 性能 | 性能是影响校园停车管理系统占据市场的必要条件,所以性能最好要佳才好。 |
| 可扩展性 | 比如数据库预留多个属性,比如接口的使用等确保了系统的非功能性需求。 |
| 易用性 | 用户只要跟着校园停车管理系统的页面展示内容进行操作,就可以了。 |
| 可维护性 | 校园停车管理系统开发的可维护性是非常重要的,经过测试,可维护性没有问题 |
2.4 系统用例分析
通过2.3功能的分析,得出了系统的用例图:
普通用户角色用例如图2-5所示。

图2-5 普通用户角色用例图
管理员是维护整个校园停车管理系统中所有数据信息的。管理员角色用例如图2-6所示。

本章主要通过对校园停车管理系统的可行性分析、流程分析、功能需求分析、系统用例分析,确定整个系统要实现的功能。同时也为系统的代码实现和测试提供了标准。
3 系统总体设计
3.1 系统架构设计
本系统从架构上分为三层:表现层(UI)、业务逻辑层(BLL)以及数据层(DL)。

图3-1系统架构设计图
表现层(UI):又称UI层,主要完成本系统的UI交互功能,一个良好的UI可以打打提高用户的用户体验,增强用户使用本系统时的舒适度。UI的界面设计也要适应不同版本的校园停车管理系统以及不同尺寸的分辨率,以做到良好的兼容性。UI交互功能要求合理,用户进行交互操作时必须要得到与之相符的交互结果,这就要求表现层要与业务逻辑层进行良好的对接。
业务逻辑层(BLL):主要完成本系统的数据处理功能。用户从表现层传输过来的数据经过业务逻辑层进行处理交付给数据层,系统从数据层读取的数据经过业务逻辑层进行处理交付给表现层。
数据层(DL):由于本系统的数据是放在服务端的mysql数据库中,因此本属于服务层的部分可以直接整合在业务逻辑层中,所以数据层中只有数据库,其主要完成本系统的数据存储和管理功能。
3.2 系统功能模块设计
在上一章节中主要对系统的功能性需求和非功能性需求进行分析,并且根据需求分析了本系统中的用例。那么接下来就要开始对本系统的架构、主要功能和数据库开始进行设计。校园停车管理系统根据前面章节的需求分析得出,其总体设计模块图如图3-2所示。

图3-2系统功能模块图
数据库设计一般包括需求分析、概念模型设计、数据库表建立三大过程,其中需求分析前面章节已经阐述,概念模型设计有概念模型和逻辑结构设计两部分。
3.3.1 数据库概念结构设计
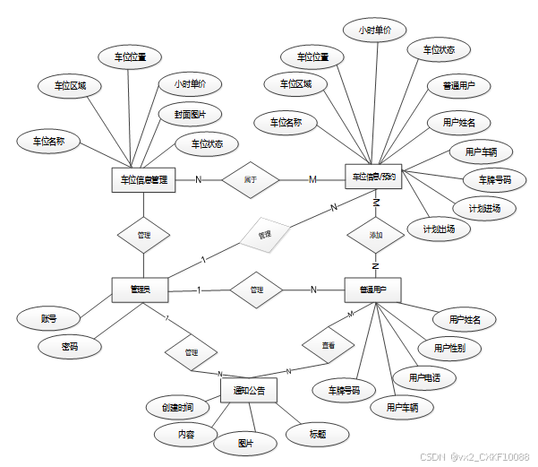
下面是整个校园停车管理系统中主要的数据库表总E-R实体关系图。

图3-3 校园停车管理系统总E-R关系图
通过上一小节中校园停车管理系统中总E-R关系图上得出一共需要创建很多个数据表。在此我主要罗列几个主要的数据库表结构设计。
| 编号 | 名称 | 数据类型 | 长度 | 小数位 | 允许空值 | 主键 | 默认值 | 说明 |
| 1 | token_id | int | 10 | 0 | N | Y | 临时访问牌ID | |
| 2 | token | varchar | 64 | 0 | Y | N | 临时访问牌 | |
| 3 | info | text | 65535 | 0 | Y | N | ||
| 4 | maxage | int | 10 | 0 | N | N | 2 | 最大寿命:默认2小时 |
| 5 | create_time | timestamp | 19 | 0 | N | N | CURRENT_TIMESTAMP | 创建时间: |
| 6 | update_time | timestamp | 19 | 0 | N | N | CURRENT_TIMESTAMP | 更新时间: |
| 7 | user_id | int | 10 | 0 | N | N | 0 | 用户编号: |
| 编号 | 名称 | 数据类型 | 长度 | 小数位 | 允许空值 | 主键 | 默认值 | 说明 |
| 1 | article_id | mediumint | 8 | 0 | N | Y | 文章id:[0,8388607] | |
| 2 | title | varchar | 125 | 0 | N | Y | 标题:[0,125]用于文章和html的title标签中 | |
| 3 | type | varchar | 64 | 0 | N | N | 0 | 文章分类:[0,1000]用来搜索指定类型的文章 |
| 4 | hits | int | 10 | 0 | N | N | 0 | 点击数:[0,1000000000]访问这篇文章的人次 |
| 5 | praise_len | int | 10 | 0 | N | N | 0 | 点赞数 |
| 6 | create_time | timestamp | 19 | 0 | N | N | CURRENT_TIMESTAMP | 创建时间: |
| 7 | update_time | timestamp | 19 | 0 | N | N | CURRENT_TIMESTAMP | 更新时间: |
| 8 | source | varchar | 255 | 0 | Y | N | 来源:[0,255]文章的出处 | |
| 9 | url | varchar | 255 | 0 | Y | N | 来源地址:[0,255]用于跳转到发布该文章的网站 | |
| 10 | tag | varchar | 255 | 0 | Y | N | 标签:[0,255]用于标注文章所属相关内容,多个标签用空格隔开 | |
| 11 | content | longtext | 2147483647 | 0 | Y | N | 正文:文章的主体内容 | |
| 12 | img | varchar | 255 | 0 | Y | N | 封面图 | |
| 13 | description | text | 65535 | 0 | Y | N | 文章描述 |
| 编号 | 名称 | 数据类型 | 长度 | 小数位 | 允许空值 | 主键 | 默认值 | 说明 |
| 1 | type_id | smallint | 5 | 0 | N | Y | 分类ID:[0,10000] | |
| 2 | display | smallint | 5 | 0 | N | N | 100 | 显示顺序:[0,1000]决定分类显示的先后顺序 |
| 3 | name | varchar | 16 | 0 | N | N | 分类名称:[2,16] | |
| 4 | father_id | smallint | 5 | 0 | N | N | 0 | 上级分类ID:[0,32767] |
| 5 | description | varchar | 255 | 0 | Y | N | 描述:[0,255]描述该分类的作用 | |
| 6 | icon | text | 65535 | 0 | Y | N | 分类图标: | |
| 7 | url | varchar | 255 | 0 | Y | N | 外链地址:[0,255]如果该分类是跳转到其他网站的情况下,就在该URL上设置 | |
| 8 | create_time | timestamp | 19 | 0 | N | N | CURRENT_TIMESTAMP | 创建时间: |
| 9 | update_time | timestamp | 19 | 0 | N | N | CURRENT_TIMESTAMP | 更新时间: |
| 编号 | 名称 | 数据类型 | 长度 | 小数位 | 允许空值 | 主键 | 默认值 | 说明 |
| 1 | auth_id | int | 10 | 0 | N | Y | 授权ID: | |
| 2 | user_group | varchar | 64 | 0 | Y | N | 用户组: | |
| 3 | mod_name | varchar | 64 | 0 | Y | N | 模块名: | |
| 4 | table_name | varchar | 64 | 0 | Y | N | 表名: | |
| 5 | page_title | varchar | 255 | 0 | Y | N | 页面标题: | |
| 6 | path | varchar | 255 | 0 | Y | N | 路由路径: | |
| 7 | position | varchar | 32 | 0 | Y | N | 位置: | |
| 8 | mode | varchar | 32 | 0 | N | N | _blank | 跳转方式: |
| 9 | add | tinyint | 3 | 0 | N | N | 1 | 是否可增加: |
| 10 | del | tinyint | 3 | 0 | N | N | 1 | 是否可删除: |
| 11 | set | tinyint | 3 | 0 | N | N | 1 | 是否可修改: |
| 12 | get | tinyint | 3 | 0 | N | N | 1 | 是否可查看: |
| 13 | field_add | text | 65535 | 0 | Y | N | 添加字段: | |
| 14 | field_set | text | 65535 | 0 | Y | N | 修改字段: | |
| 15 | field_get | text | 65535 | 0 | Y | N | 查询字段: | |
| 16 | table_nav_name | varchar | 500 | 0 | Y | N | 跨表导航名称: | |
| 17 | table_nav | varchar | 500 | 0 | Y | N | 跨表导航: | |
| 18 | option | text | 65535 | 0 | Y | N | 配置: | |
| 19 | create_time | timestamp | 19 | 0 | N | N | CURRENT_TIMESTAMP | 创建时间: |
| 20 | update_time | timestamp | 19 | 0 | N | N | CURRENT_TIMESTAMP | 更新时间: |
| 编号 | 名称 | 数据类型 | 长度 | 小数位 | 允许空值 | 主键 | 默认值 | 说明 |
| 1 | collect_id | int | 10 | 0 | N | Y | 收藏ID: | |
| 2 | user_id | int | 10 | 0 | N | N | 0 | 收藏人ID: |
| 3 | source_table | varchar | 255 | 0 | Y | N | 来源表: | |
| 4 | source_field | varchar | 255 | 0 | Y | N | 来源字段: | |
| 5 | source_id | int | 10 | 0 | N | N | 0 | 来源ID: |
| 6 | title | varchar | 255 | 0 | Y | N | 标题: | |
| 7 | img | varchar | 255 | 0 | Y | N | 封面: | |
| 8 | create_time | timestamp | 19 | 0 | N | N | CURRENT_TIMESTAMP | 创建时间: |
| 9 | update_time | timestamp | 19 | 0 | N | N | CURRENT_TIMESTAMP | 更新时间: |
| 编号 | 名称 | 数据类型 | 长度 | 小数位 | 允许空值 | 主键 | 默认值 | 说明 |
| 1 | comment_id | int | 10 | 0 | N | Y | 评论ID: | |
| 2 | user_id | int | 10 | 0 | N | N | 0 | 评论人ID: |
| 3 | reply_to_id | int | 10 | 0 | N | N | 0 | 回复评论ID:空为0 |
| 4 | content | longtext | 2147483647 | 0 | Y | N | 内容: | |
| 5 | nickname | varchar | 255 | 0 | Y | N | 昵称: | |
| 6 | avatar | varchar | 255 | 0 | Y | N | 头像地址:[0,255] | |
| 7 | create_time | timestamp | 19 | 0 | N | N | CURRENT_TIMESTAMP | 创建时间: |
| 8 | update_time | timestamp | 19 | 0 | N | N | CURRENT_TIMESTAMP | 更新时间: |
| 9 | source_table | varchar | 255 | 0 | Y | N | 来源表: | |
| 10 | source_field | varchar | 255 | 0 | Y | N | 来源字段: | |
| 11 | source_id | int | 10 | 0 | N | N | 0 | 来源ID: |
| 编号 | 名称 | 数据类型 | 长度 | 小数位 | 允许空值 | 主键 | 默认值 | 说明 |
| 1 | entry_record_id | int | 10 | 0 | N | Y | 入场记录ID | |
| 2 | parking_space_name | varchar | 64 | 0 | Y | N | 车位名称 | |
| 3 | parking_area | varchar | 64 | 0 | Y | N | 车位区域 | |
| 4 | parking_position | varchar | 64 | 0 | Y | N | 车位位置 | |
| 5 | hourly_unit_price | int | 10 | 0 | Y | N | 0 | 小时单价 |
| 6 | regular_users | int | 10 | 0 | Y | N | 0 | 普通用户 |
| 7 | user_name | varchar | 64 | 0 | Y | N | 用户姓名 | |
| 8 | user_vehicle | varchar | 64 | 0 | Y | N | 用户车辆 | |
| 9 | license_plate_number | varchar | 64 | 0 | Y | N | 车牌号码 | |
| 10 | planned_entry | datetime | 19 | 0 | Y | N | 计划进场 | |
| 11 | planned_appearance | datetime | 19 | 0 | Y | N | 计划出场 | |
| 12 | create_time | datetime | 19 | 0 | N | N | CURRENT_TIMESTAMP | 创建时间 |
| 13 | update_time | timestamp | 19 | 0 | N | N | CURRENT_TIMESTAMP | 更新时间 |
| 编号 | 名称 | 数据类型 | 长度 | 小数位 | 允许空值 | 主键 | 默认值 | 说明 |
| 1 | exit_record_id | int | 10 | 0 | N | Y | 出场记录ID | |
| 2 | parking_space_name | varchar | 64 | 0 | Y | N | 车位名称 | |
| 3 | parking_area | varchar | 64 | 0 | Y | N | 车位区域 | |
| 4 | parking_position | varchar | 64 | 0 | Y | N | 车位位置 | |
| 5 | hourly_unit_price | int | 10 | 0 | Y | N | 0 | 小时单价 |
| 6 | regular_users | int | 10 | 0 | Y | N | 0 | 普通用户 |
| 7 | user_name | varchar | 64 | 0 | Y | N | 用户姓名 | |
| 8 | user_vehicle | varchar | 64 | 0 | Y | N | 用户车辆 | |
| 9 | license_plate_number | varchar | 64 | 0 | Y | N | 车牌号码 | |
| 10 | planned_entry | datetime | 19 | 0 | Y | N | 计划进场 | |
| 11 | planned_appearance | datetime | 19 | 0 | Y | N | 计划出场 | |
| 12 | create_time | datetime | 19 | 0 | N | N | CURRENT_TIMESTAMP | 创建时间 |
| 13 | update_time | timestamp | 19 | 0 | N | N | CURRENT_TIMESTAMP | 更新时间 |
| 编号 | 名称 | 数据类型 | 长度 | 小数位 | 允许空值 | 主键 | 默认值 | 说明 |
| 1 | hits_id | int | 10 | 0 | N | Y | 点赞ID: | |
| 2 | user_id | int | 10 | 0 | N | N | 0 | 点赞人: |
| 3 | create_time | timestamp | 19 | 0 | N | N | CURRENT_TIMESTAMP | 创建时间: |
| 4 | update_time | timestamp | 19 | 0 | N | N | CURRENT_TIMESTAMP | 更新时间: |
| 5 | source_table | varchar | 255 | 0 | Y | N | 来源表: | |
| 6 | source_field | varchar | 255 | 0 | Y | N | 来源字段: | |
| 7 | source_id | int | 10 | 0 | N | N | 0 | 来源ID: |
| 编号 | 名称 | 数据类型 | 长度 | 小数位 | 允许空值 | 主键 | 默认值 | 说明 |
| 1 | message_id | int | 10 | 0 | N | Y | 留言板ID: | |
| 2 | user_id | int | 10 | 0 | N | N | 0 | 用户ID: |
| 3 | title | varchar | 64 | 0 | Y | N | 标题: | |
| 4 | content | longtext | 2147483647 | 0 | N | N | 内容: | |
| 5 | nickname | varchar | 32 | 0 | N | N | 昵称: | |
| 6 | avatar | varchar | 255 | 0 | Y | N | 头像: | |
| 7 | | varchar | 125 | 0 | Y | N | 留言者邮箱 | |
| 8 | phone | varchar | 11 | 0 | Y | N | 留言者手机号码 | |
| 9 | create_time | timestamp | 19 | 0 | N | N | CURRENT_TIMESTAMP | 创建时间: |
| 10 | update_time | timestamp | 19 | 0 | N | N | CURRENT_TIMESTAMP | 更新时间: |
| 11 | reply | longtext | 2147483647 | 0 | Y | N | 回复 | |
| 12 | reply_state | tinyint | 4 | 0 | Y | N | 0 | 回复状态 |
| 编号 | 名称 | 数据类型 | 长度 | 小数位 | 允许空值 | 主键 | 默认值 | 说明 |
| 1 | notice_id | mediumint | 8 | 0 | N | Y | 公告id: | |
| 2 | title | varchar | 125 | 0 | N | N | 标题: | |
| 3 | content | longtext | 2147483647 | 0 | Y | N | 正文: | |
| 4 | create_time | timestamp | 19 | 0 | N | N | CURRENT_TIMESTAMP | 创建时间: |
| 5 | update_time | timestamp | 19 | 0 | N | N | CURRENT_TIMESTAMP | 更新时间: |
| 编号 | 名称 | 数据类型 | 长度 | 小数位 | 允许空值 | 主键 | 默认值 | 说明 |
| 1 | parking_area_id | int | 10 | 0 | N | Y | 车位区域ID | |
| 2 | parking_area | varchar | 64 | 0 | Y | N | 车位区域 | |
| 3 | create_time | datetime | 19 | 0 | N | N | CURRENT_TIMESTAMP | 创建时间 |
| 4 | update_time | timestamp | 19 | 0 | N | N | CURRENT_TIMESTAMP | 更新时间 |
| 编号 | 名称 | 数据类型 | 长度 | 小数位 | 允许空值 | 主键 | 默认值 | 说明 |
| 1 | parking_reservation_id | int | 10 | 0 | N | Y | 车位预约ID | |
| 2 | parking_space_name | varchar | 64 | 0 | Y | N | 车位名称 | |
| 3 | parking_area | varchar | 64 | 0 | Y | N | 车位区域 | |
| 4 | parking_position | varchar | 64 | 0 | Y | N | 车位位置 | |
| 5 | hourly_unit_price | int | 10 | 0 | Y | N | 0 | 小时单价 |
| 6 | parking_space_status | varchar | 64 | 0 | Y | N | 车位状态 | |
| 7 | regular_users | int | 10 | 0 | Y | N | 0 | 普通用户 |
| 8 | user_name | varchar | 64 | 0 | Y | N | 用户姓名 | |
| 9 | user_vehicle | varchar | 64 | 0 | Y | N | 用户车辆 | |
| 10 | license_plate_number | varchar | 64 | 0 | Y | N | 车牌号码 | |
| 11 | planned_entry | datetime | 19 | 0 | Y | N | 计划进场 | |
| 12 | planned_appearance | datetime | 19 | 0 | Y | N | 计划出场 | |
| 13 | estimated_duration | int | 10 | 0 | Y | N | 0 | 预计时长 |
| 14 | parking_fees | varchar | 64 | 0 | Y | N | 停车费用 | |
| 15 | examine_state | varchar | 16 | 0 | N | N | 未审核 | 审核状态 |
| 16 | examine_reply | varchar | 16 | 0 | Y | N | 审核回复 | |
| 17 | pay_state | varchar | 16 | 0 | N | N | 未支付 | 支付状态 |
| 18 | pay_type | varchar | 16 | 0 | Y | N | 支付类型: 微信、支付宝、网银 | |
| 19 | create_time | datetime | 19 | 0 | N | N | CURRENT_TIMESTAMP | 创建时间 |
| 20 | update_time | timestamp | 19 | 0 | N | N | CURRENT_TIMESTAMP | 更新时间 |
表parking_space_information (车位信息)
| 编号 | 名称 | 数据类型 | 长度 | 小数位 | 允许空值 | 主键 | 默认值 | 说明 |
| 1 | parking_space_information_id | int | 10 | 0 | N | Y | 车位信息ID | |
| 2 | parking_space_name | varchar | 64 | 0 | Y | N | 车位名称 | |
| 3 | parking_area | varchar | 64 | 0 | Y | N | 车位区域 | |
| 4 | parking_position | varchar | 64 | 0 | Y | N | 车位位置 | |
| 5 | hourly_unit_price | int | 10 | 0 | Y | N | 0 | 小时单价 |
| 6 | cover_photo | varchar | 255 | 0 | Y | N | 封面图片 | |
| 7 | parking_space_status | varchar | 64 | 0 | Y | N | 车位状态 | |
| 8 | hits | int | 10 | 0 | N | N | 0 | 点击数 |
| 9 | praise_len | int | 10 | 0 | N | N | 0 | 点赞数 |
| 10 | create_time | datetime | 19 | 0 | N | N | CURRENT_TIMESTAMP | 创建时间 |
| 11 | update_time | timestamp | 19 | 0 | N | N | CURRENT_TIMESTAMP | 更新时间 |
| 编号 | 名称 | 数据类型 | 长度 | 小数位 | 允许空值 | 主键 | 默认值 | 说明 |
| 1 | praise_id | int | 10 | 0 | N | Y | 点赞ID: | |
| 2 | user_id | int | 10 | 0 | N | N | 0 | 点赞人: |
| 3 | create_time | timestamp | 19 | 0 | N | N | CURRENT_TIMESTAMP | 创建时间: |
| 4 | update_time | timestamp | 19 | 0 | N | N | CURRENT_TIMESTAMP | 更新时间: |
| 5 | source_table | varchar | 255 | 0 | Y | N | 来源表: | |
| 6 | source_field | varchar | 255 | 0 | Y | N | 来源字段: | |
| 7 | source_id | int | 10 | 0 | N | N | 0 | 来源ID: |
| 8 | status | bit | 1 | 0 | N | N | 1 | 点赞状态:1为点赞,0已取消 |
| 编号 | 名称 | 数据类型 | 长度 | 小数位 | 允许空值 | 主键 | 默认值 | 说明 |
| 1 | regular_users_id | int | 10 | 0 | N | Y | 普通用户ID | |
| 2 | user_name | varchar | 64 | 0 | Y | N | 用户姓名 | |
| 3 | user_gender | varchar | 64 | 0 | Y | N | 用户性别 | |
| 4 | user_phone_number | varchar | 64 | 0 | Y | N | 用户电话 | |
| 5 | user_vehicle | varchar | 64 | 0 | Y | N | 用户车辆 | |
| 6 | license_plate_number | varchar | 64 | 0 | Y | N | 车牌号码 | |
| 7 | examine_state | varchar | 16 | 0 | N | N | 已通过 | 审核状态 |
| 8 | user_id | int | 10 | 0 | N | N | 0 | 用户ID |
| 9 | create_time | datetime | 19 | 0 | N | N | CURRENT_TIMESTAMP | 创建时间 |
| 10 | update_time | timestamp | 19 | 0 | N | N | CURRENT_TIMESTAMP | 更新时间 |
| 编号 | 名称 | 数据类型 | 长度 | 小数位 | 允许空值 | 主键 | 默认值 | 说明 |
| 1 | slides_id | int | 10 | 0 | N | Y | 轮播图ID: | |
| 2 | title | varchar | 64 | 0 | Y | N | 标题: | |
| 3 | content | varchar | 255 | 0 | Y | N | 内容: | |
| 4 | url | varchar | 255 | 0 | Y | N | 链接: | |
| 5 | img | varchar | 255 | 0 | Y | N | 轮播图: | |
| 6 | hits | int | 10 | 0 | N | N | 0 | 点击量: |
| 7 | create_time | timestamp | 19 | 0 | N | N | CURRENT_TIMESTAMP | 创建时间: |
| 8 | update_time | timestamp | 19 | 0 | N | N | CURRENT_TIMESTAMP | 更新时间: |
| 编号 | 名称 | 数据类型 | 长度 | 小数位 | 允许空值 | 主键 | 默认值 | 说明 |
| 1 | upload_id | int | 10 | 0 | N | Y | 上传ID | |
| 2 | name | varchar | 64 | 0 | Y | N | 文件名 | |
| 3 | path | varchar | 255 | 0 | Y | N | 访问路径 | |
| 4 | file | varchar | 255 | 0 | Y | N | 文件路径 | |
| 5 | display | varchar | 255 | 0 | Y | N | 显示顺序 | |
| 6 | father_id | int | 10 | 0 | Y | N | 0 | 父级ID |
| 7 | dir | varchar | 255 | 0 | Y | N | 文件夹 | |
| 8 | type | varchar | 32 | 0 | Y | N | 文件类型 |
| 编号 | 名称 | 数据类型 | 长度 | 小数位 | 允许空值 | 主键 | 默认值 | 说明 |
| 1 | user_id | mediumint | 8 | 0 | N | Y | 用户ID:[0,8388607]用户获取其他与用户相关的数据 | |
| 2 | state | smallint | 5 | 0 | N | N | 1 | 账户状态:[0,10](1可用|2异常|3已冻结|4已注销) |
| 3 | user_group | varchar | 32 | 0 | Y | N | 所在用户组:[0,32767]决定用户身份和权限 | |
| 4 | login_time | timestamp | 19 | 0 | N | N | CURRENT_TIMESTAMP | 上次登录时间: |
| 5 | phone | varchar | 11 | 0 | Y | N | 手机号码:[0,11]用户的手机号码,用于找回密码时或登录时 | |
| 6 | phone_state | smallint | 5 | 0 | N | N | 0 | 手机认证:[0,1](0未认证|1审核中|2已认证) |
| 7 | username | varchar | 16 | 0 | N | N | 用户名:[0,16]用户登录时所用的账户名称 | |
| 8 | nickname | varchar | 16 | 0 | Y | N | 昵称:[0,16] | |
| 9 | password | varchar | 64 | 0 | N | N | 密码:[0,32]用户登录所需的密码,由6-16位数字或英文组成 | |
| 10 | | varchar | 64 | 0 | Y | N | 邮箱:[0,64]用户的邮箱,用于找回密码时或登录时 | |
| 11 | email_state | smallint | 5 | 0 | N | N | 0 | 邮箱认证:[0,1](0未认证|1审核中|2已认证) |
| 12 | avatar | varchar | 255 | 0 | Y | N | 头像地址:[0,255] | |
| 13 | open_id | varchar | 255 | 0 | Y | N | 针对获取用户信息字段 | |
| 14 | create_time | timestamp | 19 | 0 | N | N | CURRENT_TIMESTAMP | 创建时间: |
| 15 | vip_level | varchar | 255 | 0 | Y | N | 会员等级 | |
| 16 | vip_discount | double | 11 | 2 | Y | N | 0.00 | 会员折扣 |
| 编号 | 名称 | 数据类型 | 长度 | 小数位 | 允许空值 | 主键 | 默认值 | 说明 |
| 1 | group_id | mediumint | 8 | 0 | N | Y | 用户组ID:[0,8388607] | |
| 2 | display | smallint | 5 | 0 | N | N | 100 | 显示顺序:[0,1000] |
| 3 | name | varchar | 16 | 0 | N | N | 名称:[0,16] | |
| 4 | description | varchar | 255 | 0 | Y | N | 描述:[0,255]描述该用户组的特点或权限范围 | |
| 5 | source_table | varchar | 255 | 0 | Y | N | 来源表: | |
| 6 | source_field | varchar | 255 | 0 | Y | N | 来源字段: | |
| 7 | source_id | int | 10 | 0 | N | N | 0 | 来源ID: |
| 8 | register | smallint | 5 | 0 | Y | N | 0 | 注册位置: |
| 9 | create_time | timestamp | 19 | 0 | N | N | CURRENT_TIMESTAMP | 创建时间: |
| 10 | update_time | timestamp | 19 | 0 | N | N | CURRENT_TIMESTAMP | 更新时间: |
整个校园停车管理系统的需求分析主要对系统总体架构以及功能模块的设计,通过建立E-R模型和数据库逻辑系统设计完成了数据库系统设计。
4系统关键模块设计与实现
校园停车管理系统的详细设计与实现主要是根据前面的需求分析和总体设计来设计页面并实现业务逻辑。主要从界面实现、业务逻辑实现这两部分进行介绍。
4.1普通用户功能模块
注册模块满足用户两部分,当用户想要进行资料相关信息的查询管理的时候,就必须进行登录,如果没有账号的话,在登录界面,点击“注册”按钮就会跳转到注册的界面,根据提示填写好注册信息,添加提交,注册的信息在数据库中就添加完成了,然后再输入填写好的账号和密码进行登录,其注册主界面展示如下图4-2所示。

图4-1 用户注册界面图
注册关键代码如下:
/**
* 注册
* @param user
* @return
*/
@PostMapping("register")
public Map<String, Object> signUp(@RequestBody User user) {
// 查询用户
Map<String, String> query = new HashMap<>();
Map<String,Object> map = JSON.parseObject(JSON.toJSONString(user));
query.put("username",user.getUsername());
List list = service.selectBaseList(service.select(query, new HashMap<>()));
if (list.size()>0){
return error(30000, "用户已存在");
}
map.put("password",service.encryption(String.valueOf(map.get("password"))));
service.insert(map);
return success(1);
}
4.1.2用户登录界面
校园停车管理系统中的注册后的用户是可以通过自己的账户名和密码进行登录的,当用户输入完整的自己的账户名和密码信息并点击“登录”按钮后,将会首先验证输入的有没有空数据,再次验证输入的账户名+密码和数据库中当前保存的用户信息是否一致,只有在一致后将会登录成功并自动跳转到校园停车管理系统的首页中;否则将会提示相应错误信息,用户登录界面如下图4-3所示。

图4-2用户登录界面图
登录的逻辑代码如下所示。
/**
* 登录
* @param data
* @param httpServletRequest
* @return
*/
@PostMapping("login")
public Map<String, Object> login(@RequestBody Map<String, String> data, HttpServletRequest httpServletRequest) {
log.info("[执行登录接口]");
String username = data.get("username");
String email = data.get("email");
String phone = data.get("phone");
String password = data.get("password");
List resultList = null;
Map<String, String> map = new HashMap<>();
if(username != null && "".equals(username) == false){
map.put("username", username);
resultList = service.select(map, new HashMap<>()).getResultList();
}
else if(email != null && "".equals(email) == false){
map.put("email", email);
resultList = service.select(map, new HashMap<>()).getResultList();
}
else if(phone != null && "".equals(phone) == false){
map.put("phone", phone);
resultList = service.select(map, new HashMap<>()).getResultList();
}else{
return error(30000, "账号或密码不能为空");
}
if (resultList == null || password == null) {
return error(30000, "账号或密码不能为空");
}
//判断是否有这个用户
if (resultList.size()<=0){
return error(30000,"用户不存在");
}
User byUsername = (User) resultList.get(0);
Map<String, String> groupMap = new HashMap<>();
groupMap.put("name",byUsername.getUserGroup());
List groupList = userGroupService.select(groupMap, new HashMap<>()).getResultList();
if (groupList.size()<1){
return error(30000,"用户组不存在");
}
UserGroup userGroup = (UserGroup) groupList.get(0);
//查询用户审核状态
if (!StringUtils.isEmpty(userGroup.getSourceTable())){
String sql = "select examine_state from "+ userGroup.getSourceTable() +" WHERE user_id = " + byUsername.getUserId();
String res = String.valueOf(service.runCountSql(sql).getSingleResult());
if (res==null){
return error(30000,"用户不存在");
}
if (!res.equals("已通过")){
return error(30000,"该用户审核未通过");
}
}
//查询用户状态
if (byUsername.getState()!=1){
return error(30000,"用户非可用状态,不能登录");
}
String md5password = service.encryption(password);
if (byUsername.getPassword().equals(md5password)) {
// 存储Token到数据库
AccessToken accessToken = new AccessToken();
accessToken.setToken(UUID.randomUUID().toString().replaceAll("-", ""));
accessToken.setUser_id(byUsername.getUserId());
tokenService.save(accessToken);
// 返回用户信息
JSONObject user = JSONObject.parseObject(JSONObject.toJSONString(byUsername));
user.put("token", accessToken.getToken());
JSONObject ret = new JSONObject();
ret.put("obj",user);
return success(ret);
} else {
return error(30000, "账号或密码不正确");
}
}
4.1.3 车位咨讯界面
车位咨讯:用户点击可查车位咨讯,同时可对咨讯文章进行点赞、收藏和评论。界面如下图所示。

图4-3 车位咨讯界面图
4.1.4 车位信息界面
车位信息:用户点击可通过搜索车位名称、车位区域和车位状态进行查看车位信息列表,同时可进行点赞、收藏、评论和预约操作。点击“预约”按钮,可填写预约信息,包括车位名称、车位区域、车位位置、小时单价、车位状态、普通用户、用户姓名、用户车辆、车牌号码、计划进场时间和计划出场时间。界面如图所示。

图4-4 车位信息界面图

图4-5 车位信息预约界面图
个人中心:用户点击头像可查看“个人中心”,包括个人首页、车位预约、入场记录、出场记录和收藏。界面如图所示。

图4-6 个人中心界面图
车位信息管理:管理员点击可查看车位信息列表和车位信息添加;点击“车位信息添加”,输入车位名称,选择车位区域,输入车位位置、小时单价,上传封面图片和选择车位状态,点击“提交”按钮进行添加。界面如下图所示。

图4-7 车位信息添加界面图
车位预约管理:管理员点击可查看车位预约列表,可对车位预约进行审核回复。界面如下图所示。

图4-8 车位预约管理界面图
系统管理:当管理员点击“系统管理”时,可查看轮播图; 如需添加新的轮播图,点击右侧“添加”按钮,上传图片,输入标题,点击“确认”按钮进行添加;同时可对轮播图进行增删改查。界面如下图所示。

图4-9 系统管理界面图
4.2.4资源管理界面
资源管理:管理员点击可查看车位咨讯和咨讯分类;如需添加新的咨讯,点击“添加”按钮,上传封面图,输入标题,选择分类,输入标签、描述和正文,点击“提交”按钮进行添加。同时可对咨讯进行增删改查。界面如下图所示。

图4-10 资源管理界面图
5系统测试
系统开发到了最后一个阶段那就是系统测试,系统测试对软件的开发其实是非常有必要的。因为没什么系统一经开发出来就可能会尽善尽美,再厉害的系统开发工程师也会在系统开发的时候出现纰漏,系统测试能够较好的改正一些bug,为后期系统的维护性提供很好的支持。通过系统测试,开发人员也可以建立自己对系统的信心,为后期的系统版本的跟新提供支持。
5.2 系统测试用例
系统测试包括:用户登录功能测试、车位信息查看功能测试、车位信息添加、车位咨讯搜索、密码修改功能测试,如表5-1、5-2、5-3、5-4、5-5所示:
表5-1 用户登录功能测试表
| 用例名称 | 用户登录系统 |
| 目的 | 测试用户通过正确的用户名和密码可否登录功能 |
| 前提 | 未登录的情况下 |
| 测试流程 | 1) 进入登录页面 2) 输入正确的用户名和密码 |
| 预期结果 | 用户名和密码正确的时候,跳转到登录成功界面,反之则显示错误信息,提示重新输入 |
| 实际结果 | 实际结果与预期结果一致 |
车位信息查看功能测试:
表5-2车位信息查看功能测试表
| 用例名称 | 车位信息查看 |
| 目的 | 测试车位信息查看功能 |
| 前提 | 用户登录 |
| 测试流程 | 点击车位信息列表 |
| 预期结果 | 可以查看到所有车位信息信息 |
| 实际结果 | 实际结果与预期结果一致 |
车位信息信息界面测试:
表5-3 添加车位信息界面测试表
| 用例名称 | 车位信息添加测试用例 |
| 目的 | 测试车位信息添加功能 |
| 前提 | 管理员正常登录情况下 |
| 测试流程 | 1)管理员点击车位信息管理,点击添加后并填写信息。 2)点击进行提交。 |
| 预期结果 | 提交以后,页面首页会显示新的车位信息 |
| 实际结果 | 实际结果与预期结果一致 |
车位咨讯信息搜索功能测试:
表5-4车位咨讯搜索功能测试表
| 用例名称 | 车位咨讯搜索测试 |
| 目的 | 测试车位咨讯搜索功能 |
| 前提 | 无 |
| 测试流程 | 1)在搜索框填入搜索关键字。 2)点击搜索按钮。 |
| 预期结果 | 页面显示包含有搜索关键字的车位咨讯 |
| 实际结果 | 实际结果与预期结果一致 |
密码修改功能测试:
表5-5 密码修改功能测试表
| 用例名称 | 密码修改测试用例 |
| 目的 | 测试管理员密码修改功能 |
| 前提 | 管理员用户正常登录情况下 |
| 测试流程 | 1)管理员密码修改并完成填写。 2)点击进行提交。 |
| 预期结果 | 使用新的密码可以登录 |
| 实际结果 | 实际结果与预期结果一致 |
5.3 系统测试结果
通过编写的测试用例,已经检测完毕用户登录功能测试、车位信息查看功能测试、车位信息添加、车位咨讯搜索、密码修改功能测试,通过这5大模块为校园停车管理系统的后期推广运营提供了强力的技术支撑。
结论
至此,校园停车管理系统已经结束,在开发前做了许多的准备,在本系统的设计和开发过程中阅览和学习了许多文献资料,从中我也收获了很多宝贵的方法和设计思路,对系统的开发也起到了很重要的作用,系统的开发技术选用的都是自己比较熟悉的,比如Web、JAVA语言、MYSQL,这些技术都是在以前的学习中学到了,其中许多的设计思路和方法都是在以前不断地学习中摸索出来的经验,其实对于我们来说工作量还是比较大的,但是正是由于之前的积累与准备,才能顺利的完成这个项目,由此看来,积累经验跟做好准备是十分重要的事情。
当然在该系统的设计与实现的过程中也离不开老师以及同学们的帮助,正是因为他们的指导与帮助,我才能够成功的在预期内完成了这个系统。同时在这个过程当中我也收获了很多东西,此系统也有需要改进的地方,但是由于专业知识的浅薄,并不能做到十分完美,希望以后有机会可以让其真正的投入到使用之中。
[1]张恒,杨彬,代传奇,等.城市级智慧停车管理系统设计与研究[J].智能建筑与智慧城市,2024(01):170-172.DOI:10.13655/j.cnki.ibci.2024.01.052.
[2]赵旭东.计算机软件开发与设计中Java语言的应用研究[J].信息与电脑(理论版),2023,35(24):31-33.
[3]马庆.计算机软件开发中JAVA编程语言的应用[J].山西电子技术,2023(06):84-86+98.
[4]张兰峰,于合宁,刘鑫宇.智慧园区停车场管理系统设计[J].无线互联科技,2023,20(18):16-18.
[5]Liang C . School Vehicle Management System Based on JAVA Language[J]. Academic Journal of Computing & Information Science,2023,6(9).
[6]袁琳琳.浅析Java语言在计算机软件开发中的应用[J].信息记录材料,2023,24(09):81-83.DOI:10.16009/j.cnki.cn13-1295/tq.2023.09.006.
[7]王传家.基于智能化技术的智慧停车管理系统设计[J].集成电路应用,2023,40(07):396-397.DOI:10.19339/j.issn.1674-2583.2023.07.178.
[8]何露莹. 大型智能停车场管理系统的设计与实现[D].桂林电子科技大学,2023.DOI:10.27049/d.cnki.ggldc.2023.000156.
[9]郭立强.基于物联网的智慧停车管理系统设计[J].信息与电脑(理论版),2022,34(23):132-134.
[10]吴亮.基于NB-IoT技术的智慧停车管理系统设计[J].现代信息科技,2022,6(22):149-153.DOI:10.19850/j.cnki.2096-4706.2022.22.037.
[11]陈星.城市级智慧停车综合管理系统的研究与应用[J].运输经理世界,2022(15):68-70.
[12]刘季青. 城市智能停车数据管理系统和大数据处理的设计与实现[D].吉林大学,2023.DOI:10.27162/d.cnki.gjlin.2022.006730.
[13]张秋艳,刘艺.基于RFID的智能停车场管理系统设计[J].榆林学院学报,2022,32(02):10-13.DOI:10.16752/j.cnki.jylu.2022.02.003.
[14]惠鹏飞,邹立颖,李琪林.基于NB-IOT技术的地下停车管理系统设计[J].齐齐哈尔大学学报(自然科学版),2021,37(06):65-69.
[15]程琳,樊江涛,李龙,等.智能停车场管理系统设计与实现[J].数字技术与应用,2021,39(05):169-171.DOI:10.19695/j.cnki.cn12-1369.2021.05.55.
[16]A. W J ,Wen C W ,M. A A N A , et al. An IoT Raspberry Pi-based parking management system for smart campus[J]. Internet of Things,2021,14.
[17]宋俊芳,麻文睿.基于Java的校园停车智能管理系统设计[J].科技风,2018(30):95.DOI:10.19392/j.cnki.1671-7341.201830083.
[18]王雷.基于车联网的校园智能停车管理系统研究[J].公路与汽运,2018(05):47-49+96.
转眼间,大学生用户活便已经接近尾声,人面对着离别与结束,总是充满着不舍与茫然,我亦如此,仍记得那年秋天,我迫不及待的提前一天到了学校,面对学校巍峨的大门,我心里充满了期待:这里,就是我新生活的起点吗?那天,阳光明媚,学校的欢迎仪式很热烈,我面对着一个个对着我微笑的同学,仿佛一缕缕阳光透过胸口照进了我心里,同时,在那天我认识可爱的室友,我们携手共同度过了这难忘的两年。如今,我望着这篇论文的致谢,不禁又要问自己:现在,我们就要说再见了吗?
感慨莫名,不知所言。遥想当初刚来学校的时候,心里总是想着学校会过于板正,会缺乏一些柔情,当时心里甚至有一点点排斥,但是随着我对学校的慢慢认识与了解,我才认识到了她的美丽,她的柔情,并且慢慢的喜欢上了这个校园,但是时间太快了,快到我还没有好好体会她的美丽便要离开了,但是她带给我的回忆,永远不会离开我,也许真正离开那天我的眼里会满含泪水,我不是因为难过,我只是想将她的样子映在我的泪水里,刻在我的心里。最后,感谢我的老师们,是你们教授了我们知识与做人的道理;感谢我的室友们,是你们陪伴了我如此之久;感谢每位关心与支持我的人。
免费领取项目源码,请关注❥点赞收藏并私信博主,谢谢~

被折叠的 条评论
为什么被折叠?



