本文旨在探讨基于JAVA的人才招聘信息与岗位推荐系统的设计与实现。系统结合了现代信息技术与人才招聘行业的实际需求,通过JAVA语言开发,实现了一个高效、便捷、智能化的招聘与岗位推荐平台。
首先,本文对系统进行了全面的需求分析,明确了系统所需实现的功能模块,包括岗位应聘管理、面试邀约管理等核心功能。同时,对系统的可行性进行了深入分析,确保系统在经济、技术、运行、操作等方面均具有可行性。
在系统设计方面,本文采用了关系型数据库MySQL进行数据存储,通过合理的表结构设计和索引优化,确保了数据的准确性和查询效率。系统前端采用HTML、CSS和JavaScript进行页面设计和交互实现,通过Ajax技术实现页面的异步加载和数据的实时更新,提高了用户体验。后端采用Java语言进行业务逻辑处理和数据访问,通过使用Spring框架和MyBatis框架,实现了业务逻辑与数据访问的分离,降低了代码的耦合度,提高了开发效率。同时,系统还采用了Spring Security框架进行用户认证和权限管理,保障了系统的安全性。
为了实现个性化的岗位推荐功能,本文引入了机器学习、深度学习等人工智能技术,利用协同过滤推荐算法对岗位和求职者进行精准匹配。此外,系统还提供了可视化数据分析功能,通过图表等形式展示招聘数据,为招聘方提供决策支持。
在系统实现方面,本文详细描述了各个功能模块的实现过程,包括招聘信息的发布与浏览、简历的筛选与匹配、岗位推荐算法的实现等。同时,对系统进行了严格的测试,确保系统的稳定性和可靠性。
最后,本文总结了基于JAVA的人才招聘信息与岗位推荐系统的设计与实现过程,并对系统的优缺点进行了评价。该系统不仅提高了招聘效率,降低了招聘成本,还为求职者提供了更加精准的岗位推荐服务,具有较高的实用价值和推广前景。
关键词:JAVA;人才招聘;Spring Security框架;系统设计;系统实现。
Abstract
This paper aims to discuss the design and implementation of talent recruitment information and job recommendation system based on JAVA. The system combines the actual needs of modern information technology and talent recruitment industry, and through the JAVA language development, it realizes an efficient, convenient and intelligent recruitment and job recommendation platform.
First of all, this paper makes a comprehensive demand analysis of the system, and defines the functional modules required by the system, including job application management, interview invitation management and other core functions. At the same time, the feasibility of the system is deeply analyzed to ensure that the system is feasible in terms of economy, technology, operation, operation and other aspects.
In terms of system design, this paper, the relational database MySQL is used for data storage, and ensures the accuracy of data and query efficiency through reasonable table structure design and index optimization. The front end of the system adopts HTML, CSS and JavaScript for page design and interactive implementation, and realizes the asynchronous loading of pages and real-time update of data through Ajax technology, which improves the user experience. The backend Java language is used for business logic processing and data access. By using the Spring framework and MyBatis framework, the separation of business logic and data access is realized, the coupling degree of code is reduced and the development efficiency is improved. At the same time, the system also uses the Spring Security framework for user authentication and authority management, to ensure the security of the system.
In order to realize personalized job recommendation function, this paper introduces artificial intelligence technologies such as machine learning and deep learning, and uses collaborative filtering recommendation algorithm to accurately match jobs and job seekers. In addition, the system also provides the visual data analysis function, showing the recruitment data through charts and other forms, to provide decision support for the employer.
In terms of system implementation, this paper describes the implementation process of each functional module in detail, including the release and browsing of recruitment information, the screening and matching of resumes, and the implementation of job recommendation algorithm, etc. At the same time, the system was strictly tested to ensure the stability and reliability of the system.
Finally, this paper summarizes the design and implementation process of talent recruitment information and job recommendation system based on JAVA, and evaluates the advantages and disadvantages of the system. The system not only improves the recruitment efficiency, reduces the recruitment cost, but also provides more accurate job recommendation service for job seekers, which has high practical value and promotion prospects.
Key words: JAVA; talent recruitment; Spring Security framework; system design; system implementation..
1 绪论
1.1 选题背景与意义
在当前社会,随着经济的发展和科技的进步,企业对于人才的需求日益旺盛,而求职者也同样面临着海量的招聘信息和岗位选择。传统的招聘方式往往效率低下,信息匹配不精准,无法满足双方的需求。互联网技术的发展,互联网技术,特别是大数据、人工智能等技术的快速发展,为人才招聘提供了新的可能。通过数据分析和机器学习等技术,可以更精准地匹配求职者和岗位,提高招聘效率。JAVA作为一种成熟的编程语言,具有广泛的应用场景和强大的开发社区支持。选择JAVA作为开发语言,可以更好地保障系统的稳定性和可扩展性。
选题意义:
提升招聘效率通过基于JAVA的人才招聘信息与岗位推荐系统,可以实现招聘信息的自动化发布、简历的智能筛选和岗位的精准推荐,大大提高招聘效率,降低企业的招聘成本。
可以提高匹配精度,系统利用大数据和机器学习技术,对求职者的简历和企业的岗位需求进行深入分析,实现求职者和岗位的精准匹配,提高双方的满意度。促进人才流动,通过系统的推广和应用,有助于打破地域限制,促进人才的自由流动,使得更多的人才能够找到适合自己的岗位,实现个人价值。
本选题的研究和实施,将推动JAVA技术、大数据技术和人工智能技术在人才招聘领域的应用和发展,为相关领域的技术创新提供有益的参考和借鉴。
综上所述,基于JAVA的人才招聘信息与岗位推荐系统的设计与实现具有重要的现实意义和广阔的应用前景,值得进行深入研究和探索。
在国内,人才招聘信息与岗位推荐系统的研究与应用起步较晚,但发展迅速。随着国内互联网产业的蓬勃发展和人才市场的日益活跃,越来越多的企业和机构开始关注人才招聘系统的研发与应用。
目前,国内的一些大型招聘网站,如智联招聘、前程无忧等,已经具备了一定的招聘信息发布和检索功能,但在智能化推荐方面仍有待提升。一些新兴的创业公司也开始涉足这一领域,尝试通过引入人工智能技术,提高系统的推荐效果和用户体验。同时,国内的研究也在逐步深化。一些高校和研究机构开始关注人才招聘系统的算法优化和模型改进,尝试通过引入新的机器学习算法和深度学习技术,提高推荐的准确性和稳定性。此外,还有一些研究关注系统的可用性和用户体验,努力提升系统的易用性和用户满意度。
国外研究现状:
在国外,人才招聘信息与岗位推荐系统的研究与应用已经相当成熟。随着信息技术的不断发展,尤其是大数据、云计算和人工智能等技术的广泛应用,国外的人才招聘系统已经从传统的信息发布与检索,逐步向智能化、个性化推荐转变。
一些国际知名的招聘平台,如LinkedIn、Indeed等,利用大数据技术分析求职者的个人信息、职业偏好、技能水平等,为企业提供精准的人才推荐服务。同时,这些平台还通过机器学习算法,不断优化推荐算法,提高推荐的准确率和效率。国外的研究还注重系统的可扩展性和安全性。在系统设计上,采用微服务架构和容器化技术,使得系统能够轻松应对高并发、大数据量的处理需求。在安全性方面,通过数据加密、访问控制等技术手段,确保用户信息的安全性和隐私性。
综上所述,基于SpringBoot的人才招聘信息与岗位推荐管理系统的设计与实现在国内外都得到了广泛的研究和应用。国内的研究主要关注于提高系统的功能和用户体验,而国外的研究则更加注重系统的智能化和可扩展性。通过借鉴国内外的成功经验和先进技术,我们可以进一步推动基于SpringBoot的人才招聘信息与岗位推荐管理系统的研究与发展,为高校和毕业生提供更加高效、智能和便捷的就业服务。
论文将分层次经行编排,除去论文摘要致谢文献参考部分,正文部分还会对系统需求做出分析,以及阐述大体的设计和实现的功能,最后罗列部分调测记录,论文主要架构如下:
第一章:引言。第一章主要介绍了课题研究的背景和意义,系统开发的国内外研究现状和本文的研究内容与主要工作。
第二章:系统需求分析。主要从系统的用户、功能等方面进行需求分析。
第三章:系统设计。主要对系统框架、系统功能模块、数据库进行功能设计。
第四章:系统实现。主要介绍了系统框架搭建、系统界面的实现。
第五章:系统测试。主要对系统的部分界面进行测试并对主要功能进行测试
2系统分析
系统分析是开发一个项目的先决条件,通过系统分析可以很好的了解系统的主体用户的基本需求情况,同时这也是项目的开发的原因。进而对系统开发进行可行性分析,通常包括技术可行性、经济可行性等,可行性分析同时也是从项目整体角度进行的分析。然后就是对项目的具体需求进行分析,分析的手段一般都是通过用户的用例图来实现。接下来会进行详细的介绍。
2.1 可行性分析
(1)技术可行性:
基于JAVA的人才招聘信息与岗位推荐系统的设计与实现的技术可行性分析表明,采用Java及其相关技术栈开发该系统具有成熟的技术基础和广泛的实践应用,能够确保系统的稳定性、可维护性和高效性。
(2)经济可行性:
基于SpringBoot的人才招聘信息与岗位推荐管理系统可以降低高校在就业管理方面的成本。传统的线下管理方式需要大量的人力、物力和财力投入,而线上系统可以减少纸质文档的使用、降低人力成本,并提高管理效率。此外,系统的可扩展性和可维护性也可以为高校节省未来的升级和维护成本。
(3)操作可行性:
系统的操作界面设计简洁明了,用户无需专业的计算机知识即可轻松上手。通过直观的图形界面和友好的交互设计,用户可以快速完成毕业生信息的录入、查询、修改等操作,提高了工作效率。同时,系统还提供了详细的操作指南和客服支持,确保用户在使用过程中遇到问题能够及时解决。
(4)社会可行性:
随着信息技术的普及和高校人才招聘信息与岗位推荐形势的严峻,基于SpringBoot的人才招聘信息与岗位推荐管理系统符合社会发展的需要。系统的推广和应用可以提高高校就业管理的信息化水平,促进教育信息化的进程。同时,系统还可以为高校和毕业生提供更加高效、便捷的就业服务,促进人才招聘信息与岗位推荐工作的顺利开展。
综上所述,基于SpringBoot的人才招聘信息与岗位推荐管理系统的设计与实现在技术、经济、操作和社会等方面都具有可行性。通过该系统的推广和应用,可以推动高校就业管理的信息化发展,提高就业服务的质量和效率。
2.2 系统流程分析
基于Spring Boot的人才招聘信息与岗位推荐管理系统主要的目的之一就是实现用户线上应聘,图2-1就是系统的数据流图。

图2-1线上应聘操作展开图
2.2.2 业务流程
分析完系统的数据流,接下来我们来看系统的业务流程,图2-2就是业务流程图:

图2-2业务流程图
2.3 系统功能分析
按照基于SpringBoot的人才招聘信息与岗位推荐管理系统的角色,系统划分为了注册用户模块、企业用户模块和管理员模块这三大部分。在设计和实现基于Spring Boot的人才招聘信息与岗位推荐管理系统时,我们需要充分考虑注册用户、企业用户和管理员的不同需求,以确保系统能够满足各类用户的功能要求。以下是针对不同用户角色的功能分析:
- 注册用户功能:
登录注册: 提供注册用户注册和登录功能,确保用户身份安全。
首页:显示系统的欢迎信息、最新招聘资讯、热门岗位推荐等。
网站公告:显示公司的最新公告、系统更新信息、活动通知等。
招聘资讯:显示最新的招聘信息,包括职位名称、工作地点、薪资范围、岗位职责等。
提供按职位、工作地点、薪资等条件筛选招聘信息的功能。
岗位信息:展示详细的岗位信息,包括职位描述、任职要求、公司介绍等。
我的账户:显示用户的个人信息,包括姓名、邮箱、手机号等。
提供编辑个人信息、修改密码等功能。
个人中心:
个人首页:显示用户的应聘记录、面试安排、收藏岗位等信息。
岗位应聘:用户可以申请感兴趣的岗位,填写简历信息并提交申请。
面试邀约:显示公司发送的面试邀请,包括面试时间、地点、联系方式等。
面试结果:显示用户的面试结果,包括是否录用、下一步安排等。
收藏功能:用户可以收藏感兴趣的岗位,方便后续查看和申请。
- 企业用户功能:
首页:会展示最新的招聘资讯、热门岗位推荐以及统计信息等,帮助企业用户快速了解当前的招聘情况。
网站公告:用于发布公司的最新公告、政策变动、系统更新等重要信息,确保企业用户能够及时了解相关通知。
招聘资讯:详细展示了公司发布的各类招聘信息,包括职位名称、工作地点、薪资范围、岗位职责等详细信息
岗位信息:提供了对岗位详细信息的展示和管理功能。
个人中心:
平台费用:允许企业用户查看和管理与招聘平台相关的费用信息,包括费用明细、支付记录等,确保费用使用的透明和合规。
岗位应聘:企业用户可以查看应聘者的简历、作品集等信息,进行初步筛选。
面试邀约:企业用户可以在系统中发送面试邀请给候选人,并跟踪面试进度。
面试结果:面试结束后,企业用户可以在系统中录入面试结果,包括是否录用、备注等信息,方便后续的人才决策。
收藏:允许企业用户收藏感兴趣的简历或岗位信息,方便后续查阅和对比,提高招聘效率
- 管理员功能:
后台首页: 提供管理员登录后的管理主页,展示系统的重要信息和功能入口。
系统用户: 管理系统内的用户信息,包括注册用户、企业用户和管理员的账户信息和权限设置。
岗位分类管理:允许管理者创建、修改和删除岗位分类,以便更好地组织和展示招聘信息。
岗位信息管理:允许管理者发布、编辑和删除具体的岗位信息。
平台费用管理:用于处理与招聘相关的费用问题,如会员费、广告费等。
岗位应聘管理:管理者可以查看求职者的应聘信息,包括简历、应聘岗位等,以便进行筛选和评估。
面试邀约管理:允许管理者安排面试时间、地点,并发送面试邀请给求职者。
面试结果管理:管理者可以输入面试评价、录用决策等信息,并通知求职者面试结果。
系统管理: 管理系统首页的轮播图内容,包括添加、编辑和删除轮播图。
网站公告管理:允许管理者发布和编辑网站公告,及时传达重要信息和通知给所有用户。
资源管理:用于管理平台的各类资源,如图片、视频、文档等,确保这些资源的有效存储和高效访问。
以上是基于 Spring Boot+Vue 的人才招聘信息与岗位推荐管理系统的功能需求分析,涵盖了注册用户、企业用户和管理员三个角色的功能设计与实现要求。
基于SpringBoot的人才招聘信息与岗位推荐管理系统的非功能性需求比如系统的安全性怎么样,可靠性怎么样,性能怎么样,可拓展性怎么样等。具体可以表示在如下2-1表格中:
表2-1基于SpringBoot的人才招聘信息与岗位推荐管理系统非功能需求表
| 安全性 | 主要指基于SpringBoot的人才招聘信息与岗位推荐管理系统数据库的安装,数据库的使用和密码的设定必须合乎规范。 |
| 可靠性 | 可靠性是指基于SpringBoot的人才招聘信息与岗位推荐管理系统能够安装用户的指示进行操作,经过测试,可靠性90%以上。 |
| 性能 | 性能是影响基于SpringBoot的人才招聘信息与岗位推荐管理系统占据市场的必要条件,所以性能最好要佳才好。 |
| 可扩展性 | 比如数据库预留多个属性,比如接口的使用等确保了系统的非功能性需求。 |
| 易用性 | 用户只要跟着基于SpringBoot的人才招聘信息与岗位推荐管理系统的页面展示内容进行操作,就可以了。 |
| 可维护性 | 基于SpringBoot的人才招聘信息与岗位推荐管理系统开发的可维护性是非常重要的,经过测试,可维护性没有问题 |
2.4 系统用例分析
通过2.3功能的分析,得出了系统的用例图:
注册用户角色用例如图2-3所示。

图2-3注册用户角色用例图
企业用户角色用例如图2-4所示。

图2-4企业用户角色用例图
管理员是维护整个基于SpringBoot的人才招聘信息与岗位推荐管理系统中所有数据信息的。管理员角色用例如图2-5所示。

图2-9基于SpringBoot的人才招聘信息与岗位推荐管理系统管理员角色用例图
本章主要通过对基于SpringBoot的人才招聘信息与岗位推荐管理系统的可行性分析、流程分析、功能需求分析、系统用例分析,确定整个系统要实现的功能。同时也为系统的代码实现和测试提供了标准。
3 系统总体设计
本章主要讨论的内容包括系统的功能模块设计、数据库系统设计。
3.1 系统架构设计
本系统从架构上分为三层:表现层(UI)、业务逻辑层(BLL)以及数据层(DL)。

图3-1系统架构设计图
表现层(UI):又称UI层,主要完成本系统的UI交互功能,一个良好的UI可以打打提高用户的用户体验,增强用户使用本系统时的舒适度。UI的界面设计也要适应不同版本的人才招聘信息与岗位推荐管理系统以及不同尺寸的分辨率,以做到良好的兼容性。UI交互功能要求合理,用户进行交互操作时必须要得到与之相符的交互结果,这就要求表现层要与业务逻辑层进行良好的对接。
业务逻辑层(BLL):主要完成本系统的数据处理功能。用户从表现层传输过来的数据经过业务逻辑层进行处理交付给数据层,系统从数据层读取的数据经过业务逻辑层进行处理交付给表现层。
数据层(DL):由于本系统的数据是放在服务端的mysql数据库中,因此本属于服务层的部分可以直接整合在业务逻辑层中,所以数据层中只有数据库,其主要完成本系统的数据存储和管理功能。
3.2 系统功能模块设计
在上一章节中主要对系统的功能性需求和非功能性需求进行分析,并且根据需求分析了本系统中的用例。那么接下来就要开始对本系统的架构、主要功能和数据库开始进行设计。基于SpringBoot的人才招聘信息与岗位推荐管理系统根据前面章节的需求分析得出,其总体设计模块图如图3-2所示。

图3-2系统功能模块图
数据库设计一般包括需求分析、概念模型设计、数据库表建立三大过程,其中需求分析前面章节已经阐述,概念模型设计有概念模型和逻辑结构设计两部分。
3.3.1 数据库概念结构设计
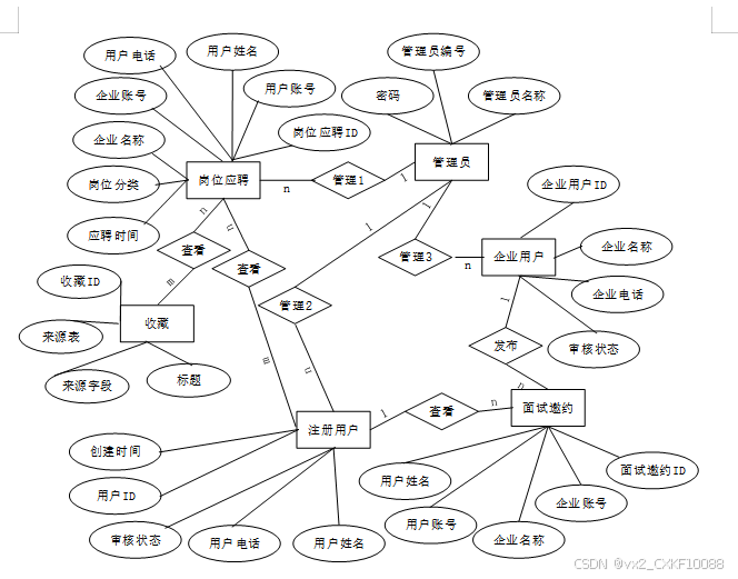
下面是整个基于SpringBoot的人才招聘信息与岗位推荐管理系统中主要的数据库表总E-R实体关系图。
|
|
图3-3 基于SpringBoot的人才招聘信息与岗位推荐管理系统总E-R关系图
通过上一小节中基于SpringBoot的人才招聘信息与岗位推荐管理系统中总E-R关系图上得出一共需要创建很多个数据表。在此我主要罗列几个主要的数据库表结构设计。
| 编号 | 名称 | 数据类型 | 长度 | 小数位 | 允许空值 | 主键 | 默认值 | 说明 |
| 1 | token_id | int | 10 | 0 | N | Y | 临时访问牌ID | |
| 2 | token | varchar | 64 | 0 | Y | N | 临时访问牌 | |
| 3 | info | text | 65535 | 0 | Y | N | ||
| 4 | maxage | int | 10 | 0 | N | N | 2 | 最大寿命:默认2小时 |
| 5 | create_time | timestamp | 19 | 0 | N | N | CURRENT_TIMESTAMP | 创建时间: |
| 6 | update_time | timestamp | 19 | 0 | N | N | CURRENT_TIMESTAMP | 更新时间: |
| 7 | user_id | int | 10 | 0 | N | N | 0 | 用户编号: |
| 编号 | 名称 | 数据类型 | 长度 | 小数位 | 允许空值 | 主键 | 默认值 | 说明 |
| 1 | article_id | mediumint | 8 | 0 | N | Y | 文章id:[0,8388607] | |
| 2 | title | varchar | 125 | 0 | N | Y | 标题:[0,125]用于文章和html的title标签中 | |
| 3 | type | varchar | 64 | 0 | N | N | 0 | 文章分类:[0,1000]用来搜索指定类型的文章 |
| 4 | hits | int | 10 | 0 | N | N | 0 | 点击数:[0,1000000000]访问这篇文章的人次 |
| 5 | praise_len | int | 10 | 0 | N | N | 0 | 点赞数 |
| 6 | create_time | timestamp | 19 | 0 | N | N | CURRENT_TIMESTAMP | 创建时间: |
| 7 | update_time | timestamp | 19 | 0 | N | N | CURRENT_TIMESTAMP | 更新时间: |
| 8 | source | varchar | 255 | 0 | Y | N | 来源:[0,255]文章的出处 | |
| 9 | url | varchar | 255 | 0 | Y | N | 来源地址:[0,255]用于跳转到发布该文章的网站 | |
| 10 | tag | varchar | 255 | 0 | Y | N | 标签:[0,255]用于标注文章所属相关内容,多个标签用空格隔开 | |
| 11 | content | longtext | 2147483647 | 0 | Y | N | 正文:文章的主体内容 | |
| 12 | img | varchar | 255 | 0 | Y | N | 封面图 | |
| 13 | description | text | 65535 | 0 | Y | N | 文章描述 |
| 编号 | 名称 | 数据类型 | 长度 | 小数位 | 允许空值 | 主键 | 默认值 | 说明 |
| 1 | type_id | smallint | 5 | 0 | N | Y | 分类ID:[0,10000] | |
| 2 | display | smallint | 5 | 0 | N | N | 100 | 显示顺序:[0,1000]决定分类显示的先后顺序 |
| 3 | name | varchar | 16 | 0 | N | N | 分类名称:[2,16] | |
| 4 | father_id | smallint | 5 | 0 | N | N | 0 | 上级分类ID:[0,32767] |
| 5 | description | varchar | 255 | 0 | Y | N | 描述:[0,255]描述该分类的作用 | |
| 6 | icon | text | 65535 | 0 | Y | N | 分类图标: | |
| 7 | url | varchar | 255 | 0 | Y | N | 外链地址:[0,255]如果该分类是跳转到其他网站的情况下,就在该URL上设置 | |
| 8 | create_time | timestamp | 19 | 0 | N | N | CURRENT_TIMESTAMP | 创建时间: |
| 9 | update_time | timestamp | 19 | 0 | N | N | CURRENT_TIMESTAMP | 更新时间: |
| 编号 | 名称 | 数据类型 | 长度 | 小数位 | 允许空值 | 主键 | 默认值 | 说明 |
| 1 | auth_id | int | 10 | 0 | N | Y | 授权ID: | |
| 2 | user_group | varchar | 64 | 0 | Y | N | 用户组: | |
| 3 | mod_name | varchar | 64 | 0 | Y | N | 模块名: | |
| 4 | table_name | varchar | 64 | 0 | Y | N | 表名: | |
| 5 | page_title | varchar | 255 | 0 | Y | N | 页面标题: | |
| 6 | path | varchar | 255 | 0 | Y | N | 路由路径: | |
| 7 | position | varchar | 32 | 0 | Y | N | 位置: | |
| 8 | mode | varchar | 32 | 0 | N | N | _blank | 跳转方式: |
| 9 | add | tinyint | 3 | 0 | N | N | 1 | 是否可增加: |
| 10 | del | tinyint | 3 | 0 | N | N | 1 | 是否可删除: |
| 11 | set | tinyint | 3 | 0 | N | N | 1 | 是否可修改: |
| 12 | get | tinyint | 3 | 0 | N | N | 1 | 是否可查看: |
| 13 | field_add | text | 65535 | 0 | Y | N | 添加字段: | |
| 14 | field_set | text | 65535 | 0 | Y | N | 修改字段: | |
| 15 | field_get | text | 65535 | 0 | Y | N | 查询字段: | |
| 16 | table_nav_name | varchar | 500 | 0 | Y | N | 跨表导航名称: | |
| 17 | table_nav | varchar | 500 | 0 | Y | N | 跨表导航: | |
| 18 | option | text | 65535 | 0 | Y | N | 配置: | |
| 19 | create_time | timestamp | 19 | 0 | N | N | CURRENT_TIMESTAMP | 创建时间: |
| 20 | update_time | timestamp | 19 | 0 | N | N | CURRENT_TIMESTAMP | 更新时间: |
| 编号 | 名称 | 数据类型 | 长度 | 小数位 | 允许空值 | 主键 | 默认值 | 说明 |
| 1 | collect_id | int | 10 | 0 | N | Y | 收藏ID: | |
| 2 | user_id | int | 10 | 0 | N | N | 0 | 收藏人ID: |
| 3 | source_table | varchar | 255 | 0 | Y | N | 来源表: | |
| 4 | source_field | varchar | 255 | 0 | Y | N | 来源字段: | |
| 5 | source_id | int | 10 | 0 | N | N | 0 | 来源ID: |
| 6 | title | varchar | 255 | 0 | Y | N | 标题: | |
| 7 | img | varchar | 255 | 0 | Y | N | 封面: | |
| 8 | create_time | timestamp | 19 | 0 | N | N | CURRENT_TIMESTAMP | 创建时间: |
| 9 | update_time | timestamp | 19 | 0 | N | N | CURRENT_TIMESTAMP | 更新时间: |
| 编号 | 名称 | 数据类型 | 长度 | 小数位 | 允许空值 | 主键 | 默认值 | 说明 |
| 1 | comment_id | int | 10 | 0 | N | Y | 评论ID: | |
| 2 | user_id | int | 10 | 0 | N | N | 0 | 评论人ID: |
| 3 | reply_to_id | int | 10 | 0 | N | N | 0 | 回复评论ID:空为0 |
| 4 | content | longtext | 2147483647 | 0 | Y | N | 内容: | |
| 5 | nickname | varchar | 255 | 0 | Y | N | 昵称: | |
| 6 | avatar | varchar | 255 | 0 | Y | N | 头像地址:[0,255] | |
| 7 | create_time | timestamp | 19 | 0 | N | N | CURRENT_TIMESTAMP | 创建时间: |
| 8 | update_time | timestamp | 19 | 0 | N | N | CURRENT_TIMESTAMP | 更新时间: |
| 9 | source_table | varchar | 255 | 0 | Y | N | 来源表: | |
| 10 | source_field | varchar | 255 | 0 | Y | N | 来源字段: | |
| 11 | source_id | int | 10 | 0 | N | N | 0 | 来源ID: |
| 编号 | 名称 | 数据类型 | 长度 | 小数位 | 允许空值 | 主键 | 默认值 | 说明 |
| 1 | enterprise_users_id | int | 10 | 0 | N | Y | 企业用户ID | |
| 2 | enterprise_name | varchar | 64 | 0 | Y | N | 企业名称 | |
| 3 | enterprise_phone_number | varchar | 16 | 0 | Y | N | 企业电话 | |
| 4 | examine_state | varchar | 16 | 0 | N | N | 已通过 | 审核状态 |
| 5 | user_id | int | 10 | 0 | N | N | 0 | 用户ID |
| 6 | create_time | datetime | 19 | 0 | N | N | CURRENT_TIMESTAMP | 创建时间 |
| 7 | update_time | timestamp | 19 | 0 | N | N | CURRENT_TIMESTAMP | 更新时间 |
| 编号 | 名称 | 数据类型 | 长度 | 小数位 | 允许空值 | 主键 | 默认值 | 说明 |
| 1 | hits_id | int | 10 | 0 | N | Y | 点赞ID: | |
| 2 | user_id | int | 10 | 0 | N | N | 0 | 点赞人: |
| 3 | create_time | timestamp | 19 | 0 | N | N | CURRENT_TIMESTAMP | 创建时间: |
| 4 | update_time | timestamp | 19 | 0 | N | N | CURRENT_TIMESTAMP | 更新时间: |
| 5 | source_table | varchar | 255 | 0 | Y | N | 来源表: | |
| 6 | source_field | varchar | 255 | 0 | Y | N | 来源字段: | |
| 7 | source_id | int | 10 | 0 | N | N | 0 | 来源ID: |
| 编号 | 名称 | 数据类型 | 长度 | 小数位 | 允许空值 | 主键 | 默认值 | 说明 |
| 1 | interview_invitation_id | int | 10 | 0 | N | Y | 面试邀约ID | |
| 2 | enterprise_account | int | 10 | 0 | Y | N | 0 | 企业账号 |
| 3 | enterprise_name | varchar | 64 | 0 | Y | N | 企业名称 | |
| 4 | user_account | int | 10 | 0 | Y | N | 0 | 用户账号 |
| 5 | user_name | varchar | 64 | 0 | Y | N | 用户姓名 | |
| 6 | user_phone_number | varchar | 64 | 0 | Y | N | 用户电话 | |
| 7 | job_classification | varchar | 64 | 0 | Y | N | 岗位分类 | |
| 8 | interview_time | datetime | 19 | 0 | Y | N | 面试时间 | |
| 9 | interview_location | varchar | 64 | 0 | Y | N | 面试地点 | |
| 10 | create_time | datetime | 19 | 0 | N | N | CURRENT_TIMESTAMP | 创建时间 |
| 11 | update_time | timestamp | 19 | 0 | N | N | CURRENT_TIMESTAMP | 更新时间 |
| 编号 | 名称 | 数据类型 | 长度 | 小数位 | 允许空值 | 主键 | 默认值 | 说明 |
| 1 | interview_results_id | int | 10 | 0 | N | Y | 面试结果ID | |
| 2 | enterprise_account | int | 10 | 0 | Y | N | 0 | 企业账号 |
| 3 | enterprise_name | varchar | 64 | 0 | Y | N | 企业名称 | |
| 4 | user_account | int | 10 | 0 | Y | N | 0 | 用户账号 |
| 5 | user_name | varchar | 64 | 0 | Y | N | 用户姓名 | |
| 6 | user_phone_number | varchar | 64 | 0 | Y | N | 用户电话 | |
| 7 | job_classification | varchar | 64 | 0 | Y | N | 岗位分类 | |
| 8 | interview_time | datetime | 19 | 0 | Y | N | 面试时间 | |
| 9 | interview_location | varchar | 64 | 0 | Y | N | 面试地点 | |
| 10 | interview_results | varchar | 64 | 0 | Y | N | 面试结果 | |
| 11 | date_of_employment | varchar | 64 | 0 | Y | N | 入职时间 | |
| 12 | interview_details | text | 65535 | 0 | Y | N | 面试详情 | |
| 13 | create_time | datetime | 19 | 0 | N | N | CURRENT_TIMESTAMP | 创建时间 |
| 14 | update_time | timestamp | 19 | 0 | N | N | CURRENT_TIMESTAMP | 更新时间 |
| 编号 | 名称 | 数据类型 | 长度 | 小数位 | 允许空值 | 主键 | 默认值 | 说明 |
| 1 | job_application_id | int | 10 | 0 | N | Y | 岗位应聘ID | |
| 2 | user_account | int | 10 | 0 | Y | N | 0 | 用户账号 |
| 3 | user_name | varchar | 64 | 0 | Y | N | 用户姓名 | |
| 4 | user_phone_number | varchar | 64 | 0 | Y | N | 用户电话 | |
| 5 | enterprise_account | int | 10 | 0 | Y | N | 0 | 企业账号 |
| 6 | enterprise_name | varchar | 64 | 0 | Y | N | 企业名称 | |
| 7 | job_classification | varchar | 64 | 0 | Y | N | 岗位分类 | |
| 8 | application_time | date | 10 | 0 | Y | N | 应聘时间 | |
| 9 | resume_file | varchar | 255 | 0 | Y | N | 简历文件 | |
| 10 | examine_state | varchar | 16 | 0 | N | N | 未审核 | 审核状态 |
| 11 | examine_reply | varchar | 16 | 0 | Y | N | 审核回复 | |
| 12 | create_time | datetime | 19 | 0 | N | N | CURRENT_TIMESTAMP | 创建时间 |
| 13 | update_time | timestamp | 19 | 0 | N | N | CURRENT_TIMESTAMP | 更新时间 |
| 编号 | 名称 | 数据类型 | 长度 | 小数位 | 允许空值 | 主键 | 默认值 | 说明 |
| 1 | job_classification_id | int | 10 | 0 | N | Y | 岗位分类ID | |
| 2 | job_classification | varchar | 64 | 0 | Y | N | 岗位分类 | |
| 3 | create_time | datetime | 19 | 0 | N | N | CURRENT_TIMESTAMP | 创建时间 |
| 4 | update_time | timestamp | 19 | 0 | N | N | CURRENT_TIMESTAMP | 更新时间 |
| 编号 | 名称 | 数据类型 | 长度 | 小数位 | 允许空值 | 主键 | 默认值 | 说明 |
| 1 | job_information_id | int | 10 | 0 | N | Y | 岗位信息ID | |
| 2 | enterprise_account | int | 10 | 0 | Y | N | 0 | 企业账号 |
| 3 | enterprise_name | varchar | 64 | 0 | Y | N | 企业名称 | |
| 4 | enterprise_phone_number | varchar | 64 | 0 | Y | N | 企业电话 | |
| 5 | enterprise_image | varchar | 255 | 0 | Y | N | 企业图片 | |
| 6 | establishment_time | varchar | 64 | 0 | Y | N | 成立时间 | |
| 7 | company_size | varchar | 64 | 0 | Y | N | 公司规模 | |
| 8 | company_address | varchar | 64 | 0 | Y | N | 公司地址 | |
| 9 | job_classification | varchar | 64 | 0 | Y | N | 岗位分类 | |
| 10 | recruitment_number | int | 10 | 0 | Y | N | 0 | 招聘人数 |
| 11 | salary_and_benefits | varchar | 64 | 0 | Y | N | 薪资待遇 | |
| 12 | job_requirements | text | 65535 | 0 | Y | N | 岗位要求 | |
| 13 | job_introduction | text | 65535 | 0 | Y | N | 岗位介绍 | |
| 14 | hits | int | 10 | 0 | N | N | 0 | 点击数 |
| 15 | praise_len | int | 10 | 0 | N | N | 0 | 点赞数 |
| 16 | recommend | int | 10 | 0 | N | N | 0 | 智能推荐 |
| 17 | create_time | datetime | 19 | 0 | N | N | CURRENT_TIMESTAMP | 创建时间 |
| 18 | update_time | timestamp | 19 | 0 | N | N | CURRENT_TIMESTAMP | 更新时间 |
| 编号 | 名称 | 数据类型 | 长度 | 小数位 | 允许空值 | 主键 | 默认值 | 说明 |
| 1 | notice_id | mediumint | 8 | 0 | N | Y | 公告id: | |
| 2 | title | varchar | 125 | 0 | N | N | 标题: | |
| 3 | content | longtext | 2147483647 | 0 | Y | N | 正文: | |
| 4 | create_time | timestamp | 19 | 0 | N | N | CURRENT_TIMESTAMP | 创建时间: |
| 5 | update_time | timestamp | 19 | 0 | N | N | CURRENT_TIMESTAMP | 更新时间: |
表platform_fees (平台费用)
| 编号 | 名称 | 数据类型 | 长度 | 小数位 | 允许空值 | 主键 | 默认值 | 说明 |
| 1 | platform_fees_id | int | 10 | 0 | N | Y | 平台费用ID | |
| 2 | enterprise_account | int | 10 | 0 | Y | N | 0 | 企业账号 |
| 3 | enterprise_name | varchar | 64 | 0 | Y | N | 企业名称 | |
| 4 | enterprise_phone_number | varchar | 64 | 0 | Y | N | 企业电话 | |
| 5 | job_classification | varchar | 64 | 0 | Y | N | 岗位分类 | |
| 6 | platform_fees | int | 10 | 0 | Y | N | 0 | 平台费用 |
| 7 | fee_details | text | 65535 | 0 | Y | N | 收费详情 | |
| 8 | pay_state | varchar | 16 | 0 | N | N | 未支付 | 支付状态 |
| 9 | pay_type | varchar | 16 | 0 | Y | N | 支付类型: 微信、支付宝、网银 | |
| 10 | create_time | datetime | 19 | 0 | N | N | CURRENT_TIMESTAMP | 创建时间 |
| 11 | update_time | timestamp | 19 | 0 | N | N | CURRENT_TIMESTAMP | 更新时间 |
| 编号 | 名称 | 数据类型 | 长度 | 小数位 | 允许空值 | 主键 | 默认值 | 说明 |
| 1 | praise_id | int | 10 | 0 | N | Y | 点赞ID: | |
| 2 | user_id | int | 10 | 0 | N | N | 0 | 点赞人: |
| 3 | create_time | timestamp | 19 | 0 | N | N | CURRENT_TIMESTAMP | 创建时间: |
| 4 | update_time | timestamp | 19 | 0 | N | N | CURRENT_TIMESTAMP | 更新时间: |
| 5 | source_table | varchar | 255 | 0 | Y | N | 来源表: | |
| 6 | source_field | varchar | 255 | 0 | Y | N | 来源字段: | |
| 7 | source_id | int | 10 | 0 | N | N | 0 | 来源ID: |
| 8 | status | bit | 1 | 0 | N | N | 1 | 点赞状态:1为点赞,0已取消 |
| 编号 | 名称 | 数据类型 | 长度 | 小数位 | 允许空值 | 主键 | 默认值 | 说明 |
| 1 | registered_users_id | int | 10 | 0 | N | Y | 注册用户ID | |
| 2 | user_name | varchar | 64 | 0 | Y | N | 用户姓名 | |
| 3 | user_phone_number | varchar | 16 | 0 | Y | N | 用户电话 | |
| 4 | examine_state | varchar | 16 | 0 | N | N | 已通过 | 审核状态 |
| 5 | user_id | int | 10 | 0 | N | N | 0 | 用户ID |
| 6 | create_time | datetime | 19 | 0 | N | N | CURRENT_TIMESTAMP | 创建时间 |
| 7 | update_time | timestamp | 19 | 0 | N | N | CURRENT_TIMESTAMP | 更新时间 |
| 编号 | 名称 | 数据类型 | 长度 | 小数位 | 允许空值 | 主键 | 默认值 | 说明 |
| 1 | slides_id | int | 10 | 0 | N | Y | 轮播图ID: | |
| 2 | title | varchar | 64 | 0 | Y | N | 标题: | |
| 3 | content | varchar | 255 | 0 | Y | N | 内容: | |
| 4 | url | varchar | 255 | 0 | Y | N | 链接: | |
| 5 | img | varchar | 255 | 0 | Y | N | 轮播图: | |
| 6 | hits | int | 10 | 0 | N | N | 0 | 点击量: |
| 7 | create_time | timestamp | 19 | 0 | N | N | CURRENT_TIMESTAMP | 创建时间: |
| 8 | update_time | timestamp | 19 | 0 | N | N | CURRENT_TIMESTAMP | 更新时间: |
| 编号 | 名称 | 数据类型 | 长度 | 小数位 | 允许空值 | 主键 | 默认值 | 说明 |
| 1 | upload_id | int | 10 | 0 | N | Y | 上传ID | |
| 2 | name | varchar | 64 | 0 | Y | N | 文件名 | |
| 3 | path | varchar | 255 | 0 | Y | N | 访问路径 | |
| 4 | file | varchar | 255 | 0 | Y | N | 文件路径 | |
| 5 | display | varchar | 255 | 0 | Y | N | 显示顺序 | |
| 6 | father_id | int | 10 | 0 | Y | N | 0 | 父级ID |
| 7 | dir | varchar | 255 | 0 | Y | N | 文件夹 | |
| 8 | type | varchar | 32 | 0 | Y | N | 文件类型 |
| 编号 | 名称 | 数据类型 | 长度 | 小数位 | 允许空值 | 主键 | 默认值 | 说明 |
| 1 | user_id | mediumint | 8 | 0 | N | Y | 用户ID:[0,8388607]用户获取其他与用户相关的数据 | |
| 2 | state | smallint | 5 | 0 | N | N | 1 | 账户状态:[0,10](1可用|2异常|3已冻结|4已注销) |
| 3 | user_group | varchar | 32 | 0 | Y | N | 所在用户组:[0,32767]决定用户身份和权限 | |
| 4 | login_time | timestamp | 19 | 0 | N | N | CURRENT_TIMESTAMP | 上次登录时间: |
| 5 | phone | varchar | 11 | 0 | Y | N | 手机号码:[0,11]用户的手机号码,用于找回密码时或登录时 | |
| 6 | phone_state | smallint | 5 | 0 | N | N | 0 | 手机认证:[0,1](0未认证|1审核中|2已认证) |
| 7 | username | varchar | 16 | 0 | N | N | 用户名:[0,16]用户登录时所用的账户名称 | |
| 8 | nickname | varchar | 16 | 0 | Y | N | 昵称:[0,16] | |
| 9 | password | varchar | 64 | 0 | N | N | 密码:[0,32]用户登录所需的密码,由6-16位数字或英文组成 | |
| 10 | | varchar | 64 | 0 | Y | N | 邮箱:[0,64]用户的邮箱,用于找回密码时或登录时 | |
| 11 | email_state | smallint | 5 | 0 | N | N | 0 | 邮箱认证:[0,1](0未认证|1审核中|2已认证) |
| 12 | avatar | varchar | 255 | 0 | Y | N | 头像地址:[0,255] | |
| 13 | open_id | varchar | 255 | 0 | Y | N | 针对获取用户信息字段 | |
| 14 | create_time | timestamp | 19 | 0 | N | N | CURRENT_TIMESTAMP | 创建时间: |
| 15 | vip_level | varchar | 255 | 0 | Y | N | 会员等级 | |
| 16 | vip_discount | double | 11 | 2 | Y | N | 0.00 | 会员折扣 |
| 编号 | 名称 | 数据类型 | 长度 | 小数位 | 允许空值 | 主键 | 默认值 | 说明 |
| 1 | group_id | mediumint | 8 | 0 | N | Y | 用户组ID:[0,8388607] | |
| 2 | display | smallint | 5 | 0 | N | N | 100 | 显示顺序:[0,1000] |
| 3 | name | varchar | 16 | 0 | N | N | 名称:[0,16] | |
| 4 | description | varchar | 255 | 0 | Y | N | 描述:[0,255]描述该用户组的特点或权限范围 | |
| 5 | source_table | varchar | 255 | 0 | Y | N | 来源表: | |
| 6 | source_field | varchar | 255 | 0 | Y | N | 来源字段: | |
| 7 | source_id | int | 10 | 0 | N | N | 0 | 来源ID: |
| 8 | register | smallint | 5 | 0 | Y | N | 0 | 注册位置: |
| 9 | create_time | timestamp | 19 | 0 | N | N | CURRENT_TIMESTAMP | 创建时间: |
| 10 | update_time | timestamp | 19 | 0 | N | N | CURRENT_TIMESTAMP | 更新时间: |
整个基于SpringBoot的人才招聘信息与岗位推荐管理系统的需求分析主要对系统总体架构以及功能模块的设计,通过建立E-R模型和数据库逻辑系统设计完成了数据库系统设计。
4系统关键模块设计与实现
基于SpringBoot的人才招聘信息与岗位推荐管理系统的详细设计与实现主要是根据前面的需求分析和总体设计来设计页面并实现业务逻辑。主要从界面实现、业务逻辑实现这两部分进行介绍。
4.1注册用户功能模块
4.1.1 首页界面
当进入基于SpringBoot的人才招聘信息与岗位推荐管理系统的时候,首先映入眼帘的是系统的导航栏,其主界面展示如下图4-1所示。
|
|
图4-1 首页界面图
4.1.2 注册界面
游客可以查看系统信息,也有注册成为用户的权限。其用注册流程图如图4-2所示,注册界面展示如下图4-3所示。

图4-2注册流程图
|
|
图4-3 用户注册界面图
基于SpringBoot的人才招聘信息与岗位推荐管理系统中的注册后的用户是可以通过自己的账户名和密码进行登录的,当用户输入完整的自己的账户名和密码信息并点击“登录”按钮后,将会首先验证输入的有没有空数据,再次验证输入的账户名+密码和数据库中当前保存的用户信息是否一致,只有在一致后将会登录成功并自动跳转到基于SpringBoot的人才招聘信息与岗位推荐管理系统的首页中;否则将会提示相应错误信息。用户登录流程如图4-4所示,登录界面如下图4-5所示。

图4-4 登录流程图
用户登录界面如下图4-5所示。
![]() |
图4-5用户登录界面图
4.1.4 岗位信息界面
当注册用户点击“岗位信息”后,用户可以查看企业岗位信息详情,并可进行应聘、点赞、收藏、评论等操作,界面如下图4-6所示。

图4-6岗位信息详情界面图
4.1.4 岗位应聘界面
当注册用户点击岗位应聘详情页面下方“岗位应聘”按钮后会进入应聘信息页面,用户填写相关信息点击提交即可,页面如图4-7所示。
|
|
图4-7 岗位应聘界面图
注册用户在个人中心页面点击“面试邀约”,可以查看自己的面试邀约情况。界面如下图所示。

图4-8面试邀约登记界面图
4.1.6 收藏界面
注册用户在个人中心页面点击“收藏”,可以查看自己的收藏内容,界面如下图所示。
|
|
图4-9收藏界面图
当企业用户点击“岗位应聘”按钮后,可以管理企业岗位应聘信息,包括添加、修改和删除岗位应聘信息。页面如图所示。

图4-10 岗位应聘信息添加界面图
当企业用户点击“ 岗位信息管理”按钮后,可以管理企业的岗位信息,包括添加、修改和删除等。界面如下图4-11所示。
|
|
图4-11岗位信息审核界面图
当企业用户点击“收藏”按钮后,可以查看收藏情况,界面如下图4-12所示。

图4-12收藏界面图
4.3管理员功能模块
4.3.1 系统用户管理界面
基于SpringBoot的人才招聘信息与岗位推荐管理系统中的管理人员是可以对注册的注册用户、企业用户进行管理的,也可以对管理员进行管控。界面如下图4-13所示。

图4-13用户管理界面图
4.3.2 系统管理界面
管理员点击“系统管理”这一菜单会显示轮播图这一个子菜单,管理员可以对前台展示的轮播图进行设置,界面如下图4-14所示。
|
|
4.3.3 岗位分类管理界面
管理员点击“岗位分类管理”菜单,管理员可以管理岗位分类信息,包括查看、编辑和删除岗位分类。界面如下图所示。

图4-15岗位分类管理界面图
4.3.4 网站公告管理界面
管理员点击“网站公告管理”菜单,管理员可以管理发布的网站公告信息,包括添加、编辑和删除公告。界面如下图所示。

图4-16网站公告管理界面图
5系统测试
5.1系统测试的目的
系统开发到了最后一个阶段那就是系统测试,系统测试对软件的开发其实是非常有必要的。因为没什么系统一经开发出来就可能会尽善尽美,再厉害的系统开发工程师也会在系统开发的时候出现纰漏,系统测试能够较好的改正一些bug,为后期系统的维护性提供很好的支持。通过系统测试,开发人员也可以建立自己对系统的信心,为后期的系统版本的跟新提供支持。
5.2 系统测试用例
系统测试包括:用户登录功能测试、岗位应聘查看功能测试、岗位信息添加、岗位应聘搜索、密码修改功能测试,如表5-1、5-2、5-3、5-4、5-5所示:
表5-1 用户登录功能测试表
| 用例名称 | 用户登录系统 |
| 目的 | 测试用户通过正确的用户名和密码可否登录功能 |
| 前提 | 未登录的情况下 |
| 测试流程 | 1) 进入登录页面 2) 输入正确的用户名和密码 |
| 预期结果 | 用户名和密码正确的时候,跳转到登录成功界面,反之则显示错误信息,提示重新输入 |
| 实际结果 | 实际结果与预期结果一致 |
岗位应聘查看功能测试:
表5-2岗位应聘查看功能测试表
| 用例名称 | 岗位应聘查看 |
| 目的 | 测试岗位应聘查看功能 |
| 前提 | 用户登录 |
| 测试流程 | 点击岗位应聘列表 |
| 预期结果 | 可以查看到所有岗位应聘信息 |
| 实际结果 | 实际结果与预期结果一致 |
企业用户添加岗位信息界面测试:
表5-3 企业用户添加岗位信息界面测试表
| 用例名称 | 岗位信息添加测试用例 |
| 目的 | 测试岗位信息添加功能 |
| 前提 | 企业用户正常登录情况下 |
| 测试流程 | 1)企业用户点击院信息管理,点击添加并填写信息。 2)点击进行提交。 |
| 预期结果 | 提交以后,页面会显示新的岗位信息信息 |
| 实际结果 | 实际结果与预期结果一致 |
岗位应聘信息搜索功能测试:
表5-4岗位应聘信息搜索功能测试表
| 用例名称 | 岗位应聘信息搜索测试 |
| 目的 | 测试岗位应聘信息搜索功能 |
| 前提 | 无 |
| 测试流程 | 1)在搜索框填入搜索关键字。 2)点击搜索按钮。 |
| 预期结果 | 页面显示包含有搜索关键字的岗位应聘信息 |
| 实际结果 | 实际结果与预期结果一致 |
密码修改功能测试:
表5-5 密码修改功能测试表
| 用例名称 | 密码修改测试用例 |
| 目的 | 测试管理员密码修改功能 |
| 前提 | 管理员用户正常登录情况下 |
| 测试流程 | 1)管理员密码修改并完成填写。 2)点击进行提交。 |
| 预期结果 | 使用新的密码可以登录 |
| 实际结果 | 实际结果与预期结果一致 |
5.3 系统测试结果
通过编写基于SpringBoot的人才招聘信息与岗位推荐管理系统的测试用例,已经检测完毕用户登录模块、岗位应聘查看模块、岗位信息添加模块、岗位应聘信息搜索模块、密码修改功能测试,通过这5大模块为基于SpringBoot的人才招聘信息与岗位推荐管理系统的后期推广运营提供了强力的技术支撑。
结论
至此,基于SpringBoot的人才招聘信息与岗位推荐管理系统已经结束,在开发前做了许多的准备,在本系统的设计和开发过程中阅览和学习了许多文献资料,从中我也收获了很多宝贵的方法和设计思路,对系统的开发也起到了很重要的作用,系统的开发技术选用的都是自己比较熟悉的,比如Web、JAVA语言、MYSQL,这些技术都是在以前的学习中学到了,其中许多的设计思路和方法都是在以前不断地学习中摸索出来的经验,其实对于我们来说工作量还是比较大的,但是正是由于之前的积累与准备,才能顺利的完成这个项目,由此看来,积累经验跟做好准备是十分重要的事情。
当然在该系统的设计与实现的过程中也离不开老师以及同学们的帮助,正是因为他们的指导与帮助,我才能够成功的在预期内完成了这个系统。同时在这个过程当中我也收获了很多东西,此系统也有需要改进的地方,但是由于专业知识的浅薄,并不能做到十分完美,希望以后有机会可以让其真正的投入到使用之中。
[1]Cuong Q B ,Ranindya P ,Ly D V , et al.APR4Vul: an empirical study of automatic program repair techniques on real-world Java vulnerabilities[J].Empirical Software Engineering,2023,29(1):
[2]王秉姝.公立医院人才招聘系统的优化与实践[J].就业与保障,2023,(07):43-45.
[3]He R ,Han Y .Design and Implementation of Personnel Recruitment System in Higher Vocational School[J].Advances in Vocational and Technical Education,2023,5(1):
[4]郝思飞,人才招聘系统V1.0.山西省,太原智林信息技术股份有限公司,2022-09-08.
[5]张娜.大数据应用于RY公司人才招聘的研究[D].太原理工大学,2022.DOI:10.27352/d.cnki.gylgu.2022.001774.
[6]杨荣杰,郑书莉,胡欣月.高校人事管理信息系统探究与设计——以浙江水利水电学院为例[J].办公自动化,2021,26(22):12-14.
[7]杨玫,吕振华,陈微微.基于人工智能的招聘面试管理系统设计[J].微型电脑应用,2021,37(07):100-103.
[8]Cheng F .Talent Recruitment Management System for Small and Micro Enterprises Based on Springboot Framework[J].Advances in Educational Technology and Psychology,2021,5(2):
[9]杨新月,郭抒菡.大数据环境下基于决策树算法的人才招聘系统优化研究[J].数字技术与应用,2021,39(04):101-103.DOI:10.19695/j.cnki.cn12-1369.2021.04.34.
[10]郭莹.基于大数据平台的人才招聘优化研究[D].长安大学,2020.DOI:10.26976/d.cnki.gchau.2020.002105.
[11]于广龙.基于Web的人才招聘电子商务系统设计[D].大连交通大学,2021.DOI:10.26990/d.cnki.gsltc.2020.000545.
[12]钟国华.人力资源管理招聘系统的设计与实现[J].电子技术与软件工程,2021,(19):52-53.
[13]李庆年.“互联网+”视域下的人才招聘管理系统设计与实现[J].国际公关,2021,(03):164-165.DOI:10.16645/j.cnki.cn11-5281/c.2021.03.128.
[14]庄焕.网上人才招聘系统设计[J].电脑知识与技术,2022,14(29):92-94.DOI:10.14004/j.cnki.ckt.2022.3401.
[15]郑毅.某公司招聘管理系统设计与实现[D].电子科技大学,2024.
[16]吴易蓬.基于MVC架构的企业日常人才招聘系统的设计与实现[D].吉林大学,2022.
[17]毛俊峰,吕鹏,徐亚楠,等.高校人才招聘管理系统设计开发要点[J].科技创新与应用,2021,(09):97.
[18]刘思含.网上人才招聘系统的设计与实现[D].吉林大学,2023.
[19]钱斌.JSP网上人才招聘系统的设计与实现[J].中小学电教(下半月),2023,(09):3-4.
[20]张旭东.企业人才招聘系统的设计与实现[D].大连理工大学,2020.
转眼间,大注册用户活便已经接近尾声,人面对着离别与结束,总是充满着不舍与茫然,我亦如此,仍记得那年秋天,我迫不及待的提前一天到了学校,面对学校巍峨的大门,我心里充满了期待:这里,就是我新生活的起点吗?那天,阳光明媚,学校的欢迎仪式很热烈,我面对着一个个对着我微笑的同学,仿佛一缕缕阳光透过胸口照进了我心里,同时,在那天我认识可爱的室友,我们携手共同度过了这难忘的两年。如今,我望着这篇论文的致谢,不禁又要问自己:现在,我们就要说再见了吗?
感慨莫名,不知所言。遥想当初刚来学校的时候,心里总是想着工科学校会过于板正,会缺乏一些柔情,当时心里甚至有一点点排斥,但是随着我对学校的慢慢认识与了解,我才认识到了她的美丽,她的柔情,并且慢慢的喜欢上了这个校园,但是时间太快了,快到我还没有好好体会她的美丽便要离开了,但是她带给我的回忆,永远不会离开我,也许真正离开那天我的眼里会满含泪水,我不是因为难过,我只是想将她的样子映在我的泪水里,刻在我的心里。最后,感谢我的老师们,是你们教授了我们知识与做人的道理;感谢我的室友们,是你们陪伴了我如此之久;感谢每位关心与支持我的人。
少年,追风赶月莫停留,平荒尽处是春山。
免费领取项目源码,请关注❥点赞收藏并私信博主,谢谢~








989

被折叠的 条评论
为什么被折叠?



