在当今社会,随着家庭结构的变化和家长工作时间的延长,中小学生的托管需求日益增加。为了满足学生和家长的需求,学校和教育机构逐渐开展了中小学生托管服务。然而,传统的托管管理方式存在着信息不便捷、管理不规范等问题,亟需引入现代化的信息管理系统来提升管理效率和服务质量;以实现学生信息的便捷管理和托管服务的规范化运营,通过整合现代化技术和管理理念,该系统将为中小学生托管服务的管理和运营带来新的机遇和挑战;本研究旨在设计和开发一个基于SSM(Spring + Spring MVC + MyBatis)框架的中小学生托管管理系统,以提高学校托管服务的管理效率和服务质量。该系统主要包括学生信息管理、班级管理、托管服务管理、费用管理等功能模块,旨在实现学生信息的便捷管理和托管服务的规范化运营。通过对系统的需求分析、设计、开发和测试,确保系统的稳定性和可靠性,为学校托管服务的现代化管理提供有力支持。
关键词:中小学生托管管理系统;SSM框架;托管管理
In today's society, with the changes in family structure and the extension of parental working hours, the demand for childcare among primary and secondary school students is increasing day by day. In order to meet the needs of students and parents, schools and educational institutions have gradually launched childcare services for primary and secondary school students. However, traditional custody management methods have problems such as inconvenient information and non-standard management, and there is an urgent need to introduce modern information management systems to improve management efficiency and service quality; By integrating modern technology and management concepts to achieve convenient management of student information and standardized operation of custody services, this system will bring new opportunities and challenges to the management and operation of custody services for primary and secondary school students; This study aims to design and develop a primary and secondary school student custody management system based on the SSM (Spring+Spring MVC+MyBatis) framework, in order to improve the management efficiency and service quality of school custody services. The system mainly includes functional modules such as student information management, class management, custody service management, and expense management, aiming to achieve convenient management of student information and standardized operation of custody services. By analyzing, designing, developing, and testing the system's requirements, we ensure its stability and reliability, providing strong support for the modern management of school hosting services.
Keywords: Primary and secondary school student custody management system; SSM framework; Custody management
目 录
随着社会经济的发展和家庭结构的变化,中小学生托管服务逐渐成为家长和学生关注的焦点。许多家庭由于工作原因无法在放学后及时接送孩子,因此需要学校或其他机构提供托管服务。然而,传统的中小学生托管管理存在着信息不便捷、人工操作繁琐、管理效率低下等问题,无法满足日益增长的托管需求。为了提升中小学生托管服务的管理水平和服务质量,引入现代化的信息化管理系统势在必行。因此,本研究旨在设计和开发一个基于SSM框架的中小学生托管管理系统,以提高管理效率、规范服务流程,并为学校和家长提供更便捷、高效的托管服务解决方案。
中小学生托管管理系统的设计与实施具有重要的现实意义和实践意义。引入现代化的信息化管理系统可提升管理效率、规范服务流程、优化资源配置,同时促进家校沟通和推动信息化教育的发展。通过系统化管理方式,可以简化托管管理流程,确保服务质量和安全,提高家长和学生的满意度。这将为学校和托管机构提供更高效的管理工具,推动学校信息化建设进程,实现资源优化配置,从而提升整体教育服务水平。
当前,中小学生托管服务的管理普遍存在以下问题:
(1)信息化水平低:许多学校和托管机构仍采用传统的手工管理方式,信息化水平较低,管理效率有待提升。
(2)服务流程不规范:托管服务的各个环节缺乏规范化流程,导致服务质量不稳定,难以满足家长和学生的需求。
(3)家校沟通不畅:家长与学校之间的信息沟通渠道有限,缺乏实时沟通平台,难以及时了解学生在托管服务中的情况。
(4)资源配置不均衡:部分学校托管资源分配不均衡,导致资源利用效率低下,难以满足不同家庭的托管需求。
综上所述,当前中小学生托管服务管理存在诸多问题,需要引入现代化的信息化管理系统来提升管理效率、规范服务流程、优化资源配置,并加强家校沟通,以提高托管服务的质量和效率,满足家长和学生的需求。因此,设计并实施一个基于SSM框架的中小学生托管管理系统具有重要意义。
本研究旨在设计和开发一个基于SSM框架的中小学生托管管理系统,主要包括需求分析、系统设计、数据库设计、系统开发、系统测试、系统部署和系统优化等主要研究内容。通过对中小学生托管服务管理需求的分析和系统设计的实施,旨在提升管理效率、规范服务流程,促进家校沟通,为学校和家长提供便捷高效的托管服务解决方案。这些功能模块相互关联,共同构成了SSM中小学生托管管理系统的核心功能。通过对这些功能模块的研究和实现,SSM中小学生托管管理系统能够为用户提供一套全面、高效、便捷的中小学生托管自动化解决方案,助力用户实现现代化管理。同时,随着技术的不断进步和用户需求的变化,SSM中小学生托管管理系统还将不断优化和升级,以更好地满足用户的实际需求。
在后端技术方面,系统开发采用了SSM框架,即Spring、SpringMVC和MyBatis的组合。Spring是一个轻量级的控制反转(IoC)和面向切面(AOP)的容器框架,它主要用于简化企业级应用的开发。SpringMVC则是一个基于Java的Web开发框架,它实现了Web MVC设计模式,将Web层进行职责解耦,使得开发更加简便且易于扩展。MyBatis则是一个优秀的持久层框架,它支持自定义SQL、存储过程以及高级映射,避免了几乎所有的JDBC代码和手动设置参数以及获取结果集,可以使用简单的XML或注解来配置和映射原始类型、接口和Java POJO(Plain Old Java Objects,普通的Java对象)为数据库中的记录。
JavaScript(简称“JS”)是一种轻量级的、解释型或即时编译型的编程语言。它最初是为浏览器设计的,用于在网页上添加交互性,使网页内容能够根据用户的操作或其他事件做出动态响应。随着其不断的发展和应用领域的拓宽,JavaScript也已经被广泛用于非浏览器环境,如服务器端编程(如Node.js)等。
JavaScript基于原型编程,并且支持多种编程范式,包括面向对象、命令式、声明式(如函数式编程)等。它采用弱类型的变量类型,对使用的数据类型未做出严格的要求,设计简单紧凑。
JavaScript的主要功能包括:交互式操作、表单验证、网页特效、Web游戏、服务器脚本开发等。它通常是通过嵌入在HTML中来实现这些功能的,使得网页能够为用户提供更流畅美观的浏览效果。
此外,JavaScript还有文档对象模型(DOM)和浏览器对象模型(BOM)两大组成部分。DOM描述了处理网页内容的方法和接口,而BOM则描述了与浏览器进行交互的方法和接口。
总的来说,JavaScript是一种功能强大、灵活且易于学习的编程语言,它在Web开发领域具有举足轻重的地位,并且随着技术的不断进步,其应用领域也在不断扩大。
MySQL是一个开源的关系型数据库管理系统(RDBMS),由MySQL AB公司开发,后被甲骨文收购。它使用C和C++编写,可运行于多种操作系统如Unix、Linux和Windows。MySQL功能强大、简单易用、管理便捷,且运行速度快、可靠安全。它支持多线程和多CPU,能满足多种应用场景的需求。
MySQL提供丰富的数据类型,如数值、日期时间、字符串和二进制等,以及多种存储引擎如InnoDB、MyISAM和MEMORY,可根据需要灵活选择。它提供大量数据库操作命令,如创建、修改、删除数据库和表格,以及数据的增删改查等。此外,它还支持多种索引,以提高查询性能。
MySQL在全球范围内应用广泛,是许多大型网站和独立软件开发商的首选。其开源、免费、高效、灵活和易用的特点,使其成为当前速度最快的SQL数据库之一。
中小学生托管系统采用SSM框架和MySQL数据库等成熟技术,这些技术经过广泛的实践验证,具有高度的稳定性和可靠性。同时,SSM框架在网页制作中的优势如绘制图形、多媒体处理、页面结构优化等,能够为用户提供交互性良好的界面体验。此外,系统采用面向对象的开发模式,使得系统更加灵活、易于维护和扩展。因此,从技术角度来看,SSM中小学生托管管理系统的实现是完全可行的。。
从经济可行性角度来看,虽然实施中小学生托管软件系统需要投入一定的研发成本、人力成本和运维成本,但考虑到中小学生托管软件系统的市场潜力巨大,能够带来可观的收益。长远来看,这些投入是值得的。同时,通过合理的项目管理和资源优化,可以降低系统开发和运维的成本,提高系统的经济效益。
中小学生托管管理系统的操作可行性是评估系统在操作层面上是否能够顺利运行的重要因素。评估中需要考虑系统的用户友好性、稳定性、数据安全性、性能表现、培训需求和技术支持等方面。通过对这些因素的综合评估,可以有效判断系统在实际操作中的可行性,为系统的顺利运行和用户满意度提供保障。
中小学生托管管理系统包含家长用户、学生用户管理员、教师用户、托管机构用户和管理员五个角色划分,这些可通过管理员添加,登录、修改个人信息,五大角色主要功能如下:
(1)注册登录:点击“注册”,输入注册相关信息后点击页面的“注册”按钮,提示注册成功后,回到首页,点击“登录”按钮,根据注册输入的账号密码登录系统,登录时校验输入的账号密码,输入正确登录成功,输入错误会有提示信息;
(2)系统公告:查看最新系统公告和重要通知,及时了解系统更新和活动信息,保持与系统管理者的沟通和互动。
(3)新闻资讯:浏览最新的教育新闻和行业资讯,获取教育政策和热点话题,为家长和学生提供教育资讯支持。
(4)托管课程:查看和管理学生的托管课程安排,包括课程内容、时间表、教师信息等,帮助家长和学生了解和安排托管课程。
(5)机构公告:了解托管机构的最新动态和活动公告,包括机构介绍、服务项目、联系方式等信息,为家长选择合适的托管机构提供参考。
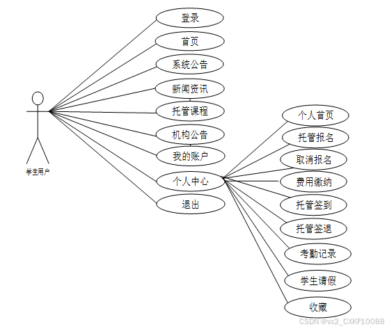
(6)个人中心包含:个人首页、教师用户、学生用户、托管报名、取消报名、
费用缴纳、托管签到、托管签退、考勤记录、学生请假、收藏等功能模块。
注册登录、首页、系统公告、新闻资讯、托管课程、机构公告、我的账户跟家长用户一样,以下主要介绍教师用户其他功能:
个人中心包含:注册登录、个人首页、托管报名、取消报名、费用缴纳、托管签到、托管签退、考勤记录、学生请假、收藏等功能模块。
教师用户主要的功能有注册登录、系统用户、托管课程管理、托管报名管理、取消报名管理、托管签到管理、托管签退管理、考勤记录管理、学生请假管理等功能模块。
机构用户主要的功能有注册登录、系统用户、托管课程管理、托管报名管理、取消报名管理、费用缴纳管理、托管签到管理、托管签退管理、考勤记录管理、学生请假管理、机构公告管理等功能模块。
(1)系统用户:管理系统用户信息,包括添加、编辑、删除用户账号,设置用户权限和角色。
(2)托管餐饮管理:管理托管服务中的餐饮安排,包括菜单设置、食材采购、食品安全管理等。
(3)托管课程管理:管理托管课程安排,包括课程信息录入、排课计划制定、教师安排等。
(4)托管报名管理:管理学生托管服务的报名流程,包括报名审核、信息录入、报名费用确认等。
(5)取消报名管理:处理学生取消托管服务报名申请,进行取消审核和信息更新处理。
(6)费用缴纳管理:管理学生托管服务的费用缴纳情况,包括费用核对、缴费记录管理、费用统计等。
(7)托管签到管理:管理学生托管签到记录,包括签到时间记录、异常处理、签到统计等。
(8)托管签退管理:管理学生托管签退记录,包括签退时间记录、异常处理、签退统计等。
(9)考勤记录管理:管理学生的考勤记录,包括请假记录、迟到早退记录、考勤统计等。
(10)学生请假管理:处理学生请假申请,进行请假审核、请假记录管理和统计。
(11)机构公告管理:发布机构公告和活动通知,包括编辑公告内容、设置发布时间、公告展示等。
(12)系统管理:对系统进行整体管理和维护,包括系统设置、备份与恢复、日志管理等。
(13)系统公告管理:发布系统公告和重要通知,确保管理员和用户及时了解系统更新和重要信息。
(14)资源管理:管理系统资源,包括数据库管理、文件管理、系统配置等。
中小学生托管管理系统的非功能性需求,例如安全性、可靠性,性能、可拓展性、易用性。可维护性如何等。具体可以表示在如下3-1表格中:
表3.1 中小学生托管管理系统非功能需求表
| 安全性 | 主要系统应对敏感数据进行加密处理,确保数据在传输和存储过程中的安全性,实现权限管理机制。 |
| 可靠性 | 可靠性是系统能够按照用户的指示进行操作,经过测试,可靠性90%以上。 |
| 性能 | 性能是影响中小学生托管管理系统占据市场的必要条件,因为性能要符合客户需求,保证在处理并发用户请求和复杂业务逻辑时,能够保持高效、稳定的运行。 |
| 可扩展性 | 比如系统应采用模块化设计思想,便于模块的添加、替换和升级。 |
| 易用性 | 符合用户习惯,减少学习成本,操作流程简单,有相关操作说明。 |
| 可维护性 | 中小学生托管管理系统开发的可维护性是非常重要的,经过测试,系统在出现故障或需要升级时,能够方便地进行修复和更新 |
中小学生托管管理系统中家长用户角色用例图如图3.2所示:

图3.2 家长用户角色用例图
中小学生托管管理系统中学生用户角色用例图如图3.3所示:

图3.3 学生用户角色用例图
中小学生托管管理系统中教师用户角色用例图如图3.4所示:

图3.4教师用户角色用例图
中小学生托管管理系统中机构用户角色用例图如图3.5所示

图3.5 机构用户角色用例图
中小学生托管管理系统中管理员用例图如图3.6所示:

图3.管理员角色用例图

图3-4用户登录流程图
添加信息流程图,如图所示:

图3-5添加信息流程图
删除信息流程图,如图所示:

图3-6删除信息流程图
在上一章节主要体现了中小学生托管管理系统的功能性需求,并根据需求分析绘制用户用例。本章节主要讲述中小学生托管管理系统功能模块设计、数据库设计、详细设计。
中小学生托管管理系统功能模块有家长用户、学生用户、教师用户、管理员四个角色,每个角色对应的功能模块如图4.1所示。

图4.1 中小学生托管管理系统系统功能模块图
下面是整个中小学生托管管理系统中主要的数据库表总E-R实体关系图。

图4.3 中小学生托管管理系统E-R关系图
将上述E-R图转换为对应的关系数据库。在关系数据库中,数据关系由数据表组成,但是表的结构表现在表的字段上。
| 编号 | 名称 | 数据类型 | 长度 | 小数位 | 允许空值 | 主键 | 默认值 | 说明 |
| 1 | token_id | int | 10 | 0 | N | Y | 临时访问牌ID | |
| 2 | token | varchar | 64 | 0 | Y | N | 临时访问牌 | |
| 3 | info | text | 65535 | 0 | Y | N | ||
| 4 | maxage | int | 10 | 0 | N | N | 2 | 最大寿命:默认2小时 |
| 5 | create_time | timestamp | 19 | 0 | N | N | CURRENT_TIMESTAMP | 创建时间: |
| 6 | update_time | timestamp | 19 | 0 | N | N | CURRENT_TIMESTAMP | 更新时间: |
| 7 | user_id | int | 10 | 0 | N | N | 0 | 用户编号: |
| 编号 | 名称 | 数据类型 | 长度 | 小数位 | 允许空值 | 主键 | 默认值 | 说明 |
| 1 | article_id | mediumint | 8 | 0 | N | Y | 文章id:[0,8388607] | |
| 2 | title | varchar | 125 | 0 | N | Y | 标题:[0,125]用于文章和html的title标签中 | |
| 3 | type | varchar | 64 | 0 | N | N | 0 | 文章分类:[0,1000]用来搜索指定类型的文章 |
| 4 | hits | int | 10 | 0 | N | N | 0 | 点击数:[0,1000000000]访问这篇文章的人次 |
| 5 | praise_len | int | 10 | 0 | N | N | 0 | 点赞数 |
| 6 | create_time | timestamp | 19 | 0 | N | N | CURRENT_TIMESTAMP | 创建时间: |
| 7 | update_time | timestamp | 19 | 0 | N | N | CURRENT_TIMESTAMP | 更新时间: |
| 8 | source | varchar | 255 | 0 | Y | N | 来源:[0,255]文章的出处 | |
| 9 | url | varchar | 255 | 0 | Y | N | 来源地址:[0,255]用于跳转到发布该文章的网站 | |
| 10 | tag | varchar | 255 | 0 | Y | N | 标签:[0,255]用于标注文章所属相关内容,多个标签用空格隔开 | |
| 11 | content | longtext | 2147483647 | 0 | Y | N | 正文:文章的主体内容 | |
| 12 | img | varchar | 255 | 0 | Y | N | 封面图 | |
| 13 | description | text | 65535 | 0 | Y | N | 文章描述 |
| 编号 | 名称 | 数据类型 | 长度 | 小数位 | 允许空值 | 主键 | 默认值 | 说明 |
| 1 | type_id | smallint | 5 | 0 | N | Y | 分类ID:[0,10000] | |
| 2 | display | smallint | 5 | 0 | N | N | 100 | 显示顺序:[0,1000]决定分类显示的先后顺序 |
| 3 | name | varchar | 16 | 0 | N | N | 分类名称:[2,16] | |
| 4 | father_id | smallint | 5 | 0 | N | N | 0 | 上级分类ID:[0,32767] |
| 5 | description | varchar | 255 | 0 | Y | N | 描述:[0,255]描述该分类的作用 | |
| 6 | icon | text | 65535 | 0 | Y | N | 分类图标: | |
| 7 | url | varchar | 255 | 0 | Y | N | 外链地址:[0,255]如果该分类是跳转到其他网站的情况下,就在该URL上设置 | |
| 8 | create_time | timestamp | 19 | 0 | N | N | CURRENT_TIMESTAMP | 创建时间: |
| 9 | update_time | timestamp | 19 | 0 | N | N | CURRENT_TIMESTAMP | 更新时间: |
| 编号 | 名称 | 数据类型 | 长度 | 小数位 | 允许空值 | 主键 | 默认值 | 说明 |
| 1 | attendance_record_id | int | 10 | 0 | N | Y | 考勤记录ID | |
| 2 | hosting_name | varchar | 64 | 0 | Y | N | 托管名称 | |
| 3 | custody_date | date | 10 | 0 | Y | N | 托管日期 | |
| 4 | hosted_courses | varchar | 64 | 0 | Y | N | 托管课程 | |
| 5 | custodial_institution | int | 10 | 0 | Y | N | 0 | 托管机构 |
| 6 | custody_teacher | int | 10 | 0 | Y | N | 0 | 托管老师 |
| 7 | student_users | int | 10 | 0 | Y | N | 0 | 学生用户 |
| 8 | student_name | varchar | 64 | 0 | Y | N | 学生姓名 | |
| 9 | parental_users | int | 10 | 0 | Y | N | 0 | 家长用户 |
| 10 | sign_in_time | datetime | 19 | 0 | Y | N | 签到时间 | |
| 11 | sign_out_time | datetime | 19 | 0 | Y | N | 签退时间 | |
| 12 | custody_duration | int | 10 | 0 | Y | N | 0 | 托管时长 |
| 13 | create_time | datetime | 19 | 0 | N | N | CURRENT_TIMESTAMP | 创建时间 |
| 14 | update_time | timestamp | 19 | 0 | N | N | CURRENT_TIMESTAMP | 更新时间 |
| 编号 | 名称 | 数据类型 | 长度 | 小数位 | 允许空值 | 主键 | 默认值 | 说明 |
| 1 | auth_id | int | 10 | 0 | N | Y | 授权ID: | |
| 2 | user_group | varchar | 64 | 0 | Y | N | 用户组: | |
| 3 | mod_name | varchar | 64 | 0 | Y | N | 模块名: | |
| 4 | table_name | varchar | 64 | 0 | Y | N | 表名: | |
| 5 | page_title | varchar | 255 | 0 | Y | N | 页面标题: | |
| 6 | path | varchar | 255 | 0 | Y | N | 路由路径: | |
| 7 | position | varchar | 32 | 0 | Y | N | 位置: | |
| 8 | mode | varchar | 32 | 0 | N | N | _blank | 跳转方式: |
| 9 | add | tinyint | 3 | 0 | N | N | 1 | 是否可增加: |
| 10 | del | tinyint | 3 | 0 | N | N | 1 | 是否可删除: |
| 11 | set | tinyint | 3 | 0 | N | N | 1 | 是否可修改: |
| 12 | get | tinyint | 3 | 0 | N | N | 1 | 是否可查看: |
| 13 | field_add | text | 65535 | 0 | Y | N | 添加字段: | |
| 14 | field_set | text | 65535 | 0 | Y | N | 修改字段: | |
| 15 | field_get | text | 65535 | 0 | Y | N | 查询字段: | |
| 16 | table_nav_name | varchar | 500 | 0 | Y | N | 跨表导航名称: | |
| 17 | table_nav | varchar | 500 | 0 | Y | N | 跨表导航: | |
| 18 | option | text | 65535 | 0 | Y | N | 配置: | |
| 19 | create_time | timestamp | 19 | 0 | N | N | CURRENT_TIMESTAMP | 创建时间: |
| 20 | update_time | timestamp | 19 | 0 | N | N | CURRENT_TIMESTAMP | 更新时间: |
| 编号 | 名称 | 数据类型 | 长度 | 小数位 | 允许空值 | 主键 | 默认值 | 说明 |
| 1 | cancel_registration_id | int | 10 | 0 | N | Y | 取消报名ID | |
| 2 | hosting_name | varchar | 64 | 0 | Y | N | 托管名称 | |
| 3 | custody_number | varchar | 64 | 0 | N | N | 托管编号 | |
| 4 | custody_date | date | 10 | 0 | Y | N | 托管日期 | |
| 5 | managed_type | varchar | 64 | 0 | Y | N | 托管类型 | |
| 6 | custodial_institution | int | 10 | 0 | Y | N | 0 | 托管机构 |
| 7 | custody_teacher | int | 10 | 0 | Y | N | 0 | 托管老师 |
| 8 | student_users | int | 10 | 0 | Y | N | 0 | 学生用户 |
| 9 | parental_users | int | 10 | 0 | Y | N | 0 | 家长用户 |
| 10 | number_of_custodians | int | 10 | 0 | Y | N | 0 | 托管人数 |
| 11 | mandated_choice | varchar | 64 | 0 | Y | N | 托管选择 | |
| 12 | hosted_catering | varchar | 64 | 0 | Y | N | 托管餐饮 | |
| 13 | create_time | datetime | 19 | 0 | N | N | CURRENT_TIMESTAMP | 创建时间 |
| 14 | update_time | timestamp | 19 | 0 | N | N | CURRENT_TIMESTAMP | 更新时间 |
| 编号 | 名称 | 数据类型 | 长度 | 小数位 | 允许空值 | 主键 | 默认值 | 说明 |
| 1 | collect_id | int | 10 | 0 | N | Y | 收藏ID: | |
| 2 | user_id | int | 10 | 0 | N | N | 0 | 收藏人ID: |
| 3 | source_table | varchar | 255 | 0 | Y | N | 来源表: | |
| 4 | source_field | varchar | 255 | 0 | Y | N | 来源字段: | |
| 5 | source_id | int | 10 | 0 | N | N | 0 | 来源ID: |
| 6 | title | varchar | 255 | 0 | Y | N | 标题: | |
| 7 | img | varchar | 255 | 0 | Y | N | 封面: | |
| 8 | create_time | timestamp | 19 | 0 | N | N | CURRENT_TIMESTAMP | 创建时间: |
| 9 | update_time | timestamp | 19 | 0 | N | N | CURRENT_TIMESTAMP | 更新时间: |
| 编号 | 名称 | 数据类型 | 长度 | 小数位 | 允许空值 | 主键 | 默认值 | 说明 |
| 1 | comment_id | int | 10 | 0 | N | Y | 评论ID: | |
| 2 | user_id | int | 10 | 0 | N | N | 0 | 评论人ID: |
| 3 | reply_to_id | int | 10 | 0 | N | N | 0 | 回复评论ID:空为0 |
| 4 | content | longtext | 2147483647 | 0 | Y | N | 内容: | |
| 5 | nickname | varchar | 255 | 0 | Y | N | 昵称: | |
| 6 | avatar | varchar | 255 | 0 | Y | N | 头像地址:[0,255] | |
| 7 | create_time | timestamp | 19 | 0 | N | N | CURRENT_TIMESTAMP | 创建时间: |
| 8 | update_time | timestamp | 19 | 0 | N | N | CURRENT_TIMESTAMP | 更新时间: |
| 9 | source_table | varchar | 255 | 0 | Y | N | 来源表: | |
| 10 | source_field | varchar | 255 | 0 | Y | N | 来源字段: | |
| 11 | source_id | int | 10 | 0 | N | N | 0 | 来源ID: |
| 编号 | 名称 | 数据类型 | 长度 | 小数位 | 允许空值 | 主键 | 默认值 | 说明 |
| 1 | custodial_institution_id | int | 10 | 0 | N | Y | 托管机构ID | |
| 2 | institution_name | varchar | 64 | 0 | Y | N | 机构名称 | |
| 3 | contact_information | varchar | 64 | 0 | Y | N | 联系方式 | |
| 4 | institution_address | varchar | 64 | 0 | Y | N | 机构地址 | |
| 5 | examine_state | varchar | 16 | 0 | N | N | 已通过 | 审核状态 |
| 6 | user_id | int | 10 | 0 | N | N | 0 | 用户ID |
| 7 | create_time | datetime | 19 | 0 | N | N | CURRENT_TIMESTAMP | 创建时间 |
| 8 | update_time | timestamp | 19 | 0 | N | N | CURRENT_TIMESTAMP | 更新时间 |
| 编号 | 名称 | 数据类型 | 长度 | 小数位 | 允许空值 | 主键 | 默认值 | 说明 |
| 1 | custody_check_in_id | int | 10 | 0 | N | Y | 托管签到ID | |
| 2 | hosting_name | varchar | 64 | 0 | Y | N | 托管名称 | |
| 3 | custody_date | date | 10 | 0 | Y | N | 托管日期 | |
| 4 | hosted_courses | varchar | 64 | 0 | Y | N | 托管课程 | |
| 5 | custodial_institution | int | 10 | 0 | Y | N | 0 | 托管机构 |
| 6 | custody_teacher | int | 10 | 0 | Y | N | 0 | 托管老师 |
| 7 | student_users | int | 10 | 0 | Y | N | 0 | 学生用户 |
| 8 | student_name | varchar | 64 | 0 | Y | N | 学生姓名 | |
| 9 | parental_users | int | 10 | 0 | Y | N | 0 | 家长用户 |
| 10 | sign_in_time | datetime | 19 | 0 | Y | N | 签到时间 | |
| 11 | create_time | datetime | 19 | 0 | N | N | CURRENT_TIMESTAMP | 创建时间 |
| 12 | update_time | timestamp | 19 | 0 | N | N | CURRENT_TIMESTAMP | 更新时间 |
| 编号 | 名称 | 数据类型 | 长度 | 小数位 | 允许空值 | 主键 | 默认值 | 说明 |
| 1 | escrow_sign_out_id | int | 10 | 0 | N | Y | 托管签退ID | |
| 2 | hosting_name | varchar | 64 | 0 | Y | N | 托管名称 | |
| 3 | custody_date | date | 10 | 0 | Y | N | 托管日期 | |
| 4 | hosted_courses | varchar | 64 | 0 | Y | N | 托管课程 | |
| 5 | custodial_institution | int | 10 | 0 | Y | N | 0 | 托管机构 |
| 6 | custody_teacher | int | 10 | 0 | Y | N | 0 | 托管老师 |
| 7 | student_users | int | 10 | 0 | Y | N | 0 | 学生用户 |
| 8 | student_name | varchar | 64 | 0 | Y | N | 学生姓名 | |
| 9 | parental_users | int | 10 | 0 | Y | N | 0 | 家长用户 |
| 10 | sign_in_time | datetime | 19 | 0 | Y | N | 签到时间 | |
| 11 | sign_out_time | datetime | 19 | 0 | Y | N | 签退时间 | |
| 12 | create_time | datetime | 19 | 0 | N | N | CURRENT_TIMESTAMP | 创建时间 |
| 13 | update_time | timestamp | 19 | 0 | N | N | CURRENT_TIMESTAMP | 更新时间 |
| 编号 | 名称 | 数据类型 | 长度 | 小数位 | 允许空值 | 主键 | 默认值 | 说明 |
| 1 | hits_id | int | 10 | 0 | N | Y | 点赞ID: | |
| 2 | user_id | int | 10 | 0 | N | N | 0 | 点赞人: |
| 3 | create_time | timestamp | 19 | 0 | N | N | CURRENT_TIMESTAMP | 创建时间: |
| 4 | update_time | timestamp | 19 | 0 | N | N | CURRENT_TIMESTAMP | 更新时间: |
| 5 | source_table | varchar | 255 | 0 | Y | N | 来源表: | |
| 6 | source_field | varchar | 255 | 0 | Y | N | 来源字段: | |
| 7 | source_id | int | 10 | 0 | N | N | 0 | 来源ID: |
| 编号 | 名称 | 数据类型 | 长度 | 小数位 | 允许空值 | 主键 | 默认值 | 说明 |
| 1 | hosted_catering_id | int | 10 | 0 | N | Y | 托管餐饮ID | |
| 2 | hosted_catering | varchar | 64 | 0 | Y | N | 托管餐饮 | |
| 3 | create_time | datetime | 19 | 0 | N | N | CURRENT_TIMESTAMP | 创建时间 |
| 4 | update_time | timestamp | 19 | 0 | N | N | CURRENT_TIMESTAMP | 更新时间 |
| 编号 | 名称 | 数据类型 | 长度 | 小数位 | 允许空值 | 主键 | 默认值 | 说明 |
| 1 | hosted_courses_id | int | 10 | 0 | N | Y | 托管课程ID | |
| 2 | hosting_name | varchar | 64 | 0 | Y | N | 托管名称 | |
| 3 | custody_number | varchar | 64 | 0 | Y | N | 托管编号 | |
| 4 | hosted_courses | varchar | 64 | 0 | Y | N | 托管课程 | |
| 5 | course_duration | varchar | 64 | 0 | Y | N | 课程时长 | |
| 6 | custody_date | date | 10 | 0 | Y | N | 托管日期 | |
| 7 | managed_type | varchar | 64 | 0 | Y | N | 托管类型 | |
| 8 | custody_location | varchar | 64 | 0 | Y | N | 托管地点 | |
| 9 | custodial_institution | int | 10 | 0 | Y | N | 0 | 托管机构 |
| 10 | custody_teacher | int | 10 | 0 | Y | N | 0 | 托管老师 |
| 11 | teachers_name | varchar | 64 | 0 | Y | N | 教师姓名 | |
| 12 | teacher_rating | varchar | 64 | 0 | Y | N | 教师评级 | |
| 13 | remaining_personnel | int | 10 | 0 | Y | N | 0 | 剩余人数 |
| 14 | cover_photo | varchar | 255 | 0 | Y | N | 封面图片 | |
| 15 | custody_details | text | 65535 | 0 | Y | N | 托管详情 | |
| 16 | meal_details | text | 65535 | 0 | Y | N | 餐食详情 | |
| 17 | hits | int | 10 | 0 | N | N | 0 | 点击数 |
| 18 | praise_len | int | 10 | 0 | N | N | 0 | 点赞数 |
| 19 | create_time | datetime | 19 | 0 | N | N | CURRENT_TIMESTAMP | 创建时间 |
| 20 | update_time | timestamp | 19 | 0 | N | N | CURRENT_TIMESTAMP | 更新时间 |
| 编号 | 名称 | 数据类型 | 长度 | 小数位 | 允许空值 | 主键 | 默认值 | 说明 |
| 1 | hosting_registration_id | int | 10 | 0 | N | Y | 托管报名ID | |
| 2 | hosting_name | varchar | 64 | 0 | Y | N | 托管名称 | |
| 3 | custody_number | varchar | 64 | 0 | Y | N | 托管编号 | |
| 4 | custody_date | date | 10 | 0 | Y | N | 托管日期 | |
| 5 | hosted_courses | varchar | 64 | 0 | Y | N | 托管课程 | |
| 6 | course_duration | varchar | 64 | 0 | Y | N | 课程时长 | |
| 7 | managed_type | varchar | 64 | 0 | Y | N | 托管类型 | |
| 8 | custody_location | varchar | 64 | 0 | Y | N | 托管地点 | |
| 9 | custodial_institution | int | 10 | 0 | Y | N | 0 | 托管机构 |
| 10 | custody_teacher | int | 10 | 0 | Y | N | 0 | 托管老师 |
| 11 | teacher_rating | varchar | 64 | 0 | Y | N | 教师评级 | |
| 12 | student_users | int | 10 | 0 | Y | N | 0 | 学生用户 |
| 13 | student_name | varchar | 64 | 0 | Y | N | 学生姓名 | |
| 14 | parental_users | int | 10 | 0 | Y | N | 0 | 家长用户 |
| 15 | number_of_custodians | int | 10 | 0 | Y | N | 0 | 托管人数 |
| 16 | mandated_choice | varchar | 64 | 0 | Y | N | 托管选择 | |
| 17 | hosted_catering | varchar | 64 | 0 | Y | N | 托管餐饮 | |
| 18 | create_time | datetime | 19 | 0 | N | N | CURRENT_TIMESTAMP | 创建时间 |
| 19 | update_time | timestamp | 19 | 0 | N | N | CURRENT_TIMESTAMP | 更新时间 |
表institutional_announcement (机构公告)
| 编号 | 名称 | 数据类型 | 长度 | 小数位 | 允许空值 | 主键 | 默认值 | 说明 |
| 1 | institutional_announcement_id | int | 10 | 0 | N | Y | 机构公告ID | |
| 2 | announcement_title | varchar | 64 | 0 | Y | N | 公告标题 | |
| 3 | publishing_institution | int | 10 | 0 | Y | N | 0 | 发布机构 |
| 4 | institution_name | varchar | 64 | 0 | Y | N | 机构名称 | |
| 5 | release_date | date | 10 | 0 | Y | N | 发布日期 | |
| 6 | announcement_content | text | 65535 | 0 | Y | N | 公告内容 | |
| 7 | create_time | datetime | 19 | 0 | N | N | CURRENT_TIMESTAMP | 创建时间 |
| 8 | update_time | timestamp | 19 | 0 | N | N | CURRENT_TIMESTAMP | 更新时间 |
| 编号 | 名称 | 数据类型 | 长度 | 小数位 | 允许空值 | 主键 | 默认值 | 说明 |
| 1 | notice_id | mediumint | 8 | 0 | N | Y | 公告id: | |
| 2 | title | varchar | 125 | 0 | N | N | 标题: | |
| 3 | content | longtext | 2147483647 | 0 | Y | N | 正文: | |
| 4 | create_time | timestamp | 19 | 0 | N | N | CURRENT_TIMESTAMP | 创建时间: |
| 5 | update_time | timestamp | 19 | 0 | N | N | CURRENT_TIMESTAMP | 更新时间: |
| 编号 | 名称 | 数据类型 | 长度 | 小数位 | 允许空值 | 主键 | 默认值 | 说明 |
| 1 | parental_users_id | int | 10 | 0 | N | Y | 家长用户ID | |
| 2 | parents_name | varchar | 64 | 0 | Y | N | 家长姓名 | |
| 3 | parental_gender | varchar | 64 | 0 | Y | N | 家长性别 | |
| 4 | examine_state | varchar | 16 | 0 | N | N | 已通过 | 审核状态 |
| 5 | user_id | int | 10 | 0 | N | N | 0 | 用户ID |
| 6 | create_time | datetime | 19 | 0 | N | N | CURRENT_TIMESTAMP | 创建时间 |
| 7 | update_time | timestamp | 19 | 0 | N | N | CURRENT_TIMESTAMP | 更新时间 |
| 编号 | 名称 | 数据类型 | 长度 | 小数位 | 允许空值 | 主键 | 默认值 | 说明 |
| 1 | payment_of_fees_id | int | 10 | 0 | N | Y | 费用缴纳ID | |
| 2 | hosting_name | varchar | 64 | 0 | Y | N | 托管名称 | |
| 3 | custody_number | varchar | 64 | 0 | Y | N | 托管编号 | |
| 4 | custody_date | date | 10 | 0 | Y | N | 托管日期 | |
| 5 | hosted_courses | varchar | 64 | 0 | Y | N | 托管课程 | |
| 6 | course_duration | varchar | 64 | 0 | Y | N | 课程时长 | |
| 7 | managed_type | varchar | 64 | 0 | Y | N | 托管类型 | |
| 8 | custodial_institution | int | 10 | 0 | Y | N | 0 | 托管机构 |
| 9 | custody_teacher | int | 10 | 0 | Y | N | 0 | 托管老师 |
| 10 | student_users | int | 10 | 0 | Y | N | 0 | 学生用户 |
| 11 | parental_users | int | 10 | 0 | Y | N | 0 | 家长用户 |
| 12 | number_of_custodians | int | 10 | 0 | Y | N | 0 | 托管人数 |
| 13 | mandated_choice | varchar | 64 | 0 | Y | N | 托管选择 | |
| 14 | hosted_catering | varchar | 64 | 0 | Y | N | 托管餐饮 | |
| 15 | custody_fees | int | 10 | 0 | Y | N | 0 | 托管费用 |
| 16 | catering_expenses | int | 10 | 0 | Y | N | 0 | 餐饮费用 |
| 17 | total_cost | varchar | 64 | 0 | Y | N | 合计费用 | |
| 18 | payment_receipts | varchar | 255 | 0 | Y | N | 缴费票据 | |
| 19 | pay_state | varchar | 16 | 0 | N | N | 未支付 | 支付状态 |
| 20 | pay_type | varchar | 16 | 0 | Y | N | 支付类型: 微信、支付宝、网银 | |
| 21 | create_time | datetime | 19 | 0 | N | N | CURRENT_TIMESTAMP | 创建时间 |
| 22 | update_time | timestamp | 19 | 0 | N | N | CURRENT_TIMESTAMP | 更新时间 |
| 编号 | 名称 | 数据类型 | 长度 | 小数位 | 允许空值 | 主键 | 默认值 | 说明 |
| 1 | praise_id | int | 10 | 0 | N | Y | 点赞ID: | |
| 2 | user_id | int | 10 | 0 | N | N | 0 | 点赞人: |
| 3 | create_time | timestamp | 19 | 0 | N | N | CURRENT_TIMESTAMP | 创建时间: |
| 4 | update_time | timestamp | 19 | 0 | N | N | CURRENT_TIMESTAMP | 更新时间: |
| 5 | source_table | varchar | 255 | 0 | Y | N | 来源表: | |
| 6 | source_field | varchar | 255 | 0 | Y | N | 来源字段: | |
| 7 | source_id | int | 10 | 0 | N | N | 0 | 来源ID: |
| 8 | status | bit | 1 | 0 | N | N | 1 | 点赞状态:1为点赞,0已取消 |
| 编号 | 名称 | 数据类型 | 长度 | 小数位 | 允许空值 | 主键 | 默认值 | 说明 |
| 1 | slides_id | int | 10 | 0 | N | Y | 轮播图ID: | |
| 2 | title | varchar | 64 | 0 | Y | N | 标题: | |
| 3 | content | varchar | 255 | 0 | Y | N | 内容: | |
| 4 | url | varchar | 255 | 0 | Y | N | 链接: | |
| 5 | img | varchar | 255 | 0 | Y | N | 轮播图: | |
| 6 | hits | int | 10 | 0 | N | N | 0 | 点击量: |
| 7 | create_time | timestamp | 19 | 0 | N | N | CURRENT_TIMESTAMP | 创建时间: |
| 8 | update_time | timestamp | 19 | 0 | N | N | CURRENT_TIMESTAMP | 更新时间: |
| 编号 | 名称 | 数据类型 | 长度 | 小数位 | 允许空值 | 主键 | 默认值 | 说明 |
| 1 | students_taking_leave_id | int | 10 | 0 | N | Y | 学生请假ID | |
| 2 | hosting_name | varchar | 64 | 0 | Y | N | 托管名称 | |
| 3 | custody_date | date | 10 | 0 | Y | N | 托管日期 | |
| 4 | hosted_courses | varchar | 64 | 0 | Y | N | 托管课程 | |
| 5 | custodial_institution | int | 10 | 0 | Y | N | 0 | 托管机构 |
| 6 | custody_teacher | int | 10 | 0 | Y | N | 0 | 托管老师 |
| 7 | student_users | int | 10 | 0 | Y | N | 0 | 学生用户 |
| 8 | student_name | varchar | 64 | 0 | Y | N | 学生姓名 | |
| 9 | parental_users | int | 10 | 0 | Y | N | 0 | 家长用户 |
| 10 | leave_application | text | 65535 | 0 | Y | N | 请假申请 | |
| 11 | examine_state | varchar | 16 | 0 | N | N | 未审核 | 审核状态 |
| 12 | create_time | datetime | 19 | 0 | N | N | CURRENT_TIMESTAMP | 创建时间 |
| 13 | update_time | timestamp | 19 | 0 | N | N | CURRENT_TIMESTAMP | 更新时间 |
| 编号 | 名称 | 数据类型 | 长度 | 小数位 | 允许空值 | 主键 | 默认值 | 说明 |
| 1 | student_users_id | int | 10 | 0 | N | Y | 学生用户ID | |
| 2 | student_name | varchar | 64 | 0 | Y | N | 学生姓名 | |
| 3 | student_gender | varchar | 64 | 0 | Y | N | 学生性别 | |
| 4 | student_age | varchar | 64 | 0 | Y | N | 学生年龄 | |
| 5 | parental_users | int | 10 | 0 | Y | N | 0 | 家长用户 |
| 6 | parents_name | varchar | 64 | 0 | Y | N | 家长姓名 | |
| 7 | examine_state | varchar | 16 | 0 | N | N | 已通过 | 审核状态 |
| 8 | user_id | int | 10 | 0 | N | N | 0 | 用户ID |
| 9 | create_time | datetime | 19 | 0 | N | N | CURRENT_TIMESTAMP | 创建时间 |
| 10 | update_time | timestamp | 19 | 0 | N | N | CURRENT_TIMESTAMP | 更新时间 |
| 编号 | 名称 | 数据类型 | 长度 | 小数位 | 允许空值 | 主键 | 默认值 | 说明 |
| 1 | teacher_users_id | int | 10 | 0 | N | Y | 教师用户ID | |
| 2 | teachers_name | varchar | 64 | 0 | Y | N | 教师姓名 | |
| 3 | graduation_institution | varchar | 64 | 0 | Y | N | 毕业院校 | |
| 4 | teachers_teaching_experience | varchar | 64 | 0 | Y | N | 教师教龄 | |
| 5 | professional_level | varchar | 64 | 0 | Y | N | 专业水平 | |
| 6 | teachers_phone_number | varchar | 64 | 0 | Y | N | 教师电话 | |
| 7 | teacher_rating | varchar | 64 | 0 | Y | N | 教师评级 | |
| 8 | custodial_institution | int | 10 | 0 | Y | N | 0 | 托管机构 |
| 9 | institution_name | varchar | 64 | 0 | Y | N | 机构名称 | |
| 10 | examine_state | varchar | 16 | 0 | N | N | 已通过 | 审核状态 |
| 11 | user_id | int | 10 | 0 | N | N | 0 | 用户ID |
| 12 | create_time | datetime | 19 | 0 | N | N | CURRENT_TIMESTAMP | 创建时间 |
| 13 | update_time | timestamp | 19 | 0 | N | N | CURRENT_TIMESTAMP | 更新时间 |
| 编号 | 名称 | 数据类型 | 长度 | 小数位 | 允许空值 | 主键 | 默认值 | 说明 |
| 1 | upload_id | int | 10 | 0 | N | Y | 上传ID | |
| 2 | name | varchar | 64 | 0 | Y | N | 文件名 | |
| 3 | path | varchar | 255 | 0 | Y | N | 访问路径 | |
| 4 | file | varchar | 255 | 0 | Y | N | 文件路径 | |
| 5 | display | varchar | 255 | 0 | Y | N | 显示顺序 | |
| 6 | father_id | int | 10 | 0 | Y | N | 0 | 父级ID |
| 7 | dir | varchar | 255 | 0 | Y | N | 文件夹 | |
| 8 | type | varchar | 32 | 0 | Y | N | 文件类型 |
| 编号 | 名称 | 数据类型 | 长度 | 小数位 | 允许空值 | 主键 | 默认值 | 说明 |
| 1 | user_id | mediumint | 8 | 0 | N | Y | 用户ID:[0,8388607]用户获取其他与用户相关的数据 | |
| 2 | state | smallint | 5 | 0 | N | N | 1 | 账户状态:[0,10](1可用|2异常|3已冻结|4已注销) |
| 3 | user_group | varchar | 32 | 0 | Y | N | 所在用户组:[0,32767]决定用户身份和权限 | |
| 4 | login_time | timestamp | 19 | 0 | N | N | CURRENT_TIMESTAMP | 上次登录时间: |
| 5 | phone | varchar | 11 | 0 | Y | N | 手机号码:[0,11]用户的手机号码,用于找回密码时或登录时 | |
| 6 | phone_state | smallint | 5 | 0 | N | N | 0 | 手机认证:[0,1](0未认证|1审核中|2已认证) |
| 7 | username | varchar | 16 | 0 | N | N | 用户名:[0,16]用户登录时所用的账户名称 | |
| 8 | nickname | varchar | 16 | 0 | Y | N | 昵称:[0,16] | |
| 9 | password | varchar | 64 | 0 | N | N | 密码:[0,32]用户登录所需的密码,由6-16位数字或英文组成 | |
| 10 | | varchar | 64 | 0 | Y | N | 邮箱:[0,64]用户的邮箱,用于找回密码时或登录时 | |
| 11 | email_state | smallint | 5 | 0 | N | N | 0 | 邮箱认证:[0,1](0未认证|1审核中|2已认证) |
| 12 | avatar | varchar | 255 | 0 | Y | N | 头像地址:[0,255] | |
| 13 | open_id | varchar | 255 | 0 | Y | N | 针对获取用户信息字段 | |
| 14 | create_time | timestamp | 19 | 0 | N | N | CURRENT_TIMESTAMP | 创建时间: |
| 15 | vip_level | varchar | 255 | 0 | Y | N | 会员等级 | |
| 16 | vip_discount | double | 11 | 2 | Y | N | 0.00 | 会员折扣 |
| 编号 | 名称 | 数据类型 | 长度 | 小数位 | 允许空值 | 主键 | 默认值 | 说明 |
| 1 | group_id | mediumint | 8 | 0 | N | Y | 用户组ID:[0,8388607] | |
| 2 | display | smallint | 5 | 0 | N | N | 100 | 显示顺序:[0,1000] |
| 3 | name | varchar | 16 | 0 | N | N | 名称:[0,16] | |
| 4 | description | varchar | 255 | 0 | Y | N | 描述:[0,255]描述该用户组的特点或权限范围 | |
| 5 | source_table | varchar | 255 | 0 | Y | N | 来源表: | |
| 6 | source_field | varchar | 255 | 0 | Y | N | 来源字段: | |
| 7 | source_id | int | 10 | 0 | N | N | 0 | 来源ID: |
| 8 | register | smallint | 5 | 0 | Y | N | 0 | 注册位置: |
| 9 | create_time | timestamp | 19 | 0 | N | N | CURRENT_TIMESTAMP | 创建时间: |
| 10 | update_time | timestamp | 19 | 0 | N | N | CURRENT_TIMESTAMP | 更新时间: |
用户注册:页面中输入:账号、设置密码、确认密码、昵称、邮箱、手机号、身份等信息,点击注册,如图5-1所示。

图5-1用户注册界面图
关键代码如下:

用户登录:登录页面输入用户名、密码点击“登录”,如图5-2所示。

图5-2用户登录界面图
关键代码如下:

-
-
- 系统公告界面
-
通知公告:展示所有后台发布的通知公告信息,如图5-3所示。

图5-3系统公告界面图
关键代码如下:

查看和管理学生的托管课程安排,包括课程内容、时间表、教师信息等,帮助家长和学生了解和安排托管课程。如图5-4所示。

图5-4托管课程界面图
关键代码如下:

个人中心包含:个人首页、教师用户、学生用户、托管报名、取消报名、费用缴纳、托管签到、托管签退、考勤记录、学生请假、收藏等功能模块。如图5-5所示。

图5-5家长用户个人中心界面图
个人中心包含:个人首页、系统用户、托管课程管理、托管报名管理、取消报名管理、托管签到管理、托管签退管理、考勤记录管理、学生请假管理等功能模块。如图5-6所示。

图5-6学生个人中心界面图
教师用户包含了系统用户、托管报名、取消报名、费用缴纳、托管签到、托管签退、考勤记录、学生请假、收藏等功能模块。如图5-7所示。

图5-7教师用户界面图
机构用户主要的功能有注册登录、系统用户、托管课程管理、托管报名管理、取消报名管理、费用缴纳管理、托管签到管理、托管签退管理、考勤记录管理、学生请假管理、机构公告管理等功能模块如图5-8所示。

图5-8机构用户界面图
托管报名管理:管理学生托管服务的报名流程,包括报名审核、信息录入、报名费用确认等。如图5-9所示。

图5-9托管报名管理界面图
-
-
- 费用缴纳界面
-
费用缴纳管理:管理学生托管服务的费用缴纳情况,包括费用核对、缴费记录管理、费用统计等。如图5-10所示。

图5-10费用缴纳界面图
-
-
- 系统管理界面
-
系统管理:对系统进行整体管理和维护,包括系统设置、备份与恢复、日志管理等如图5-11所示。

图5-11系统管理界面图
用户登录测试:
| 模块名称 | 测试用例 | 预期结果 | 实际结果 | 是否通过 |
| 登录模块 | 用户名:admin 密码:123456 | 弹出提示信息:用户名或密码错误 | 弹出提示信息:用户名或密码错误 | 通过 |
| 登录模块 | 用户名:admin 密码:admin | 提示:登录成功,并进入登陆后的首页 | 提示:登录成功,并进入登陆后的首页 | 通过 |
添加信息测试:
| 模块名称 | 测试用例 | 预期结果 | 实际结果 | 是否通过 |
| 添加信息模块 | 信息页面点击添加按钮,输入:课程信息,点击确定 | 提示课程信息添加成功 | 提示课程信息添加成功 | 通过 |
删除信息测试:
| 模块名称 | 测试用例 | 预期结果 | 实际结果 | 是否通过 |
| 删除信息模块 | 勾选多个课程信息,点击删除 | 提示删除成功,课程信息列表不在显示对应课程 | 提示删除成功,课程信息列表不在显示对应课程 | 通过 |
修改密码测试:
| 模块名称 | 测试用例 | 预期结果 | 实际结果 | 是否通过 |
| 修改密码模块 | 原密码:123123 新密码:123 确认密码:123 | 提示:提示原密码错误 | 提示:提示原密码错误 | 通过 |
| 修改密码模块 | 原密码:admin 新密码:123 确认密码:333 | 弹出提示:新密码与确认密码不一致 | 弹出提示:新密码与确认密码不一致 | 通过 |
| 修改密码模块 | 原密码:admin 新密码:123 确认密码:123 | 提示:密码修改成功 | 提示:密码修改成功 | 通过 |
通过对上述功能模块的测试,系统的基本功能都是可用的。
通过编写SSM中小学生托管管理系统功能模块的测试用例,对用户登录模块及其他功能模块进行功能测试,测试通过。通过这些模块的测试保证系统的正确性、可靠性、易用性。
经过这几个月的精心筹备与不懈奋斗,SSM中小学生托管管理系统终于开发完成。尽管实际开发的时间紧凑,但这背后却蕴藏着我无数次的试验与突破。在此整个研发过程中,我深刻感受到自身不足,并积极寻求改进与提升。面对系统开发中遇到的关键技术与难题,我始终保持着一颗谦逊好学的心,锲而不舍,不断钻研与实践。尽管这些技术与方法曾让我倍感压力,但通过持之以恒的努力,我逐渐掌握了它们的精髓。
从需求分析到系统设计,从编码实现到数据调试,每一个环节都凝聚了我的专注与智慧。在SSM框架的应用、MySQL数据库的优化等方面,我充分展现了自己的专业能力与实操经验,力求使系统更加完美、稳定。同时,我也注重与团队成员的沟通协作,共同解决遇到的难题,确保项目顺利进行。
当然,作为一个初次尝试的项目,SSM中小学生托管管理系统仍存在一些不足和待改进之处。但正是这些经历,让我更加深切地感受到了技术的魅力与挑战,也坚定了我继续前行的决心。
展望未来,我将继续深耕计算机技术,不断提升自己的专业素养与综合能力。我相信,通过不断的学习与实践,我将在未来的项目开发中更好地发挥自我价值,为团队的成功贡献更多力量。同时,我也期待在未来的道路上,能与更多志同道合的伙伴携手并进,共同探索技术的广阔天地。
SSM中小学生托管管理系统的圆满完成,既是一段技术攻坚的旅程,也是一次自我超越的历练。回首这段时光,我深感每一个功能的实现、每一个难题的攻克,都凝聚了我的汗水与智慧,都见证了我的成长与蜕变。
首先,我要由衷感谢我的指导老师。您的悉心指导和无私帮助,让我在技术的海洋中找到了方向,让我学会了将理论知识与实际操作相结合,真正做到了学以致用。您严谨的工作态度和深厚的专业素养,让我受益匪浅,更是我未来职业道路上的楷模。
同时,我也要感谢那些曾经教导过我的老师们。您们的教诲如同明灯,照亮了我前行的道路,让我在专业领域打下了坚实的基础。您们的辛勤付出和无私奉献,我将永远铭记在心。
此外,我还要特别感谢我的同学们。在项目开发过程中,我们携手并进,共同面对挑战,共同分享喜悦。正是有了你们的陪伴和支持,我才能够坚持下来,才能够取得今天的成果。这段并肩作战的日子,将成为我人生中最美好的回忆。
毕业之际,我将带着这份宝贵的经历和师长同学们的祝福,踏上新的征程。在未来的日子里,我将继续努力学习,不断提升自己的专业技能和综合素质,为实现更高的目标而努力奋斗。我相信,只要我们心怀梦想、勇往直前,就一定能够创造出更加辉煌的明天!
参考文献
[1]白茹鑫.基于SpringBoot+SSM框架的企业安全培训管理系统设计与实现[J].现代信息科技,2024,8(01):44-49.DOI:10.19850/j.cnki.2096-4706.2024.01.009.
[2]袁爱平,陈畅,孙士兵等.基于SSM框架的高校学生信息管理系统设计与实现[J].工业控制计算机,2023,36(12):127-129.
[3]Ketki R ,Arjun K ,Nicole T F .Corrigendum to “Mental health law, policy program in India – A fragmented narrative of change, contradictions and possibilities” [SSM - Mental Health 2 (2022) 100174][J].SSM - Mental Health,2023,4
[4]Yuxie J ,Kai W ,Yingzhen Z , et al.Superoleophobic TiO2@SSM membranes with antifouling and photocatalytic ability for efficient microbubbles flotation emulsion separation and organic pollutants degradation[J].Journal of Membrane Science,2024,690
[5]涂家福,刘德福,李鑫.我市学生暑期托管服务丰富多彩[N].赣南日报,2023-07-17(008).DOI:10.28275/n.cnki.ngnbr.2023.001305.
[6]东莞市人民政府关于印发《东莞市学生校外托管机构管理办法(试行)》的通知[J].东莞市人民政府公报,2023,(03):3-8.
[7]东莞市学生校外托管机构管理办法(试行)[N].东莞日报,2023-04-19(A08).DOI:10.28181/n.cnki.ndgrb.2023.000864.
[8]万文亚.具身认知视域下学生假期托管的校社合力模式构想[J].教育界,2023,(09):2-4.
[9]余雅风,褚天.德国学生托管制度的规范重点、特征及其启示[J].中国教育法制评论,2022,(02):176-187.
[10]鲍蔓华,王溪.让更多社会力量参与学生寒暑假托管[N].人民政协报,2022-06-15(011).DOI:10.28660/n.cnki.nrmzx.2022.003873.
[11]陈安.校外托管机构存在问题与治理策略研究[D].安徽工程大学,2022.DOI:10.27763/d.cnki.gahgc.2022.000206.
[12]张网成,刘宇航,肖芝.新加坡中小学生课后服务的二元组合结构[J].社会治理,2022,(05):65-76.DOI:10.16775/j.cnki.10-1285/d.2022.05.009.
[13]王芬.小学生校外托管问题及对策研究[D].湖南农业大学,2020.DOI:10.27136/d.cnki.ghunu.2020.000814.
[14]阮洁.托管班的管理方式对学生成绩的影响——基于两所托管班的参与观察研究[J].河南科技学院学报,2019,39(02):53-57.
[15]钟凤萍.广州市学生课后托管政府治理现状和路径研究[J].知识经济,2017,(08):10-11.DOI:10.15880/j.cnki.zsjj.2017.08.004.
[16]东莞市人民政府办公室关于印发东莞市学生校外托管机构管理办法的通知[J].东莞市人民政府公报,2016,(10):11-16.
[17]周晓侠.关于加强学生校外托管机构管理的建议[J].中国校外教育,2015,(28):21.
[18]周影.校外学生托管机构管理之我见[J].中国校外教育,2015,(26):55.
免费领取项目源码,请关注❥点赞收藏并私信博主,谢谢~

被折叠的 条评论
为什么被折叠?



