在数字化、信息化的时代背景下,传统的校友管理模式已难以满足现代教育管理的需求。为了应对这一挑战,本文设计并实现了一个基于SpringBoot的WEB安全校友平台系统。该系统为管理员和校友用户提供了全面的功能支持,包括学院信息管理、班级信息管理、校友招聘管理、系统管理和网站公告管理等核心模块。通过采用SpringBoot框架,系统不仅简化了开发过程,还实现了高效、准确、安全的数据处理和管理。
在系统设计方面,本文详细阐述了系统的整体架构、数据库设计以及各个功能模块的实现细节。系统采用前后端分离的架构,前端采用流行的前端框架进行开发,后端则基于SpringBoot构建RESTful API,实现与前端的交互。数据库设计方面,本文选择了MySQL作为系统的数据库管理系统,并设计了合理的数据库表结构,以确保数据的完整性和一致性。
此外,为了保证系统的安全性,本文还采取了一系列的安全措施,如用户身份验证、数据加密传输等。通过这些安全措施的实施,系统能够有效地保护用户数据的安全,防止未经授权的访问和泄露。
在实际运行中,该系统已经得到了广泛的应用和验证。通过友好的用户界面和便捷的操作流程,系统为用户提供了高效、准确的校友信息管理服务。同时,系统还支持灵活的扩展和定制,以满足不同学校和校友组织的需求。
综上所述,本文设计并实现的基于SpringBoot的WEB安全校友平台系统,不仅提升了校友管理的效率和水平,还为学校的信息化建设提供了新的思路和方向。通过不断优化和完善系统功能,相信该系统将在未来的校友管理中发挥更加重要的作用。
关键词:校友平台系统;SpringBoot框架。
Abstract
In the context of digitalization and informatization, the traditional alumni management model is no longer able to meet the needs of modern education management. To address this challenge, this article designs and implements a web-based secure alumni platform system based on SpringBoot. This system provides comprehensive functional support for administrators and alumni users, including core modules such as college information management, class information management, alumni recruitment management, system management, and website announcement management. By adopting the SpringBoot framework, the system not only simplifies the development process, but also achieves efficient, accurate, and secure data processing and management.
In terms of system design, this article elaborates on the overall architecture of the system, database design, and implementation details of various functional modules. The system adopts a front-end and back-end separation architecture, with the front-end developed using popular front-end frameworks, and the back-end built RESTful APIs based on SpringBoot to achieve interaction with the front-end. In terms of database design, this article has chosen MySQL as the system's database management system and designed a reasonable database table structure to ensure data integrity and consistency.
In addition, to ensure the security of the system, this article has also taken a series of security measures, such as user authentication, data encryption transmission, etc. By implementing these security measures, the system can effectively protect the security of user data and prevent unauthorized access and leakage.
In practical operation, the system has been widely applied and validated. Through a user-friendly interface and convenient operating procedures, the system provides users with efficient and accurate alumni information management services. At the same time, the system also supports flexible expansion and customization to meet the needs of different schools and alumni organizations.
In summary, the WEB secure alumni platform system based on SpringBoot designed and implemented in this article not only improves the efficiency and level of alumni management, but also provides new ideas and directions for the informationization construction of schools. Through continuous optimization and improvement of system functions, we believe that the system will play a more important role in future alumni management..
Keywords: alumni platform system; SpringBoot framework.
1 绪论
1.1 研究背景和意义
在数字化时代,随着信息技术的迅猛发展和广泛应用,网络安全问题日益凸显,特别是在基于Web的应用系统中。校友平台作为一种特殊的社交网络,旨在加强校友间的联系与交流,共享资源,促进合作与发展。然而,随着用户数量的增加和功能的拓展,该平台面临着严峻的安全挑战,如用户信息泄露、恶意攻击、数据篡改等。因此,研究和实现基于Web安全的校友平台系统具有重要的现实意义和迫切需求。
Spring Boot作为一种轻量级、快速构建Web应用的框架,因其高效、灵活和易于维护的特性,在开发领域得到了广泛应用。本研究旨在通过利用Spring Boot框架的优势,结合先进的Web安全技术,设计和实现一个安全可靠的校友平台系统。这不仅有助于保护用户隐私和数据安全,提高平台的可信度和用户满意度,还能为类似社交网络系统的安全建设提供有益的参考和借鉴。因此,本研究具有重要的理论价值和实践意义。
在当今信息化快速发展的时代,基于Web的校友平台系统已成为连接校友、促进信息共享与交流的重要工具。国内外对于SpringBoot框架下校友平台系统的设计与实现研究现状呈现出积极且不断深化的趋势。
在国内,随着高校信息化建设的推进和校友资源的日益丰富,越来越多的高校开始着手搭建校友平台。这些平台不仅提供了基础的校友信息管理功能,还融入了社交、活动组织、资源共享等多种功能。SpringBoot以其轻量级、快速开发的特性,在国内校友平台系统的开发中得到了广泛应用。同时,随着国内网络安全法规的日益完善,校友平台系统在安全性方面的要求也越来越高,数据加密、用户身份认证、访问控制等安全措施得到了广泛重视。
在国际上,类似的校友平台系统同样受到关注。由于国外高校信息化建设起步较早,校友平台系统的发展也相对成熟。SpringBoot作为一款流行的Java开发框架,在国际上也得到了广泛应用。此外,国外对于Web安全的研究更为深入,校友平台系统在安全性设计方面往往更加成熟和全面。
综合来看,基于Web的校友平台系统在国内外的设计与实现都呈现出蓬勃发展的态势。未来,随着技术的不断进步和用户需求的不断提高,校友平台系统将在功能性、安全性、用户体验等方面持续得到优化和提升。
本文共分为六章,章节内容安排如下:
第一章:引言。第一章主要介绍了课题研究的背景和意义,国内目前相关研究现状以及本文的研究内容与主要工作。
第二章:系统需求分析。第二章主要从系统的用户、功能等方面进行需求分析。
第三章:系统设计。第三章主要对系统框架、系统功能模块、数据库进行功能设计。
第四章:系统实现。第四章主要介绍了系统框架搭建、系统界面的实现。
第五章:系统测试。第五章主要对系统的部分界面进行测试并对主要功能进行测试
2 校友平台系统系统分析
本章内容概括了校友平台系统的可行性分析、功能分析以及用例分析。
2.1 可行性分析
2.1.1 技术可行性分析
基于WEB安全技术的校友平台系统在技术可行性方面具有广泛的支持和应用前景。通过SpringBoot简化的开发流程和丰富的工具,开发人员能够快速构建稳定可靠的系统框架,提高开发效率。同时,整合WEB安全技术如Spring Security,能够有效保护用户数据安全,防范常见的安全威胁,确保系统的稳定性和可靠性。结合SpringBoot的自动配置特性和WEB安全技术,校友平台系统可以轻松实现用户信息管理、数据统计分析以及用户友好的操作界面,为校友提供安全、便捷的在线交流平台。
2.1.2 经济可行性分析
基于WEB安全技术的校友平台系统在经济可行性方面具有潜在优势。首先,采用开源的SpringBoot框架可以降低开发成本,节约人力资源投入。其次,整合WEB安全技术可以减少潜在的数据泄露和安全风险,降低系统运营过程中的维护成本。此外,校友平台系统能够提升校友间的互动和信息分享效率,有望增加用户粘性和活跃度,进而提升平台的商业潜力和吸引力。综合考虑,基于WEB安全技术的校友平台系统在经济上具备较高的可行性和潜在的投资回报。
基于WEB安全技术的校友平台系统在操作可行性方面具有诸多优势。首先,SpringBoot的简化配置和快速启动特性使系统部署和更新变得更加便捷,降低了操作难度和时间成本。其次,整合WEB安全技术有助于提升系统的稳定性和安全性,减少数据泄露风险,保障用户信息安全,降低了操作过程中的风险和管理成本。此外,校友平台系统的用户界面设计友好直观,操作流程简单易懂,有利于用户快速上手和高效使用,提升了系统的操作效率和用户满意度。综合来看,基于WEB安全技术的校友平台系统在操作上具备较高的可行性,有助于提升系统的操作效率和用户体验。
校友平台系统划分为了校友用户管理模块和管理员模块这两大部分。
校友用户管理模块:
1. 首页浏览:校友用户登录平台后,首先会来到首页。在这里,他们可以迅速浏览到网站公告、学校新闻等重要信息,了解学校的最新动态和平台的重要通知。
2. 网站公告:校友用户可以在“网站公告”板块查看所有网站公告,确保自己不会错过任何重要通知。同时,他们还可以对公告进行点赞、收藏和发表评论,与其他校友进行互动。
3. 学校新闻:在“学校新闻”部分,校友用户可以查看学校发布的各类新闻,了解学校的发展动态。他们可以点赞、收藏自己感兴趣的新闻,并发表评论,与其他校友分享自己的看法。
4. 班级信息:通过“班级信息”功能,校友用户可以查看班级信息列表,了解各班级的毕业届别、班主任姓名等信息。他们还可以利用搜索功能,通过班级名称、所属学院、毕业届别和班主任姓名进行精确搜索。对于感兴趣的班级信息,他们同样可以进行点赞、收藏和发表评论。
5. 校友招聘:在“校友招聘”板块,校友用户可以查看校友发布的招聘信息,了解各个公司的招聘职位、招聘性质、工作地点和招聘人数等信息。他们可以通过搜索功能,快速找到符合自己需求的职位。对于感兴趣的招聘信息,他们可以进行点赞、收藏,并发表评论。此外,平台还提供了定位地图功能,方便校友用户查找公司位置。
6. 管理个人账户与中心:在“我的账户”、“个人中心”和“个人首页”中,校友用户可以查看和管理自己的个人信息、账户设置、收藏内容等。他们可以随时更新自己的资料,确保信息的准确性,并对自己在平台上的活动进行管理和调整。
7. 校友招聘:校友用户在个人中心可以进行增删改查校友招聘信息,查看详情和评论。用户可以通过招聘职位、公司名称、工作地点、招聘性质以及审核状态进行搜索,方便快捷地找到符合自身需求的招聘信息,同时,他们还可以查看其他校友对自己招聘信息的评论,进行互动和反馈。
8.收藏:在“收藏”功能中,校友用户可以查看自己收藏的信息,包括网站公告、学校新闻、班级信息和招聘信息等。他们可以随时删除不再需要的收藏内容,保持收藏夹的整洁和有序。
管理员管理模块:
1. 系统用户管理:管理员可以全面管理系统内的用户信息,包括管理员自身、校友用户和查询用户。他们可以重置、添加用户账户,确保所有用户账户的有效性和安全性。此外,管理员还能监控用户活动,维护系统的正常运行。
2. 学院信息管理:管理员有权管理学院的详细信息,包括列表展示、添加新学院、查询特定学院、删除不再需要的学院记录以及查看学院的详情。他们还可以利用学校名称作为搜索条件,快速定位到特定学院的信息。
3. 班级信息管理:在班级信息管理方面,管理员可以列出所有班级信息,添加新的班级记录,查询特定班级,删除不再需要的班级信息,并查看每个班级的详细情况。此外,管理员还能处理与用户评论相关的操作,如审核和回复评论。他们还可以通过班级名称、所属学院、毕业届别和班主任姓名等条件进行搜索,快速找到目标班级。
4. 校友招聘管理:管理员在校友招聘管理方面拥有广泛的功能,包括列出所有招聘信息、添加新职位、查询特定职位、删除过期或不再需要的招聘信息以及查看招聘详情。他们还可以处理用户评论,并负责审核和回复所有招聘信息。管理员可以使用招聘职位、公司名称、工作地点、招聘性质和审核状态等条件进行搜索,以便快速找到相关招聘信息。
5. 系统管理:在系统管理方面,管理员负责管理轮播图内容,可以查询、删除或添加新的轮播图。这些轮播图通常用于展示学校的重要信息或活动,对于提升用户体验和宣传学校具有重要意义。
6. 网站公告管理:管理员负责发布、查询、删除和添加网站公告。这些公告可能包括学校新闻、活动通知或其他重要信息。管理员可以通过网格公告的形式展示这些公告,确保用户能够及时获取到最新信息。
7. 资源管理:在资源管理方面,管理员负责管理学校新闻和新闻分类。他们可以查询、删除或添加新闻条目,以及管理新闻分类。这些新闻和分类通常用于展示学校的最新动态和成果,对于提升学校的知名度和形象具有重要作用。
校友平台系统的非功能性需求比如校友平台系统的安全性怎么样,可靠性怎么样,性能怎么样,可拓展性怎么样等。具体可以表示在如下2-1表格中:
表2-1校友平台系统非功能需求表
| 安全性 | 主要指校友平台系统数据库的安装,数据库的使用和密码的设定必须合乎规范。 |
| 可靠性 | 可靠性是指校友平台系统能够安装用户的指示进行操作,经过测试,可靠性90%以上。 |
| 性能 | 性能是影响校友平台系统占据市场的必要条件,所以性能最好要佳才好。 |
| 可扩展性 | 比如数据库预留多个属性,比如接口的使用等确保了系统的非功能性需求。 |
| 易用性 | 用户只要跟着校友平台系统的页面展示内容进行操作,就可以了。 |
| 可维护性 | 校友平台系统开发的可维护性是非常重要的,经过测试,可维护性没有问题 |
2.3 系统用例分析
校友平台系统的完整UML用例图分别是图2-2和图2-3。在参与者上包括用户以及管理员。前台上用户角色用例包括校友用户、有首页、网站公告、学校新闻、班级信息、校友招聘、我的账户、个人中心(个人首页、校友招聘和收藏)等功能,校友用户角色用例如图2-2所示。

图2-2校友平台系统校友用户角色用例图
web后台管理上的管理员是维护整个校友平台系统中所有数据信息的,管理员有登录、系统用户、学院信息管理、班级信息管理、校友招聘管理、系统管理、网站公告管理、资源管理等功能。管理员角色用例如图2-3所示。

2.4.1系统开发流程
校友平台系统开发时,首先进行需求分析,进而对系统进行总体的设计规划,设计系统功能模块,数据库的选择等,本系统的开发流程如图2-4所示。

图2-4系统开发流程图
2.4.2 用户登录流程
为了保证系统的安全性,要使用本系统对系统信息进行管理,必须先登陆到系统中。如图2-5所示。

图2-5 登录流程图
2.4.3 系统操作流程
用户打开并进入系统后,会先显示登录界面,输入正确的用户名和密码,系统自动检测信息,若信息无误,则用户会进入系统功能界面,进行操作,否则会提示错误无法登录,操作流程如图2-6所示。

图2-6 系统操作流程图
2.4.4 添加信息流程
管理员可以对班级相册信息等进行信息的添加,用户可以对自己权限内的信息进行添加,输入信息后,系统会自行验证输入的信息和数据,若信息正确,会将其添加到数据库内,若信息有误,则会提示重新输入信息,添加信息流程如图2-7所示。

图2-7 添加信息流程图
2.4.5 修改信息流程
管理员可以对班级相册信息等进行的修改,用户可以对自己权限内的信息进行修改,首先进入修改信息界面,输入修改信息数据,系统进行数据的判断验证,修改信息合法则修改成功,信息更新至数据库,信息不合法则修改失败,重新输入。修改信息流程图如图2-8所示。

图2-8 修改信息流程图
2.4.6 删除信息流程
管理员可以对班级相册信息等进行信息的删除,对要删除的信息进行选中后,点击删除按钮,系统会询问是否确定,若点击确定,则系统会删除掉选中的信息,并在数据库内对信息进行删除,删除信息流程图如图2-9所示。

图2-9 删除信息流程图
本章主要通过对校友平台系统的可行性分析、功能需求分析、系统用例分析,确定整个校友平台系统要实现的功能。同时也为校友平台系统的代码实现和测试提供了标准。
本章主要讨论的内容包括校友平台系统的功能模块设计、数据库系统设计。
3.1 系统模块设计
校友平台系统根据前面章节的功能需求分析得出其总体设计模块图如图3-1所示。

图3-1 校友平台系统功能模块图
数据库设计一般包括需求分析、概念模型设计、数据库表建立三大过程,其中需求分析前面章节已经阐述,概念模型设计有概念模型和逻辑结构设计两部分。
3.2.1 数据库概念结构设计
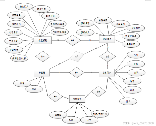
下面是整个校友平台系统中主要的数据库表总E-R实体关系图。

图3-2 校友平台系统总E-R关系图
通过上一小节中校友平台系统中总E-R关系图上得出一共需要创建很多个数据表。在此我主要罗列几个主要的数据库表结构设计。
| 编号 | 名称 | 数据类型 | 长度 | 小数位 | 允许空值 | 主键 | 默认值 | 说明 |
| 1 | token_id | int | 10 | 0 | N | Y | 临时访问牌ID | |
| 2 | token | varchar | 64 | 0 | Y | N | 临时访问牌 | |
| 3 | info | text | 65535 | 0 | Y | N | ||
| 4 | maxage | int | 10 | 0 | N | N | 2 | 最大寿命:默认2小时 |
| 5 | create_time | timestamp | 19 | 0 | N | N | CURRENT_TIMESTAMP | 创建时间: |
| 6 | update_time | timestamp | 19 | 0 | N | N | CURRENT_TIMESTAMP | 更新时间: |
| 7 | user_id | int | 10 | 0 | N | N | 0 | 用户编号: |
| 编号 | 名称 | 数据类型 | 长度 | 小数位 | 允许空值 | 主键 | 默认值 | 说明 |
| 1 | alumni_recruitment_id | int | 10 | 0 | N | Y | 校友招聘ID | |
| 2 | alumni_users | int | 10 | 0 | Y | N | 0 | 校友用户 |
| 3 | alumni_name | varchar | 64 | 0 | Y | N | 校友姓名 | |
| 4 | recruitment_positions | varchar | 64 | 0 | Y | N | 招聘职位 | |
| 5 | company_name | varchar | 64 | 0 | Y | N | 公司名称 | |
| 6 | work_location | varchar | 64 | 0 | Y | N | 工作地点 | |
| 7 | office_environment | varchar | 255 | 0 | Y | N | 办公环境 | |
| 8 | work_salary | varchar | 64 | 0 | Y | N | 工作薪资 | |
| 9 | recruitment_nature | varchar | 64 | 0 | Y | N | 招聘性质 | |
| 10 | recruitment_number | varchar | 64 | 0 | Y | N | 招聘人数 | |
| 11 | contact_information | text | 65535 | 0 | Y | N | 联系方式 | |
| 12 | job_requirements | text | 65535 | 0 | Y | N | 应聘要求 | |
| 13 | job_description | longtext | 2147483647 | 0 | Y | N | 职位介绍 | |
| 14 | praise_len | int | 10 | 0 | N | N | 0 | 点赞数 |
| 15 | examine_state | varchar | 16 | 0 | N | N | 未审核 | 审核状态 |
| 16 | examine_reply | varchar | 16 | 0 | Y | N | 审核回复 | |
| 17 | location_address | varchar | 64 | 0 | Y | N | 当前位置 | |
| 18 | location_lng | varchar | 64 | 0 | Y | N | 当前位置经度 | |
| 19 | location_lat | varchar | 64 | 0 | Y | N | 当前位置纬度 | |
| 20 | create_time | datetime | 19 | 0 | N | N | CURRENT_TIMESTAMP | 创建时间 |
| 21 | update_time | timestamp | 19 | 0 | N | N | CURRENT_TIMESTAMP | 更新时间 |
| 编号 | 名称 | 数据类型 | 长度 | 小数位 | 允许空值 | 主键 | 默认值 | 说明 |
| 1 | alumni_users_id | int | 10 | 0 | N | Y | 校友用户ID | |
| 2 | alumni_name | varchar | 64 | 0 | Y | N | 校友姓名 | |
| 3 | mobile_phone_number | varchar | 16 | 0 | Y | N | 手机号码 | |
| 4 | graduation_date | date | 10 | 0 | Y | N | 毕业时间 | |
| 5 | graduation_class | varchar | 64 | 0 | Y | N | 毕业班级 | |
| 6 | affiliated_college | varchar | 64 | 0 | Y | N | 所属学院 | |
| 7 | examine_state | varchar | 16 | 0 | N | N | 已通过 | 审核状态 |
| 8 | user_id | int | 10 | 0 | N | N | 0 | 用户ID |
| 9 | create_time | datetime | 19 | 0 | N | N | CURRENT_TIMESTAMP | 创建时间 |
| 10 | update_time | timestamp | 19 | 0 | N | N | CURRENT_TIMESTAMP | 更新时间 |
| 编号 | 名称 | 数据类型 | 长度 | 小数位 | 允许空值 | 主键 | 默认值 | 说明 |
| 1 | article_id | mediumint | 8 | 0 | N | Y | 文章id:[0,8388607] | |
| 2 | title | varchar | 125 | 0 | N | Y | 标题:[0,125]用于文章和html的title标签中 | |
| 3 | type | varchar | 64 | 0 | N | N | 0 | 文章分类:[0,1000]用来搜索指定类型的文章 |
| 4 | hits | int | 10 | 0 | N | N | 0 | 点击数:[0,1000000000]访问这篇文章的人次 |
| 5 | praise_len | int | 10 | 0 | N | N | 0 | 点赞数 |
| 6 | create_time | timestamp | 19 | 0 | N | N | CURRENT_TIMESTAMP | 创建时间: |
| 7 | update_time | timestamp | 19 | 0 | N | N | CURRENT_TIMESTAMP | 更新时间: |
| 8 | source | varchar | 255 | 0 | Y | N | 来源:[0,255]文章的出处 | |
| 9 | url | varchar | 255 | 0 | Y | N | 来源地址:[0,255]用于跳转到发布该文章的网站 | |
| 10 | tag | varchar | 255 | 0 | Y | N | 标签:[0,255]用于标注文章所属相关内容,多个标签用空格隔开 | |
| 11 | content | longtext | 2147483647 | 0 | Y | N | 正文:文章的主体内容 | |
| 12 | img | varchar | 255 | 0 | Y | N | 封面图 | |
| 13 | description | text | 65535 | 0 | Y | N | 文章描述 |
| 编号 | 名称 | 数据类型 | 长度 | 小数位 | 允许空值 | 主键 | 默认值 | 说明 |
| 1 | type_id | smallint | 5 | 0 | N | Y | 分类ID:[0,10000] | |
| 2 | display | smallint | 5 | 0 | N | N | 100 | 显示顺序:[0,1000]决定分类显示的先后顺序 |
| 3 | name | varchar | 16 | 0 | N | N | 分类名称:[2,16] | |
| 4 | father_id | smallint | 5 | 0 | N | N | 0 | 上级分类ID:[0,32767] |
| 5 | description | varchar | 255 | 0 | Y | N | 描述:[0,255]描述该分类的作用 | |
| 6 | icon | text | 65535 | 0 | Y | N | 分类图标: | |
| 7 | url | varchar | 255 | 0 | Y | N | 外链地址:[0,255]如果该分类是跳转到其他网站的情况下,就在该URL上设置 | |
| 8 | create_time | timestamp | 19 | 0 | N | N | CURRENT_TIMESTAMP | 创建时间: |
| 9 | update_time | timestamp | 19 | 0 | N | N | CURRENT_TIMESTAMP | 更新时间: |
| 编号 | 名称 | 数据类型 | 长度 | 小数位 | 允许空值 | 主键 | 默认值 | 说明 |
| 1 | auth_id | int | 10 | 0 | N | Y | 授权ID: | |
| 2 | user_group | varchar | 64 | 0 | Y | N | 用户组: | |
| 3 | mod_name | varchar | 64 | 0 | Y | N | 模块名: | |
| 4 | table_name | varchar | 64 | 0 | Y | N | 表名: | |
| 5 | page_title | varchar | 255 | 0 | Y | N | 页面标题: | |
| 6 | path | varchar | 255 | 0 | Y | N | 路由路径: | |
| 7 | position | varchar | 32 | 0 | Y | N | 位置: | |
| 8 | mode | varchar | 32 | 0 | N | N | _blank | 跳转方式: |
| 9 | add | tinyint | 3 | 0 | N | N | 1 | 是否可增加: |
| 10 | del | tinyint | 3 | 0 | N | N | 1 | 是否可删除: |
| 11 | set | tinyint | 3 | 0 | N | N | 1 | 是否可修改: |
| 12 | get | tinyint | 3 | 0 | N | N | 1 | 是否可查看: |
| 13 | field_add | text | 65535 | 0 | Y | N | 添加字段: | |
| 14 | field_set | text | 65535 | 0 | Y | N | 修改字段: | |
| 15 | field_get | text | 65535 | 0 | Y | N | 查询字段: | |
| 16 | table_nav_name | varchar | 500 | 0 | Y | N | 跨表导航名称: | |
| 17 | table_nav | varchar | 500 | 0 | Y | N | 跨表导航: | |
| 18 | option | text | 65535 | 0 | Y | N | 配置: | |
| 19 | create_time | timestamp | 19 | 0 | N | N | CURRENT_TIMESTAMP | 创建时间: |
| 20 | update_time | timestamp | 19 | 0 | N | N | CURRENT_TIMESTAMP | 更新时间: |
| 编号 | 名称 | 数据类型 | 长度 | 小数位 | 允许空值 | 主键 | 默认值 | 说明 |
| 1 | class_information_id | int | 10 | 0 | N | Y | 班级信息ID | |
| 2 | class_name | varchar | 64 | 0 | Y | N | 班级名称 | |
| 3 | affiliated_college | varchar | 64 | 0 | Y | N | 所属学院 | |
| 4 | graduation_level | varchar | 64 | 0 | Y | N | 毕业届别 | |
| 5 | class_photos | varchar | 255 | 0 | Y | N | 班级相片 | |
| 6 | name_of_homeroom_teacher | varchar | 64 | 0 | Y | N | 班主任姓名 | |
| 7 | collective_credit | text | 65535 | 0 | Y | N | 集体荣誉 | |
| 8 | class_members | longtext | 2147483647 | 0 | Y | N | 班级成员 | |
| 9 | praise_len | int | 10 | 0 | N | N | 0 | 点赞数 |
| 10 | create_time | datetime | 19 | 0 | N | N | CURRENT_TIMESTAMP | 创建时间 |
| 11 | update_time | timestamp | 19 | 0 | N | N | CURRENT_TIMESTAMP | 更新时间 |
| 编号 | 名称 | 数据类型 | 长度 | 小数位 | 允许空值 | 主键 | 默认值 | 说明 |
| 1 | collect_id | int | 10 | 0 | N | Y | 收藏ID: | |
| 2 | user_id | int | 10 | 0 | N | N | 0 | 收藏人ID: |
| 3 | source_table | varchar | 255 | 0 | Y | N | 来源表: | |
| 4 | source_field | varchar | 255 | 0 | Y | N | 来源字段: | |
| 5 | source_id | int | 10 | 0 | N | N | 0 | 来源ID: |
| 6 | title | varchar | 255 | 0 | Y | N | 标题: | |
| 7 | img | varchar | 255 | 0 | Y | N | 封面: | |
| 8 | create_time | timestamp | 19 | 0 | N | N | CURRENT_TIMESTAMP | 创建时间: |
| 9 | update_time | timestamp | 19 | 0 | N | N | CURRENT_TIMESTAMP | 更新时间: |
| 编号 | 名称 | 数据类型 | 长度 | 小数位 | 允许空值 | 主键 | 默认值 | 说明 |
| 1 | college_information_id | int | 10 | 0 | N | Y | 学院信息ID | |
| 2 | college_name | varchar | 64 | 0 | Y | N | 学院名称 | |
| 3 | college_introduction | text | 65535 | 0 | Y | N | 学院简介 | |
| 4 | create_time | datetime | 19 | 0 | N | N | CURRENT_TIMESTAMP | 创建时间 |
| 5 | update_time | timestamp | 19 | 0 | N | N | CURRENT_TIMESTAMP | 更新时间 |
| 编号 | 名称 | 数据类型 | 长度 | 小数位 | 允许空值 | 主键 | 默认值 | 说明 |
| 1 | comment_id | int | 10 | 0 | N | Y | 评论ID: | |
| 2 | user_id | int | 10 | 0 | N | N | 0 | 评论人ID: |
| 3 | reply_to_id | int | 10 | 0 | N | N | 0 | 回复评论ID:空为0 |
| 4 | content | longtext | 2147483647 | 0 | Y | N | 内容: | |
| 5 | nickname | varchar | 255 | 0 | Y | N | 昵称: | |
| 6 | avatar | varchar | 255 | 0 | Y | N | 头像地址:[0,255] | |
| 7 | create_time | timestamp | 19 | 0 | N | N | CURRENT_TIMESTAMP | 创建时间: |
| 8 | update_time | timestamp | 19 | 0 | N | N | CURRENT_TIMESTAMP | 更新时间: |
| 9 | source_table | varchar | 255 | 0 | Y | N | 来源表: | |
| 10 | source_field | varchar | 255 | 0 | Y | N | 来源字段: | |
| 11 | source_id | int | 10 | 0 | N | N | 0 | 来源ID: |
| 编号 | 名称 | 数据类型 | 长度 | 小数位 | 允许空值 | 主键 | 默认值 | 说明 |
| 1 | hits_id | int | 10 | 0 | N | Y | 点赞ID: | |
| 2 | user_id | int | 10 | 0 | N | N | 0 | 点赞人: |
| 3 | create_time | timestamp | 19 | 0 | N | N | CURRENT_TIMESTAMP | 创建时间: |
| 4 | update_time | timestamp | 19 | 0 | N | N | CURRENT_TIMESTAMP | 更新时间: |
| 5 | source_table | varchar | 255 | 0 | Y | N | 来源表: | |
| 6 | source_field | varchar | 255 | 0 | Y | N | 来源字段: | |
| 7 | source_id | int | 10 | 0 | N | N | 0 | 来源ID: |
| 编号 | 名称 | 数据类型 | 长度 | 小数位 | 允许空值 | 主键 | 默认值 | 说明 |
| 1 | notice_id | mediumint | 8 | 0 | N | Y | 公告id: | |
| 2 | title | varchar | 125 | 0 | N | N | 标题: | |
| 3 | content | longtext | 2147483647 | 0 | Y | N | 正文: | |
| 4 | create_time | timestamp | 19 | 0 | N | N | CURRENT_TIMESTAMP | 创建时间: |
| 5 | update_time | timestamp | 19 | 0 | N | N | CURRENT_TIMESTAMP | 更新时间: |
| 编号 | 名称 | 数据类型 | 长度 | 小数位 | 允许空值 | 主键 | 默认值 | 说明 |
| 1 | praise_id | int | 10 | 0 | N | Y | 点赞ID: | |
| 2 | user_id | int | 10 | 0 | N | N | 0 | 点赞人: |
| 3 | create_time | timestamp | 19 | 0 | N | N | CURRENT_TIMESTAMP | 创建时间: |
| 4 | update_time | timestamp | 19 | 0 | N | N | CURRENT_TIMESTAMP | 更新时间: |
| 5 | source_table | varchar | 255 | 0 | Y | N | 来源表: | |
| 6 | source_field | varchar | 255 | 0 | Y | N | 来源字段: | |
| 7 | source_id | int | 10 | 0 | N | N | 0 | 来源ID: |
| 8 | status | bit | 1 | 0 | N | N | 1 | 点赞状态:1为点赞,0已取消 |
| 编号 | 名称 | 数据类型 | 长度 | 小数位 | 允许空值 | 主键 | 默认值 | 说明 |
| 1 | slides_id | int | 10 | 0 | N | Y | 轮播图ID: | |
| 2 | title | varchar | 64 | 0 | Y | N | 标题: | |
| 3 | content | varchar | 255 | 0 | Y | N | 内容: | |
| 4 | url | varchar | 255 | 0 | Y | N | 链接: | |
| 5 | img | varchar | 255 | 0 | Y | N | 轮播图: | |
| 6 | hits | int | 10 | 0 | N | N | 0 | 点击量: |
| 7 | create_time | timestamp | 19 | 0 | N | N | CURRENT_TIMESTAMP | 创建时间: |
| 8 | update_time | timestamp | 19 | 0 | N | N | CURRENT_TIMESTAMP | 更新时间: |
| 编号 | 名称 | 数据类型 | 长度 | 小数位 | 允许空值 | 主键 | 默认值 | 说明 |
| 1 | upload_id | int | 10 | 0 | N | Y | 上传ID | |
| 2 | name | varchar | 64 | 0 | Y | N | 文件名 | |
| 3 | path | varchar | 255 | 0 | Y | N | 访问路径 | |
| 4 | file | varchar | 255 | 0 | Y | N | 文件路径 | |
| 5 | display | varchar | 255 | 0 | Y | N | 显示顺序 | |
| 6 | father_id | int | 10 | 0 | Y | N | 0 | 父级ID |
| 7 | dir | varchar | 255 | 0 | Y | N | 文件夹 | |
| 8 | type | varchar | 32 | 0 | Y | N | 文件类型 |
| 编号 | 名称 | 数据类型 | 长度 | 小数位 | 允许空值 | 主键 | 默认值 | 说明 |
| 1 | user_id | mediumint | 8 | 0 | N | Y | 用户ID:[0,8388607]用户获取其他与用户相关的数据 | |
| 2 | state | smallint | 5 | 0 | N | N | 1 | 账户状态:[0,10](1可用|2异常|3已冻结|4已注销) |
| 3 | user_group | varchar | 32 | 0 | Y | N | 所在用户组:[0,32767]决定用户身份和权限 | |
| 4 | login_time | timestamp | 19 | 0 | N | N | CURRENT_TIMESTAMP | 上次登录时间: |
| 5 | phone | varchar | 11 | 0 | Y | N | 手机号码:[0,11]用户的手机号码,用于找回密码时或登录时 | |
| 6 | phone_state | smallint | 5 | 0 | N | N | 0 | 手机认证:[0,1](0未认证|1审核中|2已认证) |
| 7 | username | varchar | 16 | 0 | N | N | 用户名:[0,16]用户登录时所用的账户名称 | |
| 8 | nickname | varchar | 16 | 0 | Y | N | 昵称:[0,16] | |
| 9 | password | varchar | 64 | 0 | N | N | 密码:[0,32]用户登录所需的密码,由6-16位数字或英文组成 | |
| 10 | | varchar | 64 | 0 | Y | N | 邮箱:[0,64]用户的邮箱,用于找回密码时或登录时 | |
| 11 | email_state | smallint | 5 | 0 | N | N | 0 | 邮箱认证:[0,1](0未认证|1审核中|2已认证) |
| 12 | avatar | varchar | 255 | 0 | Y | N | 头像地址:[0,255] | |
| 13 | open_id | varchar | 255 | 0 | Y | N | 针对获取用户信息字段 | |
| 14 | create_time | timestamp | 19 | 0 | N | N | CURRENT_TIMESTAMP | 创建时间: |
| 15 | vip_level | varchar | 255 | 0 | Y | N | 会员等级 | |
| 16 | vip_discount | double | 11 | 2 | Y | N | 0.00 | 会员折扣 |
| 编号 | 名称 | 数据类型 | 长度 | 小数位 | 允许空值 | 主键 | 默认值 | 说明 |
| 1 | group_id | mediumint | 8 | 0 | N | Y | 用户组ID:[0,8388607] | |
| 2 | display | smallint | 5 | 0 | N | N | 100 | 显示顺序:[0,1000] |
| 3 | name | varchar | 16 | 0 | N | N | 名称:[0,16] | |
| 4 | description | varchar | 255 | 0 | Y | N | 描述:[0,255]描述该用户组的特点或权限范围 | |
| 5 | source_table | varchar | 255 | 0 | Y | N | 来源表: | |
| 6 | source_field | varchar | 255 | 0 | Y | N | 来源字段: | |
| 7 | source_id | int | 10 | 0 | N | N | 0 | 来源ID: |
| 8 | register | smallint | 5 | 0 | Y | N | 0 | 注册位置: |
| 9 | create_time | timestamp | 19 | 0 | N | N | CURRENT_TIMESTAMP | 创建时间: |
| 10 | update_time | timestamp | 19 | 0 | N | N | CURRENT_TIMESTAMP | 更新时间: |
3.4本章小结
整个校友平台系统的需求分析主要对系统总体架构以及功能模块的设计,通过建立E-R模型和数据库逻辑系统设计完成了数据库系统设计。
4 校友平台系统详细设计与实现
校友平台系统的详细设计与实现主要是根据前面的校友平台系统的需求分析和校友平台系统的总体设计来设计页面并实现业务逻辑。主要从校友平台系统界面实现、业务逻辑实现这两部分进行介绍。
4.1校友用户功能模块
当进入校友平台系统的时候,系统以上中下的布局进行展示,首先映入眼帘的是系统的导航栏,下面是网站公告、学校新闻、班级信息、校友招聘等信息,再往下是轮播图,其主界面展示如下图4-1所示。

图4-1 前台首页界面图
4.1.2 用户登录界面
校友平台系统中的前台上注册后的用户是可以通过自己的账户名和密码进行登录的,当租客用户输入完整的自己的账户名和密码信息并点击“登录”按钮后,将会首先验证输入的有没有空数据,再次验证输入的账户名+密码和数据库中当前保存的用户信息是否一致,只有在一致后将会登录成功并自动跳转到校友平台系统的首页中;否则将会提示相应错误信息,用户登录界面如下图4-2所示。

图4-2用户登录界面图
用户登录关键代码如下:
/
* 登录
* @param data
* @param httpServletRequest
* @return
*/
@PostMapping("login")
public Map<String, Object> login(@RequestBody Map<String, String> data, HttpServletRequest httpServletRequest) {
log.info("[执行登录接口]");
String username = data.get("username");
String email = data.get("email");
String phone = data.get("phone");
String password = data.get("password");
List resultList = null;
Map<String, String> map = new HashMap<>();
if(username != null && "".equals(username) == false){
map.put("username", username);
resultList = service.select(map, new HashMap<>()).getResultList();
}
else if(email != null && "".equals(email) == false){
map.put("email", email);
resultList = service.select(map, new HashMap<>()).getResultList();
}
else if(phone != null && "".equals(phone) == false){
map.put("phone", phone);
resultList = service.select(map, new HashMap<>()).getResultList();
}else{
return error(30000, "账号或密码不能为空");
}
if (resultList == null || password == null) {
return error(30000, "账号或密码不能为空");
}
//判断是否有这个用户
if (resultList.size()<=0){
return error(30000,"用户不存在");
}
User byUsername = (User) resultList.get(0);
Map<String, String> groupMap = new HashMap<>();
groupMap.put("name",byUsername.getUserGroup());
List groupList = userGroupService.select(groupMap, new HashMap<>()).getResultList();
if (groupList.size()<1){
return error(30000,"用户组不存在");
}
UserGroup userGroup = (UserGroup) groupList.get(0);
//查询用户审核状态
if (!StringUtils.isEmpty(userGroup.getSourceTable())){
String sql = "select examine_state from "+ userGroup.getSourceTable() +" WHERE user_id = " + byUsername.getUserId();
String res = String.valueOf(service.runCountSql(sql).getSingleResult());
if (res==null){
return error(30000,"用户不存在");
}
if (!res.equals("已通过")){
return error(30000,"该用户审核未通过");
}
}
//查询用户状态
if (byUsername.getState()!=1){
return error(30000,"用户非可用状态,不能登录");
}
String md5password = service.encryption(password);
if (byUsername.getPassword().equals(md5password)) {
// 存储Token到数据库
AccessToken accessToken = new AccessToken();
accessToken.setToken(UUID.randomUUID().toString().replaceAll("-", ""));
accessToken.setUser_id(byUsername.getUserId());
tokenService.save(accessToken);
// 返回用户信息
JSONObject user = JSONObject.parseObject(JSONObject.toJSONString(byUsername));
user.put("token", accessToken.getToken());
JSONObject ret = new JSONObject();
ret.put("obj",user);
return success(ret);
} else {
return error(30000, "账号或密码不正确");
}
}
当用户点击右上角“我的”这个按钮,会出现子菜单,点击“我的账户”可以对个人的资料、登录系统的密码的信息进行设置管理,我的账户界面和密码修改界面如下图4-3和4-4所示。

图4-3我的账户界面图

图4-4密码修改界面图
4.1.5 网站公告界面
当访客点击校友平台系统中导航栏上的“网站公告”后将会进入到该“网站公告”列表的界面,然后选择想要看的通知公告,点击进入到详细界面,在详细界面可以收藏+赞+评论等操作,网站公告界面如下图4-5所示。

图4-5网站公告界面图
4.1.6班级信息界面
校友用户可以查看班级信息列表,了解各班级的毕业届别、班主任姓名等信息。他们还可以利用搜索功能,通过班级名称、所属学院、毕业届别和班主任姓名进行精确搜索。对于感兴趣的班级信息,他们同样可以进行点赞、收藏和发表评论。班级信息界面如下图4-6所示。

图4-6 班级信息详情界面图
班级相册关键代码如下:
port: 5000
servlet:
context-path: /api
spring:
datasource:
url: jdbc:mysql://127.0.0.1:3306/CS725260_20211101091736?serverTimezone=GMT%2B8&useSSL=false&characterEncoding=utf-8
username: root
password: root
driver-class-name: com.mysql.cj.jdbc.Driver
jackson:
property-naming-strategy: CAMEL_CASE_TO_LOWER_CASE_WITH_UNDERSCORES
default-property-inclusion: ALWAYS
time-zone: GMT+8
date-format: yyyy-MM-dd HH:mm:ss
servlet:
multipart:
max-file-size: 100MB
max-request-size: 100MB
校友用户可以查看校友发布的招聘信息,了解各个公司的招聘职位、招聘性质、工作地点和招聘人数等信息。他们可以通过搜索功能,快速找到符合自己需求的职位。对于感兴趣的招聘信息,他们可以进行点赞、收藏,并发表评论。此外,平台还提供了定位地图功能,方便校友用户查找公司位置。校友招聘界面如下图4-6所示。

图4-7 校友招聘详情界面图
管理员点击“系统用户”这一菜单会显示管理员、校友用户这两个子菜单,管理员可以对这两个角色的信息进行增删改查操作。界面如下图4-7所示。

图4-7系统用户管理界面图
管理员点击“学院信息管理”会显示出学院信息列表和学院信息添加,支持输入学校名称进行查询、删除的操作,如果想要添加新的学院信息,点击“添加”按钮,同时可以选择某一条学院相册信息,点击“删除”进行删除。界面如下图4-8和4-9所示。

图4-9学院信息列表管理界面图

图4-10学院信息添加管理界面图
学院信息关键代码如下:
@SpringBootApplication
@EnableJpaRepositories
public class Application {
public static void main(String[] args) {
SpringApplication.run(Application.class,args);
}
}
管理员点击“班级信息管理”会显示出班级信息列表和班级信息添加,支持输入班级名称、所属学院、毕业届别和班主任姓名进行查询、删除的操作,如果想要添加新的班级信息,点击“添加”按钮,同时可以选择某一条班级相册信息,点击“删除”进行删除。界面如下图4-11所示。

图4-11班级信息管理界面图
管理员可以对系统前台展示的轮播图进行查询、删除和添加,方便用户进行查看。轮播图管理界面如下图所示。界面如下图4-12所示。

图4-12 系统管理界面图
4.2.5资源管理界面
管理员点击“资源管理”菜单能够对其下子学校新闻和新闻分类列表进行查询、删除和添加。界面如下图4-13所示。

图4-13 资源管理界面图
5系统测试
5.1 系统测试用例
系统测试包括:用户登录功能测试、用户注册功能测试、学校新闻功能测试、校友招聘添加功能测试,如表5-1、5-2、5-3、5-4所示:
表5-1 用户登录功能测试表
| 测试名称 | 测试功能 | 操作 | 操作过程 | 预期结果 | 测试结果 |
| 用户登录模块测试 | 正确输入用户信息,用户成功登录 | 输入用户的信息 | 1.在密码框输入用户密码。2.点击登录 | 跳转到首页 | 正确 |
用户注册功能测试:
表5-2 用户注册功能测试表
| 测试名称 | 测试功能 | 操作 | 操作过程 | 预期结果 | 测试结果 |
| 用户注册模块测试 | 正确输入用户星系,完成用户注册 | 输入用户的基本信息 | 在注册页面填写用户相应的信息,然后点击“注册”按钮。 | 提示成功并跳转到登录界面 | 正确 |
| 用户注册模块测试 | 用户注册失败 | 用户两次输入密码不一致 | 用户在注册页面填写信息时不填写用户名然后点击“注册”按钮。 | 注册失败提示用户名不能为空 | 正确 |
学校新闻界面测试:
表5-3 学校新闻界面测试表
| 测试名称 | 测试功能 | 操作 | 操作过程 | 预期结果 | 测试结果 |
| 学校新闻功能模块测试 | 学校新闻正常的显示 | 浏览学校新闻 | 在前台首页选择一个学校新闻分类进入分类列表,然后选择一个学校新闻息 | 进入该学校新闻界面 | 正确 |
管理员添加校友招聘测试:
表5-4 管理员添加校友招聘测试表
| 测试名称 | 测试功能 | 操作 | 操作过程 | 预期结果 | 测试结果 |
| 管理员添加校友招聘测试 | 添加校友招聘成功的情况 | 输入新校友招聘的基本信息 | 后台选择“发布校友招聘”选项,然后填写新校友招聘基本信息点击“添加”按钮 | 新校友招聘添加成功 | 正确 |
| 管理员添加校校友招聘测试 | 添加校友招聘失败的情况 | 输入校友招聘基本信息不完全 | 后台选择“发布校友招聘”选项,然后不完全填写招聘职位,点击“添加”按钮。 | 对应信息框后出现提示请输入XXXX信息 | 正确 |
| 管理员添加校友招聘测试 | 添加校友招聘失败的情况 | 管理员在校友招聘框输入信息 | 后台选择“发布校友招聘”选项然后再校友招聘框输入非数字字符,点击“添加”按钮。 | 添加失败,提示“添加失败!” | 正确 |
通过编写校友平台系统的测试用例,已经检测完毕用户登录功能测试、用户注册功能测试、学校新闻讯功能测试、校友招聘添加功能测试,通过这4大模块为校友平台系统的后期推广运营提供了强力的技术支撑。
本文总结了校友平台系统实现背景与现状,然后阐述了系统的具体业务需求,并根据系统需求对系统结构以及功能模块等进行了详细地设计,将整个系统划分为多个不同的功能模块。在分析系统功能需求时,对整个系统的总体架构以及功能模块等进行了分析,并选择合适的系统开发技术完成了对各个模块的开发工作。系统开发完成之后进行了部署,同时进行了系统的测试过程,通过测试证明了系统在功能以及性能等方面都达到了预期的要求,具有较高的稳定性与可靠性。
[1]Mohan A ,Jayaraman S ,Jayaraman B . A declarative approach to detecting design patterns from Java execution traces and source code [J]. Information and Software Technology, 2024, 171 107457-.
[2]江国粹. 基于高阶思维能力培养的“MySQL数据库技术”课程教学改革研究 [J]. 安徽电子信息职业技术学院学报, 2024, 23 (01): 39-43.
[3]Xiao Z ,Ali Y ,Xin W , et al. Sports Work Strategy of College Counselors Based on MySQL Database Big Data Analysis [J]. International Journal of Information Technology and Web Engineering (IJITWE), 2023, 18 (1): 1-14.
[4]郭岚,周士权. 新时代中医药院校校友资源协同育人体系构建研究 [J]. 中医药管理杂志, 2023, 31 (19): 14-16.
[5]夏婷. 高校校友资源融入“三全育人”的实践与思考——以绍兴文理学院为例 [J]. 湖北成人教育学院学报, 2023, 29 (05): 66-70.
[6]陈蓓蕾,洪年松. 基于SpringBoot的数据库接口设计 [J]. 信息与电脑(理论版), 2023, 35 (16): 181-183.
[7]郭军洋. 高校杰出校友资源作用发挥的平台建设研究 [J]. 产业与科技论坛, 2023, 22 (12): 263-264.
[8]唐泽威,居静. 情感化设计视域下社会化校友平台用户体验研究 [J]. 金陵科技学院学报(社会科学版), 2023, 37 (01): 79-85.
[9]Yang Y . Design and Implementation of Student Information Management System Based on Springboot [J]. Advances in Computer, Signals and Systems, 2022, 6 (6):
[10]董世洪,胡顺顺. 会聚观视阈下高校创新创业平台的构建与应用——以浙江大学校友企业总部经济园为例 [J]. 中国大学生就业, 2022, (14): 3-10.
[11]朱治国, 基于大数据的校友网络互动平台V1.0. 河南省, 郑州象北云信息技术有限公司, 2021-09-28.
[12]兰晓芳,刘霞,肖毅. 基于Django的校友在线平台的设计与实现 [J]. 办公自动化, 2021, 26 (18): 17-18+37.
[13]石继华,邓草心. 高校校友资源信息平台建设的研究与实践——以“小教人”微信公众号为例 [J]. 山西青年, 2021, (08): 95-96.
[14]苑婷婷. 高校校友档案服务平台构建研究 [J]. 档案管理, 2021, (02): 123+125.
[15]杨迎春. 校友档案管理互动网络平台的探析 [J]. 办公室业务, 2021, (03): 184-185.
[16]黄山,牛凯,崔浩然,等. 校友生态视角下本科生信息交互平台功能设计 [J]. 软件工程, 2020, 23 (12): 43-46.
[17]罗威,谌丹. 基于校友资源开发的高职院校协同育人平台的构建 [J]. 公关世界, 2020, (20): 25-26.
[18]胡方颖,张芝榕,孙家兴,等. “互联网+”背景下校友资源共享平台搭建研究 [J]. 教育教学论坛, 2020, (41): 63-64.
[19]杨敬超,杨彩霞,杨旻谛,等. 大数据背景下校友资源智能共享平台建设 [J]. 办公自动化, 2020, 25 (18): 62-64.
[20]周雨虹. 高校校友会官方微信公众平台校友满意度研究[D]. 暨南大学, 2020.
校友平台系统的完成,标志着我即将结束校园生活并跨入社会。在即将毕业的此刻,我想对所有帮助过我的师长、同学和亲人表达我发自内心的谢意。
感谢学校这个大家庭,在这里我们总能找到自己的归属。学校始终在向我们传达着温暖和关怀,接纳和包容我们的缺点。学校给我最大的感受便是要将自己的专业知识与实践相结合,而我也正在努力的成为学校所要求的应用型人才。
感谢各位老师,学院使我从懵懂一步步走向成熟。在这里每个老师都拥有着最大的善意和耐心,来教育我们这群大孩子。学院举办的各类活动是给予我锻炼自己的机会,正是这些机会让我成为了更好的自己,提升了自己各方面的能力。
其次我要感谢我的论文指导老师。我之所以被老师所吸引,是因为老师对于学生友爱和对于工作认真的态度。从选题到开题到论文的撰写,老师一直都在悉心的指导,在指出存在的问题后会与我们探讨解决方法。
最后,我要对即将参与本篇论文审阅和答辩的各位老师表示感谢。
免费领取项目源码,请关注❥点赞收藏并私信博主,谢谢~
校友平台系统设计
1129

被折叠的 条评论
为什么被折叠?



