随着互联网趋势的到来,各行各业都在考虑利用互联网将自己推广出去,最好方式就是建立自己的互联网系统,并对其进行维护和管理。在现实运用中,应用软件的工作规则和开发步骤,采用Java技术建设疗养院健康管理系统。
本设计主要实现集人性化、高效率、便捷等优点于一身的疗养院健康管理系统,实现功能:首页、公共管理(轮播图、通知公告)用户管理(管理员、系统用户)信息管理(健康新闻、新闻分类)体检信息、饮食管理、健康日志、疾病预测等功能模块。系统通过浏览器与服务器进行通信,实现数据的交互与变更。只需通过一台电脑,动动手指就可以操作系统,实现数据通信管理。整个系统的设计过程都充分考虑了数据的安全、稳定及可靠等问题,而且操作过程简单。本系统通过科学的管理方式、便捷的服务提高了工作效率,减少了数据存储上的错误和遗漏。
疗养院健康管理系统使用java语言ssm框架开发,使用 MyEclipse 2017 CI 10 编译器编写,数据方面主要采用的是微软的MySQL关系型数据库来作为数据存储媒介,配合前台HTML+CSS 技术完成系统的开发。
关键词:SSM;MySQL;健康管理 ;Java
Sanatorium health management system
Abstract
With the advent of the Internet trend, all walks of life are considering using the Internet to promote themselves. The best way is to establish their own Internet system, and maintain and manage it. In practical application, the working rules and development steps of the application software are used to build the health management system of the sanatorium using Java technology.
This design mainly realizes the sanitarium health management system which integrates the advantages of humanization, efficiency and convenience. Its functions include: home page, public management (broadcast map, notice announcement) user management (administrator, system user) information management (health news, news classification) physical examination information, diet management, health log, disease prediction and other functional modules. The system communicates with the server through the browser to realize data interaction and change. You can operate the system by moving your fingers through a computer to realize data communication management. The design process of the whole system fully considers the safety, stability and reliability of data, and the operation process is simple. The system improves work efficiency and reduces errors and omissions in data storage through scientific management and convenient services.
The sanatorium health management system is developed using the java language ssm framework and the MyEclipse 2017 CI 10 compiler. In terms of data, Microsoft's MySQL relational database is mainly used as the data storage medium, and the development of the system is completed in cooperation with the foreground HTML+CSS technology.
Keywords: SSM; MySQL; Health management; Java
1 绪论
1.1 选题意义
疗养院的发展要适应时代的发展,跟随社会的进步,疗养院健康管理系统正是顺应了社会发展的需求,既对祖国传统的有关养生、保健、预防、康复的中医医学技术加以发掘、继承和发扬,又服务于社会,服务于大众。另外,新的时代背景下,医疗机构和疗养院都面临着生存和竞争的压力,作为疗养专业机构,不能适应时代的发展去改变发展模式,必将被时代的潮流所淘汰。开展健康管理是贯彻落实科学发展观的具体体现,是医疗卫生服务的一项重点工作。 疗养院拥有医疗机构的资质,企业使命是“为胜利服务、为胜利加油”,肩负着为油田广大职工群众疗养、康复、健康管理的任务,站在促进油田经济发展,为构建和谐社会做贡献的高度,发展好健康管理产业,为广大人群提供健康服务和预防健,最大限度地满足人们的健康管理需要。
1.2研究内容
疗养院健康管理系统的开发及实现,所需要的工作内容:
(1)首先是确定选题,确定好所要做的系统,并对系统的背景及现在面临的一些问题等进行系统的初步确认。
(2)系统确认完成后,结合系统开发的需求进行确认系统开发所使用的技术,本疗养院健康管理系统的开发使用JAVA技术,数据库进行平台的搭建开发,确认好使用的技术进行技术分析,所使用的技术是否可以完成疗养院健康管理系统的实现。
(3)确定好系统使用的技术,进行在线确认系统所划分的用户角色,并且根据用户角色划分确定所要设计的功能模块,对于疗养院健康管理系统系统的设计主要划分别为管理员和用户角色,并所使用的功能模块也相应不同,但是系统的数据库实现的内容是交互的,用户可以随时根据自己的需求进行课程信息,对于系统工作人员可以根据自己的分管内容进行在线信息的处理及操作,管理员获取到所有用户的详细数据信息,并根据需求进行第一时间处理解决。
(4)系统的功能模块确认完成后进行程序及界面的设计,设计完成后,并且通过测试来判断程序是否完善,对于系统测试,需要不同的用户进行不同的内容编辑及提交,及使用不同的测试方式找出程序中存在的漏洞,并对程序出现的漏洞问题进行在线解决处理,如果测试系统没有任何问题时,可以将系统上传进行正式操作使用。
1.3ssm框架介绍
SSM(Spring+SpringMVC+MyBatis)框架集由Spring、MyBatis两个开源框架整合而成(SpringMVC是Spring中的部分内容)。常作为数据源较简单的web项目的框架。
1.8.1 Spring
Spring就像是整个项目中装配bean的大工厂,在配置文件中可以指定使用特定的参数去调用实体类的构造方法来实例化对象。也可以称之为项目中的粘合剂。
Spring的核心思想是IoC(控制反转),即不再需要程序员去显式地`new`一个对象,而是让Spring框架帮你来完成这一切。
1.8.2 SpringMVC
SpringMVC在项目中拦截用户请求,它的核心Servlet即DispatcherServlet承担中介或是前台这样的职责,将用户请求通过HandlerMapping去匹配Controller,Controller就是具体对应请求所执行的操作。SpringMVC相当于SSH框架中struts。
1.8.3 mybatis
mybatis是对jdbc的封装,它让数据库底层操作变的透明。mybatis的操作都是围绕一个sqlSessionFactory实例展开的。mybatis通过配置文件关联到各实体类的Mapper文件,Mapper文件中配置了每个类对数据库所需进行的sql语句映射。在每次与数据库交互时,通过sqlSessionFactory拿到一个sqlSession,再执行sql命令。
页面发送请求给控制器,控制器调用业务层处理逻辑,逻辑层向持久层发送请求,持久层与数据库交互,后将结果返回给业务层,业务层将处理逻辑发送给控制器,控制器再调用视图展现数据。

2 疗养院健康管理系统需求分析
在我们开发一个新的项目的时候,我们首先要考虑这个项目是否可以开发,是否值得开发,因此在开发本疗养院健康管理系统的第一步就要对系统的需求进行分析。
2.1 可行性分析
在开发疗养院健康管理系统的时候主要考虑的是系统的投入和产出两部分,投入方面只要配置一台带有ecplice+mysql的电脑就可以进行开发,成本很少,产出方面目前通过线上家教的用户的数量日益增多,网络进行家教变得平民化普及化,用户人数呈上升趋势,当用户人数庞大了,各种经济效益也就产生了。所以在经济方面可行性是没有问题的。
(2)操作方面上的可行性:
设计的疗养院健康管理系统在界面上简介易懂,而且通过导航栏能够明显的看到想要了解的各种信息,功能模块划分明确,而且在操作方面对使用者没有任何要求,无需培训,而且系统操作起来十分简单,能够便捷的管理任何信息。因此在操作方面可行性也是没有问题的。
(3)技术方面上的可行性:
在技术方面使用了当下主流的SSM框架,采用了编译器ecplice+mysql用以运行整体程序,在以后的技术更新以及维护方面是没有问题的,因此在技术方面可行性也是没有问题的。
2.2功能需求分析
疗养院健康管理系统划分为了系统用户模块和管理员模块这两大部分。
系统用户模块:
(1)用户注册登录:游客可以随时进入到系统中,对系统中的信息浏览,但是想要实现体检信息以及健康日志等操作,就必须有这个系统的账号,如果没有账号的话,可以注册以后进行相关的操作,同时用户还可以通过“个人账户”这以按钮对个人信息以及操作的信息进行管控。
(2)查看疗养院健康管理系统的首页信息:疗养院健康管理系统的首页信息包含了首页、通知公告、健康新闻、个人账户、体检信息、饮食管理、健康日志、疾病预测、个人中心。
(3)通知公告:用户可以查看后台管理员发布的公告信息,在查询到自己想要了解的公告信息的时候,可以进入查看详细的介绍。
(4)健康新闻:用户可以查看健康新闻信息,在查询到自己想要了解的健康新闻的时候,可以进入查看详细的介绍进行评论、点赞、收藏操作。
(5)体检信息:用户可以查看体检信息支持通过搜索关键词的方式对体检信息进行查询,在查询到自己想要了解的体检信息的时候,可以进入查看详细的介绍。
(6)个人账户:在前台点击“个人账户”可以对个人资料+密码修改+自己收藏的信息进行管控。
(7)模块管理:系统用户登录到后台后可以在“模块管理”菜单下管理自己的健康日志。
图2-1就是系统用户角色的用例展示。

图2-1 疗养院健康管理系统系统用户角色用例图
管理员管理模块:
(1)公共管理:管理员可以对系统前台展示的轮播图以及通知公告进行增删改查,方便用户进行查看。
(2)用户管理:管理员可以对系统中所有的用户角色进行管控,包含了管理员、和系统用户这两种角色,如果需要添加新的用户,点击页面中的“添加”按钮根据提示输入上用户信息,点击“提交”以后在对应的用户界面就可以查看到了,可以点击用户后面的“删除”按钮直接删除某一用户。
(3)信息管理:管理员可以对疗养院健康管理系统前台展示的健康新闻以及新闻分类进行管控。
(4)体检信息:管理员点击“体检信息”会显示出所有的体检信息,支持通过体检编号或者用户编号对体检信息进行查询,如果想要添加新的体检信息,点击“添加”按钮,输入相关信息,点击“提交”按钮就可以添加了,同时可以选择某一条体检信息,点击“删除”进行删除体检信息。
(5)疾病预测:管理员点击“疾病预测”会显示出所有的疾病预测,支持通过用户编号或者用户姓名或者高压或者正常高压对疾病预测进行查询,如果想要添加新的疾病预测,点击“添加”按钮,输入相关信息,点击“提交”按钮就可以添加了,同时可以选择某一条疾病预测,点击“删除”进行删除疾病预测。
(6)个人资料:管理员点击“个人资料”菜单可以对个人信息以及登录的密码进行设置。
图2-2就是管理员角色的用例展示。

图2-2 疗养院健康管理系统管理员角色用例图
2.3非功能性分析
疗养院健康管理系统的非功能性需求比如疗养院健康管理系统的安全性怎么样,可靠性怎么样,性能怎么样,可拓展性怎么样等。具体可以表示在如下3-1表格中:
表3-1疗养院健康管理系统非功能需求表
| 安全性 | 主要指疗养院健康管理系统数据库的安装,数据库的使用和密码的设定必须合乎规范。 |
| 可靠性 | 可靠性是指疗养院健康管理系统能够安装用户的指示进行操作,经过测试,可靠性90%以上。 |
| 性能 | 性能是影响疗养院健康管理系统占据市场的必要条件,所以性能最好要佳才好。 |
| 可扩展性 | 比如数据库预留多个属性,比如接口的使用等确保了系统的非功能性需求。 |
| 易用性 | 用户只要跟着疗养院健康管理系统的页面展示内容进行操作,就可以了。 |
| 可维护性 | 疗养院健康管理系统开发的可维护性是非常重要的,经过测试,可维护性没有问题 |
3 疗养院健康管理系统总体设计
3.1 系统功能模块设计
疗养院健康管理系统整体的功能模块包括管理员+系统用户两个模块,其总体设计模块图如图3-1所示。

图3-1 疗养院健康管理系统功能模块图
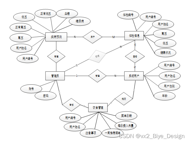
3.2系统E-R图设计
下面是整个疗养院健康管理系统中主要的数据库表总E-R实体关系图。

图3-2 疗养院健康管理系统总E-R关系图
3.3 数据库设计
通过上一节中疗养院健康管理系统中总E-R关系图上得出一共需要创建很多个数据表。在此我主要罗列几个主要的数据库表结构设计。
表comment (评论)
| 编号 | 名称 | 数据类型 | 长度 | 小数位 | 允许空值 | 主键 | 默认值 | 说明 |
| 1 | comment_id | int | 10 | 0 | N | Y | 评论ID: | |
| 2 | user_id | int | 10 | 0 | N | N | 0 | 评论人ID: |
| 3 | reply_to_id | int | 10 | 0 | N | N | 0 | 回复评论ID:空为0 |
| 4 | content | longtext | 2147483647 | 0 | Y | N | 内容: | |
| 5 | nickname | varchar | 255 | 0 | Y | N | 昵称: | |
| 6 | avatar | varchar | 255 | 0 | Y | N | 头像地址:[0,255] | |
| 7 | create_time | timestamp | 19 | 0 | N | N | CURRENT_TIMESTAMP | 创建时间: |
| 8 | update_time | timestamp | 19 | 0 | N | N | CURRENT_TIMESTAMP | 更新时间: |
| 9 | source_table | varchar | 255 | 0 | Y | N | 来源表: | |
| 10 | source_field | varchar | 255 | 0 | Y | N | 来源字段: | |
| 11 | source_id | int | 10 | 0 | N | N | 0 | 来源ID: |
表diet_management (饮食管理)
| 编号 | 名称 | 数据类型 | 长度 | 小数位 | 允许空值 | 主键 | 默认值 | 说明 |
| 1 | diet_management_id | int | 10 | 0 | N | Y | 饮食管理ID | |
| 2 | user_no | int | 10 | 0 | Y | N | 0 | 用户编号 |
| 3 | user_name | varchar | 64 | 0 | Y | N | 用户姓名 | |
| 4 | daily_caloric_intake | varchar | 64 | 0 | Y | N | 每日摄入热量 | |
| 5 | matters_needing_attention | text | 65535 | 0 | Y | N | 注意事项 | |
| 6 | menu_date | varchar | 64 | 0 | Y | N | 菜单日期 | |
| 7 | one_week_recommended_menu | longtext | 2147483647 | 0 | Y | N | 一周推荐菜单 | |
| 8 | recommend | int | 10 | 0 | N | N | 0 | 智能推荐 |
| 9 | create_time | datetime | 19 | 0 | N | N | CURRENT_TIMESTAMP | 创建时间 |
| 10 | update_time | timestamp | 19 | 0 | N | N | CURRENT_TIMESTAMP | 更新时间 |
表disease_prediction (疾病预测)
| 编号 | 名称 | 数据类型 | 长度 | 小数位 | 允许空值 | 主键 | 默认值 | 说明 |
| 1 | disease_prediction_id | int | 10 | 0 | N | Y | 疾病预测ID | |
| 2 | user_no | varchar | 64 | 0 | Y | N | 用户编号 | |
| 3 | user_name | varchar | 64 | 0 | Y | N | 用户姓名 | |
| 4 | high_pressure | varchar | 64 | 0 | Y | N | 高压 | |
| 5 | normal_high_pressure | varchar | 64 | 0 | Y | N | 正常高压 | |
| 6 | low_pressure | varchar | 64 | 0 | Y | N | 低压 | |
| 7 | normal_low_pressure | varchar | 64 | 0 | Y | N | 正常低压 | |
| 8 | probability_of_hypertension | varchar | 64 | 0 | Y | N | 高血压几率 | |
| 9 | blood_sugar | varchar | 64 | 0 | Y | N | 血糖 | |
| 10 | normal_blood_sugar | varchar | 64 | 0 | Y | N | 正常血糖 | |
| 11 | probability_of_diabetes | varchar | 64 | 0 | Y | N | 糖尿病几率 | |
| 12 | recommend | int | 10 | 0 | N | N | 0 | 智能推荐 |
| 13 | create_time | datetime | 19 | 0 | N | N | CURRENT_TIMESTAMP | 创建时间 |
| 14 | update_time | timestamp | 19 | 0 | N | N | CURRENT_TIMESTAMP | 更新时间 |
表health_log (健康日志)
| 编号 | 名称 | 数据类型 | 长度 | 小数位 | 允许空值 | 主键 | 默认值 | 说明 |
| 1 | health_log_id | int | 10 | 0 | N | Y | 健康日志ID | |
| 2 | user_no | int | 10 | 0 | Y | N | 0 | 用户编号 |
| 3 | user_name | varchar | 64 | 0 | Y | N | 用户姓名 | |
| 4 | record_date | date | 10 | 0 | Y | N | 记录日期 | |
| 5 | sleep_time | datetime | 19 | 0 | Y | N | 睡眠时间 | |
| 6 | sleep_duration | int | 10 | 0 | Y | N | 0 | 睡眠时长 |
| 7 | blood_pressure | varchar | 64 | 0 | Y | N | 血压 | |
| 8 | blood_sugar | varchar | 64 | 0 | Y | N | 血糖 | |
| 9 | weight | varchar | 64 | 0 | Y | N | 体重 | |
| 10 | mood | varchar | 64 | 0 | Y | N | 心情 | |
| 11 | remarks | text | 65535 | 0 | Y | N | 备注 | |
| 12 | recommend | int | 10 | 0 | N | N | 0 | 智能推荐 |
| 13 | create_time | datetime | 19 | 0 | N | N | CURRENT_TIMESTAMP | 创建时间 |
| 14 | update_time | timestamp | 19 | 0 | N | N | CURRENT_TIMESTAMP | 更新时间 |
表hits (用户点击)
| 编号 | 名称 | 数据类型 | 长度 | 小数位 | 允许空值 | 主键 | 默认值 | 说明 |
| 1 | hits_id | int | 10 | 0 | N | Y | 点赞ID: | |
| 2 | user_id | int | 10 | 0 | N | N | 0 | 点赞人: |
| 3 | create_time | timestamp | 19 | 0 | N | N | CURRENT_TIMESTAMP | 创建时间: |
| 4 | update_time | timestamp | 19 | 0 | N | N | CURRENT_TIMESTAMP | 更新时间: |
| 5 | source_table | varchar | 255 | 0 | Y | N | 来源表: | |
| 6 | source_field | varchar | 255 | 0 | Y | N | 来源字段: | |
| 7 | source_id | int | 10 | 0 | N | N | 0 | 来源ID: |
表notice (公告)
| 编号 | 名称 | 数据类型 | 长度 | 小数位 | 允许空值 | 主键 | 默认值 | 说明 |
| 1 | notice_id | mediumint | 8 | 0 | N | Y | 公告id: | |
| 2 | title | varchar | 125 | 0 | N | N | 标题: | |
| 3 | content | longtext | 2147483647 | 0 | Y | N | 正文: | |
| 4 | create_time | timestamp | 19 | 0 | N | N | CURRENT_TIMESTAMP | 创建时间: |
| 5 | update_time | timestamp | 19 | 0 | N | N | CURRENT_TIMESTAMP | 更新时间: |
表physical_examination_information (体检信息)
| 编号 | 名称 | 数据类型 | 长度 | 小数位 | 允许空值 | 主键 | 默认值 | 说明 |
| 1 | physical_examination_information_id | int | 10 | 0 | N | Y | 体检信息ID | |
| 2 | physical_examination_number | varchar | 64 | 0 | Y | N | 体检编号 | |
| 3 | user_no | varchar | 64 | 0 | Y | N | 用户编号 | |
| 4 | user_name | varchar | 64 | 0 | Y | N | 用户姓名 | |
| 5 | high_pressure | varchar | 64 | 0 | Y | N | 高压 | |
| 6 | low_pressure | varchar | 64 | 0 | Y | N | 低压 | |
| 7 | blood_sugar | varchar | 64 | 0 | Y | N | 血糖 | |
| 8 | heart_rate | varchar | 64 | 0 | Y | N | 心率 | |
| 9 | liver_function | varchar | 64 | 0 | Y | N | 肝功能 | |
| 10 | chest_x_ray_examination | varchar | 64 | 0 | Y | N | 胸透检查 | |
| 11 | health | varchar | 64 | 0 | Y | N | 健康状况 | |
| 12 | recommend | int | 10 | 0 | N | N | 0 | 智能推荐 |
| 13 | create_time | datetime | 19 | 0 | N | N | CURRENT_TIMESTAMP | 创建时间 |
| 14 | update_time | timestamp | 19 | 0 | N | N | CURRENT_TIMESTAMP | 更新时间 |
表praise (点赞)
| 编号 | 名称 | 数据类型 | 长度 | 小数位 | 允许空值 | 主键 | 默认值 | 说明 |
| 1 | praise_id | int | 10 | 0 | N | Y | 点赞ID: | |
| 2 | user_id | int | 10 | 0 | N | N | 0 | 点赞人: |
| 3 | create_time | timestamp | 19 | 0 | N | N | CURRENT_TIMESTAMP | 创建时间: |
| 4 | update_time | timestamp | 19 | 0 | N | N | CURRENT_TIMESTAMP | 更新时间: |
| 5 | source_table | varchar | 255 | 0 | Y | N | 来源表: | |
| 6 | source_field | varchar | 255 | 0 | Y | N | 来源字段: | |
| 7 | source_id | int | 10 | 0 | N | N | 0 | 来源ID: |
| 8 | status | bit | 1 | 0 | N | N | 1 | 点赞状态:1为点赞,0已取消 |
表slides (轮播图)
| 编号 | 名称 | 数据类型 | 长度 | 小数位 | 允许空值 | 主键 | 默认值 | 说明 |
| 1 | slides_id | int | 10 | 0 | N | Y | 轮播图ID: | |
| 2 | title | varchar | 64 | 0 | Y | N | 标题: | |
| 3 | content | varchar | 255 | 0 | Y | N | 内容: | |
| 4 | url | varchar | 255 | 0 | Y | N | 链接: | |
| 5 | img | varchar | 255 | 0 | Y | N | 轮播图: | |
| 6 | hits | int | 10 | 0 | N | N | 0 | 点击量: |
| 7 | create_time | timestamp | 19 | 0 | N | N | CURRENT_TIMESTAMP | 创建时间: |
| 8 | update_time | timestamp | 19 | 0 | N | N | CURRENT_TIMESTAMP | 更新时间: |
表system_user (系统用户)
| 编号 | 名称 | 数据类型 | 长度 | 小数位 | 允许空值 | 主键 | 默认值 | 说明 |
| 1 | system_user_id | int | 10 | 0 | N | Y | 系统用户ID | |
| 2 | user_no | varchar | 64 | 0 | N | N | 用户编号 | |
| 3 | user_name | varchar | 64 | 0 | Y | N | 用户姓名 | |
| 4 | user_gender | varchar | 64 | 0 | Y | N | 用户性别 | |
| 5 | age | int | 10 | 0 | Y | N | 0 | 年龄 |
| 6 | examine_state | varchar | 16 | 0 | N | N | 已通过 | 审核状态 |
| 7 | recommend | int | 10 | 0 | N | N | 0 | 智能推荐 |
| 8 | user_id | int | 10 | 0 | N | N | 0 | 用户ID |
| 9 | create_time | datetime | 19 | 0 | N | N | CURRENT_TIMESTAMP | 创建时间 |
| 10 | update_time | timestamp | 19 | 0 | N | N | CURRENT_TIMESTAMP | 更新时间 |
4 疗养院健康管理系统详细设计与实现
疗养院健康管理系统的详细设计与实现主要是根据前面的疗养院健康管理系统的需求分析和疗养院健康管理系统的总体设计来设计页面并实现业务逻辑,开发工具采用ecplice,数据库在MYSQL中存储,运用了当下比较主流的SSM框架。
4.1系统前台部分功能模块的实现
4.1.1 前台首页界面
当进入疗养院健康管理系统的时候,系统以上中下的布局进行展示,首先映入眼帘的是系统的导航栏,下面是轮播图,再往下是健康新闻信息,其主界面展示如下图4-1所示。

图4-1 前台首页界面图
4.1.2 用户注册界面
疗养院健康管理系统的用户可以进行注册登录,当用户左上角“注册”按钮的时候,当填写上自己的账号+密码+确认密码+昵称+邮箱+手机号,选择身份,然后填写身份信息后再点击“注册”按钮后将会先验证输入的有没有空数据,再次验证密码和确认密码是否是一样的,最后验证输入的账户名和数据库表中已经注册的账户名是否重复,只有都验证没问题后即可注册成功。其用注册界面展示如下图4-2所示。

图4-2注册界面图
注册关键代码如下所示。
/**
* 注册
* @return
*/
@PostMapping("register")
public Map<String, Object> signUp(HttpServletRequest request) throws IOException {
// 查询用户
Map<String, String> query = new HashMap<>();
Map<String,Object> map = service.readBody(request.getReader());
query.put("username",String.valueOf(map.get("username")));
List list = service.selectBaseList(service.select(query, new HashMap<>()));
if (list.size()>0){
return error(30000, "用户已存在");
}
map.put("password",service.encryption(String.valueOf(map.get("password"))));
service.insert(map);
return success(1);
}
public Map<String,Object> readBody(BufferedReader reader){
BufferedReader br = null;
StringBuilder sb = new StringBuilder("");
try{
br = reader;
String str;
while ((str = br.readLine()) != null){
sb.append(str);
}
br.close();
String json = sb.toString();
return JSONObject.parseObject(json, Map.class);
}catch (IOException e){
e.printStackTrace();
}finally{
if (null != br){
try{
br.close();
}catch (IOException e){
e.printStackTrace();
}
}
}
return null;
}
public void insert(Map<String,Object> body){
E entity = JSON.parseObject(JSON.toJSONString(body),eClass);
baseMapper.insert(entity);
log.info("[{}] - 插入操作:{}",entity);
}
4.1.3 用户登录界面
疗养院健康管理系统中的前台上注册后的用户是可以通过自己的账户名和密码进行登录的,当会员输入完整的自己的账户名和密码信息并点击“登录”按钮后,将会首先验证输入的有没有空数据,再次验证输入的账户名+密码和数据库中当前保存的用户信息是否一致,只有在一致后将会登录成功并自动跳转到疗养院健康管理系统的首页中;否则将会提示相应错误信息,用户登录界面如下图4-3所示。

图4-3用户登录界面图
登录关键代码如下所示。
/**
* 登录
* @param data
* @param httpServletRequest
* @return
*/
@PostMapping("login")
public Map<String, Object> login(@RequestBody Map<String, String> data, HttpServletRequest httpServletRequest) {
log.info("[执行登录接口]");
String username = data.get("username");
String email = data.get("email");
String phone = data.get("phone");
String password = data.get("password");
List resultList = null;
QueryWrapper wrapper = new QueryWrapper<User>();
Map<String, String> map = new HashMap<>();
if(username != null && "".equals(username) == false){
map.put("username", username);
resultList = service.selectBaseList(service.select(map, new HashMap<>()));
}
else if(email != null && "".equals(email) == false){
map.put("email", email);
resultList = service.selectBaseList(service.select(map, new HashMap<>()));
}
else if(phone != null && "".equals(phone) == false){
map.put("phone", phone);
resultList = service.selectBaseList(service.select(map, new HashMap<>()));
}else{
return error(30000, "账号或密码不能为空");
}
if (resultList == null || password == null) {
return error(30000, "账号或密码不能为空");
}
//判断是否有这个用户
if (resultList.size()<=0){
return error(30000,"用户不存在");
}
User byUsername = (User) resultList.get(0);
Map<String, String> groupMap = new HashMap<>();
groupMap.put("name",byUsername.getUserGroup());
List groupList = userGroupService.selectBaseList(userGroupService.select(groupMap, new HashMap<>()));
if (groupList.size()<1){
return error(30000,"用户组不存在");
}
UserGroup userGroup = (UserGroup) groupList.get(0);
//查询用户审核状态
if (!StringUtils.isEmpty(userGroup.getSourceTable())){
String res = service.selectExamineState(userGroup.getSourceTable(),byUsername.getUserId());
if (res==null){
return error(30000,"用户不存在");
}
if (!res.equals("已通过")){
return error(30000,"该用户审核未通过");
}
}
//查询用户状态
if (byUsername.getState()!=1){
return error(30000,"用户非可用状态,不能登录");
}
String md5password = service.encryption(password);
if (byUsername.getPassword().equals(md5password)) {
// 存储Token到数据库
AccessToken accessToken = new AccessToken();
accessToken.setToken(UUID.randomUUID().toString().replaceAll("-", ""));
accessToken.setUser_id(byUsername.getUserId());
tokenService.save(accessToken);
// 返回用户信息
JSONObject user = JSONObject.parseObject(JSONObject.toJSONString(byUsername));
user.put("token", accessToken.getToken());
JSONObject ret = new JSONObject();
ret.put("obj",user);
return success(ret);
} else {
return error(30000, "账号或密码不正确");
}
}
public String select(Map<String,String> query,Map<String,String> config){
StringBuffer sql = new StringBuffer("select ");
sql.append(config.get(FindConfig.FIELD) == null || "".equals(config.get(FindConfig.FIELD)) ? "*" : config.get(FindConfig.FIELD)).append(" ");
sql.append("from ").append("`").append(table).append("`").append(toWhereSql(query, "0".equals(config.get(FindConfig.LIKE))));
if (config.get(FindConfig.GROUP_BY) != null && !"".equals(config.get(FindConfig.GROUP_BY))){
sql.append("group by ").append(config.get(FindConfig.GROUP_BY)).append(" ");
}
if (config.get(FindConfig.ORDER_BY) != null && !"".equals(config.get(FindConfig.ORDER_BY))){
sql.append("order by ").append(config.get(FindConfig.ORDER_BY)).append(" ");
}
if (config.get(FindConfig.PAGE) != null && !"".equals(config.get(FindConfig.PAGE))){
int page = config.get(FindConfig.PAGE) != null && !"".equals(config.get(FindConfig.PAGE)) ? Integer.parseInt(config.get(FindConfig.PAGE)) : 1;
int limit = config.get(FindConfig.SIZE) != null && !"".equals(config.get(FindConfig.SIZE)) ? Integer.parseInt(config.get(FindConfig.SIZE)) : 10;
sql.append(" limit ").append( (page-1)*limit ).append(" , ").append(limit);
}
log.info("[{}] - 查询操作,sql: {}",table,sql);
return sql.toString();
}
public List selectBaseList(String select) {
List<Map<String,Object>> mapList = baseMapper.selectBaseList(select);
List<E> list = new ArrayList<>();
for (Map<String,Object> map:mapList) {
list.add(JSON.parseObject(JSON.toJSONString(map),eClass));
}
return list;
}
所有的用户都可以通过网页进入到疗养院健康管理系统中对信息进行查看,但是要实现点赞、收藏、评论的话,就不是所有人都能操作的,必须成为疗养院健康管理系统的会员,注册登录的流程图如下图4-4所示。

图4-4注册登录流程图
4.1.4搜索体检信息界面
在疗养院健康管理系统首页上的搜索框中输入自己想要快速检索的体检信息的关键词并点击“搜索”按钮后将会输入的关键词进行和数据库中保存的体检信息进行模糊匹配,并将检索到最匹配的体检信息显示出来。搜索体检信息界面如下图4-5所示。

图4-5搜索体检信息界面图
4.1.5健康新闻界面
当访客点击疗养院健康管理系统中导航栏上的“健康新闻”后将会进入到该“健康新闻”列表的界面,然后选择想要看的健康新闻信息,点击进入到详细界面,在详细界面可以收藏+点赞+评论等操作,健康新闻界面如下图4-6所示。

图4-6健康新闻界面图
4.1.6疾病预测详情界面
当访客点击了任意疾病预测后将会进入该款疾病预测的详情界面,可以了解到该疾病预测的用户编号、用户姓名、高压、低压、正常高压、正常低压、高血压几率、血糖、糖尿病几率,疾病预测详情展示页面如图4-7所示。

图4-7 疾病预测详情界面图
4.1.7个人账户界面
当用户点击导航栏上面“个人账户”这个按钮,会出现子菜单,点击“个人账户”可以对个人的资料以及登录系统的密码进行设置,个人账户界面如下图4-8所示。

图4-8个人账户界面图
4.2系统后台部分功能模块的实现
管理员在登录界面输入账号+密码,点击“登录”按钮,系统在用户数据库表中会对管理员,系统用户的账号进行匹配,账号+密码正确的话,就会登录到系统中各个用户的主管理界面,否则提示对应的信息,返回到登录的界面,如果管理人员忘记密码的话,点击“忘记密码”根据提示可以找回密码,然后再进行登录其主界面展示如下图4-9所示。

图4-9登录界面图
疗养院健康管理系统中的管理员在“用户管理”这一菜单是中可以对注册的系统用户、以及管理员人员进行管控。界面如下图4-10所示。

图4-10用户管理界面图
用户管理关键代码如下所示。
public List selectBaseList(String select) {
List<Map<String,Object>> mapList = baseMapper.selectBaseList(select);
List<E> list = new ArrayList<>();
for (Map<String,Object> map:mapList) {
list.add(JSON.parseObject(JSON.toJSONString(map),eClass));
}
return list;
}
4.2.3体检信息界面
点击“体检信息”按钮会显示自己添加的体检信息,如果想要添加新的体检信息,点击“添加”按钮根据提示输入体检信息,点击“提交”后在体检信息界面就可以显示了,如果信息有错可以对体检信息进行更新维护,也可以直接删除某一体检信息,界面如下图4-11所示。

图4-11体检信息界面图
4.2.4健康新闻管理界面
点击“健康新闻”按钮会显示自己添加的健康新闻,如果想要添加新的健康新闻,点击“添加”按钮根据提示输入健康新闻,点击“提交”后在健康新闻管理界面就可以显示了,如果信息有错可以对健康新闻进行更新维护,也可以直接删除某一健康新闻,还可以管理评论信息,界面如下图4-12所示。

图4-12健康新闻管理界面图
点击“健康日志”这个按钮可以查看到自己提交的所有的健康日志,支持通过用户编号或者用户姓名或者记录日期进行查询健康日志,如果想要添加新的健康日志,点击“添加”按钮然后根据提示输入健康日志,点击“提交”后,在健康日志管理界面就会显示新增的健康日志信息,可以点击某一日志查看健康信息的详情,也可以直接点击“删除”进行删除健康日志。界面如下图4-13所示。

图4-13健康日志管理界面图
健康日志关键代码如下所示。
@RequestMapping("/get_obj")
public Map<String, Object> obj(HttpServletRequest request) {
List resultList = service.selectBaseList(service.select(service.readQuery(request), service.readConfig(request)));
if (resultList.size() > 0) {
JSONObject jsonObject = new JSONObject();
jsonObject.put("obj",resultList.get(0));
return success(jsonObject);
} else {
return success(null);
}
}
4.2.6公共管理界面
公共管理模块是对通知公告和轮播图的设置,只有管理员权限才能进行更新维护。界面如下图4-14所示。

图4-14公共管理界面图
5系统测试
5.1测试目的
在系统的前台、后台、数据库设计完成以后,疗养院健康管理系统才算是完成了一半,系统的最后一个阶段就是对系统的功能、性能进行测试,测试对一个系统来说是非常重要的,有的时候开发完一个系统,如果测试不合格的话,这个系统是没有办法进行投入使用的,所有我们要用测试对系统的功能、性能等方面进行检验,把不完善的功能尽量完善,把出现的bug及时解决掉,然后给用户呈现出一个完美的系统。
5.2 系统测试用例
在对疗养院健康管理系统的测试的时候,我主要是对用户登录功能测试、体检信息添加功能、查询饮食管理、请假功能测试这六个方面进行展示的,如表5-1、5-2、5-3、5-4、所示:
表5.1 用户登录功能测试表
| 测试名称 | 测试功能 | 操作过程 | 预期结果 | 测试结果 |
| 用户登录模块测试 | 用户登录成功的情况 | 点击前登录界面输入账号和密码分别输入admin和admin后点击“登录”按钮。 | 登录成功并调整到用户界面 | 正确 |
体检信息添加功能测试:
表5.2 体检信息添加功能测试表
| 测试名称 | 测试功能 | 操作过程 | 预期结果 | 测试结果 |
| 体检信息添加模块测试 | 体检信息添加成功的情况 | 在体检信息的页面中将点击添加,输入体检信息关信息,输入正确的信息后然后点击“提交”按钮。 | 提示添加成功 | 正确 |
| 体检信息添加模块测试 | 体检信息添加失败的情况 | 在体检信息页面中不填写的体检编号,其他信息正常输入“提交”按钮。 | 提示“添加失败,信息不能为空” | 正确 |
查询饮食管理功能模块测试:
表5.3 查询饮食管理功能测试表
| 测试名称 | 测试功能 | 操作过程 | 预期结果 | 测试结果 |
| 查询饮食管理功能测试 | 查询成功的情况 | 在饮食管理界面输入用户编号或者用户姓名或者菜单日期进行查询 | 查询成功 | 正确 |
疾病预测信息添加功能测试:
表5.4 疾病预测添加功能测试表
| 测试名称 | 测试功能 | 操作过程 | 预期结果 | 测试结果 |
| 疾病预测添加模块测试 | 疾病预测添加成功的情况 | 在疾病预测的页面中将点击添加,输入疾病预测相关信息,输入正确的信息后然后点击“提交”按钮。 | 提示添加成功 | 正确 |
| 疾病预测添加模块测试 | 疾病预测添加失败的情况 | 在疾病预测页面中不填写的用户姓名,其他信息正常输入“提交”按钮。 | 提示“添加失败,信息不能为空” | 正确 |
5.3 系统测试结果
通过编写疗养院健康管理系统的测试用例,已经检测完毕用户的登录模块、学生信息添加模块、查询教学模块、疾病预测添加模块的功能测试,在对以上功能得测试过程中,发现了系统中的很多漏送并进行了完善,经过多人在线进行测试,系统完全可以正常运行,当然在后期的维护中系统将不断完善。
结论
本文描述了疗养院健康管理系统设计与实现的原理和开发过程,该系统是通过Spring+SpringMVC+MyBatis框架来搭建后台,中间件使用的是Tomcat服务器,数据库管理平台采用开源的Mysql数据库,前台使用的是JQuery框架,同时使用Validate校验框架,这样就可以减少前端代码的输入量,而且基于JQuery框架的Validat框架使用简单,是流行的前端使用框架,前端使用的主要是Java页面展示技术。
在开发这个疗养院健康管理系统之前做了许多的准备,比如到学校进行调研,了解现在大学生对疗养院健康管理系统所要实现的功能,同时在疗养院健康管理系统的设计和开发过程中去疾病预测馆以及网上查阅和学习了许多相关的文献资料,与此同时从开发这个疗养院健康管理系统的过程当中我也收获了许许多多宝贵的实践方法以及设计的思路,对系统的开发也起到了很重要的作用,疗养院健康管理系统的开发技术选用的都是自己比较熟悉的,比如Web、SSM、MYSQL等,这些技术都在平时的课程当中学到,而且平时都能够熟练运用,在开发疗养院健康管理系统的过程当中许多的设计思路和方法都是在以前不断地学习中摸索出来的经验,开发疗养院健康管理系统对于我来说工作量还是比较大的,毕竟是一个完整的系统,正是由于之前的积累与准备,才能顺利的完成这个项目,由此看来,积累经验跟做好准备是十分重要的事情。
当然在开发该疗养院健康管理系统的过程当中也是离不开导师以及同学们的帮助的,在遇到自己搞不定的问题的时候,我首先会和同学们探讨,找出解决方法,实在解决不了的时候,我会请教我的导师,在开发疗养院健康管理系统的过程中正是因为他们的指导与帮助,我才能够成功的在预期内完成了这个系统。同时疗养院健康管理系统还有很多需要改进的地方,但是由于专业知识的浅薄,开发的系统并不是十全十美,希望以后有机会可以对其进行完善,让其真正的投入到使用之中。
致 谢
到此,整个疗养院健康管理系统就算完成了,虽然过程十分艰难,但是等到都完成的时候,我感觉无比的自豪,虽然设计的系统还存在许多的纰漏,但是我已经拼劲全力,给自己的大学四年画上了一个圆满的句号。
在这里我首先要感谢的就是大学四年来所有教导我的老师,是他们教会了我许多的专业知识以及做人的道理,从一进校门对对开发系统一窍不通到现在能自主开发一个管理系统,里面包含了前台框架、后台框架、业务流程、数据结构、操作系统等各种知识,只有把他们统一运用好,才能够完成整个系统,这都是老师的功劳;其次我要感谢我的指导老师,在开发这个系统的时候,我遇到了无数的问题,经常通过线上、线下的方式去请教导师,每次去请教导师,他从来没有不耐烦,都是细心的引导,告诉我怎么样实现这个功能,怎么样才能使得系统更加完善,然后通过自己查询相关资料解决问题,提高了自己自主解决问题的能力,授人以鱼不如授人以渔,指导老师的这种工作态度受益终生,我也会向老师不断靠拢,向他学习,在此我只想说一句:“老师,谢谢您,您辛苦了”!最后我还要感谢我的室友、同学,在一起学习这四年,他们不但学习上给了我很多建议,在生活上更加给了我帮助,正是有他们的帮助,我的大学生涯才如此完美。
最后,希望自己在未来的道路上能够越走越远,不辜负在大学的学习以及老师们的细致的教导,追风赶月莫停留,平荒尽处是春山。
参考文献
[1]伍德鹏,李佩学.基于SSM框架的高职院校教学办公用品管理信息系统设计研究[J].轻工科技,2023,39(01):99-101.
[2]周淼.高校干预学生体质与健康管理系统的构建与应用[J].商丘职业技术学院学报,2022,21(06):91-96.
[3]郭燕辉.城轨列车车载健康管理系统设计与应用研究[J].铁道机车车辆,2022,42(06):131-138.
[4]陈芳.机电设备在线诊断及健康管理系统的探索与实践[J].价值工程,2022,41(32):11-14.
[5]周忠亮.基于工业互联网平台的设备健康管理系统的设计与应用[J].石油化工设备技术,2022,43(06):54-61+7.
[6]张丽景,张文川.基于对比分析法的高职“MySQL数据库”课程设计——以兰州石化职业技术大学为例[J].现代信息科技,2022,6(21):188-191.DOI:10.19850/j.cnki.2096-4706.2022.21.046.
[7]薛原,王毓婷,高俊杰.江苏省居家养老老年人健康管理系统指标体系构建[J].江苏科技信息,2022,39(31):71-77.
[8]梁倩,文建平. 一种基于SSM框架的云笔记系统[P]. 天津市:CN115248676A,2022-10-28.
[9]杨一帆.服务于MySQL数据库的在线监测系统设计[J].自动化技术与应用,2022,41(10):179-182.DOI:10.20033/j.1003-7241.(2022)10-0179-04.
[10]林佳一.混合式教学在高职MySQL数据库课程的实践研究[J].电脑知识与技术,2022,18(26):133-135.DOI:10.14004/j.cnki.ckt.2022.1737.
[11]He Xinbin,Bai Yongbin,Yue Lisen,Wang Haixiao,Liu Yi. Design and Implementation of Information System Based on Java Technology Platform[J]. Journal of Physics: Conference Series,2021,2033(1).
[12]张永盛. 基于SSM框架的天学网一对一直播课管理系统的设计与实现[D].首都经济贸易大学,2021.DOI:10.27338/d.cnki.gsjmu.2021.000643.
[13]Qu Xiaona. Application of Java Technology in Dynamic Web Database Technology[J]. Journal of Physics: Conference Series,2021,1744(4).
[14]李盼盼,周靖博,寇冰.军队疗养院智能体检管理系统的研发[J].现代计算机,2020(32):105-108.
[15]Tian Ming Huang. Design and Implementation of App System for Legal Consulting Based on JAVA Technology[J]. Procedia Computer Science,2020,166(C).
[16]张琨.关于“军队疗养院信息管理系统”的应用研究[J].数字通信世界,2019(07):130+17.
[17]吴云波,张瑢.烟台疗养院信息管理系统中药库系统的简介[J].世界最新医学信息文摘,2018,18(76):240+243.DOI:10.19613/j.cnki.1671-3141.2018.76.134.
[18]方春露,杨文琦,陈滔,魏源,李良鸣. 基于Javaweb技术广东省学生体质争优运动处方数据库和视频库的构建[C]//.2018年中国生理学会运动生理学专业委员会会议暨“科技创新与运动生理学”学术研讨会论文集.,2018:161-162.
[19]刘涛,孙维洁,杨阳.疗养院处方管理系统的开发与应用[J].中国医疗设备,2015,30(08):94-96.
免费领取项目源码,请关注❥点赞收藏并私信博主,谢谢~
本文围绕疗养院健康管理系统展开,该系统采用Java语言和SSM框架开发,以MySQL为数据库,结合HTML+CSS技术。系统具备首页、用户管理、体检信息等功能模块,开发过程涵盖需求分析、设计、实现和测试,经测试可正常运行,后续有待完善。
1826

被折叠的 条评论
为什么被折叠?



