摘
本研究开发了一款基于Python语言的教学辅助系统,采用Django框架构建后端架构,并以MySQL作为数据库管理系统。系统为学生用户、教师用户和管理员提供了丰富的个性化功能。学生用户可以浏览课程信息,根据自身需求选择课程,提交作业,并查询学习进度;教师用户能够创建和管理课程内容,布置与批改作业,查看学生学习情况,从而精准调整教学策略;管理员则负责用户权限管理、课程资源维护及系统数据备份等。该系统充分发挥了Python语言的简洁高效、Django框架的快速开发优势以及MySQL数据库的稳定性,实现了教学管理的信息化与智能化,有效提升了教学效率和管理质量,为现代教育教学提供了有力支持,具有较高的实用性和推广价值。
关键词:新型教学辅助系统;Python语言;Django框架;MySQL
Abstract
This study developed a teaching assistance system based on Python language, using Django framework to build the backend architecture and MySQL as the database management system. The system provides rich personalized functions for student users, teacher users, and administrators. Student users can browse course information, select courses according to their own needs, submit assignments, and check their learning progress; Teacher users can create and manage course content, assign and grade assignments, view students' learning progress, and accurately adjust teaching strategies; Administrators are responsible for user permission management, course resource maintenance, and system data backup. This system fully utilizes the simplicity and efficiency of Python language, the rapid development advantages of Django framework, and the stability of MySQL database, realizing the informatization and intelligence of teaching management, effectively improving teaching efficiency and management quality, and providing strong support for modern education and teaching, with high practicality and promotion value.
Keywords: New Teaching Assistance System; Python language; Django framework; MySQL
目 录
在教育信息化快速发展的背景下,传统教学管理方式逐渐显现出诸多不足。纸质作业批改与成绩记录效率低下,容易出现错误;教学资源分散,难以系统化管理和共享;学生学习进度跟踪和个性化指导也缺乏有效的技术支持。这些问题不仅影响了教学效率,也限制了教学质量的提升。同时,随着信息技术在教育领域的广泛应用,师生对教学辅助系统的功能和性能提出了更高要求,现有系统在用户体验、数据处理效率以及功能拓展性方面仍存在较大提升空间。
基于此,开发一款基于Python语言的新型教学辅助系统显得尤为重要。Python语言因其简洁高效、易读性强的特点,在教育技术领域得到了广泛应用。Django框架以其强大的ORM功能和丰富的内置工具,能够有效提升开发效率,同时保证系统的可扩展性和安全性。MySQL数据库则以其稳定性和高效的数据处理能力,为系统提供了可靠的存储支持。通过整合这些技术,本系统旨在为学生、教师和管理员提供一个功能全面、操作便捷、数据安全的教学管理平台,以满足现代教育教学的需求,推动教学模式的创新与发展。
本研究的理论意义在于深入探讨现代信息技术与教育教学的深度融合路径。通过基于Python语言、Django框架和MySQL数据库开发教学辅助系统,本研究将为教育信息化理论提供一个具体的实践案例,进一步丰富教育技术在教学管理中的应用理论体系。它能够为后续相关研究提供可借鉴的开发思路和实践经验,推动教育技术在教学管理领域的理论创新,为教育信息化的理论发展提供新的视角和方法。
在实践层面,该研究具有重要的现实意义。随着教育信息化的不断推进,传统教学管理模式已难以满足现代教育教学的需求。本研究开发的教学辅助系统能够有效解决信息传递不畅、资源整合困难、数据处理低效等问题,为学生、教师和管理员提供一个高效、便捷的教学管理平台。通过优化教学流程,增强师生互动,促进个性化学习的实现,该系统有助于提升教学管理效率和教学质量。该系统还可为学校提供一个稳定、高效的教学管理解决方案,有助于优化教学资源配置,推动教育管理模式的现代化转型,为教育信息化的实践应用提供有力支持,具有较高的推广价值。
1.3.1国内研究现状
国内在教学辅助系统的研究与应用方面已取得了显著进展,展现出多方面的优势。例如,华中农业大学开发的“有教灵境”智慧实验室实验教学管理系统,融合了虚拟仿真实验教学、智慧实验教学、智慧实习教学和智慧实验室管理等功能。该系统能够实现教师示教画面及课件资料的实时推送,让学生清晰观看示教全过程。此外,该系统还能实时采集师生实验课堂教学活动行为,自动生成课堂教学大数据,为教研评课提供可视化数据支撑。
在个性化学习方面,东南大学的“大学物理课程智慧助教系统”通过建立知识图谱实现了知识的可视化,帮助学生构建完整、准确的知识体系,并通过知识点关联各类教学资源,形成精准的学生画像,实现个性化的资源推荐和学习指导。这种个性化学习支持不仅提升了学生的学习效率,也帮助教师更好地了解学生的学习状态,从而及时调整教学策略。北京邮电大学的“码上”平台则专注于编程教学,为学生提供实时、个性化的编程辅导服务,减轻了教师的工作负担,同时提高了学生的学习效率。该平台的亮点是一对一辅导功能,能够提供代码纠错、问题答疑和代码解释等辅导服务。
一些高校还通过教学辅助系统实现了教学全流程的打通。例如,华东师范大学的水杉在线平台集成了“教”“学”“练”“测”“评”“创”等多个环节,形成了一个综合性的学习社区。这种综合平台不仅提升了教学管理的效率,也为学生提供了更加连贯和完整的学习体验。
综上所述,国内教学辅助系统在功能整合、个性化学习支持以及全流程管理等方面已展现出显著优势,为提升教学质量、优化教学管理提供了有力支持。未来,随着技术的进一步发展和应用的不断深化,教学辅助系统有望在更多领域发挥更大的作用。
国外在教学辅助系统的研究与应用方面呈现出多样化的发展趋势。一方面,针对国际教学助理(ITAs)的研究逐渐深入,这些研究主要聚焦于ITAs在语言、文化适应性以及教学能力方面的挑战。例如,研究发现,国际教学助理在适应美国教育系统、课堂文化以及与学生建立有效沟通方面面临诸多困难,尤其是在语言表达和文化差异方面。这些研究强调了为ITAs提供针对性培训的重要性,以提升其教学能力和跨文化沟通能力。另一方面,数字化教学辅助系统的开发与应用也取得了显著进展。许多高校和研究机构致力于开发能够支持教学全流程的数字化平台,这些平台不仅整合了丰富的教学资源,还通过互动功能和数据分析工具提升了教学效果。例如,一些研究开发了基于智能算法的教学辅助系统,能够根据学生的学习进度和兴趣推荐个性化的学习资源,从而提高在线教育的效果和满意度。
一些研究还关注了教学辅助系统在教育公平中的作用。例如,通过开发具有多维度学习资源和互动功能的学习管理系统,一些机构试图解决教育资源分配不均的问题。这些系统通过提供同步和异步教学功能,支持学生按自己的节奏学习,同时保持教师与学生之间的有效沟通。
综上所述,国外在教学辅助系统的研究与应用方面展现了从语言文化适应性到数字化教学平台开发的多维度发展。这些研究不仅关注提升教学质量,还致力于通过技术创新实现教育资源的公平分配和个性化学习支持。
本文的结构按逻辑顺序分为以下几个章节:
第1章绪论,本章节介绍研究背景和意义,回顾当前研究现状,并阐明本文主要组织结构。
第2章系统关键技术,本章节将对新型教学辅助系统的实现关键技术进行简要介绍。
第3章系统分析,本章节基于市场调研,分析新型教学辅助系统的可行性、功能、角色、性能等需求,明确各模块的业务需求。
第4章系统设计,本章节详细阐述系统的整体架构设计,包括前后端结构、数据库设计及功能模块的设计思路。
第5章系统实现,本章节介绍系统各主要模块的具体实现,包括代码示例、业务逻辑及界面设计等。
第6章系统测试,本章节描述系统的测试方法及结果,分析系统的性能、稳定性及用户反馈。
第7章结论,本章节对主要对研究成果进行总结。
本研究的主要内容是设计并实现一个基于 Python 的新型教学辅助系统,涵盖学生用户、教师用户和管理员三大角色,以满足现代教育教学的多样化需求。该系统旨在通过整合用户管理、课程信息、教室信息管理等功能,为学校提供一个高效、便捷的教学管理平台。研究首先分析了当前教育教学管理中的痛点和需求,明确了系统的设计目标和功能模块。接着,采用 Python 语言进行系统开发,利用其简洁高效的特点,结合 MySQL 数据库进行数据存储,确保系统的稳定性和可扩展性。在系统实现过程中,重点优化了用户管理、课程预约、教室信息查询等功能,以提升用户体验和管理效率。系统还引入了数据可视化技术,帮助管理者更好地进行决策分析。通过模块化设计,系统具备良好的可扩展性,为未来功能升级和业务拓展提供了便利。
B/S体系[1],即Browser/Server体系,是一种常见的网络应用程序架构。其工作原理基于客户端与服务器之间的请求-响应模型。用户通过浏览器向服务器发送请求,服务器接收到请求后进行处理,并生成相应的响应结果,最终将响应返回给客户端。浏览器接收到服务器返回的响应后,解析其中的标记语言(如HTML[2]),并根据CSS样式表和PythonScript脚本来渲染页面,呈现给用户。用户可以与页面进行交互,例如点击链接、填写表单等操作,这些操作会触发新的请求,循环执行上述过程。
2.2Django框架
Django是一个使用Python语言开发的Web应用程序框架[3]。它提供了一种简单而强大的方式来构建复杂的网站和应用程序。通过使用Django,开发人员可以更轻松地处理数据库、创建用户界面和处理用户请求。它还提供了一个自动生成管理界面的功能,使得管理后台数据变得更加简单。Django还具有强大的安全功能,可以保护网站免受常见的网络攻击[4]。总之,Django是一个非常实用和易于学习的框架,适用于各种规模的Web项目。无论你是初学者还是经验丰富的开发人员,都可以从Django的便利性和灵活性中受益。
MySQL是一种广泛使用的开源关系型数据库管理系统[5](RDBMS),其稳定性、可靠性和卓越性能使其成为众多应用程序的首选数据库。MySQL支持标准SQL语法,并提供丰富的功能和特性,如事务处理、触发器和存储过程等,以满足开发者对数据管理和操作的需求。MySQL具有良好的可扩展性,支持主从复制、分布式架构和集群部署,适用于各种规模和负载的应用场景。作为一个开源项目,MySQL拥有庞大的用户社区和活跃的开发者社区,为用户提供了丰富的文档、教程和支持资源。总之,MySQL是一款可靠、强大且灵活的关系型数据库管理系统[6],通过其卓越性能和可扩展性,帮助开发者高效地管理和操作数据,并得到了广大用户的认可和应用。
2.4Python语言
Python是一种简洁易读、跨平台且功能强大的编程语言[7]。它拥有庞大而活跃的社区,提供了丰富的第三方库和框架,如NumPy、Pandas和Django,使开发人员能够快速构建各种应用程序。Python在数据处理和科学计算方面表现出色,通过相关库和工具,可以进行数据分析、机器学习和科学计算等任务。此外,Python广泛应用于Web开发[8]、自动化脚本、网络爬虫等领域,其多样性使其成为一个全能的编程语言。无论你是初学者还是有经验的开发者,Python的简单语法、跨平台性以及强大的社区支持都能为你提供高效、优雅和可靠的编程体验。总之,Python是一个强大而灵活的编程语言,深受开发人员喜爱,并在各个领域得到广泛应用。
3.1.1技术可行性
在技术可行性方面,选择使用Python作为开发语言,结合相应的框架Django,以实现系统的功能需求。Python作为一种简洁而强大的编程语言,具有丰富的库支持和成熟的开发社区,可以满足新型教学辅助系统的开发需求。Django作为Python的Web框架,提供了高度可扩展的开发环境,使得系统的设计和实现更加便捷和高效。
系统开发采用开源技术栈,降低了软件授权与工具采购成本。Django框架简化了开发流程,缩短了项目周期,减少了人力投入。此外,借助云计算资源部署系统,可根据实际需求灵活调整服务器配置,进一步降低硬件成本。总体而言,该方案在经济上具有较高性价比,适合中小型企业或初创团队实施。
在操作可行性方面,本系统设计注重用户体验,采用了直观易用的界面设计,并提供详细的帮助文档支持,确保用户可以轻松上手使用各项功能。无论是用户还是后台管理员,都能通过简洁明了的操作流程完成信息查询和管理等任务。因此,从用户操作的角度来看,本系统具备良好的操作可行性。
本系统基于 Python 语言设计与实现,旨在满足新型教学辅助系统的多样化教学管理需求,为学生用户、教师用户和管理员三大角色提供全面的功能支持。学生用户可通过系统实现课程信息浏览、作业提交、学习进度查询及个人中心操作,享受便捷高效的学习体验;教师用户负责创建和管理课程内容、布置与批改作业、查看学生学习情况等,确保教学活动的高效性与专业性;管理员则负责后台数据维护、用户权限管理、课程信息管理、用户管理以及系统配置等核心任务,保障教学辅助系统的整体运行效率和服务质量。通过功能模块的精细化设计,系统实现了教学流程的自动化与智能化,为新型教学辅助系统的数字化转型提供了有力的技术支持,具体功能需求如下:
- 学生用户模块:
首页:首页展示平台的主要信息,包括课程信息、新闻资讯、教室信息以及平台推荐内容,帮助用户快速了解当前的健身管理信息,提升用户的浏览和预约体验。
网站公告:用户可以查看平台发布的最新公告,了解关于课程调整、活动安排、服务更新等方面的通知和更新,确保用户第一时间获得重要信息,避免遗漏。
新闻资讯:提供最新的教育相关资讯,帮助学生获取教育行业的最新动态和实用信息,提升学生的知识水平。
课程信息:每个课程的详细信息页面,包括课程名称、授课教师、时间、地点等,学生可以根据这些信息做出选课决策,同时还可以进行点赞、评论等操作。
教室信息:展示教室的使用情况和相关信息,方便学生了解教室的安排和使用状态。
我的账户:管理个人信息,包括昵称、头像和密码修改;支持绑定手机号或邮箱以增强账户安全。
个人中心:展示用户的个人首页、教室申请、选课信息、课程课件、消息通知、签到记录、请假记录、提问记录、退课申请、作业信息、作业记录、作业分数、成绩申诉、期末成绩、收藏、评论管理等信息,提供个性化的用户体验。
(2)教师用户功能分析
后台首页:为教师提供一个直观的后台操作界面,展示当前教学活动的关键信息,包括课程信息、学生选课情况、作业提交情况等,帮助教师快速了解教学动态。
教室信息管理:教师可以查看教室的使用情况,包括教室的分配、使用时间等,确保教学活动的顺利进行。
课程信息管理:教师可以创建、编辑和发布课程信息,包括课程名称、授课时间、授课地点、课程描述等,确保学生能够获取准确的课程信息。
选课信息管理:教师可以查看和审核学生的选课情况,包括选课人数、选课状态等,以便更好地安排教学资源。
课程课件管理:教师可以上传、编辑和管理课程课件,包括 PPT、文档、视频等教学资源,方便学生课前预习和课后复习。
消息通知管理:教师可以发布与课程、作业、考试等相关的重要通知,确保学生及时了解相关信息。同时,教师也可以查看学生收到的消息通知状态。
签到记录管理:教师可以查看学生的签到记录,统计学生的出勤情况,为教学评估提供依据。
请假记录管理:教师可以查看学生的请假记录和审批状态,方便管理学生的出勤情况。
提问记录管理:教师可以查看学生提交的问题,并进行回复和管理,确保学生的问题能够得到及时解答。
退课申请管理:教师可以查看学生的退课申请,并进行审批和管理,确保教学秩序的稳定。
作业信息管理:教师可以创建、编辑和发布作业信息,包括作业要求、截止日期等,确保学生能够清楚了解作业任务。
作业记录管理:教师可以查看学生的作业提交记录,包括提交时间、提交状态等,方便教师进行作业批改和管理。
作业分数管理:教师可以为学生的作业打分,并录入作业分数,同时可以查看学生的作业成绩和评分详情。
作业统计管理:教师可以对学生的作业提交情况进行统计分析,包括提交率、平均分等,为教学改进提供数据支持。
期末成绩管理:教师可以录入和管理学生的期末考试成绩,包括成绩录入、成绩查询、成绩统计等功能,确保期末成绩的准确性和完整性。
(3)管理员功能分析
后台首页: 展示管理员的主要操作入口和重要信息概览,包括系统运行状态、待处理任务等,帮助管理员快速了解系统整体情况。
系统用户: 包括管理员、学生用户和教师用户的账户管理,允许管理员进行用户信息的查看、编辑、权限分配和角色管理。
教室类型管理:管理员可以定义和管理不同类型的教室,例如普通教室、多媒体教室、实验室等。管理员能够根据课程的不同需求,合理分配教室资源,确保教学活动的顺利进行,同时提高教室资源的利用效率。
教室信息管理:管理员负责添加、编辑和删除教室信息,包括教室的名称、位置、容量等关键信息。管理员能够确保教室信息的准确性和完整性,为教学活动的安排提供基础数据支持。
教室申请管理:管理员负责审批和管理学生或教师提交的教室使用申请。管理员可以查看申请的详细信息,并根据实际情况批准或拒绝申请。这一功能使得教室资源的分配更加合理、透明,同时也提高了管理效率。
时段分类管理:管理员可以定义和管理不同的上课时段,例如早班、午班、晚班等。管理员能够根据学校的教学安排和学生的作息时间,合理划分上课时段,从而优化课程安排,提高教学资源的利用效率。
课程信息管理:管理员可以查看和管理课程信息,包括课程名称、授课教师、授课时间、授课地点等。管理员能够确保课程信息的准确性和完整性,为学生选课和教师教学提供可靠的数据支持。
课程类型管理:管理员可以定义和管理不同类型的课程,例如必修课、选修课、实验课等。管理员能够根据学校教学计划和学生需求,合理分类课程,便于课程管理和资源分配,同时也有助于提高教学管理的精细化水平。
选课信息管理:管理员可以查看和管理学生的选课情况,包括选课人数、选课状态等。管理员能够及时掌握选课动态,合理调整课程资源,确保选课流程的顺利进行,同时也为教学资源的优化配置提供数据支持。
课程课件管理:管理员可以查看和管理课程课件的添加、编辑和删除操作,确保教学资源的完整性和可用性。管理员能够为教师和学生提供高质量的教学资源支持,同时也保障了教学活动的顺利开展。
消息通知管理:管理员可以管理平台的消息通知,包括增删改查等操作。管理员能够确保用户及时获取重要信息,避免信息遗漏,从而提高用户满意度和教学管理效率。
签到记录管理:管理员可以查看和管理学生的签到记录,统计出勤情况,为教学评估提供依据。管理员能够帮助教师更好地了解学生的出勤情况,从而优化教学管理,提高教学质量。
请假记录管理:管理员可以查看和管理学生的请假记录和审批状态,确保请假流程的规范性和透明性。管理员能够协助教师更好地管理学生的出勤情况,同时也为学生提供了便捷的请假管理服务。
提问记录管理:管理员可以查看学生提交的问题以及教师的回复情况,确保问题能够得到及时解答。管理员能够促进师生之间的互动交流,提高教学效果。
退课申请管理:管理员可以查看学生的退课申请,并进行增删改查等操作,确保退课流程的规范性和透明性。管理员能够维护教学秩序的稳定,同时也为学生提供了便捷的退课管理服务。
作业信息管理:管理员可以查看和管理作业信息,包括增删改查等操作。管理员能够确保作业信息的准确性和完整性,为教师的教学和学生的学习提供支持。
作业记录管理:管理员可以查看学生的作业提交记录,包括提交时间、提交状态等,方便教师进行作业批改和管理。管理员能够协助教师更好地管理学生的作业情况,提高教学效率。
作业分数管理:管理员可以查看和管理学生的作业分数,包括分数录入、修改和查询操作。管理员能够确保作业分数的准确性和完整性,为教学评估提供数据支持。
成绩申诉管理:管理员可以查看和处理学生的成绩申诉,确保成绩评定的公正性和透明性。管理员能够维护教学秩序的稳定,同时也为学生提供了申诉渠道,保障学生的权益。
作业统计管理:管理员可以对学生的作业提交情况进行统计分析,包括提交率、平均分等数据。管理员能够为教师提供教学改进的数据支持,同时也为教学管理提供决策依据。
期末成绩管理:管理员可以管理学生的期末考试成绩,包括增删改查等功能。管理员能够确保期末成绩的准确性和完整性,为教学评估和学生评价提供重要依据。
系统管理(轮播图):管理员可以管理后台首页的轮播图内容,包括图片上传、顺序调整和内容更新,用于展示重要通知、活动或系统功能亮点。
网站公告管理:管理员可以发布、编辑和删除网站公告,确保用户及时获取重要信息。
资源管理(新闻资讯、资讯分类):管理员可在该功能中添加、编辑或删除新闻资讯内容,按类别对资讯进行分类管理,帮助用户更容易找到感兴趣的内容,同时提升资讯的整合性和易读性。
学生用户角色用例图如下所示。

教师用户角色用例图如下所示。

图3-2 教师用户用例图
管理员角色用例图如下所示。

图3-3 管理员用例图
系统非功能需求指的是性能需求,即对一个系统的性能需求进行分析和定义的过程。在进行性能需求分析时,因此新型教学辅助系统的设计与实现主要需要考虑以下几个方面的性能需求:
响应时间:响应时间是指系统在接收到请求后,作出响应的时间。根据具体的业务需求和用户体验要求,可以确定系统在不同场景下的响应时间要求。
吞吐量:吞吐量是指系统在一定时间内处理的事务或请求的数量。根据业务需求和用户量的估计,可以确定系统需要支持的最大吞吐量。
并发用户数:并发用户数是指系统在同时使用的用户数量。根据预期的用户量和并发访问需求,可以确定系统需要支持的最大并发用户数。
可扩展性:可扩展性是指系统在面对用户量增加或并发访问需求增加时,能否通过增加硬件资源或调整系统架构来满足需求。根据预期的用户增长和扩展计划,可以确定系统需要具备的可扩展性要求。
故障处理能力:系统对故障的处理能力是指在出现错误或故障时,系统能够快速、准确地识别、定位并处理故障的能力。根据业务的重要性和对故障处理的要求,可以确定系统需要具备的故障处理能力。
安全性:系统在性能需求分析中,也需考虑安全方面的需求,如数据的保密性、完整性和可用性等。根据具体的安全需求和合规要求,可以确定系统需要满足的安全性需求。
通过对这些性能需求进行详细分析和定义,可以为新型教学辅助系统的设计和开发提供指导,确保系统在满足预期的性能需求的同时,具备良好的性能和可靠性。
3.5.1用户登录流程
用户输入用户名和密码后,系统先检查输入是否为空,再验证用户名是否存在,若存在则通过用户名获取密码并校验。若密码正确则登录成功,否则提示密码错误。若用户名不存在或无法登录,提示用户操作无效。如图3-4所示。

图3-4登录流程图
管理员可以添加信息,用户添加可以自己权限内的信息,输入信息后,要想利用这个软件来进行系统的安全管理,首先需要登录到该软件中。添加信息流程如图3-5所示。

图3-5添加信息流程图
3.5.3修改信息流程
用户首先选择需要修改的记录,输入修改后的数据,系统判断输入数据是否合法。若数据不合法,提示重新输入;若数据合法,则将修改后的数据写入数据库,完成操作后流程结束。修改信息流程图如图3-6所示。

图3-6修改信息流程图
用户选择需要删除的记录后,系统判断是否确认删除。若未确认,返回选择环节;若确认删除,则更新数据库,删除对应记录,完成操作后流程结束。删除信息流程图如图3-7所示。

图3-7删除信息流程图
从技术角度来看,新型教学辅助系统的架构设计至关重要。我们将采用MVC架构,包括表现层、业务逻辑层和数据访问层。表现层负责用户界面展示,业务逻辑层处理核心功能逻辑,数据访问层负责数据库交互。通过三层架构模式,确保系统的可靠性和可扩展性。
系统架构图如图4-1所示。

图4-1 系统架构图
通过整体功能模块设计,我们将根据需求分析的结果,将系统的功能划分为不同的模块。每个模块负责实现特定的功能,并与其他模块进行协作。我们将详细定义每个模块的输入、输出、处理逻辑和相互依赖关系。系统总体功能模块图如下图所示。

图4-2 系统功能模块图
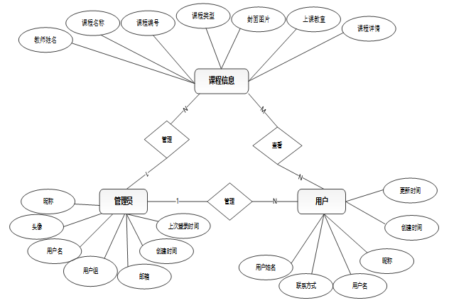
借助先进的系统,E-R图使其他用户可以快速轻松地了解系统的功能以及他们之间的关系。根据新型教学辅助系统分析结果,本新型教学辅助系统总体E-R图如下图所示。

图4-3 系统总体E-R图
所有系统的应用数据相互区分。一旦在相应的系统中实现,它们将与自己相应的网络和服务器通信。所以这个系统可以连接这些数据。当我们选择桥梁截面时,以下将简要介绍如何建立系统。在单击上一个按键的时候,就会自动在对话框中弹出数据源的名字,之后再单击下一个按键时,就在填写相对应的身份验证和登录信息。按照系统功能设计的特点与职能模块的分类,新型教学辅助系统的总体设计和实施过程一共涉及到了几个资料表格。
根据E-R图,建立各个实体的数据表。由于本系统数据库数据表数量较多,所以只选取部分表单作为案列,如下所示:
| 编号 | 字段名 | 类型 | 长度 | 是否非空 | 是否主键 | 注释 |
| 1 | token_id | int | 是 | 是 | 临时访问牌ID | |
| 2 | token | varchar | 64 | 否 | 否 | 临时访问牌 |
| 3 | info | text | 65535 | 否 | 否 | 信息 |
| 4 | maxage | int | 是 | 否 | 最大寿命:默认2小时 | |
| 5 | create_time | timestamp | 是 | 否 | 创建时间 | |
| 6 | update_time | timestamp | 是 | 否 | 更新时间 | |
| 7 | user_id | int | 是 | 否 | 用户编号 |
表 4-2-achievement_appeal(成绩申诉)
| 编号 | 字段名 | 类型 | 长度 | 是否非空 | 是否主键 | 注释 |
| 1 | achievement_appeal_id | int | 是 | 是 | 成绩申诉ID | |
| 2 | student_account_number | int | 否 | 否 | 学生账号 | |
| 3 | student_name | varchar | 64 | 否 | 否 | 学生姓名 |
| 4 | course_name | varchar | 64 | 否 | 否 | 课程名称 |
| 5 | course_number | varchar | 64 | 否 | 否 | 课程编号 |
| 6 | job_name | varchar | 64 | 否 | 否 | 作业名称 |
| 7 | homework_score | varchar | 64 | 否 | 否 | 作业分数 |
| 8 | assignment_credits | varchar | 64 | 否 | 否 | 作业学分 |
| 9 | appeal_time | datetime | 否 | 否 | 申诉时间 | |
| 10 | complaint_content | text | 65535 | 否 | 否 | 申诉内容 |
| 11 | outcome_of_the_complaint | text | 65535 | 否 | 否 | 申诉结果 |
| 12 | examine_state | varchar | 16 | 是 | 否 | 审核状态 |
| 13 | examine_reply | varchar | 255 | 否 | 否 | 审核回复 |
| 14 | create_time | datetime | 是 | 否 | 创建时间 | |
| 15 | update_time | timestamp | 是 | 否 | 更新时间 | |
| 16 | source_table | varchar | 255 | 否 | 否 | 来源表 |
| 17 | source_id | int | 否 | 否 | 来源ID | |
| 18 | source_user_id | int | 否 | 否 | 来源用户 |
表 4-3-article(文章)
| 编号 | 字段名 | 类型 | 长度 | 是否非空 | 是否主键 | 注释 |
| 1 | article_id | mediumint | 是 | 是 | 文章id | |
| 2 | title | varchar | 125 | 是 | 是 | 标题 |
| 3 | type | varchar | 64 | 是 | 否 | 文章分类 |
| 4 | hits | int | 是 | 否 | 点击数 | |
| 5 | praise_len | int | 是 | 否 | 点赞数 | |
| 6 | create_time | timestamp | 是 | 否 | 创建时间 | |
| 7 | update_time | timestamp | 是 | 否 | 更新时间 | |
| 8 | source | varchar | 255 | 否 | 否 | 来源 |
| 9 | url | varchar | 255 | 否 | 否 | 来源地址 |
| 10 | tag | varchar | 255 | 否 | 否 | 标签 |
| 11 | content | longtext | 4294967295 | 否 | 否 | 正文 |
| 12 | img | varchar | 255 | 否 | 否 | 封面图 |
| 13 | description | text | 65535 | 否 | 否 | 文章描述 |
表 4-4-article_type(文章分类)
| 编号 | 字段名 | 类型 | 长度 | 是否非空 | 是否主键 | 注释 |
| 1 | type_id | smallint | 是 | 是 | 分类ID | |
| 2 | display | smallint | 是 | 否 | 显示顺序 | |
| 3 | name | varchar | 16 | 是 | 否 | 分类名称 |
| 4 | father_id | smallint | 是 | 否 | 上级分类ID | |
| 5 | description | varchar | 255 | 否 | 否 | 描述 |
| 6 | icon | text | 65535 | 否 | 否 | 分类图标 |
| 7 | url | varchar | 255 | 否 | 否 | 外链地址 |
| 8 | create_time | timestamp | 是 | 否 | 创建时间 | |
| 9 | update_time | timestamp | 是 | 否 | 更新时间 |
表 4-5-auth(用户权限管理)
| 编号 | 字段名 | 类型 | 长度 | 是否非空 | 是否主键 | 注释 |
| 1 | auth_id | int | 是 | 是 | 授权ID | |
| 2 | user_group | varchar | 64 | 否 | 否 | 用户组 |
| 3 | mod_name | varchar | 64 | 否 | 否 | 模块名 |
| 4 | table_name | varchar | 64 | 否 | 否 | 表名 |
| 5 | page_title | varchar | 255 | 否 | 否 | 页面标题 |
| 6 | path | varchar | 255 | 否 | 否 | 路由路径 |
| 7 | parent | varchar | 64 | 否 | 否 | 父级菜单 |
| 8 | parent_sort | int | 是 | 否 | 父级菜单排序 | |
| 9 | position | varchar | 32 | 否 | 否 | 位置 |
| 10 | mode | varchar | 32 | 是 | 否 | 跳转方式 |
| 11 | add | tinyint | 是 | 否 | 是否可增加 | |
| 12 | del | tinyint | 是 | 否 | 是否可删除 | |
| 13 | set | tinyint | 是 | 否 | 是否可修改 | |
| 14 | get | tinyint | 是 | 否 | 是否可查看 | |
| 15 | field_add | text | 65535 | 否 | 否 | 添加字段 |
| 16 | field_set | text | 65535 | 否 | 否 | 修改字段 |
| 17 | field_get | text | 65535 | 否 | 否 | 查询字段 |
| 18 | table_nav_name | varchar | 500 | 否 | 否 | 跨表导航名称 |
| 19 | table_nav | varchar | 500 | 否 | 否 | 跨表导航 |
| 20 | option | text | 65535 | 否 | 否 | 配置 |
| 21 | create_time | timestamp | 是 | 否 | 创建时间 | |
| 22 | update_time | timestamp | 是 | 否 | 更新时间 |
表 4-6-classroom_application(教室申请)
| 编号 | 字段名 | 类型 | 长度 | 是否非空 | 是否主键 | 注释 |
| 1 | classroom_application_id | int | 是 | 是 | 教室申请ID | |
| 2 | student_account_number | int | 否 | 否 | 学生账号 | |
| 3 | student_number | varchar | 64 | 否 | 否 | 学生学号 |
| 4 | classroom_name | varchar | 64 | 否 | 否 | 教室名称 |
| 5 | classroom_number | varchar | 64 | 否 | 否 | 教室编号 |
| 6 | appointment_number | varchar | 64 | 否 | 否 | 预约编号 |
| 7 | appointment_period | varchar | 64 | 否 | 否 | 预约时段 |
| 8 | number_of_reservations | double | 否 | 否 | 预约人数 | |
| 9 | application_time | datetime | 否 | 否 | 申请时间 | |
| 10 | application_content | text | 65535 | 否 | 否 | 申请内容 |
| 11 | examine_state | varchar | 16 | 是 | 否 | 审核状态 |
| 12 | examine_reply | varchar | 255 | 否 | 否 | 审核回复 |
| 13 | create_time | datetime | 是 | 否 | 创建时间 | |
| 14 | update_time | timestamp | 是 | 否 | 更新时间 | |
| 15 | source_table | varchar | 255 | 否 | 否 | 来源表 |
| 16 | source_id | int | 否 | 否 | 来源ID | |
| 17 | source_user_id | int | 否 | 否 | 来源用户 |
表 4-7-classroom_information(教室信息)
| 编号 | 字段名 | 类型 | 长度 | 是否非空 | 是否主键 | 注释 |
| 1 | classroom_information_id | int | 是 | 是 | 教室信息ID | |
| 2 | classroom_name | varchar | 64 | 否 | 否 | 教室名称 |
| 3 | classroom_number | varchar | 64 | 否 | 否 | 教室编号 |
| 4 | cover_image | varchar | 255 | 否 | 否 | 封面图片 |
| 5 | classroom_type | varchar | 64 | 否 | 否 | 教室类型 |
| 6 | accommodfrom | double | 否 | 否 | 容纳人数 | |
| 7 | open_state | varchar | 64 | 否 | 否 | 开放状态 |
| 8 | equipment_details | text | 65535 | 否 | 否 | 设备详情 |
| 9 | classroom_details | longtext | 4294967295 | 否 | 否 | 教室详情 |
| 10 | hits | int | 是 | 否 | 点击数 | |
| 11 | praise_len | int | 是 | 否 | 点赞数 | |
| 12 | collect_len | int | 是 | 否 | 收藏数 | |
| 13 | comment_len | int | 是 | 否 | 评论数 | |
| 14 | classroom_application_limit_times | int | 是 | 否 | 预约教室限制次数 | |
| 15 | create_time | datetime | 是 | 否 | 创建时间 | |
| 16 | update_time | timestamp | 是 | 否 | 更新时间 |
表 4-8-classroom_type(教室类型)
| 编号 | 字段名 | 类型 | 长度 | 是否非空 | 是否主键 | 注释 |
| 1 | classroom_type_id | int | 是 | 是 | 教室类型ID | |
| 2 | classroom_type | varchar | 64 | 否 | 否 | 教室类型 |
| 3 | create_time | datetime | 是 | 否 | 创建时间 | |
| 4 | update_time | timestamp | 是 | 否 | 更新时间 |
表 4-9-code_token(验证码)
| 编号 | 字段名 | 类型 | 长度 | 是否非空 | 是否主键 | 注释 |
| 1 | code_token_id | int | 是 | 是 | 验证码ID | |
| 2 | token | varchar | 255 | 否 | 否 | 令牌 |
| 3 | code | varchar | 255 | 否 | 否 | 验证码 |
| 4 | expire_time | timestamp | 是 | 否 | 失效时间 | |
| 5 | create_time | timestamp | 是 | 否 | 创建时间 | |
| 6 | update_time | timestamp | 是 | 否 | 更新时间 |
表 4-10-collect(收藏)
| 编号 | 字段名 | 类型 | 长度 | 是否非空 | 是否主键 | 注释 |
| 1 | collect_id | int | 是 | 是 | 收藏ID | |
| 2 | user_id | int | 是 | 是 | 收藏人ID | |
| 3 | source_table | varchar | 255 | 否 | 否 | 来源表 |
| 4 | source_field | varchar | 255 | 否 | 否 | 来源字段 |
| 5 | source_id | int | 是 | 否 | 来源ID | |
| 6 | title | varchar | 255 | 否 | 否 | 标题 |
| 7 | img | varchar | 255 | 否 | 否 | 封面 |
| 8 | create_time | timestamp | 是 | 否 | 创建时间 | |
| 9 | update_time | timestamp | 是 | 否 | 更新时间 |
表 4-11-comment(评论)
| 编号 | 字段名 | 类型 | 长度 | 是否非空 | 是否主键 | 注释 |
| 1 | comment_id | int | 是 | 是 | 评论ID | |
| 2 | user_id | int | 是 | 是 | 评论人ID | |
| 3 | reply_to_id | int | 是 | 否 | 回复评论ID | |
| 4 | content | longtext | 4294967295 | 否 | 否 | 内容 |
| 5 | nickname | varchar | 255 | 否 | 否 | 昵称 |
| 6 | avatar | varchar | 255 | 否 | 否 | 头像地址 |
| 7 | create_time | timestamp | 是 | 否 | 创建时间 | |
| 8 | update_time | timestamp | 是 | 否 | 更新时间 | |
| 9 | source_table | varchar | 255 | 否 | 否 | 来源表 |
| 10 | source_field | varchar | 255 | 否 | 否 | 来源字段 |
| 11 | source_id | int | 是 | 否 | 来源ID |
表 4-12-course_courseware(课程课件)
| 编号 | 字段名 | 类型 | 长度 | 是否非空 | 是否主键 | 注释 |
| 1 | course_courseware_id | int | 是 | 是 | 课程课件ID | |
| 2 | teacher_account_number | int | 否 | 否 | 教师账号 | |
| 3 | student_account_number | int | 否 | 否 | 学生账号 | |
| 4 | course_name | varchar | 64 | 否 | 否 | 课程名称 |
| 5 | course_number | varchar | 64 | 否 | 否 | 课程编号 |
| 6 | sending_time | datetime | 否 | 否 | 发送时间 | |
| 7 | course_courseware | varchar | 255 | 否 | 否 | 课程课件 |
| 8 | courseware_details | longtext | 4294967295 | 否 | 否 | 课件详情 |
| 9 | create_time | datetime | 是 | 否 | 创建时间 | |
| 10 | update_time | timestamp | 是 | 否 | 更新时间 | |
| 11 | source_table | varchar | 255 | 否 | 否 | 来源表 |
| 12 | source_id | int | 否 | 否 | 来源ID | |
| 13 | source_user_id | int | 否 | 否 | 来源用户 |
表 4-13-course_information(课程信息)
| 编号 | 字段名 | 类型 | 长度 | 是否非空 | 是否主键 | 注释 |
| 1 | course_information_id | int | 是 | 是 | 课程信息ID | |
| 2 | teacher_account_number | int | 否 | 否 | 教师账号 | |
| 3 | teachers_name | varchar | 64 | 否 | 否 | 教师姓名 |
| 4 | teacher_telephone | varchar | 64 | 否 | 否 | 教师电话 |
| 5 | course_name | varchar | 64 | 否 | 否 | 课程名称 |
| 6 | course_number | varchar | 64 | 否 | 否 | 课程编号 |
| 7 | cover_image | varchar | 255 | 否 | 否 | 封面图片 |
| 8 | course_type | varchar | 64 | 否 | 否 | 课程类型 |
| 9 | number_of_classes | double | 否 | 否 | 上课人数 | |
| 10 | class_classroom | varchar | 64 | 否 | 否 | 上课教室 |
| 11 | class_time | varchar | 64 | 否 | 否 | 上课时间 |
| 12 | course_details | longtext | 4294967295 | 否 | 否 | 课程详情 |
| 13 | hits | int | 是 | 否 | 点击数 | |
| 14 | praise_len | int | 是 | 否 | 点赞数 | |
| 15 | collect_len | int | 是 | 否 | 收藏数 | |
| 16 | comment_len | int | 是 | 否 | 评论数 | |
| 17 | examine_state | varchar | 16 | 是 | 否 | 审核状态 |
| 18 | examine_reply | varchar | 255 | 否 | 否 | 审核回复 |
| 19 | course_selection_information_limit_times | int | 是 | 否 | 选课申请限制次数 | |
| 20 | create_time | datetime | 是 | 否 | 创建时间 | |
| 21 | update_time | timestamp | 是 | 否 | 更新时间 |
表 4-14-course_selection_information(选课信息)
| 编号 | 字段名 | 类型 | 长度 | 是否非空 | 是否主键 | 注释 |
| 1 | course_selection_information_id | int | 是 | 是 | 选课信息ID | |
| 2 | student_account_number | int | 否 | 否 | 学生账号 | |
| 3 | student_name | varchar | 64 | 否 | 否 | 学生姓名 |
| 4 | student_phone | varchar | 64 | 否 | 否 | 学生电话 |
| 5 | teacher_account_number | int | 否 | 否 | 教师账号 | |
| 6 | course_name | varchar | 64 | 否 | 否 | 课程名称 |
| 7 | course_number | varchar | 64 | 否 | 否 | 课程编号 |
| 8 | class_classroom | varchar | 64 | 否 | 否 | 上课教室 |
| 9 | class_time | varchar | 64 | 否 | 否 | 上课时间 |
| 10 | course_selection_time | datetime | 否 | 否 | 选课时间 | |
| 11 | number_of_elective_courses | varchar | 64 | 是 | 否 | 选课人数 |
| 12 | application_for_course_selection | text | 65535 | 否 | 否 | 选课申请 |
| 13 | examine_state | varchar | 16 | 是 | 否 | 审核状态 |
| 14 | examine_reply | varchar | 255 | 否 | 否 | 审核回复 |
| 15 | withdrawal_application_limit_times | int | 是 | 否 | 退课限制次数 | |
| 16 | course_courseware_limit_times | int | 是 | 否 | 发送课件限制次数 | |
| 17 | sign_in_record_limit_times | int | 是 | 否 | 签到限制次数 | |
| 18 | leave_records_limit_times | int | 是 | 否 | 请假限制次数 | |
| 19 | question_record_limit_times | int | 是 | 否 | 提问限制次数 | |
| 20 | job_information_limit_times | int | 是 | 否 | 发送作业限制次数 | |
| 21 | final_results_limit_times | int | 是 | 否 | 期末统计限制次数 | |
| 22 | message_notification_limit_times | int | 是 | 否 | 通知限制次数 | |
| 23 | create_time | datetime | 是 | 否 | 创建时间 | |
| 24 | update_time | timestamp | 是 | 否 | 更新时间 | |
| 25 | source_table | varchar | 255 | 否 | 否 | 来源表 |
| 26 | source_id | int | 否 | 否 | 来源ID | |
| 27 | source_user_id | int | 否 | 否 | 来源用户 |
表 4-15-course_type(课程类型)
| 编号 | 字段名 | 类型 | 长度 | 是否非空 | 是否主键 | 注释 |
| 1 | course_type_id | int | 是 | 是 | 课程类型ID | |
| 2 | course_type | varchar | 64 | 否 | 否 | 课程类型 |
| 3 | create_time | datetime | 是 | 否 | 创建时间 | |
| 4 | update_time | timestamp | 是 | 否 | 更新时间 |
表 4-16-final_results(期末成绩)
| 编号 | 字段名 | 类型 | 长度 | 是否非空 | 是否主键 | 注释 |
| 1 | final_results_id | int | 是 | 是 | 期末成绩ID | |
| 2 | teacher_account_number | int | 否 | 否 | 教师账号 | |
| 3 | student_account_number | int | 否 | 否 | 学生账号 | |
| 4 | student_name | varchar | 64 | 否 | 否 | 学生姓名 |
| 5 | student_phone | varchar | 64 | 否 | 否 | 学生电话 |
| 6 | course_name | varchar | 64 | 否 | 否 | 课程名称 |
| 7 | course_number | varchar | 64 | 否 | 否 | 课程编号 |
| 8 | statistical_time | datetime | 否 | 否 | 统计时间 | |
| 9 | peacetime_results | double | 否 | 否 | 平时成绩 | |
| 10 | final_results | double | 否 | 否 | 期末成绩 | |
| 11 | final_final_grade | double | 否 | 否 | 最终期末成绩 | |
| 12 | final_credits | double | 否 | 否 | 期末学分 | |
| 13 | final_comments | text | 65535 | 否 | 否 | 期末评语 |
| 14 | examine_state | varchar | 16 | 是 | 否 | 审核状态 |
| 15 | examine_reply | varchar | 255 | 否 | 否 | 审核回复 |
| 16 | create_time | datetime | 是 | 否 | 创建时间 | |
| 17 | update_time | timestamp | 是 | 否 | 更新时间 | |
| 18 | source_table | varchar | 255 | 否 | 否 | 来源表 |
| 19 | source_id | int | 否 | 否 | 来源ID | |
| 20 | source_user_id | int | 否 | 否 | 来源用户 |
表 4-17-hits(用户点击)
| 编号 | 字段名 | 类型 | 长度 | 是否非空 | 是否主键 | 注释 |
| 1 | hits_id | int | 是 | 是 | 点赞ID | |
| 2 | user_id | int | 是 | 否 | 点赞人 | |
| 3 | create_time | timestamp | 是 | 否 | 创建时间 | |
| 4 | update_time | timestamp | 是 | 否 | 更新时间 | |
| 5 | source_table | varchar | 255 | 否 | 否 | 来源表 |
| 6 | source_field | varchar | 255 | 否 | 否 | 来源字段 |
| 7 | source_id | int | 是 | 否 | 来源ID |
表 4-18-homework_score(作业分数)
| 编号 | 字段名 | 类型 | 长度 | 是否非空 | 是否主键 | 注释 |
| 1 | homework_score_id | int | 是 | 是 | 作业分数ID | |
| 2 | teacher_account_number | int | 否 | 否 | 教师账号 | |
| 3 | student_account_number | int | 否 | 否 | 学生账号 | |
| 4 | student_name | varchar | 64 | 否 | 否 | 学生姓名 |
| 5 | course_name | varchar | 64 | 否 | 否 | 课程名称 |
| 6 | course_number | varchar | 64 | 否 | 否 | 课程编号 |
| 7 | job_name | varchar | 64 | 否 | 否 | 作业名称 |
| 8 | grading_time | datetime | 否 | 否 | 评分时间 | |
| 9 | homework_score | double | 否 | 否 | 作业分数 | |
| 10 | assignment_credits | double | 否 | 否 | 作业学分 | |
| 11 | homework_comments | longtext | 4294967295 | 否 | 否 | 作业评语 |
| 12 | examine_state | varchar | 16 | 是 | 否 | 审核状态 |
| 13 | examine_reply | varchar | 255 | 否 | 否 | 审核回复 |
| 14 | achievement_appeal_limit_times | int | 是 | 否 | 申诉限制次数 | |
| 15 | create_time | datetime | 是 | 否 | 创建时间 | |
| 16 | update_time | timestamp | 是 | 否 | 更新时间 | |
| 17 | source_table | varchar | 255 | 否 | 否 | 来源表 |
| 18 | source_id | int | 否 | 否 | 来源ID | |
| 19 | source_user_id | int | 否 | 否 | 来源用户 |
表 4-19-job_information(作业信息)
| 编号 | 字段名 | 类型 | 长度 | 是否非空 | 是否主键 | 注释 |
| 1 | job_information_id | int | 是 | 是 | 作业信息ID | |
| 2 | teacher_account_number | int | 否 | 否 | 教师账号 | |
| 3 | student_account_number | int | 否 | 否 | 学生账号 | |
| 4 | student_name | varchar | 64 | 否 | 否 | 学生姓名 |
| 5 | course_name | varchar | 64 | 否 | 否 | 课程名称 |
| 6 | course_number | varchar | 64 | 否 | 否 | 课程编号 |
| 7 | job_name | varchar | 64 | 否 | 否 | 作业名称 |
| 8 | release_time | datetime | 否 | 否 | 发布时间 | |
| 9 | deadline | datetime | 否 | 否 | 截止时间 | |
| 10 | job_file | varchar | 255 | 否 | 否 | 作业文件 |
| 11 | operation_remarks | text | 65535 | 否 | 否 | 作业备注 |
| 12 | job_records_limit_times | int | 是 | 否 | 提交作业限制次数 | |
| 13 | homework_score_limit_times | int | 是 | 否 | 发送分数限制次数 | |
| 14 | operation_statistics_limit_times | int | 是 | 否 | 统计限制次数 | |
| 15 | create_time | datetime | 是 | 否 | 创建时间 | |
| 16 | update_time | timestamp | 是 | 否 | 更新时间 | |
| 17 | source_table | varchar | 255 | 否 | 否 | 来源表 |
| 18 | source_id | int | 否 | 否 | 来源ID | |
| 19 | source_user_id | int | 否 | 否 | 来源用户 |
表 4-20-job_records(作业记录)
| 编号 | 字段名 | 类型 | 长度 | 是否非空 | 是否主键 | 注释 |
| 1 | job_records_id | int | 是 | 是 | 作业记录ID | |
| 2 | student_account_number | int | 否 | 否 | 学生账号 | |
| 3 | course_name | varchar | 64 | 否 | 否 | 课程名称 |
| 4 | course_number | varchar | 64 | 否 | 否 | 课程编号 |
| 5 | student_name | varchar | 64 | 否 | 否 | 学生姓名 |
| 6 | job_name | varchar | 64 | 否 | 否 | 作业名称 |
| 7 | teacher_account_number | int | 否 | 否 | 教师账号 | |
| 8 | submission_time | datetime | 否 | 否 | 提交时间 | |
| 9 | submittal | varchar | 255 | 否 | 否 | 提交文件 |
| 10 | submit_notes | text | 65535 | 否 | 否 | 提交备注 |
| 11 | examine_state | varchar | 16 | 是 | 否 | 审核状态 |
| 12 | examine_reply | varchar | 255 | 否 | 否 | 审核回复 |
| 13 | create_time | datetime | 是 | 否 | 创建时间 | |
| 14 | update_time | timestamp | 是 | 否 | 更新时间 | |
| 15 | source_table | varchar | 255 | 否 | 否 | 来源表 |
| 16 | source_id | int | 否 | 否 | 来源ID | |
| 17 | source_user_id | int | 否 | 否 | 来源用户 |
表 4-21-leave_records(请假记录)
| 编号 | 字段名 | 类型 | 长度 | 是否非空 | 是否主键 | 注释 |
| 1 | leave_records_id | int | 是 | 是 | 请假记录ID | |
| 2 | student_account_number | int | 否 | 否 | 学生账号 | |
| 3 | student_name | varchar | 64 | 否 | 否 | 学生姓名 |
| 4 | student_phone | varchar | 64 | 否 | 否 | 学生电话 |
| 5 | teacher_account_number | int | 否 | 否 | 教师账号 | |
| 6 | course_name | varchar | 64 | 否 | 否 | 课程名称 |
| 7 | course_number | varchar | 64 | 否 | 否 | 课程编号 |
| 8 | leave_time | datetime | 否 | 否 | 请假时间 | |
| 9 | reason_for_leave | text | 65535 | 否 | 否 | 请假原因 |
| 10 | examine_state | varchar | 16 | 是 | 否 | 审核状态 |
| 11 | examine_reply | varchar | 255 | 否 | 否 | 审核回复 |
| 12 | create_time | datetime | 是 | 否 | 创建时间 | |
| 13 | update_time | timestamp | 是 | 否 | 更新时间 | |
| 14 | source_table | varchar | 255 | 否 | 否 | 来源表 |
| 15 | source_id | int | 否 | 否 | 来源ID | |
| 16 | source_user_id | int | 否 | 否 | 来源用户 |
表 4-22-message_notification(消息通知)
| 编号 | 字段名 | 类型 | 长度 | 是否非空 | 是否主键 | 注释 |
| 1 | message_notification_id | int | 是 | 是 | 消息通知ID | |
| 2 | teacher_account_number | int | 否 | 否 | 教师账号 | |
| 3 | student_account_number | int | 否 | 否 | 学生账号 | |
| 4 | student_name | varchar | 64 | 否 | 否 | 学生姓名 |
| 5 | course_name | varchar | 64 | 否 | 否 | 课程名称 |
| 6 | notification_time | datetime | 否 | 否 | 通知时间 | |
| 7 | notification_content | text | 65535 | 否 | 否 | 通知内容 |
| 8 | create_time | datetime | 是 | 否 | 创建时间 | |
| 9 | update_time | timestamp | 是 | 否 | 更新时间 | |
| 10 | source_table | varchar | 255 | 否 | 否 | 来源表 |
| 11 | source_id | int | 否 | 否 | 来源ID | |
| 12 | source_user_id | int | 否 | 否 | 来源用户 |
表 4-23-notice(公告)
| 编号 | 字段名 | 类型 | 长度 | 是否非空 | 是否主键 | 注释 |
| 1 | notice_id | mediumint | 是 | 是 | 公告ID | |
| 2 | title | varchar | 125 | 是 | 否 | 标题 |
| 3 | content | longtext | 4294967295 | 否 | 否 | 正文 |
| 4 | create_time | timestamp | 是 | 否 | 创建时间 | |
| 5 | update_time | timestamp | 是 | 否 | 更新时间 |
表 4-24-operation_statistics(作业统计)
| 编号 | 字段名 | 类型 | 长度 | 是否非空 | 是否主键 | 注释 |
| 1 | operation_statistics_id | int | 是 | 是 | 作业统计ID | |
| 2 | teacher_account_number | int | 否 | 否 | 教师账号 | |
| 3 | course_name | varchar | 64 | 否 | 否 | 课程名称 |
| 4 | course_number | varchar | 64 | 否 | 否 | 课程编号 |
| 5 | job_name | varchar | 64 | 否 | 否 | 作业名称 |
| 6 | statistical_time | datetime | 否 | 否 | 统计时间 | |
| 7 | average_score | double | 否 | 否 | 平均分数 | |
| 8 | statistical_remarks | text | 65535 | 否 | 否 | 统计备注 |
| 9 | create_time | datetime | 是 | 否 | 创建时间 | |
| 10 | update_time | timestamp | 是 | 否 | 更新时间 | |
| 11 | source_table | varchar | 255 | 否 | 否 | 来源表 |
| 12 | source_id | int | 否 | 否 | 来源ID | |
| 13 | source_user_id | int | 否 | 否 | 来源用户 |
表 4-25-period_classification(时段分类)
| 编号 | 字段名 | 类型 | 长度 | 是否非空 | 是否主键 | 注释 |
| 1 | period_classification_id | int | 是 | 是 | 时段分类ID | |
| 2 | period_classification | varchar | 64 | 否 | 否 | 时段分类 |
| 3 | create_time | datetime | 是 | 否 | 创建时间 | |
| 4 | update_time | timestamp | 是 | 否 | 更新时间 |
表 4-26-praise(点赞)
| 编号 | 字段名 | 类型 | 长度 | 是否非空 | 是否主键 | 注释 |
| 1 | praise_id | int | 是 | 是 | 点赞ID | |
| 2 | user_id | int | 是 | 是 | 点赞人 | |
| 3 | create_time | timestamp | 是 | 否 | 创建时间 | |
| 4 | update_time | timestamp | 是 | 否 | 更新时间 | |
| 5 | source_table | varchar | 255 | 否 | 否 | 来源表 |
| 6 | source_field | varchar | 255 | 否 | 否 | 来源字段 |
| 7 | source_id | int | 是 | 否 | 来源ID | |
| 8 | status | tinyint | 是 | 否 | 点赞状态:1为点赞,0已取消 |
表 4-27-question_record(提问记录)
| 编号 | 字段名 | 类型 | 长度 | 是否非空 | 是否主键 | 注释 |
| 1 | question_record_id | int | 是 | 是 | 提问记录ID | |
| 2 | teacher_account_number | int | 否 | 否 | 教师账号 | |
| 3 | student_account_number | int | 否 | 否 | 学生账号 | |
| 4 | course_name | varchar | 64 | 否 | 否 | 课程名称 |
| 5 | course_number | varchar | 64 | 否 | 否 | 课程编号 |
| 6 | question_time | datetime | 否 | 否 | 提问时间 | |
| 7 | asking_questions | text | 65535 | 否 | 否 | 提问问题 |
| 8 | student_response | text | 65535 | 否 | 否 | 学生回复 |
| 9 | create_time | datetime | 是 | 否 | 创建时间 | |
| 10 | update_time | timestamp | 是 | 否 | 更新时间 | |
| 11 | source_table | varchar | 255 | 否 | 否 | 来源表 |
| 12 | source_id | int | 否 | 否 | 来源ID | |
| 13 | source_user_id | int | 否 | 否 | 来源用户 |
表 4-28-sign_in_record(签到记录)
| 编号 | 字段名 | 类型 | 长度 | 是否非空 | 是否主键 | 注释 |
| 1 | sign_in_record_id | int | 是 | 是 | 签到记录ID | |
| 2 | student_account_number | int | 否 | 否 | 学生账号 | |
| 3 | student_name | varchar | 64 | 否 | 否 | 学生姓名 |
| 4 | student_phone | varchar | 64 | 否 | 否 | 学生电话 |
| 5 | teacher_account_number | int | 否 | 否 | 教师账号 | |
| 6 | course_name | varchar | 64 | 否 | 否 | 课程名称 |
| 7 | course_number | varchar | 64 | 否 | 否 | 课程编号 |
| 8 | check_in_time | datetime | 否 | 否 | 签到时间 | |
| 9 | sign_in_remarks | text | 65535 | 否 | 否 | 签到备注 |
| 10 | create_time | datetime | 是 | 否 | 创建时间 | |
| 11 | update_time | timestamp | 是 | 否 | 更新时间 | |
| 12 | source_table | varchar | 255 | 否 | 否 | 来源表 |
| 13 | source_id | int | 否 | 否 | 来源ID | |
| 14 | source_user_id | int | 否 | 否 | 来源用户 |
表 4-29-slides(轮播图)
| 编号 | 字段名 | 类型 | 长度 | 是否非空 | 是否主键 | 注释 |
| 1 | slides_id | int | 是 | 是 | 轮播图ID | |
| 2 | title | varchar | 64 | 否 | 否 | 标题 |
| 3 | content | varchar | 255 | 否 | 否 | 内容 |
| 4 | url | varchar | 255 | 否 | 否 | 链接 |
| 5 | img | varchar | 255 | 否 | 否 | 轮播图 |
| 6 | hits | int | 是 | 否 | 点击量 | |
| 7 | create_time | timestamp | 是 | 否 | 创建时间 | |
| 8 | update_time | timestamp | 是 | 否 | 更新时间 |
表 4-30-student_users(学生用户)
| 编号 | 字段名 | 类型 | 长度 | 是否非空 | 是否主键 | 注释 |
| 1 | student_users_id | int | 是 | 是 | 学生用户ID | |
| 2 | student_name | varchar | 64 | 否 | 否 | 学生姓名 |
| 3 | student_phone | varchar | 16 | 否 | 否 | 学生电话 |
| 4 | student_number | varchar | 64 | 是 | 是 | 学生学号 |
| 5 | student_gender | varchar | 64 | 否 | 否 | 学生性别 |
| 6 | student_credit | double | 否 | 否 | 学生学分 | |
| 7 | examine_state | varchar | 16 | 是 | 否 | 审核状态 |
| 8 | user_id | int | 是 | 否 | 用户ID | |
| 9 | create_time | datetime | 是 | 否 | 创建时间 | |
| 10 | update_time | timestamp | 是 | 否 | 更新时间 |
表 4-31-teacher_user(教师用户)
| 编号 | 字段名 | 类型 | 长度 | 是否非空 | 是否主键 | 注释 |
| 1 | teacher_user_id | int | 是 | 是 | 教师用户ID | |
| 2 | teachers_name | varchar | 64 | 否 | 否 | 教师姓名 |
| 3 | teacher_telephone | varchar | 16 | 否 | 否 | 教师电话 |
| 4 | teachers_work_number | varchar | 64 | 是 | 是 | 教师工号 |
| 5 | gender_of_teachers | varchar | 64 | 否 | 否 | 教师性别 |
| 6 | examine_state | varchar | 16 | 是 | 否 | 审核状态 |
| 7 | user_id | int | 是 | 否 | 用户ID | |
| 8 | create_time | datetime | 是 | 否 | 创建时间 | |
| 9 | update_time | timestamp | 是 | 否 | 更新时间 |
表 4-32-upload(文件上传)
| 编号 | 字段名 | 类型 | 长度 | 是否非空 | 是否主键 | 注释 |
| 1 | upload_id | int | 是 | 是 | 上传ID | |
| 2 | name | varchar | 64 | 否 | 否 | 文件名 |
| 3 | path | varchar | 255 | 否 | 否 | 访问路径 |
| 4 | file | varchar | 255 | 否 | 否 | 文件路径 |
| 5 | display | varchar | 255 | 否 | 否 | 显示顺序 |
| 6 | father_id | int | 否 | 否 | 父级ID | |
| 7 | dir | varchar | 255 | 否 | 否 | 文件夹 |
| 8 | type | varchar | 32 | 否 | 否 | 文件类型 |
表 4-33-user(用户账户)
| 编号 | 字段名 | 类型 | 长度 | 是否非空 | 是否主键 | 注释 |
| 1 | user_id | int | 是 | 是 | 用户ID | |
| 2 | state | smallint | 是 | 否 | 账户状态:(1可用|2异常|3已冻结|4已注销) | |
| 3 | user_group | varchar | 32 | 否 | 否 | 所在用户组 |
| 4 | login_time | timestamp | 是 | 否 | 上次登录时间 | |
| 5 | phone | varchar | 11 | 否 | 否 | 手机号码 |
| 6 | phone_state | smallint | 是 | 否 | 手机认证:(0未认证|1审核中|2已认证) | |
| 7 | username | varchar | 16 | 是 | 否 | 用户名 |
| 8 | nickname | varchar | 16 | 否 | 否 | 昵称 |
| 9 | password | varchar | 64 | 是 | 否 | 密码 |
| 10 | | varchar | 64 | 否 | 否 | 邮箱 |
| 11 | email_state | smallint | 是 | 否 | 邮箱认证:(0未认证|1审核中|2已认证) | |
| 12 | avatar | varchar | 255 | 否 | 否 | 头像地址 |
| 13 | open_id | varchar | 255 | 否 | 否 | 针对获取用户信息字段 |
| 14 | create_time | timestamp | 是 | 否 | 创建时间 |
表 4-34-user_group(用户组)
| 编号 | 字段名 | 类型 | 长度 | 是否非空 | 是否主键 | 注释 |
| 1 | group_id | mediumint | 是 | 是 | 用户组ID | |
| 2 | display | smallint | 是 | 否 | 显示顺序 | |
| 3 | name | varchar | 16 | 是 | 否 | 名称 |
| 4 | description | varchar | 255 | 否 | 否 | 描述 |
| 5 | source_table | varchar | 255 | 否 | 否 | 来源表 |
| 6 | source_field | varchar | 255 | 否 | 否 | 来源字段 |
| 7 | source_id | int | 是 | 否 | 来源ID | |
| 8 | register | smallint | 否 | 否 | 注册位置 | |
| 9 | create_time | timestamp | 是 | 否 | 创建时间 | |
| 10 | update_time | timestamp | 是 | 否 | 更新时间 |
表 4-35-withdrawal_application(退课申请)
| 编号 | 字段名 | 类型 | 长度 | 是否非空 | 是否主键 | 注释 |
| 1 | withdrawal_application_id | int | 是 | 是 | 退课申请ID | |
| 2 | student_account_number | int | 否 | 否 | 学生账号 | |
| 3 | student_name | varchar | 64 | 否 | 否 | 学生姓名 |
| 4 | student_phone | varchar | 64 | 否 | 否 | 学生电话 |
| 5 | teacher_account_number | int | 否 | 否 | 教师账号 | |
| 6 | course_name | varchar | 64 | 否 | 否 | 课程名称 |
| 7 | course_number | varchar | 64 | 否 | 否 | 课程编号 |
| 8 | application_time | datetime | 否 | 否 | 申请时间 | |
| 9 | reasons_for_withdrawal | text | 65535 | 否 | 否 | 退课原因 |
| 10 | examine_state | varchar | 16 | 是 | 否 | 审核状态 |
| 11 | examine_reply | varchar | 255 | 否 | 否 | 审核回复 |
| 12 | create_time | datetime | 是 | 否 | 创建时间 | |
| 13 | update_time | timestamp | 是 | 否 | 更新时间 | |
| 14 | source_table | varchar | 255 | 否 | 否 | 来源表 |
| 15 | source_id | int | 否 | 否 | 来源ID | |
| 16 | source_user_id | int | 否 | 否 | 来源用户 |
用户可以通过注册功能创建个人账号,填写包括用户名、密码、邮箱或手机号等基本信息完成注册流程。系统会对输入信息进行校验,确保唯一性和格式正确性,并将用户数据存储至数据库中,同时发送验证邮件或短信以确认账户有效性。用户注册界面如下图所示。
图5-1 用户注册界面
用户登录模块为前台用户提供安全快捷的访问方式。登录页面设计简洁明了,用户只需输入用户名及密码即可完成身份验证。登录成功后,用户将被重定向至系统首页页面。对于忘记密码的用户,提供了找回密码功能,通过邮箱或手机号接收重置链接,保障账户安全。用户登录界面如下图所示。
图5-2 用户登录界面
前台首页界面是用户访问系统的入口页面,它应该展示平台的主要功能和特色,并提供导航链接以便用户浏览和搜索。首页界面的设计应注重页面的美观性和用户体验,同时也需要考虑页面的加载速度和响应性能。系统前台首页以上中下的布局进行展示,正上方是提供系统搜索功能和系统功能导航栏,中间是轮播图,下面是展示平台的新闻资讯推荐、网站公告展示等内容。其界面如下图所示。
图5-3 前台首页界面
新闻资讯模块为用户提供新型教学辅助系统相关的行业动态、知识文章等内容,增强平台的吸引力和用户粘性。用户可以通过分类浏览或关键词搜索快速找到感兴趣的文章,同时支持查看文章详情并按时间顺序翻阅历史资讯。其界面如下图所示。
图5-4 新闻资讯界面
用户可以查看平台发布的最新公告,了解关于课程调整、活动安排、服务更新等方面的通知和更新,确保用户第一时间获得重要信息,避免遗漏。其界面如下图所示。
图5-5 网站公告界面
每个课程的详细信息页面,包括课程名称、授课教师、时间、地点等,学生可以根据这些信息做出选课决策,同时还可以进行点赞、评论等操作。其界面如下图所示。
图5-6 课程信息界面
5.1.7个人中心界面
展示用户的个人首页、教室申请、选课信息、课程课件、消息通知、签到记录、请假记录、提问记录、退课申请、作业信息、作业记录、作业分数、成绩申诉、期末成绩、收藏、评论管理等信息,提供个性化的用户体验。其界面如下图所示。
图5-7个人中心界面
教师可以创建、编辑和发布课程信息,包括课程名称、授课时间、授课地点、课程描述等,确保学生能够获取准确的课程信息。其界面如下图所示。
图5-8课程信息管理界面
教师可以查看和审核学生的选课情况,包括选课人数、选课状态等,以便更好地安排教学资源。其界面如下图所示。
图5-9选课信息管理界面
管理员通过后台登录模块验证身份后进入管理系统,该模块支持账号密码登录,并可选择记住登录状态或进行双因素认证以增强安全性。登录失败时提供错误提示,确保管理员账户的安全性。其界面如下图所示。
展示管理员的主要操作入口和重要信息概览,包括系统运行状态、待处理任务等,帮助管理员快速了解系统整体情况。其界面如下图所示。
图5-11 后台首页界面
系统用户模块用于管理员对学生用户和教师用户账号进行统一管理,包括新增、编辑、删除用户信息以及调整用户权限状态。管理员可以通过搜索功能快速定位目标用户,并批量导入或导出用户数据。此外,模块还支持用户状态管理,确保系统的安全性与规范性。系统用户界面如下图所示。
图5-12 系统用户界面
管理员负责添加、编辑和删除教室信息,包括教室的名称、位置、容量等关键信息。管理员能够确保教室信息的准确性和完整性,为教学活动的安排提供基础数据支持。其界面如下图所示。
图5-13 教室信息管理界面
轮播图模块为管理员提供管理首页展示内容的功能,支持上传图片、设置链接地址以及调整显示顺序。管理员可以通过该模块灵活更新平台的宣传内容,吸引更多用户关注。系统通过后端接口将数据存储至数据库,确保前端展示效果与后台配置一致。其界面如下图所示。
图5-14 轮播图管理界面
资源管理模块主要用于管理和发布新闻资讯及分类信息,帮助管理员丰富平台内容。管理员可以创建、编辑或删除新闻资讯,并对资讯进行分类管理,确保内容组织清晰有序。其界面如下图所示。
图5-15 资源管理界面
管理员可以发布、编辑和删除网站公告,确保用户及时获取重要信息。其界面如下图所示。
图5-16 网站公告管理界面
6.1测试目的
测试是为了验证系统在功能、性能、安全性和用户体验等方面的表现。通过测试,可以发现并修复潜在的问题和缺陷,确保系统的正常运行和稳定性。功能验证确保各项功能按设计要求运行;性能评估评估系统的响应时间和并发处理能力;安全检测确保系统的身份认证和数据传输安全;用户体验评估提升界面友好性和操作流程;兼容性测试确保系统在不同设备和浏览器上的兼容性。通过全面的测试,系统将更可靠地支持用户需求,并提供优质的用户体验。
6.2测试用例
对以下功能进行测试,包括包括用户注册、用户登录、课程信息搜索、课程信息查看、课程信息添加,具体测试用例如下表所示。
表6-1 用户注册测试用例表
| 用例编号 | 用例名称 | 测试步骤 | 测试结果 |
| 6-1 | 用户注册 | 1. 输入有效注册信息,包括用户名、密码和联系方式。 | 注册成功,系统保存用户信息。 |
| 2. 点击注册按钮进行提交。 | 跳转至登录页面。 | ||
| 3. 检查是否成功注册并跳转至登录页面。 | 用户成功注册,可以登录使用。 |
表6-2 用户登录测试用例表
| 用例编号 | 用例名称 | 测试步骤 | 测试结果 |
| 6-2 | 用户登录 | 1. 输入正确用户名和密码。 | 登录成功,系统验证通过。 |
| 2. 点击登录按钮进行验证。 | 跳转至用户首页。 | ||
| 3. 检查是否成功登录并跳转至用户首页。 | 用户成功登录,进入用户首页。 |
表6-3 课程信息搜索测试用例表
| 用例编号 | 用例名称 | 测试步骤 | 测试结果 |
| 6-3 | 课程信息搜索 | 1. 在搜索框输入关键词,如课程名称。 | 显示相关课程列表。 |
| 2. 点击搜索按钮进行搜索。 | 匹配关键词的课程信息显示在搜索结果中。 | ||
| 3. 检查是否显示相关课程信息列表。 | 用户看到与搜索关键词匹配的课程信息。 |
表6-4 课程信息查看测试用例表
| 用例编号 | 用例名称 | 测试步骤 | 测试结果 |
| 6-3 | 课程信息搜索 | 1. 点击课程信息。 | 显示所有课程信息列表。 |
| 2. 进入详情页浏览。 | 展示课程信息详情页。 | ||
| 3. 检查是否显示课程信息是否正常展示。 | 课程信息展示正常。 |
表6-5 课程信息添加测试用例表
| 用例编号 | 用例名称 | 测试步骤 | 测试结果 |
| 6-4 | 课程信息添加 | 1. 进入后台课程信息管理界面,点击添加按钮。 | 显示课程信息添加页面。 |
| 2. 正确填写并提交相关信息。 | 信息填写完整准确。 | ||
| 3. 检查是否提交成功,并检查课程信息是否成功添加至平台。 | 课程信息成功添加至平台。 |
6.3测试结果
经过对用户注册、用户登录、课程信息搜索、课程信息查看、课程信息添加等功能的测试,系统表现稳定,用户注册流程顺畅,登录验证准确,课程信息搜索、查看、添加功能有效。各项功能符合预期,系统运行良好,用户体验良好,功能完善。
结 论
通过基于 Python 的新型教学辅助系统,能够有效提升教学管理的效率和质量。Python 语言的简洁高效以及其强大的库支持,使得系统开发更加灵活高效,能够快速响应各类用户需求。无论是学生用户的课程信息查询、作业提交,还是教师用户的课程信息管理、学生学习情况跟踪,亦或是管理员的全局把控与决策支持,都能得到高效处理。系统的模块化设计为后续功能扩展和维护提供了良好的基础,确保了平台在运营过程中的可持续发展。
在实际应用中,新型教学辅助系统为学生用户提供了便捷的课程信息浏览和选课服务,简化了学生的学习管理流程,提升了用户体验。同时,系统为教师用户简化了工作流程,提升了工作效率,使教师能够更专注于教学和学生指导。管理员通过全面的后台管理功能,包括用户管理、权限分配、课程信息管理等,实现了对教学活动的高效运营和管理。
未来,平台可继续探索更先进的技术手段,提升个性化服务和智能化管理水平,进一步增强市场竞争力。例如,可以引入数据分析功能,为学生提供个性化的学习建议;优化用户界面,提升用户体验,进一步丰富平台功能。这些改进将有助于平台更好地满足用户需求,提升用户满意度,从而在教育信息化的浪潮中脱颖而出。
参考文献
- 黄维.基于B/S模式的虚拟网络实验室安全管理体系分析[J].信息系统工程,2024,(05):4-7.
- 张宇薇.HTML5在Web前端开发中的应用[J].集成电路应用,2024,41(04):274-276.
- 邱红丽,张舒雅.基于Django框架的web项目开发研究[J].科学技术创新,2021,(27):97-98.
- 段艺,涂伟忠.Django开发从入门到实践[M].机械工业出版社:202211.635.
- 李艳杰.MySQL数据库下存储过程的综合运用研究[J].现代信息科技,2023,7(11):80-82+88.
- 肖睿,李鲲程,范效亮,等.MySQL数据库应用技术及实践[M].人民邮电出版社:202206.228.
- 明日科技.快速上手Python[M].化学工业出版社:202211.337.
- 明日科技.Python Web开发手册[M].化学工业出版社:202201.411.
- Dai S .Design and Application Research of Virtual Surveying and Mapping Mechanical Drawing Teaching Assistant System: Based on WebGL Technology[J].Journal of The Institution of Engineers (India): Series C,2024,106(1):1-13.
- 霍甜甜,白荣雪.软硬协同的计算机课程教学辅助系统设计[J].办公自动化,2024,29(22):38-40.
- Yan F .Ideological and Political Classroom Assistant Teaching System Based on Big Data Mining and Machine Learning[J].International Journal of New Developments in Education,2024,6(10):39-41.
- Yuping F ,Zongjie Z ,Haiyan Y .Design of Oral English Teaching Assistant System based on deep belief networks[J].Soft Computing,2023,27(22):17403-17418.
- 赖梦琴.课文辅助系统在高中历史情境教学中的运用研究[D].江西师范大学,2023,(08):21-23.
- 吴佳侬.基于知识图谱的高中信息技术课程教学辅助系统的设计与实现[D].中央民族大学,2023,(18):42-44.
- Han L .Research on music-assisted teaching system in universities based on VR technology[J].Computer Informatization and Mechanical System,2023,6(4):25-30.
- 张静.智能数据统计与分析的线上教学辅助系统设计[J].现代信息科技,2022,6(22):189-192.
- 丁子建,陈柏祥,卢佳欣,等.教学辅助系统数据库设计[J].数字技术与应用,2021,39(07):153-155.
- 李洁,高海阔,王彩凤,等.一种电子电路实验教学辅助系统的设计与应用[J].电子技术,2024,53(11):4-6.
- 曹亭亭.初中历史教科书辅助系统教学举隅[J].中学历史教学参考,2024,(27):70-71.
- 何琦敏,宋康明,李黎,等.智能化测量学教学辅助系统与组卷策略的设计及研究[J].苏州科技大学学报(自然科学版),2024,41(01):61-68.
致 谢
眨眼之间,大学生活就要结束了。在本文的最后,我要感谢我和蔼可亲的导师、团结有爱的同学的帮助和鼓励。此刻,我找不到感谢之词可以用来表达我最深切的感激之情。尤其感谢我的指导老师,在选题的过程中与我进行了深入的交流,在毕业设计期间给我提供了一些指导。四年的学习生活让我受益良多,老师们的丰富的学术知识、认真负责的学习态度让我受益匪浅。在此,我深深地感谢那些曾经给予我帮助和指导的老师!
我的论文得益于许多学者的贡献,他们的研究成果为我提供了宝贵的指导,使我能够更好地完成这篇文章。感谢我的同学和朋友在我的写作以及排版过程中给予热情的帮助,才使得我比较顺利的完成了这篇论文。
感谢大学里遇见的朋友,你们在我这四年里留下无数的温暖和快乐,让我对这个校园多了一份留念。最后,感谢我的父母、辅导员、班长,以及室友们对我大学生活上的关心和理解,让我能保持乐观和追求我所热爱的。尽管我的能力有限,但我仍然尽力去完善这篇论文,并且诚挚地希望各位老师和学友能够给予宝贵的指导与意见!
免费领取项目源码+数据库,请关注❥点赞收藏并私信博主,谢谢~
790

被折叠的 条评论
为什么被折叠?



