目 录
摘 要
随着社会的不断发展和人们生活水平的提高,人们对健康问题的关注度逐渐提高。学校越来越重视学生的健康问题,举行健康体检活动已成为常态,通过可以及时了解个体的身体状况。然而,传统的健康体检人工管理方式存在着一些问题和不便之处,包括信息传递效率低、数据管理困难、服务过程繁琐等。因此,开发一套基于现代信息技术的学生健康体检管理系统势在必行。
在学生健康体检管理系统的设计过程中,采用了Spring Boot作为系统的核心框架,运用Java语言并结合MySQL数据库处理和储存数据等进行系统设计。分析了目前学生健康体检管理中存在的问题和挑战。接着,通过需求调研和功能分析,同时考虑到学生的多样化需求,确定了学生健康体检管理系统的主要功能模块,包括体检套餐管理、医生信息管理、文章信息管理、体检预约管理、体检报告管理、套餐信息管理、退费信息管理、问题反馈管理、科室信息管理、体检项目管理系统管理、通知公告管理等。然后,详细介绍了系统的架构设计和数据库设计,以保证系统的可扩展性和数据安全性。
关键词:Java;Spring Boot;MySQL;学生健康体检管理系统
Abstract
With the continuous development of society and the improvement of people's living standards, people's attention to health issues is gradually increasing. Schools are increasingly paying attention to the health issues of students, and holding health check ups has become a norm. By doing so, individuals can timely understand their physical condition. However, the traditional manual management method for health examinations has some problems and inconveniences, including low efficiency in information transmission, difficulties in data management, and cumbersome service processes. Therefore, it is imperative to develop a student health examination management system based on modern information technology.
In the design process of the student health examination management system, Spring Boot was adopted as the core framework of the system, Java language was used, and data processing and storage were combined with MySQL database for system design. Analyzed the problems and challenges in the current management of student health examinations. Subsequently, through demand research and functional analysis, while considering the diverse needs of students, the main functional modules of the student health examination management system were determined, including examination package management, doctor information management, article information management, examination appointment management, examination report management, package information management, refund information management, problem feedback management, department information management, examination project management system management, notification and announcement management, etc. Then, a detailed introduction was given to the system architecture design and database design to ensure system scalability and data security.
Key words: Java; Spring Boot; MySQL; Student Health Examination Management System
1 绪论
-
- 研究背景与意义
随着社会的不断发展和人们生活水平的提高,人们对健康问题的关注度逐渐提高。学校越来越重视学生的健康问题,举行健康体检活动已成为常态,通过可以及时了解个体的身体状况。然而,传统的健康体检人工管理方式存在着一些问题和不便之处,包括信息传递效率低、数据管理困难、服务过程繁琐等。因此,开发一套基于现代信息技术的学生健康体检管理系统势在必行。
在学生健康体检管理系统的设计过程中,采用了Spring Boot作为系统的核心框架,运用Java语言并结合MySQL数据库处理和储存数据等进行系统设计。分析了目前学生健康体检管理中存在的问题和挑战,通过需求调研和功能分析,实现了系统各项功能。
构建和实施学生健康体检管理系统,利用先进的技术和互联网平台,通过集中管理学生健康体检的各个环节,提供自动化、标准化的管理流程,从而提高体检工作的效率。同时,通过全面、准确地记录和存储学生健康体检相关信息,系统可以简化数据管理流程和查询过程,为管理人员提供更方便、快捷的数据管理服务。学生可以搜索和浏览医生信息、文章信息等信息,可以更好的了解体检信息,节省体检费用,提高健康意识,此外,系统还支持学生在线预约体检,支付取消套餐,查看体检报告、反馈问题等功能,方便用户使用,提升用户的体验感。通过对学生健康体检数据的整合和分析,系统能够提供全面、及时的健康状况分析报告,提供有针对性的健康管理决策提供数据支持。综上所述,利用现代信息技术实现的学生健康体检管理系统对于提升体检工作效率和质量,推进学生健康成长和提高学校综合管理水平具有重要意义。
-
- 国内外研究现状
目前,国内外在学生健康体检管理系统方面的研究取得了积极进展。在国内,越来越多的学校引入健康体检管理系统,帮助学校管理学生的健康信息,开展健康教育和干预服务。一些研究结合了信息技术、医学和教育学的理论,开发了多功能的学生健康体检管理系统,为学校提供了有效的管理工具。在国外,类似的研究也受到了重视,一些发达国家的学校和机构已经建立了健康管理系统,通过体检数据收集、分析和管理,为学生提供量身定制的健康管理方案。这些研究成果为学生健康管理提供了新的思路和方法,为推进学生健康事业作出了积极贡献。未来,可以借鉴国内外的研究成果,不断改进和完善学生健康体检管理系统,促进学生健康事业的。
1.3 论文结构与章节安排
第一章:绪论
本章介绍了论文的引言,包括对系统的背景和现状进行了概述,探讨了国内外研究现状,并概述了本文的结构安排。
第二章:系统分析
系统分析阐述了可行性分析的技术、经济和操作方面,需求分析的功能性和非功能性需求,系统用例分析和系统业务流程分析,为系统设计提供了全面的需求和流程分析。
第三章:系统设计
该章节从系统架构和用户界面两个方面进行设计。在系统架构设计中,描述了系统的整体结构和各个模块之间的关系。在用户界面设计中,通过界面原型和布局设计,展示了用户与系统交互的界面效果。
第四章:系统实现
本章详细介绍了系统的实现过程,确保系统能够有效地处理和管理相关数据。
第五章:系统测试
系统测试部分介绍了测试的目的、测试用例设计和测试结果,评估系统的功能和性能是否符合预期要求。
结论
对整个研究工作进行了总结和回顾,指出已完成的工作和取得的成果。同时,还提出了存在问题和改进建议,并对未来的研究方向和发展前景进行了展望。
2 系统分析
可行性分析是系统开发前的关键步骤,旨在评估技术实施、经济投入和操作流程的可行性。技术可行性评估系统开发所需技术的可行性和实施性,包括技术方案的适应性和可获得性;经济可行性评估系统开发和运营的成本与效益是否符合预期,操作可行性评估系统实施后操作流程是否顺畅。通过综合评估这三个方面,可以确定系统开发的可行性,为系统的顺利实施和成功运营提供重要依据。
基于Web的学生健康体检管理系统设计与实现是一个重要的项目,采用了JAVA语言、SpringBoot框架和MYSQL数据库作为技术方案。在大学学习过这两门课程的基础上,以及在小型项目开发和课程设计中的实践经验,对于技术的应用和实现有一定的掌握。因此,通过这些技术的结合应用,可以较为熟练地开发出这样一个基于JAVA和MYSQL的Web管理平台,为学生健康体检管理系统的实现提供可行性和技术支持。
开发好生活出行学生健康体检管理系统并不需要投入太多,开发工具、服务器、数据库等,都可以通过网络搜索、下载、安装,只需要一台普通的计算机就可以完成操作,而且在系统功能规划上通过走访调查目前用户对好生活出行学生健康体检管理系统的需求,了解它们对系统具体实现的功能需求,然后进行设计开发,不存在任何开销,因此系统的开发在经济方面是可行的。
在操作方面,学生健康体检管理系统也具有较高的可行性。java语言易学易用,有利于开发人员快速上手;springboot框架提供了友好的开发环境和自动化管理界面,简化了系统的操作和维护;MySQL数据库具有良好的稳定性和性能,易于操作和管理。系统的操作界面直观清晰,功能模块完善,有利于用户快速熟悉和操作,提高工作效率。
综合来看,该系统在技术、经济和操作上都具备较高的可行性。这种系统结合了先进的技术,具有高效的数据处理和管理能力;在经济上具有成本控制和效益提升的优势;在操作上操作界面友好,易于使用。因此,该系统的开发和应用将为学校的信息化建设和管理带来实质性的好处,促进共享服务的现代化发展。
系统流程分析是对Spring Boot社区老人健康管理系统中各功能模块之间的交互和流程进行详细分析。用户首先注册并登录系统,可以管理个人健康档案和实时监测健康数据。系统根据用户数据进行健康评估和提供健康建议,同时用户可以参与社区互动功能。管理员负责监控系统运行和处理用户反馈。通过系统流程分析,可以优化系统设计,提升用户体验,确保系统运行顺畅。
2.2.1 数据新增流程
管理员增加数据的流程包括登录系统,进入数据管理页面,选择新增数据选项,填写相关信息,确认提交后系统进行数据验证和存储。管理员可查看新增数据是否成功,确保信息的准确性和完整性。该流程设计简洁明了,为管理员提供了方便的数据录入方式,保证系统数据的及时更新和有效管理,提高管理效率和数据质量。数据新增的流程图如下图2-1所示。

图2-1 数据新增流程图
2.2.2 数据删除流程
管理员删除数据的流程包括登录系统,进入数据管理页面,选择需要删除的数据,进行删除操作,确认删除后系统进行数据验证,删除相关信息。管理员可查看删除后的数据是否正确,确保数据的完整性和清洁性。该流程设计简洁明了,为管理员提供了方便的数据删除方式,保证系统数据的准确性和规范性。数据删除时流程图如下图2-2所示。

图2-2 数据删除流程图
2.3 系统功能分析
根据用户对系统的需求,要求系统简单操作,能够准确,完整的对信息进行管理。对体检套餐服务管理做需求做解析后,划分为了学生用户、医生用户和管理员三大功能板块。
学生用户模块:
- 注册登录:学生可通过注册成为系统用户,注册成功后,可使用账号密码进行登录,使用系统功能。
- 首页:学生用户可查看轮播图、通知公告、体检套餐推荐等信息,并可使用系统其他功能。
- 通知公告:学生用户可查看包括关于我们、联系方式、网站介绍等管理员发布的所有通知公告信息详情。
- 体检套餐:学生用户可查看体检套餐信息详情,支持套餐名称搜索,可进行收藏,并可点击购买操作。
- 医生信息:学生用户可查看医生信息详情,支持医生姓名、科室名称、医生职位搜索,可进行点赞和收藏,并可点击预约体检操作。
- 文章信息:学生用户可查看文章信息详情,支持医生姓名、文章名称搜索,可进行点赞、收藏和评论。
- 我的账户:学生用户可对个人资料进行查看和管理,包括修改密码和修改资料。密码修改成功之后需要使用新密码进行登录;可修改包括头像、昵称、邮箱等信息。
- 个人中心:学生用户可对自己的个人首页、体检预约、体检报告、套餐信息、退费信息、问题反馈、收藏等信息进行管控和查阅,可对购买的套餐进行支付或退费操作,添加问题反馈信息。
医生用户模块:
- 注册登录:医生可通过注册成为系统用户,注册成功后,可使用账号密码进行登录,使用系统功能。
- 首页:医生用户可查看轮播图、通知公告、体检套餐推荐等信息,并可使用系统其他功能。
- 通知公告:医生用户可查看包括关于我们、联系方式、网站介绍等管理员发布的所有通知公告信息详情。
- 体检套餐:医生用户可查看体检套餐信息详情,支持套餐名称搜索,可进行收藏。
- 医生信息:医生用户可查看医生信息详情,支持医生姓名、科室名称、医生职位搜索,可进行点赞和收藏。
- 文章信息:医生用户可查看文章信息详情,支持医生姓名、文章名称搜索,可进行点赞、收藏和评论。
- 我的账户:医生用户对个人资料进行查看和管理,包括修改密码和修改资料。密码修改成功之后需要使用新密码进行登录;可修改包括头像、昵称、邮箱等信息。
- 个人中心:医生用户可对自己的个人首页、医生信息、文章信息、体检预约、体检报告、套餐信息、问题反馈、收藏等信息进行管控和查阅,发布医生信息、文章信息,对体检预约进行登记,上传体检报告、添加问题反馈信息。
管理员模块:
- 登录:管理员账号密码由系统生成,可使用账号密码可进行登录,使用系统功能,并对个人信息和密码进行管理。
- 系统用户:管理员可对学生用户、医生用户和管理员等系统用户进行管控,可查看其信息详情,进行增改删查操作。
- 体检套餐管理:管理员可查看所有体检套餐信息详情,进行增改删查操作,支持套餐名称搜索。
- 医生信息管理:管理员可查看医生信息详情,进行增改删查操作,支持医生姓名、科室名称、医生职位搜索。
- 文章信息管理:管理员可查看文章信息详情,进行查询和删除操作,支持医生姓名、文章名称、审核状态搜索,审核文章信息,并可查看评论信息。
- 体检预约管理:管理员可查看体检预约信息详情,进行查询和删除操作,支持学生姓名、医生姓名、审核状态搜索,审核体检预约信息,并可点击登记操作。
- 体检报告管理:管理员可查看体检报告信息详情,进行查询和删除操作,支持医生姓名、学生姓名搜索。
- 套餐信息管理:管理员可查看所有套餐信息详情,进行查询和删除操作,支持学生姓名、套餐名称、支付状态搜索,并可点击退费和支付操作。
- 退费信息管理:管理员可查看所有退费信息详情,进行查询和删除操作,支持学生姓名、套餐名称、审核状态搜索,审核退费信息。
- 问题反馈管理:管理员可查看所有问题反馈信息详情,进行增改删查操作,支持学生姓名、医生姓名搜索。
- 科室信息管理:管理员可查看所有科室信息详情,进行增改删查操作,支持科室名称搜索。
- 体检项目管理:管理员可查看所有体检项目信息详情,进行增改删查操作,支持体检项目搜索。
- 系统管理:管理员可对首页的轮播图进行管理和查阅,进行增删改查操作,支持标题搜索。
- 通知公告管理:管理员可对通知公告进行管理和查阅,包括进行增删改查操作,支持标题搜索。
非功能性分析旨在评估系统的非功能需求和性能要求。通过对性能、可靠性、安全性、可用性和扩展性等方面进行评估,确保平台能够满足用户和系统运行的要求。具体如下:
表2.1 学生健康体检管理系统非功能需求表
| 非功能性要求 | 说明 |
| 性能 | 评估响应时间、并发用户数、吞吐量等指标,以确保平台稳定高效地运行。 |
| 可靠性 | 评估系统的稳定性、容错能力和数据完整性,保障系统在故障情况下正常运行。 |
| 安全性 | 评估用户身份认证、数据加密和访问控制等,保护用户信息和交易的安全。 |
| 可用性 | 评估系统的稳定性、故障处理能力和用户界面友好性,提供良好的用户体验。 |
| 扩展性 | 评估系统的可扩展性和灵活性,以便根据需求进行功能扩展和升级。 |
2.4 系统用例分析
通过2.3功能的分析,得出了本学生健康体检管理系统的用例图:
学生用户角色用例图如下图2-3所示。

图2-3 学生用户角色用例图
医生用户角色用例图如下图2-4所示。

图2-4医生用户角色用例图
管理员角色用例图如下图2-5所示。

图2-5管理员角色用例图
本章主要通过对学生健康体检管理系统的可行性分析、功能需求分析、系统用例分析和系统流程分析,明确了系统要实现的功能和流程。这些分析为学生健康体检管理系统的代码实现和测试提供了指导和标准,提供了清晰的目标和方向。通过系统的功能需求和流程分析,可以确保系统开发符合用户需求,同时为系统的设计和开发提供了基础和框架,有助于保证系统的质量和稳定性。
3 系统总体设计
本章主要讨论的内容包括学生健康体检管理系统的系统架构设计、功能模块设计、数据库系统设计。
3.1 系统架构设计
在系统架构设计中,我们将确定系统的整体结构和组件之间的关系。这包括选择适当的架构风格,划分系统的层次结构,并定义各个模块的职责和交互方式。架构图如下图所示。

图3-1学生健康体检管理系统架构设计图
表现层(Presentation Layer):负责与用户进行交互,将系统的功能和数据以易于理解和操作的方式展示给用户。通常包括用户界面、页面设计和用户输入验证等。
业务逻辑层(Business Logic Layer):处理系统的核心业务逻辑,包括对用户请求的处理、业务规则的执行以及数据的处理和转换。它独立于表现层和数据层,实现了业务逻辑的封装和复用。
数据层(Data Layer):负责数据的存储、访问和管理,包括数据库和持久化机制。数据层提供了对数据的增删改查操作,并与业务逻辑层进行交互,使系统能够有效地存储和检索数据。
这三个层次相互独立,通过明确的接口和协议进行通信,实现了系统的模块化和可扩展性。表现层负责将用户的请求传递给业务逻辑层,业务逻辑层处理请求并返回结果,最后数据层负责与数据库交互并提供数据支持。这种分层架构有助于实现系统的可维护性、灵活性和可测试性。
3.2 系统功能模块设计
通过整体功能模块设计,我们将根据需求分析的结果,将系统的功能划分为不同的模块。每个模块负责实现特定的功能,并与其他模块进行协作。我们将详细定义每个模块的输入、输出、处理逻辑和相互依赖关系。其总体设计模块图如图3-2所示。

图3-2 系统功能模块图
数据库设计是系统开发中至关重要的一环,它涉及到数据的组织、存储和管理。在数据库设计中,我们将根据系统的需求设计数据库的概念结构和逻辑结构,包括定义实体、属性、关系和约束等。
3.3.1 数据库概念结构设计
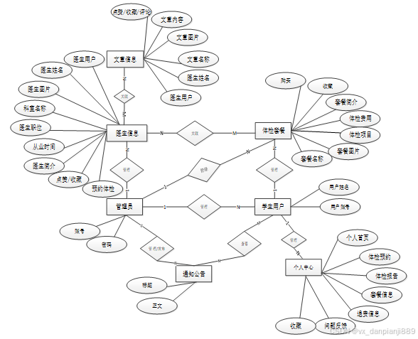
概念模型设计是系统开发过程中对系统中的实体、属性和它们之间的关系进行抽象和建模的过程。通过概念模型设计,可以清晰地描述系统中的核心概念和实体之间的关系,为系统的设计和开发提供基础框架,下面是整个系统的总E-R关系图。

图3-3 系统总E-R关系图
逻辑结构设计是指在系统开发过程中对系统中数据的组织、存储和处理方式进行设计和规划的过程。通过逻辑结构设计,确定系统中数据的结构、关系和操作规则,以确保数据的有效管理和高效利用。逻辑结构设计包括数据库设计。
| 编号 | 名称 | 数据类型 | 长度 | 小数位 | 允许空值 | 主键 | 默认值 | 说明 |
| 1 | article_information_id | int | 10 | 0 | N | Y | 文章信息ID | |
| 2 | doctor_users | int | 10 | 0 | Y | N | 0 | 医生用户 |
| 3 | doctors_name | varchar | 64 | 0 | Y | N | 医生姓名 | |
| 4 | article_name | varchar | 64 | 0 | Y | N | 文章名称 | |
| 5 | article_images | varchar | 255 | 0 | Y | N | 文章图片 | |
| 6 | article_content | text | 65535 | 0 | Y | N | 文章内容 | |
| 7 | hits | int | 10 | 0 | N | N | 0 | 点击数 |
| 8 | praise_len | int | 10 | 0 | N | N | 0 | 点赞数 |
| 9 | examine_state | varchar | 16 | 0 | N | N | 未审核 | 审核状态 |
| 10 | create_time | datetime | 19 | 0 | N | N | CURRENT_TIMESTAMP | 创建时间 |
| 11 | update_time | timestamp | 19 | 0 | N | N | CURRENT_TIMESTAMP | 更新时间 |
表department_information (科室信息)
| 编号 | 名称 | 数据类型 | 长度 | 小数位 | 允许空值 | 主键 | 默认值 | 说明 |
| 1 | department_information_id | int | 10 | 0 | N | Y | 科室信息ID | |
| 2 | department_name | varchar | 64 | 0 | Y | N | 科室名称 | |
| 3 | create_time | datetime | 19 | 0 | N | N | CURRENT_TIMESTAMP | 创建时间 |
| 4 | update_time | timestamp | 19 | 0 | N | N | CURRENT_TIMESTAMP | 更新时间 |
| 编号 | 名称 | 数据类型 | 长度 | 小数位 | 允许空值 | 主键 | 默认值 | 说明 |
| 1 | doctor_information_id | int | 10 | 0 | N | Y | 医生信息ID | |
| 2 | doctor_users | int | 10 | 0 | Y | N | 0 | 医生用户 |
| 3 | doctors_name | varchar | 64 | 0 | Y | N | 医生姓名 | |
| 4 | doctors_photo | varchar | 255 | 0 | Y | N | 医生照片 | |
| 5 | department_name | varchar | 64 | 0 | Y | N | 科室名称 | |
| 6 | doctor_position | varchar | 64 | 0 | Y | N | 医生职位 | |
| 7 | employment_time | varchar | 64 | 0 | Y | N | 从业时间 | |
| 8 | doctor_introduction | text | 65535 | 0 | Y | N | 医生简介 | |
| 9 | hits | int | 10 | 0 | N | N | 0 | 点击数 |
| 10 | praise_len | int | 10 | 0 | N | N | 0 | 点赞数 |
| 11 | create_time | datetime | 19 | 0 | N | N | CURRENT_TIMESTAMP | 创建时间 |
| 12 | update_time | timestamp | 19 | 0 | N | N | CURRENT_TIMESTAMP | 更新时间 |
| 编号 | 名称 | 数据类型 | 长度 | 小数位 | 允许空值 | 主键 | 默认值 | 说明 |
| 1 | doctor_users_id | int | 10 | 0 | N | Y | 医生用户ID | |
| 2 | doctors_name | varchar | 64 | 0 | Y | N | 医生姓名 | |
| 3 | doctors_gender | varchar | 64 | 0 | Y | N | 医生性别 | |
| 4 | department_name | varchar | 64 | 0 | Y | N | 科室名称 | |
| 5 | contact_information | varchar | 64 | 0 | Y | N | 联系方式 | |
| 6 | examine_state | varchar | 16 | 0 | N | N | 已通过 | 审核状态 |
| 7 | user_id | int | 10 | 0 | N | N | 0 | 用户ID |
| 8 | create_time | datetime | 19 | 0 | N | N | CURRENT_TIMESTAMP | 创建时间 |
| 9 | update_time | timestamp | 19 | 0 | N | N | CURRENT_TIMESTAMP | 更新时间 |
| 编号 | 名称 | 数据类型 | 长度 | 小数位 | 允许空值 | 主键 | 默认值 | 说明 |
| 1 | package_information_id | int | 10 | 0 | N | Y | 套餐信息ID | |
| 2 | student_users | int | 10 | 0 | Y | N | 0 | 学生用户 |
| 3 | student_name | varchar | 64 | 0 | Y | N | 学生姓名 | |
| 4 | package_name | varchar | 64 | 0 | Y | N | 套餐名称 | |
| 5 | physical_examination_items | varchar | 64 | 0 | Y | N | 体检项目 | |
| 6 | medical_examination_fees | varchar | 64 | 0 | Y | N | 体检费用 | |
| 7 | pay_state | varchar | 16 | 0 | N | N | 未支付 | 支付状态 |
| 8 | pay_type | varchar | 16 | 0 | Y | N | 支付类型: 微信、支付宝、网银 | |
| 9 | create_time | datetime | 19 | 0 | N | N | CURRENT_TIMESTAMP | 创建时间 |
| 10 | update_time | timestamp | 19 | 0 | N | N | CURRENT_TIMESTAMP | 更新时间 |
表physical_examination_appointment (体检预约)
| 编号 | 名称 | 数据类型 | 长度 | 小数位 | 允许空值 | 主键 | 默认值 | 说明 |
| 1 | physical_examination_appointment_id | int | 10 | 0 | N | Y | 体检预约ID | |
| 2 | student_users | int | 10 | 0 | Y | N | 0 | 学生用户 |
| 3 | student_name | varchar | 64 | 0 | Y | N | 学生姓名 | |
| 4 | doctor_users | int | 10 | 0 | Y | N | 0 | 医生用户 |
| 5 | doctors_name | varchar | 64 | 0 | Y | N | 医生姓名 | |
| 6 | appointment_time | datetime | 19 | 0 | Y | N | 预约时间 | |
| 7 | examine_state | varchar | 16 | 0 | N | N | 未审核 | 审核状态 |
| 8 | examine_reply | varchar | 16 | 0 | Y | N | 审核回复 | |
| 9 | create_time | datetime | 19 | 0 | N | N | CURRENT_TIMESTAMP | 创建时间 |
| 10 | update_time | timestamp | 19 | 0 | N | N | CURRENT_TIMESTAMP | 更新时间 |
表physical_examination_items (体检项目)
| 编号 | 名称 | 数据类型 | 长度 | 小数位 | 允许空值 | 主键 | 默认值 | 说明 |
| 1 | physical_examination_items_id | int | 10 | 0 | N | Y | 体检项目ID | |
| 2 | entry_name | varchar | 64 | 0 | Y | N | 项目名称 | |
| 3 | create_time | datetime | 19 | 0 | N | N | CURRENT_TIMESTAMP | 创建时间 |
| 4 | update_time | timestamp | 19 | 0 | N | N | CURRENT_TIMESTAMP | 更新时间 |
表physical_examination_package (体检套餐)
| 编号 | 名称 | 数据类型 | 长度 | 小数位 | 允许空值 | 主键 | 默认值 | 说明 |
| 1 | physical_examination_package_id | int | 10 | 0 | N | Y | 体检套餐ID | |
| 2 | package_name | varchar | 64 | 0 | Y | N | 套餐名称 | |
| 3 | package_image | varchar | 255 | 0 | Y | N | 套餐图片 | |
| 4 | physical_examination_items | varchar | 64 | 0 | Y | N | 体检项目 | |
| 5 | medical_examination_fees | int | 10 | 0 | Y | N | 0 | 体检费用 |
| 6 | package_introduction | text | 65535 | 0 | Y | N | 套餐简介 | |
| 7 | hits | int | 10 | 0 | N | N | 0 | 点击数 |
| 8 | create_time | datetime | 19 | 0 | N | N | CURRENT_TIMESTAMP | 创建时间 |
| 9 | update_time | timestamp | 19 | 0 | N | N | CURRENT_TIMESTAMP | 更新时间 |
表physical_examination_report (体检报告)
| 编号 | 名称 | 数据类型 | 长度 | 小数位 | 允许空值 | 主键 | 默认值 | 说明 |
| 1 | physical_examination_report_id | int | 10 | 0 | N | Y | 体检报告ID | |
| 2 | doctor_users | int | 10 | 0 | Y | N | 0 | 医生用户 |
| 3 | doctors_name | varchar | 64 | 0 | Y | N | 医生姓名 | |
| 4 | student_users | int | 10 | 0 | Y | N | 0 | 学生用户 |
| 5 | student_name | varchar | 64 | 0 | Y | N | 学生姓名 | |
| 6 | report_details | text | 65535 | 0 | Y | N | 报告详情 | |
| 7 | doctors_advice | text | 65535 | 0 | Y | N | 医生建议 | |
| 8 | create_time | datetime | 19 | 0 | N | N | CURRENT_TIMESTAMP | 创建时间 |
| 9 | update_time | timestamp | 19 | 0 | N | N | CURRENT_TIMESTAMP | 更新时间 |
| 编号 | 名称 | 数据类型 | 长度 | 小数位 | 允许空值 | 主键 | 默认值 | 说明 |
| 1 | problem_feedback_id | int | 10 | 0 | N | Y | 问题反馈ID | |
| 2 | student_users | int | 10 | 0 | Y | N | 0 | 学生用户 |
| 3 | student_name | varchar | 64 | 0 | Y | N | 学生姓名 | |
| 4 | doctor_users | int | 10 | 0 | Y | N | 0 | 医生用户 |
| 5 | doctors_name | varchar | 64 | 0 | Y | N | 医生姓名 | |
| 6 | feedback_time | datetime | 19 | 0 | Y | N | 反馈时间 | |
| 7 | feedback_content | text | 65535 | 0 | Y | N | 反馈内容 | |
| 8 | create_time | datetime | 19 | 0 | N | N | CURRENT_TIMESTAMP | 创建时间 |
| 9 | update_time | timestamp | 19 | 0 | N | N | CURRENT_TIMESTAMP | 更新时间 |
| 编号 | 名称 | 数据类型 | 长度 | 小数位 | 允许空值 | 主键 | 默认值 | 说明 |
| 1 | refund_information_id | int | 10 | 0 | N | Y | 退费信息ID | |
| 2 | student_users | int | 10 | 0 | Y | N | 0 | 学生用户 |
| 3 | student_name | varchar | 64 | 0 | Y | N | 学生姓名 | |
| 4 | package_name | varchar | 64 | 0 | Y | N | 套餐名称 | |
| 5 | physical_examination_items | varchar | 64 | 0 | Y | N | 体检项目 | |
| 6 | medical_examination_fees | varchar | 64 | 0 | Y | N | 体检费用 | |
| 7 | refund_application | text | 65535 | 0 | Y | N | 退费申请 | |
| 8 | examine_state | varchar | 16 | 0 | N | N | 未审核 | 审核状态 |
| 9 | examine_reply | varchar | 16 | 0 | Y | N | 审核回复 | |
| 10 | create_time | datetime | 19 | 0 | N | N | CURRENT_TIMESTAMP | 创建时间 |
| 11 | update_time | timestamp | 19 | 0 | N | N | CURRENT_TIMESTAMP | 更新时间 |
| 编号 | 名称 | 数据类型 | 长度 | 小数位 | 允许空值 | 主键 | 默认值 | 说明 |
| 1 | student_users_id | int | 10 | 0 | N | Y | 学生用户ID | |
| 2 | student_name | varchar | 64 | 0 | Y | N | 学生姓名 | |
| 3 | student_gender | varchar | 64 | 0 | Y | N | 学生性别 | |
| 4 | contact_information | varchar | 64 | 0 | Y | N | 联系方式 | |
| 5 | examine_state | varchar | 16 | 0 | N | N | 已通过 | 审核状态 |
| 6 | user_id | int | 10 | 0 | N | N | 0 | 用户ID |
| 7 | create_time | datetime | 19 | 0 | N | N | CURRENT_TIMESTAMP | 创建时间 |
| 8 | update_time | timestamp | 19 | 0 | N | N | CURRENT_TIMESTAMP | 更新时间 |
3.4本章小结
整个学生健康体检管理系统的需求分析主要对系统总体架构以及功能模块的设计,通过建立E-R模型和数据库逻辑系统设计完成了数据库系统设计。
4 系统详细设计与实现
在详细设计与实现阶段,我们将根据系统需求和功能模块的设计,进行具体的代码编写和系统搭建。这包括前台界面的设计与开发、后台数据库的建立和管理、业务逻辑的实现等。通过编写代码、进行测试和调试,最终完成整个系统的开发。
4.1 前台用户功能模块
4.1.1 前台首页界面
学生用户和医生用户登录系统后,首先进入首页界面,可以浏览轮播图、查看通知公告以及体检套餐推荐等信息。除此之外,还可以利用系统提供的其他功能,如医生信息、文章信息等,以满足其个性化的健康管理需求。这样的设计能够为用户提供便捷的信息获取和服务使用体验,促进用户积极参与系统功能的使用。其主界面展示如下图4-1所示。
图4-1前台首页界面图
4.1.2 用户注册界面
用户注册界面用于新用户进行账号注册,用户需要填写必要的个人信息并选择合适的用户名和密码。注册界面应该进行输入验证和数据格式检查,确保用户提供有效的信息。界面如下图所示。其界面展示如下图4-2所示。
图4-2注册界面图
用户注册的关键代码如下:
4.1.3 用户登录界面
用户注册后可以通过自己的账户名和密码进行登录的,当用户输入完整的自己的账户名和密码信息并点击“登录”按钮后,系统会对输入的信息进行验证,验证通过后即可完成登录,其界面如下图4-3所示。
图4-3登录界面图
用户登录关键代码如下:
/**
4.1.4 体检套餐界面
学生用户和医生用户可查看体检套餐信息详情,支持套餐名称搜索,可进行收藏,同时学生用户还可点击购买操作。这里学生用户界面为例,其界面如下图所示。
图4-4学生用户体检套餐详情界面图
4.1.5 医生信息界面
学生用户和医生用户查看医生信息详情,支持医生姓名、科室名称、医生职位搜索,可进行点赞和收藏,同时学生用户还可点击预约体检操作。这里学生用户界面为例,其界面如下图所示。
图4-5学生用户医生信息详情界面图
4.1.6 文章信息界面
学生用户和医生用户可填写文章信息信息(反馈日期、反馈内容)并提交,添加的文章信息可在个人中心查看和管理。这里学生用户界面为例,其界面如下图所示:
图4-6学生用户文章信息详情界面图
4.1.7 学生用户个人中心界面
学生用户可对自己的个人首页、体检预约、体检报告、套餐信息、退费信息、问题反馈、收藏等信息进行管控和查阅,可对购买的套餐进行支付或退费操作,添加问题反馈信息。其界面如下图所示:
图4-7学生用户个人中心界面图
4.1.8 医生用户个人中心界面
医生用户可对自己的个人首页、医生信息、文章信息、体检预约、体检报告、套餐信息、问题反馈、收藏等信息进行管控和查阅,发布医生信息、文章信息,对体检预约进行登记,上传体检报告、添加问题反馈信息其界面如下图所示。
图4-8医生用户个人中心界面图
4.2 后台管理功能模块
4.2.1 系统用户界面
管理员可对学生用户、医生用户和管理员等系统用户进行管控,可查看其信息详情,进行增改删查操作。其界面如下图所示。
图4-9系统用户界面图
添加关键代码如下:
管理员可查看所有体检套餐信息详情,进行增改删查操作,支持套餐名称搜索。其界面如下图所示。
图4-10 体检套餐管理界面图
4.2.3 医生信息管理界面
管理员可查看医生信息详情,进行增改删查操作,支持医生姓名、科室名称、医生职位搜索。其界面如下图所示。
图4-11医生信息管理界面图
4.2.4 文章信息管理界面
管理员可查看文章信息详情,进行查询和删除操作,支持医生姓名、文章名称、审核状态搜索,审核文章信息,并可查看评论信息。其界面如下图所示。
图4-12 文章信息管理详情界面图
4.2.5 体检预约管理界面
管理员可查看体检预约信息详情,进行查询和删除操作,支持学生姓名、医生姓名、审核状态搜索,审核体检预约信息,并可点击登记操作。其界面如下图所示。
图4-13 体检预约管理界面图
4.2.6 退费信息管理界面
可查看自己的预约信息,进行查询和删除操作,支持机构名称、用户姓名、预约状态、支付状态搜索,可点击查看详情,进行回复预约(预约状态、预约回复),并可点击进行监测(监测日期、健康状态、喂养内容、医疗内容、监测备注)操作。其界面如下图所示。
图4-14 退费信息管理详情界面图
4.2.7 问题反馈管理界面
管理员可查看所有问题反馈信息详情,进行增改删查操作,支持学生姓名、医生姓名搜索。其界面如下图所示。
图4-15 问题反馈管理界面图
4.2.8 系统管理界面
管理员可对首页的轮播图进行管理和查阅,进行增删改查操作,支持标题搜索。其界面如下图所示。
图4-16 系统管理界面图
图片上传的代码如下:
5系统测试
5.1 系统测试目的
测试是为了验证学生健康体检管理系统在功能、性能、安全性和用户体验等方面的表现。通过测试,可以发现并修复潜在的问题和缺陷,确保系统的正常运行和稳定性。功能验证确保各项功能按设计要求运行;性能评估评估系统的响应时间和并发处理能力;安全检测确保系统的身份认证和数据传输安全;用户体验评估提升界面友好性和操作流程;兼容性测试确保系统在不同设备和浏览器上的兼容性。通过全面的测试,系统将更可靠地支持管理员工作,并提供优质的用户体验。
5.2 系统测试用例
系统测试涵盖了多个方面,包括用户登录系统测试包括:用户登录功能测试、体检套餐展示功能测试、医生信息添加功能测试、文章信息添加功能测试、密码修改功能测试,如表5-1、5-2、5-3、5-4、5-5所示:
表5-1 用户登录功能测试表
| 测试项目 | 测试步骤 | 预期结果 | 实际结果 | 是否通过 |
| 学生用户登录 | 输入正确的学生用户账号和密码,点击登录按钮 | 登录成功,跳转至学生用户首页 | 登录成功,跳转至学生用户首页 | 通过 |
| 医生用户登录 | 输入正确的医生用户账号和密码,点击登录按钮 | 登录成功,跳转至医生用户首页 | 登录成功,跳转至医生用户首页 | 通过 |
| 错误密码登录 | 输入错误的密码,点击登录按钮 | 提示密码错误信息,登录失败 | 提示密码错误信息,登录失败 | 通过 |
| 空密码登录 | 不输入密码,输入正确的账号,点击登录按钮 | 提示密码不能为空信息,登录失败 | 提示密码不能为空信息,登录失败 | 通过 |
| 空账号登录 | 不输入账号,输入正确的密码,点击登录按钮 | 提示账号不能为空信息,登录失败 | 提示账号不能为空信息,登录失败 | 通过 |
| 错误账号登录 | 输入错误的账号,输入正确的密码,点击登录按钮 | 提示账号不存在信息,登录失败 | 提示账号不存在信息,登录失败 | 通过 |
体检套餐展示功能测试:
表5-2 体检套餐展示功能测试表
| 测试项目 | 测试步骤 | 预期结果 | 实际结果 | 是否通过 |
| 查看体检套餐 | 进入体检套餐展示页面,浏览所有体检套餐信息 | 显示所有体检套餐信息,包括套餐名称、内容和价格 | 显示所有体检套餐信息,包括套餐名称、内容和价格 | 通过 |
| 查看套餐详情 | 点击具体体检套餐,查看详细信息和套餐包含项目 | 显示该体检套餐的详细信息,包括项目、价格和注意事项 | 显示该体检套餐的详细信息,包括项目、价格和注意事项 | 通过 |
| 搜索体检套餐 | 使用搜索功能查找特定体检套餐,输入关键词并搜索 | 显示符合搜索关键词的体检套餐列表 | 显示符合搜索关键词的体检套餐列表 | 通过 |
| 添加套餐到购物车 | 选择体检套餐,点击添加到购物车按钮 | 套餐成功添加到购物车中 | 套餐成功添加到购物车中 | 通过 |
| 清空购物车 | 进入购物车页面,点击清空购物车按钮 | 购物车中的所有套餐被清空 | 购物车中的所有套餐被清空 | 通过 |
| 结算购物车 | 进入购物车页面,选择套餐并点击结算按钮 | 进入结算页面,显示订单信息和支付选项 | 进入结算页面,显示订单信息和支付选项 | 通过 |
医生信息添加界面测试:
表5-3 医生信息添加界面测试表
| 测试项目 | 测试步骤 | 预期结果 | 实际结果 | 是否通过 |
| 添加医生信息 | 进入医生信息添加界面,填写医生信息并保存 | 医生信息成功添加到系统中 | 医生信息成功添加到系统中 | 通过 |
| 编辑医生信息 | 进入医生信息管理页面,选择要编辑的医生,修改信息并保存 | 医生信息成功更新 | 医生信息成功更新 | 通过 |
| 删除医生信息 | 进入医生信息管理页面,选择要删除的医生,点击删除按钮 | 弹出确认删除提示框,确认后医生信息被删除 | 弹出确认删除提示框,确认后医生信息被删除 | 通过 |
| 空信息添加 | 进入医生信息添加界面,不填写任何信息,点击保存按钮 | 提示医生信息不能为空,添加失败 | 提示医生信息不能为空,添加失败 | 通过 |
| 重复信息添加 | 进入医生信息添加界面,填写已存在的医生信息 | 提示医生信息已存在,添加失败 | 提示医生信息已存在,添加失败 | 通过 |
| 取消添加 | 进入医生信息添加界面,填写信息后取消操作 | 不保存任何信息,返回医生信息管理页面 | 不保存任何信息,返回医生信息管理页面 | 通过 |
文章信息添加界面测试:
表5-4 文章信息添加界面测试表
| 测试项目 | 测试步骤 | 预期结果 | 实际结果 | 是否通过 |
| 添加文章信息 | 进入文章信息添加界面,填写文章信息并保存 | 文章信息成功添加到系统中 | 文章信息成功添加到系统中 | 通过 |
| 编辑文章信息 | 进入文章信息管理页面,选择要编辑的文章,修改信息并保存 | 文章信息成功更新 | 文章信息成功更新 | 通过 |
| 删除文章信息 | 进入文章信息管理页面,选择要删除的文章,点击删除按钮 | 弹出确认删除提示框,确认后文章信息被删除 | 弹出确认删除提示框,确认后文章信息被删除 | 通过 |
| 空信息添加 | 进入文章信息添加界面,不填写任何信息,点击保存按钮 | 提示文章信息不能为空,添加失败 | 提示文章信息不能为空,添加失败 | 通过 |
| 重复信息添加 | 进入文章信息添加界面,填写已存在的文章信息 | 提示文章信息已存在,添加失败 | 提示文章信息已存在,添加失败 | 通过 |
| 取消添加 | 进入文章信息添加界面,填写信息后取消操作 | 不保存任何信息,返回文章信息管理页面 | 不保存任何信息,返回文章信息管理页面 | 通过 |
密码修改功能测试:
表5-5 密码修改功能测试表
| 测试项目 | 测试步骤 | 预期结果 | 实际结果 | 是否通过 |
| 正确密码修改 | 进入密码修改页面,输入正确的原密码和新密码,点击确认修改按钮 | 密码修改成功,系统提示修改成功信息 | 密码修改成功,系统提示修改成功信息 | 通过 |
| 错误原密码修改 | 进入密码修改页面,输入错误的原密码和新密码,点击确认修改按钮 | 提示原密码错误信息,密码修改失败 | 提示原密码错误信息,密码修改失败 | 通过 |
| 空密码修改 | 进入密码修改页面,不输入原密码和新密码,点击确认修改按钮 | 提示密码不能为空信息,密码修改失败 | 提示密码不能为空信息,密码修改失败 | 通过 |
| 新旧密码相同修改 | 进入密码修改页面,输入与原密码相同的新密码,点击确认修改按钮 | 提示新密码不能与原密码相同信息,密码修改失败 | 提示新密码不能与原密码相同信息,密码修改失败 | 通过 |
| 取消修改 | 进入密码修改页面,填写信息后取消操作 | 不保存任何修改,返回密码修改页面 | 不保存任何修改,返回密码修改页面 | 通过 |
5.3 系统测试结果
通过编写学生健康体检管理系统的测试用例,已经检测完毕用户登录功能测试、体检套餐展示功能测试、医生信息添加功能测试、文章信息添加功能测试、密码修改功能测试等,通过的测试能够确保系统运行正常,并发现和完善了系统的楼栋,为学生健康体检管理系统的后期推广运营提供了强力的技术支撑。
结 论
经过对学生健康体检管理系统的设计与开发,我们成功地基于Spring Boot框架构建了一个便捷、高效的体检预约平台。该网站为管理员提供了一个简单易用的管理界面,可以方便地管理系统用户、体检套餐管理、医生信息管理、文章信息管理、体检预约管理、体检报告管理、套餐信息管理、退费信息管理、问题反馈管理、科室信息管理、体检项目管理、系统管理、通知公告管理等功能。同时,用户可以通过系统快速搜索和浏览通知公告、体检套餐、医生信息、文章信息等信息,并实现在线预订机票、预订酒店,进行签证服务,可以查阅体检预约、体检报告、套餐信息、退费信息等信息,并实现在线支付功能。
本文总结了学生健康体检管理系统开发背景与意义,然后阐述了系统的具体业务需求,并根据系统需求对系统结构以及功能模块等进行了详细地设计,将整个系统划分为多个不同的功能模块。在分析系统功能需求时,对整个系统的总体架构以及功能模块等进行了分析,并选择合适的系统开发技术完成了对各个模块的开发工作。系统开发完成之后进行了部署,同时进行了系统的测试过程,通过测试证明了系统在功能以及性能等方面都达到了预期的要求,具有较高的稳定性与可靠性。
[1]张宁宁,姜文玉,蔡明伟.基于Kano模型的社区健康体检系统服务设计研究[J].包装工程,2024,45(06):46-54.DOI:10.19554/j.cnki.1001-3563.2024.06.005.
[2]Hassan A A ,Tutuncu K,Abdullahi O H, et al.IoT-Based Smart Health Monitoring System: Investigating the Role of Temperature, Blood Pressure and Sleep Data in Chronic Disease Management[J].Instrumentation Mesure Métrologie,2023,22(6):
[3]黄娟.基于SpringBoot和Vue.js的医院数据提取管理平台的设计与实现[J].信息与电脑(理论版),2023,35(22):91-93.
[4]梁煜琪,欧文辉.基于大数据健康管理系统的研究[J].电脑编程技巧与维护,2023,(11):113-116.DOI:10.16184/j.cnki.comprg.2023.11.008.
[5]黄赛英.基于Springboot的医院档案管理系统设计[J].集成电路应用,2023,40(11):384-385.DOI:10.19339/j.issn.1674-2583.2023.11.176.
[6]康健,戴顺平,李婷,等.智能体检导诊系统的设计[J].医疗卫生装备,2023,44(06):36-41.DOI:10.19745/j.1003-8868.2023113.
[7]杨建军.中学生运动与健康管理系统的设计与实现[D].曲阜师范大学,2023.DOI:10.27267/d.cnki.gqfsu.2023.000113.
[8]吴喃.基于知识图谱的个性化体检推荐方法研究与系统实现[D].海南大学,2023.DOI:10.27073/d.cnki.ghadu.2023.000225.
[9]宋昱鹏.健康检测终端及后台软件设计[D].北京交通大学,2023.DOI:10.26944/d.cnki.gbfju.2023.000548.
[10]汤明坤,刘静,林丽婷.以智能健康管理系统为抓手,构建全流程健康管理服务体系[J].中国卫生标准管理,2023,14(07):91-96.
[11]范克晨,滕建.基于Spring Boot+Vue框架的教职工体检管理信息系统的设计与实现[C]//中国计算机用户协会网络应用分会.中国计算机用户协会网络应用分会2022年第二十六届网络新技术与应用年会论文集.北京化工大学信息科学与技术学院;北京化工大学信息中心;,2022:6.DOI:10.26914/c.cnkihy.2022.049314.
[12]李滕飞,王艳萍.基于SSM架构的专业职业病体检管理系统的设计与实现[J].网络安全技术与应用,2022,(11):44-46.
[13]谢礼梅.关于智能健康体检管理系统构建的研究[J].电脑知识与技术,2022,18(27):48-49+55.DOI:10.14004/j.cnki.ckt.2022.1742.
[14]任杨平,健康体检智能信息管理系统.陕西省,西安丽姆斯信息科技有限公司,2022-06-24.
[15]刘欣阳.社区居民智能化健康管理系统[D].中南民族大学,2022.DOI:10.27710/d.cnki.gznmc.2022.000144.
[16]陈乾.基于微服务的健康管理平台的研究与设计[D].北京邮电大学,2021.DOI:10.26969/d.cnki.gbydu.2021.000856.
[17]郅伏利,于红,刘颖,等.医院体检护理数据采集管理系统的设计与实现[J].自动化仪表,2020,41(12):52-55+59.DOI:10.16086/j.cnki.issn1000-0380.2020050020.
[18]李盼盼,周靖博,寇冰.军队疗养院智能体检管理系统的研发[J].现代计算机,2020,(32):105-108.
[19]李升阳.医院健康体检管理系统的设计与实现[D].西安电子科技大学,2019.DOI:10.27389/d.cnki.gxadu.2019.003216.
[20]刘勇飞,体检管理系统V1.0.河南省,河南宏力医院有限公司,2019-11-01.
致 谢
首先,我要感谢我的论文指导老师。在论文完成的整个过程中,指导老师始终给予我无微不至的关爱与指导。在论文写作的过程中,导师那耐心细致的指导,以及提出的具有建设性的意见,都给予了我极大的帮助,让我受益匪浅。导师严谨的治学态度、敬业精神以及高水平的教学能力,都给我树立了追求卓越的典范,这对我以后的人生道路和学业成就都产生了极大的积极影响。
此外,我还要感谢我班的同学们,他们既是我的同窗好友,又是我的良师益友。正是由于你们的支持和关怀,使得我在大学期间的学习和生活都变得异常充实。感谢那些在大学期间给予我帮助的所有老师和同学们,是你们给予了我在学业道路上的前进动力。
当然,我也不能忘记我的父母,是他们用无私的爱抚养我成人。你们的养育之恩我将永生难忘,将来我一定会用我的成绩回报你们。在成长的道路上,我会不断努力,不负众望,用实际行动来回报你们对我的期望。
总之,在这篇论文中,我要感谢所有给予我帮助的人,包括指导老师、同学们、家人和朋友们。是你们的支持与关爱,让我在学术和个人生活中取得了优异的成绩。我会珍惜这份感恩之情,将这份力量用于学习和未来的生活中,不断追求卓越,成为一个更加优秀的人。
免费领取项目源码,请关注❥点赞收藏并私信博主,谢谢~

被折叠的 条评论
为什么被折叠?



