目 录
本研究基于Java语言开发了一款网上服装商场系统,旨在提升服装购买的便捷性和用户体验。通过分析市场需求和竞品分析,确定了平台的功能模块和特色服务,并采用了B/S模式进行系统架构设计。
该项目采用了Spring Boot框架,结合前端页面和后端逻辑,构建了一个功能完善的网上服装商场系统。首先,论文介绍了网上服装商场系统的背景和市场需求,分析了现有线下服装购买存在的问题和不足。接着,详细阐述了系统的整体架构设计,包括前端UI设计、后端数据库设计以及业务逻辑的实现方法。在系统实现过程中,采用IDEA开发工具,JAVA语言作为开发主体,灵活运用Spring Boot框架的特性,实现了用户注册登录、服装浏览选择、购物车管理、订单生成等核心功能。最后,通过对系统性能和用户体验进行评估,验证了该平台的可用性和稳定性。本研究为网上服装商场开发提供了实践经验和参考价值,对于相关电子商务系统的设计和开发具有一定的借鉴。
关键词:Java;Spring Boot;网上服装商场系统;MySQL数据库
Abstract
This study developed an online clothing mall system based on Java language, aiming to improve the convenience and user experience of clothing purchases. By analyzing market demand and competitor analysis, the functional modules and distinctive services of the platform were determined, and the B/S model was adopted for system architecture design.
This project adopts the Spring Boot framework, combined with front-end pages and back-end logic, to build a fully functional online clothing mall system. Firstly, the paper introduces the background and market demand of the online clothing mall system, and analyzes the problems and shortcomings of offline clothing purchases. Next, the overall architecture design of the system was elaborated in detail, including front-end UI design, back-end database design, and implementation methods of business logic. In the process of system implementation, IDEA development tools were used, JAVA language was used as the development subject, and the characteristics of the Spring Boot framework were flexibly utilized to achieve core functions such as user registration and login, clothing browsing and selection, shopping cart management, and order generation. Finally, the usability and stability of the platform were verified by evaluating system performance and user experience. This study provides practical experience and reference value for the development of online clothing malls, and has certain reference value for the design and development of related e-commerce systems.
Keywords:Java; Spring Boot; Online clothing mall system; MySQL database
1 绪论
1.1 选题背景与意义
在传统的购物模式中,消费者需要到实体店铺进行购物,这种模式存在着诸多不便,如交通拥堵、时间浪费、商品选择有限等问题。而随着互联网的普及和电子商务的发展,网上购物变得越来越普遍和便捷。特别是在服装领域,网上服装商场系统通过电子商务平台为消费者提供了更加方便快捷的购物体验。消费者可以随时随地浏览各种款式的服装,比较价格、款式和品牌,然后在线下订单购买。
然而,随着网上服装商场系统的发展和普及,也面临着一些问题和挑战。这些问题包括消费者对线上购物安全性的担忧、虚假广告和商品描述的问题、尺码不合适带来的换货问题等。因此,有必要对网上服装商场系统进行深入研究,以探讨如何优化系统设计,提升用户体验,增强消费者信任感,从而促进电子商务的健康发展。
网上服装商场系统是电子商务的重要应用领域,研究如何提升系统性能和用户体验,有助于促进电子商务行业的健康发展。通过研究网上服装商场系统,可以帮助设计更加友好和便捷的购物平台,提升消费者在网上购物时的体验感受。提高网上服装商场系统的安全性和透明度,可以增强消费者对电子商务的信任感,提高他们的购物意愿。同时也有助于促进相关技术和服务的创新,推动整个行业向更加智能和便捷的方向发展。
综上所述,对网上服装商场系统进行深入研究具有重要的理论和实践意义,有助于促进电子商务行业的发展和提升消费者的购物体验。
随着互联网技术的发展和普及,网络购物已经成为人们获取商品和服务的主要途径之一。在网络服装市场中,消费者可以通过在线浏览、选购和支付的方式轻松购买到自己喜欢的服装。网上服装商场系统为消费者提供了更加便捷的购物体验,也为服装零售商提供了更广阔的市场和更低的经营成本。
随着中国互联网用户数量的不断增长,网上服装商场系统在国内市场也逐渐兴起。各大电商平台如淘宝、天猫、京东等已经建立了完善的服装销售系统,为消费者提供了海量的服装选择和快捷的购物体验。此外,一些专注于服装行业的电商平台如蘑菇街、美丽说等也在服装领域取得了一定的成功。
在技术方面,国内的一些研究机构和高校也开始关注网上服装商场系统的研究。他们通过数据挖掘、人工智能等技术手段来优化用户体验、提升销售效率,以及预测消费者的购买行为。同时,一些关于电子商务和消费者行为的研究也对网上服装商场系统的发展起到了推动作用
在国外,网上服装商场系统也有着广泛的研究和实践。美国、欧洲等地的电商巨头如亚马逊、ZARA等积极拓展在线服装零售业务,采用先进的技术和服务模式吸引消费者。同时,一些新兴的电商平台如ASOS、Farfetch等也在网上服装销售领域探索出了自己的市场定位和发展路径。
在学术领域,国外的大学和研究机构也进行了大量关于网上服装商场系统的研究。他们关注消费者的购物行为、电商平台的运营模式、跨境电商趋势等方面,致力于对电子商务领域的发展趋势和未来走向进行探讨。
综上所述,网上服装商场系统作为电商行业的一个重要分支,在国内外都受到了广泛关注和研究。随着消费者需求的不断增长和技术的不断进步,网上服装商场系统将会不断演化和创新,为消费者和商家带来更多的便利和机遇。
本文共分为六章,章节内容安排如下:
第一章:引言。此章节对所设计和实现的系统的背景和状况以及意义进行详细的论述以及说明,同时进行了论文整体框架的结构的简要介绍。
第二章:系统需求分析。章节所做的主要的工作是对系统进行了技术、经济和操作方面可行性的分析;对系统实行了总体功能的需求、用例分析。
第三章:系统概要设计。主要是对系统的功能结构进行设计,并对系统数据库的概念结构以及物理结构的设计进行了分析。
第四章:系统实现。根据系统功能的划分,分别的对系统所需要实现的前台客户功能和后台管理员功能进行了分析和说明。
第五章:系统测试。主要对系统的部分界面进行测试并对主要功能进行测试
2 关键技术及相关开发工具
B/S体系,即Browser/Server体系,是一种常见的网络应用程序架构。其工作原理基于客户端与服务器之间的请求-响应模型。用户通过浏览器向服务器发送请求,服务器接收到请求后进行处理,并生成相应的响应结果,最终将响应返回给客户端。浏览器接收到服务器返回的响应后,解析其中的标记语言(如HTML),并根据CSS样式表和JavaScript脚本来渲染页面,呈现给用户。用户可以与页面进行交互,例如点击链接、填写表单等操作,这些操作会触发新的请求,循环执行上述过程。
Java语言是我们目前生活中最常用的语言,它是一门面向对象的编程语言,不仅吸收了C++语言的各种优点,还摒弃了C++里难以理解的多继承、指针等概念,所以Java语言具有功能强大和简单易用两个特征。Java语言作为静态面向对象编程语言的代表,极好地实现了面向对象理论,允许程序员以优雅的思维方式进行复杂的编程。
Java具有简单性、面向对象、分布式、健壮性、安全性、平台独立与可移植性、多线程、动态性等特点。Java可以编写桌面应用程序、Web应用程序、分布式系统和嵌入式系统应用程序等。
MySQL是一种开源的关系型数据库管理系统,由瑞典MySQL AB公司开发,现在由Oracle公司维护。MySQL支持多个操作系统,包括Linux、Windows、macOS等。它是一种客户端/服务器模式的数据库,提供高效、可靠、稳定的数据存储和管理服务。MySQL是目前最流行的开源关系型数据库之一,被广泛应用于Web应用程序、企业应用程序和移动应用程序等领域。
Spring Boot是一个基于Java的开源框架,旨在简化和加速Java应用程序的开发过程。它采用自动配置和约定优于配置的方式,减少了繁琐的手动配置和集成工作,使开发者能够快速构建独立、可扩展且具备生产级功能的应用程序。Spring Boot集成了许多常用的第三方库和组件,并提供了强大的开发工具和特性,如内嵌的Servlet容器、自动化依赖管理和可扩展的插件机制。它的可插拔配置选项和灵活的扩展机制使开发者能够根据实际需求进行个性化配置和定制,从而更好地满足项目要求。总之,Spring Boot通过简化和优化开发流程,提高了Java应用程序开发的效率和质量,成为广大开发者喜爱的框架之一。
3 网上服装商场系统分析
系统需求分析是系统开发的一个关键环节,它在系统的设计和实现上起到了一个承上启下的位置。系统需求分析是对所需要做的系统进行一个需求的挖掘,如果分析的准确可以精准的解决现实中碰到的问题。如果分析不到位会影响后期系统的实现。一个系统的优秀程度需求分析也是占据了非常大的比例,如果需求分析不到位,后面的系统设计要实现就是一个偏离导航的设计。
可行性分析是系统分析的第一步,通过可行性分析我们可以得出系统是不是值得开发,如果系统的开发是不可信的,那么就没有必要再进行下面的操作,对于本网上服装商场系统在可行性方面进行了技术、经济以及操作的分析。
3.1.1 技术可行性分析
在技术可行性方面,网上服装商场系统采用MySQL数据库作为数据存储介质,并利用IDEA、Tomcat等开发工具进行系统的搭建和部署。同时,使用SprignBoot框架进行开发,该框架具有良好的可扩展性和维护性,能够简化开发过程并提高系统的性能和稳定性。这些技术选择是成熟且广泛应用的,能够满足项目的需求。
在经济可行性方面,网上服装商场系统所需的开发软件和工具,如IDEA、Tomcat和MySQL等,都是免费且开源的,无需额外费用。此外,这些工具易于获取和操作,降低了开发成本。而且,随着网上服装商场系统的运营和发展,可以通过广告推广、会员服务等方式实现收益,增加项目的经济可行性。
在操作可行性方面,我们参考了其他成功案例,并对用户界面和功能进行了系统分析。通过以人为本的设计原则,简化了操作流程,使得具备基本计算机知识的用户能够轻松上手。同时,我们也提供了清晰的用户指南和帮助文档,以支持用户的操作和使用。
3.2.1 功能性分析
网上服装商场系统我划分为了普通用户模块和管理员模块这两大部分。
普通系统用户模块:
(1)用户注册登录:游客可以随时进入到系统中,对系统中的信息浏览,但是想要实现服装商城购买商品等操作,就必须有这个系统的账号,如果没有账号的话,可以注册用户进行相关的操作,同时用户还可以通过“我的”这个按钮对个人信息以及操作的信息进行管控。
(2)查看网上服装商场系统的首页信息:网上服装商场系统的首页信息包含了首页、网站公告、服装资讯、服装商城、商城管理等。
(3)网站公告:当用户点击“网站公告”这一菜单按钮,会显示管理员在后台发布的所有的网站公告,可以查看详情。
(4)服装资讯:当用户点击“服装资讯”这一菜单按钮,会显示管理员在后台发布的所有的服装资讯,可以查看详情,进行收藏、点赞、评论等。
(5)服装商城:用户点击“服装商城”进入到服装商城页面,可以搜索浏览服装商城信息,并支持领取优惠券、加购、立即购买、点赞、收藏和购买评论等操作。
(6)商城管理:用户在此模块可以对我的订单、我的购物车和我的地址进行管理。
(7)我的账户:在前台点击“我的”下面的“我的账户”可以对个人资料+密码修改进行管控。
(8)个人中心:用户点击右上角的“用户名”,然后点击“个人中心”可对个人首页、订单配送和自己收藏的信息进行管理。
管理员管理模块:
(1)登录:管理员在后台可以输入用户名+密码进行登录,管理员的用户名和密码是在数据库中直接设定好的。
(2)公共管理:管理员点击“公共管理”菜单可以对首页展示的轮播图和网站公告信息进行管理。
(3)用户管理:管理员可以对网上服装商场系统中的管理员和普通用户账户信息进行增删改查。
(4)资讯管理:管理员可以对网上服装商场系统前台展示的服装资讯以及服装资讯所属的分类进行管控。
(5)商城管理:管理员点击商城管理可以对服装商城、分类列表、订单列表和订单配送等模块信息进行添加和管理。
3.2.2 非功能性分析
非功能性分析旨在评估网上服装商场系统的非功能需求和性能要求。通过对性能、可靠性、安全性、可用性和扩展性等方面进行评估,确保平台能够满足用户和系统运行的要求。具体如下3-1表格中:
表3-1网上服装商场系统非功能需求表
| 非功能性要求 | 说明 |
| 性能 | 评估响应时间、并发用户数、吞吐量等指标,以确保平台稳定高效地运行。 |
| 可靠性 | 评估系统的稳定性、容错能力和数据完整性,保障系统在故障情况下正常运行。 |
| 安全性 | 评估用户身份认证、数据加密和访问控制等,保护用户信息和交易的安全。 |
| 可用性 | 评估系统的稳定性、故障处理能力和用户界面友好性,提供良好的用户体验。 |
| 扩展性 | 评估系统的可扩展性和灵活性,以便根据需求进行功能扩展和升级。 |
网上服装商场系统的完整UML用例图分别是图3-1和3-2。
图2-1就是普通用户角色的用例展示。

图3-1 网上服装商场系统普通用户角色用例图
图3-2就是管理员角色的用例展示。

图3-2网上服装商场系统管理员角色用例图
3.4 系统流程分析
网上服装商场系统主要的目的就是实现对服装商城的在线购买交易,图3-3就是系统的数据流图。

图3-3服装商城购买操作展开图
分析完网上服装商场系统的数据流,接下来我们来看系统的业务流程,图3-4就是业务流程图:

图3-4业务流程图
本章主要通过对网上服装商场系统的可行性分析、功能需求分析、系统用例分析、系统流程分析,确定整个网上服装商场系统要实现的功能。同时也为网上服装商场系统的代码实现和测试提供了标准。
本章主要讨论的内容包括网上服装商场系统的功能模块设计、数据库系统设计。
4.1 系统功能模块设计
通过整体功能模块设计,我们将根据需求分析的结果,将系统的功能划分为不同的模块。每个模块负责实现特定的功能,并与其他模块进行协作。我们将详细定义每个模块的输入、输出、处理逻辑和相互依赖关系。网上服装商场系统根据前面章节的需求分析得出,其总体设计模块图如图4-1所示。

图4-1 网上服装商场系统功能模块图
4.2 数据库设计
数据库设计一般包括需求分析、概念模型设计、数据库表建立三大过程,其中需求分析前面章节已经阐述,概念模型设计有概念模型和逻辑结构设计两部分。
4.2.1 数据库概念结构设计
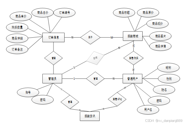
在数据库概念模型设计的时候,一般都采用E-R实体图进行展示,在实体图中可以展示出数据库表中的所有字段名称。下面是整个网上服装商场系统中主要的数据库表总E-R实体关系图。

图4-2 网上服装商场系统总E-R关系图
4.2.2 数据库逻辑结构设计
通过上一小节中网上服装商场系统中总E-R关系图上得出一共需要创建很多个数据表。在此我主要罗列几个主要的数据库表结构设计。
表access_token (登陆访问时长)
| 编号 | 名称 | 数据类型 | 长度 | 小数位 | 允许空值 | 主键 | 默认值 | 说明 |
| 1 | token_id | int | 10 | 0 | N | Y | 临时访问牌ID | |
| 2 | token | varchar | 64 | 0 | Y | N | 临时访问牌 | |
| 3 | info | text | 65535 | 0 | Y | N | ||
| 4 | maxage | int | 10 | 0 | N | N | 2 | 最大寿命:默认2小时 |
| 5 | create_time | timestamp | 19 | 0 | N | N | CURRENT_TIMESTAMP | 创建时间: |
| 6 | update_time | timestamp | 19 | 0 | N | N | CURRENT_TIMESTAMP | 更新时间: |
| 7 | user_id | int | 10 | 0 | N | N | 0 | 用户编号: |
| 编号 | 名称 | 数据类型 | 长度 | 小数位 | 允许空值 | 主键 | 默认值 | 说明 |
| 1 | address_id | int | 10 | 0 | N | Y | 收货地址: | |
| 2 | name | varchar | 32 | 0 | Y | N | 姓名: | |
| 3 | phone | varchar | 13 | 0 | Y | N | 手机: | |
| 4 | postcode | varchar | 8 | 0 | Y | N | 邮编: | |
| 5 | address | varchar | 255 | 0 | N | N | 地址: | |
| 6 | user_id | mediumint | 8 | 0 | N | N | 用户ID:[0,8388607]用户获取其他与用户相关的数据 | |
| 7 | create_time | timestamp | 19 | 0 | N | N | CURRENT_TIMESTAMP | 创建时间: |
| 8 | update_time | timestamp | 19 | 0 | N | N | CURRENT_TIMESTAMP | 更新时间: |
| 9 | default | bit | 1 | 0 | N | N | 0 | 默认判断 |
| 编号 | 名称 | 数据类型 | 长度 | 小数位 | 允许空值 | 主键 | 默认值 | 说明 |
| 1 | article_id | mediumint | 8 | 0 | N | Y | 文章id:[0,8388607] | |
| 2 | title | varchar | 125 | 0 | N | Y | 标题:[0,125]用于文章和html的title标签中 | |
| 3 | type | varchar | 64 | 0 | N | N | 0 | 文章分类:[0,1000]用来搜索指定类型的文章 |
| 4 | hits | int | 10 | 0 | N | N | 0 | 点击数:[0,1000000000]访问这篇文章的人次 |
| 5 | praise_len | int | 10 | 0 | N | N | 0 | 点赞数 |
| 6 | create_time | timestamp | 19 | 0 | N | N | CURRENT_TIMESTAMP | 创建时间: |
| 7 | update_time | timestamp | 19 | 0 | N | N | CURRENT_TIMESTAMP | 更新时间: |
| 8 | source | varchar | 255 | 0 | Y | N | 来源:[0,255]文章的出处 | |
| 9 | url | varchar | 255 | 0 | Y | N | 来源地址:[0,255]用于跳转到发布该文章的网站 | |
| 10 | tag | varchar | 255 | 0 | Y | N | 标签:[0,255]用于标注文章所属相关内容,多个标签用空格隔开 | |
| 11 | content | longtext | 2147483647 | 0 | Y | N | 正文:文章的主体内容 | |
| 12 | img | varchar | 255 | 0 | Y | N | 封面图 | |
| 13 | description | text | 65535 | 0 | Y | N | 文章描述 |
| 编号 | 名称 | 数据类型 | 长度 | 小数位 | 允许空值 | 主键 | 默认值 | 说明 |
| 1 | type_id | smallint | 5 | 0 | N | Y | 分类ID:[0,10000] | |
| 2 | display | smallint | 5 | 0 | N | N | 100 | 显示顺序:[0,1000]决定分类显示的先后顺序 |
| 3 | name | varchar | 16 | 0 | N | N | 分类名称:[2,16] | |
| 4 | father_id | smallint | 5 | 0 | N | N | 0 | 上级分类ID:[0,32767] |
| 5 | description | varchar | 255 | 0 | Y | N | 描述:[0,255]描述该分类的作用 | |
| 6 | icon | text | 65535 | 0 | Y | N | 分类图标: | |
| 7 | url | varchar | 255 | 0 | Y | N | 外链地址:[0,255]如果该分类是跳转到其他网站的情况下,就在该URL上设置 | |
| 8 | create_time | timestamp | 19 | 0 | N | N | CURRENT_TIMESTAMP | 创建时间: |
| 9 | update_time | timestamp | 19 | 0 | N | N | CURRENT_TIMESTAMP | 更新时间: |
| 编号 | 名称 | 数据类型 | 长度 | 小数位 | 允许空值 | 主键 | 默认值 | 说明 |
| 1 | auth_id | int | 10 | 0 | N | Y | 授权ID: | |
| 2 | user_group | varchar | 64 | 0 | Y | N | 用户组: | |
| 3 | mod_name | varchar | 64 | 0 | Y | N | 模块名: | |
| 4 | table_name | varchar | 64 | 0 | Y | N | 表名: | |
| 5 | page_title | varchar | 255 | 0 | Y | N | 页面标题: | |
| 6 | path | varchar | 255 | 0 | Y | N | 路由路径: | |
| 7 | position | varchar | 32 | 0 | Y | N | 位置: | |
| 8 | mode | varchar | 32 | 0 | N | N | _blank | 跳转方式: |
| 9 | add | tinyint | 3 | 0 | N | N | 1 | 是否可增加: |
| 10 | del | tinyint | 3 | 0 | N | N | 1 | 是否可删除: |
| 11 | set | tinyint | 3 | 0 | N | N | 1 | 是否可修改: |
| 12 | get | tinyint | 3 | 0 | N | N | 1 | 是否可查看: |
| 13 | field_add | text | 65535 | 0 | Y | N | 添加字段: | |
| 14 | field_set | text | 65535 | 0 | Y | N | 修改字段: | |
| 15 | field_get | text | 65535 | 0 | Y | N | 查询字段: | |
| 16 | table_nav_name | varchar | 500 | 0 | Y | N | 跨表导航名称: | |
| 17 | table_nav | varchar | 500 | 0 | Y | N | 跨表导航: | |
| 18 | option | text | 65535 | 0 | Y | N | 配置: | |
| 19 | create_time | timestamp | 19 | 0 | N | N | CURRENT_TIMESTAMP | 创建时间: |
| 20 | update_time | timestamp | 19 | 0 | N | N | CURRENT_TIMESTAMP | 更新时间: |
| 编号 | 名称 | 数据类型 | 长度 | 小数位 | 允许空值 | 主键 | 默认值 | 说明 |
| 1 | cart_id | int | 10 | 0 | N | Y | 购物车ID: | |
| 2 | title | varchar | 64 | 0 | Y | N | 标题: | |
| 3 | img | varchar | 255 | 0 | N | N | 0 | 图片: |
| 4 | user_id | int | 10 | 0 | N | N | 0 | 用户ID: |
| 5 | create_time | timestamp | 19 | 0 | N | N | CURRENT_TIMESTAMP | 创建时间: |
| 6 | update_time | timestamp | 19 | 0 | N | N | CURRENT_TIMESTAMP | 更新时间: |
| 7 | state | int | 10 | 0 | N | N | 0 | 状态:使用中,已失效 |
| 8 | price | double | 9 | 2 | N | N | 0.00 | 单价: |
| 9 | price_ago | double | 9 | 2 | N | N | 0.00 | 原价: |
| 10 | price_count | double | 11 | 2 | N | N | 0.00 | 总价: |
| 11 | num | int | 10 | 0 | N | N | 1 | 数量: |
| 12 | goods_id | mediumint | 8 | 0 | N | N | 商品id:[0,8388607] | |
| 13 | type | varchar | 64 | 0 | N | N | 未分类 | 商品分类: |
| 14 | description | varchar | 255 | 0 | Y | N | 描述:[0,255]用于产品规格描述 |
| 编号 | 名称 | 数据类型 | 长度 | 小数位 | 允许空值 | 主键 | 默认值 | 说明 |
| 1 | clothing_mall_id | int | 10 | 0 | N | Y | 服装商城ID | |
| 2 | product_specifications | varchar | 64 | 0 | Y | N | 商品规格 | |
| 3 | praise_len | int | 10 | 0 | N | N | 0 | 点赞数 |
| 4 | cart_title | varchar | 125 | 0 | Y | N | 标题:[0,125]用于产品html的标签中 | |
| 5 | cart_img | text | 65535 | 0 | Y | N | 封面图:用于显示于产品列表页 | |
| 6 | cart_description | varchar | 255 | 0 | Y | N | 描述:[0,255]用于产品规格描述 | |
| 7 | cart_price_ago | double | 8 | 2 | N | N | 0.00 | 原价:[1] |
| 8 | cart_price | double | 8 | 2 | N | N | 0.00 | 卖价:[1] |
| 9 | cart_inventory | int | 10 | 0 | N | N | 0 | 商品库存 |
| 10 | cart_type | varchar | 64 | 0 | N | N | 未分类 | 商品分类: |
| 11 | cart_content | longtext | 2147483647 | 0 | Y | N | 正文:产品的主体内容 | |
| 12 | cart_img_1 | text | 65535 | 0 | Y | N | 主图1: | |
| 13 | cart_img_2 | text | 65535 | 0 | Y | N | 主图2: | |
| 14 | cart_img_3 | text | 65535 | 0 | Y | N | 主图3: | |
| 15 | cart_img_4 | text | 65535 | 0 | Y | N | 主图4: | |
| 16 | cart_img_5 | text | 65535 | 0 | Y | N | 主图5: | |
| 17 | create_time | datetime | 19 | 0 | N | N | CURRENT_TIMESTAMP | 创建时间 |
| 18 | update_time | timestamp | 19 | 0 | N | N | CURRENT_TIMESTAMP | 更新时间 |
| 编号 | 名称 | 数据类型 | 长度 | 小数位 | 允许空值 | 主键 | 默认值 | 说明 |
| 1 | collect_id | int | 10 | 0 | N | Y | 收藏ID: | |
| 2 | user_id | int | 10 | 0 | N | N | 0 | 收藏人ID: |
| 3 | source_table | varchar | 255 | 0 | Y | N | 来源表: | |
| 4 | source_field | varchar | 255 | 0 | Y | N | 来源字段: | |
| 5 | source_id | int | 10 | 0 | N | N | 0 | 来源ID: |
| 6 | title | varchar | 255 | 0 | Y | N | 标题: | |
| 7 | img | varchar | 255 | 0 | Y | N | 封面: | |
| 8 | create_time | timestamp | 19 | 0 | N | N | CURRENT_TIMESTAMP | 创建时间: |
| 9 | update_time | timestamp | 19 | 0 | N | N | CURRENT_TIMESTAMP | 更新时间: |
| 编号 | 名称 | 数据类型 | 长度 | 小数位 | 允许空值 | 主键 | 默认值 | 说明 |
| 1 | comment_id | int | 10 | 0 | N | Y | 评论ID: | |
| 2 | user_id | int | 10 | 0 | N | N | 0 | 评论人ID: |
| 3 | reply_to_id | int | 10 | 0 | N | N | 0 | 回复评论ID:空为0 |
| 4 | content | longtext | 2147483647 | 0 | Y | N | 内容: | |
| 5 | nickname | varchar | 255 | 0 | Y | N | 昵称: | |
| 6 | avatar | varchar | 255 | 0 | Y | N | 头像地址:[0,255] | |
| 7 | create_time | timestamp | 19 | 0 | N | N | CURRENT_TIMESTAMP | 创建时间: |
| 8 | update_time | timestamp | 19 | 0 | N | N | CURRENT_TIMESTAMP | 更新时间: |
| 9 | source_table | varchar | 255 | 0 | Y | N | 来源表: | |
| 10 | source_field | varchar | 255 | 0 | Y | N | 来源字段: | |
| 11 | source_id | int | 10 | 0 | N | N | 0 | 来源ID: |
| 编号 | 名称 | 数据类型 | 长度 | 小数位 | 允许空值 | 主键 | 默认值 | 说明 |
| 1 | goods_id | mediumint | 8 | 0 | N | Y | 产品id:[0,8388607] | |
| 2 | title | varchar | 125 | 0 | Y | N | 标题:[0,125]用于产品和html的<title>标签中 | |
| 3 | img | text | 65535 | 0 | Y | N | 封面图:用于显示于产品列表页 | |
| 4 | description | varchar | 255 | 0 | Y | N | 描述:[0,255]用于产品规格描述 | |
| 5 | price_ago | double | 8 | 2 | N | N | 0.00 | 原价:[1] |
| 6 | price | double | 8 | 2 | N | N | 0.00 | 卖价:[1] |
| 7 | sales | int | 10 | 0 | N | N | 0 | 销量:[0,1000000000] |
| 8 | inventory | int | 10 | 0 | N | N | 0 | 商品库存 |
| 9 | type | varchar | 64 | 0 | N | N | 商品分类: | |
| 10 | hits | int | 10 | 0 | N | N | 0 | 点击量:[0,1000000000]访问这篇产品的人次 |
| 11 | content | longtext | 2147483647 | 0 | Y | N | 正文:产品的主体内容 | |
| 12 | img_1 | text | 65535 | 0 | Y | N | 主图1: | |
| 13 | img_2 | text | 65535 | 0 | Y | N | 主图2: | |
| 14 | img_3 | text | 65535 | 0 | Y | N | 主图3: | |
| 15 | img_4 | text | 65535 | 0 | Y | N | 主图4: | |
| 16 | img_5 | text | 65535 | 0 | Y | N | 主图5: | |
| 17 | create_time | timestamp | 19 | 0 | N | N | CURRENT_TIMESTAMP | 创建时间: |
| 18 | update_time | timestamp | 19 | 0 | N | N | CURRENT_TIMESTAMP | 更新时间: |
| 19 | customize_field | text | 65535 | 0 | Y | N | 自定义字段 | |
| 20 | source_table | varchar | 255 | 0 | Y | N | 来源表: | |
| 21 | source_field | varchar | 255 | 0 | Y | N | 来源字段: | |
| 22 | source_id | int | 10 | 0 | N | N | 0 | 来源ID: |
| 23 | user_id | int | 10 | 0 | Y | N | 0 | 添加人 |
| 编号 | 名称 | 数据类型 | 长度 | 小数位 | 允许空值 | 主键 | 默认值 | 说明 |
| 1 | type_id | int | 10 | 0 | N | Y | 商品分类ID: | |
| 2 | father_id | smallint | 5 | 0 | N | N | 0 | 上级分类ID:[0,32767] |
| 3 | name | varchar | 255 | 0 | Y | N | 商品名称: | |
| 4 | desc | varchar | 255 | 0 | Y | N | 描述: | |
| 5 | icon | varchar | 255 | 0 | Y | N | 图标: | |
| 6 | source_table | varchar | 255 | 0 | Y | N | 来源表: | |
| 7 | source_field | varchar | 255 | 0 | Y | N | 来源字段: | |
| 8 | create_time | timestamp | 19 | 0 | N | N | CURRENT_TIMESTAMP | 创建时间: |
| 9 | update_time | timestamp | 19 | 0 | N | N | CURRENT_TIMESTAMP | 更新时间: |
| 编号 | 名称 | 数据类型 | 长度 | 小数位 | 允许空值 | 主键 | 默认值 | 说明 |
| 1 | hits_id | int | 10 | 0 | N | Y | 点赞ID: | |
| 2 | user_id | int | 10 | 0 | N | N | 0 | 点赞人: |
| 3 | create_time | timestamp | 19 | 0 | N | N | CURRENT_TIMESTAMP | 创建时间: |
| 4 | update_time | timestamp | 19 | 0 | N | N | CURRENT_TIMESTAMP | 更新时间: |
| 5 | source_table | varchar | 255 | 0 | Y | N | 来源表: | |
| 6 | source_field | varchar | 255 | 0 | Y | N | 来源字段: | |
| 7 | source_id | int | 10 | 0 | N | N | 0 | 来源ID: |
| 编号 | 名称 | 数据类型 | 长度 | 小数位 | 允许空值 | 主键 | 默认值 | 说明 |
| 1 | logistics_delivery_id | int | 10 | 0 | N | Y | 物流配送ID | |
| 2 | order_number | varchar | 64 | 0 | Y | N | 订单号 | |
| 3 | product_name | varchar | 64 | 0 | Y | N | 商品名称 | |
| 4 | purchase_quantity | varchar | 64 | 0 | Y | N | 购买数量 | |
| 5 | total_transaction_amount | double | 11 | 2 | Y | N | 0.00 | 交易总额 |
| 6 | the_date_of_issuance | date | 10 | 0 | Y | N | 发货日期 | |
| 7 | delivery_number | varchar | 30 | 0 | Y | N | 配送订单 | |
| 8 | ordinary_users | int | 10 | 0 | Y | N | 0 | 普通用户 |
| 9 | shipping_address | varchar | 64 | 0 | Y | N | 收货地址 | |
| 10 | delivery_status | varchar | 64 | 0 | Y | N | 配送状态 | |
| 11 | signing_status | varchar | 64 | 0 | Y | N | 签收状态 | |
| 12 | recommend | int | 10 | 0 | N | N | 0 | 智能推荐 |
| 13 | contact_name | varchar | 255 | 0 | Y | N | 联系人名字 | |
| 14 | merchant_id | int | 10 | 0 | Y | N | 商家id | |
| 15 | create_time | datetime | 19 | 0 | N | N | CURRENT_TIMESTAMP | 创建时间 |
| 16 | update_time | timestamp | 19 | 0 | N | N | CURRENT_TIMESTAMP | 更新时间 |
| 编号 | 名称 | 数据类型 | 长度 | 小数位 | 允许空值 | 主键 | 默认值 | 说明 |
| 1 | notice_id | mediumint | 8 | 0 | N | Y | 公告id: | |
| 2 | title | varchar | 125 | 0 | N | N | 标题: | |
| 3 | content | longtext | 2147483647 | 0 | Y | N | 正文: | |
| 4 | create_time | timestamp | 19 | 0 | N | N | CURRENT_TIMESTAMP | 创建时间: |
| 5 | update_time | timestamp | 19 | 0 | N | N | CURRENT_TIMESTAMP | 更新时间: |
| 编号 | 名称 | 数据类型 | 长度 | 小数位 | 允许空值 | 主键 | 默认值 | 说明 |
| 1 | order_id | int | 10 | 0 | N | Y | 订单ID: | |
| 2 | order_number | varchar | 64 | 0 | Y | N | 订单号: | |
| 3 | goods_id | mediumint | 8 | 0 | N | N | 商品id:[0,8388607] | |
| 4 | title | varchar | 32 | 0 | Y | N | 商品标题: | |
| 5 | img | varchar | 255 | 0 | Y | N | 商品图片: | |
| 6 | price | double | 10 | 2 | N | N | 0.00 | 价格: |
| 7 | price_ago | double | 10 | 2 | N | N | 0.00 | 原价: |
| 8 | num | int | 10 | 0 | N | N | 1 | 数量: |
| 9 | price_count | double | 8 | 2 | N | N | 0.00 | 总价: |
| 10 | norms | varchar | 255 | 0 | Y | N | 规格: | |
| 11 | type | varchar | 64 | 0 | N | N | 未分类 | 商品分类: |
| 12 | contact_name | varchar | 32 | 0 | Y | N | 联系人姓名: | |
| 13 | contact_email | varchar | 125 | 0 | Y | N | 联系人邮箱: | |
| 14 | contact_phone | varchar | 11 | 0 | Y | N | 联系人手机: | |
| 15 | contact_address | varchar | 255 | 0 | Y | N | 收件地址: | |
| 16 | postal_code | varchar | 9 | 0 | Y | N | 邮政编码: | |
| 17 | user_id | int | 10 | 0 | N | N | 0 | 买家ID: |
| 18 | merchant_id | mediumint | 8 | 0 | N | N | 0 | 商家ID: |
| 19 | create_time | timestamp | 19 | 0 | N | N | CURRENT_TIMESTAMP | 创建时间: |
| 20 | update_time | timestamp | 19 | 0 | N | N | CURRENT_TIMESTAMP | 更新时间: |
| 21 | description | varchar | 255 | 0 | Y | N | 描述:[0,255]用于产品规格描述 | |
| 22 | state | varchar | 16 | 0 | N | N | 待付款 | 订单状态:待付款,待发货,待签收,已签收,待退款,已退款,已拒绝,已完成 |
| 23 | remark | text | 65535 | 0 | Y | N | 订单备注 | |
| 24 | delivery_state | varchar | 16 | 0 | Y | N | 未配送 | 发货状态:未配送,已配送 |
| 25 | vip_discount | double | 11 | 2 | Y | N | 0.00 | 折扣 |
| 编号 | 名称 | 数据类型 | 长度 | 小数位 | 允许空值 | 主键 | 默认值 | 说明 |
| 1 | praise_id | int | 10 | 0 | N | Y | 点赞ID: | |
| 2 | user_id | int | 10 | 0 | N | N | 0 | 点赞人: |
| 3 | create_time | timestamp | 19 | 0 | N | N | CURRENT_TIMESTAMP | 创建时间: |
| 4 | update_time | timestamp | 19 | 0 | N | N | CURRENT_TIMESTAMP | 更新时间: |
| 5 | source_table | varchar | 255 | 0 | Y | N | 来源表: | |
| 6 | source_field | varchar | 255 | 0 | Y | N | 来源字段: | |
| 7 | source_id | int | 10 | 0 | N | N | 0 | 来源ID: |
| 8 | status | bit | 1 | 0 | N | N | 1 | 点赞状态:1为点赞,0已取消 |
| 编号 | 名称 | 数据类型 | 长度 | 小数位 | 允许空值 | 主键 | 默认值 | 说明 |
| 1 | registered_users_id | int | 10 | 0 | N | Y | 注册用户ID | |
| 2 | user_name | varchar | 64 | 0 | Y | N | 用户姓名 | |
| 3 | user_gender | varchar | 64 | 0 | Y | N | 用户性别 | |
| 4 | contact_information | varchar | 16 | 0 | Y | N | 联系方式 | |
| 5 | examine_state | varchar | 16 | 0 | N | N | 已通过 | 审核状态 |
| 6 | user_id | int | 10 | 0 | N | N | 0 | 用户ID |
| 7 | create_time | datetime | 19 | 0 | N | N | CURRENT_TIMESTAMP | 创建时间 |
| 8 | update_time | timestamp | 19 | 0 | N | N | CURRENT_TIMESTAMP | 更新时间 |
表slides (轮播图)
| 编号 | 名称 | 数据类型 | 长度 | 小数位 | 允许空值 | 主键 | 默认值 | 说明 |
| 1 | slides_id | int | 10 | 0 | N | Y | 轮播图ID: | |
| 2 | title | varchar | 64 | 0 | Y | N | 标题: | |
| 3 | content | varchar | 255 | 0 | Y | N | 内容: | |
| 4 | url | varchar | 255 | 0 | Y | N | 链接: | |
| 5 | img | varchar | 255 | 0 | Y | N | 轮播图: | |
| 6 | hits | int | 10 | 0 | N | N | 0 | 点击量: |
| 7 | create_time | timestamp | 19 | 0 | N | N | CURRENT_TIMESTAMP | 创建时间: |
| 8 | update_time | timestamp | 19 | 0 | N | N | CURRENT_TIMESTAMP | 更新时间: |
表upload (文件上传)
| 编号 | 名称 | 数据类型 | 长度 | 小数位 | 允许空值 | 主键 | 默认值 | 说明 |
| 1 | upload_id | int | 10 | 0 | N | Y | 上传ID | |
| 2 | name | varchar | 64 | 0 | Y | N | 文件名 | |
| 3 | path | varchar | 255 | 0 | Y | N | 访问路径 | |
| 4 | file | varchar | 255 | 0 | Y | N | 文件路径 | |
| 5 | display | varchar | 255 | 0 | Y | N | 显示顺序 | |
| 6 | father_id | int | 10 | 0 | Y | N | 0 | 父级ID |
| 7 | dir | varchar | 255 | 0 | Y | N | 文件夹 | |
| 8 | type | varchar | 32 | 0 | Y | N | 文件类型 |
表user (用户账户:用于保存用户登录信息)
| 编号 | 名称 | 数据类型 | 长度 | 小数位 | 允许空值 | 主键 | 默认值 | 说明 |
| 1 | user_id | mediumint | 8 | 0 | N | Y | 用户ID:[0,8388607]用户获取其他与用户相关的数据 | |
| 2 | state | smallint | 5 | 0 | N | N | 1 | 账户状态:[0,10](1可用|2异常|3已冻结|4已注销) |
| 3 | user_group | varchar | 32 | 0 | Y | N | 所在用户组:[0,32767]决定用户身份和权限 | |
| 4 | login_time | timestamp | 19 | 0 | N | N | CURRENT_TIMESTAMP | 上次登录时间: |
| 5 | phone | varchar | 11 | 0 | Y | N | 手机号码:[0,11]用户的手机号码,用于找回密码时或登录时 | |
| 6 | phone_state | smallint | 5 | 0 | N | N | 0 | 手机认证:[0,1](0未认证|1审核中|2已认证) |
| 7 | username | varchar | 16 | 0 | N | N | 用户名:[0,16]用户登录时所用的账户名称 | |
| 8 | nickname | varchar | 16 | 0 | Y | N | 昵称:[0,16] | |
| 9 | password | varchar | 64 | 0 | N | N | 密码:[0,32]用户登录所需的密码,由6-16位数字或英文组成 | |
| 10 | | varchar | 64 | 0 | Y | N | 邮箱:[0,64]用户的邮箱,用于找回密码时或登录时 | |
| 11 | email_state | smallint | 5 | 0 | N | N | 0 | 邮箱认证:[0,1](0未认证|1审核中|2已认证) |
| 12 | avatar | varchar | 255 | 0 | Y | N | 头像地址:[0,255] | |
| 13 | open_id | varchar | 255 | 0 | Y | N | 针对获取用户信息字段 | |
| 14 | create_time | timestamp | 19 | 0 | N | N | CURRENT_TIMESTAMP | 创建时间: |
| 15 | vip_level | varchar | 255 | 0 | Y | N | 会员等级 | |
| 16 | vip_discount | double | 11 | 2 | Y | N | 0.00 | 会员折扣 |
表user_group (用户组:用于用户前端身份和鉴权)
| 编号 | 名称 | 数据类型 | 长度 | 小数位 | 允许空值 | 主键 | 默认值 | 说明 |
| 1 | group_id | mediumint | 8 | 0 | N | Y | 用户组ID:[0,8388607] | |
| 2 | display | smallint | 5 | 0 | N | N | 100 | 显示顺序:[0,1000] |
| 3 | name | varchar | 16 | 0 | N | N | 名称:[0,16] | |
| 4 | description | varchar | 255 | 0 | Y | N | 描述:[0,255]描述该用户组的特点或权限范围 | |
| 5 | source_table | varchar | 255 | 0 | Y | N | 来源表: | |
| 6 | source_field | varchar | 255 | 0 | Y | N | 来源字段: | |
| 7 | source_id | int | 10 | 0 | N | N | 0 | 来源ID: |
| 8 | register | smallint | 5 | 0 | Y | N | 0 | 注册位置: |
| 9 | create_time | timestamp | 19 | 0 | N | N | CURRENT_TIMESTAMP | 创建时间: |
| 10 | update_time | timestamp | 19 | 0 | N | N | CURRENT_TIMESTAMP | 更新时间: |
4.3本章小结
整个网上服装商场系统的需求分析主要对系统总体架构以及功能模块的设计,通过建立E-R模型和数据库逻辑系统设计完成了数据库系统设计。
5 网上服装商场系统详细设计与实现
网上服装商场系统的详细设计与实现主要是根据前面的网上服装商场系统的需求分析和网上服装商场系统的总体设计来设计页面并实现业务逻辑。主要从网上服装商场系统界面实现、业务逻辑实现这两部分进行介绍。
5.1前台用户功能模块
5.1.1 前台首页界面
当进入网上服装商场系统的时候,系统以上中下的布局进行展示,首先映入眼帘的是系统的导航栏,下面是轮播图,其主界面展示如下图5-1所示。
图5-1 前台首页界面图
5.1.2 用户注册界面
网上服装商场系统的游客和普通用户时可以进行注册登录,当用户右上角“注册”按钮的时候,当填写上自己的账号+密码+确认密码+昵称+邮箱+手机号等后再点击“注册”按钮后将会先验证输入的有没有空数据,再次验证密码和确认密码是否是一样的,最后验证输入的账户名和数据库表中已经注册的账户名是否重复,只有都验证没问题后即可用户注册成功。其用户注册界面展示如下图5-2所示。
图5-2注册界面图
/**
* 注册
* @param user
* @return
*/
@PostMapping("register")
public Map<String, Object> signUp(@RequestBody User user) {
// 查询用户
Map<String, String> query = new HashMap<>();
Map<String,Object> map = JSON.parseObject(JSON.toJSONString(user));
query.put("username",user.getUsername());
List list = service.selectBaseList(service.select(query, new HashMap<>()));
if (list.size()>0){
return error(30000, "用户已存在");
}
map.put("password",service.encryption(String.valueOf(map.get("password"))));
service.insert(map);
return success(1);
}
网上服装商场系统中的前台上注册后的用户是可以通过自己的账户名和密码进行登录的,当普通用户输入完整的自己的账户名和密码信息并点击“登录”按钮后,将会首先验证输入的有没有空数据,再次验证输入的账户名+密码和数据库中当前保存的用户信息是否一致,只有在一致后将会登录成功并自动跳转到网上服装商场系统的首页中;否则将会提示相应错误信息,用户登录界面如下图5-3所示。
图5-3用户登录界面图
登录的逻辑代码如下所示。
/**
* 登录
* @param data
* @param httpServletRequest
* @return
*/
@PostMapping("login")
public Map<String, Object> login(@RequestBody Map<String, String> data, HttpServletRequest httpServletRequest) {
log.info("[执行登录接口]");
String username = data.get("username");
String email = data.get("email");
String phone = data.get("phone");
String password = data.get("password");
List resultList = null;
Map<String, String> map = new HashMap<>();
if(username != null && "".equals(username) == false){
map.put("username", username);
resultList = service.select(map, new HashMap<>()).getResultList();
}
else if(email != null && "".equals(email) == false){
map.put("email", email);
resultList = service.select(map, new HashMap<>()).getResultList();
}
else if(phone != null && "".equals(phone) == false){
map.put("phone", phone);
resultList = service.select(map, new HashMap<>()).getResultList();
}else{
return error(30000, "账号或密码不能为空");
}
if (resultList == null || password == null) {
return error(30000, "账号或密码不能为空");
}
//判断是否有这个用户
if (resultList.size()<=0){
return error(30000,"用户不存在");
}
User byUsername = (User) resultList.get(0);
Map<String, String> groupMap = new HashMap<>();
groupMap.put("name",byUsername.getUserGroup());
List groupList = userGroupService.select(groupMap, new HashMap<>()).getResultList();
if (groupList.size()<1){
return error(30000,"用户组不存在");
}
UserGroup userGroup = (UserGroup) groupList.get(0);
//查询用户审核状态
if (!StringUtils.isEmpty(userGroup.getSourceTable())){
String sql = "select examine_state from "+ userGroup.getSourceTable() +" WHERE user_id = " + byUsername.getUserId();
String res = String.valueOf(service.runCountSql(sql).getSingleResult());
if (res==null){
return error(30000,"用户不存在");
}
if (!res.equals("已通过")){
return error(30000,"该用户审核未通过");
}
}
//查询用户状态
if (byUsername.getState()!=1){
return error(30000,"用户非可用状态,不能登录");
}
String md5password = service.encryption(password);
if (byUsername.getPassword().equals(md5password)) {
// 存储Token到数据库
AccessToken accessToken = new AccessToken();
accessToken.setToken(UUID.randomUUID().toString().replaceAll("-", ""));
accessToken.setUser_id(byUsername.getUserId());
tokenService.save(accessToken);
// 返回用户信息
JSONObject user = JSONObject.parseObject(JSONObject.toJSONString(byUsername));
user.put("token", accessToken.getToken());
JSONObject ret = new JSONObject();
ret.put("obj",user);
return success(ret);
} else {
return error(30000, "账号或密码不正确");
}
}
5.1.4服装资讯界面
当访客点击网上服装商场系统中导航栏上的“服装资讯”后将会进入到该“服装资讯”列表的界面,然后选择想要看的服装资讯,点击进入到详细界面,在详细界面可以收藏+赞+评论等操作。服装资讯界面如下图5-4所示。
图5-4服装资讯界面图
游客只能查看服装商城的商品,不能进行任何购买、评论操作,普通用户可以选择自己需要的商品,加入购物车、立即购买、收藏、评论。
加入购物车流程图如图5-5所示。

图5-5加入购物车流程图
购买工作流程图如图5-6所示。

图5-6购买工作流程图
服装商城详情展示页面如图5-7所示。
图5-7服装商城详情展示界面图
查询单个商品数据关键代码如下所示。
@RequestMapping("/get_obj")
public Map<String, Object> obj(HttpServletRequest request) {
List resultList = service.selectBaseList(service.select(service.readQuery(request), service.readConfig(request)));
if (resultList.size() > 0) {
JSONObject jsonObject = new JSONObject();
jsonObject.put("obj",resultList.get(0));
return success(jsonObject);
} else {
return success(null);
}
}
我的购物车页面如图5-8所示。
图5-8我的购物车界面图
购物车数量修改关键代码如下所示。
@PostMapping("/set")
@Transactional
public Map<String, Object> set(HttpServletRequest request) throws IOException {
service.update(service.readQuery(request), service.readConfig(request), service.readBody(request.getReader()));
return success(1);
}
当用户点击右上角“我的”这个按钮,会出现子菜单,点击“个人中心”可以对个人首页、订单配送和自己收藏的信息进行设置管理。个人中心管理如下图5-9所示。
图5-9个人中心管理界面图
5.2后台功能模块
网上服装商场系统中的管理人员在“公共管理”这一菜单下是可以对网上服装商场系统内展示的轮播图和网站公告信息进行添加修改的。轮播图管理界面如下图5-10所示。
图5-10轮播图管理界面图
网站公告管理界面如下图5-11所示。
图5-11网站公告管理界面
管理员点击“资讯管理”可以对前台展示的服装资讯以及资讯所属分类进行管理,服装资讯管理的界面如下图5-12所示。
图5-12服装资讯管理界面图
查询服装资讯列表关键代码如下所示。
@RequestMapping("/get_list")
public Map<String, Object> getList(HttpServletRequest request) {
Map<String, Object> map = service.selectToPage(service.readQuery(request), service.readConfig(request));
return success(map);
}
管理员拥有对商城管理中的服装商城商品进行添加、修改、删除、管理评论的功能,服装商城管理界面如下图5-13所示。
图5-13服装商城管理界面图
添加服装商城关键代码如下所示。
@PostMapping("/add")
@Transactional
public Map<String, Object> add(HttpServletRequest request) throws IOException {
service.insert(service.readBody(request.getReader()));
return success(1);
}
public Map<String, Object> addMap(Map<String,Object> map){
service.insert(map);
return success(1);
}
管理员拥有对所有订单的查询、删除的功能。可以对订单进行配送操作。订单列表界面如下图5-14所示。
图5-14订单列表界面图
6系统评估与测试
系统开发的最后一个步骤就是系统测试,系统测试也是整个系统十分重要的一个环节,测试的好坏关系到产品的发展。客户对软件的质量、性能和可靠性等需求就要通过测试来实现。测试过程要必须遵循严谨性、完善性、规范性的原则,测试的主要目的就是看看在系统运行中,是否会出现bug,然后对出现的bug进行调试,直到程序完美运行。但是软件的测试只能尽可能的减少bug,理论上来说是无法达到消除bug。但是bug越少,系统出错的几率就越低,用户使用起来也更方便、更安全。
近年来,软件包含测试从现在的检验当中来看,系统接近预期目标可能出现的问题,并对这些错误做出相应的修正,假如我们不进行早期的测试错误就会延续下去,最后所做出的成品就会有很大的困难。
随着现代信息的快速发展,在社会各大领域中已经都开始应用网络信息技术,在应用网络技术的同时人们也开始把软件的质量问题作为了一个重要焦点来关注,因为一个软件的好与坏它决定着这个系统在市场上的生存,所以我们必须要把软件质量来做好,这样才有一定的生存能力。对于用户来说它们首先选用的都是保证这个系统软件的质量问题,因为一个系统的软件质量决定着用户在后期上成本经济的问题。
图6-1就是纠错测试流程。

图6-1 测试与纠错信息流程
具体测试方法包括:黑盒测试和白盒测试。
黑盒测试又被人们称作为功能测试,通常是在程序的接口来做一些测试的方法,它一般包括对程序的功能和使用的方法来做出一些数据的接受和输出,同时还可以做出正确的输出信息,并保证与外部信息的完整性。
白盒测试通常被人们称作为结构测试,在整个程序的结构和处理当中它是由程序当中的逻辑测试和检验程序来完成一些正确的工作。
具体的功能测试它是包括:系统的适用性、准确性、安全性等功能测试。
| 测试编号 | 测试内容 | 预期结果 |
| TC-001 | 输入有效信息 | 注册成功,跳转到登录页面 |
| TC-002 | 输入已存在账号 | 显示账号已存在的提示信息 |
| TC-003 | 输入无效信息 | 显示注册失败的提示信息,要求重新输入有效信息 |
表6-2用户登录测试用例
| 测试编号 | 测试内容 | 预期结果 |
| TC-004 | 输入正确的账号密码 | 登录成功,跳转到个人主页 |
| TC-005 | 输入错误的账号密码 | 显示登录失败的提示信息,要求重新输入正确的账号密码 |
表6-3 修改密码测试用例
| 测试编号 | 测试内容 | 预期结果 |
| TC-006 | 输入有效密码 | 密码修改成功,显示修改成功的提示信息 |
| TC-007 | 输入无效密码 | 显示密码无效的提示信息,要求重新输入有效密码 |
| TC-008 | 输入错误原密码 | 显示原密码错误的提示信息,要求重新输入正确原密码 |
表6-4 收货地址添加测试用例
| 测试编号 | 测试内容 | 预期结果 |
| TC-009 | 输入有效的收货地址信息 | 收货地址添加成功,显示添加成功的提示信息 |
| TC-010 | 输入无效的收货地址信息 | 显示添加失败的提示信息,要求重新输入有效信息 |
表6-5 查看服装商城测试用例
| 测试编号 | 测试内容 | 预期结果 |
| TC-014 | 点击查看服装商城 | 显示服装商城页面,展示相关的商品名称、价格、图片等内容 |
| TC-015 | 选择其他分类 | 显示所选分类下的相关服装商城等内容 |
| TC-016 | 无可用服装商城 | 显示暂无服装商城的提示信息,提醒用户重新选择分类 |
综上所述,网上服装商场系统在功能测试中表现良好,通过了所有测试用例。系统提供的用户注册、登录、修改密码、收货地址、查看服装商城等主要功能都能正常运行,并能够给出预期的提示信息和结果。然而,为了确保系统的全面稳定性和质量,仍建议进行更多的综合性测试,包括性能测试、安全性测试和用户体验测试等,以进一步验证和改进系统的功能和性能。
本研究设计并实现了网上服装商场系统的设计与实现。通过对系统进行功能测试和评估,得出以下结论:该系统在功能上经过验证,用户注册、登录、购物车、服装购买、收货地址和服装资讯管理等功能都能正常运行;技术上具备稳定性和可扩展性,Spring Boot框架简化开发,MySQL数据库支持数据存储与查询;从经济角度看,Java和MySQL均为免费且开源;操作上易用性好,网上服装商场系统界面简洁明了,Spring Boot的自动化部署与MySQL的管理工具提供便捷操作。
综上所述,网上服装商场系统在功能、技术、经济和操作上均具有优势。该系统在提高用户购买商城便捷性的同时,也为商家提供了一种在线销售的渠道,促进了服装行业的发展。未来可以进一步扩展功能和优化性能,以满足用户需求并提供更好的用户体验。
[1]Wang L ,Zhang S R ,Zhang X C .Live streaming E-commerce platform characteristics: Influencing consumer value co-creation and co-destruction behavior[J].Acta Psychologica,2024,243104163-.
[2]Wang Y ,Sun B ,Zhang T , et al.Can polycentric cities provide more and higher-order consumer amenities? Evidence from shopping malls in China[J].Applied Geography,2024,164103198-.
[3]Matsuoka Y ,Yoshida H ,Hanazato M .A Smartphone-Based Shopping Mall Walking Program and Daily Walking Steps.[J].JAMA network open,2024,7(1):e2353957-e2353957.
[4]李翔.网络直播时代服装行业线上营销模式分析[J].化纤与纺织技术,2023,52(09):79-81.
[5]胡鑫.新媒体时代服装行业营销策略探析[J].西部皮革,2023,45(10):12-14.
[6]王嘉雯.基于线上线下双渠道销售的服装企业定价决策与预售策略研究[D].东华大学,2023.DOI:10.27012/d.cnki.gdhuu.2023.000862.
[7]张翠,曲洪建,钱佳韵.线上服装产品体验对消费者再购意愿的影响[J].毛纺科技,2023,51(04):55-61.DOI:10.19333/j.mfkj.20220802307.
[8]郭香梅,李沛,曹春祥.“线下+线上”交互式体验对服装购买意愿的影响[J].毛纺科技,2023,51(03):57-65.DOI:10.19333/j.mfkj.20220804709.
[9]江柳婵,王晨宇,李梓桓,等.基于互联网的服装个性化定制平台构建[J].无线互联科技,2023,20(03):39-42.
[10]任建新,王一鸣,李鑫,等.基于Java Web的智慧商城购物系统设计[J].信息技术与信息化,2022,(07):23-27.
[11]朱琨日.高性能智能商城系统架构设计与实现[D].桂林电子科技大学,2022.DOI:10.27049/d.cnki.ggldc.2022.000395.
[12]李宜镓.基于SpringBoot的电商秒杀系统的设计与实现[D].西安电子科技大学,2022.DOI:10.27389/d.cnki.gxadu.2022.002507.
[13]田松涛,段元梅.基于SpringBoot的线上商城平台设计[J].无线互联科技,2022,19(01):56-57.
[14]甘宁.互联网时代B2C电子商城购物网站的应用与测试[J].信息与电脑(理论版),2021,33(14):98-100.
[15]何贵涛.A线上购物商城服务营销优化研究[D].广西大学,2021.DOI:10.27034/d.cnki.ggxiu.2021.000355.
[16]陈继磊.高并发下购物平台系统的设计与实现[D].山东大学,2021.DOI:10.27272/d.cnki.gshdu.2021.004359.
[17]Han Y .Advantages of Self-Logistics and the Third-Party Logistics -Taking Jingdong Electronic Shopping Mall as an Example[J].E3S Web of Conferences,2021,23503008-.
[18]袁江琛.Ajax+jQuery在网上商城购物车模块中的设计与实现[J].电脑编程技巧与维护,2020,(10):34-35+68.DOI:10.16184/j.cnki.comprg.2020.10.014.
[19]蒋敏建.某商城管理前端系统设计与实现[D].厦门大学,2020.DOI:10.27424/d.cnki.gxmdu.2020.004211.
[20]耿庆阳.基于Spring Boot与Vue的电子商城设计与实现[D].西安石油大学,2020.DOI:10.27400/d.cnki.gxasc.2020.000569.
在完成本研究工作过程中,我们要向指导老师表示衷心的感谢。感谢老师在选题、需求分析、系统设计和实现等方面给予的细致指导和支持。老师的专业知识和经验对我们的研究工作起到了重要的指导作用。此外,还要感谢师兄师姐和同学们,他们在技术问题上给予了很多帮助和建议。感谢他们的悉心指导和无私分享,使我们能够更好地完成研究工作。最后,要感谢家人和朋友们对我们学业上的理解和支持。感谢他们的鼓励和陪伴,给予了我们坚持下去的动力。
感谢所有为本研究工作做出贡献的人们!你们的支持和帮助使本研究取得了成功。再次向所有相关人员表示衷心的感谢。
免费领取项目源码,请关注❥点赞收藏并私信博主,谢谢~
974

被折叠的 条评论
为什么被折叠?



