随着科研规模和复杂度的增加,管理科研成果、经费申请等方面变得愈发困难,需要系统化的管理工具进行支持。并且科研活动产生的数据量庞大,也越来越来越多的成果涌现,需要有效的数据管理系统来对高校科研成果进行处理、审核和发布。科研成果还是高校评价学者和教师绩效的重要依据,建立科研成果管理系统可以更好地支持学术评价体系的建设。然而,传统的科研成果管理方式存在繁琐的流程、信息不透明等问题,需要一套系统化的管理工具来解决这些痛点。因此,高校科研成果管理系统的设计与实现是顺应数据化趋势,满足科研成果管理的必然选择。该系统的设计是旨在提高高校科研成果的管理效率和质量。
关键词:Java开发语言;springboot;高校科研成果管理系统
Abstract
With the increasing scale and complexity of scientific research, it has become increasingly difficult to manage research achievements, funding applications, and other aspects, requiring systematic management tools to support. And the amount of data generated by scientific research activities is huge, and more and more achievements are emerging. An effective data management system is needed to process, review, and publish scientific research achievements in universities. Research achievements are still an important basis for evaluating the performance of scholars and teachers in universities. Establishing a research achievement management system can better support the construction of academic evaluation systems. However, traditional scientific research achievement management methods have problems such as cumbersome processes and opaque information, requiring a systematic management tool to address these pain points. Therefore, the design and implementation of a scientific research achievement management system in universities is in line with the trend of digitization and an inevitable choice to meet the needs of scientific research achievement management. The design of this system aims to improve the management efficiency and quality of scientific research achievements in universities.
Keywords: : Java development language; Springboot; Management System for Scientific Research Achievements in Universities
目 录
1 绪论
随着科研规模和复杂度的增加,管理科研成果、经费申请等方面变得愈发困难,需要系统化的管理工具进行支持。并且科研活动产生的数据量庞大,也越来越来越多的成果涌现,需要有效的数据管理系统来对高校科研成果进行处理、审核和发布。科研成果还是高校评价学者和教师绩效的重要依据,建立科研成果管理系统可以更好地支持学术评价体系的建设。然而,传统的科研成果管理方式存在繁琐的流程、信息不透明等问题,需要一套系统化的管理工具来解决这些痛点。因此,高校科研成果管理系统的设计与实现是顺应数据化趋势,满足科研成果管理的必然选择。该系统的设计是旨在提高高校科研成果的管理效率和质量。
该系统可以通过在线平台提供项目申请管理 所有项目管理、论文申请管理、所有论文管理、专利申请管理、所有专利管理、通知公告管理等功能,能够使用户可以方便地查找符合自己需求的信息,并实现线上申请项目、论文和专利的操作。同时,通过系统,管理员和审批人员可以简化高校科研成果管理流程,提供在线审核和发布项目、论文和专利等科研成果,并减少繁琐的手续和文件存档。
通过建立高校科研成果管理系统,具有积极的现实意义,高校科研成果管理系统的开发,可以实现信息化、数据化、便捷化管理,利用系统能够对科研项目、论文、专利等各类科研成果进行集中管理,便于查阅、统计、申请、审核和发布科研成果。还可以提高高校科研成果管理效率,系统化的管理流程可以减少手工操作,降低信息数据的错漏,提高工作效率。同时能够提升质量,通过对成果进行系统管理和监督,提升科研成果的质量。最后,系统可以促进不同科研单位之间的合作与交流,资源和信息共享,推动科研成果的互联互通。
1.3论文结构与章节安排
论文将分层次进行编排,除去论文摘要致谢文献参考部分,论文主要架构如下:
第一章:绪论。主要介绍了课题研究的背景,研究意义和论文结构与章节安排。
第二章:系统分析。主要从系统的用户、功能等方面进行需求分析。
第三章:系统总体设计。主要对系统框架、系统功能模块、数据库进行功能设计。
第四章:系统详细设计与实现。主要介绍了系统框架搭建、系统界面的实现。
第五章:系统测试。主要对系统的部分界面进行测试并对主要功能进行测试。
2 系统分析
系统分析是开发一个项目的先决条件,通过系统分析可以很好的了解系统的主体用户的基本需求情况,同时这也是项目的开发的原因。进而对系统开发进行可行性分析,通常包括技术可行性、经济可行性等,可行性分析同时也是从项目整体角度进行的分析。然后就是对项目的具体需求进行分析,分析的手段一般都是通过用户的用例图来实现。下面是详细的介绍。
2.1 可行性分析
(1)技术可行性:
Java是一种跨平台的编程语言,具有丰富的类库和良好的兼容性,广泛应用于各种场景。Java语言具有较高的性能和稳定性,可以满足系统高并发、大数据处理的需求。此外,Spring Boot是一个非常流行的Java开发框架,Spring Boot不仅能够帮助开发者快速搭建应用的基本框架,还提供了丰富的扩展点,使得开发者可以灵活地定制和优化应用程序,满足不同场景下的需求。因此,从技术层面来说是可行的。
(2)经济可行性:
Spring Boot的自动配置功能可以根据应用程序的依赖和环境来进行自动配置,减少了大量的手动配置工作,可以降低开发成本;另外,Spring Boot的代码质量和可维护性较高,可以降低后期维护成本。因此,从经济角度分析是可行的。
(3)操作可行性:
使用Java开发技术,通过Spring Boot作为开发框架,结合MySQL数据库,能为用户提供友好的界面、操作的简易、完善的功能、数据安全性、便捷的运维以及适应性和扩展性,为高校科研成果提供稳定高效的管理运营平台。因此,从操作角度分析是可行的。
系统流程是用一些特定的符合和线条来进行演示用户在使用系统时的过程,在进行系统分析的时候,业务流程可以帮助开发人员更好的理解业务,发现错误,完善系统。
2.2.1 数据新增流程
用户成功登入系统后就能够实现增加数据的操作,增加数据的编号由系统生成,用户不能随意填写,除了编号以外,其他增加信息用户自己填写,填写后的信息经过系统验证,验证通过后即可完成数据新增,数据新增的流程图如下图2-1所示。

图2-1 数据新增流程图
2.2.2 数据删除流程
如果系统里面存在一些没有用的数据,相关的管理人员还可以对这些数据进行删除,数据删除时流程图如下图2-2所示。

图2-2 数据删除流程图
根据用户对系统的需求,要求系统简单操作,能够准确,完整的对信息进行管理。对高校科研成果管理做需求做解析后,划分为了普通用户、审批人员和管理员这三大功能板块。
普通用户
- 注册登录:游客可以通过注册成为系统用户,使用账号密码可进行登录,使用系统功能,和对个人信息和密码进行管理。
- 项目申请管理:可查看提交的项目申请信息,进行增改删查操作,支持项目名称、项目类型、审核状态搜索,添加提交项目申请信息(项目名称、项目类型、立项时间、计划结语、申请经费、参与人员、项目详情、项目文档、项目进度)等待审核,可点击查看详情。
- 所有项目管理:可查看所有项目信息,进行查询操作,支持项目名称、项目类型搜索,点击可查看详情。
- 论文申请管理:可查看提交的论文申请信息,进行增改删查操作,支持论文名称、论文类型、审核状态搜索,添加提交项目申请信息(论文名称、论文类型、研究类别、收录类别、出版单位、论文详情、论文文档)等待审核,可点击查看详情。
- 所有论文管理:可查看所有论文信息,进行查询操作,支持论文名称、论文类型搜索,点击可查看详情。
- 专利申请管理:可查看提交的专利申请信息,进行增改删查操作,支持专利名称、壮丽类型、审核状态搜索,添加提交项目申请信息(专利名称、专利类型、专利国家、IPC、关键词、申请日期、专利详情、专利文档)等待审核,可点击查看详情。
- 所有专利管理:可查看所有专利信息,进行查询操作,支持专利名称、专利类型、批准日期搜索,点击可查看详情。
- 通知公告管理:可查看管理员发布的所有通知公告,进行查询操作,支持公告标题、公告日期搜索,可点击查看详情。
审批人员
- 登录:审批人员由管理员添加,可使用管理员添加的账号密码可进行登录,使用系统功能,并对个人信息和密码进行管理。
- 项目申请管理:可查看所有提交的项目申请信息,进行增改删查操作,支持项目名称、项目类型、审核状态搜索,可点击查看详情(项目名称、项目编号、项目类型、立项时间、计划结语、申请经费、普通用户、用户姓名、学院名称、参与人员、项目详情、项目文档、项目进度、审核状态)和进行审核,并可点击进行公布操作。
- 所有项目管理:可查看所有项目信息,进行查询和删除操作,支持项目名称、项目类型搜索,点击可查看详情。
- 论文申请管理:可查看所有提交的论文申请信息,进行增改删查操作,支持论文名称、论文类型、审核状态搜索,可点击查看详情(论文名称、论文编号、论文类型、研究类别、收录类别、出版单位、普通用户、用户姓名、学院名称、论文详情、论文文档、审核状态)和进行审核,并可点击进行公布(发表日期)操作。
- 所有论文管理:可查看所有论文信息,进行查询和删除操作,支持论文名称、论文类型搜索,点击可查看详情。
- 专利申请管理:可查看所有提交的专利申请信息,进行增改删查操作,支持专利名称、壮丽类型、审核状态搜索,可点击查看详情(专利名称、专利编号、专利类型、专利国家、IPC、关键词、申请日期、普通用户、用户姓名、用户电话、专利详情、专利文档、审核状态)和进行审核,并可点击进行公布(批准日期、发证单位)操作。
- 所有专利管理:可查看所有专利信息,进行查询和删除操作,支持项目名称、项目类型搜索,点击可查看详情。
- 通知公告管理:可查看管理员发布的所有通知公告,进行查询操作,支持公告标题、公告日期搜索,可点击查看详情。
管理员
- 登录:管理员账号密码由系统生成,可使用账号密码可进行登录,使用系统功能,并对个人信息和密码进行管理。
- 系统用户:可对普通用户、审批人员和管理员进行管控,包括进行增删改查操作,点击可查看详情(头像、账号、密码、昵称、邮箱、状态、姓名、性别、电话)。
- 项目申请管理:可查看所有提交的项目申请信息,进行增改删查操作,支持项目名称、项目类型、审核状态搜索,可点击查看详情(项目名称、项目编号、项目类型、立项时间、计划结语、申请经费、普通用户、用户姓名、学院名称、参与人员、项目详情、项目文档、项目进度、审核状态),并可进行公布操作。
- 所有项目管理:可查看所有项目信息,进行查询和删除操作,支持项目名称、项目类型搜索,点击可查看详情。
- 论文申请管理:可查看所有提交的论文申请信息,进行增改删查操作,支持论文名称、论文类型、审核状态搜索,可点击查看详情(论文名称、论文编号、论文类型、研究类别、收录类别、出版单位、普通用户、用户姓名、学院名称、论文详情、论文文档、审核状态),并可进行公布操作。
- 所有论文管理:可查看所有论文信息,进行查询和删除操作,支持论文名称、论文类型搜索,点击可查看详情。
- 专利申请管理:可查看所有提交的专利申请信息,进行增改删查操作,支持专利名称、壮丽类型、审核状态搜索,可点击查看详情(专利名称、专利编号、专利类型、专利国家、IPC、关键词、申请日期、普通用户、用户姓名、用户电话、专利详情、专利文档、审核状态),并可进行公布操作。
- 所有专利管理:可查看所有专利信息,进行查询和删除操作,支持项目名称、项目类型搜索,点击可查看详情。
- 通知公告管理:可对通知公告进行管理,可进行查询和删除操作,支持公告标题、公告日期搜索,可点击查看详情(公告标题、公告日期、公告内容、公告附件、发布人员)。
高校科研成果管理系统的非功能性需求比如高校科研成果管理系统的安全性怎么样,可靠性怎么样,性能怎么样,可拓展性怎么样等。具体可以表示在如下2-1表格中:
表2-1高校科研成果管理系统非功能需求表
| 安全性 | 主要指高校科研成果管理系统数据库的安装,数据库的使用和密码的设定必须合乎规范。 |
| 可靠性 | 可靠性是指高校科研成果管理系统能够安装用户的指示进行操作,经过测试,可靠性90%以上。 |
| 性能 | 性能是影响高校科研成果管理系统占据市场的必要条件,所以性能最好要佳才好。 |
| 可扩展性 | 比如数据库预留多个属性,比如接口的使用等确保了系统的非功能性需求。 |
| 易用性 | 用户只要跟着高校科研成果管理系统的页面展示内容进行操作,就可以了。 |
| 可维护性 | 高校科研成果管理系统开发的可维护性是非常重要的,经过测试,可维护性没有问题 |
2.4 系统用例分析
通过2.3功能的分析,得出了本高校科研成果管理系统的用例图:
普通用户角色用例图如下图2-3所示。

图2-3 普通用户角色用例图
审批人员角色用例图如下图2-4所示。

图2-4 审批人员角色用例图
管理员角色用例图如下图2-5所示。

图2-5管理员角色用例图
本章主要通过对高校科研成果管理系统的可行性分析、流程分析、功能需求分析、系统用例分析,确定整个高校科研成果管理系统要实现的功能。同时也为高校科研成果管理系统的代码实现和测试提供了标准。
本章主要讨论的内容包括高校科研成果管理系统的系统架构设计、功能模块设计、数据库系统设计。
3.1 系统架构设计
本高校科研成果管理系统从架构上分为三层:表现层(UI)、业务逻辑层(BLL)以及数据层(DL)。

图3-1系统架构设计图
表现层(UI):又称UI层,主要完成本高校科研成果管理系统的UI交互功能,一个良好的UI可以打打提高用户的用户体验,增强用户使用本高校科研成果管理系统时的舒适度。UI的界面设计也要适应不同版本的高校科研成果管理系统以及不同尺寸的分辨率,以做到良好的兼容性。UI交互功能要求合理,用户进行交互操作时必须要得到与之相符的交互结果,这就要求表现层要与业务逻辑层进行良好的对接。
业务逻辑层(BLL):主要完成本高校科研成果管理系统的数据处理功能。用户从表现层传输过来的数据经过业务逻辑层进行处理交付给数据层,系统从数据层读取的数据经过业务逻辑层进行处理交付给表现层。
数据层(DL):由于本高校科研成果管理系统的数据是放在服务端的MySQL数据库中,因此本属于服务层的部分可以直接整合在业务逻辑层中,所以数据层中只有数据库,其主要完成本高校科研成果管理系统的数据存储和管理功能。
3.2 系统功能模块设计
在上一章节中主要对系统的功能性需求和非功能性需求进行分析,并且根据需求分析了本高校科研成果管理系统中的用例。那么接下来就要开始对本高校科研成果管理系统的主要功能和数据库开始进行设计。高校科研成果管理系统根据前面章节的需求分析得出,其总体设计模块图如图3-2所示。

图3-2 系统功能模块图
数据库设计一般包括需求分析、概念模型设计、数据库表建立三大过程,其中需求分析前面章节已经阐述,概念模型设计有概念模型和逻辑结构设计两部分。
3.3.1 数据库概念结构设计
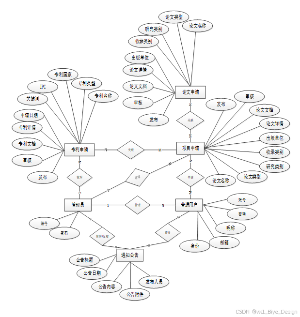
下面是整个高校科研成果管理系统中主要的数据库表总E-R实体关系图。

图3-3 系统总E-R关系图
通过上一小节中高校科研成果管理系统中总E-R关系图上得出一共需要创建很多个数据表。在此主要罗列几个主要的数据库表结构设计。
表access_token (登陆访问时长)
| 编号 | 名称 | 数据类型 | 长度 | 小数位 | 允许空值 | 主键 | 默认值 | 说明 |
| 1 | token_id | int | 10 | 0 | N | Y | 临时访问牌ID | |
| 2 | token | varchar | 64 | 0 | Y | N | 临时访问牌 | |
| 3 | info | text | 65535 | 0 | Y | N | ||
| 4 | maxage | int | 10 | 0 | N | N | 2 | 最大寿命:默认2小时 |
| 5 | create_time | timestamp | 19 | 0 | N | N | CURRENT_TIMESTAMP | 创建时间: |
| 6 | update_time | timestamp | 19 | 0 | N | N | CURRENT_TIMESTAMP | 更新时间: |
| 7 | user_id | int | 10 | 0 | N | N | 0 | 用户编号: |
| 编号 | 名称 | 数据类型 | 长度 | 小数位 | 允许空值 | 主键 | 默认值 | 说明 |
| 1 | all_papers_id | int | 10 | 0 | N | Y | 所有论文ID | |
| 2 | title_of_the_paper | varchar | 64 | 0 | Y | N | 论文名称 | |
| 3 | paper_number | varchar | 64 | 0 | Y | N | 论文编号 | |
| 4 | paper_type | varchar | 64 | 0 | Y | N | 论文类型 | |
| 5 | research_category | varchar | 64 | 0 | Y | N | 研究类别 | |
| 6 | category_of_inclusion | varchar | 64 | 0 | Y | N | 收录类别 | |
| 7 | publishing_unit | varchar | 64 | 0 | Y | N | 出版单位 | |
| 8 | publication_date | date | 10 | 0 | Y | N | 发表日期 | |
| 9 | regular_users | int | 10 | 0 | Y | N | 0 | 普通用户 |
| 10 | user_name | varchar | 64 | 0 | Y | N | 用户姓名 | |
| 11 | college_name | varchar | 64 | 0 | Y | N | 学院名称 | |
| 12 | paper_details | text | 65535 | 0 | Y | N | 论文详情 | |
| 13 | paper_documents | varchar | 255 | 0 | Y | N | 论文文档 | |
| 14 | create_time | datetime | 19 | 0 | N | N | CURRENT_TIMESTAMP | 创建时间 |
| 15 | update_time | timestamp | 19 | 0 | N | N | CURRENT_TIMESTAMP | 更新时间 |
| 编号 | 名称 | 数据类型 | 长度 | 小数位 | 允许空值 | 主键 | 默认值 | 说明 |
| 1 | all_patents_id | int | 10 | 0 | N | Y | 所有专利ID | |
| 2 | patent_name | varchar | 64 | 0 | Y | N | 专利名称 | |
| 3 | patent_number | varchar | 64 | 0 | Y | N | 专利编号 | |
| 4 | patent_type | varchar | 64 | 0 | Y | N | 专利类型 | |
| 5 | patent_country | varchar | 64 | 0 | Y | N | 专利国家 | |
| 6 | keyword | varchar | 64 | 0 | Y | N | 关键词 | |
| 7 | ipc | varchar | 64 | 0 | Y | N | IPC | |
| 8 | approval_date | date | 10 | 0 | Y | N | 批准日期 | |
| 9 | issuing_unit | varchar | 64 | 0 | Y | N | 发证单位 | |
| 10 | regular_users | int | 10 | 0 | Y | N | 0 | 普通用户 |
| 11 | user_name | varchar | 64 | 0 | Y | N | 用户姓名 | |
| 12 | patent_details | text | 65535 | 0 | Y | N | 专利详情 | |
| 13 | patent_file | varchar | 255 | 0 | Y | N | 专利文档 | |
| 14 | create_time | datetime | 19 | 0 | N | N | CURRENT_TIMESTAMP | 创建时间 |
| 15 | update_time | timestamp | 19 | 0 | N | N | CURRENT_TIMESTAMP | 更新时间 |
| 编号 | 名称 | 数据类型 | 长度 | 小数位 | 允许空值 | 主键 | 默认值 | 说明 |
| 1 | all_projects_id | int | 10 | 0 | N | Y | 所有项目ID | |
| 2 | entry_name | varchar | 64 | 0 | Y | N | 项目名称 | |
| 3 | project_number | varchar | 64 | 0 | Y | N | 项目编号 | |
| 4 | project_type | varchar | 64 | 0 | Y | N | 项目类型 | |
| 5 | project_approval_date | date | 10 | 0 | Y | N | 立项日期 | |
| 6 | plan_closure | date | 10 | 0 | Y | N | 计划结项 | |
| 7 | regular_users | int | 10 | 0 | Y | N | 0 | 普通用户 |
| 8 | user_name | varchar | 64 | 0 | Y | N | 用户姓名 | |
| 9 | college_name | varchar | 64 | 0 | Y | N | 学院名称 | |
| 10 | participants | varchar | 64 | 0 | Y | N | 参与人员 | |
| 11 | project_details | text | 65535 | 0 | Y | N | 项目详情 | |
| 12 | project_documents | varchar | 255 | 0 | Y | N | 项目文档 | |
| 13 | project_progress | text | 65535 | 0 | Y | N | 项目进度 | |
| 14 | create_time | datetime | 19 | 0 | N | N | CURRENT_TIMESTAMP | 创建时间 |
| 15 | update_time | timestamp | 19 | 0 | N | N | CURRENT_TIMESTAMP | 更新时间 |
| 编号 | 名称 | 数据类型 | 长度 | 小数位 | 允许空值 | 主键 | 默认值 | 说明 |
| 1 | approval_personnel_id | int | 10 | 0 | N | Y | 审批人员ID | |
| 2 | personnel_name | varchar | 64 | 0 | Y | N | 人员姓名 | |
| 3 | gender_of_personnel | varchar | 64 | 0 | Y | N | 人员性别 | |
| 4 | personnel_phone_number | varchar | 64 | 0 | Y | N | 人员电话 | |
| 5 | examine_state | varchar | 16 | 0 | N | N | 已通过 | 审核状态 |
| 6 | user_id | int | 10 | 0 | N | N | 0 | 用户ID |
| 7 | create_time | datetime | 19 | 0 | N | N | CURRENT_TIMESTAMP | 创建时间 |
| 8 | update_time | timestamp | 19 | 0 | N | N | CURRENT_TIMESTAMP | 更新时间 |
| 编号 | 名称 | 数据类型 | 长度 | 小数位 | 允许空值 | 主键 | 默认值 | 说明 |
| 1 | auth_id | int | 10 | 0 | N | Y | 授权ID: | |
| 2 | user_group | varchar | 64 | 0 | Y | N | 用户组: | |
| 3 | mod_name | varchar | 64 | 0 | Y | N | 模块名: | |
| 4 | table_name | varchar | 64 | 0 | Y | N | 表名: | |
| 5 | page_title | varchar | 255 | 0 | Y | N | 页面标题: | |
| 6 | path | varchar | 255 | 0 | Y | N | 路由路径: | |
| 7 | position | varchar | 32 | 0 | Y | N | 位置: | |
| 8 | mode | varchar | 32 | 0 | N | N | _blank | 跳转方式: |
| 9 | add | tinyint | 3 | 0 | N | N | 1 | 是否可增加: |
| 10 | del | tinyint | 3 | 0 | N | N | 1 | 是否可删除: |
| 11 | set | tinyint | 3 | 0 | N | N | 1 | 是否可修改: |
| 12 | get | tinyint | 3 | 0 | N | N | 1 | 是否可查看: |
| 13 | field_add | text | 65535 | 0 | Y | N | 添加字段: | |
| 14 | field_set | text | 65535 | 0 | Y | N | 修改字段: | |
| 15 | field_get | text | 65535 | 0 | Y | N | 查询字段: | |
| 16 | table_nav_name | varchar | 500 | 0 | Y | N | 跨表导航名称: | |
| 17 | table_nav | varchar | 500 | 0 | Y | N | 跨表导航: | |
| 18 | option | text | 65535 | 0 | Y | N | 配置: | |
| 19 | create_time | timestamp | 19 | 0 | N | N | CURRENT_TIMESTAMP | 创建时间: |
| 20 | update_time | timestamp | 19 | 0 | N | N | CURRENT_TIMESTAMP | 更新时间: |
| 编号 | 名称 | 数据类型 | 长度 | 小数位 | 允许空值 | 主键 | 默认值 | 说明 |
| 1 | hits_id | int | 10 | 0 | N | Y | 点赞ID: | |
| 2 | user_id | int | 10 | 0 | N | N | 0 | 点赞人: |
| 3 | create_time | timestamp | 19 | 0 | N | N | CURRENT_TIMESTAMP | 创建时间: |
| 4 | update_time | timestamp | 19 | 0 | N | N | CURRENT_TIMESTAMP | 更新时间: |
| 5 | source_table | varchar | 255 | 0 | Y | N | 来源表: | |
| 6 | source_field | varchar | 255 | 0 | Y | N | 来源字段: | |
| 7 | source_id | int | 10 | 0 | N | N | 0 | 来源ID: |
表notification_announcement (通知公告)
| 编号 | 名称 | 数据类型 | 长度 | 小数位 | 允许空值 | 主键 | 默认值 | 说明 |
| 1 | notification_announcement_id | int | 10 | 0 | N | Y | 通知公告ID | |
| 2 | announcement_title | varchar | 64 | 0 | Y | N | 公告标题 | |
| 3 | announcement_date | varchar | 64 | 0 | Y | N | 公告日期 | |
| 4 | announcement_content | text | 65535 | 0 | Y | N | 公告内容 | |
| 5 | announcement_attachment | varchar | 255 | 0 | Y | N | 公告附件 | |
| 6 | publishing_personnel | varchar | 64 | 0 | Y | N | 发布人员 | |
| 7 | create_time | datetime | 19 | 0 | N | N | CURRENT_TIMESTAMP | 创建时间 |
| 8 | update_time | timestamp | 19 | 0 | N | N | CURRENT_TIMESTAMP | 更新时间 |
| 编号 | 名称 | 数据类型 | 长度 | 小数位 | 允许空值 | 主键 | 默认值 | 说明 |
| 1 | paper_application_id | int | 10 | 0 | N | Y | 论文申请ID | |
| 2 | title_of_the_paper | varchar | 64 | 0 | Y | N | 论文名称 | |
| 3 | paper_number | varchar | 64 | 0 | Y | N | 论文编号 | |
| 4 | paper_type | varchar | 64 | 0 | Y | N | 论文类型 | |
| 5 | research_category | varchar | 64 | 0 | Y | N | 研究类别 | |
| 6 | category_of_inclusion | varchar | 64 | 0 | Y | N | 收录类别 | |
| 7 | publishing_unit | varchar | 64 | 0 | Y | N | 出版单位 | |
| 8 | regular_users | int | 10 | 0 | Y | N | 0 | 普通用户 |
| 9 | user_name | varchar | 64 | 0 | Y | N | 用户姓名 | |
| 10 | college_name | varchar | 64 | 0 | Y | N | 学院名称 | |
| 11 | paper_details | text | 65535 | 0 | Y | N | 论文详情 | |
| 12 | paper_documents | varchar | 255 | 0 | Y | N | 论文文档 | |
| 13 | examine_state | varchar | 16 | 0 | N | N | 未审核 | 审核状态 |
| 14 | create_time | datetime | 19 | 0 | N | N | CURRENT_TIMESTAMP | 创建时间 |
| 15 | update_time | timestamp | 19 | 0 | N | N | CURRENT_TIMESTAMP | 更新时间 |
| 编号 | 名称 | 数据类型 | 长度 | 小数位 | 允许空值 | 主键 | 默认值 | 说明 |
| 1 | patent_application_id | int | 10 | 0 | N | Y | 专利申请ID | |
| 2 | patent_name | varchar | 64 | 0 | Y | N | 专利名称 | |
| 3 | patent_number | varchar | 64 | 0 | Y | N | 专利编号 | |
| 4 | patent_type | varchar | 64 | 0 | Y | N | 专利类型 | |
| 5 | patent_country | varchar | 64 | 0 | Y | N | 专利国家 | |
| 6 | ipc | varchar | 64 | 0 | Y | N | IPC | |
| 7 | keyword | varchar | 64 | 0 | Y | N | 关键词 | |
| 8 | application_date | date | 10 | 0 | Y | N | 申请日期 | |
| 9 | regular_users | int | 10 | 0 | Y | N | 0 | 普通用户 |
| 10 | user_name | varchar | 64 | 0 | Y | N | 用户姓名 | |
| 11 | user_phone_number | varchar | 64 | 0 | Y | N | 用户电话 | |
| 12 | patent_details | text | 65535 | 0 | Y | N | 专利详情 | |
| 13 | patent_file | varchar | 255 | 0 | Y | N | 专利文档 | |
| 14 | examine_state | varchar | 16 | 0 | N | N | 未审核 | 审核状态 |
| 15 | create_time | datetime | 19 | 0 | N | N | CURRENT_TIMESTAMP | 创建时间 |
| 16 | update_time | timestamp | 19 | 0 | N | N | CURRENT_TIMESTAMP | 更新时间 |
| 编号 | 名称 | 数据类型 | 长度 | 小数位 | 允许空值 | 主键 | 默认值 | 说明 |
| 1 | project_application_id | int | 10 | 0 | N | Y | 项目申请ID | |
| 2 | entry_name | varchar | 64 | 0 | Y | N | 项目名称 | |
| 3 | project_number | varchar | 64 | 0 | Y | N | 项目编号 | |
| 4 | project_type | varchar | 64 | 0 | Y | N | 项目类型 | |
| 5 | project_approval_date | date | 10 | 0 | Y | N | 立项日期 | |
| 6 | plan_closure | date | 10 | 0 | Y | N | 计划结项 | |
| 7 | apply_for_funding | varchar | 64 | 0 | Y | N | 申请经费 | |
| 8 | regular_users | int | 10 | 0 | Y | N | 0 | 普通用户 |
| 9 | user_name | varchar | 64 | 0 | Y | N | 用户姓名 | |
| 10 | college_name | varchar | 64 | 0 | Y | N | 学院名称 | |
| 11 | participants | varchar | 64 | 0 | Y | N | 参与人员 | |
| 12 | project_details | text | 65535 | 0 | Y | N | 项目详情 | |
| 13 | project_documents | varchar | 255 | 0 | Y | N | 项目文档 | |
| 14 | project_progress | text | 65535 | 0 | Y | N | 项目进度 | |
| 15 | examine_state | varchar | 16 | 0 | N | N | 未审核 | 审核状态 |
| 16 | create_time | datetime | 19 | 0 | N | N | CURRENT_TIMESTAMP | 创建时间 |
| 17 | update_time | timestamp | 19 | 0 | N | N | CURRENT_TIMESTAMP | 更新时间 |
| 编号 | 名称 | 数据类型 | 长度 | 小数位 | 允许空值 | 主键 | 默认值 | 说明 |
| 1 | regular_users_id | int | 10 | 0 | N | Y | 普通用户ID | |
| 2 | user_name | varchar | 64 | 0 | Y | N | 用户姓名 | |
| 3 | user_gender | varchar | 64 | 0 | Y | N | 用户性别 | |
| 4 | user_phone_number | varchar | 64 | 0 | Y | N | 用户电话 | |
| 5 | college_name | varchar | 64 | 0 | Y | N | 学院名称 | |
| 6 | examine_state | varchar | 16 | 0 | N | N | 已通过 | 审核状态 |
| 7 | user_id | int | 10 | 0 | N | N | 0 | 用户ID |
| 8 | create_time | datetime | 19 | 0 | N | N | CURRENT_TIMESTAMP | 创建时间 |
| 9 | update_time | timestamp | 19 | 0 | N | N | CURRENT_TIMESTAMP | 更新时间 |
| 编号 | 名称 | 数据类型 | 长度 | 小数位 | 允许空值 | 主键 | 默认值 | 说明 |
| 1 | upload_id | int | 10 | 0 | N | Y | 上传ID | |
| 2 | name | varchar | 64 | 0 | Y | N | 文件名 | |
| 3 | path | varchar | 255 | 0 | Y | N | 访问路径 | |
| 4 | file | varchar | 255 | 0 | Y | N | 文件路径 | |
| 5 | display | varchar | 255 | 0 | Y | N | 显示顺序 | |
| 6 | father_id | int | 10 | 0 | Y | N | 0 | 父级ID |
| 7 | dir | varchar | 255 | 0 | Y | N | 文件夹 | |
| 8 | type | varchar | 32 | 0 | Y | N | 文件类型 |
| 编号 | 名称 | 数据类型 | 长度 | 小数位 | 允许空值 | 主键 | 默认值 | 说明 |
| 1 | user_id | mediumint | 8 | 0 | N | Y | 用户ID:[0,8388607]用户获取其他与用户相关的数据 | |
| 2 | state | smallint | 5 | 0 | N | N | 1 | 账户状态:[0,10](1可用|2异常|3已冻结|4已注销) |
| 3 | user_group | varchar | 32 | 0 | Y | N | 所在用户组:[0,32767]决定用户身份和权限 | |
| 4 | login_time | timestamp | 19 | 0 | N | N | CURRENT_TIMESTAMP | 上次登录时间: |
| 5 | phone | varchar | 11 | 0 | Y | N | 手机号码:[0,11]用户的手机号码,用于找回密码时或登录时 | |
| 6 | phone_state | smallint | 5 | 0 | N | N | 0 | 手机认证:[0,1](0未认证|1审核中|2已认证) |
| 7 | username | varchar | 16 | 0 | N | N | 用户名:[0,16]用户登录时所用的账户名称 | |
| 8 | nickname | varchar | 16 | 0 | Y | N | 昵称:[0,16] | |
| 9 | password | varchar | 64 | 0 | N | N | 密码:[0,32]用户登录所需的密码,由6-16位数字或英文组成 | |
| 10 | | varchar | 64 | 0 | Y | N | 邮箱:[0,64]用户的邮箱,用于找回密码时或登录时 | |
| 11 | email_state | smallint | 5 | 0 | N | N | 0 | 邮箱认证:[0,1](0未认证|1审核中|2已认证) |
| 12 | avatar | varchar | 255 | 0 | Y | N | 头像地址:[0,255] | |
| 13 | open_id | varchar | 255 | 0 | Y | N | 针对获取用户信息字段 | |
| 14 | create_time | timestamp | 19 | 0 | N | N | CURRENT_TIMESTAMP | 创建时间: |
| 15 | vip_level | varchar | 255 | 0 | Y | N | 会员等级 | |
| 16 | vip_discount | double | 11 | 2 | Y | N | 0.00 | 会员折扣 |
| 编号 | 名称 | 数据类型 | 长度 | 小数位 | 允许空值 | 主键 | 默认值 | 说明 |
| 1 | group_id | mediumint | 8 | 0 | N | Y | 用户组ID:[0,8388607] | |
| 2 | display | smallint | 5 | 0 | N | N | 100 | 显示顺序:[0,1000] |
| 3 | name | varchar | 16 | 0 | N | N | 名称:[0,16] | |
| 4 | description | varchar | 255 | 0 | Y | N | 描述:[0,255]描述该用户组的特点或权限范围 | |
| 5 | source_table | varchar | 255 | 0 | Y | N | 来源表: | |
| 6 | source_field | varchar | 255 | 0 | Y | N | 来源字段: | |
| 7 | source_id | int | 10 | 0 | N | N | 0 | 来源ID: |
| 8 | register | smallint | 5 | 0 | Y | N | 0 | 注册位置: |
| 9 | create_time | timestamp | 19 | 0 | N | N | CURRENT_TIMESTAMP | 创建时间: |
| 10 | update_time | timestamp | 19 | 0 | N | N | CURRENT_TIMESTAMP | 更新时间: |
3.4本章小结
整个高校科研成果管理系统的需求分析主要对系统总体架构以及功能模块的设计,通过建立E-R模型和数据库逻辑系统设计完成了数据库系统设计。
4 系统详细设计与实现
高校科研成果管理系统的详细设计与实现主要是根据前面的高校科研成果管理系统的需求分析和高校科研成果管理系统的总体设计来设计页面并实现业务逻辑。主要从高校科研成果管理系统界面实现、业务逻辑实现这两部分进行介绍。
4.1普通用户功能模块
4.1.1 个人信息界面
点击“个人信息”,可对个人信息(头像、昵称、邮箱)进行修改,点击详情可对更多信息进行修改。其主界面展示如下图4-1所示。
图4-1 个人信息界面图
4.1.2 用户注册界面
用户右上角“注册”按钮进入注册页面填写账号、密码、确认密码、昵称、邮箱、身份等信息后点击“注册”按钮,系统会对输入的信息进行验证,验证通过后即可完成注册,其界面展示如下图4-2所示。
图4-2 用户注册界面图
用户注册的关键代码如下:
/**
* 注册
* @param user
* @return
*/
@PostMapping("register")
public Map<String, Object> signUp(@RequestBody User user) {
// 查询用户
Map<String, String> query = new HashMap<>();
Map<String,Object> map = JSON.parseObject(JSON.toJSONString(user));
query.put("username",user.getUsername());
List list = service.selectBaseList(service.select(query, new HashMap<>()));
if (list.size()>0){
return error(30000, "用户已存在");
}
map.put("password",service.encryption(String.valueOf(map.get("password"))));
service.insert(map);
return success(1);
}
4.1.3 用户登录界面
用户注册后可以通过自己的账户名和密码进行登录的,当用户输入完整的自己的账户名和密码信息并点击“登录”按钮后,系统会对输入的信息进行验证,验证通过后即可完成登录,其界面如下图4-3所示。
图4-3用户登录界面图
用户登录关键代码如下:
/**
* 登录
* @param data
* @param httpServletRequest
* @return
*/
@PostMapping("login")
public Map<String, Object> login(@RequestBody Map<String, String> data, HttpServletRequest httpServletRequest) {
log.info("[执行登录接口]");
String username = data.get("username");
String email = data.get("email");
String phone = data.get("phone");
String password = data.get("password");
List resultList = null;
Map<String, String> map = new HashMap<>();
if(username != null && "".equals(username) == false){
map.put("username", username);
resultList = service.selectBaseList(service.select(map, new HashMap<>()));
}
else if(email != null && "".equals(email) == false){
map.put("email", email);
resultList = service.selectBaseList(service.select(map, new HashMap<>()));
}
else if(phone != null && "".equals(phone) == false){
map.put("phone", phone);
resultList = service.selectBaseList(service.select(map, new HashMap<>()));
}else{
return error(30000, "账号或密码不能为空");
}
if (resultList == null || password == null) {
return error(30000, "账号或密码不能为空");
}
//判断是否有这个用户
if (resultList.size()<=0){
return error(30000,"用户不存在");
}
User byUsername = (User) resultList.get(0);
Map<String, String> groupMap = new HashMap<>();
groupMap.put("name",byUsername.getUserGroup());
List groupList = userGroupService.selectBaseList(userGroupService.select(groupMap, new HashMap<>()));
if (groupList.size()<1){
return error(30000,"用户组不存在");
}
UserGroup userGroup = (UserGroup) groupList.get(0);
//查询用户审核状态
if (!StringUtils.isEmpty(userGroup.getSourceTable())){
String res = service.selectExamineState(userGroup.getSourceTable(),byUsername.getUserId());
if (res==null){
return error(30000,"用户不存在");
}
if (!res.equals("已通过")){
return error(30000,"该用户审核未通过");
}
}
//查询用户状态
if (byUsername.getState()!=1){
return error(30000,"用户非可用状态,不能登录");
}
String md5password = service.encryption(password);
if (byUsername.getPassword().equals(md5password)) {
// 存储Token到数据库
AccessToken accessToken = new AccessToken();
accessToken.setToken(UUID.randomUUID().toString().replaceAll("-", ""));
accessToken.setUser_id(byUsername.getUserId());
Duration duration = Duration.ofSeconds(7200L);
redisTemplate.opsForValue().set(accessToken.getToken(), accessToken,duration);
// 返回用户信息
JSONObject user = JSONObject.parseObject(JSONObject.toJSONString(byUsername));
user.put("token", accessToken.getToken());
JSONObject ret = new JSONObject();
ret.put("obj",user);
return success(ret);
} else {
return error(30000, "账号或密码不正确");
}
}
4.1.4 项目申请管理界面
可查看提交的项目申请信息,进行增改删查操作,支持项目名称、项目类型、审核状态搜索,添加提交项目申请信息(项目名称、项目类型、立项时间、计划结语、申请经费、参与人员、项目详情、项目文档、项目进度)等待审核,可点击查看详情。其界面如下图所示。
图4-4 项目申请管理界面图
4.1.5 所有项目管理界面
可查看所有项目信息,进行查询操作,支持项目名称、项目类型搜索,点击可查看详情。其界面如下图所示。
图4-5所有项目管理界面图
可查看提交的论文申请信息,进行增改删查操作,支持论文名称、论文类型、审核状态搜索,添加提交项目申请信息(论文名称、论文类型、研究类别、收录类别、出版单位、论文详情、论文文档)等待审核,可点击查看详情。其界面如下图所示:
图4-6论文申请管理界面图
可查看提交的专利申请信息,进行增改删查操作,支持专利名称、壮丽类型、审核状态搜索,添加提交项目申请信息(专利名称、专利类型、专利国家、IPC、关键词、申请日期、专利详情、专利文档)等待审核,可点击查看详情。其界面如下图所示:
图4-7专利申请管理界面图
4.2审批人员功能模块
4.2.1 项目申请管理界面
可查看所有提交的项目申请信息,进行增改删查操作,支持项目名称、项目类型、审核状态搜索,可点击查看详情(项目名称、项目编号、项目类型、立项时间、计划结语、申请经费、普通用户、用户姓名、学院名称、参与人员、项目详情、项目文档、项目进度、审核状态)和进行审核,并可点击进行公布操作。其界面如下图所示。
图4-8 项目申请管理界面图
可查看所有提交的论文申请信息,进行增改删查操作,支持论文名称、论文类型、审核状态搜索,可点击查看详情(论文名称、论文编号、论文类型、研究类别、收录类别、出版单位、普通用户、用户姓名、学院名称、论文详情、论文文档、审核状态)和进行审核,并可点击进行公布(发表日期)操作。界面如下图所示。
图4-9 论文申请管理界面图
可查看所有提交的专利申请信息,进行增改删查操作,支持专利名称、壮丽类型、审核状态搜索,可点击查看详情(专利名称、专利编号、专利类型、专利国家、IPC、关键词、申请日期、普通用户、用户姓名、用户电话、专利详情、专利文档、审核状态)和进行审核,并可点击进行公布(批准日期、发证单位)操作。其界面如下图所示。
图4-10专利申请管理界面图
可对普通用户、审批人员和管理员进行管控,包括进行增删改查操作,点击可查看详情(头像、账号、密码、昵称、邮箱、状态、姓名、性别、电话)。其界面如下图所示。
图4-11 系统用户界面图
可查看所有项目信息,进行查询和删除操作,支持项目名称、项目类型搜索,点击可查看详情。其界面如下图所示。
图4-12 所有项目管理界面图
可对通知公告进行管理,可进行查询和删除操作,支持公告标题、公告日期搜索,可点击查看详情(公告标题、公告日期、公告内容、公告附件、发布人员)。其界面如下图所示。
图4-13 通知公告管理界面图
添加关键代码如下:
@PostMapping("/add")
@Transactional
public Map<String, Object> add(HttpServletRequest request) throws IOException {
service.insert(service.readBody(request.getReader()));
return success(1);
}
public Map<String, Object> addMap(Map<String,Object> map){
service.insert(map);
return success(1);
}
删除关键代码如下:
@RequestMapping(value = "/del")
@Transactional
public Map<String, Object> del(HttpServletRequest request) {
service.delete(service.readQuery(request), service.readConfig(request));
return success(1);
}
public void delete(Map<String,String> query,Map<String,String> config){
QueryWrapper wrapper = new QueryWrapper<E>();
toWhereWrapper(query, "0".equals(config.get(FindConfig.GROUP_BY)),wrapper);
baseMapper.delete(wrapper);
log.info("[{}] - 删除操作:{}",wrapper.getSqlSelect());
}
5系统测试
5.1 系统测试目的
无论什么样的系统,测试都至关重要,通过测试可以检查出潜藏的缺陷,从而确保系统的性能和稳定性,避免Bug的出现,并确保系统的功能和性价比达到预期的要求。
系统测试包括:用户登录功能测试、所有项目管理查看功能、论文申请管理添加功能、密码修改功能测试,如表5-1、5-2、5-3、5-4所示:
表5-1 用户登录功能测试表
| 用例名称 | 用户登录系统 |
| 目的 | 测试用户通过正确的用户名和密码可否登录功能 |
| 前提 | 未登录的情况下 |
| 测试流程 | 1) 进入登录页面 2) 输入正确的用户名和密码 |
| 预期结果 | 用户名和密码正确的时候,跳转到登录成功界面,反之则显示错误信息,提示重新输入 |
| 实际结果 | 实际结果与预期结果一致 |
所有项目管理查看功能测试:
表5-2 所有项目管理查看功能测试表
| 用例名称 | 所有项目管理查看 |
| 目的 | 测试所有项目管理查看功能 |
| 前提 | 用户登录 |
| 测试流程 | 点击所有项目管理 |
| 预期结果 | 可以查看到所有的所有项目信息 |
| 实际结果 | 实际结果与预期结果一致 |
论文申请管理添加界面测试:
表5-3 论文申请管理添加界面测试表
| 用例名称 | 论文申请管理添加测试用例 |
| 目的 | 测试论文申请管理添加功能 |
| 前提 | 用户用户正常登录情况下 |
| 测试流程 | 1)点击项目申请管理,进入添加页面填写信息。 2)填写完毕后点击进行提交。 |
| 预期结果 | 提交以后,页面首页会显示新的论文申请信息 |
密码修改功能测试:
表5-4 密码修改功能测试表
| 用例名称 | 密码修改测试用例 |
| 目的 | 测试管理员密码修改功能 |
| 前提 | 管理员用户正常登录情况下 |
| 测试流程 | 1)管理员密码修改并完成填写。 2)点击进行提交。 |
| 预期结果 | 使用新的密码可以登录 |
| 实际结果 | 实际结果与预期结果一致 |
通过编写高校科研成果管理系统的测试用例,已经检测完毕用户登录功能测试、所有项目管理查看功能、论文申请管理添加功能、密码修改功能测试,通过的测试为高校科研成果管理系统的后期推广运营提供了强力的技术支撑。
在高校科研成果管理系统开发之前,需要先对用户的具体需求进行分析。包括系统的可行性分析、功能需求分析以及其他需求等。在可行性分析过程中,对系统实现的技术性、经济性等方面进行了分析。总体上证明了系统实施的可行性。
本文总结了高校科研成果管理系统开发背景与意义,然后阐述了系统的具体业务需求,并根据系统需求对系统结构以及功能模块等进行了详细地设计,将整个系统划分为多个不同的功能模块。在分析系统功能需求时,对整个系统的总体架构以及功能模块等进行了分析,并选择合适的系统开发技术完成了对各个模块的开发工作。系统开发完成之后进行了部署,同时进行了系统的测试过程,通过测试证明了系统在功能以及性能等方面都达到了预期的要求,具有较高的稳定性与可靠性。
[1]赵彩霞,张栽培,杨璇.基于Java编程导航学习平台开发设计的研究[J].家电维修,2024,(03):62-64.
[2]申雪萍,原仓周,邵兵.面向软件实践能力的Java程序设计课程教学改革探索[J].计算机教育,2024,(02):20-25.DOI:10.16512/j.cnki.jsjjy.2024.02.008.
[3]粟梁.基于Java的汽车租赁管理系统[J].电脑编程技巧与维护,2024,(01):43-45+52.DOI:10.16184/j.cnki.comprg.2024.01.035.
[4]韩小龙,司珍,吕晓峰等.基于面向对象编程的Java语言程序设计方法分析[J].集成电路应用,2024,41(01):228-229.DOI:10.19339/j.issn.1674-2583.2024.01.103.
[5]吴伶琳.基于SpringBoot的客户关系管理系统设计与实现[J].无线互联科技,2023,20(24):60-62.
[6]翟祥栩,陈谦民,陈宗玉.基于SpringBoot的农业大数据一站式分析预测平台的设计与实现[J].现代信息科技,2023,7(24):6-10+15.DOI:10.19850/j.cnki.2096-4706.2023.24.002.
[7]袁琳琳.计算机软件Java编程特点及技术分析[J].数字通信世界,2023,(12):87-89.
[8]曲锦旭.基于SpringBoot的农作物受灾分析系统的设计与实现[J].农业工程技术,2023,43(35):18-19.DOI:10.16815/j.cnki.11-5436/s.2023.35.006.
[9]马庆.计算机软件开发中JAVA编程语言的应用[J].山西电子技术,2023,(06):84-86+98.
[10]吴昊,张丹.基于SpringBoot框架的大学生网上兼职系统设计与实现[J].电脑知识与技术,2023,19(35):68-72.DOI:10.14004/j.cnki.ckt.2023.1860.
[11]艾钰承,朱海风,刘舟.基于SpringBoot的“喵站”宠物服务平台的设计与实现[J].科技资讯,2023,21(22):22-25.DOI:10.16661/j.cnki.1672-3791.2305-5042-0756.
[12]游晶,邱淑丽,李敬文.基于SpringBoot的校园智慧报修系统的设计与实现[J].电脑知识与技术,2023,19(32):50-52+65.DOI:10.14004/j.cnki.ckt.2023.1718.
[13]黄赛英.基于Springboot的医院档案管理系统设计[J].集成电路应用,2023,40(11):384-385.DOI:10.19339/j.issn.1674-2583.2023.11.176.
[14]张笑洁.协同创新视角下应用型本科高校科研管理模式研究[J].创新创业理论研究与实践,2023,6(21):8-11.
[15]崔臣,宋甲旭.基于SpringBoot的校园二手交易系统研究[J].无线互联科技,2023,20(18):31-34.
[16]林圣峰,姚锦江,林涛等.基于SpringBoot的高校实验室管理系统设计[J].无线互联科技,2023,20(18):80-82.
[17]郭松芃,张建军.浅谈高校科研成果的知识产权保护与管理[J].河南教育(高等教育),2023,(01):23-25.
[18]张滨.高校科研成果及考核管理系统的设计与实现[J].中国信息化,2022,(08):69-70.
[19]童素娟,李彦佳,杨晓刚.高校科研管理绩效评价及制度优化——基于全国413名高校教师的问卷调查[J].浙江树人大学学报,2022,22(03):36-46.
[20]赵俊岭.高校科研管理现状与创新路径研究[J].产业与科技论坛,2022,21(08):287-288.
首先,我要感谢我的论文指导老师。在论文完成的整个过程中,指导老师始终给予我无微不至的关爱与指导。在论文写作的过程中,导师那耐心细致的指导,以及提出的具有建设性的意见,都给予了我极大的帮助,让我受益匪浅。导师严谨的治学态度、敬业精神以及高水平的教学能力,都给我树立了追求卓越的典范,这对我以后的人生道路和学业成就都产生了极大的积极影响。
此外,我还要感谢我班的同学们,他们既是我的同窗好友,又是我的良师益友。正是由于你们的支持和关怀,使得我在大学期间的学习和生活都变得异常充实。感谢那些在大学期间给予我帮助的所有老师和同学们,是你们给予了我在学业道路上的前进动力。
当然,我也不能忘记我的父母,是他们用无私的爱抚养我成人。你们的养育之恩我将永生难忘,将来我一定会用我的成绩回报你们。在成长的道路上,我会不断努力,不负众望,用实际行动来回报你们对我的期望。
总之,在这篇论文中,我要感谢所有给予我帮助的人,包括指导老师、同学们、家人和朋友们。是你们的支持与关爱,让我在学术和个人生活中取得了优异的成绩。我会珍惜这份感恩之情,将这份力量用于学习和未来的生活中,不断追求卓越,成为一个更加优秀的人。
免费领取项目源码,请关注❥点赞收藏并私信博主,谢谢~
2801

被折叠的 条评论
为什么被折叠?



