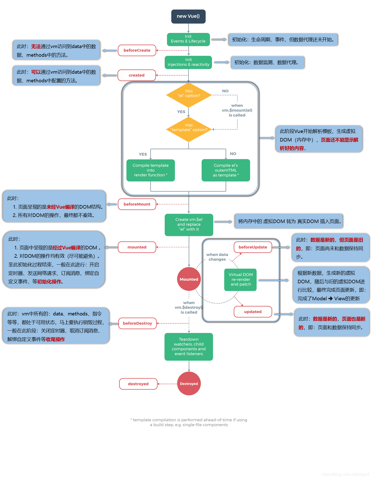
生命周期

生命周期:
1.又名:生命周期回调函数、生命周期函数、生命周期钩子
2.是什么:Vue在关键时刻帮我们调用的一些特殊名称的函数
3.生命周期函数的名字不可更改,但函数的具体内容是程序员根据需求编写的
4.生命周期函数中的this指向是vm或组件实例对象
常用的生命周期钩子:
1.mounted:发送ajax请求、动定时器、绑定自定义事件、订阅消息等【初始化操作】。
2.beforeDestroy: 清除定时器、解绑自定义事件、取消订阅消息等【收尾工作】。
关于销毁Vue实例:
1.销毁后借助Vue开发者工具看不到任何信息。
2.销毁后自定义事件会失效,但原生DOM事件依然有效。
3.一般不会在beforeDestroy操作数据,因为即便操作数据,也不会再触发更新流程了。
本文详细介绍了Vue.js中组件的生命周期,包括mounted、beforeDestroy等关键钩子的使用场景。在mounted阶段适合进行初始化操作,如发送ajax请求,而beforeDestroy则用于清理资源,如清除定时器和解除事件绑定。同时,文章强调了销毁Vue实例后的注意事项,例如自定义事件失效,但DOM事件仍然有效。

被折叠的 条评论
为什么被折叠?



