1、USART介绍
通用同步异步收发器(Universal Synchronous Asynchronous Receiver and Transmitter)是一个串行通信设备,可以灵活地与外部设备进行全双工数据交换。有别于 USART 还有一个
UART(Universal Asynchronous Receiver and Transmitter),它是在 USART 基础上裁剪掉了同步通信功能,只有异步通信。简单区分同步和异步就是看通信时需不需要对外提供时钟输出,我们平时用的串口通信基本都是 UART。
串行通信一般是以帧格式传输数据,即是一帧一帧的传输,每帧包含有起始信号、数
据信息、停止信息,可能还有校验信息。USART 就是对这些传输参数有具体规定,当然也
不是只有唯一一个参数值,很多参数值都可以自定义设置,只是增强它的兼容性。
1.1USART功能框图

2、实验要求
1)设置波特率为115200,1位停止位,无校验位。
2)STM32系统给上位机(win10)连续发送“hello windows!”,上位机接收程序可以使用“串口调试助手“,也可自己编程。
3)当上位机给stm32发送“Stop,stm32”后,stm32停止发送。
实验操作
3.1仪器选择
1、stm32核心板103f一块
2、usb转串口一块
3、面包板一块,导线若干


3.2操作连线
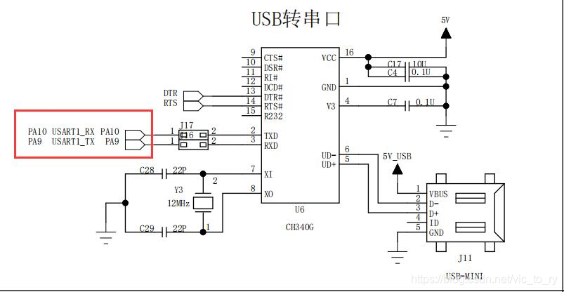
USB转串口

选取接口为GND、RXD、TXD、3V3
STM32核心板选取端口
G、3.3、A9、A10
对应连接
GND-G
3V3-3.3
RXD-A10
TXD-A9
TXD:发送数据输出引脚
RXD:接收数据输出引脚
由于导线不适应,未采用面包板,直接用导线将对应接口连接。
3.3软件选取
1、野火多功能调试助手
2、CH34_Install_Windows_v3_4
3、mcuisp
1、安装CH34_Install_Windows_v3_4(驱动)
2、查看是否存在端口(注意:查看是否存在端口时,需要将USB转串口连接到电脑上)
2.1右击我的电脑,点击管理
2.2点击设别管理器
2.3点击端口
1、打开mcuisp(此软件是绿色软件,不需安装,可直接使用)
2、选择生成的.hex
3、配置

4、点击开始编程

注意DTR的低电位复位,RTS高电平进BootLoader(将核心板的boom调为1,0)
1、打开fire Tools
2、打开串口


3、输入Stop,stm32(暂停)


本文介绍了STM32的USART串行通信功能,包括其异步通信特性,并详细阐述了一个实验过程,要求设置波特率、停止位等参数。实验中,STM32通过USB转串口与上位机通信,当接收到特定指令时停止发送数据。
1万+

被折叠的 条评论
为什么被折叠?



