逃逸的卡路里
博主介绍:✌️码农一枚 | 毕设布道师,专注于大学生项目实战开发、讲解和毕业🚢文撰写修改等。✌️主要项目:论文指导、小程序、SpringBoot、SSM、Vue、Java、Jsp等设计与开发。
🍅文末获取源码联系🍅
如需其他项目或毕设源码,可进主页看下往期的毕设资源分享哦,希望对您有帮助!
–
前言
随着信息技术的飞速发展,Java语言作为一种成熟、稳定且功能强大的编程语言,已经广泛应用于企业级应用、移动开发、大数据处理等多个领域。作为本科大学生,我们在学习Java编程语言的过程中,不仅掌握了其语法规则和编程技巧,更重要的是学会了如何利用Java解决实际问题,实现软件系统的设计与开发。
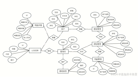
统主要包含用户中心、工资信息管理、津贴管理、公告管理、套账管理等功能模块。
文中重点介绍了宿舍报修管理的专业技术发展背景和发展状况,随后遵照软件传统式研发流程,最先挑选适用思维和语言软件开发平台,依据需求分析报告模块和设计数据库结构,再根据系统功能模块的设计制作系统功能模块图、流程表和E-R图。随后,设计架构,并依据设计架构编写代码,并实现系统的每个功能模块。最终,基本完成系统检测通常是系统测试、单元测试卷和功能测试。检测结果显示,该系统能够实现所需要的作用,工作状态没有明显缺陷。
关键词:工资信息管理系统管理;Java语言;VUE;系统测试
在毕业设计中,我们将综合运用Java编程语言、数据库技术、前端开发技术等,设计并实现一个具有实际应用价值的软件系统。通过需求分析、系统设计、编码实现、测试维护等阶段的实践,我们将全面提升自己的软件开发能力,为未来的学习和工作积累宝贵的经验。
一、毕设项目介绍

二、毕设摘要展示
1、开发说明
开发语言:Java
框架:springboot/ssm
JDK版本:JDK1.8
服务器:tomcat7
数据库:mysql 5.7(一定要5.7版本)
数据库工具:Navicat11
开发软件:eclipse/myeclipse/idea
Maven包:Maven3.3.9
浏览器:谷歌浏览器
推荐使用:谷歌浏览器
后台登录页面
http://localhost:8080/gongzi/admin/dist/index.html
管理员 账户:admin 密码:admin
用户 账户:a1 密码:123456
用户 账户:a2 密码:123456
用户 账户:a3 密码:123456
在src\main\resources\application.yml中编辑
url: jdbc:mysql://127.0.0.1:3306/gongzi?useUnicode=true&characterEncoding=utf-8&useJDBCCompliantTimezoneShift=true&useLegacyDatetimeCode=false&serverTimezone=GMT%2B8
username: root 数据库用户名 root
password: 123456 用户密码 123456
图片存放路径: src\main\webapp\upload 里面上传图片名里面不能有中文
2、数据库表
表4.1字典表表
序号 列名 数据类型 说明 允许空
1 Id Int id 否
2 dic_code String 字段 是
3 dic_name String 字段名 是
4 code_index Integer 编码 是
5 index_name String 编码名字 是
6 super_id Integer 父字段id 是
7 beizhu String 备注 是
8 create_time Date 创建时间 是
表4.2公告表
序号 列名 数据类型 说明 允许空
1 Id Int id 否
2 gonggao_name String 公告名称 是
3 gonggao_photo String 公告图片 是
4 gonggao_types Integer 公告类型 是
5 insert_time Date 发布时间 是
6 gonggao_content String 公告详情 是
7 create_time Date 创建时间 是
表4.3津贴表
序号 列名 数据类型 说明 允许空
1 Id Int id 否
2 yuangong_id Integer 员工 是
3 jintie_uuid_number String 津贴编号 是
4 jintie_name String 津贴标题 是
5 jintie_file String 附件 是
6 jintie_types Integer 津贴类型 是
7 jintie_jine BigDecimal 津贴金额 是
8 jintie_content String 津贴缘由 是
9 insert_time Date 上传时间 是
10 create_time Date 创建时间 是
表4.4绩效表
序号 列名 数据类型 说明 允许空
1 Id Int id 否
2 yuangong_id Integer 员工 是
3 jixiao_uuid_number String 绩效编号 是
4 jixiao_name String 绩效标题 是
5 jixiao_file String 附件 是
6 jixiao_types Integer 绩效类型 是
7 jixiao_dafen BigDecimal 绩效打分 是
8 pinggu_time Date 评估时间 是
9 jixiao_content String 打分缘由 是
10 insert_time Date 记录时间 是
11 create_time Date 创建时间 是
表4.5套账表
序号 列名 数据类型 说明 允许空
1 Id Int id 否
2 yuangong_id Integer 员工 是
3 xinzi_uuid_number String 薪资编号 是
4 xinzi_month String 月份 是
5 jiangjin_jine BigDecimal 提成 是
6 jixiao_jine BigDecimal 绩效 是
7 butie_jine BigDecimal 津贴 是
8 shifa_jine BigDecimal 实发 是
9 xinzi_content String 备注 是
10 insert_time Date 添加时间 是
11 create_time Date 创建时间 是
表4.6用户表
序号 列名 数据类型 说明 允许空
1 Id Int id 否
2 yuangong_uuid_number String 用户编号 是
3 yuangong_name String 用户姓名 是
4 yuangong_phone String 用户手机号 是
5 yuangong_id_number String 用户身份证号 是
6 yuangong_photo String 用户头像 是
7 bumen_types Integer 部门 是
8 zhiwei_types Integer 职位 是
9 yuangong_email String 用户邮箱 是
10 jinyong_types Integer 账户状态 是
11 create_time Date 创建时间 是
表4.7员工考勤表
序号 列名 数据类型 说明 允许空
1 Id Int id 否
2 yuangong_kaoqin_uuid_number String 考勤唯一编号 是
3 yuangong_kaoqin_name String 考勤标题 是
4 yuangong_kaoqin_types Integer 员工考勤类型 是
5 bumen_types Integer 部门 是
6 yuangong_kaoqin_content String 考勤详情 是
7 insert_time Date 考勤发起时间 是
8 jiezhi_time Date 考勤截止时间 是
9 create_time Date 创建时间 是
表4.8员工考勤详情表
序号 列名 数据类型 说明 允许空
1 Id Int id 否
2 yuangong_id Integer 员工 是
3 yuangong_kaoqin_id Integer 考勤 是
4 yuangong_kaoqin_list_types Integer 打卡状态 是
5 insert_time Date 添加时间 是
6 update_time Date 打卡时间 是
7 create_time Date 创建时间 是
表4.9管理员表
序号 列名 数据类型 说明 允许空
1 Id Int id 否
2 username String 员工名 是
3 password String 密码 是
4 role String 角色 是
5 addtime Date 新增时间 是
3、系统功能结构


三、系统实现展示
1、管理员功能模块实现
5.1.1管理员登录
管理员可以选择任一浏览器打开网址,输入信息无误后,以管理员的身份行使相关的管理权限,管理员登录界面设计如图5-1所示。

图5-1管理员登录界面
5.1.2用户信息管理
管理员可以通过选择用户管理,管理相关的用户信息记录,比如进行查看用户信息标题,修改用户信息来源等操作,用户管理界面设计如图5-2所示。
图5-2用户管理界面

5.1.3公告信息管理
管理员可以通过选择公告管理,管理相关的公告信息记录,比如进行查看公告详情,删除错误的公告信息,发布公告等操作,公告管理界面如图5-3所示。

图5-3 公告管理界面
5.1.4公告类型管理
管理员可以通过选择公告类型管理,管理相关的公告类型信息,比如查看所有公告类型,删除无用公告类型,修改公告类型,添加公告类型等操作,公告类型管理界面设计如图5-4所示。

图5-4公告类型管理界面
5.1.5 津贴信息管理
如图5.5显示的就是津贴管理页面,此页面提供给管理员的功能有:新增津贴,修改津贴,删除津贴。

图5.5津贴管理页面
5.1.6 津贴类型管理
如图5.5显示的就是津贴类型管理页面,此页面提供给管理员的功能有:新增津贴类型,修改津贴类型,删除津贴类型。

图5.6 津贴类型管理页面
四、毕设内容和源代码获取
| 阶段 | 时间节点 | 主要任务 |
|---|---|---|
| 选题 & 开题 | 第1-2周 | 确定题目、撰写开题报告、开题答辩 |
| 需求分析 & 设计 | 第3-4周 | 需求文档、系统架构设计、数据库设计 |
| 开发 & 测试 | 第5-12周 | 编码实现、单元测试、系统优化 |
| 论文撰写 | 第13-14周 | 按学校模板完成论文,查重修改 |
| 答辩准备 | 第15周 | 制作PPT、准备Demo、模拟答辩 |
如需项目或毕设源码,联系博主或进主页看下往期的毕设资源分享哦,希望对您有帮助!
逃逸的卡路里
总结
通过本次毕业设计,我们不仅巩固了所学的Java编程语言知识,还学会了如何将理论知识应用于实际项目中。我们设计的软件系统具有一定的实际应用价值,这让我们对自己的能力充满了信心,也为未来的职业发展打下了坚实的基础。
参考文献
[1]曹文渊. JAVA语言在计算机软件开发中的应用[J]. 电子技术与软件工程, 2019 (02): 53-54.
[2]余杨奎. 基于Web开发技术实现PHP调用Java类研究[J]. 软件导刊, 2018,17 (03): 121-123.
[3]倪海顺. 计算机软件开发的Java编程语言应用探讨[J]. 信息与电脑(理论版), 2019(02): 60-61.
[4]桂林斌. 基于Java EE的高校科研成果管理系统的设计与实现[J]. 电脑与电信, 2018(Z1): 24-27.
[5]Planko J, Chappin M M H, Cramer J M, et al. Managing strategic system-building networks in emerging business fields: A case study of the Dutch smart grid sector[J]. Industrial Marketing Management. 2017.
[6]周茜. 基于spring+springMVC+Mybatis+VUE构建的电子商务系统的设计与实现[J]. 软件导刊. 2014, 10(1): 88~91.
[7]王剑南. Java面向对象VUE后台开发精粹[M]. 北京: 清华大学出版社, 2010, 8(5): 11-13.
[8]葛萌,黄素萍,欧阳宏基. 基于Spring MVC框架的Java Web应用[J]. 计算机与现代化, 2018 (08): 97-101.
[9]杨雨成,任利峰.MySQL数据库性能优化技术研究[J].科技经济导刊, 2020, 28(03): 32.
[10]姚素红. 基于Java的Web应用系统开发模式[J]. 江苏工程职业技术学院学报, 2018, 18(01): 6-9.
[11]王越. JAVA编程语言在计算机软件开发中的应用[J]. 电子技术与软件工程, 2019(01): 35.
[12]冯燕奎, 赵德奎. JSP实用案例教程[M]. 北京: 清华大学出版社, 2013, 22-30.
[13]邱吉雨. 基于Java开发Web项目的核心技术[J]. 电子元器件与信息技术, 2018 (07): 93-94+119.
[14]黄文娟. 基于Java和MySQL的图书馆信息化管理系统设计[J]. 电子设计工程, 2019, 27(02): 20-24.
[15]张继东. MySQL数据库基于JSP的访问技术[J/OL]. 电子技术与软件工程, 2017, (15): 169(2017-08-03).
[16]潘国荣. 基于JSP+JavaBean+Servlet实现模式的增删改模块的设计与实现[J].信息通信, 2017, (08):101-103.
[17]陶智刚, 王明哲. 面向目标的系统的系统建模方法[J]. 系统工程与电子技术, 2013, 35(11): 2335-2341.
[14]李荣国, 王见. MySQL数据库在自动测试系统中的应用[J], 计算机应用, 2019 (31): 169-171.
[19]王珊, 萨师煊. 数据库系统概论[M]. 北京: 高等教育出版社, 2012.
[20]陆慧娟等. 数据库设计与应用开发实践[M]. 清华大学出版社. 2014.
[21]王宜贵. 软件工程[M]. 北京: 机械工业出版社, 2010, 25-30.
[22]Homès B. Fundamentals of Software Testing[M]. John Wiley & Sons, 2013.

985

被折叠的 条评论
为什么被折叠?



