1.介绍:
unordered_map是一个关联容器,内部采用的是哈希链表的结构,拥有快速检索的功能。
1、关联性:通过key的值去检索value,二不是通过绝对地址;
2、无序性:使用hash表储蓄,内部无序;
3、map:每个值对应一个键值;
4、键唯一性:不存在两个元素的键一模一样;
5、动态内存管理:也就是hash链表管理,动态管理内存空间,
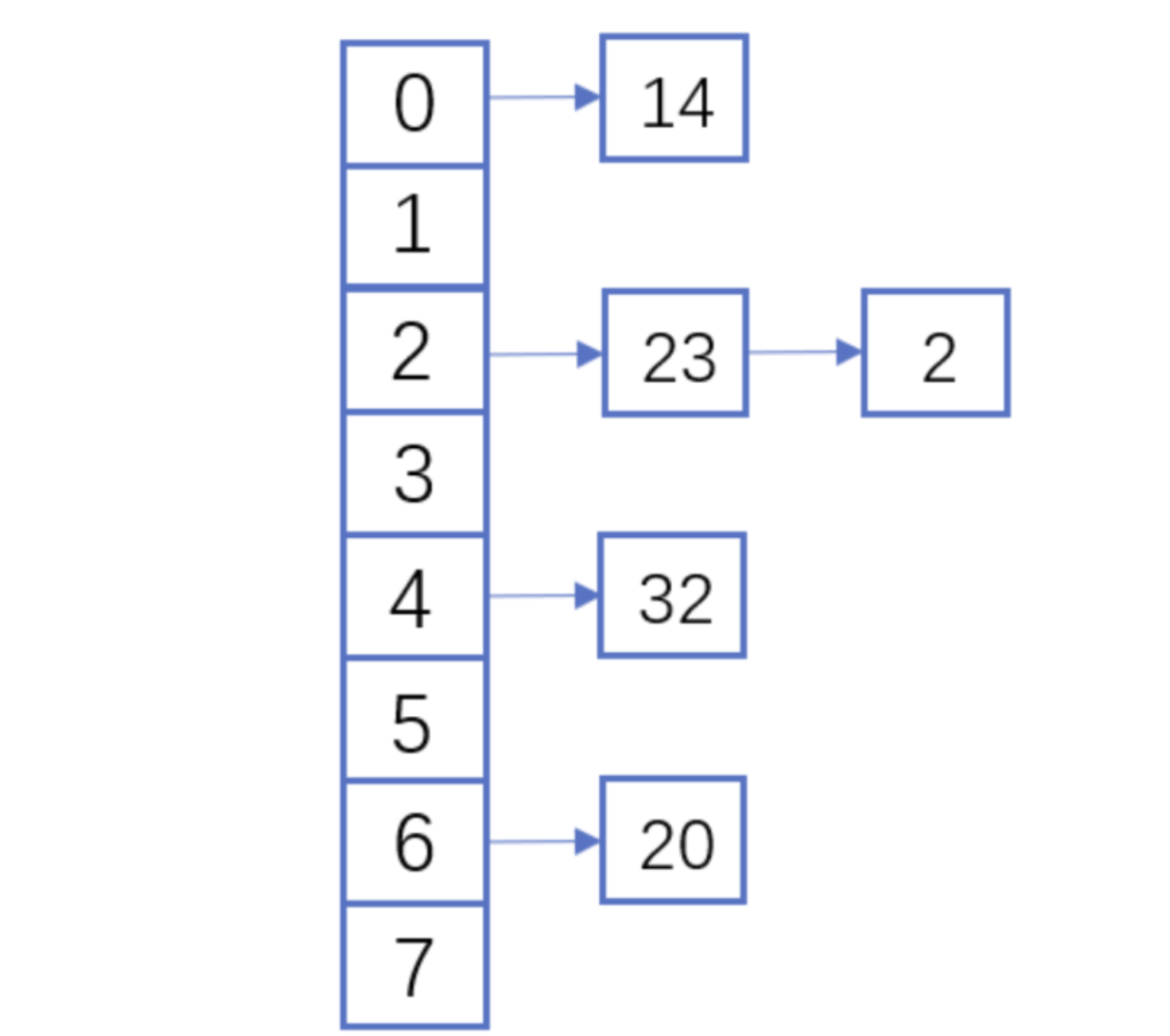
每个特定的key都会通过一些特定的哈希运算映射到一个特定的位置,我们知道,hashtable是可能存在冲突,(多个key映射到同一个位置)在同一个位置多的元素会按顺序链在后面,,unordered_map内部可以由很多哈希桶构成,每个哈希桶只中可能没有元素,也可能有很多元素。
2.使用介绍:
//unordered_map用法
//创建:
unordered_map <char,int>m; //char为key类型,int为value类型
unordered_map <char,int>::iterator it;//创建一个名字为it的迭代器;
m[k]=i;//元素赋值
m.begin();//元素迭代
m.end();//指向map尾巴后,并不存在的元素
if(m.empty())//空
m.insert(pair<char,int>)//插入
m.erase('a');//删除
it=m.find('a');//若为找到为m.end()
//关于count的用法
m.count('a');//当存在这个值的时候,返回值为1,否则为0,与find()意义相同
leecode-1两数之和:
class Solution {
//思路:C++创建一个unordermap,计算复杂度下降到O(n))
public:
vector<int> twoSum(vector<int>& nums, int target) {
unordered_map<int,int> m;
for(int i=0;i<nums.size();i++)
{
if(m.find(target-nums[i])!=m.end())
{
return{m[target-nums[i]],i};
}
m[nums[i]]=i;
}
return {};
}
};
本文详细介绍了C++中的unordered_map容器,包括其内部结构、特性如关联性、无序性、键唯一性等,以及如何进行动态内存管理。同时,提供了unordered_map的基本用法,如创建、元素赋值、迭代、插入、删除等操作,并通过LeetCode题目实例展示了其在解决实际问题中的高效应用。
3万+





