明
大綱
- 流程的定制
- 列表設計
- 表單設計
- 工作流的設計
- 部署工作流
- Demo
流程的定制
列表設計
- 請休假類別的列表設計
- 請休假單的列表設計
-
人事系統的列表設計
- 休假及加班調休的可休天數管理
表單設計
- 工作流初使化表單設計
- 代理人簽核表單設計
- 組長簽核表單設計
- PM簽核表單設計
- 經理簽核表單設計
- 總經理簽核表單設計
關鍵點:
- 表單必須為與瀏覽器相兼容
- 表單安全性為網域認証
- 表單不能包含代理
- 人員控件的使用
- Context.xml數據源的使用
- ItemMetadata.xml數據源的使用
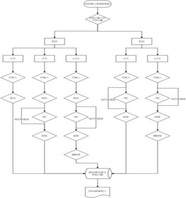
工作流的設計
- 初使化表單類的生成
- 設計工作流
- 編碼
關鍵點:
- 取得初使化表單的數據
- 取得列表的數據
- 設置列表的數據
- 創建新的工作
- 流程控制
部署工作流
- feature.xml文件配置
- workflow.xml文件配置
實現過程見:
本文详细介绍了一套工作流的设计与部署过程,包括流程定制、列表设计、表单设计等内容,并针对请休假等业务场景进行了具体说明。此外还强调了表单的兼容性和安全性等问题。

1万+

被折叠的 条评论
为什么被折叠?



